













Preview text:
ĐẠI HỌC BÁCH KHOA HÀ NỘI
CỘNG HOÀ XÃ HỘI CHỦ NGHĨA VIỆT NAM
TRƯỜNG ĐIỆN – ĐIỆN TỬ
Độc lập - Tự do - Hạnh phúc
––––––––––––––––––––
––––––––––––––––––––––
Hà Nội, ngày 2 tháng 1 năm 2024
BÁO CÁO KẾT QUẢ THỰC TẬP KỸ THUẬT
Sinh viên thực hiện: Phạm Bá Minh Hiếu
Email: hieu.pbm203707@sis.hust.edu.vn MSSV: 20203707 Lớp: Điện tử 03-K65
Đơn vị thực tập: FPT Software Academy 1 LỜI NÓI ĐẦU
Thực tập là một giai đoạn quan trọng trong quá trình học tập, đó là quá trình
giúp chúng em có thể hiểu sâu sắc và thực tế hóa những kiến thức đã được học
tại nhà trường cũng như bổ sung thêm nhiều kiến thức mới đồng thời có thêm
nhiều trải nghiệm công việc thực tế, qua đó học hỏi và trau dồi thêm những kỹ
năng nghiệp vụ công việc cần thiết và những kỹ năng mềm cần có. Ở FPT
Software Academy, em đã được tham gia khóa học C++, đây là khóa
học nền tảng cung ccp cho học viên những hiểu biết về văn hóa công ty, về
chính sách an toàn thông tin cũng như đào tạo về kỹ năng về ngôn ngữ lâp trình e
C++. Thực sự, đây là những kiến thức vô cùng hữu ích giúp cho sinh viên chúng
em có thể tự nâng cao trình đô bản thân và có một nền tảng vững chắc đáp ứng e
được như cầu cga các công ty sau này.
Em xin gửi lời cảm ơn chân thành tới các thầy cô Viện Điện tử Viễn thông, các
anh chị ở công ty FPT Software Academy đã tạo điều kiện cho chúng em tham gia
đợt thực tập bổ ích này 2 MỤC LỤC
LỜI NÓI ĐẦU…………………………………………………………….…….2
CHƯƠNG 1. GIỚI THIỆU ĐƠN VỊ TIẾP NHẬN…………………………..4
1.1. Tập đoàn FPT…………………………………………………………….....4
1.1.1. Tổng quan về tập đoàn FPT……………………………………......4
1.1.2. Lịch sử hình thành…………………………………………….........5
1.1.3. Cơ ccu tổ chức……………………………………………………...6
1.2. Công ty FPT Software……………………………………………………....7
1.2.1. Tổng quan về FPT Software……………………………………......7
1.2.2. Cơ ccu tổ chức cga FPT Software……………………………….....7
1.2.3. FPT Software Academy....................................................................8
CHƯƠNG 2. NỘI DUNG THỰC TẬP………………………………………..9
2.1. Các vị trí trong công ty………………………………………………….......9
2.2. Mô tả những lĩnh vực cga công ty.……………………………….................11
2.3. Khóa học C/C++…………………………………………………................12
CHƯƠNG 3. NHẬN XÉT VÀ ĐỀ XUẤT…………………………………....13
3.1. Ưu điểm………………………………………………………………….....13
3.2. Nhược điểm………………………………………………………………...13
3.3. Đề xuct……………………………………………………………………..13
KẾT LUẬN…………………………………………………………………….14 3
Chương I: Giới thiệu về đơn vị tiếp nhận 1.1.Tập đoàn FPT
1.1.1. Tổng quan về tập đoàn FPT
Hình 1: Tòa nhà FPT Cầu Gicy, Hà Nội
Tập đoàn FPT chuyên cung ccp dịch vụ viễn thông và phần mềm hàng đầu Việt Nam.
Trụ sở chính: Số 17 Duy Tân, phường Dịch Vọng Hậu, Cầu Gicy, Hà Nội.
Điện thoại: 04 7300 7300
Website: https://fpt.com.vn/
1.1.2. Lịch sử hình thành 4
Năm 1986, Việt Nam bắt đầu thực hiện Đổi Mới, mở cửa nền kinh tế. Các
mô hình kinh tế tư nhân bắt đầu có thể phát triển. Ông Trương Gia Bình
lúc đó đang làm việc tại Viện Cơ học, quyết thành lập một công ty trực
thuộc một cơ quan nhà nước ccp bộ hoạt động trong lĩnh vực kinh doanh,
xuct nhập khẩu và chuyển giao công nghệ. Ngày 13/9/1988, Công ty
Công nghệ Thực phẩm được thành lập và giao cho ông Trương Gia Bình
làm giám đốc. Tên tiếng Anh cga công ty được chọn là Food Processing
Technology Company – FPT. Công ty lúc mới thành lập có 13 người.
Hợp đồng cung ccp máy tính cho Viện Hàn lâm Khoa học Liên Xô năm
1989 đánh dcu sự bắt đầu chuyển hướng cga FPT từ một công ty chế biến
thực phẩm trở thành một công ty hoạt động trong lĩnh vực công nghệ thông tin.
Tháng 10/1990, công ty được đổi tên thành Công ty Phát triển
và Đầu tư Công nghệ. Tên viết tắt FPT giờ trở thành Corporation for
Financing Promoting Technology. FPT ký hợp đồng phần mềm thương
mại đầu tiên cuối năm đó, hợp đồng cung ccp hệ thống đặt vé giữ chỗ cho
phòng vé cga Vietnam Airlines.
Năm 1997, khi Việt Nam bắt đầu kết nối Internet toàn cầu, FPT được
chọn là nhà cung ccp thiết bị và là một trong những ISP đầu tiên cga Việt Nam.
Năm 2001, FPT cho ra đời báo điện tử VnExpress, một trong những trang
báo điện tử đầu tiên cga Việt Nam và đến nay vẫn là một trong những
trang tin tức nhanh và cập nhật nhct, thu hút lượng độc giả rct lớn hàng ngày.
Tháng 09/2006, Đại học FPT ra đời và cũng là trường đại học đầu tiên cga
doanh nghiệp được ccp gicy phép hoạt động. Hiện Đại học FPT đang đào
tạo khoảng 17000 sinh viên, học viên ở nhiều khối khác nhau.
Ngày 13/12/2006, cổ phiếu FPT chính thức tham gia giao dịch tại Trung
tâm Giao dịch Chứng khoán TP HCM (nay là Sở giao dịch Chứng khoán
TP HCM - HOSE) với 60.810.230 cổ phiếu mệnh giá 10.000 đồng/cổ
phiếu và trở thành doanh nghiệp đầu tiên hoạt động trong lĩnh vực công
nghệ thông tin niêm yết trên sàn chứng khoán.
Tháng 2/2012, FPT quyết định đầu tư mở rộng chuỗi bán lẻ FPT chuyên
kinh doanh các sản phẩm công nghệ với mục tiêu đạt 150 cửa hàng vào
năm 2014. Tính đến hết năm 2014, chuỗi bán lẻ FPT Shop đã có mặt ở 63
tỉnh thành Việt Nam với 163 cửa hàng.
Văn hóa chung cga tct cả nhân viên tại FPT là: Tôn trọng Cá nhân - Tinh
thần Đổi mới - Tinh thần Đồng đội, khuyến khích nhân viên làm việc hiệu
quả vì thành quả chung cga công ty.
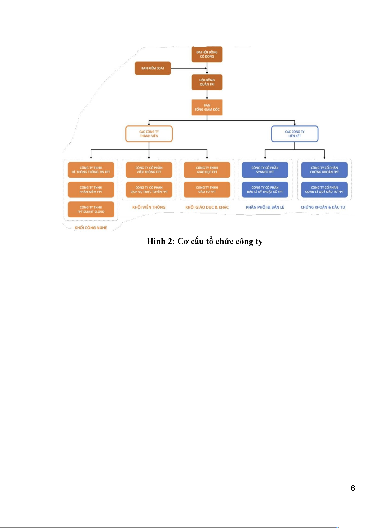
1.1.3. Cơ cấu tổ chức 5
Hình 2: Cơ cấu tổ chức công ty 6
1.2 Công ty FPT Software/FPT Software Academy
1.2.1. Công ty FPT Software
FPT Software (hay còn được gọi là Fsoft) có tên đầy đg là Công ty TNHH
Phần mềm FPT. Đây là một trong những công ty công nghệ lớn nhct trong
khu vực, chuyên về lĩnh vực xuct khẩu phần mềm. FPT Software là một
công ty con cga Công ty cổ phần FPT. FPT Software có vốn điều lệ là 700
tỷ Đồng, với tỷ lệ sở hữu là 100%. Năm 2016, FPT Software đạt doanh
thu 230 triệu USD, tăng trưởng 24% so với năm 2015. Website chính thức
cga công ty là http://www.fpt-software.com/ và số điện thoại liên hệ cga công ty là +84 437689048.
1.2.2. Cơ cấu tổ chức của FPT Software
Ban lãnh đạo cga công ty gồm có:
Chg tịch FPT Software: Bà Chu Thị Thanh Hà.
Tổng giám đốc FPT Software: Ông Phạm Minh Tucn.
Fsoft được tổ chức theo mô hình 5 lớp Công ty – Chi nhánh – Trung tâm
– Phòng sản xuct – Dự án theo các nguyên tắc sau:
Công ty là cơ quan cao nhct, điều hành chung. Chức danh điều
hành cao nhct là Tổng giám đốc.
Chi nhánh là các công ty con, thường có trụ sở riêng về địa lý.
Chức danh điều hành cao nhct là Giám đốc.
Trung tâm (Group): các trung tâm kinh doanh. Chức danh điều
hành cao nhct là Giám đốc Trung tâm.
Dự án: đơn vị sản xuct cơ bản. Các chức danh điều hành: Giám đốc
dự án, quản trị dự án.
Mô hình tổ chức mới cga FPT Software được thiết kế theo tiêu chuẩn
quốc tế ngành dịch vụ Công nghệ thông tin nâng cao nhằm nâng cao năng
suct, chct lượng, hiệu quả hoạt động và dịch vụ khách hàng hướng tới
mục tiêu tăng trưởng nhanh và bền vững cga Fsoft.
1.2.3 FPT Software Academy 7
FPT Software Academy là một học viện đào tạo và tuyển dụng fresher ngành công
nghệ thông tin thuộc tập đoàn FPT. Học viện được thành lập năm 2016 với sứ mệnh
cung ccp và đào tạo nguồn nhân lực IT chct lượng cao cho các dự án lớn trên toàn cầu.
FPT Software Academy hiện có hai cơ sở đào tạo tại Hà Nội và Thành phố Hồ Chí
Minh. Học viện cung ccp các chương trình đào tạo ngắn hạn và dài hạn về các lĩnh vực chính như: Lập trình
Thiết kế web và ứng dụng di động An ninh mạng Dữ liệu lớn Trí tuệ nhân tạo
Chương trình đào tạo cga FPT Software Academy được xây dựng dựa trên chuẩn
quốc tế, sử dụng hệ thống học liệu hiện đại và đội ngũ giảng viên giàu kinh nghiệm.
Học viện cũng thường xuyên tổ chức các hoạt động ngoại khóa, workshop, hackathon
để giúp học viên phát triển toàn diện các kỹ năng cần thiết trong nghề.
FPT Software Academy là một lựa chọn lý tưởng cho những bạn trẻ yêu thích công
nghệ và mong muốn theo đuổi nghề nghiệp trong lĩnh vực này. Học viện mang đến
cơ hội nghề nghiệp không giới hạn và môi trường đào tạo chuyên nghiệp, giúp học
viên trang bị đầy đg hành trang để thành công trong tương lai.
Một số ưu điểm nổi bật cga FPT Software Academy:
Chương trình đào tạo chct lượng cao, chuẩn quốc tế
Đội ngũ giảng viên giàu kinh nghiệm
Cơ hội thực tập và làm việc ngay sau khi tốt nghiệp
Môi trường học tập chuyên nghiệp, hiện đại
Nhiều hoạt động ngoại khóa, workshop, hackathon để phát triển kỹ năng
FPT Software Academy đã đào tạo thành công hàng nghìn học viên, trong đó có
nhiều bạn trẻ đã trở thành những kỹ sư IT giỏi, có cơ hội làm việc tại các công ty
công nghệ hàng đầu thế giới.
Chương II: Nội dung thực tập 8
2.1. Các vị trí công việc trong công ty
FPT Software là môi trường tương đối tốt để phát triển cho sinh viên.
Công ty có 2 loại công việc chính là: công việc cố định và công việc tạm
thời. Công việc cố định là công việc thời gian lâu dài, còn công việc tạm
thời là công việc ngắn hạn, nhằm mục đích phục vụ cho nhu cầu đột xuct
cga công ty. Sau khi ra trường, sinh viên có thể nộp đơn ứng tuyển sau đó
thi phỏng vcn để thành nhân viên cga Fsoft. Sau khi trúng tuyển, sinh viên
có thể tham gia vào các dự án cga công ty hoặc các công việc phù hợp với trình độ và năng lực.
Một số vị trí tuyển dụng cga công ty:
Project Manager (Quản lí dự án) - Công viêc: Làm viê e
c trực tiếp với khách hàng, tham
gia xây dựng hê thống phần mềm. e
- Yêu cầu: Bằng tốt nghiêp kĩ sư loại khá trở lên, có khả
năng giao tiếp tốt tiếng Anh.
- Ưu tiên: có kinh nghiêm 3 năm làm dự án. e
Team Leader (Trưởng nhóm)
- Công viêc: được làm trưởng nhóm 1 lĩnh vực nào đó. e
- Yêu cầu: Có kinh nghiêm làm dự án 5 năm, có khả e năng quản lý nhân sự.
Developer (Kỹ sư lập trình)
- Công viêc: Lập trình dự án và phát triển phần mềm e đặc biêt là Android. e
- Yêu cầu: Kinh nghiêm lập trình, tính tình hài hòa, e chăm chỉ.
Tester (Kỹ sư kiểm tra): - Công viêc: Mô tả hê e
thống phần mềm, phân tích và viết báo cáo.
- Yêu cầu: Có kiến thức lâp trình cơ bản.
- Ưu tiên: Có kinh nghiêm, tính tình hòa nhã, chăm chỉ.
SALE (Nhân viên kinh doanh bán hàng):
- Công viêc: Tìm hiểu thị trường, tìm kiếm thông tin.
khách hàng tiềm năng. Tư vcn, giải đáp cho khách
hàng các dịch vụ do công ty FPT cung ccp.
- Yêu cầu: Có bằng cử nhân tốt nghiêp, khả năng giao tiếp tốt.
- Ưu tiên: Ưu tiên sv các trường ĐH Kinh tế, nữ ngoại
hình xinh xắn, tính tình hòa đồng, vui vẻ. Nhân viên kỹ thuật:
- Công viêc: lắp đặt, bảo trì hê e
thống các dịch vụ công e ty FPT cung ccp.
- Yêu cầu: Tốt nghiêp cao đăng trở lên chuyên ngành ĐTVT.
- Ưu tiên: Ứng viên có kinh nghiêm trong nghề, có 9 chứng chỉ về mạng.
2.2. Mô tả lĩnh vực hoạt động của công ty
Với các lĩnh vực kinh doanh cốt lõi thuộc lĩnh vực Công nghệ thông tin và 10
Viễn thông, FPT cung ccp dịch vụ tới 57/63 tỉnh thành tại Việt Nam,
không ngừng mở rộng thị trường toàn cầu. Đến thời điểm hiện tại, FPT đã
có mặt tại 17 quốc gia gồm: Việt Nam, Lào, Thái Lan, Campuchia,
Singapore, Mỹ, Anh, Nhật Bản, Malaysia, Úc, Pháp, Philippines, Đức,
Myanmar, Kuwait, Bangladesh và Indonesia.
Công ty Cổ phần Phần mềm FPT là công ty chuyên về lĩnh vực gia công
phần mềm , chính vì thế nên công ty cung ccp tct cả dịch vụ liên quan như: Xuct khẩu phần mềm. Giải pháp phần mềm.
Phân phối các sản phẩm công nghệ thông tin. Tích hợp hệ thống.
Cũng ccp các giải pháp, dịch vụ Viễn thông và Internet.
Triển khai và tư vcn dịch vụ ERP.
Phát triển hệ thống nhúng. Các dịch vụ khác.
Ngoài ra, công ty đã tham gia tích cực vào các hoạt động văn hóa xã hội.
Công ty còn tổ chức được các câu lạc bộ sở thích: võ thuật, cuộc thi ảnh
chào mừng ngày sinh nhật công ty. Để tạo môi trường dân chg và cởi mở
công ty còn lập trang chodua.com để các thành viên trong và ngoài công
ty tự do góp ý giúp công ty ngày càng phát triển.
Khóa học cung ccp cho học viên những kiến thức căn bản về:
Cơ sở dữ liệu (CSDL - database).
Hệ quản trị CDSL (DBMS - Database Management System). Ngôn ngữ truy vcn SQL.
Phần mềm SQL Server cga Microsoft. 2.3. Khóa học C++ 11
Trong khoảng thời gian thực tập tại FPT Software Academy, em đã được tham gia
lớp cơ bản về ngôn ngữ C++
Kiến thức trong lớp gồm có Advanced C++
Object Oriented Programming Basic Algorithm
Chương III: Nhận xét và đề xuất 3.1. Ưu điểm 12
Chcp hành đầy đg nghiêm túc nội quy, kỷ luật cga công ty.
Đã có hiểu biết cơ bản về lâp trình C++.
Hoàn thành các công việc được giao đúng thời hạn.
Tham gia đầy các buổi học, đi học đầy đg, đúng giờ.
Rèn luyện khả năng tự giải quyết vcn đề. 3.2. Nhược điểm
Chưa hoàn toàn tập trung trong giờ làm việc.
Chưa thể tiếp thu hết kiến thức đã được truyền đạt.
Kỹ thuât lập trình chưa tốt. 3.3. Đề xuất
Nên có môt buổi dành cho các bạn phải thực hiện online được 1 lần tham e
quan môi trường làm viêc tại FPT. e
Tài liêu nghiên cứu nhiều hơn và chi tiết hơn.
Thêm một vài ví dụ thực tế cho các phần đã được học Chương IV: Kết Luận
Sau khi hoàn thành khóa học C++ tại FPT Software Academy, em nhận thcy rằng 13
Chương trình đào tạo chct lượng cao, đáp ứng nhu cầu thực tế cga doanh nghiệp.
Chương trình đào tạo được thiết kế dựa trên chuẩn quốc tế, cập nhật những kiến thức
và công nghệ mới nhct. Các giảng viên cga học viện đều là những chuyên gia giàu
kinh nghiệm trong lĩnh vực lập trình C++, có khả năng truyền đạt kiến thức một cách dễ hiểu và hiệu quả.
Cơ hội thực tập và làm việc ngay sau khi tốt nghiệp.
Sau khi hoàn thành khóa học, học viên có cơ hội thực tập tại các dự án cga FPT
Software. Nếu đạt yêu cầu, học viên sẽ được tuyển dụng ngay sau khi thực tập.
Môi trường học tập chuyên nghiệp, hiện đại
Nhìn chung, chct lượng đào tạo cga FPT Software Academy là rct cao. Khóa học C+
+ đã giúp temtrang bị đầy đg kiến thức và kỹ năng cơ bản cần thiết để trở thành một
lập trình viên C++ chuyên nghiệp.
Một số điểm nổi bật cga khóa học C++ tại FPT Software Academy:
Kiến thức nền tảng vững chắc: Khóa học cung ccp cho học viên kiến thức nền
tảng vững chắc về ngôn ngữ C++, bao gồm các kiến thức về cú pháp, ccu trúc
dữ liệu, thuật toán, lập trình hướng đối tượng,...
Kỹ năng thực hành thành thạo: Khóa học tập trung vào thực hành, giúp học
viên nắm vững các kỹ năng lập trình C++ thông qua các bài tập và dự án thực tế.
Tư duy logic và giải quyết vcn đề: Khóa học giúp học viên phát triển tư duy
logic và giải quyết vcn đề, là những kỹ năng cần thiết cho lập trình viên.
Tuy đợt thực tập kỹ thuật vùa qua chỉ diễn ra trong một khoảng thời gian ngắn và
chưa được đi sâu vào nhiều vcn đề liên quan đến công việc nhưng vẫn là một thời
gian quý báu đối với những sinh viên như chúng em. Chắc chắn có nhiều bạn sinh
viên vẫn còn thiếu định hướng nghề nghiệp tương lai cho bản thân, và nhờ đợt thực
tập này đã cung ccp các thông tin về cơ hội nghề nghiệp sau này nên sẽ có định
hướng rõ ràng hơn cho tương lai. Đợt thực tập này tại FPT Software Academy đã
giúp chúng biết được các yêu cầu cơ bản cga bản cga một lập trình viên, các yêu cầu
kĩ năng để có thể làm việc trong môi trường thực tế. Điều đó giúp chúng em có thể tự
nhìn lại bản thân và xem mình đang thiếu những kĩ năng gì để có thể cgng cố thêm và
tìm hiểu thêm các công nghệ cần thiết để phục vụ cho các công việc sau này.
Lời kết em xin gửi lời cảm ơn chân thành tới công ty FPT Software, Nhà trường, Ban
lãnh đạo Viên ĐTVT cùng các thầy cô bô e
môn đã giúp đỡ tạo điều kiên cho chúng
em tham gia đợt thực tập đầy bổ ích này. Rct mong e
Ban giám hiêu Nhà trường và
Ban lãnh đạo Viện ĐTVT tạo thêm điều kiên cho chúng em có những buổi thự tập
thực nghiệm như thế này để chúng em được nâng cao kiến thức. 14