



















Preview text:
lOMoAR cPSD| 59691467
TRƯỜNG ĐẠI HỌC HẢI PHÒNG KHOA KINH TẾ VÀ QUẢN TRỊ KINH DOANH
------------------------------------- NGUYỄN XUÂN THÔNG
Lớp: Kinh tế ngoại thương 2. K23
MỘT SỐ BIỆN PHÁP NÂNG CAO HOẠT ĐỘNG GIAO NHẬN MẶT
HÀNG FCL BẰNG ĐƯỜNG BIỂN TẠI CÔNG TY LIÊN DOANH TNHH
NIPPON EXPRESS (VIETNAM) - CHI NHÁNH HÀ NỘI
BÁO CÁO THỰC TẬP TỐT NGHIỆP
CHUYÊN NGÀNH: KINH TẾ NGOẠI THƯƠNG
GIÁO VIÊN HƯỚNG DẪN: T.S NGUYỄN THỊ THU THẢO
Hải Phòng, tháng 11 năm 2025 lOMoAR cPSD| 59691467
TRƯỜNG ĐẠI HỌC HẢI PHÒNG CỘNG HÒA XÃ HỘI CHỦ NGHĨA VIỆT NAM KHOA
KINH TẾ & QUẢN TRỊ KINH DOANH Độc lập- Tự do – Hạnh phúc
Hải Phòng, ngày……..tháng 011 năm 2025
BÁO CÁO TIẾN ĐỘ THỰC TẬP
1.Giáo viên hướng dẫn: T.S Nguyễn Thị Thu Thảo
2.Sinh viên thực hiện: Nguyễn Xuân Thông
Lớp : Kinh tế ngoại thương 2. K23 Ngành:Kinh tế ngoại thương
3. Tên đề tài: Một số biện pháp nâng cao hiệu quả hoạt động giao nhận mặt hàng
FCL bằng đường biển tại Công ty Liên doanh TNHH Nippon Express (Vietnam) – Chi nhánh Hà Nội
3. Tiến độ thực hiện: ST Ký xác nhận Thời gian
Nội dung công việc T của GVHD Ghi chú 1 Tuần 1
Được đào tạo về bản mô tả công
(02/06-09/06) việc cho vị trí và bộ phận trong công ty.
Được tìm hiểu về quy trình giao
nhận của công ty và trách nhiệm
của một nhân viên kinh doanh.
Được tìm hiểu về kiểm soát ra vào
trong kho: ai được phép vào và các
quy định về trang phục cần thiết
như đi dép trong nhà và mặc đồ bảo hộ khi ra ngoài.
Được giới thiệu về các phòng ban
nội bộ khác nhau: Kinh doanh,
Chăm sóc khách hàng (CS), Kế
toán, Hải quan, Kỹ thuật, Tạp vụ, Nhà ăn và Vận tải.
Được đào tạo cách lập báo giá, trả lOMoAR cPSD| 59691467
lời email khách hàng, đàm phán
giá cả và các mẹo giao tiếp với khách hàng.
Được học cách lập báo giá, thương
lượng với các khách hàng tiềm
năng lớn đặc biệt là Trung Quốc.
Được học cách phân loại hàng hóa
dựa trên yêu cầu của khách hàng
và tầm quan trọng của việc nêu rõ
tất cả các thông tin cần thiết để các
đối tác hiểu đầy đủ về các đơn hàng để xử lý.
Được học cách kiểm tra phí vận
chuyển giữa điểm xuất phát và
điểm đến, xác nhận điểm đến và
loại tiền tệ được sử dụng, xác minh
xem phương thức vận chuyển và
trọng lượng được báo cáo có chính
xác không và xác định đúng loại hàng hóa.
Được tham gia một cuộc họp với
khách hàng với các đối tác như USI và Pegatron. lOMoAR cPSD| 59691467 2 Tuần 2
Tiếp tục nghiên cứu các quy định
(09/06-16/06) của công ty và mô tả công việc cụ
thể của từng phòng ban.
Được anh Minh (Trưởng phòng
kinh doanh) giao nhiệm vụ nghiên
cứu thông tin về một khách hàng: Migao Group Holdings.
Được chị Vân Anh và anh Lê Minh
Diễm hướng dẫn về giao
tiếp chuyên nghiệp, chào hỏi và
nghi thức làm việc khi gặp khách hàng.
Gặp gỡ các đối tác tại Cảng CICT
- Cái Lân và tham dự cuộc họp với Tập đoàn Migao.
Được va chạm trong việc đàm
phán, phiên dịch (Việt-Trung và Việt-Anh).
Được tham quan các kho bãi và
bãi container tại Cảng Cái Lân và
Cảng Quảng Ninh, hiểu sâu hơn về
quy trình hậu cần dỡ hàng từ tàu đến kho.
Nâng cao hiểu biết về các chi tiết
kỹ thuật, kích thước và quy mô
hoạt động trong hoạt động gioa nhận. lOMoAR cPSD| 59691467 3 Tuần 3 Liên hệ với NELT (Nippon
(16/06-23/06) Express Logistics Thái Lan) để
làm một số yêu cầu công việc liên
quan đến nhập khẩu hàng hóa từ
Việt Nam về cho công ty Y-Tec.
Được sử dụng cả tiếng Anh và
tiếng Trung trong công việc.
Làm phiên dịch giữa phía Việt
Nam và phía Trung Quốc để xác
nhận máy móc có được nhập khẩu
hay không và hỗ trợ xử lý sự cố tại
chỗ liên quan đến việc xếp dỡ và
di chuyển máy móc lên tầng 2 Công ty Foxconn tại xã
Sông Khoai, thị xã Quảng Yên, tỉnh Quảng Ninh.
Xử lý các yêu cầu báo giá từ Ytec
Việt Nam và cung cấp thông tin
chi tiết về giá cần thiết cho khách hàng. lOMoAR cPSD| 59691467
Được phân công làm người thuyết
trình cho dự án hợp tác giữa Nippon Express Vietnam và Shandong Marine (SMC).
Được tham gia sự kiện “Lễ khánh
thành Trung tâm Logistics Đình
Vũ - Giai đoạn 2” do công ty tổ
chức. Sự kiện có sự tham dự của
các giám đốc điều hành cấp cao
đại diện cho Nippon Express, đáng
chú ý là ông Kobayashi đến từ Nippon Express Nam Á - Châu Tuần 4
Đại Dương. Tôi cũng có cơ hội 4
(23/06-30/06) gặp gỡ và trò chuyện với các nhà
lãnh đạo cấp cao của chi nhánh Hà
Nội, như ông Lê Quang Vinh,
Trưởng phòng Kinh doanh tại Hà
Nội và ông Việt, người phụ trách
kho tại Hà Nội. Đồng thời được
làm việc trong một môi trường
chuyên nghiệp, hiện đại, nơi bản
thân có thể giao tiếp bằng cả tiếng
Trung và tiếng Anh cùng lúc.
TRƯỞNG KHOA MỤC LỤC
LỜI MỞ ĐẦU...............................................................................................................
CHƯƠNG 1. TỔNG QUAN VỀ CÔNG TY LIÊN DOANH TNHH NIPPON
EXPRESS VIỆT NAM – CHI NHÁNH HÀ NỘI.........................................................
1.1. Lịch sử hình thành và phát triển của công ty.......................................................... 1.2.
Chức năng nhiệm vụ của công ty...........................................................................
1.3. Cơ cấu tổ chức.......................................................................................................
1.4. Tình hình nhân sự của Công ty (giai đoạn 2022 – 2024)........................................
1.5. Tình hình tài sản, nguồn vốn................................................................................10 lOMoAR cPSD| 59691467
1.6. Kết quả hoạt động sản xuất kinh doanh (giai đoạn 2022–2024)...........................13
CHƯƠNG 2. THỰC TRẠNG HOẠT ĐỘNG GIAO NHẬN QUỐC TẾ MẶT
HÀNG FCL TẠI NIPPON EXPRESS VIETNAM – CHI NHÁNH HÀ NỘI............15 2.1.
Cơ sở lý luận về hoạt động giao nhận quốc tế mặ hàng FCL tại công ty Liên
doanh TNHH Nippon Express giai đoạn 2022 – 2024................................................15
2.1.1. Khái niệm về hoạt động giao nhận quốc tế mặt hàng FCL................................15
2.1.2. Nội dung, đặc điểm, vai trò của hoạt động giao nhận quốc tế mặt hàng FCL...16
2.1.3. Quy trình hoạt động giao nhận quốc tế mặt hàng FCL......................................17
2.2. Các mặt hàng giao nhận quốc tế tại công ty Liên doanh TNHH Nippon Express
giai đoạn 2022 – 2024.................................................................................................18
2.2.1. Các mặt hàng chủ yếu.......................................................................................18
2.2.2. Quy trình hoạt động giao nhận quốc tế mặt hàng FCL tại công ty....................25
2.3. Kết quả của hoạt động giao nhận quốc tế tại công ty Liên doanh TNHH Nippon
Express giai đoạn 2022 – 2024....................................................................................27
2.3.1. Tổng số lượng sản phẩm xuất nhập khẩu giai đoạn 2022–2024........................27
2.3.2. Tổng trọng lượng hàng hóa xuất nhập khẩu giai đoạn 2022–2024....................29
2.3.3. Tổng giá trị hàng hóa xuất nhập khẩu giai đoạn 2022–2024.............................30
2.4. Các yếu tố ảnh hưởng đến hoạt động giao nhận quốc tế tại công ty Liên doanh
TNHH Nippon Express giai đoạn 2022 – 2024...........................................................31
2.4.1. Các yếu tố bên ngoài.........................................................................................31
2.4.2 .Các yêu tố bên trong..........................................................................................33
2.5. Đánh giá về tình hình hoạt động gioa nhận quốc tế tại công ty Liên doanh
TNHH Nippon Express giai đoạn 2022 – 2024...........................................................35
2.5.1. Những thành tựu đã đạt được............................................................................35
2.5.2. Những khó khăn và nguyên nhân còn tồn tại....................................................36
KẾT LUẬN.................................................................................................................37
TÀI LIỆU THAM KHẢO...........................................................................................38
PHỤ LỤC...................................................................................................................39 lOMoAR cPSD| 59691467
DANH MỤC BẢNG, BIỂU ĐỒ
Bảng 1.1. Tình hình nhân sự Công ty TNHH Nippon Express giai đoạn 2022 – 2024....8
Biểu đồ 1.1. Biểu đồ thể hiện tình hình nhân sự giai đoạn 2021-2023......................9
Bảng 1.2: Tình hình tài sản, nguồn vốn giai đoạn 2022–2024.................................10
Bảng 1.3: Kết quả hoạt động kinh doanh giai đoạn 2022–2024..............................13
Bảng 2.1. Các mặt hàng giao nhận quốc tế chủ yếu (2022–2024)...........................18
Bảng 2.2. Bảng tổng hợp các mặt hàng giao nhận xuất nhập năm 2022..................20
Bảng 2.3. Bảng tổng hợp mô tả các mặt hàng giao nhận xuất nhập khẩu năm 2023
.................................................................................................................................22
Bảng 2.4. Bảng tổng hợp giao nhận hàng hóa xuất nhập khẩu năm 2024................24
Bảng 2.6. Tổng số lượng sản phẩm xuất nhập khẩu giai đoạn 2022–2024..............27
Bảng 2.7. Tổng trọng lượng hàng hóa xuất nhập khẩu giai đoạn 2022–2024..........29
Bảng 2.8. Tổng giá trị hàng hóa xuất nhập khẩu giai đoạn 2022–2024...................30 lOMoAR cPSD| 59691467 13 LỜI MỞ ĐẦU
Trong bối cảnh toàn cầu hóa và hội nhập kinh tế quốc tế ngày càng sâu rộng,
hoạt động logistics – đặc biệt là giao nhận quốc tế – ngày càng khẳng định vai trò
then chốt trong việc kết nối chuỗi cung ứng, tối ưu hóa chi phí và nâng cao năng lực
cạnh tranh cho doanh nghiệp. Giao nhận quốc tế không chỉ đơn thuần là việc vận
chuyển hàng hóa qua biên giới, mà còn bao gồm hàng loạt các khâu nghiệp vụ phức
tạp đòi hỏi sự phối hợp chặt chẽ giữa nhiều bộ phận và đối tác trong chuỗi cung ứng toàn cầu.
Công ty Liên doanh TNHH Nippon Express (Vietnam) – Chi nhánh Hà Nội là
một trong những doanh nghiệp logistics hàng đầu tại Việt Nam, hoạt động với mạng
lưới rộng khắp và thực tiễn hoạt động giao nhận tại công ty phản ánh rõ nét năng lực
vận hành, trình độ chuyên môn cũng như sự chuyên nghiệp trong việc đáp ứng các
yêu cầu ngày càng khắt khe từ phía khách hàng trong và ngoài nước.
Nhờ sự quan tâm của nhà trường và Khoa Kinh tế & Quản trị kinh doanh –
Trường Đại học Hải Phòng, em – sinh viên ngành Kinh tế ngoại thương – đã có cơ
hội thực tập tại công ty Liên doanh TNHH Nippon Express (Vietnam), Chi nhánh Hà
Nội. Đây là một môi trường làm việc chuyên nghiệp và năng động, giúp em tích lũy
được nhiều kinh nghiệm thực tiễn, đặc biệt là trong lĩnh vực giao nhận quốc tế – một
mắt xích quan trọng trong chuỗi dịch vụ logistics.
Em xin gửi lời cảm ơn chân thành đến T.S. Nguyễn Thị Thu Thảo – giảng viên
hướng dẫn, cùng các thầy cô trong Tổ Kinh tế - ngành Kinh tế ngoại thương đã tận
tình chỉ bảo và hỗ trợ em trong suốt quá trình thực tập. Đồng thời, em cũng trân trọng
cảm ơn các anh/chị cán bộ tại công ty đã tạo điều kiện và chia sẻ nhiều kiến thức thực tiễn quý báu.
Sau đây, em xin trình bày báo cáo thực tập với đề tài:
“Một số biện pháp nâng cao hiệu quả hoạt động giao nhận mặt hàng FCL bằng
đường biển tại Công ty Liên doanh TNHH Nippon Express (Vietnam) – Chi nhánh Hà Nội.” lOMoAR cPSD| 59691467 14
CHƯƠNG 1 TỔNG QUAN VỀ CÔNG TY LIÊN DOANH TNHH NIPPON
EXPRESS VIỆT NAM – CHI NHÁNH HÀ NỘI
1.1. Lịch sử hình thành và phát triển của công ty
- Tên giao dịch: NIPPON EXPRESS VIETNAM LTD. - Tên viết tắt: NEV
- Địa chỉ: Chi nhánh Hà Nội - 106 Hoàng Quốc Việt, quận Cầu Giấy, Hà Nội.
- Hình thức liên doanh: Liên doanh giữa công ty cổ phần Kho Vận Giao
NhậnNgoại Thương TP.HCM (Transimex) và công ty LD TNHH Nippon Express
Việt Nam, trong đó Transimex chiếm 50%, công ty Nippon Express chiếm 50%.
- Thời gian hoạt động: 25 năm (tính từ năm 2000)
- Chức năng hoạt động: Dịch vụ giao nhận hàng hóa xuất nhập khẩu, khongoại quan, kho CFS....
- Hiện tại công ty đang làm đại lý cho hơn 211 Thành phố và 37 quốc gia
trênthế giới. Khách hàng của công ty chủ yếu là các doanh nghiệp của Nhật hoạt
động trong các khu công nghiệp chế xuất.
Nippon Express Nhật Bản là một trong những công ty hàng đầu tại Nhật hoạt
động trong lĩnh vực giao nhận vận tải hàng hóa. Tại Việt Nam nói chung cũng như
Miền Bắc nói riêng phát huy truyền thống của công ty bên Nhật, sau hơn 10 năm hoạt
động tại Hà Nội, chi nhánh Miền Bắc đã vượt qua nhiều thăng trầm và thử thách trên
thương trường. Từ một chi nhánh lúc mới hình thành phải hoạt động cầm trứng vào
những ngày đầu, mọi hoạt động tài chính đều phụ thuộc vào tổng công ty, hiện tại
Nippon Việt Nam - chi nhánh miền Bắc đã không ngừng lớn mạnh cả về quy mô lẫn
chất lượng, ngày càng được khách hàng trong và ngoài nước tín nhiệm. Đánh giá về
quy mô kinh doanh cũng như kinh nghiệm thực tiễn hiện tại Nippon Express Việt
Nam chi nhánh Miền Bắc hiện đang nằm trong trong tốp các doanh nghiệp hàng đầu
hoạt động trong lĩnh vực giao nhận - vận tải hàng hóa tại Việt Nam. Với hàng loạt
các dịch vụ vận tải xuyên quốc gia. lOMoAR cPSD| 59691467 15
Khả năng cạnh tranh cao nhờ quá trình dịch vụ được tổ chức khép kín từ khâu
“Tiếp nhận - Vận chuyển - Lưu kho bãi - Thu gom hàng hóa - Vận chuyển đến tay
khách hàng”. Thương hiệu của công ty ngày càng được nhiều doanh nghiệp xuất nhập
khẩu trong nước cũng như nước ngoài biết đến, họ tin tưởng về chất lượng, giá cả và
cả sự tận tình phục vụ khách hàng của công ty.
Từ những ngày đầu mới thành lập công ty phải đi thuê từng chiếc xe tải của các
bên dịch vụ vận chuyển khác đến nay nhờ sự cố gắng của cán bộ nhân viên cũng như
sự lãnh đạo của ban giám đốc người Nhật hiện tại công ty có một dàn xe tải 50 chiếc
từ trọng tải 500kg đến 10 tấn, đây là những thành quả hoạt động không mệt mỏi trong
suốt thời gian vừa qua của công ty.
Hiện tại công ty có mạng lưới văn phòng vệ tinh rộng khắp các khu công nghiệp
quan trọng chính như: - Văn phòng sân bay Nội Bài -
Văn phòng khu công nghiệp Thăng Long, -
Văn phòng khu công nghiệp Quế Võ, -
Văn phòng khu công nghiệp Hải Dương, -
Văn phòng khu công nghiệp Hải Phòng
1.2. Chức năng nhiệm vụ của công ty
Nippon Express Việt Nam chi nhánh miền Bắc là một bộ phận của tổng công ty
Nippon Express Việt Nam với hệ thống khách hàng từ Thanh Hóa trở ra toàn bộ khu
vực miền Bắc, chính vì vậy chi nhánh Miền Bắc có một nhiệm vụ rất quan trọng trong
hệ thống của Nippon Express trên toàn thế giới. -
Xây dựng kế hoạch hoạt động kinh doanh trên cơ sở kế hoạch của tổng
côngty đề ra sao cho thích ứng với thị trường miền Bắc. Tập trung phát triển các dịch
vụ đang có và từng bước xây dựng phát triển các dịch vụ mới. -
Tăng cường đầu tư vốn cơ sở vật chất vào việc nặng cao trình độ nghiệp
vụcán bộ nhân viên trong công ty, hiện đại hóa trang thiết bị sao cho phù hợp với
yêu cầu của khách hàng. -
Thực hiện đầy đủ các quyền lợi của nhân viên và tham gia tích cực vào cáchoạt động xã hội. lOMoAR cPSD| 59691467 16 -
Ưu tiên phát triển nguồn nhân lực, hình thành nên đội ngũ nhân viên
chuyênnghiệp, năng động, hiệu quả, đáp ứng yêu cầu của khách hàng. 1.3. Cơ cấu tổ chức
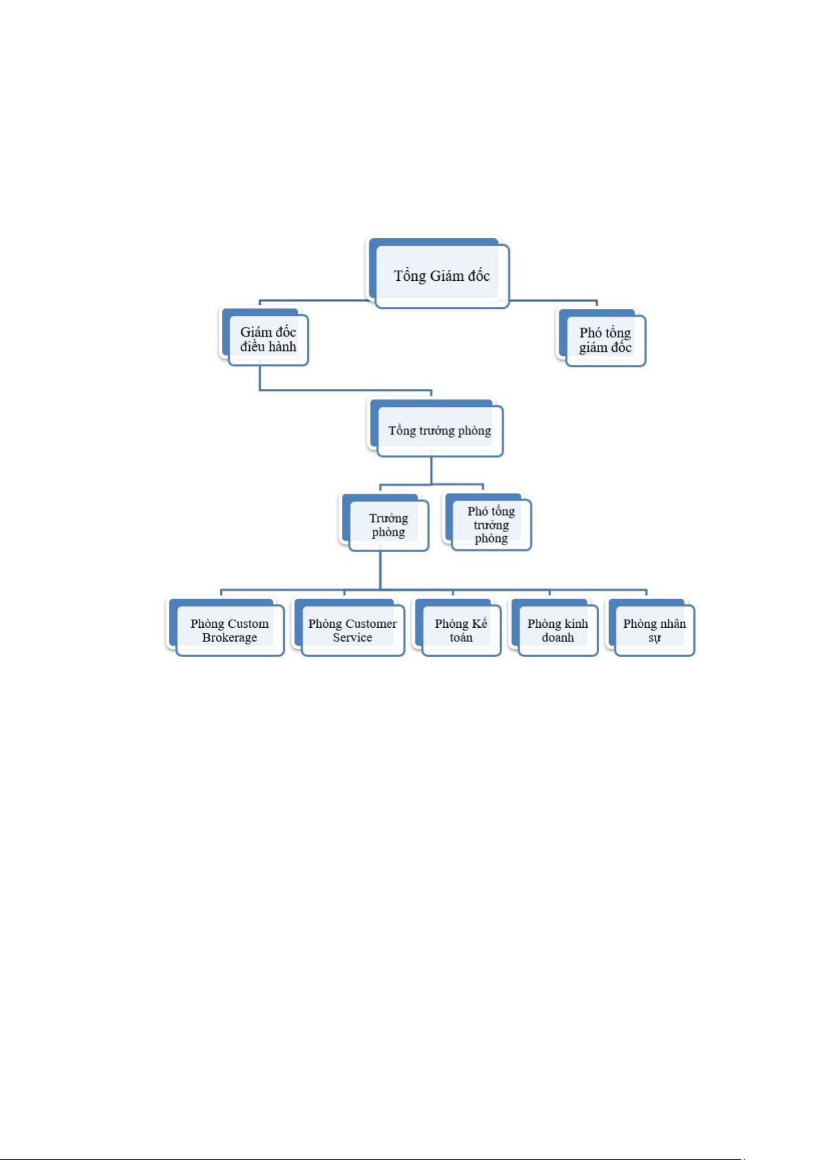
Nhìn vào sơ đồ cơ cấu tổ chức nhân sự của công ty, cơ cấu được xây dựng theo
hướng tập trung quyền lực. Đứng đầu là Tổng Giám đốc – người chịu trách nhiệm
cao nhất trong việc điều hành và ra quyết định chiến lược cho toàn công ty. Dưới
Tổng Giám đốc là các vị trí quản lý cấp cao như Phó Tổng Giám đốc và Giám đốc
điều hành, tiếp theo là các cấp trưởng/phó phòng đảm nhiệm công tác quản lý chuyên
môn từng mảng cụ thể. Các phòng ban chức năng như Phòng Custom Brokerage,
Phòng Customer Service, Phòng Kế toán, Phòng Kinh doanh và Phòng
Nhân sự đều được phân bổ rõ ràng, thể hiện sự chuyên môn hóa cao. Cách tổ chức này
giúp công ty kiểm soát tốt hoạt động vận hành, đồng thời đảm bảo thông tin và chỉ đạo
từ cấp trên được truyền đạt nhanh chóng, hiệu quả đến từng bộ phận.
Sau đây là nội dung chi tiết của từng nhiệm vụ của các phòng ban: lOMoAR cPSD| 59691467 17
Tổng Giám đốc (General Director)
Tổng Giám đốc là người đứng đầu cao nhất trong bộ máy điều hành của công
ty, giữ vai trò quyết định trong việc định hướng chiến lược phát triển dài hạn và xây
dựng tầm nhìn cho toàn doanh nghiệp. Tổng Giám đốc chịu trách nhiệm chỉ đạo,
giám sát và ra quyết định đối với các hoạt động quan trọng như đầu tư, tài chính, nhân
sự, đối ngoại và vận hành. Đồng thời, vị trí này cũng đóng vai trò đại diện pháp lý và
hình ảnh cho công ty trước đối tác, khách hàng cũng như các cơ quan quản lý nhà
nước. Với quyền lực tập trung, mọi hoạt động và kế hoạch triển khai trong công ty
đều cần có sự phê duyệt hoặc chỉ đạo trực tiếp từ Tổng Giám đốc.
Phó Tổng Giám đốc (Deputy General Director)
Phó Tổng Giám đốc là người hỗ trợ Tổng Giám đốc trong công tác điều hành
và quản lý doanh nghiệp. Mỗi Phó Tổng có thể phụ trách một lĩnh vực cụ thể như
kinh doanh, tài chính, vận hành hoặc nhân sự. Vai trò chính của họ là tổ chức triển
khai các chính sách và kế hoạch do Tổng Giám đốc đề ra, đồng thời giám sát việc
thực hiện ở các bộ phận liên quan. Trong phạm vi được phân quyền, Phó Tổng Giám
đốc có thể thay mặt Tổng Giám đốc điều hành hoạt động của công ty, góp phần đảm
bảo tính linh hoạt và hiệu quả trong công tác quản lý.
Giám đốc điều hành (Chief Operating Officer – COO)
Giám đốc điều hành chịu trách nhiệm trực tiếp về việc điều phối hoạt động vận
hành hàng ngày của công ty. Vị trí này đóng vai trò cầu nối giữa ban lãnh đạo cấp
cao và các phòng ban chức năng, nhằm đảm bảo mọi hoạt động đều diễn ra theo đúng
chiến lược và mục tiêu đã được xác định. Giám đốc điều hành giám sát tiến độ thực
hiện công việc, phối hợp giữa các bộ phận và kịp thời giải quyết các vấn đề phát sinh
trong quá trình vận hành, qua đó đảm bảo tính ổn định và hiệu quả trong toàn bộ hệ thống.
Tổng Trưởng phòng (General Manager of Department)
Tổng Trưởng phòng là người đứng đầu một khối chức năng lớn hoặc một khu
vực quan trọng của công ty, chịu trách nhiệm quản lý toàn diện các hoạt động trong
lĩnh vực được giao. Họ đóng vai trò định hướng chiến lược, thiết lập kế hoạch công lOMoAR cPSD| 59691467 18
việc và giám sát kết quả thực hiện của các phòng ban trực thuộc. Với vị trí trung gian
giữa ban điều hành và các trưởng phòng chuyên môn, Tổng Trưởng phòng đảm bảo
sự phối hợp nhịp nhàng giữa các bộ phận và góp phần thúc đẩy hiệu suất chung của công ty.
Phó Tổng Trưởng phòng (Deputy General Manager of Department)
Phó Tổng Trưởng phòng hỗ trợ Tổng Trưởng phòng trong công tác quản lý và
điều hành. Ngoài việc phối hợp thực hiện các kế hoạch chung của khối, Phó Tổng
Trưởng phòng còn có nhiệm vụ giám sát, đánh giá hiệu quả công việc của từng bộ
phận nhỏ trực thuộc. Trong trường hợp Tổng Trưởng phòng vắng mặt, người này có
thể thay mặt điều hành toàn bộ hoạt động để đảm bảo không bị gián đoạn. Đây là vị
trí có vai trò hỗ trợ và kế thừa, giúp tăng cường tính liên tục và ổn định trong quản lý.
Trưởng phòng (Department Manager)
Trưởng phòng là người chịu trách nhiệm trực tiếp điều hành hoạt động của một
phòng ban chức năng cụ thể. Họ đảm nhận việc lập kế hoạch, phân công công việc,
giám sát tiến độ và đánh giá kết quả thực hiện của các nhân viên trong phòng. Đồng
thời, trưởng phòng cũng là người báo cáo tình hình hoạt động của phòng lên cấp trên
và đề xuất các giải pháp cải tiến. Vai trò của trưởng phòng rất quan trọng trong việc
duy trì tính chuyên môn hóa và hiệu quả công việc tại từng bộ phận.
Phòng Custom Brokerage (Phòng Thông quan)
Phòng Custom Brokerage chịu trách nhiệm thực hiện các thủ tục hải quan cho
hàng hóa xuất nhập khẩu của công ty và khách hàng. Công việc chính bao gồm khai
báo hải quan, chuẩn bị chứng từ, làm việc với cơ quan chức năng và xử lý các vấn đề
phát sinh trong quá trình thông quan. Bộ phận này đóng vai trò then chốt trong việc
đảm bảo hàng hóa được thông quan nhanh chóng, đúng quy định pháp luật và hạn
chế tối đa rủi ro về chi phí, thời gian và pháp lý cho doanh nghiệp.
Phòng Customer Service (Phòng Dịch vụ khách hàng)
Phòng Customer Service là bộ phận trực tiếp làm việc với khách hàng, có nhiệm
vụ tiếp nhận thông tin, tư vấn dịch vụ, theo dõi quá trình thực hiện đơn hàng và xử lý lOMoAR cPSD| 59691467 19
các yêu cầu, khiếu nại. Bộ phận này góp phần xây dựng mối quan hệ gắn bó lâu dài
với khách hàng, nâng cao mức độ hài lòng và giữ chân khách hàng tiềm năng. Ngoài
ra, phòng còn hỗ trợ các bộ phận khác để đảm bảo dịch vụ được cung cấp đầy đủ và đúng thời hạn.
Phòng Kế toán (Accounting Department)
Phòng kế toán có chức năng quản lý tài chính, thu chi, theo dõi công nợ, lập báo
cáo tài chính định kỳ và thực hiện nghĩa vụ thuế đối với nhà nước. Phòng này đảm
bảo mọi hoạt động tài chính của công ty đều minh bạch, tuân thủ quy định pháp luật
và hỗ trợ ban lãnh đạo trong việc đưa ra các quyết định tài chính quan trọng. Bên
cạnh đó, phòng kế toán còn phối hợp với các bộ phận khác trong việc kiểm soát chi
phí và cân đối ngân sách.
Phòng Kinh doanh (Sales Department)
Phòng Kinh doanh là bộ phận chủ lực trong việc tạo ra doanh thu cho công ty.
Nhiệm vụ chính của phòng là nghiên cứu thị trường, tìm kiếm khách hàng tiềm năng,
tư vấn dịch vụ và đàm phán ký kết hợp đồng. Ngoài ra, phòng còn theo dõi quá trình
thực hiện hợp đồng và chăm sóc khách hàng sau bán hàng. Bộ phận này có vai trò
then chốt trong việc phát triển thị trường, duy trì và mở rộng mạng lưới khách hàng,
góp phần nâng cao vị thế cạnh tranh của công ty.
Phòng Nhân sự (Human Resources Department)
Phòng Nhân sự đảm nhận công tác tuyển dụng, đào tạo, đánh giá hiệu quả làm
việc của nhân viên, xây dựng chế độ lương thưởng và chính sách phúc lợi. Ngoài ra,
phòng còn tham gia xây dựng văn hóa doanh nghiệp, tạo môi trường làm việc chuyên
nghiệp, công bằng và gắn kết. Đây là bộ phận quan trọng trong việc phát triển và duy
trì nguồn nhân lực chất lượng, đảm bảo công ty luôn có đội ngũ phù hợp để đáp ứng
yêu cầu công việc và định hướng phát triển lâu dài.
Nhận xét: Nhìn vào sự phân bố của cơ cấu tổ chức có thể nhận thấy rằng việc
bố trí một quản lý người Nhật tại mỗi bộ phận nghiệp vụ nhằm giải quyết trình tiếp
những vấn đề liên quan vì phần lớn khách hàng của công ty là các đối tác công ty
Nhật, người Nhật có truyền thống hỗ trợ và giúp đỡ lẫn nhau ở bất cứ quốc gia nào lOMoAR cPSD| 59691467 20
trên thế giới nên đa số các công ty Nhật sẽ chỉ tin tưởng và sử dụng dịch vụ của nhau.
Do nhu cầu công việc có tính chất liên kết mạng lưới quốc tế, vận chuyển hàng đa
quốc gia nên giám đốc Người Nhật đóng vai trò rất quan trọng trong quan hệ và giao
tiếp với các văn phòng của nippon express trên toàn thế giới. hệ thống quản lý này có
một số ưu điểm và nhược điểm sau:
Về ưu điểm, công ty sẽ có sự thống nhất trên toàn thế giới nói chung và trong
từng bộ phận nói riêng vì các giám đốc bộ phận người Nhật sẽ luôn thực hiện đúng
chính sách và đường lôi từ công ty mẹ bên Nhật. Nippon Express sẽ có lợi thế khi
giao dịch, đàm phán với các công ty đối tác Nhật.
Về nhược điểm, hệ thống phân bổ cơ cấu nhân sự như trên đôi khi thiếu linh
hoạt vì khi có vấn đề xảy ra thì luôn phải chờ ý kiến từ bên công ty mẹ ở Nhật, sẽ mất
thời gian để xin ý kiến và bị phụ thuộc về chính sách cũng như chế độ.Người Nhật
vốn có truyền thống lao động chăm chỉ và cống hiến nên làm việc cho các công ty
Nhật luôn vất vả cả về thời gian lẫn sức lực.
1.4. Tình hình nhân sự của Công ty trong giai đoạn 2023 – 2025
Bảng 1.1. Tình hình nhân sự Công ty TNHH Nippon Express giai đoạn
2023 – 2025 (dự phóng) Chỉ Nă % Nă % Năm % So % So % tiêu m m 2025 sánh sánh 202 202 (dự 2023 2024 3 4 phón – – g) 2024 2025 A. 470 100 501 100 526 100 +31 +6.60 +25 +5.00 Tổng % % % % % số lao động B. Theo tính chất lOMoAR cPSD| 59691467 21 công việc - Lao 329 70.0 351 70.1 368 70.0 +22 +6.69 +17 +4.84 động % % % % % trực tiếp (≈70 %) - Lao 141 30.0 150 29.9 158 30.0 +9 +6.38 +8 +5.33 động % % % % % gián tiếp (≈30 %) C. Trình độ học vấn - Đại 282 60.0 301 60.1 316 60.1 +19 +6.74 +15 +4.98 học % % % % % (≈60 %) - 188 40.0 200 39.9 210 39.9 +12 +6.38 +10 +5.00 Trung % % % % % cấp (≈40 %) lOMoAR cPSD| 59691467 22
(Nguồn: Dự phóng từ dữ liệu phòng nhân sự 2022–2024)
Biểu đồ 1.1. Biểu đồ thể hiện tình hình nhân sự giai đoạn 2023-2025
Trong giai đoạn 2023 – 2025, tổng số lao động của Công ty TNHH Nippon
Express tiếp tục duy trì xu hướng tăng trưởng ổn định. Năm 2023, công ty có 470 lao
động; đến năm 2024 con số này đạt 501 người (tăng 31 người, tương đương 6,6%),
và dự kiến năm 2025 sẽ tăng lên khoảng 526 người (tăng 25 người, tương đương 5%).
Sự gia tăng đều đặn này phản ánh sự mở rộng quy mô hoạt động sản xuất – kinh
doanh, đồng thời cho thấy nhu cầu nhân lực ngày càng lớn của công ty để đáp ứng sự
phát triển trong lĩnh vực logistics.
Xét theo tính chất công việc, lao động trực tiếp vẫn chiếm tỷ trọng chủ đạo
(khoảng 70%) và tăng từ 329 người năm 2023 lên 368 người năm 2025. Lao động
gián tiếp chiếm khoảng 30%, tăng từ 141 người lên 158 người trong cùng giai đoạn.
Cơ cấu này khẳng định định hướng ưu tiên phát triển lực lượng trực tiếp tham gia vào
các hoạt động vận hành, sản xuất tại hiện trường, song song với việc duy trì lực lượng
gián tiếp đủ mạnh để đảm bảo công tác quản lý, hỗ trợ và điều phối hiệu quả. lOMoAR cPSD| 59691467 23
Về trình độ học vấn, lao động có trình độ đại học tiếp tục chiếm ưu thế (khoảng
60%) với số lượng từ 282 người năm 2023 lên dự kiến 316 người vào năm 2025. Lao
động trình độ trung cấp chiếm khoảng 40% và dự kiến tăng từ 188 người lên 210
người. Điều này phản ánh xu hướng nâng cao chất lượng nguồn nhân lực, khi công
ty ngày càng chú trọng tuyển dụng và phát triển đội ngũ lao động có trình độ chuyên
môn cao để đáp ứng yêu cầu ngày càng khắt khe của ngành logistics.
Nhìn chung, cơ cấu nhân sự giai đoạn 2023 – 2025 duy trì ổn định, hợp lý cả về
số lượng và chất lượng. Điều này cho thấy chiến lược nhân sự của công ty đã được
xây dựng rõ ràng và hiệu quả, góp phần quan trọng vào mục tiêu phát triển bền vững
trong những năm tới. 1.5. Tình hình tài sản, nguồn vốn
Bảng 1.2: Tình hình tài sản, nguồn vốn giai đoạn 2023–2025 (dự phóng)
(Đơn vị: Triệu đồng) Chỉ tiêu Năm Năm Năm So sánh % So sánh % 2023 2024 2025 (dự 2023– 2024– phóng) 2024 2025 I. Tài sản 1. Tài sản 663,972 719,140 778,800 +55,168 8.31% +59,660 8.30% ngắn hạn 2. Tài sản
1,347,960 1,511,325 1,696,700 +163,365 12.12% +185,375 12.27% dài hạn Tổng tài
2,011,932 2,230,46 2,475,500 +218,533 10.86% +245,035 10.99% sản 5 II. Nguồn vốn 1. Vốn chủ 903,210
1,011,480 1,136,000 +108,270 11.98% +124,520 12.31% sở hữu 2. Nợ phải
1,108,722 1,218,98 1,339,500 +110,263 9.94% +120,515 9.89% trả 5
Tổng nguồn 2,011,932 2,230,46 2,475,500 +218,533 10.86% +245,035 10.99% vốn 5
Giai đoạn 2023 – 2024, tổng tài sản của Công ty TNHH Nippon Express tăng từ
2.012 tỷ đồng lên 2.230 tỷ đồng, tức tăng 218 tỷ đồng (+10,86%). Trong đó, tài sản
ngắn hạn tăng thêm 55 tỷ đồng (+8,31%), còn tài sản dài hạn tăng mạnh 163 tỷ đồng lOMoAR cPSD| 59691467 24
(+12,12%). Điều này tiếp tục phản ánh định hướng của công ty trong việc chú trọng
đầu tư vào các hạng mục dài hạn như kho bãi, máy móc thiết bị và cơ sở hạ tầng
logistics, nhằm củng cố năng lực hoạt động lâu dài.
Về nguồn vốn, vốn chủ sở hữu tăng thêm 108 tỷ đồng, đạt mức 1.011 tỷ đồng
(+11,98%), trong khi nợ phải trả tăng 110 tỷ đồng, lên 1.219 tỷ đồng (+9,94%). Tốc
độ tăng vốn chủ sở hữu vẫn cao hơn so với nợ phải trả, qua đó giúp công ty nâng cao
tính tự chủ tài chính và giảm mức độ phụ thuộc vào vốn vay.
Giai đoạn 2024 – 2025, tổng tài sản dự kiến sẽ tiếp tục tăng từ 2.230 tỷ đồng lên
khoảng 2.476 tỷ đồng, tăng thêm 245 tỷ đồng (+10,99%). Trong đó, tài sản ngắn hạn
ước đạt gần 779 tỷ đồng (+8,30%), còn tài sản dài hạn dự báo sẽ tăng mạnh lên
khoảng 1.697 tỷ đồng (+12,27%). Xu hướng này cho thấy công ty vẫn duy trì chiến
lược đầu tư trọng điểm vào tài sản dài hạn, hướng tới mục tiêu mở rộng quy mô, nâng
cao năng lực cạnh tranh trong ngành logistics.
Về nguồn vốn, vốn chủ sở hữu dự kiến đạt 1.136 tỷ đồng, tăng 125 tỷ đồng
(+12,31%), trong khi nợ phải trả ước tính đạt 1.340 tỷ đồng, tăng 121 tỷ đồng
(+9,89%). Việc vốn chủ sở hữu tiếp tục duy trì tốc độ tăng trưởng cao hơn nợ phải
trả là dấu hiệu tích cực, phản ánh sự bền vững trong cơ cấu tài chính, cũng như khả
năng gia tăng nội lực của doanh nghiệp.
Tổng thể, giai đoạn 2023 – 2025, Công ty TNHH Nippon Express duy trì đà tăng
trưởng ổn định về cả tài sản và nguồn vốn, trong đó nhấn mạnh vào chiến lược đầu
tư dài hạn và củng cố vốn chủ sở hữu. Đây là cơ sở quan trọng để doanh nghiệp phát
triển vững chắc, mở rộng thị phần và nâng cao vị thế trong lĩnh vực logistics trong những năm tiếp theo.
Bảng 1.6 Kết quả hoạt động kinh doanh giai đoạn 2023–2025 (dự phóng)
(Đơn vị: Tỷ VND) S Chỉ tiêu 2023 ± (%) 2024 ± (%) 2025 ± (%) T 22–23 23–24 (dự 24–25 T phóng) 1 Tổng doanh thu 1,580.8 +10.84% 1,735.9 +9.80% 1,915.7 +10.34%