









Preview text:
ĐẠI HỌC BÁCH KHOA HÀ NỘI
TRƯỜNG ĐIỆN – ĐIỆN TỬ
BÁO CÁO THỰC TẬP CƠ BẢN
THỰC HÀNH HÀN MẠCH TẠO XUNG VUÔNG RĂNG CƯA DÙNG TRANSISTOR Giáo viên hướng dẫn : Thầy Phan Văn Phương Mã lớp : 738069 Họ và tên : Ngô Phạm Minh Đức Mã số sinh viên : 20224433 Lớp chuyên ngành : Hệ thống Nhúng thông minh & IoT 01 MỤC LỤC I. Giới thiệu chung 1) Mục đích thực hành 2) Yêu cầu đạt được 3) Tín hiệu xung II. Nguyên lý 1) Cấu tạo mạch 2) Nguyên lý hoạt động III. Tiến hành lắp ráp 1) Sơ đồ nguyên lý 2) Sơ đồ lắp ráp 3) Các bước hàn mạch
IV. Nhận xét/ Đánh giá quá trình đo đạc V. Kết luận I. GIỚI THIỆU CHUNG 1) Mục đích thực hành:
- Tính toán, lắp ráp và đo đạc các thông số của mạch tạo xung
vuông và răng cưa dùng đèn bán dẫn trên cơ sở mạch đa hài.
- Đo đạc, điều chỉnh chế độ làm việc và chế độ làm việc của
mạch. Xác định quan hệ giữa tần số dao động và thông số
mạch; nghiên cứu tính không đối xứng của mạch.
- Sử dụng thành thạo các thiết bị đo: Đồng hồ vạn năng, dao
động ký, máy phát hàm, nguồn cung cấp.
- Ổn định, kỹ năng nhận dạng linh kiện rời rạc, lắp ráp, hàn. 2) Yêu cầu đạt được:
- Nắm vững được nguyên lý hoạt động của bộ tạo dao động
cũng như các điều kiện để mạch hoạt động. Hiểu được tác dụng
của từng linh kiện cũng như từng khối trong mạch.
- Năm được cách lắp ráp mạch cũng như cách hàn mạch nên panel thực hành.
- Sử dụng được các thiết bị đo. 3) Tín hiệu xung:
- Trong mạch điện tử, kỹ thuật xung đóng vai trò quan trọng và
có ứng dụng khá rộng rãi. Các mạch tạo xung được ứng dụng
trong các mạch điều khiển, đặc biệt là mạch điều khiển báo
động, mạch định thười , mạch dò. Trong thực tế, các mạch tạo
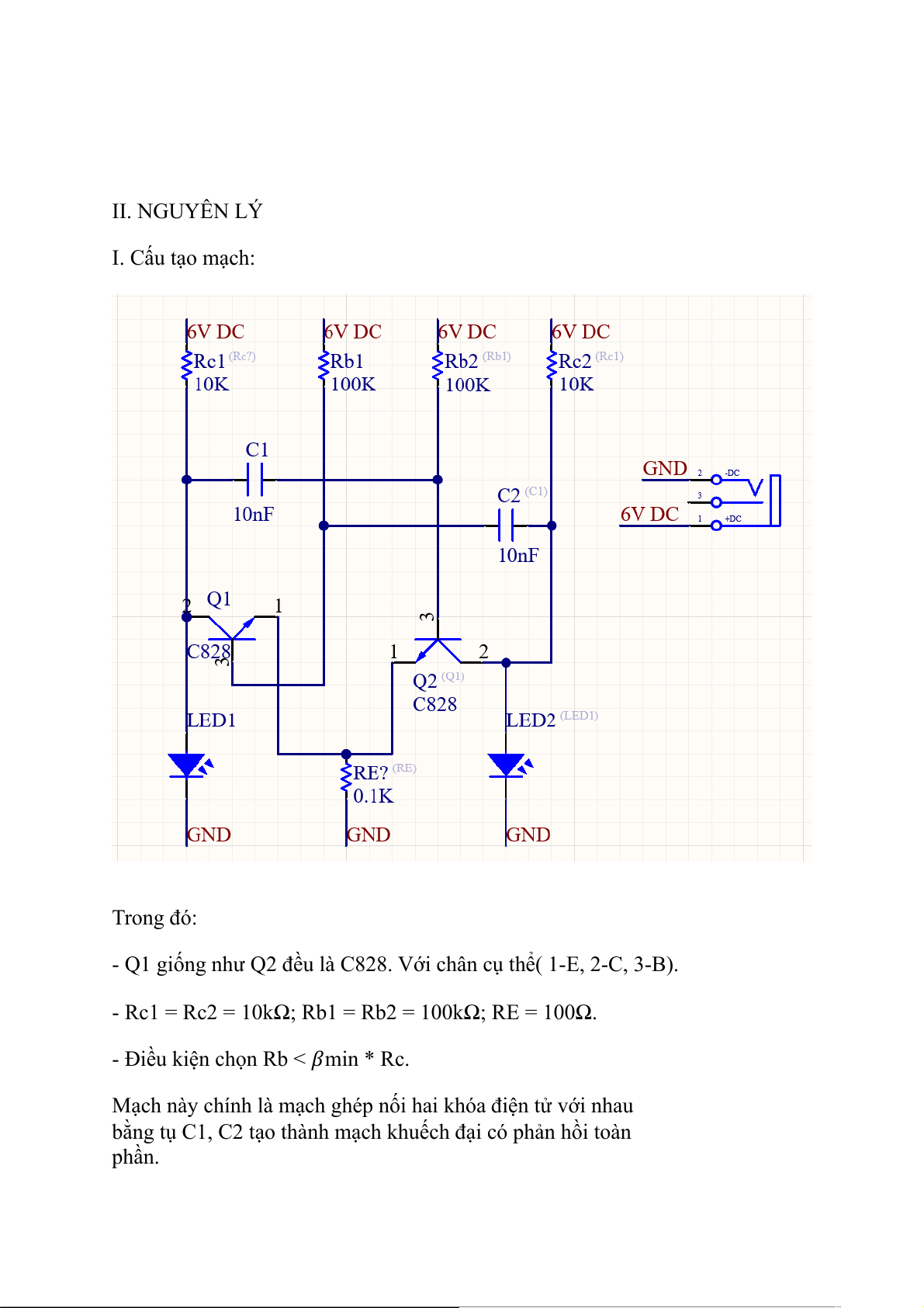
xung đa phân đều được tích hợp trong IC. II. NGUYÊN LÝ I. Cấu tạo mạch: Trong đó:
- Q1 giống như Q2 đều là C828. Với chân cụ thể( 1-E, 2-C, 3-B).
- Rc1 = Rc2 = 10kΩ; Rb1 = Rb2 = 100kΩ; RE = 100Ω.
- Điều kiện chọn Rb < 𝛽min * Rc.
Mạch này chính là mạch ghép nối hai khóa điện tử với nhau
bằng tụ C1, C2 tạo thành mạch khuếch đại có phản hồi toàn phần.
II. Nguyên lý hoạt động:
Mạch chia làm hai giai đoạn: a) Giai đoạn 1:
Khi mơi cấp nguồn, thì tất cả các bản tụ C1 lẫn C2 đều được
nạp điện, một trong transitor Q1 hoặc Q2 hoạt động trước (vì
trên thực tế dù 2 transitor cùng một loại nhứng không hề giống
nhau hoàn toàn, sẽ có con transistor này nhạy hơn con kia). Ta
giả sử Q1 nhạy hơn nên hoạt động trước, đồng thời Q1 có 𝑉𝑏𝑒
lớn hơn hoặc bằng 0,6V ( do điện áp tạ cực B của Q1 tăng từ 0
đến 0.6V, trước khi điện áp ở đây bằng 0.6V thì cực âm tụ C1
vẫn đang được nạp), dòng điện có thể đi từ cục C xuống cực E
và xuống mass lên led D2 sáng, đầu cực dương tụ C2 không
được nạp điện do dòng điện chỉ đi xuống mass. Cùng lúc đó vì
Q2 không dẫn( không hoạt động ) nên led D1 cũng không sáng,
cực dương tụ C1 sẽ được nạp điện, nhưng sẽ không nạp được
bao nhiêu vì dòng điện lúc này chủ yếu chạy về mass, cực âm
tụ C2 lần âm tụ C1 cũng vậy, không nạp được bao nhiêu. Khi Q1
hoạt động thì cực B cũng đi qua chân E xuống mass, đồng
nghĩa điện áp tại B giảm từ 0.6V về 0V (cực âm tụ C1 xả điện ).
Khi điện áp tại chân B xả hết thì Q1 ngưng dẫn, đèn led D2 tắt, tới giai đoạn 2. b) Giai đoạn 2:
Q1 ngưng dẫn, cực âm C2 được nạp điện áp thông qua dòng
điện đi qua điện trở R1, khi giá trị được nạp đạt 0.6V thì Q2 dẫn
( do 𝑉𝑏𝑒 >= 0.6V ), cực C của Q2 nối thông với cực E xuống
mass ), đèn led D1 sáng, cực dương tụ C1 xả điệnm cực dương
tụ C2 được nạp điện vì Q1 không dẫn. Nguyên lý tương tự giai
đoạn 1, cực âm tụ C2 xả điện áp xuống mass do cực B của Q2
nối thông với cực E, khi điện áp xả hết từ 0.6V và 0V thì Q2
ngưng dẫn, đèn D1 tắt, sau đó cực âm tụ C1 lại được nạp điẹn
làm điện áp tại cực B của Q1 tăng dần lên 0.6V, điẹn áp này
bằng 0.6V thì Q1 lại dẫn. Các quá trình này lặp đi lặp lại luân
phiên sẽ tạo ra một mạch đa hài với dạng sóng điẹn áp tại cực C của 2 transistor. III. TIẾN HÀNH LẮP RÁP Trình tự thực hành:
a) Thiết kế và kiểm tra linh kiện. b) Vẽ sơ đồ nguyên lý. c) Vẽ sơ đồ lắp ráp. d) Lắp ráp mạch.
e) Điều chỉnh chế độ hoạt động( tĩnh ).
f) Thiết kế và kiểm tra linh kiện. 1) Sơ đồ nguyên lý 2) Sơ đồ lắp ráp 3) Các bước hàn mạch z *Đi dây:z
z - Bước 1: Tiến hành làm sạch dây đồng bằng nhựa thông
hoặc bằng chà dây bằng giấy nhám.z
z - Bước 2: Từ hình vẽ mặt dưới panel tiến hành đi dây qua
các điểm được đánh dấu trên hình vẽ bằng cách dùng mỏ hàn và thiếc.z
z - Bước 3: Chỉnh sửa lại dây sao để thêm phần thẩm mỹ.z z*Hàn chân linh kiện:z
z - Bước 1: Làm sạch linh kiện và các điểm hàn.z
z - Bước 2: Tráng thiếc vào điểm hàn và chân linh kiệnz
zzz Dùng panh gắp đưa một đầu linh kiện vào trước sau đó
chấm mỏ hàn vào vị trí hàn. Cuối cùng hàn điểm còn lại.z
*Cần chú ý một số vấn đề sau:z
z - Nhiệt độ mỏ hàn phải đảm bảo sao cho phù hợp, thông
thường khi hàn linh kiện thì nhiệt độ trong khoảng từ 320 độ C cho đến 350 độ C.z
z - Đảm bảo hàn đúng chiều, đúng chân, đặc biệt là với tụ hóa và diode.z
z - Khi xung quanh điểm hàn có nhiều linh kiện nhỏ xíu khi
hàn cần chú ý cẩn thận để sao cho đầu mỏ hàn không chạm
vào các linh kiện xung quanh.z z IV.
Nhận xét / Đánh giá quá trình đo đạcz Các bước đo đạc:z Cấp nguồn 6V vào mạch.z
Sau khi đèn sáng luân phiên thì đo UBE thang 2.5VDC
và UCE thang 10 VDC đo ở cả 2 đèn LED1 va LED2.z
Gỡ 1 chân LEDz của cả hai đèn, thay 2 tụ C1 và C2 bằng tụ gốm 103.z
Đo oscillooscope ở chân C của 2 đèn.z Đo VDĐ và T.z
Trả lại mạch về vị trí ban đầu.z
Kết quả: hai đèn sáng luân phiên.z
Căn cứ vào sơ đồ và các chỉ tiêu đã cho:z Rc1 = Rc2 = 10KΩ.z Rb1 = Rb = 100KΩ.z C1 = C2 = 10nF.z Q1 = Q2 = C828.z RE = 100Ω.z V = 6V.z Ta đo đượcz
UCE đo được giá trị dao động từ 1 đến đến 5(V).zz
UBE đo được giá trị từ 0 đến 2 (V).z
Kết quả đo bằng Oscilloscope: thu được mạch răng cưa như hình dưới đây. - VDĐ = 2.5 * 2 = 5V. - T = 0.5 * 2 = 1mS. - f = 1/T = 1000(Hz). V. KẾT LUẬN
Qua bài thực hành môn học với nội dung thực hiện mạch tạo
xung, em đã nắm được các kiến thức:
- Tính toán, lắp ráp và đo đạc các thông số của mạch tạo xung
vuông và răng cưa dùng đèn bán dẫn trên cơ sở mạch đa hài.
- Đo đạc, điều chỉnh chế độ làm việc tĩnh và chế độ làm việc
của mạch. Xác định quan hệ giữa tần số dao động và thông số
mạch; nghiên cứu tính không đối xứng của mạch.
- Sử dụng thành thạo thiết bị đo như: đồng hồ vạn năng, máy
phát hàm, nguồn cung cấp.
- Ổn định kỹ năng nhận dạng linh kiện rời rạc, lắp ráp, hàn.
- Nắm vững được nguyên lí hoạt động của bộ tạo dao động
cũng như các điều kiện để mạch khởi động. Hiểu được tác dụng
của từng linh kiện cũng như từng khối trong mạch.
- Nắm được cách lắp ráp mạch cũng như cách hàn mạch lên panel thực hành.
- Do giới hạn về thời gian thực hiện cũng như kiến thức tìm hiểu
được, bài báo cáo còn có nhiều thiếu sót nhất định.
- Môn học đã giúp em có thêm những nền tảng kiến thức vững
chắc để áp dụng vào các môn học chuyên ngành cũng như
công việc sau này đồng thời tiếp thêm cho em niềm đam mê
theo đuổi ngành Hệ thống nhúng thông minh và IoT.