



















Preview text:
BỘ GIÁO DỤC VÀ ĐÀO TẠO ĐẠI HỌC PHENIKAA
BÁO CÁO TIỂU LUẬN
NGHIỆP VỤ NGOẠI THƯƠNG ĐỀ TÀI:
NGHIÊN CỨU HOẠT ĐỘNG XUẤT KHẨU GẠO CỦA CÔNG TY VINAFOOD II 1. Nguyễn Thị Ngọc MSV: 23017324 K17 Phương 2. Hoàng Quang Hoan MSV: 23012411 K17 3. Phạm Thị Tú Uyên MSV: 23012416 K17 4. Nguyễn Thị Trà My MSV: 23012459 K17 5. Nguyễn Văn Hoàng MSV: 23012457 K17 Phúc 6. Trần Thị Minh Nguyệt MSV: 23012145 K17 7. Nguyễn Đức Anh MSV: 23012499 K17 8. Hạ Duy Dương MSV: 23012108 K17
Ngành: Logistics và quản lý chuỗi cung ứng
Môn: Nghiệp vụ ngoại thương Lớp: N03 Nhóm: 2
Hệ nhập học: Đại học chính quy
GVHD: Ths. Phạm Thái Hoà HÀ NỘI, 2026
BẢNG PHÂN CÔNG ĐÁNH GIÁ THÀNH VIÊN NHÓM Đánh STT Họ và tên MSV
Nội dung công việc giá Ghi chú (%) Tìm kiếm nội dung, quản lý, phân chia 1 Nguyễn Thị công việc, rà soát và 23017324 100% Nhóm trưởng Ngọc Phương chỉnh sửa bài tiểu luận và hỗ trợ làm slide nhóm Hoàng Quang
23012411 Tìm kiếm nội dung, 2 Hoan
hỗ trợ làm các sơ đồ 100% Thành viên bài tiểu luận và slide nhóm Phạm Thị Tú
23012416 Tìm kiếm nội dung, 3 Uyên
làm các chứng từ liên 100% Thành viên quan Nguyễn Thị 23012459 Có chậm trễ trong Trà My việc đẩy bài làm lên Tìm kiếm nội dung, nhưng khắc phục 4
hỗ trợ tổng hợp tiểu 99% rất nhanh sau đó và luận, hỗ trợ làm slide đã được làm bù các nhóm công việc khác và hoàn thành tốt Nguyễn Văn
23012457 Tìm kiếm nội dung, 5 Hoàng Phúc rà soát chính tả bài 100% Thành viên
tiểu luận, hỗ trợ làm chứng từ liên quan
Trần Thị Minh 23012145 Có chậm trễ trong Nguyệt việc đẩy bài làm lên Tìm kiếm nội dung, 6 nhưng khắc phục rà soát chính tả bài 97% rất nhanh sau đó và tiểu luận đã được làm bù các công việc khác Nguyễn Đức
23012499 Tìm kiếm nội dung, 7 Anh làm slide, hỗ trợ rà 100% Thành viên soát nội dung bài tiểu luận
8 Hạ Duy Dương 23012108 Tìm kiếm nội dung, 100% Thành viên Làm slide
DANH MỤC TỪ VIẾT TẮT TỪ VIẾT
DIỄN GIẢI TIẾNG ANH
DIỄN GIẢI TIẾNG VIỆT TẮT B/L Bill of Lading Vận đơn đường biển, C/O Certificate of Origin
Giấy chứng nhận xuất xứ, CIF Cost, Insurance and Freight
Tiền hàng, phí bảo hiểm và cước phí (Điều kiện giao hàng), DAP Delivered at Place Giao tại nơi đến DNNN
State-owned Enterprise (Implied) Doanh nghiệp Nhà nước ĐHĐCĐ
General Meeting of Shareholders Đại hội đồng cổ đông (Implied) EXW Ex Works Giao tại xưởng FOB Free On Board Giao hàng lên tàu FTA Free Trade Agreement
Hiệp định thương mại tự do G2G Government to Government
Chính phủ với Chính phủ (Hợp đồng liên chính phủ) HĐQT Board of Directors (Implied) Hội đồng quản trị ICC Institute Cargo Clauses
Điều kiện bảo hiểm hàng hóa (của
Viện những người bảo hiểm Luân Đôn) ILU
Institute of London Underwriters Hiệp hội những người bảo hiểm Luân Đôn Incoterms
International Commercial Terms Các điều kiện thương mại quốc tế L/C Letter of Credit Thư tín dụng MT Metric Tons
Tấn (đơn vị đo lường) PE Polyethylene Nhựa Polyethylene P/L Packing List Phiếu đóng gói PP Polypropylene Nhựa Polypropylene UCP 600 The Uniform Customs and
Các quy tắc và thực hành thống nhất Practice for Documentary về tín dụng chứng từ Credits USD United States Dollar Đồng Đô la Mỹ VCCI
Vietnam Chamber of Commerce Phòng Thương mại và Công nghiệp and Industry Việt Nam VIAC Vietnam International
Trung tâm Trọng tài Quốc tế Việt Arbitration Centre Nam
VINAFOOD Vietnam Southern Food
Tổng công ty Lương thực miền Nam II Corporation XNK Export - Import Xuất nhập khẩu MỤC LỤC
LỜI MỞ ĐẦU ................................................................................................................ 2
I. LÝ DO CHỌN ĐỀ TÀI .......................................................................................... 3
1.1. Lý do về thực tiễn ............................................................................................. 3
1.2. Lý do về pháp lý và chính sách ....................................................................... 3
1.3. Lý do về lý luận ................................................................................................ 3
II. MỤC TIÊU NGHIÊN CỨU ................................................................................. 4
III. ĐỐI TƯỢNG NGHIÊN CỨU ............................................................................ 4
PHẦN NỘI DUNG ........................................................................................................ 4
I: GIỚI THIỆU CHUNG VỀ CÔNG TY ................................................................ 4
1.1.Giới thiệu chung về công ty .............................................................................. 4
1.2. Phân tích SWOT của công ty .......................................................................... 8
1.3. Phân tích tình hình kinh doanh ...................................................................... 9
II: HOẠT ĐỘNG XUẤT KHẨU GẠO CỦA VINAFOOD II ............................. 12
2.1. Ký kết hợp đồng ngoại thương ..................................................................... 14
2.2. Xin giấy phép xuất khẩu ............................................................................... 19
2.3. Xác nhận điều kiện thanh toán ..................................................................... 19
2.4 Chuẩn bị hàng hóa xuất khẩu: ...................................................................... 20
2.5 Kiểm tra hàng xuất khẩu ............................................................................... 22
2.6. Thuê tàu (Booking Ocean Freight) ................................................................ 2
2.7. Mua bảo hiểm hàng hóa (Marine Insurance) ............................................. 26
2.8. Làm thủ tục hải quan (Customs Clearance) ............................................... 28
2.9. Giao hàng ........................................................................................................ 31
2.10. Làm thủ tục thanh toán ............................................................................... 33
2.11. Xử lý khiếu nại ............................................................................................. 35
III: NHẬN XÉT ........................................................................................................ 36
3.1. Đánh giá chung về công ty ............................................................................ 36
3.2: Ưu điểm .......................................................................................................... 37
3.3: Nhược điểm .................................................................................................... 38
IV. KIẾN NGHỊ ĐỐI VỚI DOANH NGHIỆP VÀ NHÀ NƯỚC ....................... 38 MỤC LỤC SƠ ĐỒ
Sơ đồ 1: Sơ đồ cơ cấu bộ máy tổ chức doanh nghiệp ............................................................9
Sơ đồ 2: Quy trình tổng quát xuất khẩu hàng hoá .............................................................13
Sơ đồ 3: Quy trình chuẩn bị hàng hoá xuất khẩu ...............................................................21
Sơ đồ 4: Quy trình thanh toán bằng thư tín dụng (L/C) ....................................................35 MỤC LỤC BẢNG
Bảng 1: Kết quả hoạt động kinh doanh năm 2024 của vinafood ii .................................. 10
Bảng 2: Kảng cân đối kế toán tóm tắt năm 2024 ............................................................... 11
Bảng 3: Káo cáo lưu chuyển tiền tệ tóm tắt năm 2024 ...................................................... 11
Bảng 4: Phân định trách nhiệm giữa người bán và người mua theo điều kiện CIF ...... 31
MỤC LỤC HÌNH ẢNH
Hình 1: Hình ảnh Tổng công ty Lương thực miền Nam .................................................... 5
Hình 2: Minh hoạ ngành nghề kinh doanh .......................................................................... 6
Hình 3: Bảo hiểm đơn hàng ................................................................................................ 27
Hình 4: Bill of lading ............................................................................................................ 32 LỜI MỞ ĐẦU
Đối với dân tộc Việt Nam, hạt gạo trắng ngà mang trong mình một giá trị nhiều hơn là
chỉ một loại thực phẩm đơn thuần. Không có gì ngạc nhiên, khi mỗi đứa trẻ Việt Nam lớn
lên, ngoài việc được dạy dỗ về đạo đức, cách ứng xử, cách làm người thì đã được học về
cách quý trọng hạt gạo từ lúc còn rất bé. Trân quý hạt gạo là truyền thống của người Việt
Nam từ thế hệ này qua thế hệ khác, thấm nhuần vào máu, ăn sâu vào tâm tưởng, khiến cho
việc quý trọng từng hạt gạo là bản năng của chúng ta. Hạt gạo quý vì người nông dân quanh
năm vất vả trồng trọt, “bán mặt cho đất, bán lưng cho trời”, bấy nhiêu hạt gạo là bấy nhiêu
mồ hôi công sức, giống như câu ca dao xưa:
Ai ơi bưng bát cơm đầy
Dẻo thơm một hạt, đắng cay muôn phần
Nhắc đến hạt gạo thì phải nhắc đến thổ nhưỡng nước ta. Việt Nam là dải đất trù phú với hệ
thống sông ngòi chằng chịt, hằng năm phù sa bồi đắp nên bao đồng bằng, chính xác là mảnh
đất hoàn hảo để phát triển lúa nước. Văn hoá lúa nước cũng đã có từ thời xa xưa, nó đến với
chúng ta, hoàn toàn thoả mãn câu "thiên thời, địa lợi, nhân hoà". Nước ta có khí hậu phù hợp
để canh tác lúa nước, có đất đai màu mỡ, có con người với thiên phú trồng lúa, có tình yêu
mãnh liệt với lúa được truyền nối qua hàng ngàn năm. Đây chính là lợi thế, khiến Việt Nam
từ một nước thiếu lương thực trở thành nước xuất khẩu gạo hàng đầu Đông Nam Á.
Trong thời đại hiện nay, toàn cầu hóa gắn liền sự phát triển nền kinh tế thị trường, Việt Nam
đã tích cực đẩy mạnh các hoạt động xuất nhập khẩu để hội nhập nền kinh tế thế giới và đạt
được những thành tựu nhất định. Vì vậy, việc xuất khẩu “hạt ngọc”- tinh hoa văn hóa Việt
Nam không chỉ đem lại nguồn lợi lớn cho kinh tế nước nhà, nó còn mang sứ mệnh đem tinh
hoa văn hóa dân tộc giới thiệu với bạn bè quốc tế. Chính vì vậy, gạo sạch, gạo chất lượng
đang là vấn đề được quan tâm hàng đầu đối với doanh nghiệp xuất khẩu gạo ở nước ta.
Tổng công ty Lương thực miền Nam – Vinafood II là một trong những doanh nghiệp nhà
nước giữ vai trò quan trọng trong lĩnh vực thu mua, chế biến và xuất khẩu gạo của Việt Nam.
Với nhiều năm kinh nghiệm hoạt động trong thương mại quốc tế, Vinafood II đã góp phần
đáng kể vào việc đưa hạt gạo Việt Nam vươn ra thị trường thế giới. Xuất phát từ ý nghĩa thực
tiễn và học thuật đó, nhóm chúng tôi lựa chọn nghiên cứu đề tài về hoạt động xuất khẩu gạo
của công ty Vinafood II nhằm làm rõ vai trò, đặc điểm và hiệu quả của hoạt động này trong nền kinh tế hiện nay. 2
I. LÝ DO CHỌN ĐỀ TÀI
1.1. Lý do về thực tiễn
Trong những năm gần đây, xuất khẩu gạo của Việt Nam có nhiều biến động trước tác
động của tình hình kinh tế thế giới, biến đổi khí hậu, dịch bệnh và sự cạnh tranh gay gắt từ
các quốc gia xuất khẩu gạo lớn như Thái Lan, Ấn Độ hay Pakistan. Trong bối cảnh đó, việc
nghiên cứu hoạt động xuất khẩu gạo của một doanh nghiệp tiêu biểu như Vinafood II có ý
nghĩa thực tiễn cao, giúp hiểu rõ hơn cách doanh nghiệp tổ chức sản xuất, thu mua, chế biến
và xuất khẩu để thích ứng với thị trường quốc tế.
Bên cạnh đó, Vinafood II là doanh nghiệp có quy mô lớn, tham gia nhiều hợp đồng xuất khẩu
gạo sang các thị trường truyền thống và tiềm năng. Việc nghiên cứu hoạt động xuất khẩu gạo
của công ty sẽ giúp làm rõ vai trò của doanh nghiệp nhà nước trong việc ổn định thị trường
lúa gạo, đảm bảo đầu ra cho nông dân và đóng góp vào tăng trưởng kinh tế quốc gia.
1.2. Lý do về pháp lý và chính sách
Hoạt động xuất khẩu gạo tại Việt Nam chịu sự điều chỉnh của nhiều văn bản pháp luật
và chính sách của Nhà nước, như Luật Thương mại, Luật Quản lý ngoại thương, các nghị
định về kinh doanh xuất khẩu gạo và các hiệp định thương mại tự do mà Việt Nam đã ký kết.
Những quy định này vừa tạo hành lang pháp lý cho doanh nghiệp hoạt động, vừa đặt ra các
yêu cầu chặt chẽ về điều kiện xuất khẩu, chất lượng sản phẩm và trách nhiệm đối với an ninh lương thực quốc gia.
Việc lựa chọn nghiên cứu hoạt động xuất khẩu gạo của Vinafood II giúp làm rõ cách doanh
nghiệp vận dụng và tuân thủ các quy định pháp lý, chính sách của Nhà nước trong thực tiễn
kinh doanh. Qua đó, đề tài góp phần minh họa mối quan hệ giữa pháp luật, chính sách
thương mại và hoạt động xuất khẩu của doanh nghiệp.
1.3. Lý do về lý luận
Về mặt lý luận, hoạt động xuất khẩu là một nội dung quan trọng trong môn học
Nghiệp vụ ngoại thương. Việc nghiên cứu một trường hợp cụ thể giúp sinh viên vận dụng các
kiến thức lý thuyết về xuất khẩu, hợp đồng ngoại thương, thị trường quốc tế, logistics và
thanh toán quốc tế vào thực tiễn doanh nghiệp.
Thông qua việc phân tích hoạt động xuất khẩu gạo của Vinafood II, đề tài góp phần làm rõ
các khái niệm, quy trình và nhân tố ảnh hưởng đến hoạt động xuất khẩu, từ đó giúp củng cố
và mở rộng hiểu biết lý luận đã được học. 3
II. MỤC TIÊU NGHIÊN CỨU
Mục tiêu của đề tài là nghiên cứu và phân tích hoạt động xuất khẩu gạo của công ty
Vinafood II, qua đó làm rõ vai trò của doanh nghiệp trong xuất khẩu nông sản của Việt Nam.
Cụ thể, đề tài hướng đến các mục tiêu sau:
- Trình bày khái quát về công ty Vinafood II và mặt hàng gạo xuất khẩu.
- Phân tích thực trạng hoạt động xuất khẩu gạo của Vinafood II trong những năm gần đây.
- Đánh giá những kết quả đạt được, hạn chế và nguyên nhân trong hoạt động xuất khẩu gạo của công ty.
- Góp phần liên hệ giữa lý thuyết thương mại quốc tế và thực tiễn hoạt động xuất khẩu tại doanh nghiệp.
III. ĐỐI TƯỢNG NGHIÊN CỨU
Đối tượng nghiên cứu của đề tài là hoạt động xuất khẩu gạo của công ty Vinafood II,
bao gồm các nội dung liên quan đến tổ chức xuất khẩu, thị trường xuất khẩu, quy trình xuất
khẩu và các yếu tố ảnh hưởng đến hoạt động xuất khẩu gạo của công ty trong bối cảnh hội nhập kinh tế quốc tế. PHẦN NỘI DUNG
I: GIỚI THIỆU CHUNG VỀ CÔNG TY
1.1.Giới thiệu chung về công ty 4
Hình 1: Hình ảnh Tổng công ty Lương thực miền Nam
Tên tiếng Việt: Tổng công ty Lương thực miền Nam – Công ty cổ phần.
Tên tiếng Anh: Vietnam Southern Food Corporation – Joint Stock Company.
Tên viết tắt: Vinafood II.
Địa chỉ trụ sở: 333 Trần Hưng Đạo, phường Cầu Ông Lãnh, Quận 1, TP. Hồ Chí Minh.
Điện thoại: (028) 3837 0027.
Fax: (028) 38365898 – 38365899.
Website: https://vinafood2.com.vn.
Email: vanphong@vsfc.com.vn / sales@vsfc.com.vn.
Loại hình doanh nghiệp: Công ty Cổ phần (với vốn góp lớn từ Nhà nước).
Mô hình hoạt động: Công ty mẹ - công ty con, hoạt động đa ngành với trọng tâm là sản
xuất, chế biến và xuất nhập khẩu lương thực.
Lĩnh vực kinh doanh:
Tổng công ty Lương thực miền Nam là một tập đoàn quốc doanh của Việt Nam
chuyên sản xuất và nhập khẩu lúa gạo có trụ sở tại Thành phố Hồ Chí Minh. Cùng với sự
tăng cường về quy mô, cơ cấu, Tổng công ty Lương thực miền Nam cũng hoạt động trong
nhiều lĩnh vực, ngành nghề như: chế biến, kinh doanh xuất nhập khẩu lương thực, nông sản
với sản phẩm chính là lúa gạo. Ngoài ra còn có các mặt hàng khác như thực phẩm chế biến,
lúa mì, bột mì, bao bì, cá cơm và các hoạt động kinh doanh, dịch vụ khác theo quy định của pháp luật. 5
Hình 2: Minh hoạ ngành nghề kinh doanh
Tổng công ty Lương thực miền Nam là một tập đoàn quốc doanh của Việt Nam
chuyên sản xuất và nhập khẩu lúa gạo có trụ sở tại Thành phố Hồ Chí Minh. Cùng với sự
tăng cường về quy mô, cơ cấu, Tổng công ty Lương thực miền Nam cũng hoạt động trong
nhiều lĩnh vực, ngành nghề như: chế biến, kinh doanh xuất nhập khẩu lương thực, nông sản
với sản phẩm chính là lúa gạo. Ngoài ra còn có các mặt hàng khác như thực phẩm chế biến,
lúa mì, bột mì, bao bì, cá cơm và các hoạt động kinh doanh, dịch vụ khác theo quy định của pháp luật.
Lịch sử hoạt động:
Năm 1976: Tiền thân là Tổng công ty lúa gạo Miền Nam được thành lập theo Quyết định số
130/LTTP ngày 17/8/1976 của Bộ Lương thực và Thực phẩm.
Tháng 7/1978: Tổng công ty lúa gạo Miền Nam đổi tên thành Tổng công ty Lương thực
miền Nam theo Quyết định số 1606/LTTP-LĐ ngày 20/7/1978 của Bộ Lương thực và Thực phẩm.
Tháng 9/1986: Tổng công ty được đổi tên thành Tổng công ty Lương thực khu vực II theo
Quyết định số 493 QĐ/TC ngày 09/9/1986 của Bộ Lương thực.
Tháng 11/1987: Hội đồng Bộ trưởng (nay là Chính phủ) quyết định thành lập Tổng công ty
Lương thực Trung ương (Vinafood) theo Quyết định số 210/HĐBT ngày 07/11/1987. Đơn vị
lúc này trở thành Cơ quan đại diện Tổng công ty Lương thực Trung ương đặt tại Thành phố
HCM theo Quyết định số 417/NN-CNTP ngày 30/11/1987. 6
Tháng 01/1990: Thành lập lại Tổng công ty Lương thực Trung ương II (VINAFOOD II)
trực thuộc Bộ Nông nghiệp và Công nghiệp thực phẩm theo Quyết định số 19 NN-TCCB/QĐ ngày 18/01/1990.
Tháng 5/1995: Thủ tướng Chính phủ quyết định thành lập Tổng công ty Lương thực miền
Nam trên cơ sở tổ chức lại Tổng công ty Lương thực Trung ương II, III và các đơn vị tại
miền Trung. Tổng công ty còn được gọi là Tổng công ty 91 (hạng đặc biệt) theo mô hình thí
điểm tập đoàn kinh doanh.
Tháng 7/2003: Bắt đầu thực hiện sắp xếp, chuyển đổi DNNN và thí điểm hoạt động theo mô
hình công ty mẹ - công ty con theo Quyết định số 136/2003/QĐ-TTg ngày 10/7/2003.
Tháng 12/2005: Thủ tướng ban hành Quyết định số 333/2005/QĐ-TTg ngày 14/12/2005
chính thức thành lập Tổng công ty theo mô hình công ty mẹ - công ty con; chính thức hoạt
động theo mô hình mới từ 08/02/2007.
Năm 2010: Chuyển đổi thành Công ty TNHH Một thành viên do Nhà nước làm chủ sở hữu
theo Nghị định số 25/2010/NĐ-CP và Quyết định số 979/QĐ-TTg. Chính thức đăng ký hoạt
động mô hình này từ ngày 30/3/2011.
Năm 2012: Thủ tướng phê duyệt đề án tái cơ cấu giai đoạn 2012-2015 tại Quyết định số
1909/QĐ-TTg ngày 20/12/2012 để tập trung vào ngành nghề kinh doanh chính.
Giai đoạn 2014 - 2018: Hoạt động theo Điều lệ phê chuẩn tại Nghị định số 10/2014/NĐ-CP
(có hiệu lực từ 01/4/2014).
Từ 11/9/2018: Chính thức chuyển sang mô hình Công ty cổ phần theo Nghị quyết số 01/NQ- ĐHĐCĐ. Tầm nhìn:
Giữ vững vị thế là doanh nghiệp hàng đầu tại Việt Nam và có uy tín trên Thế Giới trong lĩnh
vực sản xuất, kinh doanh, xuất – nhập khẩu lương thực, thực phẩm. Sứ mệnh:
- Nâng cao giá trị chất lượng, khẳng định được vị thế lúa gạo Việt Nam trên thị trường thế giới..
- Phát triển theo hướng xanh và bền vững, tiên phong trong việc thúc đẩy sản xuất gạo chất lượng cao.
- Lấy sự hài lòng của khách hàng làm mục tiêu cho sự phát triển, mang đến những sản
phẩm chất lượng, đảm bảo dinh dưỡng và sức khỏe cho người tiêu dùng, nâng cao
chất lượng cuộc sống, đáp ứng yêu cầu của thị trường trong nước và quốc tế.
- Xây dựng và phát triển chuỗi giá trị lúa gạo khép kín; đẩy mạnh liên kết sản xuất, bao
tiêu đầu ra và đưa sản phẩm của nông dân Việt Nam ra Thế giới; đổi mới sáng tạo, hỗ
trợ ứng dụng tiến bộ kỹ thuật, góp phần phát triển bền vững ngành lúa gạo Việt Nam. Giá trị cốt lõi:
Chất lượng: Là giá trị quan trọng hàng đầu mà Vinafood II tuân thủ trong xây dựng thương
hiệu và niềm tin với người tiêu dùng, đối tác. 7
Uy tín: Cam kết thực hiện các nghĩa vụ/thỏa thuận đã đề ra, xây dựng và hoàn thiện chuỗi
giá trị lúa gạo khép kín để phát triển bền vững.
Đoàn kết: Kiến tạo môi trường làm việc và hợp tác chuyên nghiệp, năng động, sáng tạo,
đoàn kết, tôn trọng với hệ thống quản trị tinh gọn và hiệu quả hướng đến mục tiêu, sứ mệnh đã đề ra.
Khát vọng: Sẵn sàng đầu tư các nguồn lực mạnh mẽ, quyết liệt để hiện thực hóa mọi mục
tiêu; không ngừng cải tiến công nghệ, nâng cao hiệu quả sản xuất, gia tăng giá trị và phát triển bền vững.
1.2. Phân tích SWOT của công ty Điểm mạnh
Vị thế quốc gia: Là một tập đoàn quốc doanh lớn, nhận được sự hỗ trợ và định hướng sát sao từ Chính phủ.
Sản phẩm chủ lực mạnh: Lúa gạo là sản phẩm chiến lược, Việt Nam vốn có lợi thế cạnh
tranh lớn về mặt hàng này trên thế giới.
Danh mục kinh doanh đa dạng: Không chỉ có lúa gạo, công ty còn kinh doanh nông sản
khác (lúa mì, bột mì), thực phẩm chế biến, bao bì và dịch vụ. Điều này giúp giảm thiểu rủi ro
khi một thị trường biến động.
Hệ thống trụ sở: Đặt tại TP. Hồ Chí Minh – đầu mối giao thương lớn nhất cả nước, thuận
tiện cho việc xuất nhập khẩu và điều phối logistics. Điểm yếu
Cơ cấu bộ máy nhà nước: Đôi khi mô hình tập đoàn quốc doanh có thể gặp khó khăn trong
việc ra quyết định nhanh chóng so với các doanh nghiệp tư nhân linh hoạt.
Sản phẩm chưa có hàm lượng công nghệ cao: Phần lớn vẫn tập trung vào nông sản thô
hoặc sơ chế, giá trị gia tăng trên mỗi đơn vị sản phẩm có thể chưa tối ưu.
Phụ thuộc vào thiên nhiên: Do kinh doanh nông sản là cốt lõi, kết quả kinh doanh dễ bị ảnh
hưởng bởi tính mùa vụ và biến đổi khí hậu. Cơ hội
Thị trường xuất khẩu mở rộng: Các hiệp định thương mại tự do (FTA) giúp gạo Việt Nam
tiếp cận các thị trường khó tính như EU, Nhật Bản với thuế ưu đãi.
Xu hướng tiêu dùng xanh: Nhu cầu thế giới về gạo sạch, gạo hữu cơ và nông sản có nguồn
gốc rõ ràng đang tăng cao.
Chuyển đổi số: Áp dụng công nghệ vào chế biến và quản lý chuỗi cung ứng để tối ưu hóa chi phí vận hành. Thách thức
Cạnh tranh gay gắt: Đối mặt với sự cạnh tranh quyết liệt từ các quốc gia xuất khẩu gạo lớn
khác (như Thái Lan, Ấn Độ, Pakistan) và các doanh nghiệp tư nhân trong nước. 8
Biến đổi khí hậu: Tình trạng hạn mặn tại miền Nam (vùng nguyên liệu chính) đe dọa trực
tiếp đến sản lượng và chất lượng lúa gạo.
Rào cản kỹ thuật: Các quy định về dư lượng thuốc bảo vệ thực vật và tiêu chuẩn chất lượng
tại các thị trường quốc tế ngày càng khắt khe.
1.3. Phân tích tình hình kinh doanh
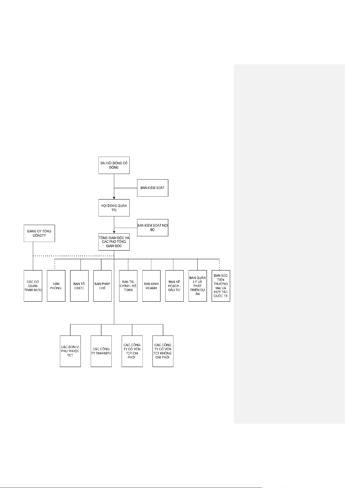
1.3.1. Cơ cấu bộ máy tổ chức của doanh nghiệp
Sơ đồ 1: Sơ đồ cơ cấu bộ máy tổ chức doanh nghiệp 9
Cơ cấu tổ chức của Tổng công ty được xây dựng theo mô hình quản trị hiện đại của
một Công ty Cổ phần, đồng thời đảm bảo sự lãnh đạo của Đảng trong doanh nghiệp nhà
nước. Sơ đồ này thể hiện sự phân cấp rõ ràng giữa chức năng quản lý, kiểm soát và điều hành:
Đại hội đồng cổ đông: Là cơ quan quyết định cao nhất của Tổng công ty, bao gồm tất cả các
cổ đông có quyền biểu quyết. Đại hội đồng cổ đông quyết định những vấn đề quan trọng nhất
như chiến lược phát triển, phân phối lợi nhuận và bầu ra Hội đồng quản trị.
Hội đồng quản trị (HĐQT): Là cơ quan quản lý Tổng công ty, có toàn quyền nhân danh
Tổng công ty để quyết định mọi vấn đề liên quan đến mục đích, quyền lợi của Tổng công ty
(trừ những vấn đề thuộc thẩm quyền của ĐHĐCĐ). HĐQT chịu trách nhiệm giám sát Ban điều hành.
Ban Kiểm soát: Thực hiện nhiệm vụ kiểm tra tính hợp lý, hợp pháp, tính trung thực và mức
độ cẩn trọng trong quản lý, điều hành hoạt động kinh doanh; trong tổ chức công tác kế toán,
thống kê và lập báo cáo tài chính. Bộ máy điều hành
Tổng Giám đốc: Là người đại diện theo pháp luật của Tổng công ty, trực tiếp điều hành hoạt
động kinh doanh hằng ngày và chịu trách nhiệm trước Hội đồng quản trị về việc thực hiện
các quyền và nhiệm vụ được giao.
Các Phó Tổng Giám đốc: Giúp việc cho Tổng Giám đốc trong việc quản lý, điều hành một
hoặc một số lĩnh vực hoạt động cụ thể của Tổng công ty theo sự phân công và ủy quyền.
Hệ thống các Phòng/Ban nghiệp vụ: Bao gồm các phòng chức năng như: Phòng Kế hoạch
Chiến lược, Phòng Tài chính Kế toán, Phòng Tổ chức Nhân sự, Phòng Kinh doanh,
Phòng Kỹ thuật – Đầu tư... Các phòng ban này đóng vai trò tham mưu và thực thi các quyết định điều hành.
Các đơn vị thành viên và trực thuộc
Cơ cấu tổ chức của VINAFOOD II có đặc điểm là sự gắn kết chặt chẽ giữa công ty mẹ và hệ
thống các đơn vị thành viên, cụ thể:
Các Chi nhánh/Đơn vị trực thuộc: Là các đơn vị hạch toán phụ thuộc, trực tiếp thực hiện
hoạt động thu mua và chế biến lương thực tại các địa phương trọng điểm (ví dụ: TIGIFACO, ANFOODCO...).
Các Công ty con: Là các pháp nhân độc lập mà Tổng công ty nắm giữ cổ phần chi phối
(>50% vốn điều lệ), hoạt động trong các lĩnh vực bổ trợ như sản xuất bao bì, cơ khí nông
nghiệp, thực phẩm chế biến.
Các Công ty liên kết: Các đơn vị mà Tổng công ty góp vốn nhưng không nắm quyền chi
phối, tạo thành mạng lưới liên kết rộng rãi trong chuỗi giá trị nông sản.
1.3.2. Tình hình kinh doanh năm 2024
Bảng 1: KẾT QUẢ HOẠT ĐỘNG KINH DOANH NĂM 2024 CỦA VINAFOOD II 10
Đơn vị: Tỷ đồng CHỈ TIÊU NĂM 2024 Doanh thu thuần 21.460,1 Lợi nhuận trước thuế 58,7 Lợi nhuận sau thuế 29,7
Tỷ suất LN sau thuế / Doanh thu 0,14% Cổ tức Không chia
Bảng 2: BẢNG CÂN ĐỐI KẾ TOÁN TÓM TẮT NĂM 2024 Đơn vị: Tỷ đồng A.Tài sản CHỈ TIÊU GIÁ TRỊ Tổng tài sản 6.325,7 Tài sản cố định 2.444,3 Hàng tồn kho 1.606,2
Các khoản phải thu ngắn hạn 684,2
Các khoản phải thu dài hạn 655,4 B. Nguồn vốn CHỈ TIÊU GIÁ TRỊ Tổng nợ vay 1.801,7 Vốn điều lệ 5.000,0
Lỗ lũy kế đến 31/12/2024 2.788,9
Bảng 3: BÁO CÁO LƯU CHUYỂN TIỀN TỆ TÓM TẮT NĂM 2024 CHỈ TIÊU GIÁ TRỊ
Lưu chuyển tiền từ HĐ kinh doanh -620,1
Lưu chuyển tiền từ HĐ đầu tư +21,2
Lưu chuyển tiền từ HĐ tài chính +363,4
Năm 2024, Tổng công ty Lương thực Miền Nam (Vinafood ll) hoạt động trong bối
cảnh ngành lúa gạo Việt Nam thuận lợi nhờ giá gạo xuất khẩu tăng và nhu cầu thị trường thế
giới cao. Tuy nhiên, kết quả kinh doanh của doanh nghiệp chưa tương xứng với điều kiện thị
trường, cho thấy các khó khăn chủ yếu đến từ những vấn đề nội tại.
Doanh thu của Vinafood ll có cải thiện so với các năm trước, song vẫn ở mức thấp so với vị
thế của một doanh nghiệp đầu ngành. Thị phần xuất khẩu gạo tiếp tục bị thu hẹp do sự cạnh
tranh mạnh mẽ từ các doanh nghiệp tư nhân có năng lực quản trị và khả năng thích ứng thị trường tốt hơn. 11
Về lợi nhuận, doanh nghiệp chưa đạt được sự phục hồi rõ rệt, lợi nhuận thấp và còn chịu áp
lực lớn từ chi phí tài chính, chi phí quản lý và khoản lỗ lũy kế kéo dài. Hiệu quả sử dụng vốn
chưa cao, làm hạn chế khả năng mở rộng và đầu tư phát triển.
Bên cạnh đó, quá trình tái cơ cấu của Vinafood II diễn ra chậm. Nhiều tài sản và dự án sử
dụng kém hiệu quả chưa được xử lý triệt để, trong khi mô hình quản trị còn thiếu linh hoạt.
Điều này khiến doanh nghiệp chưa tận dụng tốt chu kỳ thuận lợi của ngành lúa gạo trong năm 2024.
Tổng thể, năm 2024, tình hình kinh doanh của Vinafood II có cải thiện nhất định nhưng chưa
bền vững. Triển vọng trong thời gian tới phụ thuộc vào việc đẩy nhanh tái cơ cấu, nâng cao
hiệu quả quản trị và chuyển hướng sang các phân khúc gạo có giá trị gia tăng cao hơn.
1.3.3. Thị trường chính
Về thị trường nội địa, Vinafood II tập trung tiêu thụ gạo và các sản phẩm lương thực
thông qua hệ thống phân phối trong nước, bao gồm các doanh nghiệp chế biến, thương nhân
và kênh bán buôn. Thị trường nội địa giúp doanh nghiệp duy trì sản lượng ổn định, đồng thời
đóng vai trò hỗ trợ trong những giai đoạn xuất khẩu gặp khó khăn.
Đối với thị trường quốc tế, xuất khẩu là mảng hoạt động trọng tâm của Vinafood II. Doanh
nghiệp chủ yếu xuất khẩu gạo sang các thị trường truyền thống như châu Á, châu Phi và
Trung Đông, nơi có nhu cầu lớn về gạo với khối lượng cao. Thị trường quốc tế mang lại
nguồn doanh thu chính và góp phần nâng cao vị thế của Vinafood II trong chuỗi cung ứng lương thực toàn cầu.
Nhìn chung, Vinafood II kết hợp cả hai thị trường nội địa và quốc tế, trong đó xuất khẩu giữ
vai trò chủ đạo, còn thị trường trong nước giúp ổn định hoạt động kinh doanh và giảm rủi ro
trước biến động thị trường thế giới.
II: HOẠT ĐỘNG XUẤT KHẨU GẠO CỦA VINAFOOD II
Quy trình tổng quát xuất khẩu hàng hóa 12
Sơ đồ 2: Quy trình tổng quát xuất khẩu hàng hoá
Quy trình xuất khẩu hàng hóa là một chuỗi các nghiệp vụ liên hoàn, đòi hỏi sự phối
hợp chặt chẽ giữa các bên để đảm bảo thương vụ diễn ra thông suốt và đúng pháp luật. Giai
đoạn khởi đầu mang tính quyết định là việc đàm phán và ký kết hợp đồng ngoại thương, tạo
lập cơ sở pháp lý vững chắc cho toàn bộ giao dịch. Sau khi hợp đồng có hiệu lực, doanh
nghiệp cần rà soát các quy định về quản lý chuyên ngành để thực hiện xin giấy phép xuất
khẩu (nếu có) và xác nhận các điều kiện thanh toán (như mở L/C hoặc thỏa thuận chuyển
tiền) nhằm đảm bảo an toàn tài chính.
Tiếp theo là khâu quản trị hàng hóa, bao gồm việc tổ chức sản xuất, thu gom, đóng gói, ghi
nhãn và kiểm tra nghiêm ngặt về số lượng, chất lượng cũng như kiểm dịch theo quy định. Để
đưa hàng hóa ra thị trường quốc tế, người xuất khẩu thực hiện thuê phương tiện vận tải
(booking tàu) và mua bảo hiểm hàng hóa dựa trên trách nhiệm được phân định bởi Incoterms.
Quá trình luân chuyển hàng hóa chỉ chính thức được khơi thông sau khi hoàn tất các nghiệp 13
vụ thủ tục hải quan, bao gồm khai báo, nộp thuế và thông quan. Cuối cùng, sau khi giao hàng
và chuyển giao rủi ro cho người mua, doanh nghiệp thực hiện xuất trình bộ chứng từ để hoàn
tất thủ tục thanh toán. Quy trình khép lại bằng việc tiếp nhận và xử lý các khiếu nại phát sinh
(nếu có), nhằm duy trì uy tín và giải quyết các tranh chấp dựa trên các điều khoản đã thỏa thuận trong hợp đồng.
2.1. Ký kết hợp đồng ngoại thương
Vietnam Southern Food Corporation (Vinafood II) tiến hành ký kết hợp đồng ngoại
thương với Directorate General of Food Bangladesh trên cơ sở nhu cầu nhập khẩu gạo phục
vụ an ninh lương thực của Chính phủ Bangladesh và năng lực cung ứng gạo xuất khẩu của doanh nghiệp Việt Nam.
Trước khi ký kết hợp đồng, hai bên tiến hành đàm phán và thống nhất các điều khoản cơ bản, bao gồm: - Tên hàng hóa
- Chủng loại và chất lượng - Số lượng và giá cả
- Điều kiện giao hàng theo Incoterms - Thời gian giao hàng
- Phương thức và điều kiện thanh toán quốc tế
- Quy định về chứng từ, khiếu nại và giải quyết tranh chấp SALES CONTRACT No.01/VNF/2025
• Pursuant to the law of the seller’s country and law of the buyer’s country
• Pursuant to the International Commercial Law
• Based on the demands and capabilities of the two parties,
Today, dated 10/03/2025, at Ho Chi Minh City, we are:
PARTY A: VIETNAM SOUTHERN FOOD CORPORATION (SELLER)
Address: 333 Tran Hung Dao Street, Cau Kho Ward, District 1, Ho Chi Minh City
Account No: 0011001234567
Joint Stock Commercial Bank for Foreign Trade of Vietnam (Vietcombank) Ho Chi Minh City Branch
Represented by: Mr. Tran Tan Duc Position: Director 14
PARTY B: DIRECTORATE GENERAL OF FOOD BANGLADESH (BUYER)
Address: 16 Abdul Gani Road, Dhaka-1000, Bangladesh Account No: 987654321
Sonali Bank Limited Dhaka Main Branch, Bangladesh
Represented by: Mr. Ahmed Rahman
Position: Director General
The Seller agrees to sell and the Buyer agrees to buy the goods on the following terms and conditions: ARTICLE 1: COMMODITY
1.1 Commodity: 5% broken rice
1.2 Origin of the commodity: Vietnam
1.3 Quality: Our product is Vietnamese Long Grain White Rice 5% Broken,
produced from carefully selected paddy and processed under strict quality control.
The rice is 100% natural, well-milled and double polished, free from foreign
matter, insects and harmful chemicals. It has uniform long grains, low broken ratio
(max. 5%), good whiteness and suitable moisture content, ensuring food safety
and long storage stability. After cooking, the rice is soft, fluffy and suitable for
daily consumption, widely used for household meals, restaurants and food service purposes.
1.4 Specification: according to Buyer’s request.
1.5 Packing: These goods will be packed in 50 kg polypropylene (PP) bags, using
plain or recycled PP bags, ensuring no leakage or loss of product during handling
and transportation. The goods will then be stuffed into 20-foot containers (20’).
ARTICLE 2: QUANTITY AND PRICE No. Commodity Unit Quantity Unit price Amount CIF CHATTOGRAM (USD) (USD/MT) 1 5% broken rice MT 20,000 475.25 9,505,000 15 TOTAL 20,000 9,505,000
Total contract value: 9,505,000 USD
In words: United States Dollars Nine Million Five Hundred and Five Thousand Only
All these above- mentioned prices are understood as CIF Chattogram Port – Bangladesh (INCOTERMS 2020)
ARTICLE 3: PAYMENT TERM - Currency : USD (U.S. dollar)
- Payment method : L/C (Letter of Credit)
- Time of payment : The L/C shall be opened within 15 days from the date of
signing the contract, issued by a first-class bank acceptable to the Seller and
subject to UCP 600, payable at sight against presentation of compliant shipping documents.
ARTICLE 4: SHIPMENT AND DELIVERY - Delivery term
: CIF Chattogram Port, Bangladesh - Port of Loading : Saigon Port, Vietnam - Port of Discharge
: Chattogram Port, Bangladesh - Partial shipment : Allowed. - Transshipment : Not allowed. ARTICLE 5: INSURANCE
Insurance for the contracted goods will be covered by the seller.
ARTICLE 6: RIGHTS AND RESPONSIBILITIES OF THE TWO PARTIES
6.1. Responsibilities of Party A:
- To supply goods to Party B at the agreed time and place
- To ensure the quality and quantity of goods delivered at the unit price agreed in the contract 16