



















Preview text:
TRƯỜNG ĐẠI HỌC THƯƠNG MẠI KHOA KINH TẾ
-------- -------- BÀI THẢO LUẬN
PHƯƠNG PHÁP NGHIÊN CỨU KHO A HỌC ĐỀ TÀI:
“NHỮNG YẾU TỐ ẢNH HƯỞNG ĐẾN SỰ ĐỔI MỚ I SẢN PHẨM CỦA CÁC
DOANH NGHIỆP NGÀNH DỆT MAY NIÊM YẾT TRÊ N THỊ TRƯỜNG CHỨNG KHOÁN VIỆT NAM”
Nhóm thực hiện : Nhóm 7
Lớp học phần
: 2316 SCRE 0111
Giảng viên hướng dẫn
: Ths.Nguyễn Đắc Thành Hà Nội, 2023 I. LỜI MỞ ĐẦU
1.1 Tính cấp thiết của đề tài
- Thực tế, những sản phẩm được sản xuất tại hầu hết doanh nghiệp ở nước t a vẫn còn kém khả
năng cạnh tranh, chưa thực sự đủ sức hấp dẫn ngay cả đối với thị trườ ng trong nước và càng khó
khăn hơn khi tiếp cận với thị trường nước ngoài. Doanh nghiệp rất ngại t iến hành nghiên cứu
sáng chế theo nhu cầu của thị trường nhằm tạo ra sản phẩm mới , bởi điều này đòi hỏi doanh
nghiệp phải tiêu tốn thêm lượng lớn nguồn lực cho một quy trì nh đổi mới sản phẩm. Vì thế,
doanh nghiệp cần thực sự nhận biết một số yếu tố ảnh hưởng đến việ c phát triển sản phẩm mới
nhằm giải quyết những khiếm khuyết, từ đó, sử dụng nguồn lực hiệu quả hơn, đưa ra nhiều sản
phẩm mới thành công và tăng khả năng cạnh tranh trên thị trường. Vì thế, DN cần thự c sự nhận
biết một số yếu tố ảnh hưởng đến việc phát triển sản phẩm mớ i nhằm giải quyết những khiếm
khuyết, từ đó, sử dụng nguồn lực hiệu quả hơn, đưa ra nhiều sản phẩm mới thành c ông và tăng
khả năng cạnh tranh trên thị trường. Việc nghiên cứu về yếu tố ảnh hưởng đến vi ệc đổi mới sản
phẩm của các doạnh nghiệp dệt may là rất quan trọng. Nghiên cứu mang lại nghiề u ý nghĩa thực
tiễn và phần nào đóng góp vào các nghiên cứu về việc đổi mới sản phẩm của các doanh nghiệp
dệt may tại Việt Nam hiện nay.
1.2 Lí do chọn đề tài :
+ Thứ nhất: Là vấn đề hết sức quan trọng trong việc phát triển doanh nghiệp
+ Thứ hai: Cần làm rõ các yếu tố ảnh hưởng đến việc đổi mớ i sản phẩm. Từ đó đưa ra các chính sách hiệu quả
1.3 Mục đích nghiên cứu
- Hệ thống các cơ sở lý luận có liên quan
- Phân tích yếu tố ảnh hưởng đến việc đổi mới sản phẩm của cá c doanh nghiệp dệt may niêm yết trên TTCK Việt Nam.
- Xác định các biến có liên quan đến đổi mới sản phẩm của các doanh nghiệp dệt may ni êm yết trên TTCK Việt Nam.
- Xây dựng mô hình giả thuyết nghiên cứu,phương pháp xử lý dữ liệu - Đưa ra kết luận
1.4 Nhiệm vụ nghiên cứu
- Tìm hiểu các nghiên cứu có liên quan
- Dựa vào điều kiện thực tế để phân tích các yếu tố ảnh hưởng đổi mớ i sản phẩm của các doanh
nghiệp dệt may niêm yết trên TTCK Việt Nam. 1.5 Kết cấu đề tài I Lời mở đầu
II Tổng quan nghiên cứu và lý thuyết khoa học.
III Mục tiêu,câu hỏi,mô hình,giả thuyết,đối tượng và phạm vi,phương phá p nghiên cứu phù hợp.
IV Tổng hợp và đánh giá thang đo lường V Bảng hỏi khảo sát. IV Kết luận
II. TỔNG QUAN NGHIÊN CỨU VÀ LÝ TH UYẾT KHOA HỌC
2.1 . Tổng quan nghiên cứu
Các nghiên cứu liên quan:
1 . Ảnh hưởng của đổi mới sản phẩm xanh, đổi mới quy trình xanh, chấp nhận rủi ro đến
thành công của sản phẩm mới xanh
- Tác giả : Trần Thiện Tính
- Từ khoá : Quản trị rủi ro; Quản trị sản xuất; Quy trình sả n xuất; Risk management;
Production management; Manufacturing processes
Vấn đề cấp thiết của nghiên cứu ô nhiễm rác thải nhựa là đề tài đáng báo động hiện nay, nghiên
cứu sự ô nhiễm về vỏ nhựa, bao bì, túi nilon cả khu vực nông thôn và thà nh thị là cần thiết trong
thực tiễn hiện nay, nó được cộng đồng xã hội quan tâm, nó ảnh hưởng đến hệ sinh thái , ảnh
hưởng đến môi trường, cũng như ảnh hưởng đến sức khỏe của con người . Nghiên cứu những ảnh
hưởng của các nhân tố đổi mới sản phẩm xanh, đổi mới quy trình sản phẩm xanh và chấp nhận
rủi ro đến thành công của sản phẩm mới xanh. Kiểm định mô hình về mối quan
hệ đổi mới sản phẩm xanh, đổi mới quy trình sản phẩm xanh và chấp nhận rủi ro đến thành
công của sản phẩm mới xanh của các doanh nghiệp sản xuất nhựa, bao bì, túi ni lon trên địa bàn
tại Thành phố Hồ Chí Minh. Nghiên cứu nhằm giúp các nhà quản trị hay nhà quản lý sử dụng và
phân bổ tài nguyên và nguồn lực một cách hợp lý, đầu tiên là nhà quản trị tăng cường tác động vào
đổi mới sản phẩm xanh trước chờ cho nó dần thiết lập ổn định rồi sau đó nhà quản trị mới gia tăng
tác động vào đổi mới quy trình xanh và cuối cùng chú ý đến chấp nhận rủi ro
(đầu tư vào sản phẩm mới), có như thế mới tác động tích đến thành công của sản phẩm mới
xanh. Kết quả nghiên cứu là tài liệu tham khảo cho các nhà quản trị hoặc nhà quản lý tại các công
ty (xí nghiệp) , các nhà nghiên cứu, bạn đọc quan tâm đến sản phẩm xanh thân thiện với môi
trường không ảnh hưởng đến sức khỏe của con người, phát triển bền vững trong tương lai và cho thế hệ mai sau.
-Nguồn: https://opac.ueh.edu.vn/record=b1031443~S1
2. The Productivity of SMEs in Vietnam:The Role of Innovation
-Tác giả: Ngô Hoàng Thảo Trang
-Từ khoá : hoạt động đổi mới; năng suất; đổi mới sản phẩm; cải tiến sản phẩm; đổi mới quy trình
The study used the model of Crépon, Dugueand Mairessec(1998) (CDM model) and the modified
CDM model of Arza (2010)to study the relationship between innovation and productivity of SMEs
in Vietnam between 2005 and 2013. The results showed that the outputs of innovation activity
(introduction of new products and product improvements) had no effect on the productivity of the
business while production process innovation had a positive effect on productivity enterprise.
Moreover, other factors that played a significant role in increasing the productivity of enterprises
include firm size, type of ownership, qualified entrepreneurs, export, the proportion of skilled labor,
internet accessing and formal credit accessing and regions.
Nghiên cứu sử dụng mô hình nghiên cứu của Crépon, Duguet và Mairessec (1998) (viết tắt là mô
hình CDM) và mô hình CDM cải tiến của Arza (2010) để nghiên cứu về mối quan hệ gữa hoạt động
đổi mới và năng suất của DNVVN ở Việt Nam giai đoạn 2005 đến 2013. Kết quả nghiên cứu cho
thấy đầu ra của hoạt động đổi mới (giới thiệu sản phẩm mới và cải tiến sản phẩm) thì không ảnh
hưởng lên năng suất của doanh nghiệp, tuy nhiên đổi mới quy trình sản xuất thì có tác động đồng
biến lên năng suất của doanh nghiệp. Ngoài ra, các yếu tố khác đóng vai trò quan trọng trong việc
tăng năng suất của doanh nghiệp bao gồm quy mô doanh nghiệp, hình thức sở hữu, trình độ chuyên
môn chủ doanh nghiệp, xuất khẩu, tỷ lệ lao động có kỹ năng, doanh nghiệp tiếp cận internet và tín
dụng chính thức, vùng miền.
-Nguồn: https://doaj.org/article/7d350bad70c64beab78a6a158bfc0c9d
3. Hoạt động khoa học, công nghệ và đổi mới sáng tạo ở Việt Nam – Những thành quả và thách thức.
-Tác giả : Thuy-Vy Pham, Dao Minh -Huyen, Nguyen Khac Quoc Bao
Tổng kết sơ bộ những thành quả và thách thức trong hoạt động khoa học, công nghệ và đổi mới
sáng tạo (Science, Technology and Innovation-STI) tại Việt Nam thời gian qua. Qua phân tích tổng
hợp, bài viết cho thấy có 3 động lực chính đã góp phần thúc đẩy nhanh tốc độ tăng trưởng STI tại
Việt Nam trước bối cảnh kinh tế toàn cầu tăng trưởng chậm và triển vọng thị trường ít thuận lợi
trong vài năm gần đây: (1) Đầu tư từ vốn nước ngoài tiếp tục tăng, đặc biệt đầu tư vào những lĩnh
vực quan trọng như: nghiên cứu và phát triển, giáo dục và cơ sở hạ tầng; (2) Hoạt động xuất khẩu
các sản phẩm công nghệ cao tăng trưởng nhanh; và (3) Hoạt động khởi nghiệp công nghệ cao phát
triển mạnh mẽ. Bên cạnh đó, bài viết cũng nhận thấy quá trình phát triển STI ở Việt Nam hiện tại và
trong tương lai đang gặp phải ba vấn đề lớn: (1) Hệ thống chuyển nhượng công nghệ chưa hiệu quả;
(2) Công tác xây dựng Bản đồ công nghệ còn và lộ trình phát triển STI còn nhiều hạn chế; và (3)
Công tác quản lý và những nhà quản lý đổi mới sáng tạo còn chưa hiệu quả còn do thiếu nhân sự
quản lý đổi mới sáng tạo. Khi giải quyết các vấn đề trên, vẫn còn tồn tại một số khó khăn và hạn
chế từ: (1) Động lực để chuyển giao và nghiên cứu khoa học công nghệ, (2) Phía nhận chuyển
nhượng công nghệ, (3) Các chính sách thúc đẩy phát triển khoa học công nghệ. Bên cạnh phân tích
những khó khăn và hạn chế, bài viết còn chỉ ra những cơ hội tốt cho việc phát triển STI tại Việt Nam trong thời gian tới.
Nguồn:https://www.researchgate.net/publication/
330650736_Hoat_dong_khoa_hoc_cong_nghe_va_doi_moi_sang_tao_o_Viet_Nam__Nhung_than h_qua_va_thach_thuc
4. Vietnam 30 years after Doi Moi: Achievements and challenges
-Tác giả : Javier Revilla Diez
Thirty years ago, the Vietnamese government was forced to change its economic policy. The
inefficiencies of the economic system led to deteriorating living conditions in the 1980s. During the
6th party congress in December 1986, the communist party decided to reform the economic system,
called Doi Moi (renovation). The political elite opted for a gradual change of the economy, without
changing the political system. The economic development induced by the reforms was remarkable.
The living conditions of the Vietnamese have improved drastically as a consequence of high growth
rates. Despite economic and social success since the introduction of reforms, Vietnam has reached
now a distinctive moment. The country has to tackle five challenges in order to enhance the future
welfare of its citizens. Firstly, macroeconomic stability and especially a functioning financial
market is a precondition for future economic growth. Secondly, the successful catch-up model
based on cheap labour as well as mineral and agricultural resources is reaching its limitations.
Thirdly, a stronger spatial perspective has to be taken into account as the economic development is
unevenly distributed and leaving the rural areas behind. Fourthly, environmental issues need to be
considered more seriously, especially pollution from intensified agricultural production, mining,
and industrialization. Fifthly, due to increasing income disparities, more attention has to be paid to
social justice and participation.
Nguồn:https://www.researchgate.net/publication/
309449779_Vietnam_30_years_after_Doi_Moi_Achievements_and_challenges
5. Đổi mới mô hình kinh doanh và kết quả hoạt động của doanh nghiệp khởi nghiệp: Bằng
chứng tại Việt Nam
-Tác giả ; Nguyễn Quang Huy, Ngô Quang Huân, Trần Nha Ghi
-Từ khóa : doanh nghiệp khởi nghiệp, đổi mới mô hình kinh doanh, kết quả hoạt động
Các thành phần của mô hình kinh doanh bao gồm: tạo ra giá trị (value creation), cung cấp giá trị
(value proposition) và nắm giữ giá trị (value capture) (Shafer, Smith, & Linder, 2005). Việc xem
xét lại mô hình kinh doanh hiện tại và cần thiết phải thay đổi ba thành phần trên của mô hình kinh
doanh được gọi là BMI (Baden-Fuller & Mangematin, 2013). Dựa trên quan điểm của Clauss
(2017), BMI được thể hiện 3 thành phần sau:
Đổi mới giá trị sáng tạo: doanh nghiệp cần phát triển mới về năng lực, công nghệ, đối tác và quy
trình trong giai đoạn đầu khởi nghiệp.
Đổi mới giá trị cung cấp: doanh nghiệp phát triển mới về sản phẩm/dịch vụ, kênh phân phối, thị
trường và mối quan hệ với khách hàng.
Đổi mới giá trị nắm giữ: doanh nghiệp phát triển mới về mô hình doanh thu và cơ cấu chi phí.
Nguồn: https://www.researchgate.net/ publication/
343441307 _Doi_moi_mo_hinh_kinh_doanh_va _ket_qua_hoat_dong_cua_doanh_nghiep_khoi_n ghiep_Bang_chung_tai_Viet_Nam
6 . Các yếu tố ảnh hưởng đến đổi mới công nghệ tại các doanh n ghiệp vừa và nhỏ của Việt Nam
- Tác giả : Nguyễn Thị Anh Vân , Nguyễn Khắc Hiếu
- Từ khóa : đổi mới công nghệ, doanh nghiệp vừa và nhỏ, hồi quy Logit
Nghiên cứu những yếu tố ảnh hưởng đến khả năng đổi mới công nghệ tại các doanh nghiệ p vừa
và nhỏ (DNVVN) của Việt Nam. Nghiên cứu sử dụng phương pháp hồi quy logit với dữ li ệu thời
điểm gồm 2649 doanh nghiệp vừa và nhỏ của Việt Nam. Kết quả nghiên cứu cho thấ y, có các yếu
tố quy mô doanh nghiệp, sự kiểm tra của cơ quan chức năng, chứng nhận chất lượ ng quốc tế,
xuất khẩu, đổi mới sản phẩm và hỗ trợ kỹ thuật từ chính phủ ảnh hưởng tí ch cực đến đến việc đổi
mới công nghệ, trong khi đó thì yếu tố chi phí phi chính thức ảnh hưởng t iêu cực đến việc đổi
mới công nghệ. Từ kết quả nghiên cứu, một số kiến nghị được đưa ra nhằm gi a tăng việc đổi mới
công nghệ tại các doanh nghiệp vừa và nhỏ của Việt Nam.
Nguồn: https://www.researchgate.net/ publication/
350902523 _Cac_yeu_to_anh_huong_den_doi_moi_cong_nghe_tai _cac_doanh_nghiep_vua_va_ nho_cua_Viet_Nam
7 . Đổi mới sáng tạo và các nhân tố ảnh hưởng trong tổ chức
- Tác giả : Ths. Dương Văn Hùng
- Từ khóa : đổi mới sáng tạo , các yếu tố thuộc tổ chức ,tổng quan nghiên cứu
Đổi mới sáng tạo (innovation) được coi là một tiề n đề quan trọng để tạo ra năng lực cạnh tranh
nhằm đạt được sự tăng trưởng dài hạn của công ty trong môi trườ ng kinh doanh luôn biến đổi
như hiện nay. Các doanh nghiệp luôn không ngừng nâng cao năng lực đổi mới , sáng tạo để tồn tại
và phát triển. Vấn đề đổi mới sáng tạo ngày càng thu hút được sự qua n tâm của các nhà nghiên
cứu, các nhà quản trị doanh nghiệp và cả các nhà hoạch định chính sách. Nghiên cứu về đổi mớ i
sáng tạo đóng vai trò là một sự kích thích cho lợi thế cạnh tranh có tí nh bền vững trong các công
ty. Tuy nhiên, bản chất của sự phát triển trong lĩnh vực này đã dẫn đến các nghiên c ứu ngày càng
rộng rãi và có tính rời rạc. Bài báo này tập trung vào các nghiên cứu liên quan đến yếu t ố ảnh
hưởng đến đổi mới sáng tạo trong các tổ chức. Mục tiê u của nghiên cứu là trình bày một cách
toàn diện các yếu tố ảnh hưởng đến đổi mới sáng tạo.
- Nguồn: https://tapchicongthuong.vn/bai - viet/doi-moi-sang-tao-va-cac-nhan-to-anh-huong-trong - to-chuc-63534.htm 8 . Innovation
- Tác giả : Roberts , Edward B
- Từ khóa : đổi mới công nghệ , quản lý sản phẩm , doanh nghiệp
Gồm các bài viết của các chuyên gia hàng đầu thế giới như Jordan J. Baruch, John See ly Brown,
Anil Khurana... viết về những chiến lược đổi mới sản phẩm của doanh nghiệ p: những yếu tố hình
thành ý tưởng đổi mới sản phẩm và áp dụng công nghệ mới, thay đổi thị trườ ng. Chiến lược mà
doanh nghiệp phải thực hiện như: Kết hợp với đối tá c để cung cấp công nghệ và thị trường. Ứng
dụng công nghệ thông tin, truyền thông và sản phẩm của doanh nghiệp cho quá trình đổi mới.
- Nguồn: http://116.97.182.155:5552/pages/opac/wpid-search-stype-form-quick-sfield-all-
keyword-%C4%91%E1%BB%95i%20m%E1%BB%9Bi .html
2.2 . Yếu tố ảnh hưởng đến sự đổi mới sản phẩm của các doanh nghiệp dệt ma y trên TTCK Việt Nam.
Phân theo các yếu tố quyết định đến đổi mới sản phẩm thường được phân l oại thành 2 nhóm
chính là nhóm các yếu tố bên trong và nhóm các yếu tố bên ngoài. - C ác yếu tố bên trong:
+ Các yếu tố bên trong của doanh nghiệp được xây dựng dựa trê n quan điểm về nguồn lực về
nguồn lực của doanh nghiệp. Các yếu tố bên trong quan trọng ảnh hưởng đến đổi mớ i sáng tạo
cũng như đổi mới sản phẩm thường được nhắc đến là năng lực tài chính và năng lực công nghệ
của doanh nghiệp Khả năng tài chính là một trong những nhân tố quan trọng trong việc quyết
định một doanh nghiệp có khả năng đổi mới sáng tạo và sản phẩm được hay không. Doanh
nghiệp muốn đổi mới sáng tạo cần xem xét khả năng thanh toán các khoản chi phí chi c ho đổi
mới và các hoạt động khác của doanh nghiệp. Dựa vào nguồn lực tài chính của mì nh mà doanh
nghiệp có thể lựa chọn hình thức đổi mới sáng tạo như thế nào cho phù hợp. Mặt khác, đầ u tư
nghiên cứu và phát triển (R&D) của doanh nghiệp sẽ là tiề n đề dẫn tới đổi mới sản phẩm. Mức
đầu tư cho R&D là phương pháp đo lường sự đổi mới về sáng tạ o, công nghệ…Các hoạt động chi
tiêu cho R&D đòi hỏi Doanh nghiệp phải có nguồn lực tài chính đủ mạnh vì mức chi tiêu cho R&D
thường tốn kém, trong đó việc chi trả cho nhâm sự R&D đồ hỏi mức lương cao bởi họ có trình độ cao.
+ Ngoài ra năng lực quản lý của lãnh đạo doanh nghiệp cũng là một trong các yếu tố ảnh hưởng tới
sự đổi mới sản phẩm. Thông thường, với trình độ càng cao, các quyết định của lãnh đạo sẽ mang đế
cơ hội thành công nhiều hơn cho doanh nghiệp. Cấp lãnh đạo là cấp kiểm soát cao nhất có chức
năng giám sát các quyết định và quản lí một cách hiệu quả hoạt động kinh doanh của doanh nghiệp.
Do vậy cấp lãnh đạo phải am hiểu tất cả các vấn đề liên quan đến hoạt động kinh doanh của doanh
nghiệp hay nói cách khác, hiệu quả hoạt động và quá trình đổi mới sản phẩm có phát triển được hay
không phụ thuộc vào trình độ chuyên môn của cấp lãnh đạo.
- Các yếu tố bên ngoài:
+ Đổi mới sản phẩm mang tính hệ thống, nghĩa là hoạt động đổi mới sáng tạo không phải mang yếu
tố đơn lẻ của từng doanh nghiệp mà còn phụ thuộc vào sự liên kết và sự tương tác giữa doanh
nghiệp với các tổ chức khác. Các doanh nghiệp, các trường đại học hay các viện nghiên cứu và
chính quyền địa phương là những nhân tố cấu thành các hệ thống đổi mới sáng tạo này. Sự hợp tác,
liên kết giữa doanh nghiệp với các tổ chức trong hệ thống đổi mới khu vực như các trường đại học,
các viện nghiên cứu có tác động quan trọng đến đổi mới sáng tạo của doanh nghiệp vì nó tạo nên
lợi thế kinh tế nhờ quy mô, cũng như tạo thuận lợi trong việc phổ biến các kết quả đổi mới.
+ Tác động từ thị trường xuất khẩu cũng là yếu tố ảnh hưởng không nhỏ tới quá trình đổi mới của
các doanh nghiệp dệt may ở Việt Nam. Để đáp ứng các yêu cầu của thị trường xuất khẩu thông qua
các đơn vị đặt hàng và tiêu chuẩn được đặt ra từ người mua đòi hỏi doanh nghiệp cần phải có sự đổi mới về sản phẩm.
+ Bên canh đó, đổi mới sản phẩm của doanh nghiệp còn phụ thuộc vào thể chế. Nội dung của thể
chế, chính sách bao gồm các qui định pháp luật, chính sách bao gồm các qui định pháp luật, chính
sách về đầu tư, tài chính, công nghệ, thị trường, … của chính quyền. Điều này tiết cả đầu vào và
đầu ra cũng như toàn bộ quá trình hoạt động của doanh nghiệp. Do đó đây là yếu tố quan trọng để
các nguồn lực được phân bổ hiệu quả, thúc đẩy đổi mới sáng tạo. Cơ chế, chính sách và sự ủng hộ
của chính quyền địa phương hỗ trợ cho các hoạt động R&D nói riêng và đổi mới sáng tạo nói
chung đóng vai trò quan trọng trong thành công sáng tạo của doanh nghiệp.
+ Sự đổi mới sản phẩm của các doanh nghiệp còn phụ thuộc vào sự liê n kết giữa doanh nghiệp
với doanh nghiệp, doanh nghiệp với nhà nghiên cứu, tổi chức nghiên cứu, giữa doanh nghiệ p với
nhà cung cấp nguồn hàng. Các mối liên kết này khi được thiết lập sẽ có sự tươ ng tác hỗ trợ lẫn
nhau cùng đổi mới và phát triển.
2.3 . Lý thuyết khoa học.
+ Đổi mới sáng tạo (innovation): tạo là việc thực thi một sản phẩ m (hàng hóa/dịch vụ) hay một
qui trình mới hoặc được cải tiến đáng kể, một phương pháp market ing mới, hay một biện pháp
mới mang tính tổ chức trong thực tiễn hoạt động, trong tổ chức công việc hay trong qua n hệ với
bên ngoài” (OEDC, 2005, tr.48)
• "đổi mới sáng tạo có đặc điểm là phải được thực thi“
• Thuộc tính "mới" trong đổi mới sang tạo theo chuẩn OECD
(1) mới đối với doanh nghiệp, (2) mới đối với thị trường và (3) mớ i đối với thế giới.
• Có 4 loại đổi mới sáng tạo: Sản phẩm, quy trình, Marketing và tổ chức
+ Đổi mới sản phẩm (Product innovati on): là việc giới thiệu một hàng hóa hoặc dịch vụ mới hay
được cải tiến đáng kể về đặc điểm hoặc về tính năng. Loại hình đổi mới sáng tạo nà y bao gồm sự
cải tiến lớn trong các thông số kỹ thuật, thành phần và nguyên liệu, phần mềm hàm c hứa trong
đó, mức độ thân thiện với người sử dụng hoặc các tí nh năng khác” (OEDC, tr. 48)
III. MỤC TIÊU, CPU HQI, MR HSNH, GIẢ THUYẾT, ĐỐI TƯTNG VÀ PHẠM VI,
PHƯƠNG PHÁP NGHIÊN CỨU PHU HTP
3.1 . Mục tiêu nghiên cứu
Tổng hợp được các lý thuyết, nghiên cứu về sự phát triển của nghành công nghiệp dệt may, xây
dựng các quan điểm về phát triển và tiêu chí đánh giá sự phát triển của một ngành. Phân tích
nhân tố và điều kiện phát triển, đổi mới sản phẩm của ngành công nghiệp dệt may Việt Nam.
3.1.1 . Mục tiêu khái quát
- Phát hiện những yếu tố ảnh hưởng đến sự đổi mới sản phẩm của cá c doanh nghiệp dệt may
niêm yết trên TTCK Việt Nama, môi trường kinh tế
a,Chính sách tiền lương: Với mục tiêu thực hiện công nghiệp hóa , hiện đại hóa đất nước, dệt may
là một trong những ngành được chú trọng và ưu tiên phát triển trên cơ sở tậ n dụng nguồn nhân
công dồi dào, giá rẻ trong nước để thực hiện các đơn hàng may xuất khẩu của nướ c ngoài.
b, môi trường văn hóa xã hội: Năng lực sản xuất kém, công nghệ lạc hậu là một trong những hạ n
chế lớn của ngành may mặc Việt Nam hiện nay. Hoạt động của ngành may hiệ n nay phần lớn là
thực hiện gia công cho nước ngoài hoặc chỉ sản xuất những sản phẩm đơ n giản, còn những sản
phẩm đòi hỏi kỹ thuật cao mang lại giá trị gia tăng lớ n lại chưa đáp ứng được . Vì thế nếu được
đầu tư đúng mức về công nghệ thì ngành may mặc Việt Nam có thể phát huy hết được ti ềm năng
về lao động và chất lượng
c, môi trường văn hóa xã hội: Kinh tế càng phát triển, đời sống và thu nhậ p càng cao thì con
người càng chú trọng đến các sản phẩm phục vụ tiêu dùng, trong đó có quần áo. Thêm vào đó, xu
hướng về thị hiếu thẩm mỹ của người tiê u dùng đối với các sản phẩm may mặc cũng có sự biến
đổi liên tục. Nếu các doanh nghiệp may không chú trọng đầu tư đúng mực cho công tác thiế t kế
sẽ nhanh chóng bị tụt hậu trong cuộc cạnh tranh khốc liệt này. Hàng may mặc Trung Quốc với
giá thành rẻ và kiểu mẫu mã đa dạng, thường xuyên thay đổi vàkhá phù hợp với thị hiế u của
người Việt Nam đang chiếm lĩnh thị trườ ng may mặc nội địa
3.1.2 . Mục tiêu cụ thể
- Xác định các yếu tố chính ảnh hưởng đến sự đổi mới sản phẩm của các doanh nghiệ p dệt may
niêm yết trên TTCK Việt Nam
- Xây dựng và đánh giá từng chiều tác động của từng nhân tố ảnh hưởng đến sự đổi mớ i sản
phẩm của các doanh nghiệp dệt may niêm yết trên TTCK Việt Nam
3.2 . Câu hỏi nghiên cứu
- Trước khi tiến hành nghiên cứu cần có những khảo sát về đối tượng nghiên cứu, qua đó tập hợp
được những cơ sở dữ liệu đề hình thành được mục tiêu nghiên cứu tốt. Và từ mục tiêu nghiên cứu
tốt, rõ ràng để hình thành câu hỏi nghiên cứu. Câu hỏi:
- Quy mô doanh nghiệp có ảnh hưởng như thế nào đến sự đổi mới của sản phẩm các doanh
nghiệp dệt may niêm yết trên TTCK tại Việt Nam?
- Mức độ cạnh tranh có ảnh hưởng như thế nào đến sự đổi mới của sản phẩm các doanh nghiệp
dệt may niêm yết trên TTCK tại Việt Nam?
- Chất lượng doanh nghiệp có ảnh hưởng như thế nào đến sự đổi mới của sản phẩm các doanh
nghiệp dệt may niêm yết trên TTCK tại Việt Nam? - Chính phủ có ả
nh hưởng như thế nào đến sự đổi mới của sản phẩm các doanh nghiệp dệt may
niêm yết trên TTCK tại Việt Nam?
- Khả năng xuất khẩu có ảnh hưởng như thế nào đến sự đổi mới của sản phẩm các doanh nghiệp
dệt may niêm yết trên TTCK tại Việt Nam?
- Khả năng đổi mới công nghệ có ảnh hưởng như thế nào đến sự đổi mới của sản phẩm các
doanh nghiệp dệt may niêm yết trên TTCK tại Việt Nam?
- Thị hiếu có ảnh hưởng như thế nào đến sự đổi mới của sản phẩm các doanh nghiệp dệt may
niêm yết trên TTCK tại Việt Nam?
3.3 .Giả thuyết nghiên cứu
- Giả thuyết nghiên cứu tổng quát: Qua quá trình nghiên cứu cùng sự khảo sát và tìm hiểu lý
thuyết có thể xác định được các yếu tố ảnh hưởng và mức độ ảnh hưởng của các nhân tố đến sự
đổi mới sản phẩm của các doanh nghiệp dệt may trên thị trường chứng khoán Việt Nam.
- Giả thuyết nghiên cứu cụ thể:
+ Quy mô doanh nghiệp có ảnh hưởng cùng chiều đến sự đổi mới sản phẩm của cá c doanh
nghiệp dệt may niêm yết trên TTCK tại Việt Nam
+ Mức độ cạnh tranh giữa các doanh nghiệp có ảnh hưởng cùng chiều đến sự đổi mớ i sản phẩm
của các doanh nghiệp dệt may niêm yết trên TTCK tại Việt Nam
+ Chất lượng doanh nghi ệp có ảnh hưởng cùng chiều đến sự đổi mới sản phẩm của các doanh
nghiệp dệt may niêm yết trên TTCK tại Việt Nam
+ Chính phủ có ảnh hưởng cùng chiều đến sự đổi mới sản phẩm của các doanh nghiệp dệt ma y
niêm yết trên TTCK tại Việt Nam
+ Khả năng xuất khẩu có ảnh hưởng cùng chiều đến sự đổi mới sản phẩm của các doanh nghiệp
dệt may niêm yết trên TTCK tại Việt Nam
+ Khả năng đổi mới công nghệ có ảnh hưởng cùng chiều đến sự đổi mớ i sản phẩm của các
doanh nghiệp dệt may niêm yết trên TTCK tại Việt Nam
+ . Thị hiếu khách hàng có ảnh hưởng cùng chiều đến sự đổi mớ i sản phẩm của các doanh nghiệp
dệt may niêm yết trên TTCK tại Việt Nam
3.4 . Đối tượng và phạm vi 4.3.1 . Đối tượng
- Đối tượng nghiên cứu: những yếu tố ảnh hưởng đến sự đổi mớ i sản phẩm của các doanh nghiệp ngành dệt may Việt Nam
- Đối tượng khảo sát: Thành viên Ban giám đốc, trưởng/ phó phòng kĩ thuật, quản đốc/phó quản
đốc phân xưởng sản xuất ( vì họ là những người trực ti ếp tham gia vào việc đổi mới sản phẩm), công nhân
- Khách thể nghiên cứu: các doanh nghiệp ngành dệt may Việt Nam 3.4.2 . Phạm vi - Thời gian : 2020-2023 - Không gian: Việt Nam
3.5 .Phương pháp nghiên cứu
- Phương pháp định lượng: Phương pháp này áp dụng việc thu thập, phân tích thông tin trên cơ sở
các dữ liệu thu được từ các doanh nghiệp trên thị trường. Đây là cách tiếp cận liên quan đến việ c
nghiên cứu thực nghiệm mang tính hệ thống các thuộc tính định lượng và được sử dụng để kiểm
định các mối quan hệ giữa các biến trong mô hình nghiên cứu. Phương pháp thu thập dữ liệu định
lượng được sử dụng chính là phương pháp khảo sát, điều tra bằng bảng hỏi. Cụ thể:
+ Khung mẫu: Lấy ý kiến của chủ doanh nghiệp dệt may trên thị trườ ng chứng khoán về những
yếu tố ảnh hưởng đến sự đổi mới sản phẩm.
+ Tổng thể nghiên cứu: 100 chủ doanh nghiệp trong tổng số các chủ doanh nghiệp dệt may trên
thị trường chứng khoán Việt Nam.
+ Phần tử: chủ doanh nghiệp dệt may Việt Nam.
+ Độ tuổi: từ 18-60 tuổi + Giới tính: Nam, Nữ
+ Quy mô doanh nghiệp: Lớn, vừa và nhỏ.
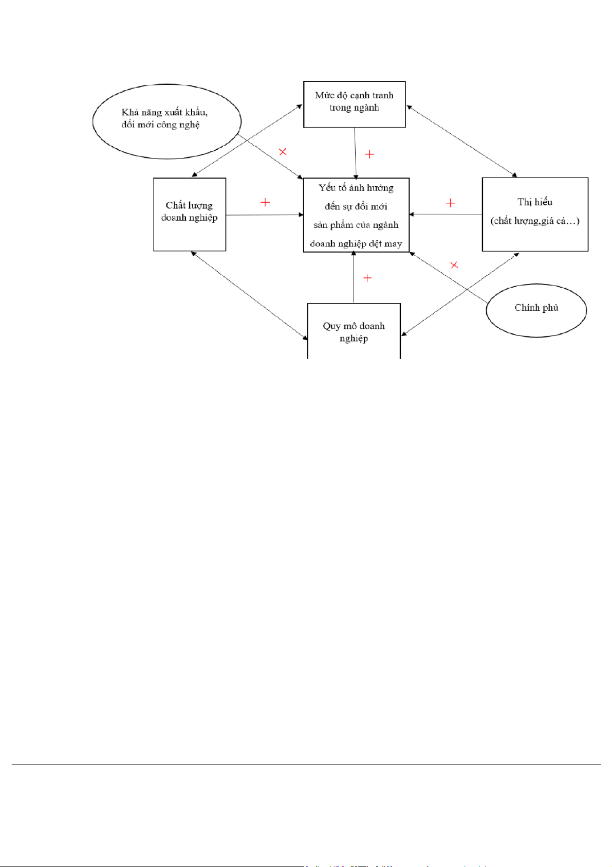
- Lập bảng hỏi định lượng, lựa chọn thang đo và thiết kế bảng hỏi 3.6 . Mô hình
Hình 1. Mô hình nghiên cứu các yếu tố ảnh hưởng đến sự đổi mới sản phẩm của các doanh
nghiệp dệt may của Việt Nam
- Biến phụ thuộc : + Yếu tố ảnh hưởng đến sự đổi mới sản phẩm của ngành doanh nghiệp diệ t may + Thị hiếu + Quy mô doanh nghiệp
+ Chất lượng doanh nghiệp + Mức độ cạnh tranh
- Biến độc lập : + Khả năng xuất khẩu,đổi mới cồng nghệ + Chính phủ.
IV. TỔNG HTP VÀ ĐÁNH GIÁ ĐO LƯỜNG
4.2 Thang đo lường yếu tố ảnh hưởng đến sự đổi mới quy trình của các doanh nghiệp diệt
may niên yết trên TTCK Việt Nam
STT Tên thang đo
Cách tính (VD: Nguồn vốn
– nguồn nhân lực) Nguồn tham khảo 1 Quy mô doanh nghiệp
Nguồn vốn, nguồn nhân lực Báo cáo tài chính 2 Mức độ cạnh tranh Thị trường tiềm năng 3
Chất lượng doanh nghiệp Nguồn nhân lực và trang thiết bị Báo cáo tài chính 4 Chính phủ
Sự phát triển công nghệ kĩ
thuật, đội ngũ lao động có 5 Khả năng xuất khẩu tay nghề Báo cáo tài chính
Kỹ năng quản trị, tầm nhìn Thống kê khoa học công 6
Khả năng đổi mới công nghệ chiến lược và vốn nghệ
Chất lượng sản phẩm và thị 7 Thị hiếu trường tiềm năng Báo cáo thị trường 4.1 Đánh giá
- Thống kê cho thấy, trên 70% doanh nghiệp trong ngành dệt may có quy mô nhỏ và trung bình
trong ngành sẽ rất khó khăn trong việc đầu tư, ứng dụng và phát triển công nghệ mới .
- Sau hơn 2 năm chống dịch vừa qua, tiềm lực về vốn, tài chính của nhiề u doanh nghiệp khá khó
khăn, có những doanh nghiệp đọng tiền hoàn thuế VAT trên 5 tỷ trong thời gian dài .
- Đối với TP.HCM, ngành dệt may còn gặp thách thức lớ n hơn về nguồn cung lao động, do đây
là ngành cần nhiều lao động với chi phí thấp, nhưng hiện nguồn lao động này tại TP.HC M chưa
đáp ứng đủ số lượng yêu cầu cũng như chuyên môn. Một trong những giải pháp nhằm giả i quyết
những khó khăn này là các doanh nghiệp ngành dệt may phải tăng cường đầu tư đổi mới công
nghệ,đổi m ới sản phẩm, thiết bị theo hướng hiện đại và đào tạ o nâng cao tay nghề cho nguồn
nhân lực để tăng năng suất lao động, giảm chi phí sản xuất, tránh bị tụt hậ u trong bối cảnh chi phí
lao động và giá nhập khẩu nguyên phụ liệu ngày càng tăng.
- Hiện nay, khái niệm “hàng Việt Nam” đã định hình trong tâm trí ngườ i tiêu dùng nhưng trong
bối cảnh hội nhập kinh tế quốc tế, người tiêu dùng yêu cầu ngày càng cao về chất lượng hà ng
hóa. Để đáp ứng đòi hỏi này, thời gian qua, các DN Việt Nam đã li ên tục đổi mới công nghệ,
nâng cao chất lượng, mẫu mã sản phẩm...
V. XPY DỰNG VÀ ĐÁNH GIÁ THANG ĐO LƯỜNG
Nghiên cứu sử dụng thang đo Likert để đo lường cảm nhận của đối tượng khả o sát về tác động
của các yếu tố ảnh hưởng đến đổi mới sản phẩm các doanh nghiệp dệt may niê m yết trên TTCK Việt Nam.
Thang đo khoảng với 5 mức độ :
Hoàn toàn không đồng ý Không đồng ý Trung lập Đồng ý Hoàn toàn đồng ý 1 2 3 4 5
BẢNG KHẢO SÁT NGHIÊN CỨU CÁC NHÂN TỐ ẢN H HƯỞNG ĐẾN SỰ ĐỔI MỚI SẢN
PHẨM CỦA CÁC DOANH NGHIỆP NGHÀNH DỆT MA Y NIÊM YẾT TRÊN TTCKVIỆT NAM
Kính chào anh/chị!
Chúng tôi là sinh viên trường Đại học Thương mại. Hiện tôi đang nghiên
cứu về đề tài “Nghiên cứu các nhân tố ảnh hưởng đến sự dổi mới sản phẩm sản xuất của các
doanh nghệp ngành dệt may Việt Nam”. Rất mong anh/chị dành chút thời gian tham gia đóng
góp ý kiến bằng việc trả lời phiếu này.
Tôi cam đoan những thông tin mà anh/chị cung cấp chỉ dùng trong việc mục đích nghiên cứu.
Mọi sự đóng góp ý kiến của anh/chị sẽ góp phần quan trọng vào sự thành công của đề tài
Xin chân thành cảm ơn sự hợp tác của anh/chị!
Link: https://docs.google.com/form s/d/e/
1 FAIpQLScmFLfUKqMtDWjgsIZFiBxMAy6e4FAOP UrtAmgm5F-iixTzyw/viewform VI. KẾT LUẬN
-Đổi mới sản phẩm là yếu tố vô cùng quan trọng để phát triển doanh nghiệp cụ thể là doanh
nghiệp dệt may.Không nhữg vậy nó còn là yếu tố để đánh giá trình độ phát triể n của doanh
nghiệp cũng như là quốc gia đó. Hiện nay,các doanh nghiệp tại Việt Nam cũng đang hướ ng tới
đổi mới để đạt được hiệu quả cao trong kinh doanh.
-Chính vì vậy,chúng tôi-những thành viên đến từ nhóm 7 lớp 2316SCRE0111, học phần Phương
Pháp Nghiên Cứu Khoa Học, trường Đại học Thương Mại quyết định thự c hiện đề tài nghiên cứu
“Những yếu tố ảnh hưởng đến sự đổi mới sản phẩm của các doanh nghiệ p dệt may niêm yết trên
thị trường chứng khoán Việt Nam”.
(Mong rằng anh/chị sẽ chút thời gian để trả lời các câu hỏi trong phiếu khả o sát này một cách
khách quan, trung thực nhất. Những đóng góp của anh/chị có ý nghĩa rất lớn trong sự hoàn thiệ n
và thành công của đề tài nghiên cứu. Chúng tôi xin đảm bảo những thông tin anh/ chị c ung cấp
chỉ nhằm phục vụ mục đích nghiên cứu và hoàn toàn được bảo mật .) Xin chân thành cảm ơn! *Ghi chú viết tắt:
+TTCK: thị trường chứng khoán. *Tài liệu tham khảo
+ PGS. TS Phan Thị Thục Anh, TS. Hà Văn Siêu- ĐỔI MỚI SÁNG TẠO SẢN PHẨM VÀ
QUY TRÌNH TRONG NGÀNH KHÁCH SẠN VIỆT NAM
+ Trần Thiện Tính- ẢNH HƯỞNG CỦA ĐỔI MỚI SẢN PHẨM XANH,ĐỔI MỚI QUY TRÌN H
XANH,CHẤP NHẬN RỦI RO ĐẾN THÀNH CÔNG CỦA SẢN P HẨM XANH
+ Ngô Hoàng Thảo Trang-THE PRODUCTIVITY Ó SMES IN VIET NA M:THE ROLE OF INNOVATION