






Preview text:
CHAP 2 MANAGEMENT LEARNING PAST TO PRESENT
I. Classical Management Approaches
1. Scientific management – lý thuyết quản trị khoa học: emphasizes careful
selection and training of workers and supervisory support.
Nguyên lý của lý thuyết:
- Áp dụng phương pháp kĩ thuật công nghiệp để tạo ra một hệ thống quy chuẩn,
loại bỏ các thao tác dư thừa. => Giúp quy trình và phương thức sản xuất được
cải thiện và hàng hóa được phân phối công bằng.
- Con người là một bộ phận của máy móc trong dây chuyền sản xuất.
- Điểm cơ bản của phương pháp quản lí này là quản lí lao động có huấn luyện,
có định mức, có hoạch định và phân công chức năng theo từng người rất khoa
học => Nâng cao được năng suất lao động và giảm tỉ lệ sản phẩm hỏng.
Taylor’s approach is known as scientific management and includes four guiding principles.
1. Develop for every job a “science” that includes rules of motion, standardized work
implements, and proper working conditions.
2. Carefully select workers with the right abilities for the job.
3. Carefully train workers to do the job and give them the proper incentives to cooperate with the job “science.”
4. Support workers by carefully planning their work and by smoothing the way as they go about their jobs. Biện pháp:
Từ những nguyên tắc cơ bản trên, Taylor đã đề ra các biện pháp cụ thể như:
- Nghiên cứu toàn bộ qui trình thực hiện công việc của công nhân, chia nhỏ các công việc
trên thành các công đoạn khác nhau để tìm cách cải tiến, tối ưu các thao tác và cuối cùng
là đem lại thặng dư lớn cho các nhà tư bản.
- Xây dựng hệ thống khuyến khích vật chất để kích thích người lao động như trả công theo sản phẩm.
Motion study is the science of reducing a task to its basic physical motions - ngành khoa
học quan tâm đến cách thức sử dụng lao động sao cho có hiệu quả nhất khi đặt trong
mối liên hệ với những đầu vào nhân tố khác.
2. Administrative Principles – Lý thuyết quản trị
It identifies the following five “rules” or “duties” of management, which are foundations
for the four functions of management—planning, organizing, leading, and controlling— that we talk about today: 1 | Page
1. Foresight—to complete a plan of action for the future.
2. Organization—to provide and mobilize resources to implement the plan.
3. Command—to lead, select, and evaluate workers to get the best work toward the plan.
4. Coordination—to fit diverse efforts together and to ensure information is shared and problems solved.
5. Control—to make sure things happen according to plan and to take necessary corrective action.
Principles” to guide managers in action
- The scalar chain principle—there should be a clear and unbroken line of
communication from the top to the bottom in the organization – cấp bậc trong
tổ chức được tính từ cao đến thấp nên được rõ ràng. Nhân viên cần biết được vị
trí của họ trong hệ thống phân cấp của tổ chức và mệnh lệnh từ cấp trên cần được đảm bảo.
- The unity of command principle (nguyên tắc thống nhất mệnh lệnh)—each
person should receive orders from only one boss - Nguyên tắc thống nhất mệnh
lệnh qui định rằng một nhân viên chỉ nên có một người giám sát - người sẽ
chịu trách nhiệm cho tất cả các hành động được thực hiện bởi cấp dưới.
- The unity of direction principle (thống nhất về đường lối)—one person should
be in charge of all activities that have the same performance objective. - Các
nhóm làm việc có cùng mục tiêu nên làm việc dưới sự chỉ đạo của một người
quản lý và dùng chung 1 kế hoạch. 3. Bureaucratic Organization
A bureaucracy is a rational and efficient form of organization founded on logic, order,
and legitimate authority - thường đề cập đến một tổ chức phức tạp với các hệ thống và
qui trình nhiều lớp. Các hệ thống và qui trình này được xây dựng để duy trì tính đồng
nhất và kiểm soát trong một tổ chức.
It was founded on principles of logic, order, and legitimate authority. The defining
characteristics of Weber’s bureaucratic organization are:
• Clear division of labor: Jobs are well defined, and workers become highly skilled at performing them.
• Clear hierarchy of authority: Authority and responsibility are well defined for each
position, and each position reports to a higher-level one.
• Formal rules and procedures: Written guidelines direct behavior and decisions in jobs,
and written files are kept for historical record.
• Impersonality: Rules and procedures are impartially and uniformly applied, with no one
receiving preferential treatment.
• Careers based on merit: Workers are selected and promoted on ability, competency,
and performance, and managers are career employees of the organization. 2 | Page
II. Behavioural Management Approaches
1. Follett’s Organization as Communities.
Follett describes organizations as “communities” in which managers and workers should
labor in harmony without one party dominating the other, and with the freedom to talk
over and truly reconcile conflicts and differences. For her, groups were mechanisms
through which diverse individuals could combine their talents for a greater good. And she
believed it was the manager’s job to help people in organizations cooperate with one
another and achieve an integration of interests.
Follett’s emphasis on groups and her commitment to human cooperation are still highly
relevant themes today. She believed that making every employee an owner in a business
would create feelings of collective responsibility. Today, we address the same issues
under such labels as employee ownership, profit sharing, and gain-sharing plans. She
believed that business problems involve a wide variety of factors that must be considered
in relationship to one another.
2. The Hawthorne effect is the tendency of persons singled out for special attention to perform as expected.
The Hawthorne nhằm nghiên cứu nhằm xác định xem liệu có mối tương quan nào giữa
năng suất và môi trường lao động hay không. Mục tiêu ban đầu của các nghiên cứu này là
nhằm kiểm tra ảnh hưởng của nhiều khía cạnh khác nhau trong môi trường công việc,
như ánh sáng, thời gian nghỉ giải lao, và thời lượng làm việc hằng ngày lên năng suất lao động của công nhân.
Kết quả nghiên cứu cho thấy ngay cả khi mức độ chiếu sáng giảm, hiệu suất của nhân
viên vẫn tiếp tục tăng, chỉ khi họ không thể nhìn thấy nữa thì năng suất mới giảm.
Kết quả của nghiên cứu này cũng tạo ra gia tăng hiệu suất của nhân viên. Nghiên cứu kết
luận rằng hiệu suất gia tăng không phải nhờ các quyền lợi hoặc tiện nghi của môi trường,
mà là bởi sự có mặt của các giám sát viên.
Đột nhiên, người ta nhận ra rằng phần thưởng tài chính không tạo ra nhiều động lực gia
tăng năng suất như những gì các lí thuyết quản trị trước đó chỉ ra. Các nghiên cứu của
Hawthorne đã mở đường cho lí thuyết quản lí hành vi và định hình đáng kể cách thức mà
động lực của nhân viên được nhìn nhận và coi trọng tại nơi làm việc.
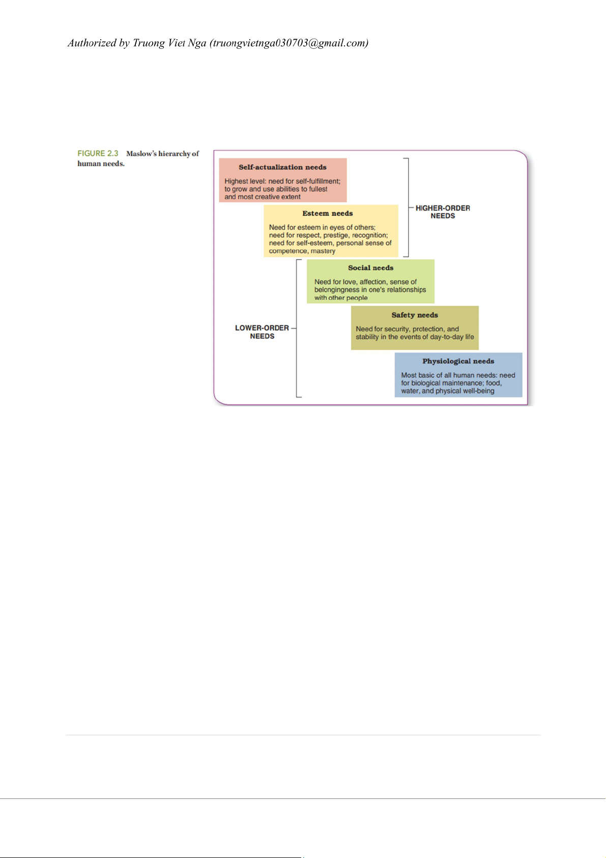
3. Maslow’s Theory of Human Needs
A need is a physiological or psychological deficiency that a person wants to satisfy. Based on 2 principles
According to the deficit principle a satisfied need does not motivate behavior – Thuyết 3 | Page
thiếu thốn (khi một người thiếu sót một nhu cầu nào đó, họ mới có động lực để tiếp tục chinh phục)
According to progression principle – Thuyết tiến hóa (những nhu cầu cao hơn chỉ đạt
được khi đã có đủ những nhu cầu thấp hơn)
4. McGregor’s Theory X and Theory Y
Theory X assumes people dislike work, lack ambition, act irresponsibly, and prefer to be led.
Theory Y assumes people are willing to work, like responsibility, and are self directed and creative. Thuyết X
- Người lao động vốn dĩ không thích làm việc và họ sẽ tránh việc nếu có thể được;
- Hầu hết mọi người phải bị ép buộc, kiểm tra, chỉ thị và đe dọa bằng hình phạt để thực
hiện những mục tiêu của tổ chức; nghĩa là người quản lí phải sử dụng quyền lực tuyệt đối
đối với người lao động bất cứ lúc nào và ở đâu;
- Hầu hết người lao động chỉ muốn an phận, ít tham vọng, làm việc thụ động, nên nhà
quản lí phải chỉ dẫn công việc cho họ một cách tỉ mỉ. Thuyết Y 4 | Page
- Người lao động không phải là không thích làm việc và họ có thể cố gắng về thể lực và
tinh thần trong công việc;
- Việc kiểm tra từ bên ngoài và đe dọa bằng hình phạt không phải là biện pháp duy nhất
để tạo ra những nỗ lực hoàn thành các mục tiêu tổ chức. Trong điều kiện nhà quản lí quan
tâm đến mặt nhân văn của tổ chức, con người sẽ chủ động và tự giác trong việc thực hiện
mục tiêu mà họ cam kết; khi đó họ không chỉ chấp nhận mà còn tìm kiếm trách nhiệm của mình;
5. Argyris’s Theory of Adult Personality
Argyris contrasts the management practices found in traditional and hierarchical
organizations with the needs and capabilities of mature adults. He believes common
problems of employee absenteeism, turnover, apathy, alienation, and low morale may be signs of a
mismatch. And, he argues that managers who treat people positively and as responsible
adults will achieve the highest productivity.
III. Modern Management Foundations
Quantitative Analysis and Tools
Analytics is the systematic analysis of large databases to solve problems and make informed decisions. Organizations as Systems
A system is a collection of interrelated parts working together for a purpose.
A subsystem is a smaller component of a larger system.
An open system interacts with its environment and transforms resource inputs into outputs. 5 | Page
Contingency Thinking (Tư duy dự phòng)
Contingency thinking tries to match management practices with situational demands. Quality Management
Total quality management is an organization-wide commitment to continuous
improvement, product quality, and customer needs.
Continuous improvement involves always searching for new ways to improve work quality and performance.
Knowledge Management and Organizational Learning
Knowledge management is the process of using intellectual capital for competitive advantage.
A learning organization continuously changes and improves, using the lessons of experience.
Evidence-Based Management: making decisions based on hard facts about what really works. 6 | Page