








Preview text:
Chapter 1: INTRODUCTION TO STATE AND LAW
I. Introduction to state
What is a state? Point out an organisation which you think is a state in Vietnam?
1.1 Definition: A state is an organisation which holds a special political power to govern
(quản lý), control, enforce (thực thi), and maintain the social order whithin specified scope of a territory
E.g: Vietnamese Government 1.2 Nature of state:
Must have control over certain territory
Holding special political power
Be sovereign (Có chủ quyền)
Entitled ( quyền) to compulsorily impose tax
Entitled to enact (ban hành) law
2.1 Functions of a state: Main functions of a state are defined in specific aspects (khía cạnh) such as:
Performance of state powers: •
Legislative (lập pháp) functions: Make laws Enact Laws •
Executive (Điều hành) functions: Administer laws Carry out laws Enforce laws •
Judicial (Tư pháp) functions:
Interpret (Giải thích) and apply laws in specific cases Adjudicate (Đánh giá)
Settle (Giải quyết) disputes (Tranh chấp) legally
Specific operation areas: • Economic functions:
Manage and control the economy Develop the economy Cooperate in investment Transfer technologies • Social functions
Build and develop education, science, technology…
Ensure protection of environment
Ensure security of society and labour
International relationship: • Protect the country •
Protect the sovereignty (chủ quyền)
•Build relationships with other countries 3. State forms:
3.1 National level (Classification based upon who holds the state power and is the head of state):
Monarchy (Quân chủ)
•Absolute monarchy (Quân chủ tuyệt đối): The monarch (a king or
queen) has all the state power and is the head of state.
•E.g: Saudi Arabia Goverment. Head of state Make laws Enforce laws Adjudicate and ensure compliance to
•Limited/ Constitutional( Lập hiến) monarchy (Quân chủ hạn
chế): The monarch (a king or queen) is the head of state but shares
the power with bodies selected by the citizen.
•E.g: Japanese government, British government..
Republic (Cộng hoà)
Presidential republic: The U.S. government
oThe citizens have the state power and elect their
representatives to exercise their power.
oThe head of the executive body will be the head of state.
oThe executive body exists separately from the legislative body
Parliamentary (Đại nghị) republic: Austrian Government
oThe citizens entrust their state power to the parliament.
oThe parliament selects members of the executive body and the head of state.
oThe head of state is distinct from the head of executive body.
Semi-presidential republic: French government
oThe citizens elect the head of state. The head of state is also
the head of the executive body.
oThe legislative body will select members of the executive body.
oThe members of executive body are responsible to the
legislative body and the head of state
1. Does the country have king/queen?
Yes: who hold all the power? citizen: limited monarchy; king/queen: absolute mornachy
No: to whom the citizen give the power?
Parliament: parliamentary republic Head of state:
who decide government cabinets? head of state: presidential parliament: semi-presidential
3.2 Local level (Classification based upon independence between local and central state)
Unitary ( Nhất thể): Chinese Goverment
oA state - governed as one single power
oLocal state – does not have their own power independent to the central state
Federal (Liên bang): United States government
oThe central state –constituted (thành lập) by local states
oLocal states have their own state power independent to the central government
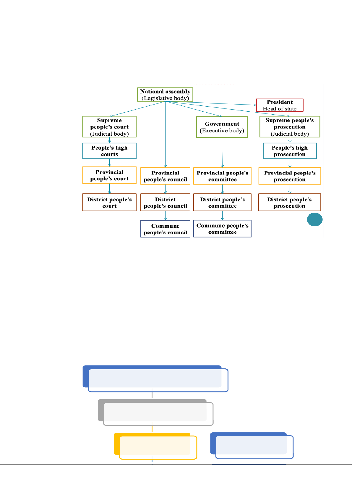
4. State of Vietnam structure:
Form of the Vietnamese state is republic and unitary II. Introduction to law 1. Law and its nature:
Law is a system of rules created or recognised by a state to regulate all
social relations within its territory (legal norms) and guaranteed by the state.
A tool of a state to govern social relations
Regulate what persons can do, what persons must not do, or what persons must do
Apply for all individuals and organisations within a territory
Made or recognised by a state
Persons will bear liability for breaches of law Enforced by the state power
2. 1 How is law structured Law Law branches (ngành Luật) Legal các tổ chức institutions pháp lý Legal Quy phạm norms pháp luật
A legal norm is rules and standards of conduct (sử xự) which are applied to regulate (điều chỉnh) social relationships
Ex: Article 47 of the constitution of Vietnam regulates “everyone has the obligation to
pay taxes in accordance with the law
A legal norm consists of the three parts: Hypothesis (giả định), Disposition (quy định), Sanction (chế tài).
Hypothesis is a part of a legal norm which sets conditions and circumstances in
which people should be guided by the given legal norm.
Ex: Article 31 of the law on administrative violation of Vietnam regulates:
“Administrative violators shall apply measures to remedy environmental pollution
or spreading of epidemics or diseases, if failing to voluntarily apply these
measures, they shall be forced to do so”
Disposition is a part of a legal norm which indicates rights (quyền) and duties
(nhiêm vụ) of the person arising (nảy sinh) in the conditions, circumstances stated in the hypothesis.
Ex: Article 31 of the law on administrative violation of Vietnam regulates:
“Administrative violators shall apply measures to remedy environmental pollution
or spreading of epidemics or diseases, if failing to voluntarily apply these
measures, they shall be forced to do so”
Sanction is a part of a legal norm which defines consequences for persons
violating the disposition of the norm.
A legal institution is a system of legal norms which have the same features and
regulate a group of correlative social relations. Legal institution of contracts Legal norms on Legal norms on Legal norms on amendment, entry into performance of termination of contracts contracts contracts
A law branch is a system of legal institutions which regulate social relations in a specific social field. Civil branch Legal Legal Legal Legal institutions of
institutions of institutions of institutions of marriage and inheritance ownership contracts family
2.2 How is Vietnamese legal system structured?
3.1 Forms of law: Statutes, Judicial precedent, Customs
3.2 Form of vietnamese law: Statutes are the most dominant form of Vietnamese law.
Statutes in Vietnamese legal system include: