






Preview text:
CHAPTER 11
TRADITIONAL ORGANIZATION STRUCTURES I. Functional structures - Definition:
+ A functional structure groups together people with similar skills who perform similar tasks. Members of
functional departments share technical expertise, interests, and responsibilities. Each vice-president will be
responsible for each department. - Advantages:
● Economies of scale with efficient use of resources: When an organization is structured by function,
each department handles a large volume of specialized tasks, helping to optimize costs and resources
● Task assignments consistent with expertise and training: Enhances work performance, reduces errors, and improves productivity
● High-quality technical problem solving: Each functional unit has its own technical experts who are
capable of solving complex problems within their field
● In-depth training and skill development within functions: A functional structure supports focused and in-
depth training within each area of expertise
● Clear career paths within functions: Each function has a clear hierarchy, allowing employees to see their career development path - Disadvantages:
● Lack of Cross-Department Coordination: departments making it harder to collaborate across functions
● Slow Decision-Making Across Functions: Decisions that require input from multiple departments can
take longer due to formal processes and communication gaps.
● Limited View of the Organization: Employees may only focus on their own department’s goals, rather
than the organization’s overall mission.
● Inflexibility: It’s harder to adapt to changes in the market or customer needs because the structure is rigid and bureaucratic. - Example
: Some large companies with a functional organizational structure include: Starbucks, Amazon, Apple,...
II. Divisional structures
A divisional structure groups together people working on the same product, in the same area, with similar
customers, or on the same processes. Divisional structures is divided into: -
A product structure groups together people and jobs focused on a single product or service. -
A geographical structure groups together people and jobs performed in the same location. -
A customer structure groups together people and jobs that serve the same customers or clients. -
A process structure groups jobs and activities that are part of the same processes.
For example: Com Tam Sai Gon uses process structure to organize their business. They divide the process of
making a single com tam dish into 4 main processes: grilled pork making, rice cooking, fish sauce making, and side dish making. COM TAM SAI GON Grilled pork Rice cooking Fish sauce Side dish making making making
The potential advantages include: -
More flexibility in responding to environmental changes. -
Improved coordination across functional departments. -
Clear points of responsibility for product or service delivery. -
Expertise focused on specific customers, products, and regions. -
Greater ease in changing size by adding or deleting divisions. The potential disadvantages: -
Reduce economies of scale and increase costs through the duplication of resources and efforts across divisions. -
Create unhealthy rivalries as divisions compete for resources and top management attention. -
Emphasize division needs over the goals of the organization as a whole. III. Matrix Structure -
The matrix structure, often called the matrix organization, combines the functional and divisional
structures.It is an attempt to gain the advantages and minimize the disadvantages of each.
The potential advantages of matrix structures include:
- Better communication and cooperation across functions.
- Improved decision making; problem solving takes place at the team level where the best information is available.
- Increased flexibility in adding, removing, or changing operations to meet changing demands.
- Better customer service; there is always a program, product, or project manager informed and available to answer questions.
- Better performance accountability through the program, product, or project managers.
- Improved strategic management; top managers are freed from lower-level problem solving to focus time on more strategic issues.
The potential disadvantages of matrix structures include:
- The two-boss system is susceptible to power struggles
- The two-boss system can be frustrating
- Team meetings in the matrix can take lots of time
- The teams may develop “groupitis”— strong team loyalties that cause a loss of focus on larger organizational goals
- The requirement of adding the team leaders to a matrix structure can also result in higher costs
For example: A company has 7 members: I. Team Structures:
A team structure uses permanent and temporary cross-functional teams to improve lateral relations.
Organizations with team structures make extensive use of both permanent and temporary teams to solve
problems, complete special projects, and accomplish day-to-day tasks. These are often cross-functional teams
composed of members drawn from different areas of work responsibility.
Like the matrix structure, the intention is to break down functional chimneys and create more effective working
relations around and across the organization.Team structures use many project teams that are convened to
complete a specific task or “project.”
An example is a team convened to guide the changeover to a new information system. Such project teams are
temporary and disband once the task is completed. The intention is to convene a team of people who have the
needed talents, focus their eff orts intensely to solve a problem or take advantage of a special opportunity, and
then release them once the project is finished.
Cross-Functional Team Structure: Example:
Product Development Team might include: Product Manager (PM) Designer Engineer Marketing Specialist QA Tester Functional Team Structure: Example: Marketing Team Sales Team Finance Team IT Team
Advantages and Disadvantages of Team Structures
The advantages of team structures trace to the fact that putting people into teams and giving them common
goals to work on together breaks down barriers and mobilizes talents. They can improve performance by increas
ing the speed and quality of decisions in many situations, also boost morale, and this increases their enthusiasm for the job.
The complexities of teams and teamwork contribute to the potential disadvantages of team structures. These
include conflicting loyalties for persons with both team and functional assignments. They also include issues of
time management and group process. By their very nature, teams spend a lot of time in meetings. Whether these
meetings are face-to-face or virtual, not all of the time spent together is productive. II. NETWORK STRUCTURES:
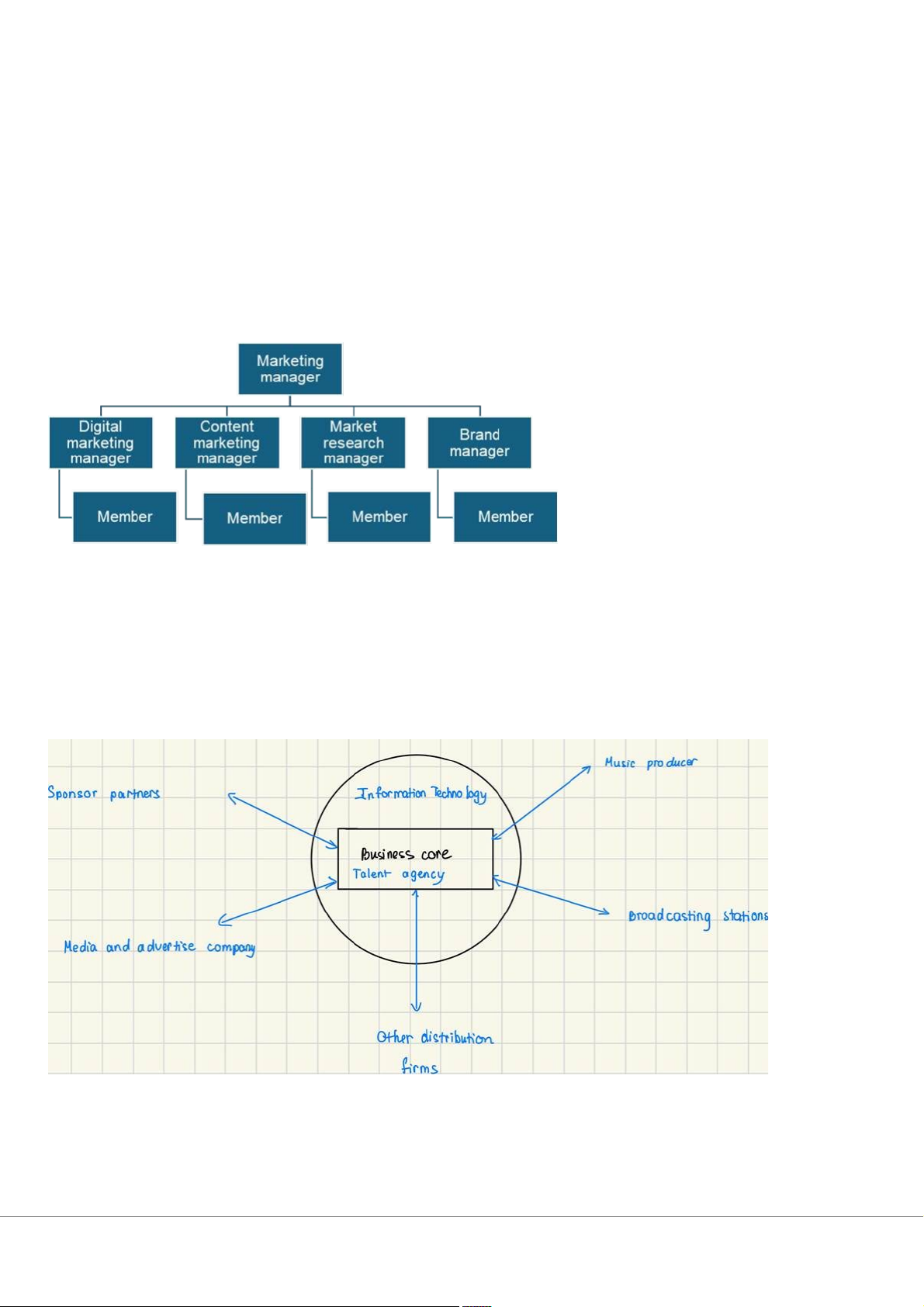
1. A network structure uses information technologies to link with networks of outside suppliers and service contractors.
2. A strategic alliance is a cooperation agreement with another organization to jointly pursue activities of mutual interest
· Outsourcing strategic alliances: They contract to purchase important services such as
accounting or document processing from another organization
Example: HYBE Corporation (formerly Big Hit Entertainment), the agency behind BTS, formed a strategic
alliance with Weverse Company, a tech and fan platform service.
+ Weverse Company handles:
o Fan communication (Weverse app)
o Content distribution (videos, livestreams) o Merch sales (Weverse Shop) o Membership systems
HYBE outsourced these digital and e-commerce services to Weverse Company, which specializes in
platform development, while HYBE focuses on artist management and content creation.
· Supplier strategic alliances: link businesses in preferred relationships that guarantee a smooth
and timely flow of quality supplies among the partners. Example:
1. YG Entertainment × Sennheiser / Shure / Other Audio Equipment Brands
· YG may form alliances with professional audio equipment suppliers for consistent, high-quality
microphones, in-ear monitors, and recording equipment.
2. SM Entertainment × Textile/Fashion Suppliers
· SM may work closely with fashion designers or fabric suppliers to create exclusive stage outfits and merchandise.
Advantages and Disadvantages of Network Structures Advantages: · Lean and streamlined
· Stay cost-competitive by reducing overhead and increasing operating efficiency
· Allow organizations to employ outsourcing strategies and contract out specialized business functions.
· Interesting jobs are created for those who coordinate the entire system of relationships. Disadvantages:
· Complicated to control and coordinate the network of contracts and alliances.
· The organization may lose control over activities contracted out.
· Lack of loyalty among contractors who are used infrequently rather than on a long-term basis.
· Outsourcing can become so aggressive as to be dangerous to the firm.
III. Boundaryless Structures 1.Definition
A boundaryless organization is a type of organizational structure that removes traditional barriers between
departments, levels of management, and even between the company and external partners. The goal is to create
a more flexible, open, and collaborative working environment.
ð Eliminate external and internal boundaries
*External boundaries: the barriers that separate a company from outside groups like customers, suppliers, or partners.
*Internal boundaries: are the barriers that separate people, teams, or departments within the same organization.
A virtual organization is a business model that relies heavily on information technology and remote
communication, without the need for a traditional office. Organization members can work from multiple
locations – including internationally – but still work closely together as a unified team. Example:
A web design company with no physical office, working entirely online: +Design team in Vietnam +Programmers in India +Project managers in the US
→ They work in different time zones but still coordinate effectively through a common management platform like Trello or Asana. *Advantages:
1.Better communication – People can easily share information with each other.
2. Faster decision-making – Decisions are made more quickly because there are fewer management levels.
3. More collaboration – Teams and departments work more closely together.
4. Flexible and adaptable – The organization can easily adjust to market changes or customer needs.
5. Use of outside ideas – It can work with external partners to bring in new ideas and innovations. *Disadvantages
1. Lack of clear structure – Without clear roles, people might get confused about their responsibilities.
2. Possible conflicts – More teamwork can sometimes lead to disagreements or misunderstandings.
3. Difficult to manage – It can be hard for leaders to control and guide everything in an open system.
4. Security risks – Sharing too much information increases the risk of data leaks. Example :
Google (Alphabet) – Boundaryless Structure
- Cross-functional teamwork: Employees from multiple departments work together to develop
products (engineering, design, marketing, etc.).
- Open communication: Employees can share ideas and ask questions to senior leaders.
- 20% time policy: Encourage employees to work on personal projects, promoting creativity across work boundaries.
- Flat organizational structure: Fewer levels, easy communication and decision making.
- Workspace tools & spaces: Use Google Docs, Meet, open offices to increase
collaboration.Employees from multiple departments work together to develop products (engineering, design, marketing, etc.).