




Preview text:
CHƯƠNG 1 03.01.2025
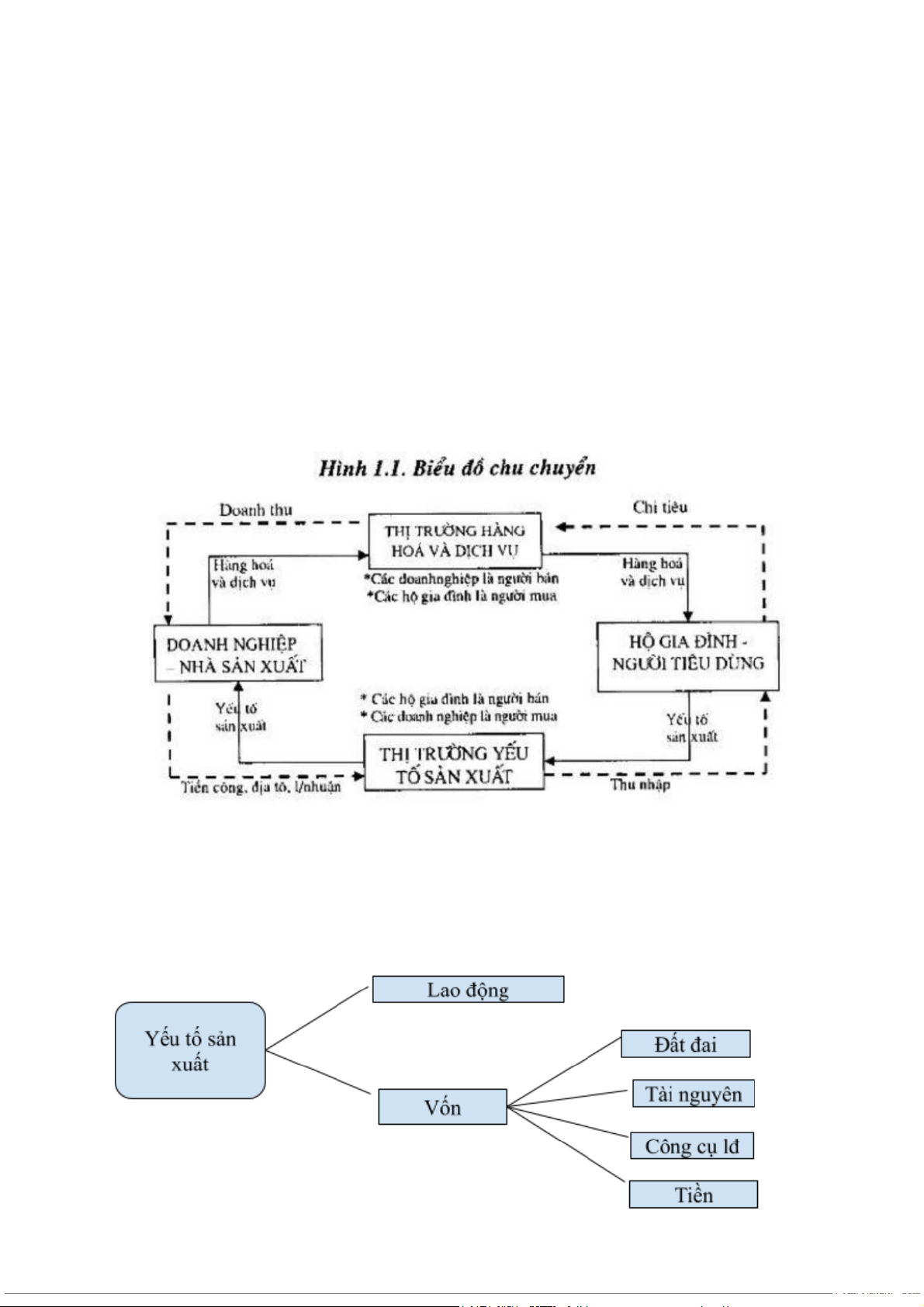
NỀN KINH TẾ VÀ KINH TẾ HỌC 1. Nền kinh tế 1.1: Mô hình kinh tế
1.2: Các yếu tố sản xuất
- (Đất đai hay tổng quát là tài nguyên thiên nhiên) - Lao động - Vốn
- (Trình độ quản lý và công nghệ) 1.3: Các nền kinh tế
- Nền kinh tế tập quán truyền thống (ví dụ: các làng nghề truyền thống: làng gốm Bát Tràng…)
- Nền kinh tế chỉ huy: do Chính phủ chỉ huy và quy định (vd: thời bao cấp
của VN, Triều Tiên, Cuba)
- Nền kinh tế thị trường (chỉ có người tiêu dùng- người sản xuất)
- Nền kinh tế hỗn hợp (bao gồm cả 3 nền kinh tế trên)
1.4: Cơ chế hoạt động của nền kinh tế
1.5: 3 vấn đề cơ bản của nền kinh tế ● Sản xuất cái gì?
- Hàng hoá, dịch vụ gì, số lượng bao nhiêu, thời điểm nào
trong điều kiện nguồn lực khan hiếm
● Sản xuất như thế nào?
- Do ai sản xuất với tài nguyên, công nghệ và phương pháp nào? ● Sản xuất cho ai?
- Ai được hưởng lợi? Phân chia cho các thành viên trong xã hội như thế nào? 1.6: Thị trường
- Thị trường là một hình thức tổ chức kinh tế mà người mua và người bán
tương tác/ trao đổi qua lại 1 hàng hoá, dịch vụ quyết định đến số lượng,
giá cả của hàng hoá đó.
- Cơ chế thị trường là một hình thức tổ chức kinh tế mà người mua và
người bán trao đổi qua lại 1 hàng hoá, dịch vụ quyết định về số lượng, giá
cả, 3 vấn đề của nền kinh tế. 2. Kinh tế học 2.1: Khái niệm
- Kinh tế học là môn khoa học nghiên cứu cách thức xã hội phân bổ
các nguồn lực khan hiếm để sản xuất ra các hàng hoá và dịch vụ có
giá trị và phân phối chúng cho các thành viên trong xã hội.
2.2: Nội dung nghiên cứu chủ yếu
● Căn cứ vào phạm vi nghiên cứu
3. Lựa chọn kinh tế tối ưu
3.1: Những vấn đề cơ bản của lý thuyết lựa chọn
- Khái niệm: Là cách thức mà các chủ thể trong nền kinh tế đưa ra quyết
định tối ưu về việc sử dụng các nguồn lực của họ.
- Sự cần thiết: Nguồn lực có hạn; có thể sử dụng vào nhiều mục đích khác
nhau và thay thế được cho nhau.
- Mục tiêu: Thu được nhiều lợi ích nhất trong điều kiện có giới hạn về nguồn lực.
- Cơ sở: Chi phí cơ hội- giá trị của cơ hội tốt nhất bị bỏ qua khi đưa ra lựa chọn.
3.2: Mô hình đường giới hạn khả năng sản xuất (PPF)
- Khái niệm: Mô tả mức sản xuất tối đa mà 1 nền kinh tế có thể đạt được
với số lượng đầu vào và công nghệ sẵn có (các khả năng sản xuất khác
nhau mà 1 xã hội có thể lựa chọn).
3.3: Bản chất và phương pháp lựa chọn kinh tế tối ưu
- Bản chất: Căn cứ vào nhu cầu vô hạn để giải quyết 3 vấn đề của nền kinh tế.
- Phương pháp: Dựa trên 2 vấn đề là CHI PHÍ và LỢI ÍCH. 3.4: Hiệu quả kinh tế
- Hiệu quả nói một cách khái quát là không lãng phí. - Đường PPF.