






Preview text:
lOMoAR cPSD| 58490434
PHÂN TÍCH KẾT QUẢ VÀ Ý NGHĨA CỦA QUÁ TRÌNH THOÁI HÓA GLUCOSE
Glucose thoái hóa theo các con đường:
- Hexose diphosphat gọi là con đường “đường phân”
- Hexose monophosphat hay chu trình pentose
- Tạo acid glucuronic và acid ascorbic
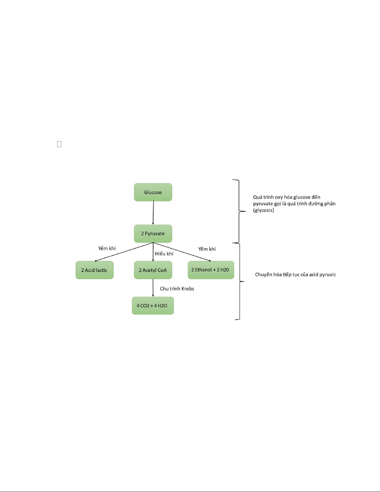
Thoái hóa glucose theo con đường “đường phân” – glucosis hay con đường hexose diphosphat (HDP)
Đường phân “yếm khí” của glucose (con đường Embden-Meyerhof)
Là quá trình oxy hóa glucose trong điều kiện thiếu oxy, chất tham gia đầu
tiên là glucose hoặc glucophosphat và sản phẩm cuối cùng là acid lactic.
Đường phân gồm 11 phản ứng lOMoAR cPSD| 58490434 Năng lượng:
ATP tạo ra khi glucose thoái hóa theo con đường đường phân yếm khí như sau:
Từ glucose đến G-1P tiêu tốn - 1ATP
Từ F-6P đến F-1,6DP tiêu tốn - 1ATP
Từ 1,3-Dpglycerat đén 3-Pglycerat tạo ra + 2ATP
Từ P.E.P đến pyruvat tạo ra + 2ATP
Tổng cộng tạo ra 2ATP cho cơ thể
Nếu từ glycogen theo con đường đường phân sẽ cung cấp 3ATP vì từ
glycogen tạo thành G-1P; G-1P biến đổi thành G-6P không cần năng lượng
từ ATP. Vì vậy chỉ mất 1ATP đẻ phosphoryl hóa F-6P thành F-1,6DP. lOMoAR cPSD| 58490434 Ý nghĩa:
- Tuy chỉ cho 2ATP nhnwg đường phân là quá trình duy nhất
cung cấp năng lượng cho cơ thể trong điều kiện thiếu oxy (yếm khí)
- Thực tiễn: Trong điều kiện lao động với cường độ cao như bộ
dội hành quân chiến đấu, acid lactic sinh ra trong cơ cao làm ức
chế thần kinh cơ, làm cho cơ thể, bắp cơ đau nhức.
- VD: Trong điều kiện yếm khí, tuy chu trình Kreps tạo ra ít ATP
(glucose -> 2ATP, glycogen -> 3ATP) nhưng sản phẩm thu
được là acid lactic sẽ được cơ thể sử dụng để tái tạo lại glucose
cho các quá trình thoái hóa tiếp theo. Vì vậy con đường này vẫn
đóng vai trò quan trọng về phương diện cung cấp năng lượng
(đặc biệt là tổ chức cơ khi có hoạt động)
Đường phân " ái khí "của glucose (oxy hoá hoàn toàn glucose):
Giống với đường phân " yếm khí ": 10 phản ứng đầu tức là từ glucose
đến pyruvat. Nhưng khác là pyruvat không bị khử để tạo lactat mà nó bị oxy
hoá tiếp tục tạo acetylCoA, sau đó acetylCoA đi vào chu trình Krebs oxy
hoá hoàn toàn thành CO2, H2O, NADH2
NADH2 đi vào chuỗi hô hấp tế bào để tạo ATP.
Sự biến đổi pyruvat đến acetylCoA xúc tác bởi hệ thống đa enzym là
pyruvat dehydrogenase, gồm có e enzym là:
- Pyruvat dehydrogenase – ký hiệu E1. - Dihydrolipoyl
transacetylase- E2, - Dihydrolipoyl dehydrogenase- E3.
Có 5 coenzym tham gia là NAD, FAD, coenzym A; thiamin
pyrophosphat (vitamin B1) và acid lipoic liên kết với nhau dưới dạng
lipothiaminpyrophosphat ký hiệu là LTTP. lOMoAR cPSD| 58490434 Năng lượng:
Năng lương của đường phân ái khí được tạo ra như sau Từ glucose đến pyruvat + 2ATP
2 NADH (ở pư 6): 3 ATP (qua chuỗi HHTB) 2 + 6ATP
2 NADH2 (pyruvat -> acetylCoA) qua chuỗi HHTB + 6ATP
2 actylCoA -> 12ATP (qua vòng Krebs) + 24ATP Tổng: = 38ATP lOMoAR cPSD| 58490434
Như vậy từ 1 phân tử glucose thoái hóa hoàn toàn thành CO2 và H2O cho
38ATP. Tương tự như ở đường phân nếu đi từ 1 gốc glucosyl của glycogen sẽ cho 39ATP. Ý nghĩa:
- Đường phân “ái khí” cung cấp năng lượng lớn hơn nhiều so với
đường phân “yếm khí” – cho 38ATP từ 1 phân tử glucose
- Cung câp 1 số sản phẩm trung gian như acid pyruvic,
acetylCoA. Từ acid pyruvic có thể tạo nên oxaloacetat, tổng hợp nên aminoacid (alanin).
acetylCoA có thể tổng hợp nên acid béo, đi vào chu trình Krebs.
- Cần chú ý bảo quản gạo, thực phẩm để đảm bảo đủ lượng
vitamin B1 trong khẩu phần ăn, tránh thiếu dài ngày có thể gây phù nề.
• Thoái hóa glucose theo chu trình pentose hay con đường hexose monophosphat (HMP)
Kết quả: Tạo ra 12 coenzym NADPH, 6CO2 lOMoAR cPSD| 58490434 Ý nghĩa:
- Tạo ra các coenzym NADPH là coenzym cung cấp hydro chủ
yếu cho các phản ứng tổng hợp như: acid béo, cholesterol, các
hormon steroid. NADPH có vai trò đặc biệt quan trọng trong tế
bào hồng cầu đó là vai trò chống sự tự oxy hóa.
- Cung cấp các pentose là nguyên liệu cần thiết cho tổng hợp nucleic.
• Mối liên quan giữa HDP và HMP:
Giữa 2 con đường này có 1 số sản phẩm chung mà từ đó sự thoái hóa những
sản phẩm này không phân biệt chúng có nguồn gốc từ con đường thoái hóa
nào, đó là các triose phosphat, fructose-6-phosphat, fructose-1,6-diphosphat.
• Con đường tạo acid glucuronic và acid ascorbic
Ở gan glucose thoái hóa theo con đường này cho acid glucuronic, acid ascorbic và pentose
Con đường này không cho ATP lOMoAR cPSD| 58490434
Kết quả: Tạo ra 2 acid là glucuronic và ascorbic Ý nghĩa:
- Tạo ra acid glucuronic – chất có tầm quan trọng trong quá trình
khử độc và bài tiết 1 số chất hữu cơ quan trọng, cần cho quá
trình liên hợp bilirubin tự
do thành bilirubin liên hợp và là tiền chất của 1 số polysaccarid tạp
- Tổng hợp vitamin C (ở thực vật)