



















Preview text:
TRƯỜNG ĐẠI HỌC BÁCH KHOA HÀ NỘI
VIỆN ĐIỆN TỬ VIỄN THÔNG ----- -----
BÁO CÁO THỰC TẬP CƠ BẢN
ĐỀ TÀI: MẠCH CẢNH BÁO RÒ RỈ KHÍ GAS Sinh viên thực hiện : Lớp : MSSV :
Hà Nội,ngày XX/XX/201X 1 MỤC LỤC
I. Giới thiệu mạch......................................................................1
1/Chức năng.............................................................................1
2/ Các linh kiện sử dụng trong mạch.......................................1
II. Thiết kế sơ đồ mạch nguyên lý bằng Capture CIS................2
III. Thiết kế mạch in bằng Layout Plus........................................13
IV. Kết luận..................................................................................19 2
MẠCH CẢNH BÁO RÒ RỈ KHÍ GAS I. Giới thiệu mạch 1/ Chức năng của mạch
Mạch lắp đặt nhằm mục đích an toàn, mô-đun MQ2 sẽ phát hiện sự
rò rỉ khí ga , một số khí gây cháy thông qua IC 555 –ic chức năng để
cảnh báo người sửa dụng bằng còi chip.
2/ Các linh kiện sử dụng trong mạch STT Tên linh kiện Thư viện chứa linh kiện Số lượng 1 IC 555 LM555/MISCLINEAR 1 2 Mô-đun MQ2 mq2/LIBRARY2 1 3 Biến trở Resistor Var/Discrete 1 4 Trantito A1015 A1015/Library/ThuVien/ 1 Thu vien Captuer 5 Trantito C1815 C1015/Library/ThuVien/ 1 Thu vien Captuer 6 Điện trở Resistor/ Discrete 6 7 Tụ thường C/Discrete 2 8 Giắc nguồn 2 CON2/connecter 1 chân 9 Led LED/Discrete 1 10 Loa chíp Speaker/Discrete 1 3 11 Chân Mass 0/Soure 1
II-Thiết kế sơ đồ mạch nguyên lí bằng Capture CIS
Để tạo sơ đồ nguyên lí, ta sử dụng chương trình Capture CIS của
OrCAD 9.2. Chọn Start>All Programs>OrCAD Family
Release9.2>Capture CIS. Trên cửa sổ OrCAD Capture CIS vừa
xuất hiện, ta nhấp chuột vào Menu File>New>Project..
Hộp thoại New Project hiện lên, nhập vào tên sơ đồ nguyên lí sẽ
vẽ tại khung Name, rồi đánh dấu vào ô Schematic trong phần chọn
Create a New Project Using và tại phần Location ấn nút Browse…
để lựa chọn đường dẫn chứa sơ đồ mạch. Sau đó ấn OK.
Để lấy linh kiện trên,nhấp chọn Place>Part… hay tổ hợp phím
Shift+P trên bàn phím 4
Hộp thoại Place Part xuất hiện, tiến hành lấy những linh kiện trong
thư viện ra, nhấp chuột vào nút Add Library
Hộp thoại Browse File xuất hiện, tại khung Look in nhấp chuột vào
mũi tên hướng xuống để chọn thư mục Library trong Orcad. Tại
khung bên dưới chọn mục Discrete. Chọn xong nhấp Open. 5
Hộp thoại Place Part lại xuất hiện, tại khung Libraries thấy xuất
hiện mục Discrete, nhấp chọn mục này. Tại khung Part nhấp chuột
vào thanh cuộn bên phải, nhấp chọn tên R. chọn xong nhấn OK. Di
chuyển con trỏ ra màn hình làm việc và nhấp chuột ra những vị trí
khác nhau để chọn vị trí và số lượng cần thiết.
Để lấy các linh kiện khác ta làm tương tự: 6
LED > nhấp chọn LED ở ô Part
sau đó nhấn OK, di chuyển con
trỏ ra màn hình làm việc để nhấp chọn vị trí làm việc
Biến trở > nhấn chọn RESISTER
VAR ở ô Part sau đó nhấn OK,
di chuyển con trỏ ra màn hình làm việc để nhấp chọn vị trí 7
Tụ > nhấn chọn C ở ô Part sau đó nhấn OK, di chuyển con trỏ ra
màn hình làm việc để nhấp chọn vị trí
Tương tự như trên ta chọn thêm thư viện ANALOG. Tại khung
add Library chọn ANALOG. Để lấ y IC555 ta chọn tên LM555 ở 8
ô Part rồi nhấn OK, đưa con trỏ ra màn hình làm việc , nhấn chọn vị trí linh kiện
Tương tự như trên ta chọn thêm thư viện Library/Thu Vien/ Thu
vien Captuer tại khung add Library .Để lấ y Trantito A1015 và
C1815 ta chọn tên chúng ở ô Part rồi nhấn OK, đưa con trỏ ra màn
hình làm việc , nhấn chọn vị trí linh kiện. 9
Ta tiếp tục lấy thêm thư viện CONNECTER. Để lấy rắc cắm 2
chân ta chọn tên CON2 trong ô Part, rồi nhấn OK, đưa con trỏ ra
màn hình làm việc, nhấn chọn vị trí linh kiện 10
Tương tự ta lấy Led và Loa chip ( Speaker)
Để lấy modun MQ2 ta phải tạo linh kiện mới.Vào flie/new/library
Kích phải chuột vào thư mục định tạo chọn New part
Hộp thoại New part properties xuất hiện gõ tên linhh kiện sẽ tạo 11
Đi chân cho linh kiện mới cho đến khi xong
Cuối cùng ta được linh kiện mới 12
Lưu linh kiện mới tạo vào và lấy ra như các linh kiện khác.
Để lấy Mass ta nhấp tổ hợp phím Shift+G, tiếp đó ta chọn GND_POWER OK ở Symbol rồi nhấn
Sau khi lấy đủ các linh kiện ra và sắp xếp (trong quá trình sắp xếp
có thể xoay linh kiện bằng phím tắt R), ta tiến hành bước đi dây cho
mạch nguyên lí. Chọn Place>Wire.
Tiếp theo ta tiến hành đặt các cấp nguồn và nối đất theo sơ đồ.
Chọn Place>Power. Chọn biểu tượng thích hợp rồi ấn OK và tiến
hành đặt vào mạch điện.
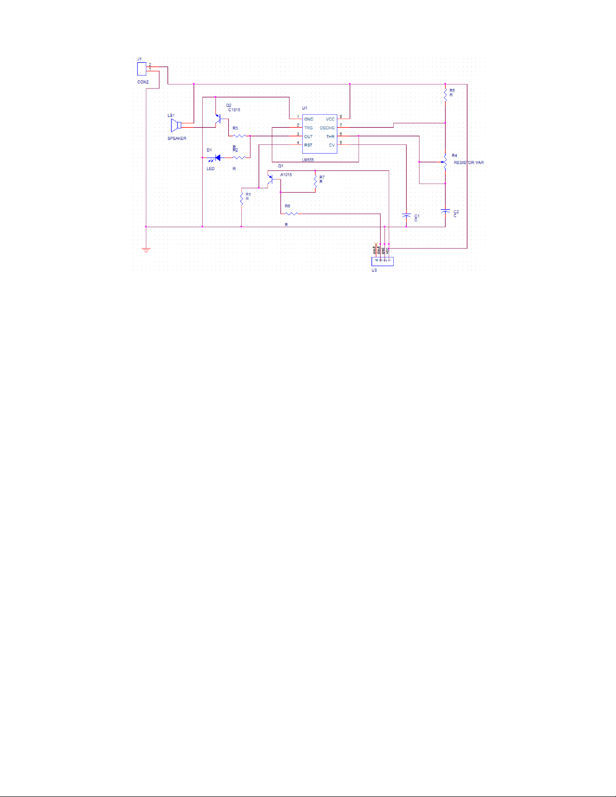
Cuối cùng ta có sơ đồ nguyên lí hoàn chỉnh: 13
Để có thể chuyển sang bước vẽ mạch in bằng Layout Plus, ta cần
phải tạo file *.mnl trước.
Ấn vào nút Restore của cửa sổ vẽ mạch
để tạm thu màn hình làm việc đó lại.Chọn file mạch sơ đồ nguyên lí
ở bên cửa sổ quản lí (mặc định là PAGE1), sau đó bấm biểu tượng
Design rules check trên thanh công cụ để kiểm tra sơ đồ nguyên lí.
Hộp thoại Design rules check xuất hiện ấn OK để tiến hành kiểm
tra. Nếu OrCAD thông báo lỗi, thì cần phải mở file vừa vẽ lên để
sửa lại cho đúng, nếu không có lỗi thì tiếp tục ấn biểu tượng Create
Netlist trên thanh công cụ. Hộp thoại Create Netlist xuất hiện, ta
chọn tab Layout và ấn Browse… ở phần Netlist File để xác định
chỗ lưu file *.mnl ( ta thường để mặc định để việc quản lí các file
dễ dàng hơn). Sau đó ấn OK để hoàn tất việc tạo file *.mnl. 14
III- Thiết kế mạch in bằng Layout Plus
Mở phần mềm Layout Plus tương tự như khi mở phần mềm
Capture CIS. Sau khi màn hình Layout Plus xuất hiện, chọn File>
New. Hộp thoại Load Template File xuất hiện, bên trong hộp thoại
này là danh sách các dạng bản mạch, ta thường chọn luôn file mặc định là rồi ấn DEFAULT.TCH Open.
Hộp thoại Load netlist suorce xuất hiện. Trong hộp thoại này ta
chọn tập tin *.mnl đã tạo ra để tiến hành vẽ mạch in, rồi ấn Open.
Lúc này hộp thoại Save File As sẽ xuất hiện và yêu cầu nhập tên để
lưu bản mạch rồi nhấn nút để tiếp tục. Save
Nếu những linh kiện lần đầu được sử dụng thì sẽ xuất hiện bảng
Link footprint to compoment yêu cầu chọn chân đế cho linh kiện. 15
Ta có thể ấn chọn Link existing footprint to compment.. để chọn
chân đế có sẵn trong các thư viện của OrCAD. Tên linh Kí Thư viện Loại chân linh kiện kiện hiệu chứa chân linh kiện Ic555 Lm55 DIP.100 DIP.100/8/W.300/ 5 L.400 Điện trở R TM_AXIA AX/.330X.100/.034 L Biến trở R VRES VRES48 Tụ C TM_CYLN CYL/D.150/ D LS.125/.031 Transist Q TO TO225AB or Loa S1 TM_AXIA AX/.500X.150/.042 16 L Led D TM_AXIA AX/500X.150/.037 L
Sau khi việc chọn đế chân cho các linh kiện hoàn tất, trên màn hình
sẽ xuất hiện toàn bộ hình dạng chân cắm của linh kiện và các dây nối linh kiện.
Tiếp theo ta nháy chuột vào công cụ Reconector Mode để ẩn đi các
đường dây vàng, trông đỡ rối mắt và dễ dàng hơn cho việc bố trí,
sắp xếp vị trí các linh kiện. 17
Để xóa bớt các chữ, kí hiệu không cần thiết, ta nháy vào biểu tượng
Text Tool rồi chọn các kí tự cần xóa.
Nháy chuột vào biểu tượng Component Tool để di chuyển, sắp xếp
các chân linh kiện. Bố trí linh kiện hợp lí là một trong những điều
kiện quan trọng quyết định tới chất lượng, khả năng chống nhiễu,
tính thẩm mĩ, và khả năng dễ đi dây của mạch đặc biệt khi vẽ trên
một lớp,..ngoài ra còn có sự tham gia của các yếu tố yêu cầu về kích
thước mạch, yêu cầu về linh kiện làm mạch, yêu cầu về khả năng
thực hiện mạch nhiều lớp,..Trong quá trình di chuyển, có thể nhấn
phím R trên bàn phím để xoay chân linh kiện một góc 9O độ
Tiếp theo ta chọn lớp vẽ mạch in. Nháy biểu tượng View
Spreadsheet sau đó chọn Strategy
> Route Layer. Hộp thoại
Route Layer xuất hiện, tại mục Enabled nhấp chọn các lớp 18
không vẽ mạch in, sau đó nhấn phải chuột và chọn lệnh Properties,
bỏ dấu đánh trong ô Routting Enabled rồi ấn OK.
Nhấp chuột vào biểu tượng Obstacle Tool để vẽ khung cho mạch
in. Con trỏ thay đổi hình dạng, ta đặt con trỏ tai vị trí đầu và kéo di
đến các điểm khác để vẽ cho đến khi hình thành khung cho mạch in.
Chọn lệnh Auto>Autoroute>Board để dây mạch in tự động chạy.
Sau đó hộp thoại thông báo vẽ mạch hoàn thành xuất hiện, ấn OK
để tiếp tục. Lúc này ta cần nhìn lại mạch và kiểm tra xem còn đường
dây nào chưa được chạy trên mạch in hay không ( các đường chưa
được chạy dây là các đường màu vàng, mảnh). Nếu có ta cần phải
chọn Auto>Unroute>Board, để bỏ các đường dây và tiến hành lại
bước sắp xếp các linh kiện. nếu không ta tiếp tục thực hiện bước phủ MASS cho mạch. 19
Do mạch có nhiều đường tín hiệu nên việc phủ MASS cho mạch
vừa làm mạch chắc chắn, chống nhiễu, đỡ tốn thuốc khi rửa mạch
và thời gian rửa mạch nhanh. Ta dùng công cụ Obstacle Tool, nháy
chuột trái vào đường viền bao quanh màu vàng, rồi ấn chuột phải
chọn Properties. Trong
hộp thoại Edit Obstacle mới xuất hiện, ta lần lượt chọn:
Obstacle Type là Copper pour
Obstacle Layer là TOP
Clearance là khoảng cách giữa các đường và phần phủ đồng, ở đây chọn 15
Net Attachment chọn là dấu “-“
Ấn OK để hoàn tất. 20