Report tài liệu
Chia sẻ tài liệu
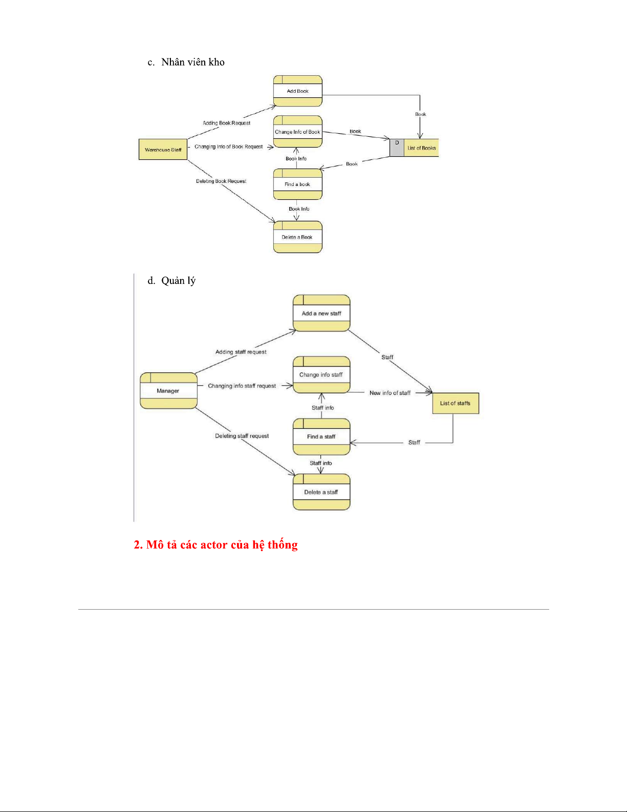
Hệ thống quản lý thư viện (LMS) - Tóm tắt và chức năng chính.
Hệ thống quản lý thư viện (LMS) - Tóm tắt và chức năng chính.
Môn: Quản trị hệ thống thông tin 11 tài liệu
Trường: Trường Đại học Văn Lang 1.5 K tài liệu
Tác giả:
Tài liệu liên quan:
-
Câu 2 - Quản trị hệ thống thông tin: Chiến lược Tiếp thị Smirnoff | Đại học Văn Lang
50 25 -
Quản trị Hệ thống Thông tin - Quiz 1 đến 9 (10 điểm mỗi quiz) | Đại học Văn Lang
74 37 -
Quản trị hệ thống thông tin tại MASAN - Bài giữa kỳ 232 | Đại học Văn Lang
62 31 -
ÔN CUỐI KÌ QTHTTT Trắc Nghiệm: Quiz và Câu Hỏi Thông Tin Hệ Thống | Đại học Văn Lang
66 33



















