



















Preview text:
TRƯỜNG ĐẠI HỌC THƯƠNG MẠI
K H O A H T T T K T V À T M Đ T ----- -- ---
HỌC PHẦN: PHÁT TRIỂN
HỆ THỐNG THƯƠNG MẠI ĐIỆN TỬ
ĐỀ TÀI : NGHIÊN CỨU XÂY MỚI H Ệ THỐNG
THUÊ PHÒNG, NHÀ TRỌ “TIMTRO .COM”
Giảng viên hướng dẫn : Trần Hoài Nam
Lớp học phần : 2206ECOM1511 Nhóm : 01
Hà Nội, 21 tháng 04 năm 2022 2 3 4 5 6 7
Khi người sử dụng bấm vào đăng nhập bằng Facebook/Google/Twitter thì trang web lập
tức chuyển hướng qua ứng dụng của Facebook, Google, Twitter và người dùng chỉ việc bấm
xác thực là đã có thể đăng nhập tài khoản ngay lập tức. Các thông tin của người dùng trên
các ứng dụng này sẽ được đồng bộ về cơ sở dữ liệu của hệ thống.
2/ Tìm kiếm phòng, nhà trọ theo từ khóa của Bên tìm phòng.
Người dùng đăng nhập vào hệ thống, tìm kiếm thông tin phòng, nhà trọ theo từ khóa.
Các từ khóa cần có mối liên hệ với thông tin phòng trọ như: giá phòng, diện tích, địa chỉ...
Người dùng sẽ gõ từ khóa vào thanh tìm kiếm và chọn nút “Tìm kiếm” để cho ra các thông
tin về nhà trọ cần tìm.
3/ Lọc kết quả tìm kiếm theo các tiêu chí.
Ngoài tìm kiếm phòng nhà trọ theo từ khóa, người dùng có thể sử dụng các công cụ lọc
kết quả tìm kiếm theo các tiêu chí sẵn khi bấm vào thanh tìm kiếm. Hệ thống có trách nhiệm
lọc kết quả tìm kiếm theo từ khóa của người dùng, sao cho các thông tin hiển thị là phù hợp nhất.
4/ Hiển thị thông tin về phòng nhà trọ.
Hệ thống sẽ lưu trữ các thông tin về phòng nhà trọ như khu vực, địa chỉ, giá phòng và
các thông tin cần thiết để có thể liên lạc với Bên cho thuê. Các thông tin được lưu trữ theo
cấu trúc hợp lý thuận lợi cho việc tìm kiếm nhanh.
Sau khi người dùng tìm kiếm phòng, nhà trọ theo từ khóa; các kết quả được lọc theo tiêu chí
của người dùng và hiển thị thông tin về phòng nhà trọ trên màn hình.
5/ Cho phép chat cùng với Bên cho thuê cũng như hẹn thời gian để đến xem phòng.
Hệ thống cung cấp một nơi để trao đổi giữa người tìm phòng và bên cho thuê sau khi
người dùng tìm kiếm và lựa chọn được phòng trọ ưng ý, hoặc cần cung cấp thêm thông tin phòng trọ.
Người dùng sẽ chọn vào nút “Chat” để tiến hành đặt câu hỏi cũng như trao đổi thêm các
thông tin để có thể tìm được căn phòng, nhà trọ ưng ý và hợp lý nhất. Trong phần hộp Chat
sẽ hiển thị được trạng thái hoạt động của hai bên cũng như hiển thị toàn bộ những 8 9 10 11 12 13
giá, sắp xếp từ trên xuống, lọc theo số lượng mà sàn nơi nào, phòng trọ nào được
nhiều, được đánh giá cao ...
- Công cụ lưu trữ thông tin: Công cụ lưu trữ thông tin của người dùng ngoài hệ
thống cần thiết đối với tác vụ đăng kí tài khoản, đăng nhập và quản lý tài
khoản. Công cụ luôn cần thiết đối với nhà quản trị hệ thống, nhân viên hệ thống để
nắm rõ thông tin của người dùng. Công cụ cần thiết với người dùng khi đăng nhập
là tự động lưu thông tin đă ng nhập tránh việc quên tài khoản thì vẫn tiếp tục đăng nhập được.
- Công cụ thanh toán: là công cụ giúp người dùng có thể thanh toán trực tiếp với hệ
thống qua tài khoản ngân hàng mà họ đang dùng hoặc qua ví Zalopay, Momo,
Viettelpay. Sử dụng công cụ liên kết đa dạng tài khoản ngân hàng với hệ thống để
thanh toán với nhiều hình thứ c thanh toán điện tử thuận tiện.
PHẦN 3: MÔ HÌNH CỦA HỆ THỐNG T IMTRO.COM
3.1 Mô hình tổng thể của hệ thống 14
3.2 Mô hình chi tiết của hệ thống
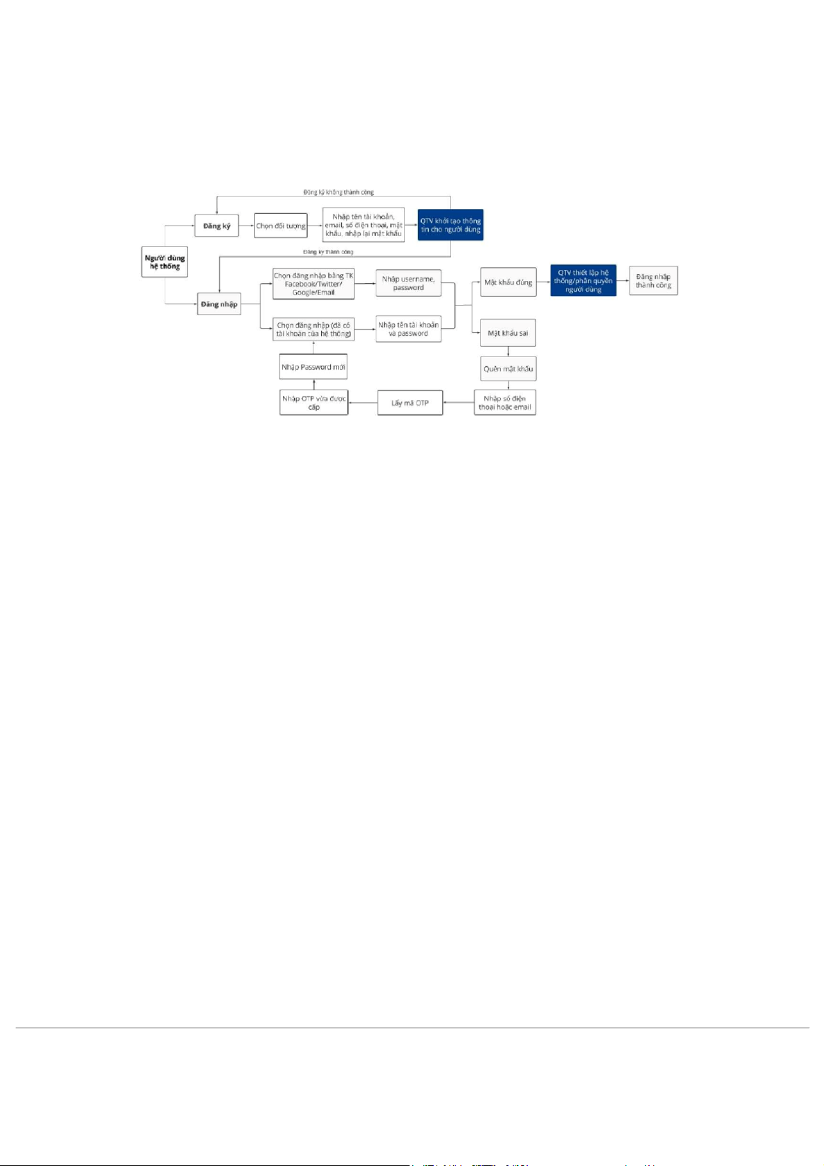
3.2.1 Đăng nhập, đăng ký
Bước 1: Người dùng chọn “Đăng ký”
Bước 2: Form Đăng ký xuất hiện, người dùng tiến hành chọn đối tượng muốn đăng ký trên hệ thống
Bước 3: Điền thông tin cá nhân bao gồm tên tài khoản, email, số điện thoại, mật khẩu, nhập lại mật khẩu.
Bước 4: Sau đó nhấn Đăng ký và Quản trị viên tiến hành khởi tạo thông tin cho người dùng.
Nếu Đăng ký không thành công, người dùng quay lại Bước 1.
Sau khi đăng ký thành công, tiến h ành đăng nhập vào hệ thống theo quy trình sau:
Bước 1: Người dùng tiến hành đăng nhập bằng cách chọn hình thức đăng nhập bằng: tài
khoản đã đăng ký trên hệ thống hoặc bằng các tài khoản bên ngoài như Facebook/Twitter/Google.
Bước 2: Sau đó đăng nhập bằng cách khai báo username và password đối với hình thức đăng
nhập bằng TK Facebook/Twitter/Google; khai báo tên tài khoản và password với hình thức
đăng nhập theo tài khoản đã đăng ký c ủa hệ thống. 15
- Bước 2.1: Nếu mật khẩu đúng, Quản trị viên tiến hành thiết lập hệ thống phân
quyền người dùng và thông báo Đăng nhập t hành công.
- Bước 2.2: Nếu mật khẩu sai, người dùng chọn Quên mật khẩu, sau đó nhập số
điện thoại hoặc email để nhận mã OTP và nhập password mới và quay lại Bước 1: Chọn hình thức đăng nhập
3.2.2 Chỉnh sửa thông tin tài khoản
Bước 1: Người dùng để trỏ chuột vào ảnh đại diện ở góc phải, sau đó chọn mục “Thông tin
tài khoản”. Form sửa thông tin cá nhân hiển thị với thông tin cũ của người dùng. Sau đó
người dùng nhập các thông tin mới
Bước 2: Tiến hành lưu thông tin đã chỉnh sửa bằng nút “Lưu thay đổi”
Bước 3: Hệ thống cập nhật thông tin và lưu thông tin mới của người dùng
3.2.3 Đăng tin 16 17
Bước 8: Thông tin về bài viết đăng cho thuê của BCT sẽ được QTV cập nhật lên hệ thống
3.2.4 Tìm kiếm phòng
Bước 1: Tại giao diện hệ thống, Bên thuê ( BT ) tiến hành tìm kiếm phòng trọ theo từ khóa
trên thanh công cụ tìm kiếm và chọn các tiêu chí cần tìm (loại phòng , vị trí, diện tích, giá...).
Bước 2: Bên thuê (BT) yêu cầu tìm kiếm.
Bước 3: Hệ thống tiếp nhận yêu cầu, thông tin từ Bên thuê (BT) và đưa tới bộ lọc xử lý, thực
hiện chức năng truy vấn trong cơ sở dữ liệu.
Bước 4: Nếu tìm thấy, hệ thống hiển thị kết quả tìm được ở mục kết quả cho Bên thuê ( BT ).
Trong trường hợp không tìm thấy phòng thỏa mãn yêu cầu, hệ thống thông báo “Không tìm thấy phòng hợp lệ”.
Bước 5: Sau khi nhận được danh sách các kết quả, Bên thuê (BT) tiến hành xem các kết quả
và tham khảo các thông tin , đánh giá về phòng trọ.
Bước 6: Bên thuê (BT) lựa chọn phòng mà mình mong muốn. Trong trường hợp không chọn
được phòng phù hợp và muốn xem thêm các phòng khác, Bên thuê (BT) quay lại Bước 1 và
thực hiện điều chỉnh các tiêu chí.
Bước 7: Bên thuê (BT) tiến hành liên hệ v ới Bên cho thuê (BCT) qua thanh chat. 18
3.2.5 Người thuê liên hệ với bên c ho thuê
Bước 1: Sau khi Bên thuê phòng tìm được phòng trọ phù hợp sẽ liên hệ với bên cho thuê,
bằng cách ấn vào “ Chat với người cho thuê” hoặc có thể liên hệ qua số điện thoại đã được
người cho thuê để lại dưới bài đ ăng cho thuê.
Bước 2: Hệ thống sẽ mở ra một hộp chat riêng cho BCT và BTP tiến hành trao đổi với nh au.
Bước 3: Hai bên sẽ nhận được thông tin và tiến hành trao đổi với nhau.
Bước 4: Hai bên sẽ liên l ạc và hẹn thời gian xem phòng trự c tiếp.
3.2.6 Bên thuê ra quyết định thuê tiến tới ký kết hợp đồng và thanh toán tiền cọc cho hệ thống 19
Bước 1: Sau khi BT quyết định thuê phòng, BT sẽ nhấn vào nút “Ký hợp đồng”. Hệ thống sẽ
gửi mẫu hợp đồng cho BT và BCT.
Bước 2: BT và BCT thỏa thuận các điều khoản hợp đồng qua hệ thống chat cho đến khi hai
bên thống nhất các điều kho ản được đưa ra.
Bước 3: BCT xác nhận và gửi lại hợp đồng để ký kết cho BT.
Bước 4: BT và BCT xác nhận chấp nhận các điều khoản đặt ra trong hợp đồng và hoàn tất ký hợp đồng.
Bước 5: BT chọn nút “Thanh toán” để tiến hành thanh toán tiền c ọc và phí giao kết hợp đồng cho hệ thống.
Bước 6: Hệ thống sẽ đề xuất cá c phương thức thanh toán (chuyển khoản, inter net banking, ví điện tử) cho BT.
Bước 7: BT chọn hình thức thanh to án rồi thanh toán cho hệ thống.
Bước 8: NVHT kiểm tra thông tin thanh toán. -
Nếu thông tin thanh toán đạt yêu cầu. Nhân viên xác nhận thanh toán thành c
ông và chuyển sang Bước 9. 20