
















Preview text:
Principles of Management Midterm revision
Chapter 8: Planning processes & techniques
Takeaway 1: Why & how managers plan
-Planning: the process of setting objectives & determining how best to accomplish them. 1. Importance of planning 2. The planning process
*planning is an ongoing process, done continuously while dealing with an otherwise
busy & demanding work setting.
(1) Define your objectives – identify desired outcomes or results in very specific ways. (2) Determine where you stand vis-à-vis objectives – evaluate current
accomplishments relative to the desired results.
(3) Develop premises regarding future conditions – anticipate future events.
(4) Analyze alternatives & make a plans – list & evaluate possible actions.
(5) Implement the plan & evaluate results – take action & carefully measure your progress toward objectives 3. Benefits of planning
- Planning improves focus & flexibility
- Planning improves action orientation
- Planning improves coordination & control
Dinh Hai Duy - Principles of Management
Takeaway 2: Types of plans used by managers
1. Long-range & short-range plans
2. Strategic & tactical plans
*A vision clarifies the purpose of the organization & expresses what it hopes to be in the future
- Strategic plan: set broad action directions, identify long-term directions for the organization.
- Tactical plan: form of functional plans that indicate how different components of the
enterprise will contribute to the overall strategy. Examples:
Production plans – dealing with work methods & technologies
Financial plans – dealing with money & capital investments
Facilities plans – dealing with facilities & work layouts
Logistics plans – dealing with suppliers & acquiring resource inputs
Marketing plans – dealing with selling & distributing goods or services
Human resource plans – dealing with building a talented workforce 3. Operational plans
- Operational plans guide behavior & describe what needs to be done in the short term
to support strategic & tactical plans
Standing plans like policies & procedures that are used over & over again
Single-use plans like budgets that apply to one specific tasks or time period
Dinh Hai Duy - Principles of Management
Takeaway 3: Planning tools & techniques
* đây là phần khó nhất trong chap 8 do phải link với các kiến thức của takeaway khác hay chap khác để apply vào case study.
-Forecasting: attempts to predict the future.
-Contingency planning: identifies alternative courses of actions that can be
implemented if circumstances change.
-Scenario planning (a long-term version of contingency planning): identifies
alternative future scenarios & makes plans to deal with each.
-Benchmarking: uses external & internal comparisons to plan for future improvements.
-Staff planning: everyone works closely together.
Takeaway 4: Implementing plans to achieve results 1. Goal setting - Great goal include:
Specific: desired outcomes clear to anyone
Timely: linked to due date & timetable
Measurable: no doubt when accomplished, or missed
Challenging: include “stretch,” focused on doing better
Attainable: realistic, possible to accomplish 2. Goal alignment
- The process by which you keep your workforce working towards your company's overall goals.
3. Participation & involvement
- When people participate in setting goals they gain motivation to work hard to accomplish them.
Improve performance results by improving both the quality of any plans made
& the effectiveness of their implementation.
Dinh Hai Duy - Principles of Management
Chapter 9: Control processes & systems.
“Keeping in touch. Staying informed. Being in control.”
Takeaway 1: Managerial control
Managerial control is all about how to make sure things go right for organizations
even as they deal with lots of complexities. 1. Importance of controlling
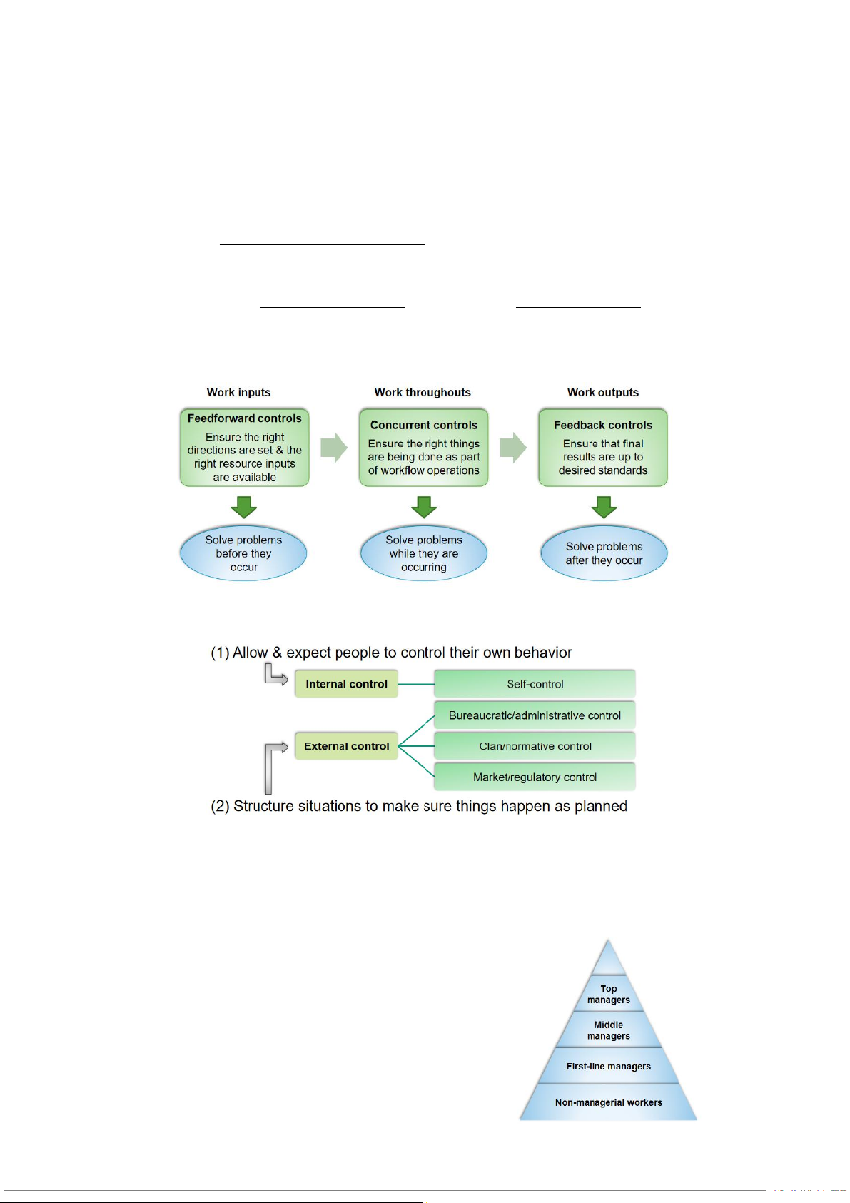
-Controlling: the process of measuring performance & taking right action to ensure desired results. 2. Types of control
3. Internal & external control
-Self-control is internal control that occurs through self-discipline in fulfilling work
& personal responsibilities.
*need the action of manager as allowing, supporting and unlocking.
-Bureaucratic control that flows through the
organization’s hierarchy of authority.
Example: authority, policies, procedures,
job descriptions, budgets, and supervision.
Dinh Hai Duy - Principles of Management
- Clan control influences behavior through norms & expectations set by the organizational culture.
- Market control: the influence of customers & competition on the behavior of
organizations & their members.
*relate to benchmarking: use the internal and external comparison to solve the problem.
Takeaway 2: The control process
Step 1 – Establish objectives & standards
-Input standards measure work efforts that go into a performance tasks.
-Output standards measure actual outcomes or performance results in terms of
quantity, quality, cost, or time.
Step 2 – Measure actual performance
- Where outputs standards & input standards are used to carefully document results.
Step 3 – Compare results with objectives & standards
The control equation: Need of action = Desired Performance - Actual Performance
(1) Actual performance is less than what was desired => corrective action can restore
performance to the desired level.
(2) Actual performance turns out higher than what was desired => continue or
increase the high level of accomplishment in the future.
Dinh Hai Duy - Principles of Management
Chapter 11: Organization structures & design.
Takeaway 1: Organizing as a management function
The process of arranging people & resources to work toward a goal. Purpose: - create a division of labor
- coordinate results to achieve a common purpose
1. What is organization structure?
-Organization structure: a system of tasks, workflows, reporting relationships, &
communication channels that link together the work of diverse individuals & groups. 2. Formal structures
- Formal structure: the official structure of the organization which shows how the
organization is intended to function. 3. Informal structures
-Informal structure: the set of unofficial (but often critical) working relationships
between organizational members.
Dinh Hai Duy - Principles of Management
Takeaway 2: Traditional organization structures 1. Functional structures
-Functional structure groups together people with similar skills who perform
similar tasks (share technical expertise, interests, & responsibilities). Advantages Disadvantages
Economies of scale with efficient use of resource
Difficulties in pinpointing responsibilities
Task assignments consistent with
for things like cost containment, expertise & training
product/service quality, & innovation
High-quality technical problem solving
In-depth training & skill development within function
Lack of communication, coordination, &
problem solving across functions.
Clear career paths within functions 2. Divisional structures
-Divisional structure groups together people working on the same product, in the
same area, with similar customers, or on the same process.
A product structure groups together people & jobs focused on a single product or service.
Dinh Hai Duy - Principles of Management
A geographical structure groups together people & jobs performed in the same location.
A customer structure groups together people & jobs that serve the same customers or clients.
A process structure groups jobs & activities that are part of the same processes. Advantages Disadvantages
More flexibility in responding to environmental changes
Reduce economies of scale & increase
Improved coordination across functional costs through the duplication of resources department & efforts across divisions
Clear points of responsibility for product or service delivery
Expertise focused on specific customers, Create unhealthy rivalries as divisions products, & regions
compete for resources & top management
attention, & as they emphasize division
Greater ease in changing size by addingneeds over the goals of the organization or deleting divisions as a whole
Dinh Hai Duy - Principles of Management 3. Matrix structures
-Matrix organization combines the functional & divisional structures. Advantages Disadvantages
Better communication & cooperation
Be susceptible to power struggles if across function
functional supervisors & team leaders
compete with one another to exercise Improved decision making authority
Increased flexibility in adding, removing,
or changing operations to meet changingThe two-boss system can be frustrating if demands
it creates task confusion & conflicting work priorities Better customer service
Better performance accountability
through the program, products, or project“Groupitis” – strong team loyalties that managers
cause a loss of focus in larger organizational goals Improved strategic management
Takeaway 3: Horizontal organization structures 1. Team structures
- A team structure uses permanent & temporary cross-functional teams to improve lateral relations.
Dinh Hai Duy - Principles of Management
- A cross-functional team brings together members from different functional departments. 2. Network structures
- A network structure uses information technologies to link with “networks” of
outside suppliers & service contractors.
- The network structure helps lower costs & improve flexibility in dealing with changing environments.
- The network organization employs a minimum staff & contracts out as much work as possible.
Example: strategic alliances - cooperation agreements with other firms to pursue
business activities of mutual interest. 3. Boundaryless structures
- A boundaryless organization eliminates internal boundaries among subsystems &
external boundaries with the external environment.
Dinh Hai Duy - Principles of Management
Takeaway 4: Organizational designs
1. Contingency in organizational design
- A classic bureaucracy is a (vertical) form of organization based on logic, order, &
the legitimate use of formal authority.
- A bureaucracy emphasizes formal authority, order, fairness, & efficiency.
2. Mechanistic & organic designs
-A mechanistic design is centralized, with many rules & procedures, a clear-cut
division of labour, narrow spans of control, and formal coordination realte to
centralization and tall organization.
-An organic design is decentralized, with fewer rules & procedures, open divisions
of labor, wide spans of control, and more personal coordination realte to
decentralization and flat organization.
3. Trends in organizational designs
Levels of management (span of control) - Narrow spans of control
tall structures with many levels of management. - Wide spans of control
flat structures with fewer levels of management.
Trend: Organizations cutting unnescessary levels of management & shifting to wider spans of control.
Dinh Hai Duy - Principles of Management Delegation and empowerment
- Delegation: the process of entrusting work to others by giving them the right to
make decisions & take action.
- Empowerment allows others to make decisions & exercise discretion in their work.
Trend: Managers are delegating more: finding ways to empower people at all
levels to make more decisions that affect themselves & their work.
Decentralization and centralization
- Centralization: most decisions are made at the top levels of an organization
- Decentralization: most decisions are dispersed by extensive delegation throughout all levels
Trend: Delegation, empowerment, & horizontal structures are contributing to
more decentralization in organizations; at the same time, advances in information
technology help top managers maintain centralized control. Reduced use of staff
Trend: Organizations are lowering costs & increasing efficiency by employing
fewer staff personnel & using smaller staff units.
Chapter 14: Leading & Leadership development
“You manage things, you lead people.”
Takeaway 1: The nature of leadership
Leadership: the process of inspiring others to work hard to accomplish important tasks. 1. Leadership & power
- Leadership begins with the ways a manager uses power to influence the behavior of other people.
- Power is the ability to get someone else to do something you want done, or to make
things happen the way you want.
Dinh Hai Duy - Principles of Management
- Reward power: the capacity to offer something of value – a positive outcome – as a
means of influencing another person’s behaviour.
Example: “If you do what I ask, I’ll give you a reward.”
- Coercive power: the capacity to punish or withhold positive outcomes as a way to
influence the behaviour of other people.
Example: “If you don’t do what I ask, I’ll punish you.”
- Legitimate power: the right by virtue of one’s organizational position & status to
exercise control over persons in subordinate positions.
Example: “I am the boss; therefore, you are supposed to do as I ask.”
- Expert power: the ability to influence the behaviour of other people through special
skills, knowledge, & information.
Example: “You should do what I want because of what I know.”
- Referent power: the capability to influence the behaviour of other people because
they admire you & want to identify positively with you.
Example: “You should do what I want in order to maintain a positive, self-defined relationship with me.” 2. Leadership & vision
-Visionary leadership brings to the situation a clear sense of the future & an
understanding of how to get there. 3. Leadership as service
-Servant leadership: serving others & helping them fully use their
talents so that organizations benefit society.
- Empowerment: the process of allowing others to exercise power &
achieve influence within the organization.
Dinh Hai Duy - Principles of Management
Takeaway 2: Leadership traits & behaviours 1. Leadership traits 2. Leadership behaviours 3. Classic leadership styles
Dinh Hai Duy - Principles of Management
Takeaway 3: Contingency approaches to leadership
Good leadership depends on a match or fit between a person’s leadership
style & situational demands.
1. Fiedler’s contingency model
- Fiedler believed that leadership style is part of one’s personality & is difficult to change.
Leadership success comes from putting out existing styles to work in situations for which they are the best fit.
- Each style seemed to work best when used in the right situation:
+ Task-motivated style – this leader will be most successful in either very
favorable (high-control) or very unfavorable (low-control) situations.
+ Relationship-motivated style – this leader will be most successful in situations of moderate control.
2. Hersey-Blanchard situational leadership model
- Hersey-Blanchard situational leadership model suggests that successful leaders do
adjust their styles should be adjusted as followers change over time.
Dinh Hai Duy - Principles of Management 3. Path-goal leadership theory
- When job assignments are unclear,directive leadership helps to clarify task
objectives & expected rewards.
- When workers’ self-confidence is low,supportive leadership can increase
confidence by emphasizing individual abilities & offering needed assistance.
- When task challenge is insufficient in a job,achievement-oriented leadership
helps to seek goals & raise performance aspirations.
- When incentives are poor,participative leadership might clarify individual needs
& identify appropriate rewards.
4. Leader-member exchange theory (LMX theory)
-In-group members enjoy special & trusted high-exchange relationships with the
leaders & often get special rewards, assignments, privileges, & access to information
it’s motivating & satisfying to receive such favorable treatments.
-Out-group members have a low-exchange relationship & maybe marginalized,
ignored, & even get fewer benefits
it can be frustrating to receive fewer rewards, less information, & little or no special attention.
5. Leader-participation model (Vroom-Jago model)
- The Vroom-Jago leader-participation model links leadership success with use of
alternative decision-making methods.
-Authority decision is made by the leader & then communicated to the group.
-Consultative decision is made by the leader after gathering information & advice from others.
-Group decision is made by the group with the leader’s support as a contributing member.
Dinh Hai Duy - Principles of Management