Report tài liệu
Chia sẻ tài liệu
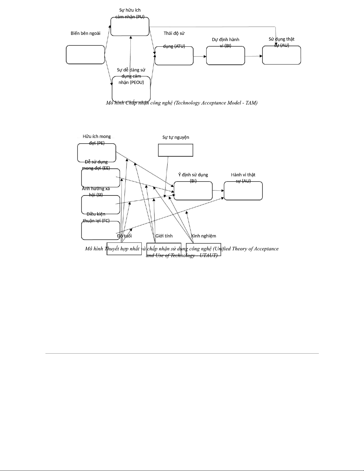
Mô hình UTAUT và TAM - Tóm tắt chính xác và dễ hiểu
Mô hình UTAUT và TAM - Tóm tắt chính xác và dễ hiểu
Môn: Lý thuyết ô tô 19 tài liệu
Trường: Trường Đại học Giao thông vận tải 487 tài liệu
Tác giả:
Tài liệu liên quan:
-
Tổng Quan Về Vận Tải Đa Phương Thức (VTĐPT) - Chương 1: Khái Niệm và Định Nghĩa
40 20 -
BTL-Tính Toán Sức Kéo Ô Tô - Vinfast Lux A 2.0. Môn Lý thuyết ô tô | Trường Đại học Giao thông Vận tải.
81 41 -
Tiêu chuẩn khí thải ô tô và quy định áp dụng Euro tại Việt Nam (BTL). Môn Lý thuyết ô tô | Trường Đại học Giao thông Vận tải.
67 34 -
BTL LTOT Kỹ Thuật Ô Tô: Tính Toán Sức Kéo Ô Tô 211300584. Môn Lý thuyết ô tô | Trường Đại học Giao thông Vận tải.
70 35
