



















Preview text:
TRƯỜNG ĐẠI HỌC THƯƠNG MẠI
BỘ MÔN PHƯƠNG PHÁP NGHIÊN CỨU KHOA HỌC ĐỀ TÀI
NGHIÊN CỨU CÁC YẾU TỐ ẢNH HƯỞNG CỦA CHÍNH SÁCH HỌC BỔNG
ĐẾN Ý THỨC HỌC TẬP CỦA SINH VIÊN TRƯỜNG ĐẠI HỌC THƯƠNG MẠI LỚP:
GV HƯỚNG DẪN: VŨ THỊ THÙY LINH HÀ NỘI, 2022 Ụ Ụ
CHƯƠNG I: ĐẶT VẤN ĐỀ MỞ ĐẦU
1.1. Tính cấp thiết của đề tài
1.2. Mục đích nghiên cứu
1.3. Mục tiêu nghiên cứu, đối tượng nghiên cứu
1.4. Phạm vi nghiên cứu, phương pháp nghiên cứu
1.4.1. Phạm vi nghiên cứu:
4.2. Phương pháp nghiên cứu: 1.5. Câu hỏi nghiên cứu
1.6. Giả thuyết và mô hình nghiên cứu
1.6.1. Giả thuyết nghiên cứu 1.6.2. Mô hình nghiên cứu
1.7. Ý nghĩa của nghiên cứu 1.7.1. Ý nghĩa lý luận 1.7.2. Ý nghĩa thực tiễn
CHƯƠNG 2: TỔNG QUAN NGHIÊN CỨU
2.1. Bảng tổng quan nghiên cứu
2.2. Các khái niệm liên quan đến đề tài
2.2.1. Khái niệm học bổng
2.2.2. Khái niệm ý thức học tập
CHƯƠNG 3: PHƯƠNG PHÁP NGHIÊN CỨU 3.1. Quy trình nghiên cứu
1.1. Quy trình nghiên cứu định tính
3.1.2. Quy trình nghiên cứu định lượng
3.2. Phương pháp thu thập dữ liệu
3.2.1. Phương pháp thu thập dữ liệu sơ cấp 3.2.2. Chọn mẫu 3.2.3. Phân tích dữ liệu
CHƯƠNG 4: KẾT QUẢ NGHIÊN CỨU
4.1. Kết quả nghiên cứu định lượng
4.1.1. Phân tích thống kê mô tả
4.1.2. Kiểm định độ tin cậy thang đo Cronbach's Alpha (các biến)
4.1.3. Phân tích nhân tố khám 4.1.4. Tương quan Pearson
4.1.5. Phân tích hồi quy đa biến
4.2. Kết quả nghiên cứu định tính
CHƯƠNG 5: KẾT LUẬN VÀ KHUYẾN NGHỊ 5.1. Kết luận 5.2. Kiến nghị
5.3. Hạn chế của đề tài PHỤ LỤC TÀI LIỆU THAM KHẢO DANH MỤC BIỂU iểu
Biểu đồ về mức độ quan tâm đến học bổng của sinh viên
Biểu đồ về việc từng nhận học bổng của sinh viên
Biểu đồ về mức độ hiểu biết về học bổng của sinh viên
Biểu đồ về mức ảnh hưởng của học bổng tới ý thức học tập của
Biểu đồ về việc cố gắng đạt học bổng
Biểu đồ về ảnh hưởng của học bổng tới ý thức học tập của sinh viên
Biểu đồ histogram: giả định phân phối chuẩn của phần dư Biểu đồ Normal P Residual: giả định phân
phối chuẩn của phần dư
Biểu đồ Scatterplot: giả định liên hệ tuyến tính DANH MỤC BẢNG Tên bảng
Bảng thống kê tần số giới tính
Bảng thống kê tần số sinh viên năm Bảng thống kê tần số
Bảng thống kê trung bình của nhóm biến quan sát Tài chính
Bảng thống kê trung bình của nhóm biến quan sát Cơ hội
Bảng thống kê trung bình của nhóm biến quan sát Cạnh tranh
Bảng thống kê trung bình của nhóm biến quan sát Danh dự
Bảng thống kê trung bình của nhóm biến quan sát Ý thức
Kết quả kiểm định độ tin cậy thang đo Cronbach’s Alpha của nhóm biến quan sát Tài chính
Kết quả kiểm định độ tin cậy thang đo Cronbach’s Alpha của biến quan sát Cơ hội
Kết quả kiểm định độ tin cậy thang đo Cronbach’s Alpha của nhóm biến quan sát Cạnh tranh
Kết quả kiểm định độ tin cậy thang đo Cronbach’s Alpha của nhóm biến quan sát Danh dự
Kết quả kiểm định độ tin cậy thang đo Cronbach’s Alpha của nhóm biến quan sát Ý thức
t’s Test của biến độc lập
Variance Explained của biến độc lập Kết quả ma trận xoay
’s Test của biến phụ thuộc
Total Variance Explained của biến phụ thuộc
Ma trận lúc chưa xoay của biến phụ thuộc
Bảng định nghĩa các nhân tố
Bảng kết quả tương quan Pearson
Bảng Model Summary (hồi quy đa biến)
Bảng ANOVA (hồi quy đa biến)
Bảng Coefficients (hồi quy đa biến)
CHƯƠNG I: ĐẶT VẤN ĐỀ MỞ ĐẦU
Tính cấp thiết của đề tài
Học bổng là phần thưởng dành cho những người có thành tích học tập tốt nhất, hoạt
động nổi bật hay có những hoàn cảnh đặc biệt để khuyến khích, cổ vũ người nhận. Đặc biệt,
học bổng có thể là tiền hoặc những món quà giá trị khác thuộc lĩnh vực giáo dục. Việc trao
học bổng thường là dành cho học sinh, sinh viên, học viên được đào tạo trong một đơn vị giáo
dục nào đó. Tùy vào mục đích trao học bổng mà điều kiện trao học bổng được xét duyệt theo
tiêu chí khác nhau. Học bổng dựa trên những học sinh, sinh viên, học viên có thành tích học
tập xuất sắc. Những người được trao học bổng thường sẽ có điểm tổng kết cao nhất trong một
lớp, một khối, một khoa, hoặc trong cả trường mà không vi phạm bất kì quy định nào của nhà
trường hay của pháp luật.
Hiện nay, ở các trường đại học, có rất nhiều loại học bổng khác nhau, được xét cấp theo
các thời gian khác nhau, ví dụ như theo kì, theo năm. Học bổng đóng một vai trò quan trọng
đối với mỗi học sinh, sinh viên. Đó như mục tiêu mà nhiều người hướng đến để thêm nỗ lực
hơn trong công việc học tập. Không chỉ mang ý nghĩa khuyến khích, động viên, học bổng còn
tạo động lực cho những người được nhận cần phải cố gắng hơn cũng như những người chưa
may mắn được nhận. Để giành được học bổng thì ý thức và thái độ học tập của sinh viên là
một phần rất quan trọng. Vì thế, việc tìm hiểu và phân tích các chính sách học bổng là cơ sở
phương hướng để thúc đẩy ý thức, nâng cao kết quả học tập của sinh viên.
Nhận thấy tầm quan trọng của “Chính sách học bổng”. Chúng em đã chọn nghiên cứu
chủ đề “Nghiên cứu ảnh hưởng của chính sách học bổng tới ý thức học tập của sinh viên
trường đại học Thương mại” để có thể đưa ra kết luận những tác động của chính sách này
và sự hiệu quả mà nó đạt được, đặc biệt là đối với sinh viên trường ta. Mục đích nghiên cứu
Xác định tầm ảnh hưởng của chính sách học bổng đến ý thức học tập của sinh viên đại
học Thương mại, từ đó có chính sách phù hợp để khuyến khích tinh thần học tập của sinh
Mục tiêu nghiên cứu, đối tượng nghiên cứu Mục tiêu tổng quát: ụ ê ổ á ủa đề à à ê ứ â ích, đá á ức độ ả ưở ủ á â ố ả
ưởng của chính sách học bổng tới ý thức học tập của sinh viên trường Đại
học Thương mại. Từ đó có những chính sách đúng đắn để khích lệ tinh thần của sinh viên cố
gắng nỗ lực để đạt được học bổng, qua đó cũng giúp nâng cao chất lượng học tập của sinh
viên Đại học Thương Mại nói chung. Mục tiêu cụ thể:
+ Xác định được các nhân tố ảnh hưởng của chính sách học bổng đến ý thức học tập của
sinh viên trường Đại học Thương Mại.
+ Trong các nhân tố thì nhân tố nào ảnh hưởng nhiều nhất đến ý thức học tập của sinh
viên trường Đại học Thương Mại.
+ Xác định được các giải pháp, chính sách hợp lý đối với chính sách học bổng để tạo
động lực thúc đẩy sinh viên nâng cao ý thức học tập.
Đối tượng nghiên cứu: Sinh viên trường Đại học Thương Mại
Phạm vi nghiên cứu, phương pháp nghiên cứu Phạm vi nghiên cứu:
• Phạm vi không gian: Trường đại học Thương mại, nơi học tập và sinh hoạt của sinh
viên Đại học Thương mại
• Phạm vi thời gian (thời gian thực hiện nghiên cứu): 18/2/2022
1.4.2. Phương pháp nghiên cứu:
• Phương pháp nghiên cứu định tính: hỏng vấn sinh viên trường Đại học Thương mại
về các yếu tố ảnh hưởng của chính sách học bổng đến ý thức học tập của sinh viên trường đại học Thương mại.
• Phương pháp nghiên cứu định lượng:
Kiểm định Cronbach's Alpha: hân tích độ tin cậy Cronbach's Alpha trong SPSS
Phân tích nhân tố khám phá EFA: hu gọn các biến quan sát có ý nghĩa hội tụ và tách biệt
Phân tích hồi quy đa biến: ác định mối quan hệ giữa các nhóm biến độc lập
Xử lý và phân tích dữ liệu: Thu thập dữ liệu từ việc khảo sát điền phiếu trắc nghiệm
online và phỏng vấn trực tiếp. Qua đó, phân tích số liệu cụ thể, mức độ ảnh hưởng của từng
yếu tố chính sách học bổng đến ý thức. Câu hỏi nghiên cứu
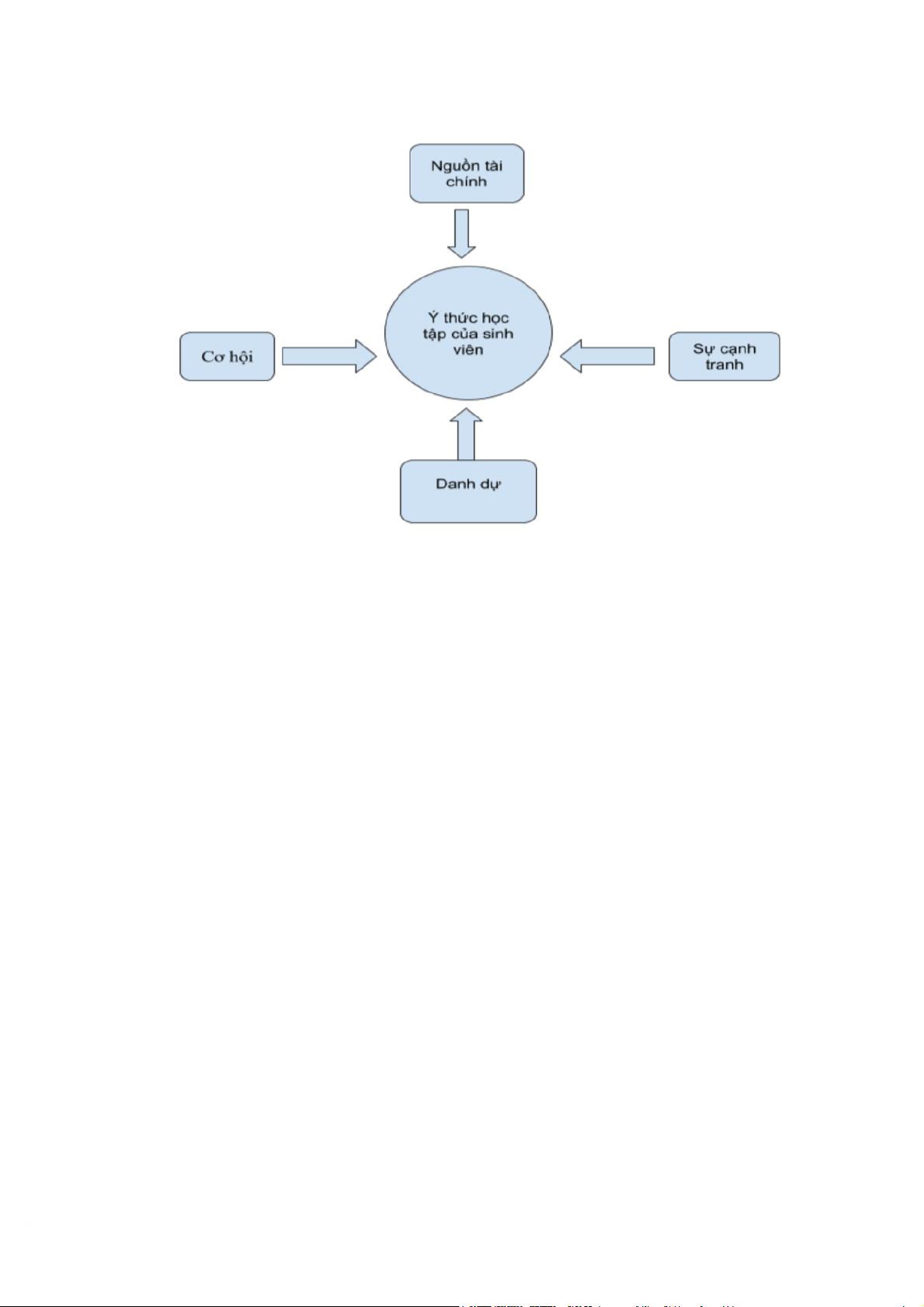
Nguồn tài chính từ học bổng có ảnh hưởng tới ý thức học tập của sinh viên như thế
Cơ hội mà học bổng mang lại có ảnh hưởng tới ý thức học tập của sinh viên như thế
Sự cạnh tranh mà học bổng mang lại có ảnh hưởng tới ý thức học tập của sinh viên như thế nào?
dự mà học bổng mang lại có ảnh hưởng tới ý thức học tập của sinh viên như thế
1.6. Giả thuyết và mô hình nghiên cứu Giả thuyết nghiên cứu
H1: Nguồn tài chính từ chính sách học bổng ảnh hưởng tới ý thức học tập của sinh
H2: Cơ hội mà học tập đem lại ảnh hưởng tới ý thức học tập của sinh viên
H3: Sự cạnh tranh mà học bổng mang lại ảnh hưởng tới ý thức học tập của sinh viên
H4: Danh dự mà học bổng mang lại ảnh hưởng tới ý thức học tập của sinh viên cứu nghĩa của nghiên cứu Ý nghĩa lý luận
Vận dụng mô hình của những nghiên cứu trong và ngoài nước để xem xét sự tác động
của chính sách học bổng tới ý thức học tập của sinh viên Đại học, đồng thời tích hợp thêm
những yếu tố mới và kiểm định mức độ ảnh hưởng của chúng trong mô hình. Từ đó có thể
tạo ra một mô hình mới hoàn thiện hơn cho các nghiên cứu sau này về ảnh hưởng của học
bổng tới một cá nhân nói chung. Ý nghĩa thực tiễn
Kết quả nghiên cứu xác định các yếu tố ảnh hưởng đến ý thức học tập của sinh viên Đại
học Thương Mại. Điều này tạo động lực thúc đẩy sinh viên phấn đấu học tập nâng cao trình
độ bản thân, hỗ trợ tạo điều kiện cho học sinh khó khăn cố gắng và phấn đấu trong học tập,
góp phần nâng cao uy tín vị thế của nhà trường, là một điểm mạnh thu hút học sinh đăng ký
nhập học trong bối cảnh các trường đại học tự chủ về phương án tuyển sinh như hiện nay.
Không những thế, việc nghiên cứu còn mang lại nhiều ý nghĩa cho người thực hiện nghiên
cứu. Thông qua bài nghiên cứu này sẽ giúp cho chúng ta chủ động hơn và hình thành được
những phương pháp tư duy mới trong công việc học tập, nghiên cứu hàng ngày, từ đó sẽ phát
hiện ra vấn đề và giải quyết vấn đề một cách tốt nhất và cũng là tiền đề quan trọng cho chúng
ta thực hiện tốt những dự án, bài báo
CHƯƠNG 2 TỔNG QUAN NGHIÊN CỨU
Bảng tổng quan nghiên cứu Phương Phương Kết quả Tên tài liệu giả/năm hoặc giả nghiên cứu thuyết thập và xử cứu lý dữ liệu
CÁC NHÂN TỐ Võ Văn Việt H1: Năng Phương Phương Kết quả nghiên CƠ BẢN ẢNH cùng cộng lực trí tuệ có cứu cho thấy HƯỞNG ĐẾN sự tương quan điều tra. thập dữ có 7 yếu tố có KẾT QUẢ HỌC tuyến tính liệu thứ ảnh ưởng đến TẬP CỦA thuận chiều cấp. kết quả học đến kết quả Phương tập. Mức độ học tập của tác động của các yếu tố đến H2: Sở thích kết quả học tập học tập có cũng đã được tương quan xác định. Cụ tuyến tính thể, tác động thuận chiều mạnh nhất đến đến kết quả kết quả học tập học tập của của là yếu tố Sở thích học tập; H3: Động thứ hai là yếu cơ học tập tố Cơ sở vật có tương chất; thứ ba là quan tuyến yếu tố Áp lực tính thuận xã hội; yếu tố chiều đến thứ tư là Áp kết quả học lực bạn bè tập của sinh cùng trang lứa; quan trọng thứ H4: Động năm là yếu tố cơ của ba Năng lực trí mẹ có tương tuệ; thứ quan tuyến yếu tố Học tính thuận bổng và uối chiều đến cùng là yếu tố kết quả học Động cơ của tập của sinh ba mẹ. H5: Giảng tương quan tuyến tính thuận chiều đến kết quả học tập của H6: Cơ sở vật chất có tương quan tuyến tính thuận chiều đến kết quả học tập của H7: Học bổng có tương quan tuyến tính thuận chiều đến kết quả học tập của thức quản lí có tương quan tuyến tính thuận chiều đến kết quả học tập của sinh H9: Áp lực bạn bè cùng trang lứa có tương quan tuyến tính thuận chiều đến kết quả học tập của H10: Áp lực xã hội có tương quan tuyến tính thuận chiều đến kết quả học tập của H1: Mục Phương Mục tiêu
tiêu tác động cứu thực giành học cùng cộng đến ý thức nghiệm bổng, cơ hội sự học tập của Phương học ổng mang lại, thập dữ nguồn tài liệu thứ động đến ý tích từ học cấp. thức học tập bổng giúp sinh của sinh Phương viên cố gắng học tập. bảng hỏi tích tác động khảo sát. đến ý thức Xử lý dữ của sinh liệu bằng sơ đồ H4: Cơ hội tác động đến ý thức học tập của sinh Phương Chính sách học dục tác động cứu bổng ảnh đến ý thức hưởng tới tài học tập của động Phương dục, nhân cách, thập dữ cơ hội của sinh chính học liệu thứ bổng tác cấp. động đến ý Xử lý dữ thức học tập liệu bằng của sinh phần mềm động đến ý thức học tập của sinh H4: Cơ hội học bổng đem lại tác động đến ý thức học tập của sinh Phương Học bổng tác chính học cứu thực động tích cực bổng tác nghiệm bảng hỏi tới thành tích động đến ý khảo sát. học tập của thức học tập Xử lý dữ của sinh liệu bằng Kết quả học tập của sinh tăng mạnh nếu học tích tác động bổng dành đến ý thức học tập của H3: Cơ hội học bổng đem lại tác động đến ý thức học tập của sinh Phương Học bổng góp cứu l phần làm nên động đến ý thuyết của thức học tập nền của sinh Phương Học bổng tạo cứu bảng hỏi cơ hội, động H2: Cơ hội thăm dò khảo sát lực cho sinh học bổng tác viên học ập và động đến ý Phương thức học tập của phỏng vấn. H3: Kiến thức từ học bổng tác động đến ý thức học tập của Học bổng góp Đặng Thùy H1: Kỹ Phương Học bổng phần thay đổi năng học cứu mang lại kiến hội như thế bổng đem thức, cơ hội, lại tác động động Phương kỹ năng cho đến ý thức học tập của thập dữ liệu thứ cấp. Xử lý dữ trường học liệu bằng tác động đến ý thức học tập của .H3: Kiến thức tác động đến ý thức học tập của sinh H4: Cơ hội tác động đến ý thức học tập của
2.2. Các khái niệm liên quan đến đề tài Khái niệm học bổng
Học bổng là một khoản tiền được cấp cho học sinh, sinh viên, học viên để hỗ trợ họ một
phần kinh phí học tập hoặc để khuyến khích phát huy tối đa tinh thần học tập trong môi trường
giáo dục (Nguyễn Ánh Tuyết 2019) Phân loại học bổng:
Học bổng dựa trên kết quả học tập: Học bổng được quyết định dựa trên các yếu tố như:
thành tích trong các hoạt động ngoại khóa, học vấn hay các khả năng khác. Danh sách sinh
viên nhận học bổng sẽ xét từ trên xuống dưới tới khi hết quỹ học bổng.
Học bổng dựa trên nhu cầu về tài chính: Dành cho các sinh viên có hoàn cảnh khó
khăn, thuộc diện hộ nghèo, con thương binh liệt sĩ, con người có công với Cách ạng,
người khuyết tật, … Một số học bổng loại này đã bao gồm trợ cấp, nghĩa là sinh viên sẽ không
phải trả lại số tiền đó. Trong khi có những học bổng dạng này, người nhận học bổng sẽ phải
trả lại số tiền đã được nhận, thậm chí kèm lãi.
còn có các chương trình học bổng do các tổ chức quốc tế liên kết với trường:
các học bổng toàn phần, các đợt xét tuyển sinh sinh viên trao đổi hay các khóa học ngắn hạn
tại các trường quốc tế …
2.2.2. Khái niệm ý thức học tập
Ý thức học tập là sự tư duy, nhận thức đúng đắn của người học về vai trò và lợi ích của
việc học đối với sự phát triển con người và sự tiến bộ chung của toàn nhân loại. Việc học
sinh, sinh viên có ý thức học tập tốt sẽ dẫn đến việc học tập tích cực, có mục đích, phương
CHƯƠNG 3 PHƯƠNG PHÁP NGHIÊN CỨU 3.1. Quy trình nghiên cứu
3.1.1. Quy trình nghiên cứu định tính
Xác định câu hỏi ban đầu
Chính sách học bổng ảnh hưởng như thế nào tới ý thức học tập của sinh viên đại học Thương mại?
Khám phá vấn đề nghiên cứu
Tham khảo tài liệu và thực hiện các cuộc phỏng vấn, khảo sát sinh viên trường đại học Thương mại.
Xác định vấn đề nghiên cứu
Những ảnh hưởng của chính sách học bổng tới ý thức học tập của sinh viên trường đại học Thương mại.
Xây dựng mô hình nghiên cứu
Xây dựng mô hình nghiên cứu về những ảnh hưởng của chính sách học bổng tới ý thức
học tập của sinh viên đại học Thương mại. Kiểm nghiệm
Kiểm nghiệm mô hình nghiên cứu với thực tiễn. Phân tích dữ liệu Mục tiêu:
•Kiểm chứng giả thuyết về những ảnh hưởng
•Giải thích thêm các vấn đề thực tiễn ngoài dự đoán.
•Xem xét lại hoặc chọn lọc các giả thuyết.
•Cải tiến mô hình nghiên cứu hoặc tìm ra các hướng nghiên cứu mới trong tương lai. Tiến hành:
•Thu thập và phân tích dữ liệu luôn được nối tiếp nhau.
•Dữ liệu sau khi được thu thập sẽ được phân tích theo các cách khác nhau.
•Điều chỉnh việc phân tích dữ liệu vượt ra khỏi những cách tiếp cận chung để thích nghi
với loại chiến lược nghiên cứu định tính cụ thể. Kết luận
Đưa ra kết luận cuối cùng.
Quy trình nghiên cứu định lượng Câu hỏi nghiên cứu
Chính sách học bổng ảnh hưởng như thế nào tới ý thức học tập của sinh viên đại học Thương mạ Tổng quan nghiên cứu
Xác định từ khóa và chủ đề nghiên cứu:
Từ khóa: ảnh hưởng, học bổng, ý thức học tập, sinh viên.
Chủ đề: Ảnh hưởng của chính sách học bổng.
Tìm kiếm tài liệu liên quan: Dựa vào từ khóa đã xác định ở trên, có thể xác định
nguồn tìm kiếm tài liệu để phục vụ cho việc tổng quan lý thuyết. Thông thường người nghiên
cứu có thể tìm kiếm tài liệu tại các thư viện (truyền thống và điện tử).
Liệt kê tài liệu liên quan đến nghiên cứu: Số lượng tài liệu liên quan đến vấn đề ngh
cứu có thể rất lớn, rất phong phú và đa dạng, tuy nhiên chỉ nên lựa chọn một số tài liệu nhất
định có liên quan mật thiết, thông thường nên lập danh sách khoảng 30 – 50 tài liệu là phù hợp.
Nghiên cứu tài liệu đã chọn: Có thể đọc nhanh các tài liệu này, đặc biệt là ở phần tóm
tắt, tập trung vào những nội dung tài liệu để trả lời cho những câu hỏi của việc tổng quan lý
thuyết đã nêu ở trên, thu thập các bài viết quan trọng đối với đề tài nghiên cứu của mình.
Thiết kế sơ đồ tổng kết tài liệu: Thực chất là biểu diễn bức tranh tổng thể về cơ sở của
chủ đề nghiên cứu, với các nội dung chủ yếu như các tranh luận chính về chủ đề nghiên cứu,
các ý tưởng, khái niệm, lý thuyết, các phương pháp luận và phương pháp cụ thể đã được sử
dụng trong các nghiên cứu nhằm phục vụ cho các công đoạn nghiên cứu của mình.
Tóm tắt, trích dẫn và liệt kê các tài liệu tham khảo: Bước này có tác dụng chủ yếu là
để đảm bảo cho tính trung thực trong nghiên cứu khoa học và trên hết là thể hiện tính kế thừa
trong khoa học vì khoa học không thể đến từ chân không, đồng thời, trích dẫn đúng và đủ là
dấu hiệu đầu tiên chứng minh khả năng khoa học của nhà nghiên cứu.
Tổng kết lại các tài liệu đã nghiên cứu: Bao gồm việc tổng kết lại các phần đã tóm tắt,
tổ chức theo danh mục các khái niệm quan trọng đã được tổng kết, kết thúc phần tổng quan
lý thuyết thông qua công việc tóm tắt những hướng chính đã được nghiên cứu và nêu ra sự
cần thiết cho nghiên cứu của mình, đồng thời khẳng định tính độc lập tương đối của nghiên
cứu đó so với các nghiên cứu trước. Phương pháp nghiên cứu
Thu thập và phân tích dữ liệu phù hợp với phù hợp với câu hỏi và các giả thuyết nghiên cứu đã đề ra.
Lựa chọn thang đo và thiết kế bảng câu hỏi.
Xác lập cách thức chọn mẫu và điều tra.
Lựa chọn công cụ thống kê phù hợp để phân tích số liệu.
Việc trình bày rõ phương pháp nghiên cứu rất quan trọng vì người đọ chỉ tin kết quả
nghiên cứu khi nhà khoa học sử dụng phương pháp đúng, phù hợp và được lý giải cụ thể. Kết quả nghiên cứu.
Trình bày kết quả phân tích dữ liệu.
Diễn giải kết quả theo ngôn ngữ thống kê và ngôn ngữ nghiên cứu. Trao đổi bàn luận Tổng kết lại:
Kết quả nào là khẳng định lại từ trong lý thuyết.
Kết quả nào là đóng góp mới.
Từ đó đưa ra các khuyến nghị, bàn luận về việc phát triển lý thuyết hoặc ứng dụng kết
quả nghiên cứu trong thực tiễn.
3.2. Phương pháp thu thập dữ liệu
3.2.1. Phương pháp thu thập dữ liệu sơ cấp
Nhóm thu thập dữ liệu sơ cấp, dù quá trình thu thập dữ liệu phức tạp hơn nhưng tăng
độ tin cậy, chính xác cao hơn. 3.2.2. Chọn mẫu Chọn mẫu nghiên cứu