



















Preview text:
Đề tài: Nghiên cứu các yếu tố ảnh hưởng tới việc lựa chọn sử dụng
hệ thống E-learning của sinh viên trên địa bàn Hà Nội
1. Mở đầu + kết luận + làm word: Nga
2. Mục 1.1 + làm phiếu khảo sát: Nhàn
3. Mục 1.2 + thuyết trình: Hoàng Nhi
4. Mục 2.1 - 2.2 + làm phiếu khảo sát: Phương
5. Mục 2.3 + làm ppt: Nguyệt.
6. Mục 3.1 - 3.2 + phỏng vấn: Ngọc 7. Mục 3.3 + làm ppt: Mai
8. Chương 4 + phỏng vấn: Ngân
9. Chương 5 + thuyết trình: Như Nội dung: 28/09 Word: 30/09 Ppt: 02/10
Mọi người đánh dấu phần quan trọng hoặc là viết 1 phần rút gọn ở bên dưới để tiện cho
việc làm ppt hơn nhé <3 Mở đầu
1. Tính cấp thiết của đề tài
Với sự ra đời và phát triển không ngừng của Internet, điện thoại thông minh, máy tính và
máy tính bảng, ứng dụng công nghệ của chúng đã thâm nhập vào mọi lĩnh vực của đời
sống. Đây cũng là thời điểm E-learning được hình thành và phát triển tại Việt Nam. Đến
thời điểm hiện tại, Việt Nam đã trải qua bốn đợt bùng phát dịch bệnh COVID – 19 ở hầu
hết các tỉnh thành trên cả nước, trước diễn biến phức tạp của dịch bệnh tất cả trường học
buộc phải đóng cửa, toàn bộ học sinh, sinh viên phải tạm dừng đến trường theo Chỉ thị
của Thủ tướng Chính phủ. Trong bối cảnh đó, nhằm đảm bảo hoạt động học tập không bị
gián đoạn, phần lớn các trường đại học đều áp dụng hình thức dạy học trực tuyến. Bên
cạnh đó, ngoài việc học trên trường, học sinh, sinh viên có thể học hỏi, trau dồi thêm kiến
thức và kĩ năng qua các khóa học trực tuyến ngoài nhà trường. Không chỉ học sinh, sinh
viên mà đối với người lớn, việc đào tạo kĩ năng sống, kĩ năng làm việc qua E-learning
mang lại sự tiện lợi bởi tính cơ động, họ có thể học mọi lúc, mọi nơi, vừa làm vừa học.
Hiện nay, sinh viên là thành phần sử dụng hệ thống E-leaning nhiều nhất. Do đó, nghiên
cứu này được thiết kế để đánh giá những yếu tố ảnh hưởng tới quá trình sử dụng hệ thống
E-learning của sinh viên trên địa bàn Hà Nội.
2. Xác lập các vấn đề nghiên cứu
Mục đích nghiên cứu: Nhóm chúng em chọn đề tài này để nghiên cứu nhằm xác định
các yếu tố ảnh hưởng tới việc lựa chọn sử dụng hệ thống E-learning của sinh viên trên địa
bàn Hà Nội, từ đó đưa ra khuyến nghị cho sinh viên về các giải pháp khắc phục. Mục tiêu nghiên cứu:
Mục tiêu tổng quát: Đo lường mức độ ảnh hưởng của các yếu tố cấu thành nên việc lựa
chọn sử dụng hệ thống E-learning của sinh viên trên địa bàn Hà Nội. Trên cơ sở đó đưa ra
các hàm ý giúp sinh viên trên địa bàn Hà Nội nhận thức rõ hơn về việc sử dụng hệ thống
E-learning, từ đó có thể cải thiện phương pháp học tập này một cách hiệu quả. Mục tiêu cụ thể:
- Xác định các yếu tố ảnh hưởng tới việc lựa chọn sử dụng hệ thống E-learning của sinh
viên trên địa bàn Hà Nội.
- Đánh giá mức độ và chiều tác động của từng yếu tố tới việc lựa chọn sử dụng hệ thống
E-learning của sinh viên trên địa bàn Hà Nội.
- Trên cơ sở lý thuyết, kết quả kiểm định mô hình nghiên cứu, đề tài đề xuất hàm ý giúp
sinh viên Hà Nội có sự lựa chọn đúng về việc sử dụng hệ thống E-learning. Câu hỏi nghiên cứu
Câu hỏi nghiên cứu tổng quát: Những yếu tố nào ảnh hưởng đến việc lựa chọn sử dụng
hệ thống E-learning của sinh viên trên địa bàn Hà Nội? Các yếu tố đó ảnh hưởng như thế nào?
Câu hỏi nghiên cứu cụ thể: Yếu tố quản lý toàn diện trong đào tạo trực tuyến có ảnh
hưởng cùng chiều đến sinh viên Hà Nội không? Yếu tố năng lực của giảng viên trong
hoạt động dạy và học trực tuyến có ảnh hưởng cùng chiều đến sinh viên Hà Nội không?
Yếu tố cơ sở hạ tầng và công nghệ trong đào tạo trực tuyến có ảnh hưởng đến sinh viên
Hà Nội không? Yếu tố hỗ trợ của cơ sở đào tạo đối với phương thức trực tuyến có ảnh
hưởng cùng chiều đến sinh viên Hà Nội không? Yếu tố
ý thức cộng đồng về học tập có
ảnh hưởng đến sinh viên Hà Nội không?
3. Đối tượng và phạm vi nghiên cứu
Đối tượng nghiên cứu: Các yếu tố ảnh hưởng tới việc lựa chọn sử dụng hệ thống E-
learning của sinh viên trên địa bàn Hà Nội. Phạm vi nghiên cứu:
Về không gian: Nghiên cứu dựa trên dữ liệu khảo sát sinh viên các trường đại học tại Hà Nội. Về thời gian: Từ
Chương 1: Tổng quan tình hình nghiên cứu
1.1. Tình hình nghiên cứu về các yếu tổ ảnh hưởng đến việc lựa chọn E-learning
- E-learning hiện nay là phương pháp giảng dạy và học tập mới được thực hiện dựa trên
một hệ thống có kết nối mạng Internet. Nền tảng này cho phép giáo viên và học sinh
tương tác và trao đổi tài liệu, giáo án với nhau mà không cần gặp mặt trực tiếp.
- Có nhiều nhân tố khác nhau có thể ảnh hưởng tới dự định sử dụng một hệ thống dịch vụ
công nghệ. Đối với các dịch vụ công nghệ như hệ thống E-learning mô hình chấp nhận
công nghệ (TAM) là một mô hình được sử dụng phổ biến (King & He, 2006). Mô hình
TAM được phát triển từ lý thuyết hành động hợp lý (TRA) (Fisbein & Ajzen, 1975) và lý
thuyết hành vi dự định (TPB) (Ajzen, 1985) với việc tập trung khảo sát tính hữu ích cảm
nhận và tính dễ sử dụng cảm nhận tới thái độ và dự định của người sử dụng (Davis, 1989,
1993; Taylor & Todd, 1995). Các nghiên cứu tiếp theo phát triển mô hình TAM với
nhiều biến hơn và bỏ qua tác động của tính hữu ích cảm nhận tới thái độ đối với dịch vụ
(Davis & Venkatesh, 2000; Venkatesh và cộng sự, 2003, Melas và cộng sự, 2011; Park,
2009; Park và cộng sự, 2012; Punnoose, 2012; Chen & Tseng, 2012; Cakir Solak, 2014).
Có thể chia các nhân tố tác động tới quyết định sử dụng dịch vụ công nghệ thành hai
nhóm. Nhóm thứ nhất bao gồm các nhân tố hỗ trợ như tính dễ sử dụng cảm nhận, tính
hữu ích cảm nhận (Davis, 1993; Venkatesh & cộng sự, 2003; Roca & Gagne, 2008; Park,
2009; Cakir & Solak, 2014; Mohammadi, 2015), tính hiệu quả cảm nhận (Park, 2009;
Park & cộng sự, 2012) và tính thuận tiện (Berry & cộng sự, 2002; Gupta & Kim, 2006).
Nhóm thứ hai liên quan đến rào cản sử dụng dịch vụ có tính chất kỹ thuật như khả năng
tương thích của hệ thống với thiết bị người dùng, hạ tầng cơ sở công nghệ thông tin cho
dịch vụ hay các phần mềm dành riêng cho từng hệ thống.
- Tại Việt Nam, chưa có nhiều nghiên cứu về các nhân tố đến quyết định sử dụng E-
Learning. Vu và Nguyen (2013) nhận diện các yếu tố ảnh hưởng đến sự hài lòng của
người học đối với E-Learning tại Trường Đại học Kinh tế - Luật. Kết quả nghiên cứu cho
thấy có 3 nhóm nhân tố ảnh hưởng: nội dung và cá nhân hóa, giao diện người dùng, cộng
đồng học tập. Le và Dao (2016) đánh giá những nhân tố hỗ trợ và rào cản ảnh hưởng tới
quá trình chấp nhận sử dụng hệ thống E-Learning qua trường hợp của Đại học Bách khoa
Hà Nội. Kết quả nghiên cứu cho thấy dự định sử dụng hệ thống E-Learning của sinh viên
chịu tác động của bốn nhân tố: cảm nhận về tính hiệu quả, tính hữu ích cảm nhận, tính
thuận tiện và rào cản kỹ thuật.
1.2. Tình hình nghiên cứu về các yếu tố ảnh hưởng đến việc lựa chọn sử dụng E-
learning của sinh viên trên địa bàn Hà Nội
- Mặc dù nhu cầu học tập của con người ngày càng tăng, các phương thức dạy học truyền
thống vẫn không thể phát triển mạnh nhằm đáp ứng được nhu cầu này. Với sự phát triển
mạnh mẽ của công nghệ, nhất là Internet, một phương thức đào tạo mới là E-Learning đã
ra đời và góp phần vào việc thỏa mãn nhu cầu nâng cao kiến thức của các học viên.
- E-learning ngày càng có vai trò quan trọng trong việc chia sẻ và chuyển giao tru thức
đặc biệt là các tổ chức đào tạo như các trường đại học. Để triển khai thành công hệ thống
E-learning đòi hỏi các trường đại học phải xác định được các nhân tố tác động tới việc
tiếp nhận hệ thống từ sinh viên.
- Do đó, nghiên cứu này được thiết kế để đánh giá những nhân tố ảnh hưởng tới quá trình
tiếp nhận sử dụng hệ thống E-learning của sinh viên trường Đại học Thương Mại và một
phần nhỏ các sinh viên của các trường đại học khác trên địa bàn Hà Nội. Kết quả nghiên
cứu từ các sinh viên tham gia các khóa học trực tuyến cho thấy dự định sử dụng hệ thống
E-learning của sinh viên chịu tác động của 5 nhân tố:
1. Quản lý toàn diện trong đào tạo trực tuyến
2. Năng lực của giảng viên trong hoạt động dạy và học trực tuyến
3. Cơ sở hạ tầng (CSHT) và công nghệ (CN) trong đào tạo trực tuyến
4. Hỗ trợ của cơ sở đào tạo đối với phương thức trực tuyến
5. Ý thức cộng đồng về học tập
Chương 2: Cơ sở lý thuyết 2.1. Các khái niệm
2.1.1. Học tập trực tuyến E-learning và hệ thống E-learning
- Để tìm ra được một định nghĩa chung về học tập trực tuyến là một trong những thách đố
lớn đối với cộng đồng nghiên cứu. Việc học tập trực tuyến bao hàm tất cả việc học hoặc
hầu hết sự tiếp xúc của người học với các khóa học diễn ra trên mạng, với việc thảo luận
bằng tương tác trên mạng giữa các bên liên quan. Đồng thời, học tập trực tuyến được hiểu
là một phương thức kiến tạo, ở đó người học tạo ra giá trị khi kết nối với mạng lưới và
thông qua tương tác thảo luận. Như vậy, định nghĩa đầy đủ về học tập trực tuyến là một
cách tiếp cận sáng tạo nhằm tạo ra môi trường học tập được thiết kế tốt, lấy người học
làm trung tâm, tương tác và tạo điều kiện cho bất cứ ai, bất cứ lúc nào, sử dụng các thuộc
tính và tài nguyên của các công nghệ kỹ thuật số khác nhau cùng với tài liệu phù hợp, với
môi trường học tập mở, linh hoạt và phân tán.
- Hệ thống E-learning là hệ thống thực hiện quá trình đào tạo mà trong đó việc giảng dạy
hay phân phối nội dung thông qua các phương tiện điện tử như vô tuyến truyền hình,
mạng máy tính, mạng Internet. 2.1.2. Người học
Tại Điều 80 của Luật Giáo dục năm 2019 (Quốc hội, 2019) có quy định người học là đối
tượng đang tham gia vào việc học tập trong hệ thống giáo dục quốc gia bao gồm: mầm
non, giáo dục phổ thông, cao đẳng, đại học, sau đại học. Trong nghiên cứu này, người
học được giới hạn là sinh viên đại học, đã trải nghiệm khoá học trực tuyến hoặc là đối
tượng tiềm năng cho hình thức học tập này. Lý do nghiên cứu tập trung vào đối tượng
này vì đây là nguồn nhân lực chất lượng cao, là những nhân tố vàng và kế thừa trọng
trách đưa đất nước đi lên và là những lực lượng đi đầu và tiên phong trong việc áp dụng những công nghệ mới.
2.2. Lý thuyết về các yếu tố ảnh hưởng đến việc sử dụng E-learning
Theo lý thuyết hợp nhất về chấp nhận và sử dụng công nghệ (Lý thuyết UTAUT -
Unified Theory of Acceptance and Use of Technology) được Venkatesh và cộng sự
(2003) xây dựng với mục đích kiểm tra sự chấp nhận công nghệ và sử dụng cách tiếp cận
thống nhất, dựa trên các nhóm yếu tố về hiệu quả kỳ vọng (PE); nỗ lực kỳ vọng (EE), ảnh
hưởng xã hội (SI), điều kiện thuận lợi (FC) và các thuộc tính cá nhân của người sử dụng .
Đây được coi là mô hình kết hợp của 8 mô hình trước đó dựa trên quan điểm chung nhất
là nghiên cứu sự chấp nhận của người sử dụng về một hệ thống thông tin mới bao gồm:
TRA (Theory of Reasoned Action – Thuyết hành động hợp lý); TAM (Technology
Acceptance Model – Mô hình chấp nhận công nghệ); MM (Motivation Model – Mô hình
động cơ); TPB (Theory of Planned Behavior – Thuyết dự định hành vi); C-TAM-TPB (A
model combining TAM and TPB – mô hình kết hợp TAM và TPB); MPCU (Model of
PC Utilization – mô hình sử dụng máy tính cá nhân); IDT (Innovation Diffusion Theory -
mô hình phổ biến sự đổi mới); SCT (Social Cognitive Theory- Thuyết nhận thức xã hội)
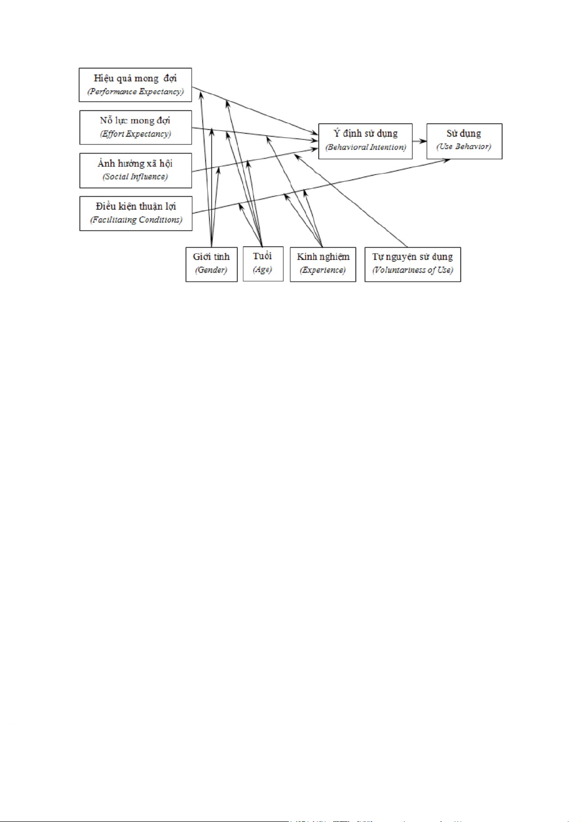
Mô hình UTAUT đưa ra các thành phần chính như sau: Hình 1. Mô hình UTAUT
Nghiên cứu của Nguyen, Nguyen, và Cao (2014) về “Sự chấp nhận và sử dụng đào tạo
trực tuyến trên điện toán đám mây” cho thấy đào tạo trực tuyến đang là một xu hướng
mới của nền giáo dục hiện đại. UTAUT đã được vận dụng làm lý thuyết nền tảng cho
nhiều nghiên cứu, đã có không ít nghiên cứu mở rộng hoặc tích hợp UTAUT. Các kết quả
nghiên cứu cũng chỉ ra rằng ngoài những nhân tố mà Venkatesh và cộng sự đã nghiên
cứu năm 2003, thì các nghiên cứu khác đã kiểm định cho thấy còn những nhân tố khác
ảnh hưởng nữa. Hầu hết các nghiên cứu đã chứng minh 4 nhân tố của UTAUT dự báo ý
định và hành vi sử dụng, tuy nhiên cũng có nhiều những nghiên cứu khác đưa ra kết quả
ngược lại. Li và Kishore khi nghiên cứu việc sử dụng hệ thống cộng đồng Weblog trực
tuyến, đã chỉ ra rằng thang đo của 4 nhân tố chủ đạo của UTAUT gồm hiệu quả kỳ vọng,
nỗ lực kỳ vọng, ảnh hưởng xã hội và điều kiện thuận lợi không phải có ý nghĩa dự báo
trên tất cả các nhóm nghiên cứu. Chính vì vậy, trong bối cảnh công nghệ thông tin ngày
càng phát triển, Venkatesh và cộng sự đã có nghiên cứu mở rộng UTAUT và gọi là
UTAUT2. Dưới đây là mô hình UTAUT2 với các thành phần đầy đủ như sau: Hình 2. Mô hình UTAUT2
UTAUT2 đã áp dụng cấu trúc trước đây nhưng thay đổi một số quan hệ hiện có trong cấu
trúc ban đầu và bổ sung thêm 3 quan hệ mới là động lực hedonic (Sự vui thích), giá trị
chi phí, thói quen. UTAUT2 đã bỏ sự điều tiết của biến “sự tự nguyện” và thêm mối liên
kết giữa điều kiện thuận lợi với ý định sử dụng hành vi.
Trong mô hình UTAUT và UTAUT2:
- Hiệu quả mong đợi (Performance Expectancy): Là việc cá nhân tin rằng việc sử dụng hệ
thống công nghệ sẽ giúp họ đạt được hiệu quả cao trong công việc. Năm cấu trúc từ các
mô hình liên quan đến kì vọng hiệu quả là tính hữu ích trong mô hình TAM (Davis, 1989
- 1993); TAM2 (Venkatesh và Davis, 2000), động lực bên ngoài trong mô hình MM
(Davis, 1992), công việc phù hợp trong mô hình MPCU (Thompson, 1991), lợi thế tương
đối trong mô hình IDT (Rogers, 1995) và kết quả mong đợi trong mô hình SCT (Compeau và Higgins, 1995).
- Nỗ lực mong đợi (Effort Expectancy): Chỉ ra mức độ dễ dàng kết hợp công việc với
việc sử dụng các hệ thống thông tin hay sản phẩm CNTT. Ba cấu trúc từ các mô hình cho
khái niệm về kì vọng nỗ lực là yếu tố cảm nhận dễ dàng sử dụng trong mô hình TAM
(Davis, 1989 - 1993); TAM2 (Venkatesh và Davis, 2000), yếu tố sự phức tạp trong mô
hình MPCU (Thompson, 1991) và yếu tố dễ dàng sử dụng trong mô hình IDT (Rogers, 1995).
- Ảnh hưởng xã hội (Social Influence): Mức độ mà cá nhân nhận thức những người quan
trọng khác tin rằng họ nên sử dụng hệ thống mới. Theo Venkatesh (2003), vai trò của ảnh
hưởng xã hội trong các quyết định chấp nhận công nghệ là phức tạp và phụ thuộc vào
hàng loạt các ảnh hưởng ngẫu nhiên.
- Điều kiện thuận lợi (Facilitating Conditions): Mức độ mà cá nhân tin rằng một tổ chức
cùng một hạ tầng kĩ thuật tồn tại nhằm hỗ trợ việc sử dụng hệ thống công nghệ. Yếu tố
này tác động trực tiếp đến hành vi sử dụng của người sử dụng công nghệ. Ba cấu trúc từ
các mô hình liên quan đến điều kiện thuận tiện là kiểm soát hành vi trong TPB (Ajen,
1985 - 1991); TAM (Davis, 1989 - 1993), yếu tố điều kiện thuận lợi trong mô hình
MPCU (Thompson, 1991) và yếu tố khả năng tương thích trong mô hình IDT (Rogers, 1995).
- Động lực thụ hưởng (Hedonic Motivation): Được xác định như là niềm vui hay sự sung
sướng có được từ việc sử dụng công nghệ. Nó có vai trò quan trọng trong việc xác định
sự chấp nhận và sử dụng công nghệ.
- Giá trị giá cả (Price Value): Là chi phí và cấu trúc giá cả có thể tác động đáng kể đến
việc sử dụng công nghệ của người sử dụng. Theo Venkatesh, giá trị giá cả là tích cực khi
những lợi ích của việc sử dụng một công nghệ được xem là lớn hơn chi phí và có tác
động tích cực đến ý định hành vi.
- Thói quen (Habit): Là mức độ mà mọi người có xu hướng thực hiện hành vi một cách tự
động. Ajzen và Fishbein lưu ý rằng thông tin phản hồi từ kinh nghiệm trước đây có ảnh
hưởng đến những niềm tin khác nhau và những hành vi thực hiện trong tương lai.
- Các biến nhân khẩu học (Tuổi - age, giới tính - gender, kinh nghiệm - experience, tự
nguyện sử dụng - voluntariness of use): Được đề xuất như một phần của UTAUT và được
đưa vào phân tích sự ảnh hưởng đến các yếu tố chấp nhận là hiệu quả mong đợi, nỗ lực
mong đợi, ảnh hưởng xã hội và điều kiện thuận tiện đối với ý định và hành vi sử
dụng.Theo Venkatesh (2012), trong mô hình UTAUT2, tính tự nguyện đã được bỏ đi so với UTAUT.
Nhờ kết hợp nhiều lí thuyết và mô hình liên quan tới việc chấp nhận và ứng dụng CNTT,
lí thuyết thống nhất về sự chấp nhận và sử dụng công nghệ với mô hình UTAUT và
UTAUT2 được cho là có thể giải thích khá chính xác ý định sử dụng công nghệ của người dùng. 2.3. Mô hình nghiên cứu
Sau khi tìm hiểu, tổng hợp lý thuyết, mô hình từ các nghiên cứu trong và ngoài nước về
đề tài có liên quan, nhóm đã xây dựng mô hình nghiên cứu dựa trên kết quả lược khảo lý
thuyết và các nghiên cứu chứng thực, mô hình nghiên cứu đề xuất bao gồm 02 nhóm yếu
tố thuộc về ảnh hưởng xã hội (SI) và điều kiện thuận lợi (FC), được chi tiết thành 05 nhân
tố phụ, và các biến kiểm soát thuộc về đặc điểm người học như trong hình 3.
Hình 3. Mô hình nghiên cứu đề xuất
Các giả thuyết được đề xuất như sau:
- H1: Quản lý toàn diện trong đào tạo trực tuyến có ảnh hưởng tích cực đến việc lựa chọn
sử dụng hệ thống E-learning của sinh viên trên địa bàn Hà Nội.
- H2: Năng lực của giảng viên trong hoạt động dạy và học trực tuyến có ảnh hưởng tích
cực đến việc lựa chọn sử dụng hệ thống E-learning của sinh viên trên địa bàn Hà Nội.
- H3: Cơ sở hạ tầng (CSHT) và công nghệ (CN) trong đào tạo trực tuyến có ảnh hưởng
tích cực đến việc lựa chọn sử dụng hệ thống E-learning của sinh viên trên địa bàn Hà Nội.
- H4: Hỗ trợ của cơ sở đào tạo đối với phương thức trực tuyến có ảnh hưởng tích cực đến
việc lựa chọn sử dụng hệ thống E-learning của sinh viên trên địa bàn Hà Nội.
- H5: Ý thức cộng đồng về học tập có ảnh hưởng tích cực đến việc lựa chọn sử dụng hệ
thống E-learning của sinh viên trên địa bàn Hà Nội.
2.4. Các biến trong mô hình nghiên cứu STT Biến/ Thang đo I
Quản lý toàn diện trong đào tạo trực tuyến 1
Tôi quan tâm đến cách phân phối nội dung khi học tập trực tuyến 2
Tôi quan tâm đến cách bảo trì nội dung khi học tập trực tuyến
3Tôi quan tâm đến nội dung học tập rõ ràng, phong phú, số học khi học tập trực tuyến II
Năng lực của người dạy trong đào tạo trực tuyến 4
Tôi quan tâm đến năng lực công nghệ thông tin của giảng viên 5
Giảng viên cần giúp cho những người tham dự khóa học gắn kết với nhau và
có thể tạo nên hội thoại với nhau
6Giảng viên nên giúp cho việc thảo luận tập trung các vấn đề liên quan theo
cách giúp cho người học học tập tốt hơn 7
Giảng viên nên phản hồi liên tục, một cách kịp thời III
Cơ sở hạ tầng (CSHT) và công nghệ (CN) trong đào tạo trực tuyến
8Tôi cho rằng vấn đề an ninh mạng và thông tin cá nhân của người học phải
được bảo mật khi tham gia học tập trực tuyến
9Tôi cho rằng việc học tập trực tuyến đòi hỏi tốc độ Internet phải nhanh và
băng thông phải hiệu quả
10 Tôi cho rằng quyết định học trực tuyến phụ thuộc vào thiết kế giao diện thân
thiện với người sử dụng
11 Tôi cho rằng quyết định học trực tuyến phụ thuộc vào việc hệ thống dễ truy cập IV
Hỗ trợ của cơ sở đào tạo đối với phương thức trực tuyến
12 Tôi cho rằng phản hồi thông tin kịp thời là yếu tố giúp tôi quyết định học tập trực tuyến
13 Sự dễ dàng truy cập trang web thư viện trung tâm và tìm kiếm tài liệu là yếu
tố giúp tôi lựa chọn học tập trực tuyến
14 Sự dễ dàng trong việc in bài tập & tài liệu là yếu tố giúp tôi lựa chọn học tập trực tuyến V
Ý thức cộng đồng về học tập
15 Tôi cảm thấy thoải mái khi tương tác trực tuyến với những người tham dự khóa học 16
Tôi cảm thấy luôn mong muốn được biết nhiều hơn 17
Sinh viên dễ dàng ltiếp cận với giảng viên khi cần
18 Sinh viên dễ dàng nêu lên ý kiến, quan điểm của mình về chương trình trực tuyến
58 Nguyễn Lê Hoàng Thuỵ Tố Quyên và cộng sự. QDTG
Bảng 1. Thang đo của biến độc lập
Chương 3: Phương pháp nghiên cứu
3.1. Phương pháp tiếp cận
- Trọng tâm của nghiên cứu là phương pháp tiếp cận định lượng: Mục tiêu của nghiên
cứu định lượng là kiểm tra mức độ phù hợp của các giả thuyết thông quan kiểm định
bằng phương trình cấu trúc. Để kiểm định các mối quan hệ này nghiên cứu định lượng
cũng cần phải kiểm định độ tin cậy, độ phân biệt và hội tụ của các thang đo. Ngoài ra
nghiên cứu định lượng cũng cần phải kiểm tra được sự phù hợp của mô hình khi có thêm
nhân tố cảm xúc với sự thay đổi với các quan sát mới được phát triển thêm.
- Nhóm đã tiến hành nghiên cứu bằng khảo sát online thông qua bảng câu hỏi trên
Google Form. Tìm ra mối quan hệ giữa các nhân tố ảnh hưởng tới việc lựa chọn sử dụng
hệ thống E - learning của sinh viên trên địa bàn Hà Nội. Việc đó được tiến hành thông
qua các quy trình: xác định mô hình nghiên cứu, tạo mẫu hỏi, thu thập và xử lý dữ liệu và
những phát hiện trong nghiên cứu được trình bày theo ngôn ngữ thống kê. Từ cơ sở dữ
liệu thu được, tiến hành phân tích mẫu nghiên cứu, kiểm định mô hình bằng phân tích hồi
quy thông qua phần mềm SPSS.
3.2. Phương pháp chọn mẫu, thu thập và xử lý số liệu
3.2.1. Phương pháp chọn mẫu
Lựa chọn phương pháp chọn mẫu phi xác suất – thuận tiện, dựa trên ưu điểm của phương
pháp là dễ tiếp cận, dễ lấy thông tin, bài nghiên cứu tiến hành thu thập dữ liệu của sinh
viên đang sử dụng hệ thống E - learning.
3.2.2. Phương pháp thu thập dữ liệu
- Dữ liệu sơ cấp: Những dữ liệu chưa có sẵn, lần đầu được thu thập, do chính người
nghiên cứu thu thập. Dữ liệu sơ cấp được thu thập bằng phương pháp thu thập dữ liệu
định lượng- khảo sát ý kiến sinh viên thông qua biểu mẫu Google Likert 5 mức. Biểu
mẫu bao gồm các nhân tố ảnh hưởng đến việc sử dụng E – learning trên địa bàn Hà Nội
và một số thông tin về nhân khẩu.
- Dữ liệu thứ cấp: Những dữ liệu đã có sẵn và được thu thập qua Internet, Website
Google Scholar, sách giáo trình, các bài báo, báo cáo, bài viết hay các công trình nghiên
cứu trước đó về các nhân tố ảnh hưởng đến việc sử dụng E- learning, nhằm tổng quan
được lý thuyết, mô hình đề xuất.
3.2.3. Nghiên cứu chính thức
- Thiết kế bảng câu hỏi:
Phần 1: Thông tin cá nhân của sinh viên được điều tra.
Phần 2: Bảng câu hỏi được thiết kế căn cứ vào khung nghiên cứu của đề tài. Để đo lường
các biến quan sát trong Bảng khảo sát, đề tài sử dụng thang đo Likert 5 mức độ. Dạng
thang đo quãng Likert là thang đo thứ tự và đo lường đánh giá của đối tượng điều tra;
nghĩa là 5 điểm biến thiên từ mức độ đánh giá Rất ít đến Rất nhiều. Thang đo 5 điểm là
thang đo phổ biến để đo lường thái độ, hành vi và có độ tin cậy tương đương thang đo 7 hay 9 điểm. STT Mã hóa Thang đo điều chỉnh Mức độ I
PCLD Quản lý toàn diện trong đào tạo trực tuyến 1
PCLD1 Tôi quan tâm đến cách phân phối nội dung khi học tập trực tuyến 12345 2
PCLD2 Tôi quan tâm đến cách bảo trì nội dung khi học tập trực tuyến 12345 3
PCLD3 Tôi quan tâm đến nội dung học tập rõ ràng,
phong phú, số học khi học tập trực tuyến 12345 II
NLGV Năng lực của người dạy trong đào tạo trực tuyến 4
NLGV1 Tôi quan tâm đến năng lực công nghệ thông tin của giảng viên 12345 5 NLGV2
Giảng viên cần giúp cho những người tham 12345
dự khóa học gắn kết với nhau và có thể tạo nên hội thoại với nhau
Giảng viên nên giúp cho việc thảo luận tập 6 NLGV3
trung các vấn đề liên quan theo cách giúp 12345
cho người học học tập tốt hơn 7
NLGV4 Giảng viên nên phản hồi liên tục, một cách kịp thời 12345 III CSHTCN
Cơ sở hạ tầng (CSHT) và công nghệ
(CN) trong đào tạo trực tuyến
Tôi cho rằng vấn đề an ninh mạng và thông 8 CSHTCN1
tin cá nhân của người học phải được bảo 12345
mật khi tham gia học tập trực tuyến
Tôi cho rằng việc học tập trực tuyến đòi hỏi 9 CSHTCN2
tốc độ Internet phải nhanh và băng thông 12345 phải hiệu quả
Tôi cho rằng quyết định học trực tuyến phụ 10 CSHTCN3
thuộc vào thiết kế giao diện thân thiện với 12345 người sử dụng 11
CSHTCN4 Tôi cho rằng quyết định học trực tuyến
phụ thuộc vào việc hệ thống dễ truy cập 12345 IV
HTDH Hỗ trợ của cơ sở đào tạo đối với phương thức trực tuyến
Tôi cho rằng phản hồi thông tin kịp thời là 12 HTDH1
yếu tố giúp tôi quyết định học tập trực 12345 tuyến
Sự dễ dàng truy cập trang web thư viện 13 HTDH3
trung tâm và tìm kiếm tài liệu là yếu tố giúp 12345
tôi lựa chọn học tập trực tuyến
Sự dễ dàng trong việc in bài tập & tài liệu 14 HTDH4
là yếu tố giúp tôi lựa chọn học tập trực 12345 tuyến V YTCD
Ý thức cộng đồng về học tập 15
YTCD1 Tôi cảm thấy thoải mái khi tương tác trực
tuyến với những người tham dự khóa học 12345 16
YTCD5 Tôi cảm thấy luôn mong muốn được biết nhiều hơn 12345 17
YTCD6 Sinh viên dễ dàng ltiếp cận với giảng viên khi cần 12345
18 YTCD7 Sinh viên dễ dàng nêu lên ý kiến, quan
điểm của mình về chương trình trực tuyến 12345
58 Nguyễn Lê Hoàng Thuỵ Tố Quyên và cộng sự. QDTG
Bảng 2. Bộ thang đo chính thức - Kích thước mẫu:
Theo nghiên cứu của Hair và cộng sự (1998), phương pháp xác định kích thước mẫu dựa
theo phân tích nhân tố khám phá EFA (Exploratory Factor Analysis), kích thước mẫu tối
thiểu là gấp 5 lần tổng số biến quan sát hay tổng số câu hỏi khảo sát.
Kích thước mẫu tối thiểu = Số biến quan sát x5 = 18 x 5 = 90
Ước tính tỷ lệ trả lời là 80%, do đó luận văn thu thập dữ liệu với kích thước mẫu tối thiểu
phải là 90. Để đảm bảo tính đại diện cho nghiên cứu, nhóm chúng tôi dự kiến khảo sát
với kích thước mẫu là 180, đạt tiêu chuẩn cho mô hình nghiên cứu. Hình thức là khảo sát bằng Google Form. 3.2.3.1. Nhập liệu
Nhập dữ liệu vào mã hóa các thuộc tính: Name, Type, Width, Decimal, Value... Dùng
lệnh Frequency để phát hiện các dữ liệu lỗi, sau đó kiểm tra lại và điều chỉnh cho mình phù hợp.
3.2.3.2. Nghiên cứu mô tả dữ liệu
Sử dụng phương pháp thống kê tần số (số lần xuất hiện của một quan sát trong biến quan
sát đó). Các câu hỏi trong phiếu khảo sát như bạn là sinh viên khóa bao nhiêu, khoa nào,
mức độ đồng ý liên quan đến người dạy, người học,… được tổng hợp lại và xử lý dữ liệu
để đưa ra nhận định khái quát về mẫu điều tra cũng như đặc điểm của mẫu điều tra.
Phương pháp thống kê mô tả được sử dụng để phân tích thông tin về đối tượng trả lời
phiếu khảo sát thông qua giá trị trung bình, độ lệch chuẩn, trị số Mean, giá trị lớn nhất –
nhỏ nhất, giá trị khoảng cách.
3.2.3.3. Kiểm định độ tin cậy của thang đo
- Độ tin cậy của thang đo được đánh giá qua hệ số Cronbach Alpha:
Công cụ này sẽ giúp kiểm tra xem các biến quan sát của nhân tố mẹ có đáng tin cậy hay
không, có tốt không. Phép kiểm định này phản ánh mức độ tương quan chặt chẽ giữa các
biến quan sát trong cùng 1 nhân tố. Nó cho biết trong các biến quan sát của một nhân tố,
biến nào đã đóng góp vào việc đo lường khái niệm nhân tố, biến nào không và giúp loại
bớt các biến không phù hợp.
- Cronbach Alpha được đánh giá theo nguyên tắc như sau:
+ < 0,6: Thang đo nhân tố là không phù hợp (trong môi trường nghiên cứu đối tượng
khảo sát không có cảm nhận về nhân tố được đề cập).
+ 0,6 – 0,7: Chấp nhận được trong trường hợp khái niệm đo lường là mới hoặc mới đối
với người trả lời trong bối cảnh nghiên cứu.
+ 0,7 – 0,8: Chấp nhận được. + 0,8 – 0,95: Tốt.
+ ≥ 0,95: Chấp nhận được nhưng không tốt, nên xem xét các biến quan sát có hiện tượng “trùng biến”.
(Nguồn: Nunnally, 1978, Peterson, 1994; trích bởi Hoàng Trọng & Chu Nguyễn Mộng Ngọc, 2008)
- Hệ số tương quan biến tổng cho biết mức độ “liên kết” giữa một biến quan sát trong
nhân tố với các biến còn lại bằng việc lấy tương quan của biến đo lường xem xét với tổng
biến còn lại của thang đo. Nó phản ánh mức độ đóng góp vào giá trị khái niệm của nhân
tố của một biến quan sát cụ thể.
+ Hệ số tương quan biến – tổng > 0,3: Chấp nhận biến.
+ Hệ số tương quan biến – tổng < 0,3: Loại biến.
(Nguồn: Nunnally & cộng sự 1994, trích bởi Nguyễn Đình Thọ, 2013)
3.2.3.4 Kiểm định giá trị thang đo
- Kiểm định giá trị thang đo bằng phân tích nhân tố khám phá (EFA – Exploratory Factor
Analysis): Sử dụng phép trích nhân tố là Principal Component Analysis (PCA) với phép
quay vuông góc Varimax: xoay vuông góc, sau khi quay trục các nhân tố vẫn ở vị trí
vuông góc với nhau. Phép quay này giả định rằng các nhân tố không có sự tương quan
với nhau. Phép quay vuông góc ứng dụng nhiều ở các đề tài chỉ có hai loại biến độc lập và phụ thuộc.
- Trước khi thực hiện phân tích nhân tố khám phá (EFA – Exploratory Factor Analysis),
chúng ta cần kiểm định điều kiện thực hiện phân tích EFA. Thông thường, các nhà
nghiên cứu sử dụng hệ số KMO (Kaiser-Meyer-Olkin) và Bartlett.
+ Hệ số KMO (Kaiser – Meyer – Olkin) trong EFA là chỉ số được dùng để xem xét sự
thích hợp của phân tích nhân tố. Theo Hoàng Trọng và Chu Nguyễn Mộng Ngọc (2008),
hệ số KMO được áp dụng như sau:
0,5 ≤ KMO ≤ 1: Đủ điều kiện để tiến hành phân tích nhân tố.
KMO < 0,5: Phân tích nhân tố không thích hợp với dữ liệu nghiên cứu.
- Khi phân tích nhân tố khám phá (EFA), nhà nghiên cứu quan tâm các tiêu chí như sau:
+ Hệ số tải nhân tố (factor loadings) Chúng ta loại biến quan sát có hệ số tải nhân tố <
0.5. Hair & cộng sự (2009) cho rằng hệ số tải nhân tố được xác định theo kích thước mẫu ở bảng sau:
+ Thang đo được chấp nhận khi tổng phương sai trích (TVE – Total Variance Explained) ≥ 50%
+ Tiêu chí eigenvalue là một tiêu chí sử dụng phổ biến để xác định số lượng nhân tố
trong phân tích EFA. Tiêu chí eigenvalue có giá trị ≥ 1
+ Chênh lệch hệ số tải nhân tố của một biến quan sát giữa các nhân tố ≥ 0.3 là giá trị
thường được các nhà nghiên cứu chấp nhận. Tuy nhiên, nếu chênh lệch hệ số tải nhân tố
của một biến quan sát giữa các nhân tố < 0.3 nhưng giá trị nội dung của biến quan sát
đóng vai trò quan trọng trong thang đo thì chúng ta không nên loại nó.
- Phép xoay Varimax (quay vuông góc) và Hệ số tải nhân tố (Factor loadings): Là những
hệ số tương quan đơn giữa các biến và các nhân tố. Các hệ số này được thực hiện nhằm
đánh giá giá trị hội tụ và phân biệt của thang đo.
+ Giá trị hội tụ: Các biến trong cùng 1 thang đo thể hiện cùng 1 khái niệm nghiên cứu.
+ Giá trị phân biệt: Các biến trong cùng 1 thang đo có sự phân biệt với các biến trong cùng 1 thang đo khác. 3.2.3.5. Phân tích quy hồi
Phân tích hồi quy là một phân tích thống kê để xác định xem các biến độc lập quy định
các biến phụ thuộc như thế nào. Các hệ số cần lưu ý trong phân tích hồi quy:
- Giá trị R2 ( R Square), R2 hiệu chỉnh( Adjusted R Square) phản ánh mức độ ảnh hưởng
của các biến độc lập lên biến phụ thuộc trong mô hình hồi quy. R2 hiệu chỉnh phản ánh
sát hơn so với R2. Mức giao động của 2 giá trị này từ 0 đến 1, tuy nhiên việc đạt được
mức giá trị bằng 1 là gần như không tưởng dù mô hình đó tốt đến nhường nào. Giá trị này
nằm trong bảng Model Summary. Chúng ta chọn mức tương đối là 0,5 để làm giá trị phân
ra 2 nhánh ý nghĩa mạnh yếu, từ 0,5 đến 1 thì mô hình là tốt, bé hơn 0,5 là mô hình chưa
tốt. Đây là con số nhắn chứng chứ không có tài liệu chính thức nào là quy định hồi.
- Durbin- Watson (DW) dùng để kiểm định tự tương quan của các sai số kế nhau, có giá
trị biến thiên trong khoảng từ 0 đến 4.
+ Nếu các phần sai số không có tương quan chuỗi bậc nhất với nhau thì giá trị sẽ gần bằng 2 ( từ 1 đến 3).
+ Nếu giá trị càng nhỏ, càng gần về 0 thì các phần sai số có tương quan thuận.
+ Nếu càng lớn, càng về 4 thì có nghĩa là các phần sai số có tương quan nghịch.
Giá trị F trong bảng ANOVA chính là để kiểm tra xem mô hình hồi quy tuyến tính này có
thể suy rộng và áp dụng cho tổng thể được hay không. Chúng ta cần đánh giá độ phù hợp
mô hình một cách chính xác qua kiểm định giả thuyết. Để kiểm định độ phù hợp mô hình
hồi quy, chúng ta đặt giả thuyết H0: R2 = 0. Phép kiểm định F được sử dụng để kiểm
định giả thuyết này. Kết quả kiểm định:
+ Sig < 0.05: Bác bỏ giả thuyết H0, nghĩa là R2 ≠ 0 một cách có ý nghĩa thống kê, mô
hình hồi quy là phù hợp.
+ Sig > 0.05: Chấp nhận giả thuyết H0, nghĩa là R2 = 0 một cách có ý nghĩa thống kê, mô
hình hồi quy không phù hợp.
- Hệ số hồi quy chuẩn hóa Beta: Đây là hệ số hồi quy chúng ta sử dụng phổ biến để kết
luận thứ tự tác động của các biến độc lập lên biến phụ thuộc nhờ sự đồng nhất về đơn vị
và độ lệch chuẩn các biến tham gia vào mô hình hồi quy. Phương trình hồi quy chuẩn hóa có dạng:
Y = Beta1X1 + Beta2X2 + … + BetaiXi + 𝜀
Từ phương trình hồi quy chuẩn hóa, chúng ta sẽ biết được biến X nào ảnh hưởng mạnh
hay yếu đến biến Y căn cứ vào trị tuyệt đối của hệ số hồi quy chuẩn hoá, trị tuyệt đối hệ
số Beta càng lớn thì tầm quan trọng của biến đối với Y càng lớn.
Hệ số hồi quy kể cả B hay Beta khi mang dấu dương nghĩa là biến độc lập tác động thuận
chiều với biến phụ thuộc, hệ số hồi quy mang dấu âm nghĩa là biến độc lập tác động
nghịch chiều với biến phụ thuộc.
Hệ số hồi quy chuẩn hóa Beta, trong tất cả các hệ số hồi quy, biến độc lập có Beta lớn
nhất thì biến đó ảnh hưởng nhiều nhất đến sự thay đổi của biến phụ thuộc và ngược lại.
- Hệ số phóng đại phương sai VIF: là một chỉ số đánh giá hiện tượng cộng tuyến trong
mô hình hồi quy. VIF càng nhỏ, càng ít khả năng xảy ra đa cộng tuyến, theo tài liệu thì
giá trị F<10 sẽ không có hiện tượng đa cộng tuyến. Tuy nhiên, trên thực tế nghiên cứu
của nhiều tác giả thì giá trị F cần <3 sẽ không có hiện tượng đa cộng tuyến.
Chương 4: Kết quả nghiên cứu
4.1. Kết quả phân tích định lượng
4.1. Kết quả kiểm định giả thuyết nghiên cứu
Chương 4: Kết quả nghiên cứu
4.1. Kết quả phân tích định lượng
Cuộc khảo sát được tiến hành thông qua việc hỏi trực tiếp, dùng bảng câu hỏi cấu trúc đối
với các sinh viên đại học đã học trực tuyến hoặc có tiềm năng học trực tuyến. Có 220
bảng câu hỏi đã được phát ra và cuối cùng thu về được 204 phiếu trả lời. Sau khi sàng
lọc, 204 phiếu đạt yêu cầu cho phân tích.
Bảng 3 thể hiện thống kê mô tả mẫu khảo sát: Diễn giải Mô tả Số (%) Tỷ lệ (%) tích lũy lượng Giới tính Nam 94 46% 46% Nữ 110 54% 100% Tuổi < 18 24 12% 12% 18 - 25 156 76% 76% 26 - 30 15 7% 7% > 30 9 5% 5% Trình độ Đại học 180 88% 88% Trên đại học 24 12% 100%
Kết quả đánh giá thang đo trong mô hình lựa chọn E-learning trong Bảng 4 cho thấy độ
tin cậy của thang đo qua hệ số CB (Cronbach’s Alpha). Tất cả các biến quan sát đều đạt
yêu cầu để thực hiện phân tích EFA
Bảng 4: Kết quả kiểm định Cronbach’s Alpha trước khi phân tích EFA STT Thang đo Số biến Cronbach's Hệ số tương quan - quan sát Alpha biến tổng nhỏ nhất 1
Quản lý toàn diện trong đào tạo 3 0.946 0.775 trực tuyến 2
Năng lực của người dạy trong 4 0.947 0.697 đào tạo trực tuyến 3
Cơ sở hạ tầng (CSHT) và công 4 0.947 0.739
nghệ (CN) trong đào tạo trực tuyến 4
Hỗ trợ của cơ sở đào tạo đối với 3 0.948 0.713 phương thức trực tuyến 5
Ý thức cộng đồng về học tập 4 0.946 0.807 Tổng cộng 17
Kết quả việc thực hiện EFA sau khi kiểm tra hệ số KMO, thống kê Chi-quare của kiểm
định Bartlett, hệ số eigenvalue và phương sai trích các cho thấy có 05 nhân tố trong mô
hình lựa chọn E-learning với 17 biến quan sát như trong Bảng 5
Bảng 5 Kết quả EFA các yếu tố quyết định đến sự lựa chọn phương thức học tập trực tuyến Biến quan sát PCLD NLGV CSHTCN HTDH YTCD PCLD1 0.766 PCLD2 0.655 PCLD3 0.710 NLGV1 0.651 NLGV2 0.656 NLGV3 0.590 NLGV4 0.693 CSHTCN1 0.767 CSHTCN2 0.535 CSHTCN3 0.664 CSHTCN4 0.593 HTDH1 0.723 HTDH3 0.653 HTDH4 0.593 YTCD1 0.689 YTCD5 0.754 YTCD6 0.755 YTCD7 0.702
Kết quả hồi quy tuyến tính ở Bảng 6 cho thấy hệ số xác định R² là 0.107và R² điều chỉnh
là 0.020. Trị số thống kê F đạt giá trị 148.352 được tính từ giá trị R2 của mô hình đầy đủ,
tại mức ý nghĩa Sig = 0.000; kiểm tra hiện tượng tương quan bằng hệ số Durbin-Watson
(1 < 1.199 < 3). Như vậy, mô hình hồi quy tuyến tính đưa ra là phù hợp với mô hình và dữ liệu nghiên cứu. Bảng 6: Bảng 7 Phân tích ANOVA
Kết quả kiểm định vai trò của các nhân tố trong mô hình lựa chọn E-learning (Bảng 8)
cho thấy có 05 yếu tố ảnh hưởng đến đều có tác động thuận chiều (hệ số β dương) ảnh
hưởng quyết định tham gia học tập trực tuyến với mức ý nghĩa Sig = 0.000 - 0.007 ở 06
biến đều < 0.05. Bảng 6 cũng cho thấy dung sai các biến (độ chấp nhận) khá cao từ 0.656
trở lên và hệ số VIF của cả 05 yếu tố nhỏ hơn 2, nghĩa là không xảy ra hiện tượng đa
cộng tuyến giữa các yếu tố độc lập trong mô hình.
Bảng 8 Kết quả mô hình lựa chọn E-learning Mô hình Yếu tố
4.1. Kết quả kiểm định giả thuyết nghiên cứu
Yếu tố Cơ sở hạ tầng công nghệ tác động lớn nhất đến quyết định tham gia học tập trực
tuyến vì có hệ số Beta chuẩn hóa = 0.498 với Sig. = 0.000 < 0.05. Kết quả nghiên cứu
này tương đồng với phát hiện của (Pham & Tran, 2018) khi các tác giả tìm hiểu về các
yếu tố tác động đến việc sử dụng E-learning và kết quả học tập của sinh viên đại học ở
Việt Nam. Tương tự, Nawaz và Khan (2012) cho rằng thiết kế giao diện trong môi trường
học tập trực tuyến nên được thiết kế phù hợp với người học. Điều này cho thấy cơ sở hạ
tầng công nghệ là nền tảng mà trên đó năng lực của các quốc gia, thành phố và tổ chức
được xây dựng. Học tập trực tuyến cung cấp nhiều cơ hội và lĩnh vực cho sự đổi mới,
nhưng nó cũng đưa ra những thách thức riêng cho việc thực hiện và cuối cùng thành
công. Để giảm thiểu những thách thức này, cần có bốn thành phần quan trọng: hệ thống,
mục tiêu, đánh giá và nhân sự kết hợp thành một để tạo ra một cơ sở hạ tầng công nghệ
62 Nguyễn Lê Hoàng Thuỵ Tố Quyên và cộng sự. HCMCOUJS-Kinh tế và Quản trị Kinh
doanh, 17(2), 51-65 có thể hỗ trợ học tập trực tuyến. Việc thiếu vắng một trong những
thành phần quan trọng này có thể dẫn đến việc tích hợp công nghệ không thành công
(Moore & Fodrey, 2018). Yếu tố Lãnh đạo, quản lý toàn diện trong đào tạo trực tuyến,
tác động mạnh thứ 02 với hệ số Beta chuẩn hóa = 0. 294 với Sig. = 0.000 < 0.05. Vì vậy
các nhà lãnh đạo hiệu quả không chỉ huy bằng quyền lực; họ truyền cảm hứng, thuyết
phục và khuyến khích người khác biến tầm nhìn của họ thành hiện thực. Kết quả này
cũng nhất quán với Chang và Lee (2013), cả phong cách lãnh đạo và phương thức quản
lý toàn diện đều có ảnh hưởng mạnh mẽ đến hiệu quả học tập và cải thiện hiệu suất học
tập của tất cả những người tham gia. Ảnh hưởng chính trị, xã hội trong đào tạo trực tuyến
tác động mạnh thứ 03 với hệ số Beta chuẩn hóa = 0.169 với Sig. = 0.000 < 0.05, cho thấy
yếu tố kinh tế, chính trị và tổ chức ảnh hưởng đến các lựa chọn phương thức học tập.
Phát hiện này cũng hỗ trợ cho luận điểm của Nawaz và Khan (2012). Ở một số quốc gia,
những thay đổi trong chính phủ có thể ảnh hưởng đến các sáng kiến học tập trực tuyến.
Trong các xã hội khác, nội dung hoặc chủ đề của các khóa học học tập trực tuyến có thể
bị ảnh hưởng bởi ý thức hệ chính trị và niềm tin tôn giáo. Ngoài ra, các ưu tiên cho các
phương pháp và chiến lược giảng dạy có thể bị ảnh hưởng bởi truyền thống chính trị. Các
yếu tố hệ thống chính trị, xã hội thực hiện và thực hành hàng ngày tác động đến kết quả
học tập của học sinh, sinh viên (Smith, 2012). Ý thức cộng đồng về học tập tác động
mạnh thứ 04 với hệ số Beta chuẩn hóa = 0.139 với Sig. = 0.000 < 0.05. Điều này cũng
được khẳng định bởi (Bloom, 1984) khi cho rằng sự tham gia của người học là một yếu
tố cần thiết cho việc học tập tích cực và gắn bó. Người học có thể chấp nhận những tính
cách mới và có thể không cảm thấy bị bắt buộc hoặc bị áp lực khi tham gia vào giao tiếp
trực tuyến khi họ không gặp nhau (Palloff, Pratt, & Stockley, 2001). Yếu tố Năng lực của
giảng viên trong đào tạo trực tuyến tác động mạnh thứ 05 với hệ số Beta chuẩn hóa =
0.082 với Sig. = 0.007 < 0.05. Kết quả này ủng hộ kết luận của (Moore, 2014) khi cho
thấy các giảng viên được đào tạo rất quan trọng đối với giáo dục trực tuyến. Mặc dù các
chính sách đã thay đổi mục tiêu hoặc một số khía cạnh của bộ máy quản lý trường học,
các hoạt động trong lớp học vẫn tương đối ổn định nhờ vào vai trò của giáo viên
(Webster & Hackley, 1997). Điều này hàm ý việc ưu tiên thu hút giảng viên chất lượng
cao đến với các cơ sở đào tạo đại học. Cuối cùng là Hỗ trợ đại học trong đào tạo trực
tuyến tác động thấp nhất có hệ số Beta chuẩn hóa thấp nhất = 0.078 với Sig. = 0.007 <
0.05. (Pham & Tran, 2018) cũng đã đề xuất giải pháp này nhằm tạo động cơ cho người
học sử dụng hệ thống học tập trực tuyến trong chương trình học để nâng cao kết quả giáo
dục. Phát hiện này cho thấy cần tận dụng triệt để những cơ hội mà yếu tố này mang lại
trong việc thu hút các học viên tham gia vào phương thức học tập trực tuyến. Các tổ chức
học tập trực tuyến nên cho người học sinh thấy rằng họ thực sự không đơn độc trong
trong quá trình học tập (Khan, 2005).
Chương 5: Kết luận và đề xuất giải pháp
Đào tạo theo hình thức e-learning là một xu thế tất yếu hiện nay, do vậy các trường đại
học, cơ sở giáo dục nếu không triển khai chắc chắn sẽ bị lạc hậu, bỏ lại phía sau trong bối
cảnh phát triển chung của xã hội. Mặc dù vậy, các đơn vị giáo dục cũng cần phải lựa
chọn cho mình cách thức triển khai phù hợp thì mới có thể đạt kết quả mong muốn.
Theo chúng tôi, trong giai đoạn này, e-learning nên triển khai theo hướng sau đây:
– Phối hợp chặt chẽ, hợp lý giữa giảng dạy online và truyền thống (offline – trên lớp), có
như vậy mới phát huy hết được những mặt mạnh đã trở thành truyền thống của giảng dạy
trên lớp và sự thuận lợi, tiện dụng, hiện đại của công nghệ hiện nay mang lại.
– Kế hoạch đào tạo, chương trình đào tạo cũng cần được điều chỉnh, thiết kế lại, cần đầu
tư để xây dựng nội dung các khóa học, các học phần có mối liên hệ chặt chẽ giữa online
và offline để người học buộc phải tham gia đầy đủ thì mới lĩnh hội được kiến thức đầy đủ, sâu sắc nhất.
– Nhà trường, các đơn vị đào tạo và bản thân giảng viên cần xây dựng được tài nguyên
giảng dạy phong phú, chất lượng. Trên cơ sở đó, xây dựng hệ thống học liệu có chất
lượng tốt, theo quan điểm của chúng tôi, sự thành công của một khóa học phục thuộc rất
lớn vào chất lượng của học liệu.
– Cuối cùng, nhưng cũng là một trong những yếu tố quan trọng nhất đó là đầu tư vào con
người. Bên cạnh cơ sở vật chất thì việc bồi dưỡng, nâng cao năng lực của đội ngũ giảng
viên, chuyên viên, kỹ thuật đáp ứng được yêu cầu của dạy học online là yếu tố then chốt.
Chương 5: Kết luận và đề xuất giải pháp
Đào tạo theo hình thức e-learning là một xu thế tất yếu hiện nay, do vậy các trường đại
học, cơ sở giáo dục nếu không triển khai chắc chắn sẽ bị lạc hậu, bỏ lại phía sau trong bối
cảnh phát triển chung của xã hội. Mặc dù vậy, các đơn vị giáo dục cũng cần phải lựa
chọn cho mình cách thức triển khai phù hợp thì mới có thể đạt kết quả mong muốn.
Theo chúng tôi, trong giai đoạn này, e-learning nên triển khai theo hướng sau đây: