



















Preview text:
TRƯỜNG ĐẠI HỌC THƯƠNG MẠI KHOA HTTTKT & TMĐT ---------------- ĐỀ TÀI THẢO LUẬN
HỌC PHẦN PHƯƠNG PHÁP NGHIÊN CỨU KHOA HỌC ĐỀ TÀI:
NGHIÊN CỨU CÁC YẾU TỐ TÁC ĐỘNG ĐẾN QUYẾT ĐỊNH TIÊU DÙNG DỊCH
VỤ KINH TẾ ĐÊM CỦA GIỚI TRẺ Học phần:
Phương pháp nghiên cứu khoa học Lớp học phần: 231_SCRE0111_40
Giảng viên hướng dẫn: TS. Phạm Thị Minh Uyên Nhóm thực hiện: 02 Hà Nội, tháng 11 năm 2023 1 MỤC LỤC
LỜI CAM ĐOAN..............................................................................................................4
LỜI CẢM ƠN.................................................................................................................... 5
CHƯƠNG MỞ ĐẦU.........................................................................................................6 I. Cấu trúc nghiên
cứu…………………………………………………………………6
II. Lý do lựa chọn đề tài...............................................................................................6
III. Mục đích nghiên cứu và mục tiêu nghiên cứu.....................................................6
1. Mục đích nghiên cứu:.............................................................................................6
2. Mục tiêu nghiên cứu:..............................................................................................7
IV. Đối tượng và phạm vi nghiên cứu.........................................................................7
V. Phương pháp nghiên cứu........................................................................................7
CHƯƠNG I: TỔNG QUAN NGHIÊN CỨU……………………………………………..8
1. Các khái niệm chung......................................................................................……. 8
1.1. Khái niệm "quyết định"…………………………………………………………………8
1.2. Khái niệm "quyết định tiêu dùng"……………………………………………….8
1.3. Khái niệm "dịch vụ"……………………………………………………………...9
1.4. Khái niệm "kinh tế đêm"…………………………………………………………10
2.Tổng quan tình hình nghiên
cứu.................................................................................10
3. Mô hình nghiên cứu lý thuyết……………………………………………………..15
3.1. Lý thuyết nền ……………………………………………………………………15
3.2. Lý thuyết hành vi người tiêu dùng………………………………………………17
4. Mô hình nghiên cứu thực nghiệm..........................................................................20
4.1. Mô hình nghiên cứu của Marijana Seočanac và Darko Dimitrovski……………20
4.2. Mô hình nghiên cứu của TS Nguyễn Thị Thu Thủy (Đại học Bách Khoa Hà
Nội)……………………………………………………………………………………….21
4.3. Mô hình nghiên cứu của nhóm sinh viên trường Đại học Thương mại…………23
CHƯƠNG II: PHƯƠNG PHÁP NGHIÊN CỨU..........................................................25
1. Phương pháp nghiên cứu.......................................................................................25
2. Kết quả nghiên cứu.................................................................................................34
2.1. Phân tích thống kê mô tả....................................................................................34
2.2. Kiểm định độ tin cậy thang đo...........................................................................40
2.3. Nhân tố khám phá .............................................................................................44
2.4. Hồi quy .............................................................................................................49
3. Đánh giá chung và kết luận rút ra từ nghiên cứu………………………………..51
CHƯƠNG III: BÀN LUẬN VÀ KHUYẾN NGHỊ CHÍNH SÁCH…………………….54
1. Các phát hiện chính…………………………………………………………….…54 2
2. Khuyến nghị giải pháp…………………………………………………………….54
3. Hạn chế nghiên cứu………………………………………………………………..57
TÀI LIỆU THAM KHẢO……………………………………………………………..…58 3 LỜI CAM ĐOAN
Nhóm chúng em cam đoan đây là bài nghiên cứu được thực hiện với sự tham gia
đầy đủ của các thành viên trong nhóm và được nhận sự hướng dẫn T.S. Phạm Thị Minh
Uyên. Các nội dung nghiên cứu trong đề tài “Nghiên cứu các yếu tố ảnh hưởng quyết định
tiêu dùng dịch vụ kinh tế đêm ” của nhóm chúng em là hoàn toàn trung thực và chưa được
công bố dưới bất kỳ hình thức nào. Những số liệu trong các bảng biểu phục vụ cho việc
phân tích, nhận xét, đánh giá được cá nhân thu thập từ các nguồn khác nhau có ghi rõ nguồn gốc.
Nếu phát hiện có bất kỳ sự gian lận nào chúng em xin hoàn toàn chịu trách nhiệm
về nội dung bài nghiên cứu của nhóm mình. 4 LỜI CẢM ƠN
Trong quá trình học tập, nghiên cứu đề tài “Các yếu tố tác động đến quyết định tiêu dùng
dịch vụ kinh tế đêm” nhóm đã nhận được sự giúp đỡ, chỉ dạy của T.S. Phạm Thị Minh
Uyên để hoàn thành bài nghiên cứu này. Xin cảm ơn tập thể sinh viên Trường đại học
Thương Mại cùng toàn thể mọi người đã dành thời giúp đỡ nhóm thu thập dữ liệu và khảo
sát phục vụ cho nghiên cứu. Qua học tập và nghiên cứu đề tài, chúng em phần nào đã có
thêm cho mình những kiến thức bổ ích và quý báu, là hành trang để chúng em phát triển
trên chặng đường sắp tới
Dù đã có nhiều cố gắng trong suốt quá trình thực hiện đề tài, nhưng vẫn còn tồn tại một số
thiếu sót và hạn chế do còn thiếu kinh nghiệm, nhóm rất mong nhận được ý kiến đóng góp
và bổ sung ý kiến của các thầy cô và các bạn học. 5 CHƯƠNG MỞ ĐẦU
I. Cấu trúc bài nghiên cứu
Bài nghiên cứu các yếu tố tác động đến quyết định tiêu dùng dịch vụ kinh tế đêm gồm 4 chương: ● Chương mở đầu
● Chương I: Tổng quan nghiên cứu
● Chương II: Phương pháp nghiên cứu
● Chương III: Bàn luận và khuyến nghị chính sách
II. Lý do lựa chọn đề tài
Khái niệm “Kinh tế ban đêm” được hiểu chung là những hoạt động dịch vụ diễn ra trong
khung giờ từ 17h tối đến 6h sáng hôm sau, gồm đa dạng dịch vụ như: chợ đêm; ăn uống; cửa hàng
tiện lợi 24/24; phố đi bộ; các hoạt động nghệ thuật, lễ hội, ca nhạc ngoài trời. Mô hình kinh tế đêm
đã được hình thành và ươm mầm tại nhiều quốc gia trên thế giới, đặc biệt là các đất nước có ngành
du lịch phát triển mạnh, trong đó có Việt Nam.
Theo kết quả khảo sát do một số nhà nghiên cứu nước ngoài thu thập, tại Việt Nam, doanh thu sản
phẩm dịch vụ du lịch ban ngày chỉ chiếm 30%, trong khi 70% còn lại nằm ở khung giờ đêm.
Những thống kê này cho thấy tiềm năng phát triển kinh tế dồi dào của ngành dịch vụ ban đêm.
Trong khoảng thời gian gần đây, những chuỗi cửa hàng tiện lợi hoạt động 24/24 đã dần xuất hiện
tiêu biểu là Circle K và 7-Eleven. Những con phố như Tống Duy Tân (Hà Nội) hay Bùi Viện
(TP.HCM) là những ví dụ về các khu ẩm thực đêm phổ biến. Ngoài ra, các địa điểm du lịch nổi
tiếng tại đã bắt đầu phục vụ du khách sau 23h đêm điển hình như Skylight Nha Trang, Bà Nà Hills.
Làn sóng kinh tế đêm đem theo cơ hội việc làm cho nhiều người lao động. Một nghiên cứu của
World Bank ước tính rằng các dịch vụ kinh tế ban đêm có tiềm năng tạo ra 3,3 triệu việc làm, do
đó phần nào sẽ giải quyết được nạn thất nghiệp hiện nay.
Với lượng khách du lịch nước ngoài đang ngày một gia tăng, những yếu tố văn hóa và ẩm thực
đặc trưng cùng với thời tiết ban đêm tương đối dễ chịu, Việt Nam có những thuận lợi nhất định để
đẩy mạnh phát triển các dịch vụ kinh tế về đêm. Tuy nhiên, vẫn còn đó một số trở ngại liên quan
đến cơ sở hạ tầng, bảo vệ môi trường, quy trình kiểm định an toàn vệ sinh thực phẩm và an ninh trật tự.
Có thể thấy, kinh tế ban đêm mang lại lợi ích cho nhiều lĩnh vực, bao gồm kinh tế, du lịch, ngoài
ra, nó còn cung cấp việc làm và cải thiện đời sống của người dân, đồng thời giúp quảng bá hình
ảnh đất nước với bạn bè quốc tế. Bên cạnh đó vẫn còn tồn tại những hạn chế cần được giải quyết.
Nhằm đóng góp cho thư viện nghiên cứu khoa học của đất nước và cung cấp thông tin cần thiết
cho các doanh nghiệp cũng như các đơn vị cơ quan có thẩm quyền thực hiện thúc đẩy ngành dịch
vụ kinh tế ban đêm, nhóm chúng em đã tiến hành nghiên cứu khoa học với đề tài “Nghiên cứu các
yếu tố ảnh hưởng đến quyết định tiêu dùng dịch vụ kinh tế đêm”
III. Mục đích nghiên cứu và mục tiêu nghiên cứu
Xuất phát từ sự cấp thiết được nêu ra ở trên, đề tài đặt ra mục đích và mục tiêu nghiên cứu như sau:
1. Mục đích nghiên cứu: 6
-Nghiên cứu các yếu tố ảnh hưởng đến quyết định của người tiêu dùng đối với các dịch vụ kinh tế đêm
- Cung cấp thông tin có giá trị cho doanh nghiệp từ đó có thể tối đa hóa dịch vụ cũng như điều
chỉnh sản phẩm, dịch vụ tiếp cận gần hơn tới thị hiếu người tiêu dùng 2. Mục tiêu nghiên cứu
Để có thể thực hiện được mục đích đó, nhóm đặt ra các mục tiêu sau: 2.1 Mục tiêu chung:
Xác định các yếu tố ảnh hưởng đến quyết định tiêu dùng dịch vụ kinh tế đêm 2.2 Mục tiêu cụ thể
●Khảo sát thực trạng các yếu tố tác động đến quyết định sử dụng dịch vụ kinh tế đêm của
người tiêu dùng tại Hà Nội
●Đánh giá sức ảnh hưởng và chiều ảnh hưởng của các yếu tố đến quyết định tiêu dùng dịch vụ kinh tế đêm
●Tổng hợp dữ liệu về mức độ tác động của các yếu tố đối với quyết định tiêu dùng dịch vụ kinh tế đêm
●Đề xuất một số giải pháp thúc đẩy phát triển IV. Đối tượng, phạm vi
1. Đối tượng nghiên cứu: Là các yếu tố tác động đến quyết định tiêu dùng dịch vụ của
nhóm khách hàng từ độ tuổi 18-30. 2. Phạm vi nghiên cứu:
Không gian: Địa bàn thủ đô Hà Nội.
Thời gian: 12/9/2023 – 12/11/2023.
V. Phương pháp nghiên cứu
- Sử dụng phương pháp nghiên cứu định lượng: Thông qua việc gửi link khảo sát qua nhiều nền
tảng nhằm hướng đến không chỉ sinh viên đại học Thương Mại và các trường khác nhau mà còn
hướng đến đối tượng từ 22-30 tuổi, thực hiện hoàn thành bảng hỏi khảo sát để đánh giá độ tin cậy
và giá trị thang đo của các biến.
- Sử dụng phương pháp nghiên cứu định tính: Kiểm tra nội dung và cấu trúc bảng câu hỏi về các
yếu tố tác động đến quyết định tiêu dùng dịch vụ kinh tế đêm
- Sử dụng phương pháp thu thập dữ liệu:
Thu thập dữ liệu thứ cấp: giáo trình, các bài báo, tạp chí,...
Thu thập dữ liệu sơ cấp: Khảo sát để thu thập thông tin
- Sử dụng phương pháp xử lý thông tin: xử lý các thông tin thu được từ 2 phương pháp định tính
và định lượng nhằm đánh giá mặt mạnh, mặt yếu, chỉ ra những sai lệch đã mắc phải trong quan
sát, thực nghiệm, đồng thời đánh giá ảnh hưởng của những sai lệch ấy, mức độ có thể chấp nhận
trong kết quả nghiên cứu. 7
CHƯƠNG I: TỔNG QUAN NGHIÊN CỨU 1. Các khái niệm chung
1.1. Khái niệm quyết định
Ra quyết định liên quan đến giải quyết vấn đề và giải quyết vấn đề cần phải ra quyết định.
Quyết định là quá trình nhận thức của con người và dẫn đến việc đưa ra những lựa chọn hoặc
cũng chính là một quá trình hoạt động với những khả năng thay thế. Với mỗi quá trình thay thế
và ra quyết định đó của con người thì nó chính là lựa chọn cuối cùng có thể hoặc không thể
nhắc nhở hoạt động. Việc ra quyết định chính là việc mà bạn phải lựa chọn những giá trị thay
thế, dựa trên những giá trị và sở thích của người ra quyết định. Hoạt động về quyết định là một
loạt các hành động liên kết trước với nhau nhằm ngắt dòng trải nghiệm của con người để tạo
điều kiện cho việc hình thành và giảm bớt sự lo lắng.
Vấn đề chúng ta cần giải quyết trong bài nghiên cứu này là phải đưa ra được quyết định
tiêu dùng dịch vụ kinh tế đêm. Quyết định sẽ được chia làm 3 loại:
Quyết định theo chuẩn, quyết định tức thời và quyết định có chiều sâu.
oQuyết định theo chuẩn: là những quyết định hàng ngày theo lệ thường và có tính chất
lặp đi lặp lại. Giải pháp cho những quyết định loại này thường là những thủ tục, luật lệ
và chính sách đã được quy định sẵn. Quyết định loại này tương đối đơn giản do đặc
tính lặp đi lặp lại của chúng. Bạn có khuynh hướng ra những quyết định này bằng cách
suy luận logic và tham khảo các quy định có sẵn. Vấn đề có thể phát sinh nếu bạn
không thực hiện theo đúng các quy tắc sẵn có.
oQuyết định cấp thời: là những quyết định đòi hỏi tác động nhanh và chính xác, đồng
thời cần phải được thực hiện gần như tức thời. Đây là loại quyết định thường nảy sinh
bất ngờ, không được báo trước. Tình huống của quyết định cấp thời cho phép rất ít thời
gian để hoạch định hoặc lôi kéo người khác vào quyết định.
oQuyết định có chiều sâu: Không phải là những quyết định có thể giải quyết ngay mà
đòi hỏi phải có kế hoạch tập trung, thảo luận và suy xét. Đây là loại quyết định thường
liên quan đến việc thiết lập định hướng hoạt động hoặc thực hiện các thay đổi. Những
quyết định có chiều sâu thường đòi hỏi nhiều thời gian và những thông tin đầu vào đặc
biệt. Điểm thuận lợi đối với quyết định loại này là bạn có nhiều phương án và kế hoạch
khác nhau để lựa chọn. Quyết định có chiều sâu bao gồm quá trình chọn lọc, thích 8
ứng, và sáng tạo hoặc đổi mới. Tính hiệu quả của bạn tùy thuộc vào việc bạn chọn
quyết định, quyết định này phải được chấp nhận nhiều nhất, sinh lợi và hiệu quả nhất.
1.2. Khái niệm về quyết định tiêu dùng
Sheeran (2002) cho rằng “Quyết định mua hàng của người tiêu dùng là một trong những yếu tố
đầu vào chính mà người quản lý tiếp thị sử dụng để dự đoán doanh số trong tương lai và để xác
định cách hành động họ thực hiện sẽ tác động đến hành vi mua của người tiêu dùng.Trong một số
trường hợp, ý định mua được sử dụng để đo lường nhu cầu của người tiêu dùng đối với các sản
phẩm mới bằng cách sử dụng các bài kiểm tra khái niệm và sản phẩm. Người quản lý tiếp thị cũng
sử dụng ý định mua hàng làm chỉ báo hàng đầu về nhu cầu trong tương lai cho việc hoạch định kế hoạch bán hàng”.
Theo Hsiao (2002) “Quyết định mua có tương quan với hành vi mua hàng tiếp theo của người
tiêu dùng, người quản lý tiếp thị cần phải biết khi nào tốt nhất nên dựa vào ý định để có thể có
những kế hoạch bán hàng cụ thể và biết cách tốt nhất để sử dụng chúng. Ý định mua hàng là một
dạng cụ thể của các ý định chung, nó được hình thành trong lúc khách hàng có những ý tưởng về
các sản phẩm dịch vụ của mình, khi xem xét ý định cần chú ý đến những yếu tố ảnh hưởng đến
mối quan hệ giữa ý định mua và mua hàng và, cách quản lý tiếp thị tốt nhất sử dụng ý định mua để
thiết kế doanh số trong tương lai”.
Như vậy “Quyết định mua sản phẩm chính là một dạng ý định, nó là việc mà một cá nhân sẽ
có những dự tính, kế hoạch để thực hiện mua sắm, sử dụng một dịch vụ của một tổ chức nào đó
trong một khoản thời gian nhất định, ý định mua sản phẩm là dự báo cho hành vi mà một cá nhân
sẽ thực hiện mua sản phẩm, ý định mua có được từ việc nhận thức những tính năng, đặc điểm nổi bật của sản phẩm”. 1.3. Khái niệm dịch vụ
Dịch vụ là một quá trình giao dịch, mà trong đó hàng hóa là sản phẩm vô hình, được chuyển
từ người bán sang người mua một cách đồng thời, để đáp ứng nhu cầu và sự kỳ vọng của người
tiêu dùng. Khi nói về dịch vụ, có nghĩa là mọi người đang đề cập đến các quá trình chứ không
phải một sản phẩm hữu hình nào đó.
Dịch vụ cũng là sản phẩm từ sức lao động, nhưng nó không phải là một sản phẩm vật chất cụ
thể, mà là một giá trị, một trải nghiệm của người tiêu dùng. Các hoạt động cung ứng dịch vụ rất đa
dạng và có những đặc điểm riêng biệt, không thể nhầm lẫn với các sản phẩm khác.
Chất lượng của dịch vụ sẽ được khách hàng đánh giá sau khi sử dụng dịch vụ của một nhà
cung cấp dựa trên kinh nghiệm tổng quát của họ.
Vì vậy chất lượng dịch vụ chỉ mang tính chủ quan. Nó liên quan chặt chẽ đến các nhu cầu,
sự kỳ vọng cá nhân và mỗi khách hàng đều có tiêu chuẩn riêng để đánh giá chất lượng dịch vụ. Do 9
đó, chất lượng dịch vụ không thể đồng nhất, chính là một trong những đặc điểm tiêu biểu của dịch vụ.
⇨Dịch vụ là sợi dây liên kết, giúp cho người cung cấp và người tiêu dùng, các ngành kinh tế,
các vùng miền trong nước và cả ở nước ngoài được kết nối lại gần nhau hơn. Do đó, dịch vụ
là một thành phần đặc biệt của nền kinh tế, có đóng góp lớn và định hướng phát triển của xã
hội - kinh tế của cả nước.
1.4. Khái niệm kinh tế đêm
Theo PGS. TS Phạm Trung Lương - Nguyên Phó Viện trưởng Viện Nghiên cứu Phát triển Du
lịch, kinh tế đêm là bộ phận không tách rời của nền kinh tế.
"Kinh tế ban đêm" (Night-time economy) được hiểu là tất cả những hoạt động dịch vụ diễn ra
trong giai đoạn từ 18h hôm trước cho đến 6h sáng hôm sau, bao gồm các dịch vụ về văn hóa (biểu
diễn nghệ thuật, âm nhạc...) vui chơi giải trí, ẩm thực, mua sắm và các hoạt động trải nghiệm tại
các điểm du lịch chỉ mở cửa vào ban đêm.
Hiện nay, quan niệm kinh tế ban đêm tại nhiều quốc gia trên thế giới được hiểu theo các phạm vi khác nhau.
Chẳng hạn như đối với Chính quyền thành phố New York – Mỹ, đã xác định kinh tế ban đêm gồm
5 lĩnh vực chính, đó là: nghệ thuật; quán bar; dịch vụ ẩm thực; thể thao và giải trí. Có nghĩa là tập
hợp các hoạt động của nền kinh tế văn hóa diễn ra ban đêm, chủ yếu là các hoạt động và trải
nghiệm mang tính giải trí.
Một số quốc gia khác nhận diện kinh tế ban đêm theo nghĩa rộng hơn, đó là tất cả các hoạt động
xã hội, văn hóa và sản xuất diễn ra trong khung thời gian ban đêm. Đây là cách thức được Văn
phòng Thống kê Quốc gia Anh tiếp cận. Tuy nhiên, chính quyền thành phố London chia kinh tế
ban đêm thành 4 nhóm ngành cụ thể hơn, bao gồm: các hoạt động vui chơi giải trí và văn hóa ban
đêm, các hoạt động hỗ trợ hoạt động vui chơi giải trí và văn hóa ban đêm, dịch vụ xã hội và chăm
sóc sức khỏe 24 giờ, các hoạt động hỗ trợ hoạt động kinh tế và xã hội mở rộng. Tại Australia, kinh
tế ban đêm bao gồm các hoạt động kinh doanh nhằm phục vụ nhu cầu tiêu dùng của con người vào ban đêm
2.Tổng quan tình hình nghiên cứu
Bảng 1. Bảng tóm tắt nghiên cứu Phương pháp Hạn chế của nghiên S Tên nghiên cứu Tóm tắt nghiên cứu nghiên cứu T cứu T Factors influencing
-Đối tượng nghiên cứu: Các yếu + Thứ nhất, nghiên cứu Vietnam youth's
tố ảnh hưởng đến sự tham gia này chỉ tập trung vào
đối tượng trẻ nên khả participation in the
của giới trẻ việt nam vào nền năng khái quát hóa sẽ nighttime economy kinh tế ban đêm (NTE). lớn hơn nếu các nghiên
-Khách thể nghiên cứu: 405 thanh cứu tiếp theo tiếp tục Tác giả nghiên cứu:
niên đang sống, học tập và làm với cấu trúc mẫu mở Tiến sĩ Nguyễn Thị Thu
việc tại Hà Nội, Đà Nẵng Và Định rộng theo nhóm tuổi, 10 1 Thủy (Đại học Bách Thành Phố Hồ Chí Minh. lượng hoặc với mẫu mang tính Khoa Hà Nội) -Kết quả: đại diện hơn. + Thứ hai, nghiên cứu
+ Nghiên cứu đã chỉ ra các nhân tập trung vào hành vi
tố ảnh hưởng đến sự tham gia tham gia của khách du
của giới trẻ việt nam vào kinh tế
lịch việt nam hoặc địa
đêm, trong đó: ATT là thái độ phương. Trong khi đó,
đối với NTE, SNO là chuẩn mực
lượng khách quốc tế đến việt nam hàng năm rất
chủ quan, PBC là nhận thức cao và đóng góp không
kiểm soát hành vi, PBE là nhận
nhỏ vào tăng trưởng của
thức lợi ích, PRI là nhận thức rủi NTE.
ro, CD là nhận thức về sự phát + Cuối cùng, các biến khác, chẳng hạn như
triển của các giá trị văn hóa, ID
trình độ học vấn, hiểu
là nhận thức về chất lượng và
biết và mức thu nhập, có
tầm quan trọng của các cơ sở thể được đưa vào làm
giải trí về đêm, FRC là sự sẵn
yếu tố điều tiết trong mô
hình vì trình độ học vấn
sàng tài chính cho tiêu dùng, ITT khác nhau của những
là ý định và BHA là hành vi. người tham dự có thể
+ Nghiên cứu cho thấy nhận thức gợi ra những phản hồi đa dạng và cung cấp cho
về rủi ro chỉ tác động trực tiếp đến các nhà hoạch định
hành vi đến hành vi tham gia của chính sách, cơ quan
thanh thiếu niên vào NTE, trong quản lý và doanh nghiệp
khi lợi ích được cảm nhận lại có cái nhìn sâu sắc hơn.
tác động tích cực đến hành vi cả
trực tiếp và gián tiếp thông qua
vai trò trung gian của thái độ và ý
định hành vi. Như vậy, nhận thức
về lợi ích có tác động lớn hơn và
đa dạng hơn so với nhận thức về
rủi ro - được coi là trở ngại cho
việc thanh niên tham gia các hoạt
động kinh tế ban đêm. Các chuẩn
mực và thái độ chủ quan có tác
động gián tiếp đến hành vi thông
qua ý định, trong khi nhận thức
kiểm soát hành vi có tác động trực
tiếp và gián tiếp đến hành vi thực 11
tế thông qua ý định. Một trong
những yếu tố quan trọng nhất
trong việc hình thành ý định hành
vi của giới trẻ ở Việt Nam là sự
sẵn sàng về mặt tài chính cho tiêu
dùng, trong đó nhấn mạnh tính
thực dụng và hợp lý của những
người tham gia NTE trong việc
chi tiêu tiền của mình. Ngoài chủ
nghĩa thực dụng và chủ nghĩa duy
lý, hành vi của những người tham
gia NTE còn bị ảnh hưởng bởi các
cơ hội văn hóa và sự sẵn có của
các cơ sở giải trí về đêm. Factors influencing
-Đối tượng nghiên cứu: các Đầu tiên, nó không tourists’ nightlife
nhân tố ảnh hưởng đến trải
kiểm tra được tác động experience in Belgrade
của tất cả các yếu tố
nghiệm cuộc sống về đêm của du Tác giả nghiên cứu: cảnh quan về đêm đã Marijana Seočanac và khách ở Belgrade
được xác định đối với Darko Dimitrovski
-Khách thể nghiên cứu: 679 trải nghiệm và ý định
khách du lịch từ một trong Định tương lai của khách du
những nền tảng du lịch phổ biến lượng lịch. + Các đặc điểm nhân khẩu học của nhất, Tripadvisor người đánh giá không Kết quả: được xem xét do thiếu 2
Nghiên cứu này cho thấy trải thông tin như vậy trên
nghiệm của khách du lịch thực sự tripadvisor.
bị ảnh hưởng bởi các yếu tố từ + Ngoài ra, vì nghiên
môi trường trải nghiệm. Chính
cứu này được thực hiện
xác hơn, người ta phát hiện ra bằng cách sử dụng các
rằng trong trường hợp của đánh giá phản ánh trải
belgrade, nhận thức về các khía nghiệm được du khách
cạnh vật chất của môi trường, sự ghi nhớ nên các nghiên
hiện diện của những khách du cứu trong tương lai nên
lịch khác và cảm giác được chấp xem xét tác động của 12
nhận là những yếu tố chính ảnh các yếu tố không gian
hưởng đến trải nghiệm cuộc sống
trải nghiệm đối với trải
về đêm của khách du lịch. Một nghiệm tại chỗ. Bằng
phát hiện quan trọng là, trái ngược
cách này, sẽ tránh được
với kỳ vọng là đại dịch covid-19 sự thiên vị trong hồi
sẽ gây ra những thay đổi trong tưởng và khách du lịch
thái độ và hành vi của khách du
có thể suy ngẫm về toàn
lịch, đại dịch covid-19 chưa gây
bộ trải nghiệm của mình
ra những thay đổi đáng kể trong và truyền đạt cảm xúc
cách khách du lịch nhìn nhận về hiện tại của mình.
du lịch, trải nghiệm cuộc sống về
đêm. Cuối cùng, người ta phát
hiện ra rằng một số yếu tố từ môi
trường xã hội và giác quan, chẳng
hạn như nhân viên, sự hiện diện
của người khác, bầu không khí và
âm nhạc, có tác động tích cực đến
trải nghiệm du lịch, dẫn đến việc
giới thiệu trải nghiệm cuộc sống
về đêm ở belgrade cho những
người khác. Bằng cách quan sát
ảnh hưởng của cảnh quan cuộc
sống về đêm đến trải nghiệm, tính
cách điểm đến của belgrade (thân
thiện), từ góc độ của khách du
lịch cuộc sống về đêm, cũng được tiết lộ. Đề tài nghiên cứu
-Đối tượng nghiên cứu: các
Hỗn hợp Có 2 chủ yếu xuất hiện các yếu tố ảnh hưởng
yếu tố ảnh hưởng đến quyết (cả định trong nghiên cứu: đến quyết định sử
định sử dụng dịch vụ kinh tế tính và + Thứ nhất, do nhóm dụng dịch vụ kinh tế đêm của giới trẻ. định nghiên cứu sử dụng đêm của giới trẻ. -Khách thể nghiên cứu: Tác giả nghiên cứu: lượng phương pháp chọn mẫu
những người trẻ tuổi từ 18 -28 phi xác suất, nhóm sinh viên thực
đã từng tham gia vào các hoạt
động giải trí vào ban đêm ở
thuận tiện tiếp cận với
hiện (Trường Đại học thành phố Hà Nội. giới trẻ nhưng sự lựa Thương Mại) Kết quả:
chọn này đã giới hạn sự phong phú
Nghiên cứu đã chỉ ra 6 nhân tố
của câu trả lời bởi rất có
ảnh hưởng đến quyết định sử 3
dụng dịch vụ kinh tế đêm của giới
thể sinh viên ở mỗi khóa
trẻ bao gồm: thời gian, địa điểm, và mỗi khoa khác nhau
danh tiếng và truyền thông, chất lại có
lượng dịch vụ, cơ sở vật chất của suy nghĩ về cùng một
dịch vụ và giá cả. Có các biểu đồ vấn đề là khác nhau.
hình tròn và bảng biểu thể hiện + Thứ hai, quy mô của 13
mức độ ảnh hưởng của từng yếu nghiên cứu còn nhỏ khi
tố chi tiết cụ thể và khoa học. chỉ tiến hành khảo sát
Đồng thời, nghiên cứu đưa ra 200 phiếu
được những giải pháp, đề xuất để là rất nhỏ so với hàng
nhà nước, địa phương và doanh
nghiệp phát triển dịch vụ kinh tế
triệu bạn trẻ tại Việt
đêm, thúc đẩy nhu cầu tiêu dùng Nam. của giới trẻ.
- Đối tượng nghiên cứu: nhân viên +Do thời gian có hạn
văn phòng tiếp cận quán và nhà nên nghiên cứu này chỉ hàng đêm tại Bangkok phỏng vấn 30 người.
- Mục tiêu nghiên cứu : Nghiên
Đây chỉ là nhóm nhỏ và
cứu này sẽ phân tích tác động của
The influence of online các đánh giá trực tuyến hoặc động không đại diện cho toàn reviews toward office
lực thúc đẩy, ảnh hưởng đến ý bộ nhân viên văn phòng workers’ intention to
định đến quán rượu và nhà hàng Định ở Bangkok. visit pubs and
sau giờ làm việc của người tiêu tính + Nhóm người tham gia restaurants at night in dùng bangkok area
trả lời phỏng vấn chỉ 4 - Kết quả:
giới hạn ở độ tuổi từ 26- Tác giả nghiên cứu:
Từ kết quả nghiên cứu, những
40 tuổi nên kết quả bị PGS.TS. Giáo sư
người tham gia chủ yếu đọc sách
giới hạn về đối tượng Vichita Ractham , Giáo
'của quán rượu và nhà hàng' , sư Astrid Kainzbauer ,
đánh giá trực tuyến từ phương tham gia. Tiến sĩ Duangporn
tiện truyền thông xã hội, trang Arbhasil
web và ứng dụng để tìm một số
địa điểm những đánh giá trực
tuyến này đáng tin cậy hơn.
86,67% người tham gia cho biết
họ đã ghé thăm quán rượu và nhà
hàng vì họ đã đọc các nhận xét
trực tuyến để đi chơi vào những
dịp đặc biệt. Vì vậy, có thể giả
định rằng người tiêu dùng muốn
để thu thập mọi thông tin về quán
rượu, nhà hàng trước khi quyết
định ghé thăm. Nghiên cứu của
Park, Kim & Han cho biết, khi
người tiêu dùng mua sản phẩm,
họ có xu hướng dựa nhiều hơn
vào các đánh giá trực tuyến để
giúp họ đưa ra quyết định. Nghiên
cứu này nêu năm các yếu tố quan
trọng của đánh giá trực tuyến có
thể ảnh hưởng đến ý định của
nhân viên văn phòng Bangkok
đến thăm các quán rượu và nhà
hàng. Đó là những đặc điểm của
người tiêu dùng, eWom hoặc 14
Electronic Truyền miệng, đánh
giá nguồn, chất lượng nội dung và nhận thức 5 Dazzled by the strobe
- Đối tượng nghiên cứu : Khách
Hỗn hợp Thứ nhất, fsQCA có thể lights: Tourist du lịch cả định tạo ra các lộ trình thay experience and
- Khách thể nghiên cứu : gồm 390 tính và thế, do đó cần thận complexity in the khách du lịch định
trọng nếu cố gắng khái night-economy Kết quả: Tác giả nghiên cứu:
Nghiên cứu này tập trung vào lượng quát hóa kết quả của P. Christou,
trải nghiệm cuộc sống về đêm nghiên cứu. Nghiên cứu A. Papatheodorou
của du khách khi sử dụng Síp
sâu hơn được đề xuất để
như một bối cảnh địa điểm phù
điều tra các hiện tượng
hợp. Bằng cách đó, nó đã góp trải nghiệm du lịch
phần đáp ứng những yêu cầu trong các bối cảnh khác
mang tính học thuật về vị thế của nhau.
nền kinh tế ban đêm của các
điểm đến và trải nghiệm cuộc Thứ hai, nghiên cứu của
sống về đêm của khách du lịch chúng tôi không bao
Trong nghiên cứu này, các yếu gồm các đề xuất dựa
tố văn hóa xã hội xuất hiện như trên lý thuyết như đã
một bộ đôi năng động và thiết được thực hiện trong
yếu góp phần tạo nên trải các nghiên cứu khác sử
nghiệm tổng thể của khách du dụng phương pháp tiếp
lịch trong nền kinh tế đêm.
Sự tham gia tích cực của các cận phương pháp luận
doanh nhân/nghệ sĩ địa phương fsQCA
cũng có thể được thúc đẩy thông
qua việc khuyến khích các cuộc
triển lãm nghệ thuật ban đêm và
các buổi biểu diễn ca múa/âm
nhạc dân gian/bản địa. Với điều
kiện khía cạnh 'chất lượng' cũng
được nâng lên từ khía cạnh văn
hóa, hội đồng thành phố và
doanh nhân nên đảm bảo rằng
các sự kiện, lễ hội và chợ không
thiếu tính tổ chức, tính thẩm mỹ
và chất lượng dịch vụ và sản
phẩm phải được đảm bảo
nghiêm ngặt. được theo dõi.
Hơn nữa, do tính chất đặc thù
của các chuyến đi chơi đêm nên
vấn đề vệ sinh và an toàn cũng
được chú trọng. Mặc dù những
khía cạnh như vậy có thể không
đảm bảo những trải nghiệm tổng
thể tích cực nhưng chúng có thể
cản trở những trải nghiệm tổng
thể không mấy dễ chịu đối với
du khách trong bối cảnh trải 15 nghiệm về đêm.
3. Mô hình nghiên cứu lý thuyết 3.1 Lý thuyết nền
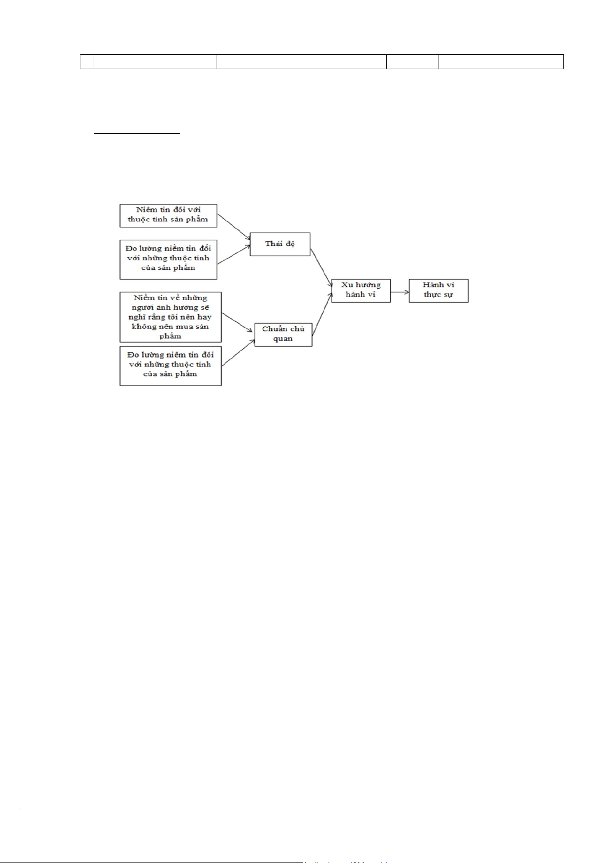
a) Thuyết hành động hợp lý TRA (Theory of Reasoned Action )
Lý thuyết hành vi hợp lý được phát triển lần đầu vào năm 1967 bởi Fishbein, sau đó đã
được sửa đổi và mở rộng bởi Ajzen và Fishbein (1975), học thuyết này bắt nguồn từ những nghiên
cứu trước đây về tâm lý học xã hội, là mô hình về dự đoán ý định hành vi của con người, quyết định
hành vi sẽ chịu ảnh hưởng bởi thái độ đối với hành vi và tiêu chuẩn chủ quan hành vi .
Thái độ đối với hành vi
Thái độ đối với một hành vi nhất định có thể là tích cực, tiêu cực hoặc trung tính. Thuyết
TRA quy định rằng tồn tại một mối tương quan trực tiếp giữa thái độ và kết quả, nếu người ta tin
rằng một hành vi nào đó sẽ dẫn đến một kết quả mong muốn hoặc thuận lợi, thì người ta có nhiều
khả năng có thái độ tích cực đối với hành vi đó. Chuẩn chủ quan
Các chuẩn chủ quan cũng là một trong những yếu tố chính quyết định quyết định hành vi
và đề cập đến nhận thức của các cá nhân hoặc các nhóm người có liên quan như thành viên gia
đình, bạn bè và đồng nghiệp,…có thể ảnh hưởng đến việc thực hiện hành vi của một người. Ajzen
định nghĩa các chuẩn chủ quan là "nhận thức được các áp lực xã hội để thực hiện hoặc không thực hiện hành vi”. Quyết định hành vi
Quyết định hành vi là một thành phần được tạo nên từ cả thái độ và chuẩn chủ quan đối với
hành vi đó; có thể hiểu rằng quyết định hành vi đo lường khả năng chủ quan của đối tượng sẽ thực
hiện một hành vi , được xem như một trường hợp đặc biệt của niềm tin, được quyết định bởi thái độ
của một cá nhân đối với các hành vi và chuẩn chủ quan. Hành vi
Hành vi là “những hành động quan sát được của đối tượng được quyết định bởi quyết định
hành vi. Theo thuyết hành động hợp lý (TRA) (Ajzen và Fishbein, 1975), “hành vi phải được xác
định rõ ràng theo bốn khái niệm sau: Hành động, Mục tiêu, Bối cảnh và Thời gian. Thuyết này cho
rằng quyết định hành vi là động lực chính của hành vi, trong khi hai yếu tố quyết định chính đối với
quyết định hành vi là thái độ và chuẩn chủ quan của con người”. Bằng cách kiểm tra thái độ và
chuẩn chủ quan, các nhà nghiên cứu có thể hiểu được liệu một cá nhân có thực hiện hành động dự định hay không”.
b) Mô hình chấp nhận công nghệ TAM (Technology Acceptance Model) 16
Mô hình chấp nhận công nghệ TAM được giới thiệu bởi Davis (1989). Davis đã chỉ ra sự
ảnh hưởng của các yếu tố: sự cảm nhận dễ sử dụng và sự cảm nhận hữu dụng của công nghệ lên
thái độ hướng đến sử dụng công nghệ và theo đó là sử dụng công nghệ thật sự. Legris và cộng sự
(2003) miêu tả mục đích chính của TAM là cung cấp nền tảng cho việc xác định các yếu tố tác động
của sự thay đổi bên ngoài lên sự tin tưởng, thái độ và quyết định nội tại. TAM được hình thành trên
thuyết hành động hợp lý TRA (Theory of Reasoned Action) được mô tả bởi Fishbien & Ajzen
(1975) và thuyết hành vi dự định TPB (Theory of Planned Behavior) được nêu ra bởi Ajzen (1991)
Theo mô hình TPB và TAM, quyết định và thái độ của người tiêu dùng có thể tiên đoán
được. Có ý kiến cho rằng thái độ là một đa cấu trúc bao gồm các cấu trúc chính của nhận thức hữu
ích và nhận thức dễ sử dụng (Taylor và Todd, 1995). Thái độ là đánh giá thuận lợi hoặc không tốt
về một hành vi nhất định và ảnh hưởng trực tiếp đến sức mạnh của niềm tin hành vi về những hậu quả có thể xảy ra.
3.2. Lý thuyết về hành vi người tiêu dùng
a) Lý thuyết về hành vi người tiêu dùng của Phillip Kotler (1960):
Ngày nay, hầu hết các nhà nghiên cứu đều cho rằng hành vi của người tiêu dùng là một quá
trình được xảy ra liên tục, không đơn thuần xảy ra tại thời điểm người tiêu dùng thực hiện thanh
toán để nhận được hàng hóa hoặc dịch vụ (thời điểm mua hàng).
Hành vi người tiêu dùng gồm nhiều giai đoạn khác nhau tức là cả một tiến trình diễn ra liên
tục trong một khoảng thời gian, bao gồm toàn bộ những hoạt động liên quan trực tiếp tới quá trình
tìm kiếm, thu thập, mua sắm, sở hữu, sử dụng, loại bỏ sản phẩm.
Theo Philip Kotler, định nghĩa “hành vi tiêu dùng là hành động của một người tiến hành
mua và sử dụng sản phẩm cũng như dịch vụ, bao gồm cả quá trình tâm lý và xã hội xảy ra trước và
sau khi hành động” (Philip Kotler, 2007, Marketing căn bản, NXB Lao động xã hội).
Theo Phillip Kotler, quy trình quyết định mua của người tiêu dùng được coi như là một
cách giải quyết vấn đề hoặc như là quá trình nhằm thỏa mãn những nhu cầu, trải qua 5 giai đoạn:
Ý thức nhu cầu -> Tìm kiếm thông tin -> Đánh giá các phương án -> Quyết định mua
sắm -> Đánh giá sau khi mua.
Dưới đây là mô hình lý thuyết hành vi tiêu dùng của Phillip Kotle: 17
Phân tích từng giai đoạn:
+ Giai đoạn 1: Ý thức nhu cầu
●Nhu cầu thường được xuất hiện khi một người ý thức được sự khác biệt giữa tình
trạng thực tế và tình trạng mong muốn.
●Nhu cầu có tính chức năng hoặc tính cảm xúc, tâm lý.
VD: Việc bán một chai nước cho một người đang khát nước là đáp ứng nhu cầu mang tính chức
năng, nhu cầu đã khát. Đây là yếu tố phát sinh từ bên trong
Yếu tố phát sinh từ bên ngoài như việc bán một chiếc túi xách hàng hiệu là đáp ứng
nhu cầu tự khẳng định mình của người mua – nhu cầu mang tính cảm xúc, tình cảm chứ không
phải chỉ để thỏa mãn việc đựng đồ.
+ Giai đoạn 2: Tìm kiếm thông tin
●Khi sự thôi thúc của nhu cầu đủ mạnh, người tiêu dùng sẽ tìm kiếm thông tin liên
quan đến sản phẩm và dịch vụ.
Nguồn thông tin cá nhân: gia đình, hàng xóm, bạn bè, người quen,…
Nguồn thông tin thương mại: quảng cáo, người bán, hội chợ, triển lãm,…
Nguồn thông tin đại chúng: Ấn phẩm, dư luận,…
Nguồn thông tin kinh nghiệm: trực tiếp xem xét hay dùng thử
●Nhờ thu thập thông tin, người tiêu dùng hiểu rõ hơn các nhãn hiệu hiện có trên thị
trường và những tính chất của chúng, các nhãn hiệu này tập hợp thành một bộ nhãn hiệu lựa chọn
và từ đó người tiêu dùng quyết định dứt khoát việc lựa chọn của mình.
+ Giai đoạn 3: Đánh giá các phương án:
Sau khi đã tìm được thông tin về những thứ mình mong muốn, khách hàng sẽ đánh giá và
so sánh những thông tin của các loại mặt hàng đó. Đây chính là bước then chốt quyết định tới sản
phẩm mà khách hàng lựa chọn.
+ Giai đoạn 4: Quyết định mua sắm
Sau khi đánh giá các phương án, người tiêu dùng đi đến ý định mua hàng. Ý định mua của
người tiêu dùng thường dành cho những sản phẩm có thứ hạng cao nhất, tốt nhất theo đánh
giá của họ, nhưng có hai yếu tố có thể xảy ra giữa hai giai đoạn có ý định mua và quyết định
mua đó là thái độ của người khác và những yếu tố bất ngờ của hoàn cảnh. 18
+ Giai đoạn 5: Đánh giá sau khi mua
Sau khi người tiêu dùng mua và sử dụng sản phẩm, bản thân người tiêu dùng sẽ tự cảm nhận
và đánh giá sản phẩm. Họ thường đánh giá sản phẩm qua nhiều khía cạnh như chất lượng,
tính năng sản phẩm, thái độ phục vụ của nhân viên, các dịch vụ hậu mãi, bảo hành, giao
hàng... Từ đó quyết định sẽ mua lại sản phẩm đó hay không.
* Ưu điểm và nhược điểm của mô hình: Ưu điểm:
●Được sử dụng rộng rãi: Mô hình của Philip Kotler đã được sử dụng rộng rãi trong
lĩnh vực tiếp thị, và được coi là một trong những mô hình tiêu chuẩn về hành vi người tiêu dùng.
●Đơn giản và dễ sử dụng: Mô hình này đơn giản và dễ sử dụng, vì nó giải thích quá
trình quyết định mua hàng của người tiêu dùng bằng các giai đoạn rõ ràng và dễ hiểu.
●Phù hợp với nhiều ngành hàng: Mô hình này có thể áp dụng cho nhiều ngành hàng và dịch vụ khác nhau. Nhược điểm:
●Không toàn diện: Mô hình này tập trung vào quá trình quyết định mua hàng của
người tiêu dùng, và không phân tích sâu về các yếu tố ảnh hưởng đến quá trình quyết định mua
hàng, chẳng hạn như yếu tố xã hội, văn hoá và tâm lý.
●Không đưa ra giải pháp: Mô hình này chỉ mô tả quá trình quyết định mua hàng của
người tiêu dùng, không đưa ra giải pháp cụ thể cho các doanh nghiệp để tối ưu hóa kết quả kinh doanh.
●Không áp dụng cho một số tình huống đặc biệt: Mô hình này không áp dụng cho
các tình huống đặc biệt, chẳng hạn như mua hàng trong tình huống khẩn cấp hoặc mua hàng theo định kỳ. b) Mô hình Howard-Sheth
Đây là một trong những mô hình quan trọng nhất về hành vi người tiêu dùng. Mô hình
này được phát triển bởi John Howard và Jagdish Sheth vào những năm 1960 và 1970, và đã
được sử dụng rộng rãi trong lĩnh vực tiếp thị.
Mô hình Howard-Sheth đã khắc phục được những hạn chế của mô hình Phillip Kotle,
xem xét các yếu tố tác động đến quá trình quyết định mua của người tiêu dùng, từ các yếu tố
nội tại như nhu cầu và sở thích cá nhân đến các yếu tố bên ngoài như tác động từ những người
khác trong cuộc sống của người tiêu dùng. 19
Mô hình Howard-Sheth bao gồm ba phần chính:
1. Nhu cầu: Giai đoạn này mô tả quá trình phát hiện và nhận thức nhu cầu của người
tiêu dùng. Nhu cầu có thể bắt nguồn từ các yếu tố như nhu cầu vật chất, nhu cầu xã hội, nhu
cầu tâm lý và nhu cầu tự thể hiện.
2. Tiếp cận và đánh giá thông tin: Giai đoạn này mô tả quá trình tìm kiếm thông tin và
đánh giá các tùy chọn. Người tiêu dùng có thể thu thập thông tin từ nhiều nguồn khác nhau, bao
gồm quảng cáo, báo chí, đánh giá từ người dùng khác và các tài liệu hướng dẫn sản phẩm.
3. Quyết định và hành động: Giai đoạn này mô tả quá trình quyết định mua hàng của
người tiêu dùng và hành động mua hàng. Người tiêu dùng đánh giá các lựa chọn, chọn sản
phẩm phù hợp nhất với nhu cầu của họ, và sau đó thực hiện hành động mua sản phẩm.
Mô hình Howard-Sheth cũng bao gồm một số yếu tố bên ngoài có thể tác động đến quá
trình quyết định mua của người tiêu dùng, bao gồm các yếu tố văn hoá, tâm lý, xã hội và kinh tế. Ưu điểm:
●Mô hình này cung cấp một cái nhìn toàn diện hơn về quá trình quyết định mua
hàng của người tiêu dùng so với nhiều mô hình khác: Mô hình Howard-Sheth xem xét tất cả
các yếu tố có thể ảnh hưởng đến quá trình quyết định mua hàng của người tiêu dùng, từ các yếu
tố nội tại như nhu cầu và sở thích cá nhân đến các yếu tố bên ngoài như tác động từ những
người khác trong cuộc sống của người tiêu dùng.
●Mô hình này tập trung vào yếu tố tâm lý của quá trình quyết định mua hàng của
người tiêu dùng: Mô hình Howard-Sheth bao gồm các yếu tố tâm lý và xã hội có thể ảnh hưởng
đến quá trình quyết định mua hàng của người tiêu dùng, giúp các nhà tiếp thị hiểu rõ hơn về
quá trình quyết định mua hàng của khách hàng.
●Cho phép phân tích sâu hơn về các yếu tố văn hoá, xã hội và kinh tế: Mô hình
Howard-Sheth bao gồm các yếu tố văn hoá, xã hội và kinh tế có thể ảnh hưởng đến quá trình
quyết định mua hàng của người tiêu dùng, giúp các nhà tiếp thị phát triển các chiến lược tiếp
thị phù hợp với thị trường. Nhược điểm:
●Mô hình này có độ phức tạp cao: Mô hình Howard-Sheth bao gồm nhiều yếu tố
khác nhau, do đó độ phức tạp của nó cũng cao. Việc áp dụng mô hình này có thể đòi hỏi nhiều
thời gian và công sức để thu thập thông tin và phân tích.
●Không phù hợp với các sản phẩm hoặc dịch vụ đặc biệt: Mô hình Howard-Sheth
không phù hợp với một số sản phẩm hoặc dịch vụ.
4. Mô hình nghiên cứu thực nghiệm
4.1.Mô hình nghiên cứu của Tiến sĩ Nguyễn Thị Thu Thủy (Đại học Bách Khoa Hà Nội)
-Bài nghiên cứu: Factors influencing vietnam youth's participation in the nighttime economy
-Các khái niệm liên quan: Việt Nam, kinh tế ban đêm, hành vi tham gia, các nhân tố, giới trẻ Việt Nam. 20