










Preview text:
ĐỀ CƯƠNG ÔN TẬP
PHẦN 1. CÂU HỎI TRẮC NGHIỆM
1. Trong công tắc nâng hạ kính chính ở cửa tài xế, khi nhấn nút “window lock”nhô lên thì các hành khách ngồi trên xe có thể điều khiển các cửa kính như thế nào ?
A. Cả 3 cửa kính hành khách đều lên xuống được
B. Chỉ có cửa kính phía trên bên phải lên xuống được
C. Chỉ có 2 cửa kính phía sau lên xuống được
D. Cả 3 cửa kính hành khách đều lên xuống được
2. Tiến hành bật công tắc máy ở chế độ START và đo điện áp giữa cực 50 và điểm tiếp mass, điện áp tiêu chuẩn đạt được là?
A. Lớn hơn 8.0 Volt
B. Nhỏ hơn 8.0Volt
C. Nhỏ hơn 9.6Volt
D. Tất cả đều sai
3. Đâu là nguyên nhân làm nóng máy phát điện?
A. Do động cơ hết nước làm mát
B. Do hỏng, kẹt vòng bi
C. Do hết chổi than
D. Do ắc quy hết điện
4. Đâu là nguyên nhân khiến cho sau một thời gian sử dụng, bugi có màu trắng?
A. Động cơ quá nhiệt
B. Buồng đốt bị lọt nhớt
C. Động cơ hoạt động bình thường
D. Dư nhiên liệu, cháy không hết
5. Đâu là nguyên nhân có tiếng kêu trong hệ thống cung cấp điện trên ô tô?
A. Dây curoa máy phát bị mòn
B. Bạc đạn máy phát hỏng
C. Bể cao su giảm chấn puly trục khuỷu
D. Tất cả đều đúng
6. Một hệ thống sạc làm việc bình thường thì điện áp của ắc quy ( loại 12V ) khi động cơ đang hoạt động là bao nhiêu?
A. 12.4 – 12.7 Volt
B. 13.8 – 14.5 Volt
C. 8.0 – 9.6 Volt
D. 9.6 – 12 Volt
7. Cực kích từ của công tắc từ ( Cực 50 ) trên máy khởi động sẽ được nối về đâu trong hệ thống khởi động?
A. Cực âm ắc quy
B. Cực dương ắc quy
C. Rơ le khởi động
D. Công tắc bàn đạp ly hợp
8. Khi chổi than máy khởi động bị mòn, máy khởi động sẽ có những triệu chứng gì?
A. Tạo ra tia lửa điện ở vị trí tiếp xúc giữa cổ góp và chổi than
B. Máy khởi động bị yếu, quay chậm
C. Máy khởi động có thể ngưng hoạt động
D. Tất cả các phương án trên đều đúng
9. Bóng đèn chiếu sáng bị đen và đứt là do đâu?
A. Cung cấp điện áp thấp hơn định mức liên tục
B. Thiếu nguồn âm
C. Độ sụt áp trên dây dẫn lớn
D. Cung cấp điện áp cao hơn định mức liên tục
10. Trong hoạt động của công tắc gạt nước, khi bật công tắc ở vị trí WASHER thì chân E sẽ thông mạch với chân nào ?
A. Chân ( +1 )
B. Chân ( +2 )
C. Chân ( B )
D. Chân ( W )
11.(0.200 Point Trong các loại bóng đèn dưới đây, loại bóng đèn nào không sử dụng dây tóc?
A. Đèn Halogen
B. Đèn sợi đốt
C. Đèn Xenon
D. Tất cả đều sai
12. Độ sụt áp cho phép giữa chân B trên máy phát và cực dương ắc quy là bao nhiêu?
A. Nhỏ hơn 0.2Volt
B. Nhỏ hơn 2Volt
C. Lớn hơn 0.05Volt
D. Lớn hơn 0.2Volt
13. Đâu là nguyên nhân khiến đèn báo sạc nhấp nháy?
A. Chổi than mòn, tiếp xúc không tốt
B. Cuộn dây rotor máy phát bị ngắn mạch
C. Chân S của bộ tiết chế bị đứt
D. Mất tín hiệu chân P của bộ tiết chế
14. Chân M trong IC tiết chế có chức năng gì?
A. Cấp nguồn cho bộ chia điện thực hiện quá trình đánh lửa khi động cơ vừa khởi động
B. Gửi tín hiệu điện áp cho ECU để ECU thực hiện bù ga cho động cơ để tăng tốc độ máy phát điện
C. Nhận tín hiệu từ điện áp ắc quy để so sánh và điều khiển máy phát
D. Nhận tín hiệu điện áp phát ra từ máy phát để báo cho IC tắt đèn báo sạc
15. Ở các nút công tắc nâng hạ kính trên xe Toyota, khi ta nhấn nút đi xuống ở vị trí“DOWN” thì cửa kính sẽ chuyển động:
A. Đi lên
B. Đi xuống
C. Đi lên rồi đi xuống
D. Không chuyển động
16. Trong hoạt động của công tắc gạt nước, khi bật công tắc ở vị trí INT thì chân S sẽ thông mạch với chân nào ?

A. Chân (+1)
B. Chân (+2)
C. Chân (B)
D. Chân (W)
17. Để thay đổi chiều quay của motor nâng hạ kính, chúng ta sử dụng phương pháp nào?
A. Thay đổi cường độ dòng điện cấp vào hai cực của motor
B. Thay đổi cực tính cấp nguồn cho motor
C. Tắt công tắc nâng hạ kính
D. Tất cả các phương án trên đều đúng
18. Tiến hành bật công tắc máy ở chế độ START và đo điện áp giữa cực 30 và điểm tiếp mass, điện áp tiêu chuẩn đạt được là?
A. Lớn hơn 8.0 Volt
B. Nhỏ hơn 8.0Volt
C. Nhỏ hơn 9.6Volt
D. Tất cả đều sai
19. Nguyên nhân chính làm cho dây tóc bóng đèn bị đứt sau thời gian sử dụng là gì?
A. Độ rung xóc của xe
B. Do nhiệt độ và độ ẩm môi trường
C. Do oxi hóa ở nhiệt độ cao
D. Do chất lượng dây tóc kém
20. Đâu là trạng thái cho thấy bugi còn hoạt động tốt sau một thời gian sử dụng?
A. Đỏ gạch
B. Đen, ẩm
C. Đen, khô
D. Trắng
21. Độ sụt áp cho phép giữa vỏ máy phát điện và cực âm ắc quy là bao nhiêu?
A. Nhỏ hơn 0,1Volt
B. Nhỏ hơn 0,2Volt
C. Nhỏ hơn 0.5Volt
D. Nhỏ hơn 0.05Volt
22. Tắt cần gạt nước, cần gạt mưa không quay về vị trí dừng mà dừng ở bất kì vị trí trên kính chắn gió là do đâu?
A. Cháy cầu cấp nguồn cho motor gạt mưa
B. Mất Mass hệ thống
C. Hỏng công tắc điều khiển
D. Hư hỏng đĩa cam trong motor
23. Để phân biệt giữa motor điều khiển Trái/Phải và motor điều khiển Lên Xuống trong gương hậu ta sử dụng phương pháp nào?
A. Đo điện trở và so sánh điện trở
B. Đo thông mạch các cặp chân của motor
C. Cấp nguồn cho motor và quan sát
D. Tất cả đều sai
24. Trong quá trình bảo dưỡng ắc quy, chúng ta cần châm thêm chất gì vào bình?
A. Nước cất
B. H2SO4
C. H2SO4 đặc
D. Nước
25. Trên hệ thống điện ô tô, độ sụt áp cho phép giữa hai đầu giắc nối là bao nhiêu?
A. Nhỏ hơn 0.2Volt
B. Nhỏ hơn 0.05Volt
C. Không được sụt áp
D. Nhỏ hơn 0.1Volt
26. Đâu là nguyên nhân có khả năng khiến cho cả 2 gương chiếu hậu không làm việc được?
A. Đứt cầu chì của hệ thống gập gương
B. Mất Mass trong hệ thống gập gương
C. Cả A và B đều đúng
D. Tất cả đều sai
27. Những hư hỏng có thể xảy ra trong hệ thống chiếu sáng?
A. Đứt cầu chì
B. Cháy bóng đèn
C. Công tắc điều khiển
D. Tất cả các phương án trên đều đúng
28. Đèn báo sạc trên đồng hồ tablo của xe được điều khiển bởi bộ phận nào?
A. Bộ tiết chế vi mạch
B. Bộ chỉnh lưu
C. ECU động cơ
D. Được bật tắt dựa vào điện áp ắc quy
29. Khi bộ diode chỉnh lưu của máy phát bị hỏng thì?
A. Ắc quy sẽ bị sạc liên tục
B. Ắc quy sẽ không được sạc điện nữa
C. Ắc quy sẽ được sạc dòng điện xoay chiều
D. Ắc quy sẽ không được sạc điện
30 Khi khởi động động cơ, thì điện áp của ắc quy ( loại 12V ) còn bao nhiêu thì chứng tỏ ắc quy còn tốt?
A. 8.0 Volt
B. Nhỏ hơn 8.0 Volt
C. Lớn hơn 9.6 Volt
D. Nhỏ hơn 9.6 Volt
PHẦN 2. CÂU HỎI NGẮN
1. Tại sao cực 50 và cực C của máy đề thông mạch với vỏ máy đề, nhưng khi chúng nhận điện dương từ ắc quy lại không gây ngắn mạch?
2. Nếu ta xác định sai giữa chân E và chân W của công tắc gạt mưa thì chế độ nào cảu hệ thống gạt mưa sẽ không hoạt động?
3. Để phân biệt chân 30 và cực C của máy đề ta phải làm gì?
4. Tiến hành khởi động động cơ và đo điện áp giữa các cực của ắc quy, điện áp tiêu chuẩn mà ắc quy còn sử dụng được là bao nhiêu Volt?
5. Kiểm tra thấy điện áp của ắc quy lớn hơn 14,8Volt thì chứng tỏ bộ phận nào của máy phát có vấn đề?
6. Trên các dòng xe Toyota, khi cả 2 gương hậu đều không hoạt động thì ta cần kiểm tra cầu chì nào?
7. Điện áp ở cực kích từ của máy khởi động khi đề máy là bao nhiêu thì hệ thống khởi động đang hoạt động bình thường?
8. Khi đèn báo sạc sáng là nguyên nhân do đâu?
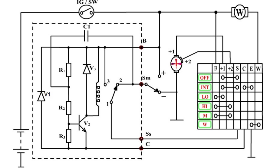
Cho sơ đồ mạch điện như Hình 1, trả lời các câu hỏi từ câu 6 đến câu 9

Hình 1: Sơ đồ nguyên lý máy phát điện
9. Chức năng của chân S trong IC tiết chế là gì?
10. Làm cách nào để IC tiết chế nhận biết máy phát có làm việc hay không để điều khiển bật tắt đèn báo sạc?
11. Khi cuộn dây rotor bị đứt, thì máy phát sẽ hoạt động như thế nào?
12. Khi mất tín hiệu ở chân S, thì máy phát sẽ hoạt động như thế nào?
13. Khi cuộn dây rotor bị ngắn mạch, thì máy phát sẽ hoạt động như thế nào?
16. Những nguyên nhân làm cho đèn Head ô tô bị hấp nước là gì?
14. Nguyên nhân làm xuất hiện nhiều tia lửa điện tại vị trí cổ góp khi máy khởi động hoạt động?
15. Các vị trí hư hỏng có thể gặp đối với hệ thống chiếu sáng ô tô là gì?
16. Khi chổi than bị mòn, hoặc mòn không đều sẽ ảnh hưởng như thế nào đến máy khởi động?
17. Khi trời không có mưa, tại sao ta nên làm ướt kính chắn gió trước khi thực hiện bật cần gạt nước?
18. Các phương pháp khắc phục khi đèn Head bị hấp hơi nước.
19. Nếu đĩa cam trong motor gạt mưa mất khả năng dẫn điện thì hệ thống gạt mưa sẽ xảy ra hiện tượng gì khi hoạt động?
20. Khi rờ le nháy bị đứt cuộn dây kích từ bên trong, ta tiến hành bật xy nhan thì đèn xy nhan thường sẽ hoạt động như thế nào?
21. Bật khóa đề ở vị trí START, và tiến hành đo điện áp giữa cực 30 và điểm tiếp mass thì điện áp tiêu chuẩn đạt được là bao nhiêu Volt?
22. Đối với xe ô tô sử dụng điện áp 12V, ta tiến hành đo điện áp của ắc quy khi xe đang hoạt động ở vòng tua máy là 2000 vòng/phút, thu được kết quả là 16V. Chứng tỏ bộ phận nào của máy phát điện đang gặp vấn đề?
23. Ta mắc 2 bình ắc quy 12V như thế nào để được ắc quy có dòng điện 24V?
24. Nêu phương pháp xác định các chân ( chung, cos, pha ) của bóng đen Head loại halogen 2 tim?
PHẦN 3. CÂU HỎI TỰ LUẬN
1.Trình bày quy trình tháo, lắp và đo kiểm máy phát điện trên ô tô.
Tháo puli
Dùng máy siết hơi tháo đai ốc. Dùng giẻ giữ chặt puli không cho nó xoay.

Hình 47. Tháo Puli Hình 48. Tháo nắp sau
6.1.2 Tháo rã nắp sau
Tháo đai ốc và phiến cách điện ra khỏi chân B. Tháo 3 đai ốc và chân mát, sau đó lấy nắp sau ra ngoài.
6.1.3 Tháo rã vòng kẹp chổi than
Tháo 2 con vít và lấy vòng kẹp chổi than ra ngoài.

Hình 49. Tháo vòng kẹp chổi than Hình 50. Tháo tiết chế vi mạch
6.1.4 Tháo rã tiết chế vi mạch
Tháo 3 con vít và lấy tiết chế vi mạch ra ngoài.
6.1.5 Tháo bộ chỉnh lưu
Tháo 4 con vít và lấy bộ chỉnh lưu ra ngoài. Tháo miếng đệm.

Hình 51. Tháo bộ chỉnh lưu Hình 52. Tháo nắp sau Hình 53. Tháo rotor
6.1.6 Tháo rã nắp sau
Tháo 4 con đai ốc. Dùng bộ cảo tháo rời nắp sau.
6.1.7 Tháo rotor
Chú ý: đừng làm mất các miếng đệm.
6.2 Kiểm tra các chi tiết
6.2.1 Kiểm tra điện trở cuộn dây rotor
Dùng VOM kiểm tra điện trở giữa hai vòng tiếp điện. Ghi nhận rồi sau đó so sánh với giá trị cho phép.

Hình 54. Kiểm tra Rotor
6.2.2 Kiểm tra cách điện cuộn rotor
Dùng VOM đo điện trở giữa trục (mát) và vòng tiếp điện. Chúng phải không thông nhau.
6.2.3 Đo đường kính ngoài và kiểm tra vòng tiếp điện
Dùng thước kẹp đo đường kính ngoài rồi so sánh với giá trị cho phép.
Làm nhẵn bề mặt vòng tiếp điện nếu bề mặt gồ ghề bằng giấy nhám nhuyễn.

Hình 55. Kiểm tra vòng tiếp điện Hình 56. Kiểm tra thông mạch Stator
6.2.4 Kiểm tra thông mạch cuộn dây stator
Dùng VOM kiểm tra thông mạch giữa các đầu cuộn dây. Mỗi cặp đầu dây phải thông nhau.
6.2.5 Kiểm tra cách điện cuộn stator
Dùng VOM kiểm tra cách điện giữa các đầu cuộn dây và má cực. Chúng phải cách điện với nhau.

Hình 57. Kiểm tra cách điện Stator Hình 58. Kiểm tra diode chỉnh lưu
6.2.6 Kiểm tra các diode chỉnh lưu
Dùng VOM kiểm tra diode cực dương và diode cực âm. Nếu dùng đồng hồ số thì bật sang thang đo diode.
- Kiểm tra diode cực âm: Để kiểm tra, ta đo các đầu E (mát) với các điểm từ P1 đến P4.
- Kiểm tra diode cực dương: Để kiểm tra, ta đo đầu B (dương) với các điểm từ P1 đến P4.
6.2.7 Kiểm tra chổi than
Dùng thước kẹp đo phần nhô ra của chổi than rồi so sánh với giá trị tiêu chuẩn. Nếu nhỏ hơn, ta phải thay thế chổi than. Kiểm tra chổi than có bị nứt hay vỡ không.

Hình 59. Kiểm tra chổi than Hình 60. Kiểm tra ổ bi
6.2.8 Kiểm tra ổ bi
Xoay ổ bi bằng tay và cảm nhận có tiếng ồn và chặt khít hay không.
2. Trình bày đo kiểm, xác định các chân từ 1 đến 9 của công tắc gập gương theo sơ đồ sau? Chú thích tên các chân theo số đã đánh.

3. Trình bày quy trình tháo, lắp và kiểm tra máy khởi động loại đồng trục trên ô tô.
4. Trình bày quy trình đo kiểm xác định chân của motor gạt mưa, công tắc điều khiển gạt mưa theo sơ đồ mạch sau?
