



















Preview text:
lOMoARcPSD| 59149108
CHƯƠNG 2: PHÂN TÍCH THIẾT KẾ HỆ THỐNG QUẢN LÝ CỬA HÀNG
TRANG SỨC BẠC XUXU SILVER
Chương 2, em trình bày về các module tổng quan của phần mềm, các yếu tố
về phân tích nghiệp vụ chức năng như: Danh sách các chức năng, gom nhóm các
chức năng đối với từng đối tượng. Từ đó xây dựng ra các biểu đồ tổng quan: Sơ đồ
Usecase tổng quát và đi vào cho tiết các module. Kết quả được bảng cơ sở dữ liệu đáp ứng các yêu cầu.
2.1. Sơ đồ Usecase tổng quan
Bảng 2.1. Bảng danh sách chức năng STT UseCase Tên tác
Chi tiết chức năng nhân 1 Mua hàng
Người dùngTì m kiếm sản phẩm (Full Text Search)
Lọc sản phẩm theo loại, hãng Lọc sản phẩm theo giá Xem chi tiết sản phẩm
Thêm sản phẩm vào giỏ hàng Thay đổi giỏ hàng Đặt hàng
Thay đổi thông tin nhận hàng Thanh toán Online Thanh toán Offline Xem, hủy đơn hàng 2 Quản lý tài khoản cá Người dùng Đăng ký lOMoARcPSD| 59149108 13 nhân Đăng nhập Đổi mật khẩu
Đổi ảnh đại diện và thông tin cá nhân 3 Quản lý sản phẩm Admin,
Thêm, sửa, xóa sản phẩm Nhân viên
Thêm, sửa, xóa thuộc tính sản phẩm
Lọc sản phẩm theo loại Tìm kiếm sản phẩm
4 Quản lý loại sản phẩm Admin,
Thêm, sửa, xóa loại sản phẩm Nhân viên
Tìm kiếm loại sản phẩm
5 Quản lý hãng sản xuất Admin,
Thêm, sửa, xóa hãng sản xuất Nhân viên
Tìm kiếm hãng sản xuất
6 Quản lý kho sản phẩm Admin,
Thêm, sửa, xóa số lượng sản phẩm Nhân viên Tìm kiếm sản phẩm 7 Quản lý thành viên Admin Quản lý danh sách admin
Quản lý danh sách khách hàng Sửa quyền thành viên lOMoARcPSD| 59149108 Khóa tài khoản Phân quyền tài khoản
Tìm kiếm thanh viên theo sđt,
email, họ tên, tên đăng nhập 14 8 Quản lý đơn hàng Admin,
Tìm kiếm đơn hàng theo trạng thái Nhân viên
Tìm kiếm đơn hàng theo ngày, SĐT, mã đơn hàng
Thay đổi trạng thái đơn hàng Lọc theo trạng thái
Lọc theo ngày, tên sản phẩm 9 Quản lý bình luận Admin, Phản hồi bình luận Nhân viên Xóa bình luận 10
Quản lý chương trình Admin, Nhân Thêm chương trình khuyến mãi viên Thêm sản phẩm Sửa chương trình Xoá chương trình 11 Thống kê doanh thu
Xem Hình thống kê doanh thu theo tháng
Xem Hình thống kê doanh thu theo ngày
Xem thống kê theo tên sản phẩm lOMoARcPSD| 59149108 15
Xem thống kê theo khoảng thời gian In báo cáo thống kê
Tải xuống báo cáo thống kê
Hình 2.1. Sơ đồ Ucase tổng quan 16 lOMoARcPSD| 59149108
2.2. Mô tả các chức năng
2.2.1. Chức năng Đăng nhập
2.2.1.1. Usecase chức năng
Hình 2.2. Usecase đăng nhập
Bảng 2.2 Đặc tả UseCase đăng nhập Tác nhân
Khách hàng, admin, nhân viên Mô tả
UC cho phép thành viên đăng nhập vào hệ thống Điều kiện
Tác nhân chưa đăng nhập vào hệ thống Luồng sự
1. Chưa có tài khoản: Khách hàng nhập thông tin cá nhân cần kiện chính
thiết vào form đăng ký. Nếu thông tin nhập không quy chuẩn, hệ
thống yêu nhập lại thông tin. Nếu nhập chính xác thì hệ thống
thông báo đăng ký thành công. Sau khi đăng nhập thành công,
khách hàng thực hiện đổi mật khẩu, thay đổi thông tin và đăng xuất.
2. Đã có tài khoản: Thành viên chọn chức năng đăng nhập trên
hệ thống để nhập tên, mật khẩu vào form đăng nhập. Hệ thống
kiểm tra tên, mật khẩu của thành viên. Nếu đúng, hệ thống sẽ
thông báo đăng nhập thành công. Nếu sai thông tin, hệ thống sẽ
bắt điền lại thông tin. Sau khi đăng nhập thành công, khách hàng
thực hiện đổi mật khẩu, thay đổi thông tin và đăng xuất. Kết quả
Sau khi đã đăng nhập thành công, có thể sử dụng các chức năng
mà hệ thống cung cấp đối với từng đối tượng lOMoARcPSD| 59149108 17
2.2.1.2. Sequence Diagram
Hình 2.3. Sơ đồ tuần tự chức năng đăng nhập
2.2.1.3. Activity Diagram
Hình 2.4. Sơ đồ hoạt động chức năng đăng nhập, đăng xuất lOMoARcPSD| 59149108 18
2.2.2. Chức năng Mua hàng
2.2.2.1. Usecase chức năng
Hình 2.5. Usecase chức năng mua hàng
Bảng 2.3 Bảng đặc tả UC chức năng mua hàng Tác nhân Khách hàng Mô tả
UC cho phép khách hàng chọn sản phẩm cần mua để đưa vào
giỏ hàng và quản lý thanh toán Điều kiện
Khách hàng phải đăng nhập vào hệ thống và lựa chọn các sản phẩm trên hệ thống.
Luồng sự kiện 1. Khách hàng Xem chi tiết, tìm kiếm, lọc sản phẩm và thêm chính vào giỏ hàng
2. Hệ thống hiển thị các sản phẩm có trong mục đã chọn
3. Khách hàng thay đổi số lượng và sản phẩm nếu có nhucầu
4. Nếu hệ thống hiển thị có sản phẩm cần mua, khách hàngchọn
vào sản phẩm cụ thể cần mua để thêm vào giỏ hàng.
5. Nếu không thì thực hiện luồng sự kiện rẽ nhánh.
6. Sau khi khách hàng đã chọn xong các sản phẩm cần mua.
Có thể tiến hàng thanh toán bằng các hình thức khác nhau. 7. UC kết thúc.
Luồng sự kiện 1. Khách hàng chọn mua các sản phẩm ở mục khác lOMoARcPSD| 59149108 19 rẽ nhánh
2. Quay lại bước 4 của luồng sự kiện chính. Hoặc thoát khỏi hệ thống. Kết quả
Khách hàng lựa chọn được các sản phẩm và giỏ hàng và có thể
thực hiện tiến hành thanh toán nếu muốn.
2.2.2.3. Sequence Diagram
Hình 2.6. Sơ đồ tuần tự chức năng mua hàng lOMoARcPSD| 59149108 20
2.2.2.2. Activity Diagram
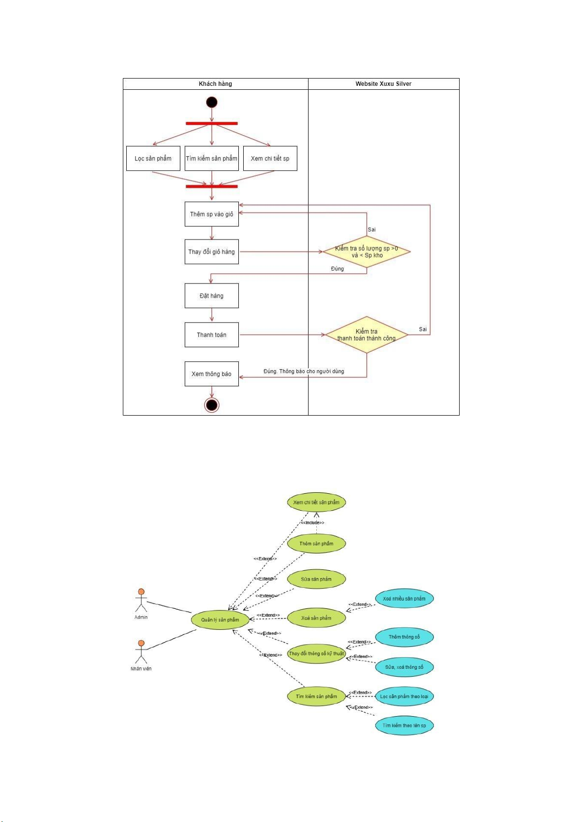
Hình 2.7. Sơ đồ hoạt động chức năng mua hàng
2.2.3. Chức năng quản lý sản phẩm
2.2.3.1. Usecase chức năng
Hình 2.8. Usecase chức năng quản lý sản phẩm lOMoARcPSD| 59149108 21
Bảng 2.4. Bảng đặc tả UC chức năng quản lý sản phẩm Tác nhân
Quản trị viên, nhân viên Mô tả
Người quản trị viên, nhân viên có thể kiểm soát được thông tin
sản phẩm của mình và quản lý qua các thao tác: Thêm, sửa, xóa sản phẩm. Điều kiện
Quản trị viên đăng nhập vào hệ thống Luồng sự
1. Quản trị viên vào mục quản lý sản phẩm có trong hệ thống. kiện chính
2. Hệ thống hiển thị danh sách sản phẩm
3. Thêm, sửa, xóa các sản phẩm cần thiết. 4. Nhấn nút lưu thông tin 5.
Nếu việc cập nhật thành công thì thực hiện bước thứ 6
(Nếusai thực hiện luồng sự kiện rẽ nhánh) 6. Lưu thông tin 7. UC kết thúc Luồng sự
Luồng dữ liệu rẽ nhánh xuất hiện khi thông tin nhập không hợp kiện rẽ nhánh lệ. -
Hệ thống thông báo việc dữ liệu được nhập không hợp
lệ- Admin, nhân viên nhập lại thông tin -
Quay lại bước nhập thông tin của luồng sự kiện chính. Kết quả
Thông tin sản phẩm được thay đổi (Thêm, sửa, xóa)
2.2.3.2. Sequence Diagram
Hình 2.9. Sơ đồ tuần tự chức năng thêm sản phẩm lOMoARcPSD| 59149108 lOMoARcPSD| 59149108 22
2.2.3.3. Activity Diagram
Hình 2.10. Sơ đồ hoạt động chức năng quản lý sản phẩm
2.2.4. Chức năng quản lý loại sản phẩm
2.2.4.1. Usecase chức năng
Hình 2.11. Sơ đồ UC chức năng quản lý loại sản phẩm
Bảng 2.5 Bảng đặc tả UC chức năng quản lý loại sản phẩm lOMoARcPSD| 59149108 23 Tác nhân
Quản trị viên, Nhân viên Mô tả
Người quản trị viên, nhân viên có thể kiểm soát được thông
tin sản phẩm của mình và quản lý qua các thao tác: Thêm,
sửa, xóa loại sản phẩm. Điều kiện
Quản trị viên, Nhân viên đăng nhập vào hệ thống Luồng sự
1. Quản trị viên vào mục quản lý loại sản phẩm có trong hệ kiện chính thống. 2.
Hệ thống hiển thị danh sách loại sản phẩm. 3.
Thêm, sửa, xóa các loại sản phẩm cần thiết. 4. Nhấn nút lưu thông tin 5.
Nếu việc cập nhật thành công thì thực hiện bước thứ 6
(Nếu sai thực hiện luồng sự kiện rẽ nhánh) 6. Lưu thông tin 7. UC kết thúc Kết quả
Thông tin loại sản phẩm được thay đổi (Thêm, sửa, xóa)
2.2.4.2. Sequence Diagram
Hình 2.12. Sơ đồ tuần tự chức năng quản lý loại sản phẩm
2.2.4.3. Activity Diagram lOMoARcPSD| 59149108 24
Hình 2.13. Sơ đồ hoạt động chức năng quản lý loại sản phẩm
2.2.5. Chức năng quản lý hãng sản xuất
2.2.5.1. Usecase chức năng
Hình 2.14. Sơ đồ UC chức năng quản lý hãng sản xuất
Bảng 2.6. Bảng đặc tả UC chức năng quản lý hãng sản xuất lOMoARcPSD| 59149108 25 Tác nhân
Quản trị viên, Nhân viên Mô tả
Người quản trị viên, nhân viên có thể kiểm soát được thông tin
sản phẩm của mình và quản lý qua các thao tác: Thêm, sửa, xóa hãng sản xuất. Điều kiện
Quản trị viên, nhân viên đăng nhập vào hệ thống Luồng sự
1. Quản trị viên, nhân viên vào mục quản lý sản phẩm có trong hệ kiện chính thống.
2. Hệ thống hiển thị danh sách hãng sản xuất
3. Thêm, sửa, xóa các hãng sản xuất cần thiết. 4. Nhấn nút lưu thông tin 5.
Nếu việc cập nhật thành công thì thực hiện bước thứ 6
(Nếusai thực hiện luồng sự kiện rẽ nhánh) 6. Lưu thông tin 7. UC kết thúc Luồng sự
Luồng dữ liệu rẽ nhánh xuất hiện khi thông tin nhập không hợp kiện rẽ lệ. nhánh
- Hệ thống thông báo việc dữ liệu được nhập không hợp lệ
- Người quản trị nhập lại thông tin
- Quay lại bước nhập thông tin của luồng sự kiện chính. Kết quả
Thông tin hãng sản xuất được thay đổi (Thêm, sửa, xóa)
2.2.5.2. Sequence Diagram lOMoARcPSD| 59149108 26
Hình 2.15. Sơ đồ tuần tự chức năng quản lý hãng sản xuất
2.2.5.3. Activity Diagram
Hình 2.16. Sơ đồ hoạt động chức năng quản lý hãng sản xuất
2.2.6. Chức năng quản lý kho sản phẩm
2.2.6.1. Usecase chức năng
Hình 2.17. Sơ đồ UC chức năng quản lý kho sản phẩm
Bảng 2.7. Đặc tả UC chức năng quản lý kho sản phẩm lOMoARcPSD| 59149108 27 Tác nhân
Quản trị viên, Nhân viên Mô tả
Người quản trị viên, nhân viên có thể kiểm soát được số lượng
sản phẩm trong kho và quản lý qua các thao tác: Thêm, sửa, xóa số lượng sản phẩm. Điều kiện
Quản trị viên, nhân viên đăng nhập vào hệ thống Luồng sự
1. Quản trị viên, nhân viên vào mục quản lý kho sản phẩm có kiện chính trong hệ thống. 2.
Hệ thống hiển thị danh sách sản phẩm 3. Thêm, sửa, xóa thông tin 4. Nhấn nút lưu thông tin 5.
Nếu việc cập nhật thành công thì thực hiện bước thứ 6
(Nếusai thực hiện luồng sự kiện rẽ nhánh) 6. Lưu thông tin 7. UC kết thúc Luồng sự
Luồng dữ liệu rẽ nhánh xuất hiện khi thông tin nhập không hợp kiện rẽ lệ. nhánh
- Hệ thống thông báo việc dữ liệu được nhập không hợp lệ
- Người quản trị nhập lại thông tin
- Quay lại bước nhập thông tin của luồng sự kiện chính. Kết quả
Thông tin kho được thay đổi (Thêm, sửa, xóa)
2.2.6.2. Sequence Diagram lOMoARcPSD| 59149108 28
Hình 2.18. Sơ đồ tuần tự chức năng quản lý kho sản phẩm
2.2.6.3. Activity Diagram
Hình 2.19. Sơ đồ hoạt động chức năng chức năng quản lý kho sản phẩm lOMoARcPSD| 59149108 29
2.2.7. Chức năng quản lý thành viên
2.2.7.1. Usecase chức năng
Hình 2.20. Sơ đồ UC chức năng quản lý thành viên
Bảng 2.8. Đặc tả UC chức năng quản lý thành viên Tác nhân Quản trị viên Mô tả
Người quản trị viên có thể kiểm soát được thông tin nhân viên
của mình và quản lý qua các thao tác: Thêm mới, phân quyền cho người dùng Điều kiện
Quản trị viên đăng nhập vào hệ thống Luồng sự
1. Quản trị viên vào mục quản lý thành viên của hệ thống. kiện chính 2.
Hệ thống hiển thị danh sách thành viên 3.
Thêm, sửa, xóa thông tin cần thiết. 4. Nhấn nút lưu thông tin 5.
Nếu việc cập nhật thành công thì thực hiện bước thứ 6
(Nếusai thực hiện luồng sự kiện rẽ nhánh) 6. Lưu thông tin 7. UC kết thúc