



















Preview text:
PHẦN MỀM QUẢN LÝ CƠ SỞ DỮ LIỆU TÀI NGUYÊN RỪNG MỤC LỤC
DANH MỤC HÌNH VẼ...................................................................................................2
LỜI MỞ ĐẦU...................................................................................................................6
CHƯƠNG I. KHẢO SÁT HIỆN TRẠNG VÀ XÁC LẬP DỰ ÁN................................7
1.1 Mục đích của dự án......................................................................................................7
1.2 Xác lập dự án................................................................................................................7
CHƯƠNG II. TÌM HIỂU YÊU CẦU..............................................................................9
2.1 Các kỹ thuật được sử dụng...........................................................................................9
2.2 Các yêu cầu được thu thập..........................................................................................10
CHƯƠNG III. PHÂN TÍCH HỆ THỐNG....................................................................11
3.1 Sơ đồ chức năng.........................................................................................................11
3.2 Sơ đồ luồng dữ liệu của hệ thống...............................................................................12
KẾT LUẬN.....................................................................................................................41 1
PHẦN MỀM QUẢN LÝ CƠ SỞ DỮ LIỆU TÀI NGUYÊN RỪNG DANH MỤC HÌNH VẼ
Hình 1 : Sơ đồ chức năng của hệ thống..................................................13
Hình 2 : Sơ đồ mức ngữ cảnh của hệ thống............................................14
Hình 3 : Sơ đồ luồng dữ liệu mức đỉnh....................................................14
Hình 4 : Sơ đồ mức dưới đỉnh mức 1 chức năng 1.1................................15
Hình 5 : Sơ đồ mức đỉnh dưới mức 1 chức năng 1.2................................15
Hình 6 : Sơ đồ mức dưới đỉnh mức 1 chức năng 1.3................................16
Hình 7 :Sơ đồ mức dưới đỉnh mức 1 chức năng 1.4.................................16
Hình 8 : Sơ đồ mức dưới đỉnh mức 1 chức năng 1.5................................17
Hình 9 :Sơ đồ mức dưới đỉnh mức 1 chức năng 1.6.................................17
Hình 10 :Sơ đồ mức dưới đỉnh mức 1 chức năng 1.7...............................18
Hình 11 :Sơ đồ mức dưới đỉnh mức 1 chức năng 1.8...............................18
Hình 12 :Sơ đồ mức dưới đỉnh mức 1 chức năng 1.9...............................19
Hình 13 : Sơ đồ mức dưới đỉnh mức 1 chức năng 1.10............................19
Hình 14 : Sơ đồ mức dưới đỉnh mức 1 chức năng 1.11............................20
Hình 15 : Sơ đồ dưới mức đỉnh 1 chức năng 1.12....................................20
Hình 16 :Sơ đồ dưới mức đỉnh 1 chức năng 1.13.....................................21
Hình 17 : Sơ đồ dưới mức đỉnh 1 chức năng 1.14....................................21
Hình 18 : Sơ đồ dưới mức đỉnh 1 chức năng 1.15....................................22 2
PHẦN MỀM QUẢN LÝ CƠ SỞ DỮ LIỆU TÀI NGUYÊN RỪNG
Hình 19 : Sơ đồ dưới mức đỉnh 1 chức năng 1.16....................................22
Hình 20 : Sơ đồ dưới mức đỉnh 1 chức năng 1.16....................................23
Hình 21 : Sơ đồ dưới mức đỉnh 1 chức năng 1.17....................................23
Hình 22 : Sơ đồ dưới mức đỉnh 1 chức năng 1.18....................................24
Hình 23: Sơ đồ dưới mức đỉnh 1 chức năng 1.19....................................24
Hình 24: Sơ đồ dưới mức đỉnh 1 chức năng 1.20.....................................25
Hình 25 : Sơ đồ dưới mức đỉnh 1 chức năng 1.21....................................25
Hình 26 : Sơ đồ dưới mức đỉnh 1 chức năng 1.22....................................26
Hình 27 : Sơ đồ dưới mức đỉnh 1 chức năng 1.23....................................26
Hình 28 : Sơ đồ dưới mức đỉnh 1 chức năng 1.23....................................27
Hình 29 : Sơ đồ dưới mức đỉnh 1 chức năng 1.24....................................27
Hình 30 : Sơ đồ dưới mức đỉnh 1 chức năng 1.25....................................28
Hình 31 : Sơ đồ dưới mức đỉnh 1 chức năng 1.26....................................28
Hình 32 : Sơ đồ dưới mức đỉnh 1 chức năng 1.27....................................29
Hình 33 : Sơ đồ dưới mức đỉnh 1 chức năng 1.28 ..................................29
Hình 34 : Sơ đồ dưới mức đỉnh 1 chức năng 1.29....................................30
Hình 35 : Sơ đồ dưới mức đỉnh 1 chức năng 1.30....................................30
Hình 36 : Sơ đồ dưới mức đỉnh 1 chức năng 2.1......................................31
Hình 37 : Sơ đồ dưới mức đỉnh 1 chức năng 2.2......................................31
Hình 38 : Sơ đồ dưới mức đỉnh 1 chức năng 2.2......................................32 3
PHẦN MỀM QUẢN LÝ CƠ SỞ DỮ LIỆU TÀI NGUYÊN RỪNG
Hình 39 : Sơ đồ dưới mức đỉnh 2 chức năng 2.1.1...................................32
Hình 40 : Sơ đồ dưới mức đỉnh 2 chức năng 2.1.2..................................33
Hình 41 : Sơ đồ dưới mức đỉnh 2 chức năng 2.1.3..................................33
Hình 42 : Sơ đồ dưới mức đỉnh 2 chức năng 2.1.4..................................34
Hình 43 : Sơ đồ dưới mức đỉnh 2 chức năng 2.1.5..................................34
Hình 44 : Sơ đồ dưới mức đỉnh 2 chức năng 2.2.1..................................34
Hình 45 : Sơ đồ dưới mức đỉnh 2 chức năng 2.2.2..................................35
Hình 46 : Sơ đồ dưới mức đỉnh 2 chức năng 2.2.3..................................35
Hình 47 : Sơ đồ dưới mức đỉnh 2 chức năng 2.2.4..................................35
Hình 48 : Sơ đồ dưới mức đỉnh 2 chức năng 2.2.5 .................................36
Hình 49 : Sơ đồ dưới mức đỉnh 2 chức năng 2.2.6..................................36
Hình 50 : Sơ đồ dưới mức đỉnh 2 chức năng 2.2.7..................................37
Hình 51 : Sơ đồ dưới mức đỉnh 2 chức năng 2.2.8..................................37
Hình 52 : Sơ đồ dưới mức đỉnh 2 chức năng 2.2.9..................................38
Hình 53 : Sơ đồ dưới mức đỉnh 2 chức năng 2.2.10................................38
Hình 54 : Sơ đồ dưới mức đỉnh 2 chức năng 2.3.1..................................39
Hình 55 : Sơ đồ dưới mức đỉnh 2 chức năng 2.3.2..................................39
Hình 56 : Sơ đồ dưới mức đỉnh 2 chức năng 2.3.3..................................39
Hình 57 : Sơ đồ dưới mức đỉnh 2 chức năng 2.3.4..................................40
Hình 58 : Sơ đồ dưới mức đỉnh 2 chức năng 2.3.5..................................40 4
PHẦN MỀM QUẢN LÝ CƠ SỞ DỮ LIỆU TÀI NGUYÊN RỪNG
Hình 59 : Sơ đồ dưới mức đỉnh 2 chức năng 2.3.6..................................41
Hình 60 : Sơ đồ dưới mức đỉnh 2 chức năng 2.3.7..................................41
Hình 61 : Sơ đồ dưới mức đỉnh 2 chức năng 2.3.8..................................42
Hình 62 : Sơ đồ dưới mức đỉnh 2 chức năng 2.3.9..................................42
Hình 63 : Sơ đồ dưới mức đỉnh 2 chức năng 2.3.10................................43 5
PHẦN MỀM QUẢN LÝ CƠ SỞ DỮ LIỆU TÀI NGUYÊN RỪNG LỜI MỞ ĐẦU
Sống trong thời kì cách mạng khoa học 4.0 hiện nay công nghệ
ngày càng phát triển và trở thành một phần thiết yếu của cuộc sống.
Cùng với việc công nghệ phát triển con người đã tiết kiệm được nguyên
liệu và nhiên liệu, thời gian, sức lực trong công việc sản xuất, vận
chuyển, mua bán, trao đổi và quản lí hàng hóa. Công nghệ dần đã len
lỏi vào tất cả lĩnh vực trong cuộc sống. Trong đó công nghệ phần mềm
luôn đóng vai trò tiên phong, dẫn đầu trong quá trình đó và được ứng
dụng ngày càng nhiều để thay đổi thói quen, phong cách làm việc và
nâng cao hiệu quả trong công việc của con người.
Nắm bắt xu thế của thời đại và nhằm phục vụ nội dung cho môn
học kỹ thuật phầm mềm và ứng dụng, cũng như đáp ứng yêu cầu ngày
càng cao đưa công nghệ vào từng mặt của cuộc sống. Nhóm 36 đã tìm
hiểu các phần mềm cơ bản, khả thi khi thực hiện và có khả năng áp
dụng cao trong thực tế. Cụ thể nhóm đã phát triển PHẦN MỀM QUẢN
LÝ CƠ SỞ DỮ LIỆU TÀI NGUYÊN RỪNG.
Qua quá trình tìm hiểu và xây dựng phần mềm trên thực tế, cùng
với những kiến thức được học trên giảng đường, nhóm mới thực sự cảm
nhận được những khó khăn khi xây dựng và phát triển một phần mềm
hoàn chỉnh. Để có thể xây dựng được một phần mềm hoàn thiện,
không chỉ đơn thuần là lập trình, mà còn rất nhiềucông việc khác cần
phải thực hiện. Các công việc này được sắp xếp trong các phần với
trình tự rất hợp lí, khoa học. Đây là phần mềm đầu tiên mà nhóm xây
dựng nên không thể tránh khỏi những hạn chế và thiếu sót, rất mong 6
PHẦN MỀM QUẢN LÝ CƠ SỞ DỮ LIỆU TÀI NGUYÊN RỪNG
thầy bổ sung, góp ý để phần mềm ngày càng hoàn thiện và thực sự
hữu ích với người sử dụng.
CHƯƠNG I. KHẢO SÁT HIỆN TRẠNG VÀ XÁC LẬP DỰ ÁN
1.1 Mục đích của dự án
Từ những điểm hạn chế của hình thức quản lý thủ
công như hiện tại, yêu cầu đặt ea cần phải xây dựng ngay một
phương thức, một công cụ quản lý mang lại tính hiệu quả, nhanh
chóng và đảm bảo độ chính xác cao. 1.2 Xác lập dự án
Dự án xây dựng phần mềm quản lý cơ sở dữ liệu có quy mô vừa,
áp dụng cho quản lý trong cơ quan hành chính cấp huyện.
Phân công công việc và kế hoạch thực hiện dự án được trình bày trong Bảng 3.2.1
Bảng 3.2.1 Bảng phân công công việc và kế hoạch thực hiện T Tên công Bắt Kết Tài Kết Tr T việc đầu thúc nguyên quả ạng thái 1 Khảo sát 20/1 20/1 MS Báo Ho hiện trạng 0/2022 0/2022 Word cáo hiện àn thành thu thập thông trạng tin 2 Xác định 21/1 21/1 MS Các Ho mục tiêu 0/2022 0/2022 Word mục tiêu àn thành hướng tới 3 Đánh giá 21/1 21/1 MS Bản Ho khả năng thực 0/2022 0/2022 Word phân tích àn thành hiện tính khả thi 7
PHẦN MỀM QUẢN LÝ CƠ SỞ DỮ LIỆU TÀI NGUYÊN RỪNG 4 Xác lập 21/1 21/1 MS Bản Ho dự án 0/2022 0/2022 Word phân công àn thành công việc 5 Mô tả 02/1 16/1 MS Bản Ho yêu cầu 1/2022 1/2022 Word mô tả yêu àn thành cầu chức năng và phi chức năng 6 Phân tích 16/1 23/1 MS Sơ Ho hệ thống 1/2022 1/2022 Word đồ chức àn thành năng, sơ đồ luồng dữ liệu 7 Thiết kế 23/1 30/1 SQL Ho CSDL 1/2022 1/2022 Server àn thành 7 Nhận 30/1 07/1 MS Ho .1 diện thực thể 1/2022 2/2022 Word àn thành của hệ thống, liệt kê thuộc tính, lập từ điển dữ liệu 7 Đưa ra 30/1 07/1 MS Ho .2
các giả thiết hợp 1/2022 2/2022 Word àn thành lý về các phụ thuộc hàm cần có 7 Chuẩn 30/1 04/1 SQL Ho .3 hóa CSDL 1/2022 2/2022 Server àn thành 7 Vẽ sơ đồ 30/1 07/1 Pow Ho .4
thực thể liên kết 1/2022 2/2022 erPoint àn thành của hệ thống 7 Mô tả 30/1 07/1 MS Ho .5 lược đồ khái 1/2022 2/2022 Word àn thành niệm của hệ thống 7 Thiết kế 01/1 11/1 MS Ho .6 form báo cáo /2023 /2023 Word àn thành đầu ra 8
PHẦN MỀM QUẢN LÝ CƠ SỞ DỮ LIỆU TÀI NGUYÊN RỪNG
CHƯƠNG II. TÌM HIỂU YÊU CẦU
2.1 Các kỹ thuật được sử dụng Kỹ thuật phỏng vấn
-Đối tượng được phỏng vấn: các cơ quan và nhân viên hành chính cấp huyện Kỹ thuật quan sát:
-Xin phép đến một cơ quan hành chính cấp huyện để quan sát
-Quan sát các quy trình nghiệp vụ đang được thực hiện của nhân viên tại cơ quan
-Chú ý không làm ảnh hưởng đến những người đang làm việc
2.2 Các yêu cầu được thu thập
2.2.1. Yêu cầu về phần mềm a. Yêu cầu chức năng
Phần mềm cần có các chức năng sau: 9
PHẦN MỀM QUẢN LÝ CƠ SỞ DỮ LIỆU TÀI NGUYÊN RỪNG
-Quản lý hệ thống: Cho phép chủ cơ quan đăng nhập vào hệ thống
để thực hiện quản lý thông tin. Hệ thống sẽ phải phân quyền
hạng dành riêng cho chủ cơ quan và phân biệt được giữa chủ cơ quan, nhân viên.
-Quản lý các danh mục: Phần mềm cho phép quản lý toàn bộ
thông tin cơ sở dữ liệu vào hệ thống.
-Quản lý nhân viên: Phần mềm cho phép quản lý nhập toàn bộ
thông tin nhân viên vào hệ thống: Mã số nhân viên, họ và tên
nhân viên, số điện thoại, địa chỉ, ngày tháng năm sinh, số CCCD,
giới tính; chỉnh sửa nếu có sự thay đổi và xóa nhân viên khi cần.
-Tìm kiếm: cho phép cơ quan và nhân viên tra cứu thông tin. -Báo cáo hệ thống. b. Yêu cầu phi chức năng
-Phần mềm được trình bày đơn giảin, gọn, đẹp mà không mất tính
mỹ quan, thu hút sự chú ý của người xem.
-Chạy trên nền tảng Windows.
-Hệ thống hoạt động tin cậy 24h/ngày x 365 ngày/năm.
-Hiệu năng: Hệ thống hoạt động ổn định, tốc độ tính toán nhanh,
tính toán cần chính xác tránh sai số hệ thống. Dung lượng lưu trữ
thông tin phải lớn, đáp ứng được yêu cầu lưu trữ dữ liệu các danh mục rừng.
-Ngôn ngữ sử dụng là Tiếng Việt.
-Không vi phạm bản quyền các đơn vị tương tự khác.
-Thời gian hỗ trợ nâng cấp theo yêu cầu: 1 năm. 10
PHẦN MỀM QUẢN LÝ CƠ SỞ DỮ LIỆU TÀI NGUYÊN RỪNG
CHƯƠNG III. PHÂN TÍCH HỆ THỐNG 3.1 Sơ đồ chức năng
Sơ đồ chức năng của hệ thống được mô tả như hình 3.1.1. Hệ thống gồm các chức năng sau: 11
PHẦN MỀM QUẢN LÝ CƠ SỞ DỮ LIỆU TÀI NGUYÊN RỪNG
Hình 1: Sơ đồ chức năng của hệ thống
3.2 Sơ đồ luồng dữ liệu của hệ thống
3.2.1 Sơ đồ mức ngữ cảnh
Sơ đồ mức ngữ cảnh của hệ thống được mô tả trên Hình 2. Cụ thể
các luồng dữ liệu như sau: 12
PHẦN MỀM QUẢN LÝ CƠ SỞ DỮ LIỆU TÀI NGUYÊN RỪNG
Hình 2: Sơ đồ mức ngữ cảnh của hệ thống 3.2.2 Sơ đồ mức đỉnh
Hình 3: Sơ đồ luồng dữ liệu mức đỉnh
3.2.3 Sơ đồ dưới mức đỉnh
3.2.3.1. Sơ đồ mức đỉnh mức 1 a. Chức năng 1 13
PHẦN MỀM QUẢN LÝ CƠ SỞ DỮ LIỆU TÀI NGUYÊN RỪNG + Chức năng 1.1
Hình 4: Sơ đồ mức dưới đỉnh mức 1 chức năng 1.1 + Chức năng 1.2
Hình 5: Sơ đồ mức đỉnh dưới mức 1 chức năng 1.2 + Chức năng 1.3 14
PHẦN MỀM QUẢN LÝ CƠ SỞ DỮ LIỆU TÀI NGUYÊN RỪNG
Hình 6:Sơ đồ mức dưới đỉnh mức 1 chức năng 1.3 + Chức năng 1.4
Hình 7: Sơ đồ mức dưới đỉnh mức 1 chức năng 1.4 + Chức năng 1.5
Hình 8: Sơ đồ mức dưới đỉnh mức 1 chức năng 1.5 15
PHẦN MỀM QUẢN LÝ CƠ SỞ DỮ LIỆU TÀI NGUYÊN RỪNG + Chức năng 1.6
Hình 9: Sơ đồ mức dưới đỉnh mức 1 chức năng 1.6 + Chức năng 1.7:
Hình 10: Sơ đồ mức dưới đỉnh mức 1 chức năng 1.7 16
PHẦN MỀM QUẢN LÝ CƠ SỞ DỮ LIỆU TÀI NGUYÊN RỪNG + Chức năng 1.8
Hình 11: Sơ đồ mức dưới đỉnh mức 1 chức năng 1.8 + Chức năng 1.9
Hình 12: Sơ đồ mức dưới đỉnh mức 1 chức năng 1.9 17
PHẦN MỀM QUẢN LÝ CƠ SỞ DỮ LIỆU TÀI NGUYÊN RỪNG + Chúc năng 1.10
Hình 13: Sơ đồ mức dưới đỉnh mức 1 chức năng 1.10 + Chức năng 1.11
Hình 14: Sơ đồ mức dưới đỉnh mức 1 chức năng 1.11 18
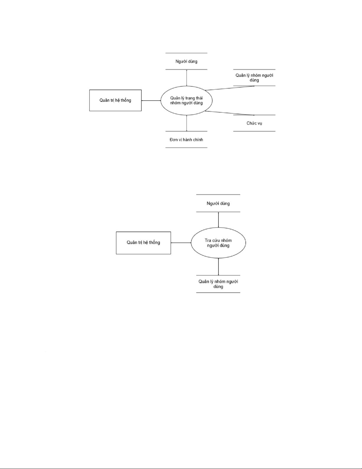
PHẦN MỀM QUẢN LÝ CƠ SỞ DỮ LIỆU TÀI NGUYÊN RỪNG + Chức năng 1.12
Hình 15: Sơ đồ dưới mức đỉnh 1 chức năng 1.12 + Chức năng 1.13
Hình 16: Sơ đồ dưới mức đỉnh 1 chức năng 1.13 19
PHẦN MỀM QUẢN LÝ CƠ SỞ DỮ LIỆU TÀI NGUYÊN RỪNG + Chức năng 1.14
Hình 17: Sơ đồ dưới mức đỉnh 1 chức năng 1.14 + Chức năng 1.15
Hình 18: Sơ đồ dưới mức đỉnh 1 chức năng 1.15 20