



















Preview text:
Principles of management midterm
Chapter 1: Introduction management Takeaway 1: Working today Talent -
People and their talents are the ultimate foundations of organizational performance. -
Intellectual capital is the collective brainpower or shared
knowledge of a workforce that can be used to create value. -
A knowledge worker’s mind is a critical asset to
employers and adds to the intellectual capital of an Intellect ual Commitme Competen nt cy Capital organization. Technology -
Tech IQ is a human’s ability to use technology to stay informed:
Checking inventory, making a sales transaction, ordering supplies Telecommuting Virtual teams
Effective use of online resources 1. Database 2. Job searches 3. Recruiting 4. Social media Globalization -
The worldwide interdependence of resource flows, product
markets and business competition that characterize our economy 1 -
Job migration occurs when firms shift jobs from one country to another Ethics -
Code of moral principles that set standards of conduct of
what is “good” and “right” in one’s behavior -
Ethical expectations for modern businesses:
Integrity and ethical leadership at all levels Social responsibility Sustainability Diversity -
Workforce diversity reflects differences with respect to
gender, age, race, ethnicity, religion, sexual orientation, and able-bodiedness -
A diverse and multicultural workforce both challenges and
offers opportunities to employers Permanent full time workers Temporary eelance or part-time contract workers workers -
How diversity bias can occur in the workplace: Prejudice Discrimination Glass ceiling effect Carrers -
Organizations consist of three types of workers, sometimes
referred to as a shamerock organization: Free-agent economy
People change jobs more often and may work on independent contracts Self-management
Ability to understands oneself, exercise initiative,
accept responsibility and learn from experience Takeaway 2: Organizations Organization -
A collection of people working together to achieve a common purpose 2 -
Organizations provide useful goods and/or services that
return value to society and satisfy customer needs
Figure 1.1 Organizations as open systems interact with their environment Organizational performance
–“Value creation” is a very important notion for Performance Performance Productivity effectiveness efÏciency An overall An output measure An input measure measure of the of task or goal of the resource quantity and accomplishment costs associated quality of work with goal performance with accomplishment resource utilization taken into account organizations
–Value is created when an organization’s operations adds
value to the original cost of resource inputs –When value creation occurs: Businesses earn a profit
Nonprofit organizations add wealth to society
Figure 1.2 Productivity and the dimensions of organizational
Workplace changes that provide a context for studying management … Focus on valuing human capital
Demise of “command-and-control” Emphasis on teamwork Preeminence of technology Importance of networking New workforce expectations Priorities on sustainability Takeaway 3: Managers
Importance of human resources and managers
–People are not ‘costs to be controlled ’
–High performing organizations treat people as valuable strategic assets
–Managers must ensure that people are treated as strategic assets Manager -
Directly supports, activates and is responsible for the work of others -
The people who managers help are the ones whose tasks
represent the real work of the organization Level of management -
Board of directors make sure the organization is run right -
Top managers are responsible for performance of an
organization as a whole or for one of its major parts -
Middle managers oversee large departments or divisions -
Team leaders supervise non-managerial workers 4
Figure 1.3 Management levels in a typical business and non- profit organizations
Managerial performance and accountability -
Accountability is the requirement to show performance results to a supervisor
- Effective managers help others achieve high performance and satisfaction at work Corporate govermance -
Board of directors hold top management responsible for organizational performance Financial Ethical performanc performanc Sustainabili e e ty Types of managers
Line managers are responsible for work activities that
directly affect organization’s outputs Staff m
anagers use technical expertise to advise and
support the efforts of line workers Functional manag
ers are responsible for a single area of activity General ma
nagers are responsible for more complex
units that include many functional areas
Administrators work in public and nonprofit organizations 5 Quality of work life (QWL) -
An indicator of the overall quality of human experiences in the workplace
The organization as an upside-down pyramid -
Each individual is a value-added worker -
A manager’s job is to support workers’ efforts -
The best managers are known for helping and supporting -
Customers at the top served by workers who are supported by managers
Takeaway 4: the management process Q W L in d ic a to rs: Fa ir p a y
S a fe w o rk in g c o n d it io n s
O p p o rtu n itie s to le a rn a n d u s e n e w sk ills
Ro o m to g ro w a n d p ro g re s s in a c are e r
Pro te c tio n o f in d iv id u a l rig h ts
Pr id e in w o rk its e lf a n d in th e o rg a n iz a tio n
Managers achieve high performance for their
organizations by best utilizing its human and material resources
Management is the process of planning, organizing,
leading, and controlling the use of resources to accomplish performance goals
All managers are responsible for the four functions
The functions are carried on continually Functions of management - Planning
The process of setting objectives and determining what
actions should be taken to accomplish them - Organizing 6
The process of assigning tasks, allocating resources, and coordinating work activities - Leading
The process of arousing people’s enthusiasm to work hard
and direct their efforts to achieve goals - Controlling
The process of measuring work performance and taking
action to ensure desired results
Mintzberg’s 10 Managerial Roles
Characteristics of managerial work - long hours - intense pace - fragmented and varied tasks - many communication media -
filled with interpersonal relationships
Managerial agendas and networks - Agenda setting
Develops action priorities for accomplishing goals and plans - Networking
Process of creating positive relationships with people who can help advance agendas - Social capital
Capacity to get things done with help
Takeaway 5: Learning how to manage - Learning
The change in a behavior that results from experience - Lifelong learning 7
The process of continuously learning from daily experiences and opportunities
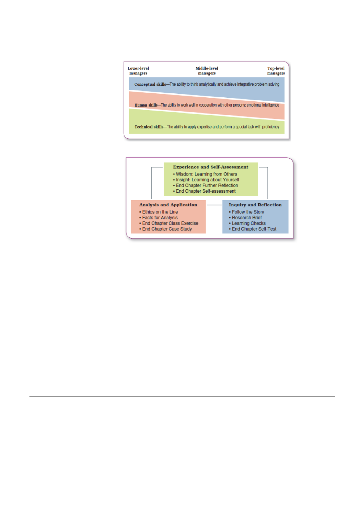
Figure 1.6 Katz’s Essential Managerial Skills
Figure 1.7 Learning model for developing
managerial skills and competencies
Chapter 2: Management learning past to present
Takeaway 1: classical management approaches
Frederick Taylor’s four guiding principles of scientific management
1. Develop for every job a “science” that includes rules of
motion, standardized work implements, and proper working conditions.
2. Carefully select workers with the right abilities for the job.
3. Carefully train workers to do the job and give them the
proper incentives to cooperate with the job “science.” 8
4. Support workers by carefully planning their work and by
smoothing the way as they go about their jobs.
Scientific management (the Gilbreths) - Motion study
Science of reducing a job or task to its basic physical motions -
Eliminating wasted motions improves performance
Practical lessons from scientific management -
Make results-based compensation a performance incentive -
Carefully design jobs with efÏcient work methods -
Carefully select workers with the abilities to do these jobs -
Train workers to perform jobs to the best of their abilities -
Train supervisors to support workers so they can perform jobs to the best of their abilities
Administrative principles (Henri Fayol) – rules/ duties of management - Scalar chain
there should be a clear and unbroken line of
communication from the top to the bottom of the organization - Unity of command
each person should receive orders from only one boss to fit diverse to make sure to provide and to lead, select, efforts things happen to complete a mobilize and evaluate together and workers to get ensure according to plan of action resources to plan and to for the future implement the the best work information is take necessary plan toward the shared and plan problems corrective solved action - Unity of direction
one person should be in charge of all activities with the same performance objective
Max Weber’s bureaucratic organization - bureaucracy
An ideal, intentionally rational, and very efÏcient form of organization 9 Based on principles of logic, Making every em or ploy der ee an , and legitimate
precursor of employee ownership, profit owner creates a sense of authority sharing, and gain-sharing collective responsibility Business problems involve a variety of inter-related precursor of systems thinking factors
Characteristics of bureautic organization Private profits relative to
precursor of managerial ethics and social - public good
Clear division of labor responsibility - Clear hierarchy of authority - Formal rules and procedures - Impersonality - Careers based on merit
Possible disadvantages of bureaucracy - Clear division of labor - Clear hierarchy of authority - Formal rules and procedures - Impersonality Organizatio ns as - Careers based on merit communitie s Mary Parker Theory X Hawthorne Follett and Theory studies Y Elton Mayo Douglas McGregor Human Theory of resource Personality human approaches and needs Assumption: organizatio Abraham People are n Maslow social and self- Chris Argyris actualizing
Figure 2.2 Foundations in the behavioral or human resource approaches to management
Takeaway 2: behavioral management approaches Organizations as communities - Mary Parker Follet - Group and human cooperation:
Groups allow individuals to combine their talents for a greater good
Organizations are cooperating “communities” of managers and workers
Manager’s job is to help people cooperate and achieve an integration of interests -
Forward-looking management insights: 10 Hawthorne studies -
Initial study examined how economic incentives and physical
conditions affected worker output -
No consistent relationship found -
“Psychological factors” influenced results -
Social setting and human relations
Manipulated physical work conditions to assess impact on output
Designed to minimize the “psychological factors” of previous experiment Mayo and colleagues concluded: -
New “social setting” led workers to do good job -
Good “human relations” = higher productivity - -
Employee attitudes and group processes
Some things satisfied some workers but not others
People restricted output to adhere to group norms
Lessons from the Hawthorne Studies -
Social and human concerns are keys to productivity -
Hawthorne effect – people who are singled out for special attention perform as expected
Maslow’s theory of human needs -
A need is a physiological or psychological deficiency a person feels compelled to satisfy - Need levels: Physiological Safety Social Esteem Self-actualization - Deficit principle
A satisfied need is not a motivator of behavior - Progression principle
A need becomes a motivator once the preceding lower- level need is satisfied -
Both principles cease to operate at self-actualization level 11
McGregor’s theory X assumes that workers: - Dislike work - Lack ambition - Are irresponsible - Resist change - Prefer to be led
McGregor’s theory Y assumes that workers: - Willing to work - Capable of self control -
Willing to accept responsibility - Imaginative and creative - Capable of self-direction
Implications of theory X and theory Y: -
Managers create self-fulfilling prophecies -
Theory X managers create situations where workers become dependent and reluctant -
Theory Y managers create situations where workers respond
with initiative and high performance
Central to notions of empowerment and self-management
Argyris’s theory of adult personality -
Classical management principles and practices inhibit worker
maturation and are inconsistent with the mature adult personality -
Psychological success occurs when people define own goals -
Management practices should accommodate the mature personality by: Increasing task responsibility Increasing task variety
Using participative decision making
Foundation for continuing developments in management
Quantitative analysis and tools Systems view of organizations Contingency thinking
Commitment to quality and performance
Knowledge management and learning organizations Evidence-based management 12
Management science or operations research Quality control Inventory manageme Queuing nt theory Supply chain Linear manageme programmi The scientific nt ng applications of mathematic al Value chain Network analysis techniques models to managemen t problems
Quantitative analysis and tools -
Analytics – the use of large data bases and mathematics to
solve problems and make informed decisions using systematic analysis -
Typical quantitative approach to managerial problem-solving
Problem encountered, it is systematically analyzed,
appropriate mathematical models and computations
applied, optimal solution identified Organizations as Systems - System
Collection of interrelated parts that function together to achieve a common purpose - Subsystem
A smaller component of a larger system - Open systems
Organizations that interact with their environments in the
continual process of transforming resource inputs into outputs
Figure 2.4 Organizations as complex networks of interacting subsystems 13
Takeaway 3: modern management foundations Contingency thinking -
Tries to match managerial responses with problems and opportunities
unique to different situations -
No “one best way” to manage - Appropriate way to manage depends on the situation Quality management -
Managers and workers in progressive organizations are quality conscious
Quality and competitive advantage are linked - Total quality management (TQM)
Comprehensive approach to continuous quality
improvement for a total organization
Creates context for the value chain - Continuous improvement
Continual search for new ways to improve quality
Something always can and should be improved - ISO certification Global quality benchmark
Refine and upgrade quality to meet ISO standards
Knowledge management and organizational learning -
Knowledge management is the process of using intellectual
capital for competitive advantage -
Portfolio of intellectual assets include patents, intellectual
property rights, trade secrets, and accumulated knowledge of the entire workforce Learning organizations -
Organizations that are able to continually learn and adapt to new circumstances - Core ingredients include: Encourage Info s r h m ar a i t n io g n T eamwork Empowerme learning nt Participation 14 Evidence-based management -
Making management decisions on “hard facts” about what really works
Evidence-based positive human resource management practices - Employment security - Selective hiring - Self-managing teams - High pay based on merit - Training and development - Reduced status distinctions - Shared information
Chapter 5: Global management and cultural diversity
Takeaway 1: management and globalization
Key concepts in the challenges of globalization - Global economy - Globalization - Global management - World 3.0 - Global manager Global economy -
Resources, markets, and competition are worldwide in scope Globalization -
The process of growing interdependence among elements in the global economy World 3.0 -
Nations cooperate while respecting different national characters and interests Global management -
Managing in organizations with business interests in more than one country Global manager -
Is culturally aware and informed on international affairs International businesses -
Conducting for-profit transactions of goods and services across national boundaries - 15
Reasons why businesses go global
Profits CustomersSuppliers Capital Labor Risk Market entry strategies -
involve the sale of goods or services to foreign markets but
do not require expensive investments
Types of market entry strategies - Global sourcing - Exporting - Importing - Licensing agreement - Franchising
Types of direct investment strategies - Joint venture - Strategic alliance - Foreign subsidiary
Figure 5.1 Common forms of global business—from
market entry to direct investment strategies
the process of purchasing materials or services Global sourcing around the world for local use
selling locally made products in foreign markets Exporting
buying foreign-made products and selling them Importing domestically Licensing
one firm pays fee for rights to make or sell another company’s products agreement
a fee is paid for rights to use another firm’s Franchising name and operating methods
Insourcing refers to local job creation that results from foreign direct investment 16 types of insourcing a partnership operates in a in which foreign country foreign and local operation through co- domestic firms completely ownership by share owned by a foreign and resources and foreign firm local partners knowledge for mutual gains
Criteria for choosing a joint venture partner:
Familiarity with your firm’s major business Strong local workforce
Future expansion possibilities Values its customers
Strong local market for partner’s own products Good profit potential Sound financial standing Legal and political systems T environmen rade agreements an ts d trade barriers Regional economic alliances Legal and political systems -
Differing laws and practices regarding Business ownership Foreign currency exchange
Protection of intellectual property rights Counterfeit merchandise - Political risk 17
Potential loss in value of a foreign investment due to
instability and political changes in the host country - Political risk analysis
Forecast political disruptions that threaten the value of a foreign investment
Trade agreements and trad barriers - World Trade Organization Most favored nation status Tariffs Nontariff barriers Protectionism Regional economic alliances -
NAFTA – North American Free Trade Agreement - EU – European Union -
APEC – Asia Pacific Economic Cooperation -
ASEAN – Association of Southeast Asian Nations -
SADC – Southern Africa Development Community Takeaway 2: global businesses Types of global businesses - Global corporation
MNE (multinational enterprise) or MNC (multinational
corporation) with extensive business operations in more than one foreign country - Transnational corporation
A global corporation that operates worldwide on a borderless basis
Mutual benefits for host country and global corporation or MNC - Shared growth opportunities - Shared income opportunities - Shared learning opportunities -
Shared development opportunities 18
Figure 5.2 What should go right and what can go wrong in MNC-host country relationships
Host country complaints about MNCs - Excessive profits - Domination of local economy -
Interference with local government - Hiring the best local talent - Limited technology transfer - Disrespect for local customs
MNC complaints about host countries - Profit limitations - Overpriced resources - Exploitative rules - Foreign exchange restrictions - Failure to uphold contracts Ethical challenges for Global Businesses: Corruption Sweatshops Child labor
Ethical issues for global businesses -
Corruption – illegal practices that further one’s business interests -
Foreign Corrupt Practices Act – makes it illegal for U.S. firms
and their representatives to engage in corrupt practices overseas Bribes to foreign ofÏcials Excessive commissions Non monetary gifts Child labor and sweatshops -
Child labor – full time employment of children for work otherwise done by adults -
Sweatshops – employ workers at very low wages for long
hours in poor working conditions 19
Takeaway 3: cultural and global diversity Culture
The shared set of beliefs, values, and patterns of behavior common to a group of people Culture shock
Confusion and discomfort a person experiences in an unfamiliar Cultural intelligence
The ability to adapt and adjust to new cultures Ethnocentrism
Tendency to consider one’s own culture as superior to others Confusion Small victories The honeymoon Irritation and anger Reality
Stages in adjusting to a new culture: Silent languages of culture Context -
Low context cultures - emphasize communication via spoken or written words United States Canada Germany -
High context cultures – rely on nonverbal and situational cues as well as on spoken or written words Thailand Context Low context High context 20 ime Space onochronic Proxemics Polychronic