



















Preview text:
TRƯỜNG KINH TẾ TÀI CHÍNH
KHOA LOGISTICS VÀ QUẢN LÝ CÔNG NGHIỆP ----------------
TIỂU LUẬN HỌC PHẦN: QUẢN LÝ SẢN XUẤT THEO LEAN & JIT
ĐỀ TÀI: ÁP DỤNG LEAN NHẰM GIẢM LÃNG PHÍ TRONG QUY
TRÌNH SẢN XUẤT TẠI CÔNG TY TNHH PHƯỚC Ý
NHÓM MÔN HỌC: QLCN015 NHÓM: 2.5
SINH VIÊN THỰC HIỆN:
1.BÙI THỊ HỒNG TƯƠI
MSSV: 2125106010097
2.NGUYỄN NGỌC NGỌC THUẬN MSSV: 2225106010086 3.NGUYỄN TƯỜNG LAN THY
MSSV: 2325106010100
NGÀNH: QUẢN LÝ CÔNG NGHIỆP
GVHD: THS. TRẦN THỊ KIM HƯƠNG
BÌNH DƯƠNG, THÁNG 07/2025
TRƯỜNG KINH TẾ TÀI CHÍNH
CỘNG HÒA XÃ HỘI CHỦ NGHĨA VIỆT NAM
KHOA LOGISTICS VÀ QUẢN LÝ CÔNG NGHIỆP
Độc lập – Tự do – Hạnh phúc
BỘ MÔN: QUẢN LÝ CÔNG NGHIỆP
PHIẾU CHẤM TIỂU LUẬN
Tên học phần: Quản trị sản xuất Lean and Jit (2+0) Mã học phần: QLCN015 Lớp/Nhóm môn học: 2 Học kỳ: 3 Năm học: 2024 – 2025 Nhóm sinh viên: Họ tên sinh viên MSSV Nguyễn Tường Lan Thy 2325106010100 Bùi Thị Hồng Tươi 2125106010097 Nguyễn Ngọc Hải Thuận 2225106010086 Ý KIẾN ĐÁNH GIÁ
(Cho điểm vào ô trống, thang điểm 10/10) STT Tiêu chí đánh giá Điểm Điểm đánh giá tối đa Cán bộ Cán bộ Điểm chấm 1 chấm 2 thống nhất 1 Phần mở đầu 1.0 đ 2
Chương 1: Cơ sở lý thuyết 1.5 đ 3 Chương 2 - Thực trạng 2.0 đ
Chương 2 - Nguyên nhân; Ưu, 4 1.5 đ Khuyết điểm 5
Chương 3: Đề xuất giải pháp 1.5 đ 6
Kết luận + Tài liệu tham khảo 1.0 đ 7 Hình thức trình bày 1.0 đ 8 Chỉnh sửa đề cương 0.5 đ Điểm tổng cộng 10.0
Bình Dương, ngày … tháng … năm 2025
Cán bộ chấm 1 Cán bộ chấm 2 Trần Thị Kim Hương MỤC LỤC
MỤC LỤC ............................................................................................................ I
MỤC LỤC BẢNG ............................................................................................ III
PHẦN MỞ ĐẦU ................................................................................................. 1
1.Lời nói đầu ....................................................................................................... 1
2.Tính cấp thiết của đề tài ................................................................................. 1
3.Mục tiêu nghiên cứu ........................................................................................ 2
4.Đối tượng nghiên cứu ...................................................................................... 2
5.Phạm vi nghiên cứu ......................................................................................... 2
6.Phương pháp nghiên cứu ................................................................................ 2
7.Ý nghĩa đề tài ................................................................................................... 3
8.Kết cấu đề tài ................................................................................................... 3
B. NỘI DUNG ..................................................................................................... 4
CHƯƠNG 1: CƠ SỞ LÝ THUYẾT LIÊN QUAN ĐỀ TÀI ........................... 4
1.1. KHÁI NIỆM LEAN MANUFACTURING .............................................. 4
1.1.1 Khái niệm .................................................................................................... 4
1.1.2 Nguyên tắc và mục tiêu Lean ...................................................................... 4
1.1.4 Mục đích áp dụng Lean vào doanh nghiệp ................................................. 6
1.1.5. Biểu đồ Pareto ........................................................................................... 7
1.1.6. Biểu đồ nhân quả....................................................................................... 7
CHƯƠNG 2: THỰC TRẠNG LÃNG PHÍ, ƯU ĐIỂM, KHUYẾT ĐIỂM,
NGUYÊN NHÂN ................................................................................................ 8
2.1 THỰC TRẠNG ĐỀ TÀI NGHIÊN CỨU .................................................. 8
2.1.1 Tổng quan về công ty TNHH Phước Ý ........................................................ 8
2.1.2 Các sản phẩm chính, vận hành chính của doanh nghiệp, thị trường và đối
thủ cạnh tranh ...................................................................................................... 9
2.1.3. Hệ thống cơ cấu tổ chức công ty .............................................................. 11
2.1.4 Thuận lợi ................................................................................................... 11
2.1.5 Khó khăn ................................................................................................... 12 i
2.2 THỰC TRẠNG QUY TRÌNH SẢN XUẤT ĐẾ GIÀY ........................... 14
2.2.1 Quy trình sản xuất tại công ty ................................................................... 14
2.3. CÁC THỰC TRẠNG LÃNG PHÍ TẠI CÔNG TY TNHH PHƯỚC Ý ....
............................................................................................................................ 17
2.3.1. Thực trạng lãng phí do chờ đợi: .............................................................. 17
2.3.2. Thực trạng lãng phí sản phẩm lỗi: ........................................................... 19
2.3.3. Lãng phí do thao tác thừa: ....................................................................... 21
2.3.4 So sánh giữa các loại lãng phí .................................................................. 23
2.4. ƯU ĐIỂM, KHUYẾT ĐIỂM .................................................................... 24
2.4.1. Ưu điểm .................................................................................................... 24
2.4.2. Khuyết điểm .............................................................................................. 25
2.4.3. Mô hình xương cá tại công ty Phước Ý .................................................... 26
2.4.3.1. Nguyên nhân do máy móc: ............................................................ 26
2.4.3.2. Nguyên nhân do nguyên vật liệu: .................................................. 26
2.4.3.3. Nguyên nhân do môi trường làm việc: .......................................... 26
CHƯƠNG 3: ĐỀ XUẤT GIẢI PHÁP ............................................................ 27
3.1. GIẢI PHÁP KHẮC PHỤC LÃNG PHÍ TRONG SẢN XUẤT ............ 27
3.1.1. Áp dụng 5s ............................................................................................... 27
3.2. ƯU ĐIỂM, KHUYẾT ĐIỂM .................................................................... 28
3.2.1. Ưu điểm .................................................................................................... 28
3.2.2. Khuyết điểm ............................................................................................. . 29
KẾT LUẬN ....................................................................................................... 30
TÀI LIỆU THAM KHẢO ............................................................................... 31 ii MỤC LỤC BẢNG
BẢNG 2.2. THÔNG TIN THIỆT HAI MỖI LỖI ............................................. 20
BẢNG 2.3. THÔNG THIỆT HẠI MỖI LẦN LỖI ............................................ 20
BẢNG 2.4. THÔNG TIN SẢN XUẤT DỰA TRÊN THAO TÁC THỪA ...... 22
BẢNG 2.5 SO SÁNH 3 LOẠI SẢN PHÍ TRONG SẢN XUẤT ĐẾ GIÀY ..... 23
BẢNG 2.5 LÃNG PHÍ SẢN XUẤT CHO MỖI LÔ HÀNG CỦA DOANH
NGHIỆP ............................................................................................................. 24
BẢNG 2.4. LOẠI LÃNG PHÍ TRONG SẢN XUẤT ....................................... 25 iii MỤC LỤC HÌNH
HÌNH 2.1 CÔNG TY TNHH PHƯỚC Ý ............................................................ 8
HÌNH 2.2 SƠ ĐỒ CƠ CẤU TỔ CHỨC CỦA CÔNG TY TNHH PHƯỚC Ý . 11
HÌNH 2.3 QUY TRÌNH SẢN XUẤT TẠI CÔNG TY ..................................... 14
HÌNH 2.4 CHUẨN BỊ NGUYÊN LIỆU ........................................................... 15
HÌNH 2.5 CẮT NGUYÊN LIỆU ....................................................................... 15
HÌNH 2.6 LÀM NGUỘI SẢN PHẨM .............................................................. 16
HÌNH 2.7 KIỂM TRA SẢN PHẨM .................................................................. 16
HÌNH 2.8 ĐÓNG GÓI SẢN PHẨM ................................................................. 17
HÌNH 2.9. BIỂU ĐỒ PARETO SỐ LẦN XUẤT HIỆN LỔI ........................... 25 iv PHẦN MỞ ĐẦU 1.Lời nói đầu
Trong thời đại toàn cầu hóa và cạnh tranh khốc liệt hiện nay, các doanh nghiệp
sản xuất buộc phải liên tục đổi mới và tối ưu hóa quy trình để nâng cao hiệu quả hoạt
động, giảm chi phí và đáp ứng nhanh chóng nhu cầu ngày càng đa dạng của thị trường.
Một trong những yếu tố then chốt quyết định đến năng suất và chất lượng sản phẩm
chính là khả năng kiểm soát và loại bỏ lãng phí trong sản xuất.
Trong bối cảnh đó, phương pháp Lean Manufacturing (sản xuất tinh gọn) đã và
đang được nhiều doanh nghiệp trên thế giới áp dụng như một công cụ chiến lược nhằm
nâng cao hiệu quả sản xuất, loại bỏ các hoạt động không tạo giá trị, và tối ưu hóa dòng
chảy công việc. Với triết lý "làm nhiều hơn với ít hơn", Lean không chỉ giúp giảm thiểu
chi phí mà còn nâng cao chất lượng, rút ngắn thời gian sản xuất và tạo ra giá trị lớn hơn cho khách hàng.
Xuất phát từ thực tiễn đó, đề tài “Áp dụng Lean nhằm giảm lãng phí trong quy
trình sản xuất” được thực hiện với mong muốn nghiên cứu một cách có hệ thống về các
nguyên tắc, công cụ và lợi ích của Lean, đồng thời phân tích khả năng áp dụng trong
môi trường sản xuất thực tế tại doanh nghiệp. Thông qua đó, đề tài kỳ vọng sẽ góp phần
đưa ra các giải pháp thiết thực giúp doanh nghiệp nhận diện – kiểm soát – loại bỏ lãng
phí, từ đó tối ưu quy trình sản xuất và nâng cao năng lực cạnh tranh trên thị trường.
Chúng em xin chân thành cảm ơn sự hướng dẫn tận tình của Cô Trần Thị Kim
Hương cùng sự hỗ trợ, tạo điều kiện thuận lợi từ Công ty TNHH Phước Ý trong quá
trình thực hiện đề tài. Mặc dù đã cố gắng hoàn thiện, song không tránh khỏi những thiếu
sót. Kính mong nhận được sự góp ý của cô để đề tài được hoàn thiện hơn.
2.Tính cấp thiết của đề tài
Trong bối cảnh thị trường ngày càng cạnh tranh khốc liệt, các doanh nghiệp sản
xuất, đặc biệt là trong ngành giày dép, buộc phải không ngừng cải tiến để nâng cao hiệu
quả, chất lượng và giảm thiểu chi phí. Trong đó, lãng phí trong quá trình sản xuất là một
trong những nguyên nhân chủ yếu làm gia tăng chi phí và ảnh hưởng đến khả năng cạnh tranh của doanh nghiệp.
Sản xuất đế giày – một khâu quan trọng trong chuỗi giá trị của ngành giày –
thường tồn tại nhiều loại lãng phí như: nguyên vật liệu dư thừa, thời gian chờ đợi, sản
phẩm lỗi, thao tác thừa, hoặc tồn kho không cần thiết. Những yếu tố này nếu không được
kiểm soát sẽ làm giảm hiệu suất sản xuất và tăng chi phí vận hành. 1
Phương pháp Lean Manufacturing, với triết lý tập trung vào việc loại bỏ lãng phí
và cải tiến liên tục, đã được nhiều doanh nghiệp trên thế giới áp dụng thành công. Do
đó, việc nghiên cứu và áp dụng Lean trong quy trình sản xuất đế giày là cần thiết và mang tính thực tiễn cao.
Vì thế nhóm em chọn đề tài “Áp dụng Lean nhằm tránh lãng phí trong quy trình
sản xuất tại công ty TNHH Phước Ý” với mục tiêu đưa ra những giải pháp và kiến nghị
hiệu quả giúp nâng cao và giảm lãng phí trong quy trình sản xuất.
3.Mục tiêu nghiên cứu
Tìm hiểu và phân tích thực trạng lãng phí trong quy trình sản xuất đế giày.
Đề xuất các giải pháp dựa trên phương pháp Lean nhằm giảm thiểu các loại lãng phí.
Góp phần nâng cao hiệu suất sản xuất, giảm chi phí và tăng năng lực cạnh tranh cho doanh nghiệp.
4.Đối tượng nghiên cứu
Đối tượng nghiên cứu: Áp dụng Lean nhằm tránh lãng phí trong quy trình sản
xuất tại công ty TNHH Phước Ý.
5.Phạm vi nghiên cứu
Không gian nghiên cứu: Công ty TNHH Phước Ý.
Thời gian nghiên cứu: 01/06/2025 – 01/07/2025
6.Phương pháp nghiên cứu
Phương pháp nghiên cứu định tính dựa trên các nguồn thông tin trên website.
Phương pháp quan sát thực tế tại hiện trường, nhờ vào mối quan hệ lúc thực tập
nhóm em tiếp tục xin phép và có sự giúp đỡ từ phía phòng ban sản xuất công ty và được
quay trở lại quan sát, tìm hiểu rõ trực tiếp quy trình sản xuất, từ đó có những cái nhìn
thực tế về thao tác của công nhân, thời gian chuyển đổi, tồn kho, khu vực làm việc.
Phương pháp phân tích và đánh giá đối chiếu để áp dụng Lean nhằm tránh lãng
phí trong quy trình sản xuất đế giày của công ty TNHH Phước Ý. 2 7.Ý nghĩa đề tài
Việc áp dụng Lean không chỉ giúp doanh nghiệp tối ưu hóa quy trình sản xuất,
mà còn tạo nền tảng cho văn hóa cải tiến liên tục. Đề tài kỳ vọng sẽ góp phần cung cấp
một hướng tiếp cận cụ thể, thực tiễn cho các doanh nghiệp sản xuất đế giày trong việc
nâng cao hiệu quả hoạt động sản xuất, kinh doanh.
8.Kết cấu đề tài
Ngoài các nội dung phần mở đầu, mục lục, kết luận, tài liệu tham khảo, tiểu luận
được bố trí nội dung như sau:
Chương 1: Cơ sở lý thuyết liên quan đề tài
Chương 2: Áp dụng Lean nhằm tránh lãng phí trong quy trình sản xuất đế giày
tại công ty TNHH Phước Ý
Chương 3: Đề xuất giải pháp 3 B. NỘI DUNG
CHƯƠNG 1: CƠ SỞ LÝ THUYẾT LIÊN QUAN ĐỀ TÀI
1.1. KHÁI NIỆM LEAN MANUFACTURING 1.1.1 Khái niệm
Theo Ohno, Taiichi (1988) Lean Manufacturing) là một phương pháp quản lý sản
xuất nhằm tối ưu hóa hiệu quả, giảm thiểu lãng phí và tập trung vào việc tạo ra giá trị
tối đa cho khách hàng. Phương pháp này bắt nguồn từ Hệ thống Sản xuất Toyota (Toyota
Production System - TPS) vào giữa thế kỷ 20, do Taiichi Ohno và các cộng sự tại Toyota
phát triển. Lean Manufacturing nhấn mạnh việc loại bỏ các hoạt động không tạo giá trị
(lãng phí) trong quy trình sản xuất, đồng thời cải thiện chất lượng, giảm chi phí và tăng tính linh hoạt.
1.1.2 Nguyên tắc và mục tiêu Lean
Theo Nguyễn Như Phong (2016), sản xuất tinh gọn được xem là giảm thiểu lãng
phí, nâng cao năng suất cho quá trình sản xuất. Ý tưởng cốt lõi của sản xuất tinh gọn
trong quá trình sản xuất là nâng cao giá trị gia tăng cho khách hàng dựa trên việc loại
bỏ lãng phí trong các công đoạn tạo ra sản phẩm từ lúc sản xuất cho tới người tiêu dùng.
Theo Nguyễn Đạt Minh (2019), Báo cáo nhấn mạnh việc áp dụng các công cụ
Lean như Value Stream Mapping, Pull System, Visual Control, và Andon trong quản lý
chất thải công nghiệp. Các nguyên tắc này được áp dụng để tối ưu hóa quy trình thu gom
và xử lý chất thải, giảm chi phí và tăng tính bền vững.
Mục tiêu: Giảm chi phí vận hành, cải thiện hiệu quả môi trường, và nâng cao giá
trị kinh tế thông qua việc loại bỏ các hoạt động không cần thiết.
1.1.3 Các công cụ và kỹ thuật Lean
Theo Nguyễn Đạt Minh, Nguyễn Danh Nguyên, Lê Anh Tuấn (2015), các công
cụ trên là yếu tố quan trọng để triển khai Lean thành công tại các doanh nghiệp sản xuất
Việt Nam. Tuy nhiên, hiệu quả phụ thuộc vào sự cam kết của lãnh đạo, đào tạo nhân
viên, và điều chỉnh công cụ phù hợp với văn hóa doanh nghiệp. 4
Mô tả: Hệ thống tổ chức nơi làm việc gồm năm bước: Sàng lọc (loại bỏ vật dụng
không cần thiết), Sắp xếp (sắp đặt vật dụng hợp lý), Sạch sẽ (giữ vệ sinh nơi làm việc),
Săn sóc (chuẩn hóa quy trình), và Sẵn sàng (duy trì kỷ luật).
Mục đích: Tạo môi trường làm việc hiệu quả, giảm lãng phí thời gian và không
gian, cải thiện an toàn lao động.
Ứng dụng: Được áp dụng trong các nhà máy sản xuất tại Việt Nam, đặc biệt trong
ngành dệt may và điện tử, để tổ chức dây chuyền sản xuất gọn gàng và tăng năng suất. Value Stream Mapping
Mô tả: Công cụ trực quan hóa toàn bộ quy trình sản xuất, từ nguyên liệu thô đến
sản phẩm hoàn thiện, để xác định các bước tạo giá trị và loại bỏ lãng phí.
Mục đích: Xác định các điểm nghẽn, giảm thời gian chờ và tối ưu hóa luồng sản xuất.
Ứng dụng: Các doanh nghiệp sản xuất tại Việt Nam sử dụng VSM để phân tích
quy trình, ví dụ trong ngành may mặc để giảm thời gian sản xuất. Kanban
Mô tả: Hệ thống sử dụng thẻ hoặc tín hiệu trực quan để điều phối sản xuất theo
nhu cầu thực tế, đảm bảo chỉ sản xuất khi có đơn hàng.
Mục đích: Giảm tồn kho dư thừa, tối ưu hóa luồng nguyên liệu và sản phẩm.
Ứng dụng: Áp dụng trong các công ty sản xuất linh kiện điện tử tại Việt Nam để
quản lý nguyên vật liệu hiệu quả. Just-In-Time
Mô tả: Phương pháp sản xuất chỉ khi có nhu cầu từ khách hàng, giảm thiểu tồn
kho và tối ưu hóa thời gian giao hàng.
Mục đích: Giảm chi phí lưu kho, tăng tính linh hoạt trong sản xuất.
Ứng dụng: Được sử dụng trong ngành dệt may Việt Nam để đáp ứng đơn hàng
xuất khẩu nhanh chóng và hiệu quả. Kaizen 5
Mô tả: Triết lý khuyến khích mọi nhân viên tham gia đề xuất ý tưởng cải tiến nhỏ
nhưng liên tục để nâng cao chất lượng và hiệu suất.
Mục đích: Xây dựng văn hóa cải tiến, tăng sự tham gia của nhân viên và giảm lãng phí.
Ứng dụng: Các doanh nghiệp sản xuất tại Việt Nam tổ chức các sự kiện Kaizen
để cải thiện quy trình, ví dụ trong ngành sản xuất thép. Poka-Yoke
Mô tả: Kỹ thuật thiết kế quy trình hoặc công cụ để ngăn ngừa lỗi xảy ra hoặc phát
hiện lỗi ngay lập tức, như sử dụng cảm biến hoặc thiết bị kiểm tra tự động.
Mục đích: Giảm tỷ lệ sản phẩm lỗi, nâng cao chất lượng sản phẩm.
Ứng dụng: Áp dụng trong các nhà máy điện tử tại Việt Nam để kiểm soát chất lượng linh kiện. Andon
Mô tả: Hệ thống tín hiệu trực quan (như đèn hoặc bảng điện tử) để cảnh báo vấn
đề trong dây chuyền sản xuất, cho phép dừng dây chuyền để xử lý kịp thời.
Mục đích: Phát hiện và giải quyết vấn đề nhanh chóng, giảm thời gian ngừng sản xuất.
Ứng dụng: Được sử dụng trong các nhà máy sản xuất ô tô và điện tử tại Việt Nam
để kiểm soát chất lượng.
1.1.4 Mục đích áp dụng Lean vào doanh nghiệp
Theo Nguyễn Đạt Minh, Nguyễn Danh Nguyên, Lê Anh Tuấn (2015), mục đích
của việc áp dụng Lean Manufacturing trong các doanh nghiệp sản xuất là tối ưu hóa quy
trình, giảm lãng phí, nâng cao chất lượng và tăng khả năng cạnh tranh. Dưới đây là các
mục đích cụ thể, được trích dẫn từ một nguồn duy nhất tại Việt Nam:
Loại bỏ lãng phí: Giảm thiểu các hoạt động không tạo giá trị, bao gồm sản xuất
dư thừa, chờ đợi, vận chuyển không cần thiết, quy trình không cần thiết, tồn kho dư
thừa, di chuyển không cần thiết, và sản phẩm lỗi. Điều này giúp giảm chi phí sản xuất đáng kể. 6
Tăng hiệu quả và năng suất: Tối ưu hóa quy trình sản xuất để tạo ra nhiều sản
phẩm hơn với ít tài nguyên hơn, rút ngắn thời gian sản xuất và cải thiện luồng công việc.
Cải thiện chất lượng sản phẩm: Đảm bảo sản phẩm đáp ứng yêu cầu khách hàng,
giảm tỷ lệ lỗi và tăng độ tin cậy, từ đó nâng cao sự hài lòng của khách hàng.
Tăng tính linh hoạt: Phản ứng nhanh với nhu cầu thị trường, đặc biệt trong các
ngành xuất khẩu, thông qua việc áp dụng sản xuất đúng lúc (Just-In-Time) và hệ thống kéo (Kanban).
Xây dựng văn hóa cải tiến liên tục: Khuyến khích nhân viên và lãnh đạo tham
gia vào quá trình cải tiến (Kaizen), tạo động lực làm việc và nâng cao hiệu quả tổ chức lâu dài.
Nâng cao khả năng cạnh tranh: Giảm chi phí và cải thiện chất lượng giúp doanh
nghiệp cạnh tranh tốt hơn trên thị trường trong nước và quốc tế, đặc biệt trong các ngành
như dệt may, điện tử, và cơ khí.
1.1.5. Biểu đồ Pareto
Pareto hay còn gọi là nguyên tắc 80:20 được nhà kinh tế học người Ý Vilfredo
Parecto (1848 -1923) khám phá ra vào những năm 1997, khi nhà kinh tế học này đang
phân tích những quy luật về của cải và thu nhập ở nước Anh vào thế kỷ XIX. Nguyên
tắc 80:20 được tạo ra nhầm để chứng minh được các vấn đề rất thực tiễn trong cuộc sống
có thể ví dụ như là 80% lỗi/ khuyết tật do 20% nguyên nhân có thể gây ra. 80% lợi nhuận
đến từ 20% khách hàng. 80% phàn nàn từ 20% sự phục vụ của tổ chức. (Ts. Phan Chí Anh, 2018)
1.1.6. Biểu đồ nhân quả
Theo Trần Thị Mỹ Dung và công sự ( 2019 ) Mọi vấn đề xẩy ra thì có ít nhất là
1 nguyên nhân tác động, công cụ giúp tìm ra vấn đề từ các nguyên nhân đó rồi tìm ra
nguyên nhân tiềm và nguyên nhân cốt lỗi rồi định hướng cho các vấn đề rồi đưa ra giải
pháp. Công cụ này được xây dựng vào năm 1953 tại trường Đại Học Tokyo do giáo sự Kaoru Ishikawa chủ trì. 7
CHƯƠNG 2: THỰC TRẠNG LÃNG PHÍ, ƯU ĐIỂM, KHUYẾT ĐIỂM, NGUYÊN NHÂN
2.1 THỰC TRẠNG ĐỀ TÀI NGHIÊN CỨU
2.1.1 Tổng quan về công ty TNHH Phước Ý
Tên Công ty: Công ty TNHH Phước Ý
Tên Công ty tiếng anh: FORTUNE ART INDUSTRY CO.,LTD
Mã số thuế công ty: 3700474120
Nghành nghề kinh doanh chính:
Địa chỉ trụ sở chính: Lô F1-CN, đường N6, Kcn Mỹ Phước, phường Mỹ Phước,
Thành phố Bến Cát, tỉnh Bình Dương. Điện thoại:02742220509 Email: gillkuo@mail.gj.com.tw
Người Đại Diện: KUO, WAN-CHEN
Chức danh: Tổng Giám Đốc
Hình 2.1 Công ty TNHH Phước Ý
(Nguồn: nhóm tác giả) 8
2.1.2 Các sản phẩm chính, vận hành chính của doanh nghiệp, thị trường và đối thủ cạnh tranh
Công ty TNHH Phước Ý là một doanh nghiệp chuyên sản xuất đế giày tại Khu
công nghiệp Mỹ Phước 1, Bình Dương. Dưới đây là thông tin tổng quan về sản phẩm,
quy trình công nghệ, thị trường và đối thủ cạnh tranh của công ty.
Công ty sản xuất đế giày bán ra cho các doanh nghiệp sản xuất giày trong nước
và phần phối sang thị trường nước ngoài như Đài Loan.
Công ty đã lựa chọn những nguyên vật liệu có chất lượng tốt phù hợp giá cả, khí
hậu thời tiết của từng thị trường để sản phẩm đế giày có chất lượng cao và luông được
các bên tin tưởng. Sử dụng nguyên vật liệu từ các nhà cung cấp khác nhau tránh tình
trạng thiếu hụt nguyên vật liệu.
Phước Ý chuyên sản xuất các loại đế giày cao su, phục vụ cho các đối tác trong
ngành giày dép. Thông tin chi tiết về các dòng sản phẩm cụ thể của công ty hiện chưa
được công bố rộng rãi trên các nền tảng trực tuyến.
Mặc dù thông tin chi tiết về quy trình công nghệ của Phước Ý chưa được công
bố, nhưng theo xu hướng chung trong ngành giày dép Việt Nam, quy trình sản xuất
thường bao gồm các bước sau:
Thiết kế và phát triển sản phẩm: Sử dụng phần mềm thiết kế 3D và công nghệ
CAD để phát triển mẫu mã, đảm bảo sự chính xác và đổi mới trong thiết kế.
Cắt và chuẩn bị nguyên liệu: Áp dụng máy cắt laser và tự động hóa trong quá
trình cắt, nâng cao hiệu suất và giảm lỗi nguyên liệu.
May và lắp ráp: Kết hợp giữa công nghệ may tự động và kỹ thuật thủ công để
đảm bảo từng chi tiết của giày dép được hoàn thiện một cách tinh xảo.
Kiểm tra chất lượng: Quy trình kiểm tra chất lượng nghiêm ngặt tại mỗi giai đoạn
sản xuất, từ kiểm tra nguyên liệu đến sản phẩm cuối cùng.
Đóng gói và phân phối: Sử dụng hệ thống đóng gói tự động và hiệu quả, đảm bảo
sản phẩm đến tay người tiêu dùng trong tình trạng tốt nhất. 9
Việc ứng dụng công nghệ 4.0 trong sản xuất giày dép đang ngày càng trở nên
quan trọng để nâng cao năng suất và chất lượng sản phẩm. Một số doanh nghiệp trong
ngành đã đầu tư máy móc thiết bị hiện đại, tự động hóa một số công đoạn sản xuất, từ
đó nâng cao năng suất lao động. Tuy nhiên, quá trình sản xuất mới được cơ giới hóa mà
chưa tự động hóa hoàn toàn, tỷ lệ công việc làm thủ công còn ở mức cao, do vậy năng
suất lao động vẫn còn thấp.
Phước Ý chủ yếu cung cấp sản phẩm cho các doanh nghiệp trong ngành giày dép,
đặc biệt là các đối tác trong và ngoài nước. Thông tin chi tiết về thị trường xuất khẩu
của công ty chưa được công bố rộng rãi.
Phước Ý hoạt động trong ngành sản xuất đế giày, một lĩnh vực có sự cạnh tranh
mạnh mẽ từ các doanh nghiệp trong và ngoài nước. Một số đối thủ cạnh tranh đáng chú ý trong ngành bao gồm:
Squadroni Việt Nam: Doanh nghiệp với 100% vốn đầu tư từ chủ sở hữu Italia,
chuyên sản xuất và cung cấp đế giày cao su với những thiết kế mới nhất, thời trang nhất.
Manca: Công ty cổ phần chuyên sản xuất các sản phẩm cao su bao gồm đế giày
cao su, đế dép cao su, logo cao su, và còn hoạt động trong lĩnh vực may mặc và sản xuất khuôn mẫu.
PouYuen Việt Nam: Một trong những doanh nghiệp lớn nhất trong ngành da giày
tại Việt Nam, với doanh thu hàng năm lên đến hàng tỷ USD. PouYuen là đối tác gia
công sản xuất cho hầu hết các thương hiệu giày hàng đầu thế giới như Nike, Adidas, Converse. 10
2.1.3. Hệ thống cơ cấu tổ chức công ty
Hình 2.2 Sơ đồ cơ cấu tổ chức của công ty TNHH Phước Ý
(Nguồn: Công ty TNHH Phước Ý) 2.1.4 Thuận lợi
Triết lý Lean nhấn mạnh vào việc tối ưu hóa quy trình sản xuất thông qua sự tham
gia của con người, thay vì chỉ phụ thuộc vào đầu tư công nghệ đắt đỏ. Trong bối cảnh
đó, chi phí lao động thấp và lực lượng lao động dồi dào của Việt Nam trở thành một lợi
thế rõ rệt. Với nguồn nhân công trẻ, chịu khó và chi phí hợp lý, các doanh nghiệp có thể
dễ dàng triển khai các công cụ cải tiến như Kaizen, 5S hay chuẩn hóa thao tác mà không
phải lo ngại quá nhiều về gánh nặng chi phí.
Thực tế cho thấy, nhiều doanh nghiệp trong nước đã có kinh nghiệm bước đầu
với các công cụ cải tiến này. Đặc biệt, trong ngành giày dép – một trong những ngành
thâm dụng lao động – việc áp dụng Lean đang mang lại hiệu quả rõ rệt tại các doanh
nghiệp có vốn đầu tư nước ngoài như PouYuen, Changshin... Những mô hình thành
công này đang trở thành tiền lệ và bài học thực tiễn quý giá để các doanh nghiệp nội địa
học hỏi và áp dụng phù hợp với điều kiện của mình. 11
Một số công ty Việt Nam cũng đang từng bước triển khai các công cụ như 5S,
TPM (Bảo trì năng suất toàn diện), SMED (Đổi khuôn nhanh)... để xây dựng nền tảng
vững chắc cho việc áp dụng Lean một cách bài bản và bền vững trong tương lai.
Sản phẩm đế giày có đặc điểm là chu kỳ sản xuất ngắn và ít biến động về kỹ
thuật, do đó rất phù hợp để áp dụng mô hình sản xuất đúng lúc (JIT). Việc lập kế hoạch
sản xuất ngắn hạn theo đơn hàng thực tế không chỉ khả thi mà còn giúp doanh nghiệp
phản ứng linh hoạt với nhu cầu thị trường.
Mặt khác, đế giày có thể chia nhỏ thành các lô sản xuất nhỏ để giao hàng theo
đúng tiến độ yêu cầu từ khách hàng. Điều này giúp giảm thiểu hàng tồn kho, đồng thời
nâng cao hiệu quả quay vòng vốn và giảm chi phí lưu kho – một trong những mục tiêu chính của JIT.
Sự phát triển của các khu công nghiệp hỗ trợ tại Long An, Bình Dương… đang
góp phần hoàn thiện chuỗi cung ứng trong ngành giày dép. Việc các nhà cung cấp
nguyên vật liệu và linh kiện tập trung trong cùng một khu vực địa lý giúp rút ngắn thời
gian và khoảng cách giao hàng, từ đó tăng tính khả thi cho việc triển khai JIT.
Thêm vào đó, hạ tầng logistics trong nước cũng đang được cải thiện đáng kể. Các
tuyến đường cao tốc kết nối các tỉnh công nghiệp, hệ thống cảng cạn (ICD), kho trung
chuyển... được đầu tư và mở rộng, giúp đảm bảo việc giao nhận nguyên vật liệu cũng
như thành phẩm diễn ra nhanh chóng và đúng thời điểm. Đây là nền tảng quan trọng để
JIT không chỉ là lý thuyết mà có thể được triển khai hiệu quả trong thực tiễn sản xuất tại Việt Nam. 2.1.5 Khó khăn
Chuỗi cung ứng nguyên vật liệu chưa ổn định: Một trong những trở ngại lớn đối
với việc triển khai hiệu quả mô hình JIT là sự phụ thuộc nhiều vào nguồn nguyên liệu
nhập khẩu, đặc biệt là các loại vật liệu chuyên dụng như EVA, PU, hay cao su đặc biệt
dùng trong sản xuất đế giày. Do các nguyên liệu này phần lớn phải nhập khẩu từ nước
ngoài, thời gian giao hàng thường khó kiểm soát và dễ bị ảnh hưởng bởi các yếu tố như
chính sách thương mại, biến động thị trường quốc tế hoặc vấn đề logistics. Điều này
khiến doanh nghiệp khó duy trì tồn kho thấp theo đúng tinh thần của JIT. 12
Thiếu hệ sinh thái nhà cung cấp chuyên nghiệp trong nước: Việc thiếu vắng các
nhà cung cấp cấp 1 và cấp 2 có năng lực và quy trình hoạt động chuyên nghiệp cũng là
một hạn chế. Nhiều doanh nghiệp sản xuất giày tại Việt Nam vẫn chưa thể hình thành
được chuỗi cung ứng nội địa khép kín, dẫn đến việc phụ thuộc vào bên ngoài và thiếu
tính linh hoạt khi có sự thay đổi hoặc biến động về nhu cầu.
Tồn tại nhiều loại lãng phí trong qua trình sản xuất:
Lãng phí thời gian chờ ( Waiting): Việc chuyển đổi giữa các khuôn giày, thay đổi
màu sắc hay loại vật liệu thường mất nhiều thời gian do quy trình chưa được tối ưu hoặc
thiếu thiết bị hỗ trợ.
Lãng phí vận chuyển: Việc trí nhà xưởng, kho nguyên vật liệu hoặc các điểm
giao nhận chưa hợp lý dẫn đến việc di chuyển nguyên vật liệu, bán thành phẩm hoặc
nhân công trong nội bộ xưởng bị kéo dài không cần thiết.
Lãng phí tồn kho: Nhiều doanh nghiệp có xu hướng duy trì lượng tồn kho nguyên
vật liệu và bán thành phẩm ở mức cao để phòng rủi ro giao hàng chậm. Tuy nhiên, điều
này lại làm tăng chi phí lưu kho và giảm tính linh hoạt trong sản xuất.
Thiếu nền tảng công nghệ và dữ liệu hỗ trợ triển khai JIT:
Hệ thống quản lý sản xuất chưa đầy đủ: Nhiều doanh nghiệp chưa đầu tư vào các
hệ thống quản lý sản xuất hiện đại như ERP hay MES. Việc thiếu công cụ số hóa khiến
hoạt động theo dõi tiến bộ, điều phối sản xuất hay cập nhật tồn kho gặp nhiều khó khăn.
Lập kế hoạch thủ công: Kế hoạch sản xuất vẫn chủ yếu được lập bằng tay hoặc
trên bảng tính excel, dễ xảy ra sai sót, thiếu đồng bộ và không kịp thoief điều chỉnh khi có biến động. 13
2.2 THỰC TRẠNG QUY TRÌNH SẢN XUẤT ĐẾ GIÀY
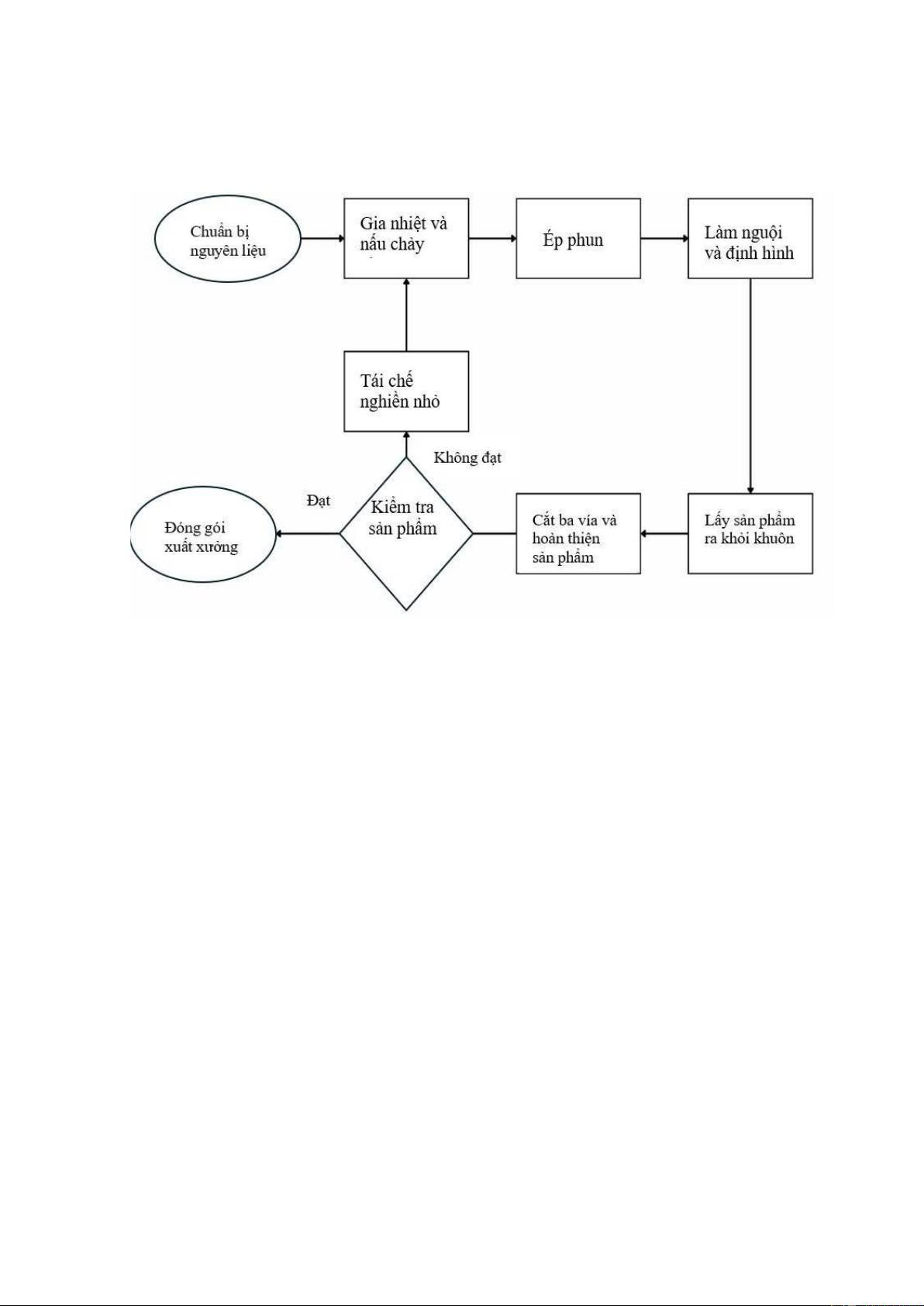
2.2.1 Quy trình sản xuất tại công ty
Hình 2.3 Quy trình sản xuất tại công ty (Nguồn: Nhóm tác giả)
Bước 1: Thiết kế khuôn đế
Phần mềm thiết kế 2D/3D (CAD/CAM) được sử dụng để tạo ra bản vẽ kỹ thuật cho đế giày.
Sau đó, khuôn ép đế được gia công trên máy CNC hoặc đúc bằng nhôm/thép.
Bước 2: Chuẩn bị nguyên vật liệu
Nguyên liệu chính là cao su thiên nhiên hoặc cao su tổng hợp, được pha trộn với
các chất phụ gia như chất lưu hóa, chất tăng độ bền, màu, chất ổn định nhiệt,...
Quá trình này diễn ra trong máy trộn cao su (kneader). 14