




































































Preview text:
HỌC VIỆN NÔNG NGHIỆP VIỆT NAM
KHOA KẾ TOÁN & QUẢN TRỊ KINH DOANH *** BÁO CÁO TIỂU LUẬN
HỌC PHẦN QUẢN TRỊ KÊNH PHÂN PHỐI
ĐỀ TÀI: TÌM HIỂU QUẢN TRỊ KÊNH PHÂN PHỐI
SẢN PHẨM SỮA CÔ GÁI HÀ LAN CỦA CÔNG TY FRIESLAND CAMPINA VIỆT NAM Nhóm thực hiện: 04
Giảng viên hướng dẫn: Th.S Nguyễn Thị Thu Trang HÀ NỘI - 2022
Downloaded by VietJack TV Official (vietjackvideos@gmail.com)
HỌC VIỆN NÔNG NGHIỆP VIỆT NAM
KHOA KẾ TOÁN & QUẢN TRỊ KINH DOANH *** BÁO CÁO TIỂU LUẬN HỌC
PHẦN QUẢN TRỊ KÊNH PHÂN PHỐI
ĐÈ TÀI: TÌM HIỂU QUẢN TRỊ KÊNH PHÂN PHỐI
SẢN PHẨM SỮA CÔ GÁI HÀ LAN CỦA CÔNG TY FRIESLAND CAMPINA VIỆT NAM
Danh sách nhóm thực hiện: STT Mã sinh viên Họ và tên 1 6652785 Nguyễn Hương Giang 2 6654868 Phạm Thị Hồng Hà 3 6656259 Vũ Ngọc Huyền 4 6656284 Vũ Quang Linh 5 6655007 Phạm Trà My 6 6656334 Vũ Thị Hồng Nguyên 7 6650092 Bùi Minh Nguyệt 8 6655737 Trần Thị Oanh 9 6650028 Bùi Anh Tú HÀ NỘI - 2022
Downloaded by VietJack TV Official (vietjackvideos@gmail.com) MỤC LỤC
LỜI MỞ ĐẦU.................................................................................................................................5
CHƯƠNG I : TỔNG QUAN VỀ QUẢN TRỊ KÊNH PHÂN PHỐI..........................................7
1.1. Tổng quan kênh phân phối trong sản xuất kinh doanh..................................................7
1.1.1. Khái niệm và vai trò của kênh phân phối.................................................................7
1.1.2. Chức năng của kênh phân phối................................................................................8
1.1.3. Cấu trúc của kênh phân phối.....................................................................................9
1.1.4. Các thành viên của kênh phân phối.........................................................................11
1.1.5. Tổ chức và hoạt động của kênh phân phối............................................................14
1.2. Quản trị kênh phân phối..................................................................................................17
1.2.1. Khái niệm và các yêu cầu của quản trị kênh phân phối........................................17
1.2.2. Nội dung cơ bản của hoạt động quản trị kênh phân phối.....................................18
CHƯƠNG 2 : TÌNH HÌNH QUẢN TRỊ KÊNH PHÂN PHỐI CỦA CÔNG TY
FRESHLAND CAMPINA VIỆT NAM......................................................................................26
2.1 Tổng quan về công ty FrieslandCampina Việt Nam.......................................................26
2.1.1 Sơ lược về công ty FrieslandCampina Việt Nam.....................................................26
2.1.2 Sơ lược về lịch sử hình thành và quá trình phát triển............................................27
2.2.3 Các dòng sản phẩm chính công ty FriesLandCampina Việt Nam.........................31
2.2 Cấu trúc tổ chức, tầm nhìn chiến lược, mục tiêu chiến lược khách hàng....................35
2.2.1 Cấu trúc tổ chức theo chức năng..............................................................................35
2.2.2 Tầm nhìn, nhiệm vụ và mục tiêu chiến lược...........................................................37
2.2.3 Mô hình kênh phân phối của Công ty FrieslandCampina.....................................38
CHƯƠNG III : THỰC TRẠNG KÊNH PHÂN PHỐI SẢN PHẨM SỮA “CÔ GÁI HÀ
LAN” CỦA CÔNG TY TNHH FRESHLANDCAMPINA VIỆT NAM..................................43
3.1 Hệ thống kênh phân phối của sản phẩm sữa “Cô gái Hà Lan”.....................................43
3.1.1 Tình hình môi trường marketing về sản phẩm sữa trong thời gian qua..............43
3.1.2 Mục tiêu & yêu cầu đối với kênh phân phối của công ty........................................44
3.1.2 Kênh phân phối hiện nay của công ty......................................................................45
3.2 Thực trạng các chính sách vận hành kênh phân phối....................................................52
3.2.1 Đánh giá các thành viên kênh...................................................................................52
3.2.2 Chính sách khuyến khích thành viên kênh..............................................................53
3.2.3 Đánh giá thực trạng & đề xuất giải pháp................................................................55
Downloaded by VietJack TV Official (vietjackvideos@gmail.com)
KẾT LUẬN...................................................................................................................................57 4
Downloaded by VietJack TV Official (vietjackvideos@gmail.com) DANH MỤC HÌNH ẢNH
Hình 2.1 Trụ sở làm việc của Công ty TNHH FrieslandCampina Việt Nam................................26
Hình 2.2 Logo của công ty TNHH FrieslandCampina Việt Nam thời kì 2000-2009....................27
Hình 2.3 Logo công ty TNHH FriesLandCampina Việt Nam từ 7/2009 đến nay.........................28
Hình 2.4 Hành trình 25 xây dựng và trưởng thành của Friesland Campina Việt Nam.................29
Hình 2.5 Mô hình thương hiệu của FrieslandCampina.................................................................30
Hình 2.6 Các sản phẩm sữa của nhãn hiệu Cô gái Hà Lan............................................................31
Hình 2.7 Sản phẩm Sữa Cô gái Hà Lan 123, 456 dành cho trẻ nhỏ..............................................32
Hình 2.8 Dòng sản phẩm sữa Cô gái Hà Lan Gold 123, 456 dành cho trẻ nhỏ............................32
Hình 2.9 Bộ ba sản phẩm sữa Frisolac Gold Mum 1,2,3..............................................................33
Hình 2.10 YOMOST – Một cảm giác thật Yomost.......................................................................33
Hình 2.11 Dòng sản phẩm thức uống Fristi...................................................................................34 DANH MỤC SƠ ĐỒ
Sơ đồ 1.1 Sơ đồ kênh phân phối cấp 0............................................................................................9
Sơ đồ 1.2 Sơ đồ kênh phân phối cấp 1..........................................................................................10
Sơ đồ 1.3 Sơ đồ kênh phân phối cấp 2..........................................................................................10
Sơ đồ 1.4 Sơ đồ kênh phân phối đặc biệt......................................................................................11
Sơ đồ 1.5 Phân loại những người tham gia vào kênh....................................................................11
Sơ đồ 1.6 Tổ chức hệ thống kênh Marketing truyền thống...........................................................14
Sơ đồ 1.7 Tổ chức kênh Marketing dọc........................................................................................15
Sơ đồ 2.1 Mô hình cơ cấu tổ chức theo hệ thống của Công ty Friesland Campina Việt Nam......35
Sơ đồ 2.2 Mô hình kênh phân phối 3 cấp của FreshlandCampina................................................39
Sơ đồ 3.1 Sơ đồ kênh phân phối sữa Cô gái Hà Lan tại Quảng Nam...........................................46
Sơ đồ 3.2 Sơ đồ dòng đặt hàng của Cô gái Hà Lan.......................................................................51 DANH MỤC BẢNG
Bảng 2.1 Tỉnh hình tiêu thụ sữa theo kênh phân phối giai đoạn 2017 - 2019...............................41
Bảng 3.1 Mục tiêu phân phối của công ty tại thị trường Quảng Nam giai đoạn 2017 - 2019.......44
Downloaded by VietJack TV Official (vietjackvideos@gmail.com) LỜI MỞ ĐẦU
1.Tính cấp thiết của đề tài
Thị trường cung cấp sản phẩm sữa đang ngày càng cạnh tranh khốc liệt trong
khi các nỗ lực nhằm tạo ra lợi thế cạnh tranh cho công ty ngày càng hạn hẹp. Phân
phối là một trong những khâu quan trọng trong hoạt động kinh doanh của doanh
nghiệp. Nếu sản phẩm của bạn có chất lượng tốt, giá cả hợp lý, công tác truyền
thông tốt nhưng tổ chức phân phối kém dẫn đến hàng hóa không đến dược với
người tiêu dùng khi đó doanh nghiệp bạn đã thất bại, mọi nỗ lực ban đầu đến đây
đều là uổng phí.Quản trị kênh phân phối một cách hiệu quả sẽ giúp doanh nghiệp
tạo ra được lợi thế cạnh tranh trong bối cảnh như hiện nay. Quản trị kênh phân phối
một cách hiệu quả chỉ có thể đạt được đối với các doanh nghiệp có bề dày về kinh
nghiệm, ngoài ra doanh nghiệp còn phải nỗ lực về thời gian, chất xám, tài lực…
trong một quá trình lâu dài. Đây là lý do mà các doanh nghiệp khác khó có thể theo
đuổi trong thời gian ngắn.
FrieslandCampina là công ty sản xuất sữ lớn trên thị trường Việt Nam, đối
thủ lớn nhất là công ty sữa Vinamilk có thị phần sữa trên thị trường lớn hơn. Trong
những năm qua giữa hai công ty luôn tồn tại một cuộc chiến mà cos thể sẽ không
bao giờ kết thúc là cuộc chiến dành thị phần. Hiện nay hai công ty đã nỗ lực trên
mọi hoạt động kinh doanh từ việc nâng cao và đa dạng hóa sản phẩm đến việc tăng
cường các hoạt động truyền thông quảng cáo. Đặc biệt nhận thấy tầm quan trọng
đặc biệt của hệ thống kênh phân phối, nơi mà công ty nào tổ chức và quản trị tốt
kênh phân phối công ty đó có ưu thế lớm trong việc cạnh tranh dành thị phần.
Xuất phát từ những yêu cầu cấp thiết của thị trường nói chung và thị trường
sữa Việt Nam nói riêng, nhóm chúng tôi nghiên cứ đề tài : “Quản trị kênh phân
phối sản phẩm sữa Cô Gái Hà Lan của công ty TNHH FrieslandCampina Việt Nam”. 6
Downloaded by VietJack TV Official (vietjackvideos@gmail.com) 2. Mục tiêu nghiên cứu
Qua quá trình nghiên cứu hoạt động quản trị kênh phân phối, từ đó giúp
doanh nghiệp hoàn thiện và nâng cao hiệu quả hoạt động của kênh phân phối hiện
tại và qua đó sẽ tạo ra lợi thế cạnh tranh mới cho doanh nghiệp trong bối cảnh cạnh tranh như hiện nay.
3.Phương pháp nghiên cứu
Phân tích và tổng hợp, đánh giá, so sánh lý luận với thực tiễn từ đó gợi mở
các giải pháp nhằm nâng cao tính hiệu quả của hoạt động quản trị kênh phân phối
sữa cô gái Hà Lan của công ty Friesland Campina Việt Nam trong điều kiện môi
trường cạnh tranh như hiện nay. 7
Downloaded by VietJack TV Official (vietjackvideos@gmail.com)
CHƯƠNG I : TỔNG QUAN VỀ QUẢN TRỊ KÊNH PHÂN PHỐI
1.1. Tổng quan kênh phân phối trong sản xuất kinh doanh
1.1.1. Khái niệm và vai trò của kênh phân phối
1.1.1.1. Khái niệm kênh phân phối
Phân phối là toàn bộ các hoạt động được thực hiện bởi nhà sản xuất, có thể
có sự hợp tác của các tổ chức trung gian, kể từ lúc mà sản phẩm hoàn thành chờ đợi
tiêu thụ, cho đến khi nó thuộc sở hữu của người tiêu dùng cuối cùng và sẵn sàng
cho việc tiêu dùng đúng nơi, đúng lúc, dưới những hình thức và số lượng phù hợp với nhu cầu của họ.
Theo quan điểm quản trị, kênh phân phối liên quan đến khả năng quản lý
trong hoạt động trao đổi hàng hoá từ người sản xuất đến người tiêu dùng cuối cùng
giữa các thành viên của kênh, tức là giữa các tổ chức trong kênh phân phối nhằm
đạt được những mục tiêu phân phối xác định.
Theo quan điểm của các nhà quản lý vĩ mô, kênh phân phối chính là một hệ
thống kinh tế có chức năng làm phù hợp cung cầu hàng hoá trên phạm vi toàn bộ
nền kinh tế. Kênh phân phối vĩ mô là quá trình xã hội định hướng dòng chảy hàng
hoá và dịch vụ của nền kinh tế từ người tiêu dùng nhằm đảm bảo cung cầu phù hợp
và đạt các mục tiêu của xã hội.
Đối với các doanh nghiệp thương mại, kênh phân phối là một tập cấu trúc
lựa chọn có chủ đích mục tiêu giữa doanh nghiệp thương mại với các nhà sản xuất,
các trung gian Marketing phân phối khác và với người tiêu dùng cuối cùng để tổ
chức phân phối và vận động hàng hoá hợp lý nhất cho tập khách hàng tiềm năng
trọng điểm trực tiếp và cuối cùng của Công ty. 8
Downloaded by VietJack TV Official (vietjackvideos@gmail.com)
Kênh phân phối tồn tại bên ngoài doanh nghiệp, nó không phải là một phần
cấu trúc tổ chức nội bộ doanh nghiệp, do đó việc quản lý kênh phải sử dụng khả
năng quản lý của các tổ chức hơn là quản lý trong nội bộ tổ chức.
Kênh phân phối là việc tổ chức các mối quan hệ giữa những người có chức
năng đàm phán, mua và bán hàng, chuyển quyền sở hữu hàng hóa trong quá trình
đưa hàng hoá từ người sản xuất đến người tiêu dùng. Vì vậy, sự tạo lập và phát
triển kênh phân phối đòi hỏi mất nhiều thời gian, trí tuệ, tiền của và sức lực.
Cấu trúc và cách quản lý kênh phân phối là nhằm đạt mục tiêu phân phối của
doanh nghiệp, do đó khi các mục tiêu phân phối thay đổi thì việc tổ chức các quan
hệ và cách thức quản lý kênh phân phối cũng sẽ thay đổi.
Qua đó thấy rằng quyết định về kênh phân phối là một trong những quyết
định phức tạp và thách thức nhất mà Công ty phải thông qua vì mỗi hệ thống kênh
tạo ra một mức tiêu thụ và chi phí khác nhau, khi nó đã hình thành thì phải duy trì
trong một thời gian dài vì không dễ gì thay đổi.
1.1.1.2. Vai trò của kênh phân phối
Kênh phân phối đóng vai trò rất quan trọng nó làm nhiệm vụ đưa sản phẩm
từ nơi sản xuất đến tay người tiêu dùng cuối cùng sao cho thoả mãn được nhu cầu
và mong muốn của khách hàng về số lượng và chủng loại sản phẩm, thời gian và
nơi chốn được cung cấp, chất lượng của sản phẩm và mức giá mà khách hàng có thể chấp nhận được.
Kênh phân phối đã trở thành công cụ cạnh tranh quan trọng trong dài hạn khi
nó trở thành một phần tài sản của công ty. Nó giúp giảm bớt những khó khăn khi
đưa sản phẩm vào thị trường nâng cao uy tín và vị thế của doanh nghiệp và góp
phần nâng cao giá trị của doanh nghiệp. 9
Downloaded by VietJack TV Official (vietjackvideos@gmail.com)
Kênh phân phối tăng cường khả năng liên kết và sự hợp tác giữa các cá nhân
và tổ chức hoạt động trong các lĩnh vực sản xuất, phân phối tiêu thụ trong một mục
đích chung, cung cấp các sản phẩm và dịch vụ cho người tiêu dùng cuối cùng đồng
thời thoả mãn những mục tiêu riêng của mỗi bên.
1.1.2. Chức năng của kênh phân phối
1.1.2.1. Chức năng trao đổi, mua bán
Đây là chức năng phổ biến nhất của kênh phân phối và thực chất của chức
năng này là việc tiến hành các hoạt động mua bán. Chức năng mua bao gồm việc
tìm kiếm, đánh giá giá trị của các hàng hoá và dịch vụ còn chức năng bán liên quan
đến việc tiêu thụ sản phẩm. Nó bao gồm việc sử dụng bán hàng cá nhân, quảng cáo
và phương pháp Marketing khác.
1.1.2.2. Chức năng chuẩn hoá và phân loại hàng
Chức năng này liên quan đến việc sắp xếp hàng hoá theo chủng loại và số
lượng. Điều này làm cho việc mua bán được dễ dàng hơn vì giảm được nhu cầu kiểm tra và lựa chọn.
1.1.2.3. Chức năng vận tải
Hàng hoá được chuyển từ điểm này đến điểm khác, nhờ đó giải quyết được
mâu thuẫn về không gian giữa sản xuất và tiêu dùng.
1.1.2.4. Chức năng lưu kho và dự trữ hàng hoá
Có liên quan đến việc lưu trữ hàng hóa, dịch vụ trong kho tàng bến bãi, cung
cấp hàng hoá, dịch vụ cho khách hàng một cách nhanh chóng và thuận tiện nhất.
Đồng thời, đất cũng là chức năng nhằm duy trì mức phân phối ổn định cho khách
hàng trong điều kiện thị trường có nhiều biến động. 10
Downloaded by VietJack TV Official (vietjackvideos@gmail.com)
1.1.2.5. Chức năng tài chính
Liên quan đến việc cung cấp tiền mặt và tín dụng cần thiết đến việc vận tải, lưu kho, xúc tiến bán.
1.1.2.6. Chức năng chia sẻ rủi ro
Giải quyết sự không chắc chắn trong quá trình phân phối sản phẩm trên thị trường.
1.1.2.7. Chức năng thông tin
Là việc cung cấp thông tin từ tất cả các thành viên kênh và ý kiến từ phía
khách hàng ngoài thị trường.
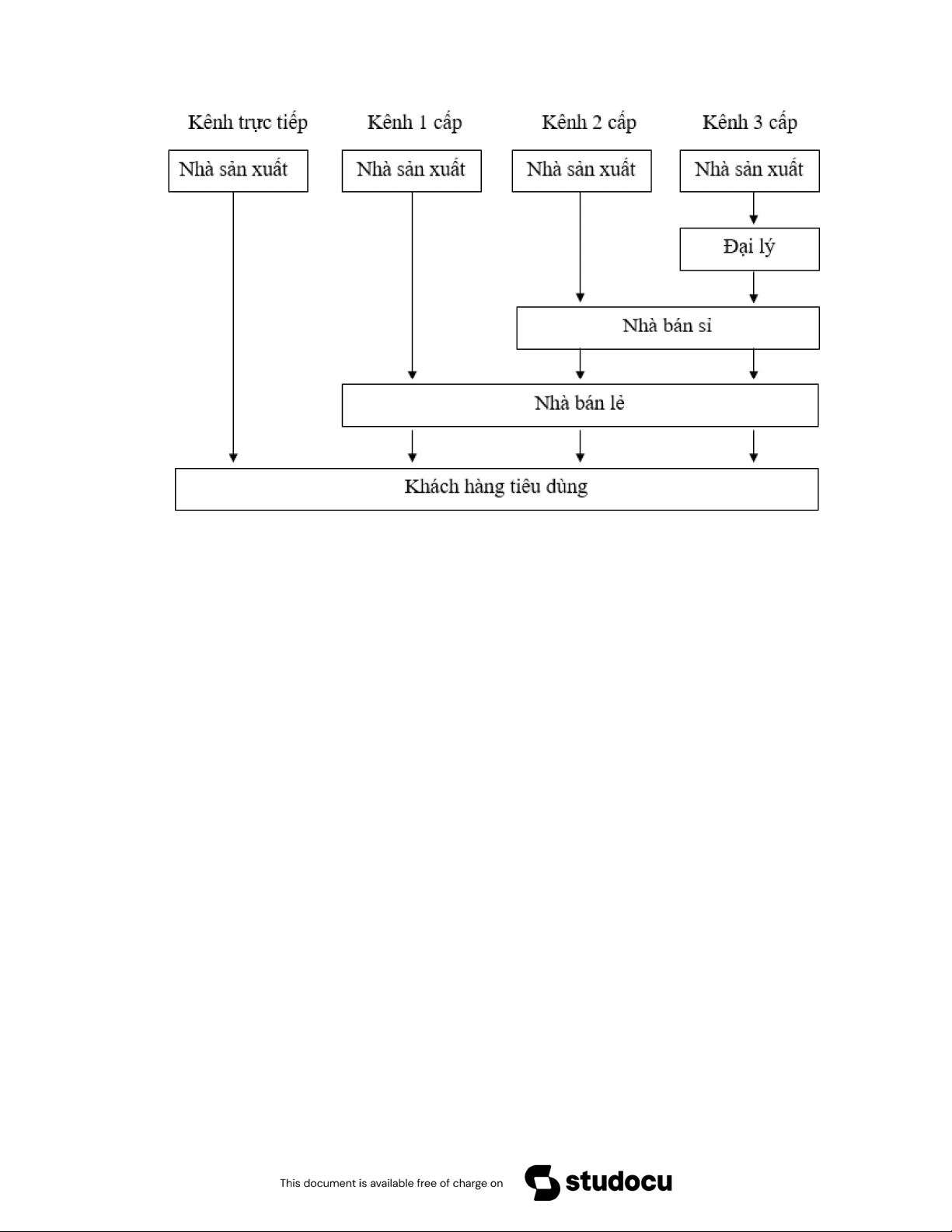
1.1.3. Cấu trúc của kênh phân phối 1.1.3.1. Kênh trực tiếp
Kênh phân phối trực tiếp là hình thức phân phối mà ở đó người sản xuất bán
sản phẩm trực tiếp cho người tiêu dùng không thông qua các trung gian phân phối.
Hình thức phân phối này được sử dụng trong trường hợp các nhóm tiêu dùng
có đơn đặt hàng hoặc tiêu dùng có tính chất nội bô, phạm vi mua hàng nhỏ hẹp.
Ưu điểm của mạng lưới này đẩy nhanh tốc độ lưu thông sản phẩm, nâng cao
được sự chủ động của doanh nghiệp trong các quyết định phân phối và thu được lợi
nhuận cao. Nhưng nó bị hạn chế vì quá trình quản lý khá phức tạp, nguồn vốn và
nguồn nhân lực của Công ty bị phân tán . Ngư i ờ s n ả xuất Ngư i ờ tiêu dùng
Sơ đồ 1.1 Sơ đồ kênh phân phối cấp 0
1.1.3.2. Kênh rút gọn (Kênh cấp1)
Với hình thức phân phối này thì Công ty bán hàng hoá của mình cho người
bán lẻ và người bán lẻ bán lại cho người tiêu dùng cuối cùng. Hình thức phân phối 11
Downloaded by VietJack TV Official (vietjackvideos@gmail.com)
này được áp dụng trong trường hợp phân phối các mặt hàng có tính chất phổ biến
nhiều như bột giặt, nước giải khác... Ưu điểm của loại hình này là giải phóng cho
nhà sản xuất chức năng lưu thông, nâng cao trình độ chuyên môn hoá và năng lực sản xuất. Người sản xuất Người bán lẻ Người tiêu dùng
Sơ đồ 1.2 Sơ đồ kênh phân phối cấp 1
1.1.3.3. Kênh đầy đủ (Kênh cấp 2)
Đây là hình thức phân phối được áp dụng rất phổ biến cho các xí nghiệp sản
xuất ở một nơi nhất định nhưng cung cấp sản phẩm ở nhiều nơi. Loại kênh phân
phối này có sự dịch chuyển hàng hoá hơn hai loại trên, nó còn có thể có nhiều trung
gian khác tham gia, hiện nay nó được áp dụng rộng rãi ở các doanh nghiệp. Ưu
điểm của loại kênh phân phối này là tạo điều kiện cho nhà sản xuất và các trung
gian phân phối nâng cao khả năng chuyên môn hoá. Do đó nó tạo điều kiện rút
ngắn chu kỳ sản xuất và tiêu thụ sản phẩm .
Tuy nhiên nó bị hạn chế do phải qua nhiều trung gian nên việc quản lý và
điều hành các trung gian là rất khó khăn và phức tạp, đòi hỏi các nhà quản lý phải
có trình độ và kinh nghiệm cao. ườ ườ Người sả Ng i bán n xuất Người bán lẻ Ng i tiêu buôn dùng
Sơ đồ 1.3 Sơ đồ kênh phân phối cấp 2 1.1.3.4. Kênh đặc biệt
Trong một số các trường hợp, các nhà sản xuất có tính thời vụ thường sử
dụng đại lý hoặc môi giới nhằm thay thế cho tổ chức tiêu thụ của mình với tư cách
trung gian bán buôn hàng hoá. Kiểu kênh phân phối dạng đầy đủ này đáp ứng tốt 12
Downloaded by VietJack TV Official (vietjackvideos@gmail.com)
nhất nhu cầu phân công lao động xã hội cả giữa sản xuất và lưu thông và trong nội
bộ lưu thông, cho phép xã hội hoá tối đa dạng hoạt động thương mại trên mọi vị trí
thị trường bán lẻ và địa điểm phân bố dân cư. Người sản xuất Đại lý Người bán lẻ Người tiêu dùng
Sơ đồ 1.4 Sơ đồ kênh phân phối đặc biệt
1.1.4. Các thành viên của kênh phân phối
Tất cả những người tham gia vào kênh Thành viên c a ủ kênh Các tổ ch c ứ bổ trợ Marketing Người Cty vận Cty kho Cty tài Cty bảo Nhà SX Nhà BB Nhà BL SDCC t i ả hàng chính hiểm
Sơ đồ 1.5 Phân loại những người tham gia vào kênh
Có ba loại thành viên cơ bản của kênh phân phối được mô tả trong sơ đồ đó là: 1. Người sản xuất 2. Người trung gian
3. Người sử dụng cuối cùng 1.1.4.1. Người sản xuất
Người sản xuất là người cung cấp cho thị trường những sản phẩm và dịch vụ
nhằm thoả mãn nhu cầu thị trường. Muốn vậy, sản phẩm của họ phải sẵn sàng cho
các thị trường đó. Tuy nhiên, phần lớn các doanh nghiệp sản xuất cả lớn và nhỏ đã
không ở trong vị trí thuận lợi để phân phối sản phẩm của họ trực tiếp cho người
tiêu dùng cuối cùng. Họ thiếu cả kinh nghiệm lẫn qui mô hiệu quả để thực hiện tất 13
Downloaded by VietJack TV Official (vietjackvideos@gmail.com)
cả các công việc phân phối cần thiết cho sản phẩm của họ. Thậm chí đối với các
doanh nghiệp sản xuất có kinh nghiệm trong phân phối thì hiệu quả kinh tế theo qui
mô sản xuất cũng không tạo nên hiệu quả phân phối cần thiết. Bằng việc chuyển
các công việc phân phối cho các thành viên khác của kênh như bán buôn, bán lẻ thì
người sản xuất có thể tiết kiệm được chi phí. Như vậy, người sản xuất có thể đạt
được hiệu quả sản xuất kinh doanh cao hơn. 1.1.4.2. Người trung gian
Bao gồm các doanh nghiệp và các cá nhân kinh doanh thương mại độc lập
hay trợ giúp cho người sản xuất và người sử dụng cuối cùng thực hiện các công
việc phân phối sản phẩm và dịch vụ. Họ được chia làm hai loại: các trung gian bán
buôn và các trung gian bán lẻ.
Các trung gian bán buôn bao gồm các doanh nghiệp và các cá nhân mua
hàng hoá để bán lại cho các doanh nghiệp hoặc tổ chức khác( các nhà bán lẻ, các
nhà bán buôn khác, các doanh nghiệp sản xuất, các tổ chức xã hội và các cơ quan
Nhà nước…). Trên thực tế, các doanh nghiệp có thể vừa bán buôn vừa bán lẻ, họ
được coi là nhà bán buôn nếu tỷ trọng bán buôn chủ yếu trong doanh số. Những
nhà bán buôn được chia ra làm ba loại chính:
- Người bán buôn sở hữu hàng hoá thực sự.
- Đại lý, môi giới và nhà bán buôn hưởng hoa hồng.
- Chi nhánh và đại diện bán của nhà sản xuất.
Mỗi nhà bán buôn có qui mô, phương thức kinh doanh và sức mạnh thị
trường riêng, vì vậy họ có thể đóng những vai trò khác nhau trong kênh phân phối.
Nhưng nhìn chung các tổ chức bán buôn vẫn thường là các doanh nghiệp vừa và
nhỏ. Các Công ty lớn chiềm tỷ trọng cao trong tổng doanh số bán buôn không phải
là các nhà bán buôn hàng hoá, cũng không phải là các đại lý, môi giới hay các tổ 14
Downloaded by VietJack TV Official (vietjackvideos@gmail.com)
chức ăn hoa hồng mà là các chi nhánh và đại diện cho người sản xuất. Bên cạnh đó,
nhà bán buôn còn mang lại nhiều lợi ích cho khách hàng như: đảm bảo sự sẵn sàng
của sản phẩm, cung cấp dịch vụ khách hàng (vận chuyển, sửa chữa, bảo hành, tư
vấn kĩ thuật, thực hiện tín dụng và trợ cấp tài chính, đưa ra tập hợp hàng hoá phù
hợp và thực hiện công việc sắp xếp hàng hoá hay chia nhỏ hàng hoá nhằm cung cấp
khả năng cho người tiêu dùng mua được khối lượng mà họ cần.
Đại lý, môi giới và các trung gian bán buôn ăn hoa hồng là các trung gian
độc lập, đảm nhiệm tất cả hoặc phần lớn các công việc kinh doanh của họ. Họ
không sở hữu hàng hoá mà họ phân phối nhưng họ có liên quan thực sự đến các
chức năng đàm phán về mua bán trong khi hoạt động thay mặt cho các khách hàng
của họ. Họ thường nhận được hoa hồng dưới hình thức thu nhập trên doanh số bán
hoặc khoản lệ phí nhất định.
Các trung gian bán lẻ: Người bán lẻ bao gồm các doanh nghiệp và các cá
nhân bán hàng hoá trực tiếp cho người tiêu dùng cá nhân hoặc hộ gia đình. Vai trò
của người bán lẻ trong kênh phân phối là phát hiện ra nhu cầu của khách hàng, tìm
kiếm và bán những hàng hoá mà khách hàng mong muốn ở thời gian, địa điểm và
theo cách thức nhất định. Người bán lẻ hoàn thành các tập hợp hàng hoá theo nhu
cầu của người tiêu dùng, sẵn có ở mọi thời gian cho người tiêu dùng, chức năng
chủ yếu của người bán lẻ là:
- Tiếp xúc với khách hàng, phát hiện ra nhu cầu tiêu dùng, thu thập thông tin
thị trường và chuyển các thông tin này trở lại người sản xuất.
- Thực hiện bán hàng, quảng cáo và trưng bày sản phẩm.
- Phân chia, sắp xếp hàng hoá thành những khối lượng phù hợp với nhu cầu của người mua.
- Cung cấp dịch vụ cho khách hàng. 15
Downloaded by VietJack TV Official (vietjackvideos@gmail.com)
Lưc lượng bán hàng ( kênh phân phối trực tiếp)
Lực lượng bán hàng trong kênh phân phối trực tiếp của Công ty bao gồm tất
cả những nhân viên có trách nhiệm trực tiếp đến hoạt động bán hàng.
1.1.4.3. Người sử dụng cuối cùng
Người sử dụng cuối cùng bao gồm cả người sử dụng cá nhân và sử dụng
công nghiệp, là điểm đến cuối cùng của hàng hoá và dịch vụ. Chỉ khi nào hàng hoá
tới được người sử dụng cuối cùng, quá trình phân phối mới hoàn thành. Người sử
dụng cuối cùng có vai trò quan trọng trong kênh phân phối vì họ có quyền lựa chọn
những kênh khác nhau để cung cấp hàng hoá cho họ. Tập hợp người sử dụng cuối
cùng và hành vi của họ thay đổi kéo theo sự thay đổi của kênh phân phối.
1.1.4.4. Các tổ chức bổ trợ
Các tổ chức bổ trợ là các cá nhân cung cấp cho các thành viên của kênh
những công việc phân phối khác nhau, ngoài mua bán và chuyển quyền sở hữu.
Các hệ thống kênh phân phối phát triển ở trình độ cao, các tổ chức bổ trợ hàng hoá
càng đa dạng phong phú. Nền kinh tế phát triển ở trình độ cao, các tổ chức bổ trợ
càng nhiều cả về số lượng và chủng loại. Các tổ chức bổ trợ chính là: các doanh
nghiệp vận tải, các doanh nghiệp kinh doanh kho, các công ty nghiên cứu thị
trường, các công ty bảo hiểm, các doanh nghiệp lắp ráp, các doanh nghiệp chuyên trưng bày hàng hoá…
Các tổ chức bổ trợ không chịu trách nhiệm trước kết quả hoạt động của các
thành viên chính thức cũng như kết quả cuối cùng của kênh phân phối. Tuy nhiên,
họ góp phần quan trọng làm cho hệ thống kênh phân phối hoạt động thông suốt và
tăng hiệu quả hoạt động của kênh. Xu thế phát triển trên thị trường là ngày càng
nhiều tổ chức bổ trợ tham gia vào quá trình phân phối. 16
Downloaded by VietJack TV Official (vietjackvideos@gmail.com)
1.1.5. Tổ chức và hoạt động của kênh phân phối
1.1.5.1. Tổ chức của kênh phân phối
Có nhiều hình thức tổ chức của kênh phân phối, có hệ thống kênh phân phối
chỉ có những quan hệ tác động không chính thức, kết nối một cách lỏng lẻo giữa
các sơ sở kinh doanh, có những hệ thống kênh lại có những quan hệ chính thức
giữa các tổ chức chuyên môn hoá rất cao. Chẳng hạn:
- Kênh Marketing truyền thống: Là tập hợp ngẫu nhiên của các nhà sản xuất,
người bán buôn, nhà bán lẻ. Trong đó mỗi thực thể kinh doanh riêng biệt luôn tìm
cách tối đa lợi nhuận của mình cho dù có giảm lợi nhuận của cả hệ thống. Không
có thành viên nào của kênh có quyền kiểm soát hoàn toàn hay đáng kể đối với các thành viên khác. Người sản Người bán ườ Người bán lẻ Ng i tiêu xuất buôn dùng
Sơ đồ 1.6 Tổ chức hệ thống kênh Marketing truyền thống
- Hệ thống kênh Marketing dọc: Bao gồm nhà sản xuất, người bán buôn, nhà
bán lẻ hoạt động như một thực thể thống nhất, hoặc một thành viên này là chủ sở
hữu của các thành viên khác, hoặc có quyền lực mạnh đến nỗi các thành viên kia
phải hợp tác. Hệ thống Marketing dọc có thể đặt dưới quyền kiểm soát của một nhà
sản xuất, một người bán buôn hay một người bán lẻ. Đây là một mạng lưới được kế
hoạch hoá tập trung và quản lý có nghiệp vụ chuyên môn cao, bảo đảm tiết kiệm
trong khai thác nhờ qui mô, giảm sự trùng lặp và đạt mức tối đa ảnh hưởng của thị trường. Ngư i ờ Ngư i ờ bán lẻ Khách hàng Ngư i ờ bán buôn s n ả xuất 17
Downloaded by VietJack TV Official (vietjackvideos@gmail.com)
Sơ đồ 1.7 Tổ chức kênh Marketing dọc
- Hệ thống Marketing ngang: Đó là sự sẵn sàng của hai hay nhiều doanh
nghiệp ở cùng cấp hợp lại để cùng khai thác một cơ hội Marketing mới. Mỗi doanh
nghiệp đều có thể thiếu vốn, bí quyết kĩ thuật, năng lực sản xuất và các nguồn lực
Marketing để kinh doanh độc lập, hoặc họ ngại rủi ro, hoặc họ thấy tác dụng to lớn
khi hợp tác với các doanh nghiệp khác. Các doanh nghiệp có thể làm việc với nhau
lâu dài hoặc tạm thời hoặc lập ra một doanh nghiệp riêng.
- Hệ thống Marketing đa kênh: Là các doanh nghiệp sử dụng hai hay nhiều
kênh phân phối cho những nhóm khách hàng khác nhau. Nhờ doanh nghiệp có thể
bao quát thị trường, gia tăng khả năng thoả mãn theo ý muốn khách hàng, giảm chi
phí hoạt động của kênh.
1.1.5.2. Sự hoạt động của kênh phân phối
Kênh phân phối hoạt động thông qua các dòng vận động ( dòng chảy). Các
dòng vận động này kết nối các thành viên của kênh lại với nhau.
Các dòng vận động chủ yếu là:
- Dòng chuyển quyền sở hữu: Mô tả việc chuyển quyền sở hữu sản phẩm
được chuyển từ thành viên này sang thành viên khác trong kênh. Mỗi hành vi mua
bán xảy ra trong kênh là một lần hàng hoá được chuyển quyền sở hữu sản phẩm và các điều kiện mua bán.
- Dòng đàm phán: Giữa các thành viên trong kênh tác động qua lại lẫn nhau
để phân chia các công việc phân phối cũng như trách nhiệm và quyền lợi của mỗi thành viên.
- Dòng vận động vật chất của sản phẩm: Đây là sự chuyển hàng hoá vật
phẩm thật sự trong không gian và thời gian từ địa điểm sản xuất đến địa điểm tiêu
dùng qua hệ thống kho tàng và phương tiện vận tải. Tham gia vào dòng vận động 18
Downloaded by VietJack TV Official (vietjackvideos@gmail.com)
vật chất có các công ty vận tải, các công ty kho vận. Đây là dòng chảy chiếm tỷ
trọng chi phí lớn nhất trong tổng chi phí phân phối.
- Dòng thanh toán : Mô tả sự vận động của tiền tệ và các chứng từ thanh
toán ngược từ người tiêu dùng qua các trung gian thương mại trở lại người sản xuất
hoặc người nhập khẩu. Mỗi hệ thống kênh phân phối có một cơ chế và phương thức
thanh toán nhất định. Dòng thanh toán trong hệ thống kênh phân phối hiện đại có
đặc điểm là tách rời khỏi dòng chuyển quyền sở hữu và dòng hàng hoá vật chất.
Tình trạng nợ nần và thanh toán gối đầu là hiện tượng phổ biến trong các kênh phân phối.
- Dòng thông tin: Giữa các thành viên trong kênh phải trao đổi thông tin cho
nhau, có thể là trao đổi giữa hai thành viên kế cận hoặc không kế cận. Các thông tin
trao đổi là khối lượng, chất lượng, giá sản phẩm, thời gian và địa điểm giao nhận
hàng, thanh toán…Dòng thông tin từ người sản xuất đến người tiêu dùng cuối cùng
đều là dòng thông tin hai chiều. Dòng thông tin hoạt động trước, trong và sau khi
thực hiện các dòng vận động khác. Các tổ chức bổ trợ như công ty vận tải cũng
tham gia vào dòng vận động này.
- Dòng xúc tiến: Mô tả những hoạt động xúc tiến hỗn hợp hỗ trợ lẫn nhau
giữa các thành viên trong kênh. Thông thường đây là sự hỗ trợ về các phương
tiễnúc tiến của người sản xuất lớn cho tất cá các thành viên trong kênh như: người
sản xuất thực hiện hoạt động quảng cáo, khuyến mại, tuyên truyền…Trong dòng
chảy này có sự tham gia của các đại lý quảng cáo. Họ cung cấp và thực hiện các
dịch vụ quảng cáo. Người sản xuất và các đại lý quảng cáo sẽ cùng làm việc để
phát triển các chiến lược xúc tiến có hiệu quả trong kênh.
- Dòng đặt hàng: Đây chình là phương thức và cơ chế thu thập, tập hợp và
xử lý đơn đặt hàng giữa các thành viên của kênh phân phối. Những nhu cầu của
người tiêu dùng cuối cùng hoặc người mua phải được chuyển trở lại người sản xuất 19
Downloaded by VietJack TV Official (vietjackvideos@gmail.com)
một cách kịp thời để được đáp ứng. Người sản xuất làm các quyết định phân phối
hằng ngày dựa theo các đơn đặt hàng nhận được.
- Dòng chia sẻ rủi ro: Trong quá trình phân phối tiêu thụ sản phẩm chứa
đựng nhiều rủi ro bao gồm các rủi ro về thiệt hại vật chất trong vận chuyển và bảo
quản dự trữ sản phẩm, các rủi ro về tiêu thụ sản phẩm do nhu cầu thị trường thay
đổi…Dòng chia sẻ rủi ro chính là cơ chế phân chia trách nhiệm gánh vác những
thiệt hại do rủi ro của từng thành viên trong kênh.
- Dòng tài chính: Đây chính là dòng tạo vốn và hỗ trợ vốn trong các kênh
phân phối. Trong quá trình lưu thông sản phẩm ở những cấp độ kênh nhất định, vào
những thời điểm nhất định, các thành viên kênh có thể có nhu cầu vốn rất lớn để
thanh toán. Cơ chế tạo vốn trong kênh có thể giúp cho họ có được nguồn vốn thanh
toán dễ dàng, nhanh chóng.
- Dòng thu hồi, tái sử dụng lại bao gói: Đây là dòng bắt buộc đối với các hệ
thống kênh phân phối của một số loại sản phẩm. Các doanh nghiệp sản xuất bắt
buộc phải sử dụng lại những bao gói dùng nhiều lần nhằm giảm chi phí sản xuất và bảo vệ môi trường.
Tất cả các dòng vận động và các chức năng trong kênh đều rất cần thiết.
Song các thành viên trong kênh đều có thể tham gia vào các dòng vận động ở
những mức độ khác nhau. Nghiên cứu các dòng vận động này cũng cung cấp cho
doanh nghiệp những thông tin cần thiết trong hoạt động quản lý kênh.
1.2. Quản trị kênh phân phối
1.2.1. Khái niệm và các yêu cầu của quản trị kênh phân phối
1.2.1.1. Khái niệm quản trị kênh phân phối
Quản trị kênh phân phối là một trong những chiến lược chính trong hoạt
động quản trị Marketing trong các doanh nghiệp thương mại. 20
Downloaded by VietJack TV Official (vietjackvideos@gmail.com)
Quản trị kênh phân phối là toàn bộ các công việc như hoạch định, triển khai,
kiểm tra và điều hành các dòng chảy trong kênh và sự liên kết giữa các thành viên
trong kênh nhằm thực hiện các mục tiêu phân phối của doanh nghiệp.
Quản trị kênh là quản trị các kênh phân phối đã có và đang hoạt động nghĩa
là cấu trúc kênh đã được thiết kế và tất cả các thành viên trong kênh đã được tuyển chọn.
1.2.1.2. Các yêu cầu của quản trị kênh phân phối
Quản trị kênh phân phối là một trong những vấn đề hết sức quan trọng mà
doanh nghiệp nà cũng phải quan tâm chú ý cẩn thận. Xuất phát từ tình hình thị
trường và nhu cầu người tiêu dùng mà vấn đề quản trị kênh phân phối cần phải đảm bảo các yêu cầu sau:
- Đảm bảo cho quá trình vận chuyển hàng hoá từ sản xuất đến tiêu dùng
nhanh chóng nhằm đáp ứng và thoả mãn tốt nhu cầu dịch vụ cho khách hàng ở thị
trường mục tiêu. Như vậy, doanh nghiệp cần phải lựa chọn kênh phân phối cho phù
hợp, trung gian thương mại có khả năng, đặc biệt là các nhà bán lẻ với những
phương thức bán, dịch vụ bán tối ưu.
- Góp phần điều tiết quan hệ cung cầu trên thị trường, điều tiết hiệu quả của
hoạt động kinh doanh, giảm chi phí hoạt động, đồng thời thực hiện mục tiêu kinh doanh của doanh nghiệp.
- Đảm bảo khả năng bao quát của thị trường phân phối.
1.2.2. Nội dung cơ bản của hoạt động quản trị kênh phân phối
1.2.2.1. Chính sách tuyển chọn các thành viên trong kênh
Việc tuyển chọn các thành viên trong kênh phân phối rất quan trọng, nó ảnh
hưởng đến sự tồn tại và hoạt động của kênh. Do đó, việc tuyển chọn các thành viên 21
Downloaded by VietJack TV Official (vietjackvideos@gmail.com)
trong kênh là một việc làm rất cần thiết, phải được cân nhắc cẩn thận và kĩ càng.
Quá trình tuyển chọn các thành viên trong kênh phân phối gồm 3 bước cơ bản:
Bước 1: Tìm kiếm các thành viên có khả năng.
Bước này được tiến hành trên cơ sở các thông tin điều tra được trực tiếp từ
khách hàng, trung tâm xúc tiến, các hiệp hội thương mại, các nguồn thông tin khác…
Bước 2: Xác định các tiêu chuẩn lựa chọn.
Sau khi đã phát triển được một danh sách các thành viên tương lai của kênh,
bước tiếp theo là đánh giá khả năng của các thành viên dựa và tiêu chuẩn lựa chọn.
Bước 3: Củng cố các thành viên của kênh
Nhà quản trị cần cho các thành viên thấy rõ trách nhiệm và quyền lợi của
mình, đồng thời tạo điều kiện hỗ trợ các thành viên về đào tạo và một số hoạt động nghiệp vụ khác.
Trên thực tế, hầu hết các doanh nghiệp đều đưa ra một danh sách các tiêu
chuẩn dùng cho việc lựa chọn các thành viên của kênh. Tuy nhiên, số lượng các
tiêu chuẩn phụ thuộc vào từng doanh nghiệp cụ thể. Khi các điều kiện thay đổi, đòi
hỏi các doanh nghiệp phải thay đổi số lượng và tầm quan trọng của các tiêu chuẩn
để đối phó với các điều kiện thay đổi.
Một số tiêu chuẩn cần xem xét trong tuyển chọn thành viên kênh phân phối
Điều kiện về tài chính: Các nhà sản xuất đều xác định điều tra về tình hình
tài chính và tín dụng của các trung gian triển vọng là quan trọng. Đây là tiêu chuẩn
được sử dụng nhiều nhất để lựa chọn các thành viên trong kênh phân phối tương lai. 22
Downloaded by VietJack TV Official (vietjackvideos@gmail.com)
Năng lực bán hàng: Hầu hết các Công ty đã chú ý đến khả năng bán của các
trung gian tiềm năng như là tiêu chuẩn quan trọng đặc biệt. Thước đo đánh giá sức
mạnh bán hàng, đặc biệt với các trung gian bán buôn là chất lượng của lực lượng
bán, số lượng người bán thực sự đang làm việc và khả năng trợ giúp kĩ thuật của
lực lượng bán của họ.
Dòng sản phẩm: Các nhà sản xuất phải xem xét bốn khía cạnh của dòng sản
phẩm: các sản phẩm cạnh tranh, các sản phẩm có thể so sánh, các sản phẩm được
ưa chuộng, chất lượng dòng sản phẩm.
Danh tiếng: Hầu hết các nhà sản xuất đều loại bỏ ra những trung gian không
có hình ảnh tốt trong cộng đồng của họ. Bởi vì danh tiếng của nhà phân phối sẽ ảnh
hưởng đến hình ảnh và danh tiếng của nhà sản xuất.
Chiếm lĩnh thị trường: Mỗi nhà phân phối thường có khách hàng trên một
vùng địa lý nhất định. Vì vậy các doanh nghiệp đều muốn lựa chọn các thành viên
trong kênh phân phối chiếm lĩnh các vùng thị trường mà họ mong muốn. Hơn nữa,
nếu một người trung gian chiếm lĩnh quá nhiều vùng lãnh thổ có thể gây ra hiện
tượng các trung gian hiện có hoạt động lấn vùng của nhau.
Hoạt động bán hàng: Các doanh nghiệp sản xuất đều mong muốn chọn các
thành viên trong kênh phân phối thực sự bán sản phẩm của mình có hiệu quả.
Nhưng vấn đề là các thành viên trong kênh phân phối tiềm năng có chiếm lĩnh
được phần thị trường lớn như nhà sản xuất mong đợi không? Thông thường các nhà
sản xuất tìm dữ liệu thực hiện lượng bán chi tiết từ các trung gian tiềm năng, để
đánh giá hiệu quả hoạt động của họ. Nếu các dữ liệu trực tiếp này không thu thập
được, có thể lấy từ những nguồn thông tin khác: có thể từ số liệu dùng cuối cùng,
các công ty cung cấp khác hoặc của những thương nhân địa phương. Thông tin từ
các nguồn này có thể cho người quản lý kênh biết số liệu về lượng bán của các trung gian thương mại. 23
Downloaded by VietJack TV Official (vietjackvideos@gmail.com)
Thành công về quản trị và khả năng quản lý: Một số nhà trung gian được
quản lý bởi những người chủ - người sáng lập, và phần lớn họ là các doanh nghiệp
độc lập nhỏ, tất nhiên thành công trong quá khứ là dấu hiệu của sự tiếp tục phát
triển trong tương lai. Nhiều nhà quản lý cho rằng không nên chọn một thành viên
kênh có năng lực quản lý tồi. Do đó, đây là nhân tố quan trọng để chọn thành viên
kênh. Tuy nhiên, xác định chất lượng quản lý thực sự rất khó. Một trong những yếu
tố chính để đánh giá là khả năng tổ chức, đào tạo và duy trì lực lượng bán. Bởi vì,
lực lượng bán tốt thường là kết quả của sự quản lý tốt.
Quan điểm, thái độ: Thái độ liên quan tới sự nhiệt tình, khát vọng vươn lên,
tinh thần hợp tác và sự khởi đầu tốt đẹp trong kinh doanh. Yếu tố này có quan hệ
mật thiết với khả năng tạo lập và duy trì quan hệ làm ăn lâu dài giữa các nhà sản
xuất với các thành viên kênh. Tuy nhiên đánh giá thành viên kênh có thái độ “riêng
tư” hay không, nói chúng là một vấn đề khó khăn với các nhà quản lý kênh vì thái
độ thường không rõ ràng trong các báo cáo tài chính.
Quy mô: Đôi khi thành viên kênh tiềm năng được đánh giá qua qui mô hoạt
động. Người ta tin rằng tổ chức và qui mô càng lớn thì doanh số bán sản phẩm của
nhà sản xuất càng cao. Cũng có nhiều lý do để coi qui mô là một chỉ tiêu quan
trọng. Nhìn chung, các trung gian có qui mô lớn thì dễ thành công, đạt nhiều lợi
nhuận, được tổ chức tinh vi và có dòng sản phẩm tốt hơn. Các trung gian lớn
thường tuyển nhân viên bán hàng giỏi (những người sẽ khai thác thị trường nhiều
hơn để bán các sản phẩm của nhà sản xuất) và thường được trang bị tốt hơn về trụ
sở, nhân lực so với các trung gian nhỏ khác.
Quá trình tuyển chọn thành viên kênh phân phối là một quá trình hai chiều
có tác động qua lại giữa người tuyển chọn và người được chọn. Vì vậy doanh
nghiệp phải có chiến lược thuyết phục họ bằng cách đưa ra những lợi ích tiềm năng của hệ thống kênh. 24
Downloaded by VietJack TV Official (vietjackvideos@gmail.com)
* Chính sách lựa chọn và tuyển dụng lực lượng bán trong kênh phân phối trực tiếp:
- Lựa chọn lực lượng bán: Việc tuyển chọn lực lượng bán hàng làm việc có
hiệu quả là yếu tố quyết định hoạt động thành công của lực lượng bán hàng. Chênh
lệch giữa người bán hàng tốt và người bán hàng kém là rất lớn. Ngoài sự chênh
lệch về năng suất bán hàng, việc tuyển dụng nhầm người còn gây lãng phí rất lớn.
Khi một nhân viên bán hàng nghỉ việc, chi phí để tìm kiếm và huấn luyện một nhân
viên bán hàng mới, cộng với chi phí do giảm mưc tiêu thụ là rất lớn.
Để lựa chọn được nhân viên bán hàng phù hợp, người ta xây dựng các yêu
cầu về kĩ năng và năng lực cần có đối với người bán hàng.
• Kỹ năng: Những kỹ năng truyền thống cần co trong nghề bán hàng đều
thuộc về khả năng giao tiếp. Trong Marketing dựa trên quan hệ, một kiểu bán hàng
mới ngày càng được áp dụng nhiều trong phương thức bán hàng trực tiếp là người
bán hàng tự coi mình là một đối tác của khách hàng để cùng tìm kiếm cách giải
quyết những vấn đề của họ. Khi đó, tinh thần tiến công được thay thế bằng sự năng
động, một nét cá tính cần thiết cho công việc này.
• Năng lực: Tuỳ vào yêu cầu của công việc mà những đòi hỏi về năng lực của
nhân viên bán hàng sẽ khác nhau như trình độ học vấn, kinh nghiệm làm việc, trình độ chuyên môn…
- Tuyển dụng lực lượng bán hàng:
• Chiêu mộ: Khi có nhu cầu tuyển người, công ty có thể chiêu mộ từ lực
lượng bên trong tổ chức cũng như bên ngoài.
Để đạt được thắng lợi, quá trình chiêu mộ cần được tiến hành có kế hoạch và
mang tính chiến lược rõ ràng. Quá trình chiêu mộ gồm các bước sau: 25
Downloaded by VietJack TV Official (vietjackvideos@gmail.com)
+ Xây dựng chiến lược chiêu mộ, gồm lập kế hoạch chiêu mộ, xác định
nguồn và phương pháp chiêu mộ, xác định nơi chiêu mộ và thời gian chiêu mộ.
+ Tìm kiếm người xin việc.
+ Đánh giá quá trình chiêu mộ.
• Tuyển chọn: Quá trình tuyển chọn lực lượng bán hàng là quá trình đánh giá
các ứng viên theo nhiều khí cạnh khác nhau dựa vào yêu cầu của công việc, để tìm
được những người phù hợp với các yêu cầu đặt ra trong số những người đã thu hút
được trong quá trình chiêu mộ. Cơ sở của việc tuyển chọn là các yêu cầu của công
việc đã được đề ra trong bàng mô tả công việc và bản yêu cầu đối với người thực hiện bán hàng.
1.2.2.2. Chính sách khuyến khích các thành viên trong kênh phân phối
Các trung gian phân phối cần phải được khích lệ thường xuyên để họ làm tốt
công việc được giao. Các điều khoản mà họ chấp thuận khi tham gia kênh phân
phối cũng tạo ra một sự động viên nào đó, nhưng cần được bổ sung thêm việc huấn
luyện, giám sát và khuyến khích. Nhà sản xuất phải luôn nghĩ rằng mình không chỉ
bán hàng thông qua các trung gian, mà còn bán hàng cho các trung gian nữa.
Việc kích thích các thành viên của kênh phân phối làm việc thật tốt phải bắt
đầu từ việc hiểu được nhu cầu và ước muốn của những người trung gian. McVey đã
chỉ ra một số đặc điểm của những người trung gian: Người trung gian thường hành
động như một người mua hàng thay cho khách hàng của mình rồi sau đó mới là
người bán hàng thay cho người cung ứng của mình, do đó họ quan tâm đến việc
bán những sản phẩm mà khách hàng muốn mua. Người trung gian gắn tất cả các
mặt hàng của mình thành một loại sản phẩm để có thể bán kèm với nhau như một
bộ trọn gói cho từng khách hàng, chứ không phải riêng từng mặt hàng. 26
Downloaded by VietJack TV Official (vietjackvideos@gmail.com)
Người trung gian sẽ không ghi chép số liệu tiêu thụ nếu không được khuyến
khích, mà những thông tin này rất cần thiết để người sản xuất phát triển sản phẩm,
định giá, cải tiến bao bì hay xây dựng chương trình cổ động.
Trên thực tế, những người sản xuất không xử lý các quan hệ với các trung
gian giống như nhau. Thường có ba kiểu quan hệ đối với các trung gian dựa trên cơ
sở hợp tác, cộng tác và lập kế hoạch phân phối.
Phần lớn các nhà sản xuất đều quan niệm rằng quan hệ với các trung gian
thực chất là vấn đề tìm kiếm sự hợp tác. Họ sẽ sử dụng những động lực thúc đẩy
tích cực như mức lời cao, những thỏa thuận đặc biệt, tiền thưởng, bớt giá vì hợp tác
quảng cáo, trưng bày hàng và tổ chức thi bán hàng. Đôi lúc họ lại áp dụng những
kiểu trừng phạt như đe dọa giảm mức lợi nhuận, giao hàng chậm hoặc chấm dứt
quan hệ. Hạn chế của chính sách này là người sản xuất không nghiên cứu đầy đủ
những vấn đề, yêu cầu, điểm mạnh và điểm yếu của người trung gian.
Những doanh nghiệp khôn khéo hơn thì cố gắng tạo dựng quan hệ cộng tác
lâu dài với các nhà phân phối. Người sản xuất xây dựng một ý niệm rất rõ ràng về
những gì mà họ mong muốn ở các nhà phân phối về mặt bao quát thị trường, đảm
bảo mức dự trữ, triển khai marketing, công tác kế toán, tư vấn và dịch vụ kỹ thuật,
và thông tin thị trường. Người sản xuất sẽ lựa chọn những người phân phối chấp
thuận những chính sách đó và có chế độ thù lao thích đáng cho những người thực
hiện tốt các chính sách của mình.
Lập kế hoạch phân phối là một cách quan hệ tiến bộ nhất với các trung gian.
Đó là việc xây dựng một hệ thống marketing dọc, có kế hoạch được quản trị theo
đúng chức năng và kết hợp được những nhu cầu của người sản xuất lẫn người phân
phối. Người sản xuất lập ra một bộ phận hoạch định quan hệ với trung gian phân
phối, công việc của nó là xác định các nhu cầu của người phân phối và xây dựng
những chương trình bán hàng để giúp những người phân phối hoạt động ở mức tốt 27
Downloaded by VietJack TV Official (vietjackvideos@gmail.com)
nhất. Bộ phận này và những người phân phối cùng nhau dự kiến các chỉ tiêu bán
hàng, mức dự trữ, các mặt hàng và kế hoạch trưng bày hàng, các yêu cầu trong việc
huấn luyện bán hàng, các kế hoạch quảng cáo và khuyến mãi. Mục tiêu chủ yếu là
biến các nhà phân phối từ cách nghĩ rằng họ làm ăn ở phía người mua (trong một
quan hệ đối đầu với nhà sản xuất) chuyển sang cách nghĩ họ làm ăn ở phía người
bán vì họ cũng là một bộ phận trong hệ thống marketing dọc tinh vi đó.
Sau khi đã hoàn thành xong bản phân tích này, cần phải xây dựng những
chính sách hỗ trợ kênh nhất định. Có vô số các chính sách mà nhà sản xuất có thể
sử dụng tuỳ thuộc vào loại ngành kinh doanh, bản chất và các hoạt động trước đây
của các thành viên kênh. Tuy nhiên, tất cả các quan điểm, chính sách có thể chia làm 3 nhóm chính:
1. Các chương trình giảm giá cho các thành viên kênh
2. Các đề nghị sự giúp đỡ về mặt tài chính
3. Các đề nghị một hình thức đảm bảo nào đó cho các thành viên kênh.
* Chế độ thù lao đối với lực lượng bán hàng.
Phần lớn các nhân viên bán hàng đòi hỏi sự khuyến khích và động viên đặc
biệt thì mới làm việc hết sức mình.
- Các phương thức động viên nhân viên bán hàng: Thông thường, người ta
động viên nhân viên bán hàng bằng phương tiện vật chất (chủ yếu là tiền lương)
hoặc tinh thần ( tâm lý).
+ Phương tiện vật chất ( tiền lương): Có ba yếu tố cấu thành trong tiền
lương, được sử dụng riêng lẻ hay kết hợp với nhau theo tỷ lệ thay đổi, mỗi phương
thức ứng với một quan niệm về bán hàng và một nhiệm vụ giao phó cho nhân viên
bán hàng: lương cố định, tiền hoa hồng và tiền thưởng. 28
Downloaded by VietJack TV Official (vietjackvideos@gmail.com)
+ Các yếu tố động viên tinh thần: Sự hấp dẫn của tiền thù lao vẫn không đủ
mà phải bổ sung bằng những phần thưởng có ý nghĩa tượng trưng, mang tính động
viên và những vinh dự khác. Nó bao gồm các yếu tố như:
Thông tin đều đặn cho mỗi nhân viên bán hàng biết những gì đang diễn ra
trong công ty, kết quả kinh doanh, tình hình thị trường, những khó khăn, kết quả
bán hàng của những nhân viên khác…để giúp họ gắn bó với công ty.
Thể hiện sự tôn trọng và gắn bó với nhân viên bán hàng
1.2.2.3. Chính sách đánh giá và thưởng phạt các thành viên trong kênh phân phối
Nhà sản xuất phải thường xuyên hoặc định kì đánh giá hoạt động của những
trung gian được lựa chọn theo những tiêu chuẩn nhất định, làm cơ sở cho việc áp
dụng các chính sách thưởng phạt, bảo đảm cho hoạt động phân phối đi đúng hướng và hiệu quả.
Cần xây dựng các tiêu chuẩn thích hợp cho việc đánh giá hoạt động và áp
dụng các tiêu chuẩn này để đo lường hoạt động của các thành viên kênh.
Các tiêu chuẩn thường được chọn đánh giá như:
- Định mức doanh số và mức đạt thực tế trong từng thời kì.
- Mức độ lưu kho trung bình.
- Thời gian ngắn nhất hoặc trung bình giao hàng cho khách.
- Cách xử lý hàng hoá thất thoát và hư hỏng.
- Mức hợp tác chương trình quảng cáo và hiệu quả của từng đợt quảng cáo đó.
- Những dịch vụ đã làm cho khách hàng.
- Hoạt động đào tạo và huấn luyện nhân viên bán hàng. 29
Downloaded by VietJack TV Official (vietjackvideos@gmail.com)
Trong công tác đánh giá hoạt động của các thành viên kênh, người quản trị
phải đối mặt với các tổ chức kinh doanh độc lập chứ không phải là với những nhân
viên và xác định quá trình đánh giá là giữa các tổ chức chứ không phải trong nội bộ tổ chức.
Trên cơ sở đánh giá các hoạt động của các thành viên, nhà sản xuất cần xây
dựng các chính sách thưởng phạt phù hợp để động viên khen thưởng kịp thời các
thành viên hoạt động tích cực. Cần kết hợp các chính sách thưởng về vật chất như
tiền thưởng với các chính sách biểu dương khen thưởng về tinh thần như hội nghị
khách hàng tiên tiến, tổ chức đi tham quan, du lịch…
Bên cạnh đó còn ban hành các biện pháp xử phạt nghiêm minh đối với các
thành viên vi phạm hợp đồng phân phối,làm giảm uy tín của hàng hoá và nhà sản
xuất, vi phạm qui chế tài chính.
CHƯƠNG 2 : TÌNH HÌNH QUẢN TRỊ KÊNH PHÂN PHỐI CỦA
CÔNG TY FRESHLAND CAMPINA VIỆT NAM
2.1 Tổng quan về công ty FrieslandCampina Việt Nam
2.1.1 Sơ lược về công ty FrieslandCampina Việt Nam
Tên đầy đủ doanh nghiệp: CÔNG TY TNHH THỰC PHẨM VÀ NƯỚC
GIẢI KHÁT FRIESLANDCAMPINA VIỆT NAM 30
Downloaded by VietJack TV Official (vietjackvideos@gmail.com)
Tên viết tắt doanh nghiệp: FrieslandCampina Việt Nam
Slogan “Sẵn sàng một sức sống” / “Get ready for life”
Trụ sở: Khu phố Bình Đức 1 – Phường Bình Hòa – Thị Xã Thuận An – Tình Bình Dương
Ngày tháng năm thành lập:
- Năm 1996 với tên gọi là Dutch Lady Việt Nam
- Ngày 21/7/2009, Công ty Dutch Lady Việt Nam (thuộc tập đoàn thực phẩm
RyalFricslandFoods) đã chính thức đổi tên thành FrieslandCampina.
Loại hình doanh nghiệp: Công ty trách nhiệm hữu hạn.
Hình 2.1 Trụ sở làm việc của Công ty TNHH FrieslandCampina Việt Nam
Ngành nghề kinh doanh của FreslandCampina Việt Nam:
Thực hiện quyền nhập khẩu thực phẩm và đồ uống, nguyên liệu cho sản
xuất, gia công, đóng gói thực phẩm và đồ uống. Phát triển ngành chăn nuôi bò sữa ,
bão gồm việc cung cấp các dịch vụ khuyến nông, thú y, thức ăm gia súc và tinh 31
Downloaded by VietJack TV Official (vietjackvideos@gmail.com)
dịch giống bò Frisian Holstein có chất lượng cao, thiết lập hệ thống thu mua sữa và
các trạm làm lạnh, xây dựng nhà máy chế biến sữa.
2.1.2 Sơ lược về lịch sử hình thành và quá trình phát triển
FrieslandCampina –viết tắt là FCV (tiền thân là Dutch Lady Việt Nam –
DLV) là một trong những nhà sản xuất sữa và các sản phẩm làm từ sữa lướn nhất tại Việt Nam.
DLV được thành lập năm 1996, với tổng vốn đầu tư là 50 triệu USD. DLV là
công ty liên doanh giữa tập đoàn Friesland Coberco Dairy Foods nổi tiếng của Hà
Lan trong lĩnh vực sản xuất sữa và Công ty Sản xuất & Xuất nhập khẩu Bình
Dương. Đây là một tập đoàn bao gồm 45- 46 nước tham gia và có lịch sử hơn 100 năm.
Hình 2.2 Logo của công ty TNHH FrieslandCampina Việt Nam thời kì 2000-2009
- Năm 1993, thành lập văn phòng đại diện tại TPHCM
- Ngày 28/02/1996, hóa đơn thương mại đầu tiên được phát hành chính thức
đánh dấu công cuộc chinh phục người tiêu dùng của DLV
- Năm 1997, xây dựng hệ thống phân phối trên toàn lãnh thổ Việt Nam 32
Downloaded by VietJack TV Official (vietjackvideos@gmail.com)
- Năm 2000, đổi tên công ty thành Dutch Lady Việt Nam và trở thành công
ty thực phẩm đầu tiên tại Việt Nam nhạn chứng chỉ ISO 9001 vào năm 2000 sau đó
là chứng chỉ HACCP vào năm 2002
- Đầu năm 2004, công ty vừa đưa áp dụng công thức tiên tiến VitaMax cho
tất cả các dòng sản phẩm nhằm cung ứng bổ sung các vi chất đinhưỡng cần thiết và
trang bị dây chuyền sữa đóng chai tiệt trùng hiện địa nhất thế giới hiện nay để đem
đến những sản phẩm chất lượng cao nhất.
- Năm 2005, DLV đã đầu tư dây chuyền đóng chai với công nghệ tiên tiến
nhất thé giới đem đén cho người tiêu dùng sản phẩm sữa trong kiểu chai mới với
nhãn hiệu Cô gái Hà Lan, Calcimex và Yomost. Sự kiện này được xem nhưu một
điểm son đánh dấu cho cột mốc 10 năm liên tục hoàn thiện mình của DLV và đã
được bình chọn 1 trong 10 sự kiện Marketing nổi bật nhất trong năm 2005.
-Năm 2008, xây dựng thêm nhà máy tại Hà Năm. Ngay từ khi dduwa sản
phẩm ra thị trường với bề dày lịch sử ít nhiều có tiềm ẩn trong lòng người tiêu
dùng, với chiến lược kinh doanh là phân phối “càng xa càng tốt” DLV đã tạo được ấn tượng khá tốt.
Chỉ trong vòng một ăm sau ngày chính thức hoạt động, DLV cùng với các
đại lý phân phối và các nhà bán lẻ xây dựng hệ thống phân phối rộng khắp, đưa sản
phẩm đến tận tay người tiêu dùng DLV đã sử dụng chiến lược đầu tư bài bản cho
các đại lý, mạng lưới các văn phòng, trạm thu mua, các nhà cung ứng sữa, các POP
lớn trong thành phố cho đến các POP nhỏ ở nông thôn,... 33
Downloaded by VietJack TV Official (vietjackvideos@gmail.com)
Hình 2.3 Logo công ty TNHH FriesLandCampina Việt Nam từ 7/2009 đến nay
Sau gần 15 năm có mặt tại Việt Nam, DLV (thuộc tập đoàn thwucj phẩm
Royal Friesland Foods) đã chính thức đổi tên thành FrieslandCampina.
FrieslandCampina là kết quả của sự hợp nhất giữa hai tập đoàn sữa hàng đầu tại Hà
Lan (Royal Friesland Foods và Campina). Hai công ty sữa hàng đầu tại Hà Lan với
ưu điểm bổ sung cho nhau là:
- Campina có thế mạnh ở trị trường Tây Âu đối với các sản phẩm sữa tươi và phô mai.
- FriesLand Foods có lợi thế về sản phẩm tiêu dùng (Dutch Lady, Friso,
Yomost,...) và trong việc xây dựng những cơ sở kinh doanh mới ở tại thị trường
nước ngoài, có năng lực rất lớn trong việc nội địa hóa các sản phẩm của mình phù
hợp với nhu cầu của người tiêu dùng địa phương như DLV là một điển hình. 34
Downloaded by VietJack TV Official (vietjackvideos@gmail.com)
Hình 2.4 Hành trình 25 xây dựng và trưởng thành của Friesland Campina Việt Nam
Sự hợp nhất này đưa Royal Friesland Campina lên vị trí 1 trong 4 tập đoàn
sữa lớn nhất thế giới. Việc hợp nhất này tăng thêm sức mạnh tổng lực cho lập đoàn
Royal Friesland Campina với hơn 130 năm bề dày kinh nghiệm, sở hữu hơn 30
nhãn hàng nổi tiếng trên thế giới 22.000 nhân viên ở 25 quốc gia trên toàn thế giới,
đạt 9,5 tỷ EUR doanh số bán hàng, sản xuất được 11,5 tỷ kg sữa chế biến, với
16.000 nông trang sữa thành viên cung cấp 8,6 tỷ kg sữa nguyên liệu hàng năm.
Gần 15 năm gắn bó với Việt Nam, hàng năm FCV cung cấp trên 1,5 tỷ suất sữa các
loại, thông qua hệ thống phân phối bao gồm 150 nhà phân phối, 100.000 POP. Hoạt
động của POP đóng góp đáng kể vào doanh thu của toàn công ty. Có trên 15.000
người đang trực tiếp và gián tiếp làm việc tại công ty, chưa kể hơn 2.600 hộ nông
dân nuôi bò sữa với hàng ngàn nhân khẩu có liên quan.
Bên cạnh việc phân phối thì việc đa dạng hóa các mặt hàng từ sữa của công
ty được đánh giá là phong phú hàng đầu với hơn 60 mặt hàng hiện nay, hàng năm
công ty đều nghiên cứu lien tục cho ra sản phẩm mới. Mọi sản phẩm ra đời, cho dù
có hương vị, mẫu mã khác nhau để phù hợp với từng lứa tuổi, từng giai đoạn như 35
Downloaded by VietJack TV Official (vietjackvideos@gmail.com)
Cô gái Hà Lan 123, Cô gái Hà Lan 456, Cô gái Hà Lan Step 1, Cô gái Hà Lan Step
2, Friso, Fristi ... nhưng tất cả đều có điểm chung duy nhất là luôn cố gắng cung
cấp cho người tiêu dùng các sản phẩm dinh dưỡng tốt nhất theo đúng như cam kết
sứ mệnh “Nâng cao chất lượng cuộc sống cộng đồng” của FCV. FCV sản xuất sữa
theo quy trình khép kín với “Chất lượng vượt trội đến từ chuẩn mực khắt khe”.
2.2.3 Các dòng sản phẩm chính công ty FriesLandCampina Việt Nam
Hình 2.5 Mô hình thương hiệu của FrieslandCampina Dutch Lady
Sữa tiệt trùng (có đường, không đường, vị dâu, vị chocolate, vị trà xanh)
Sữa tươi 100% (có đường, không đường) Sữa bột nguyên kem
Sữa đặc Cô gái Hà Lan (cao cấp, hàng ngày) 36
Downloaded by VietJack TV Official (vietjackvideos@gmail.com)
Hình 2.6 Các sản phẩm sữa của nhãn hiệu Cô gái Hà Lan Dutch Lady 123,456
Cô gái Hà Lan Step1 (sữa cho trẻ dưới 6 tháng tuổi) – Công thức tiến tiến để học hỏi hiệu quả
Cô gái Hà Lan Step 2 (sữa cho trẻ trên 6 tháng tuổi) – Công thức tiên tiến để học hỏi hiệu quả.
Cô gái Hà Lan 123 (sữa cho trẻ trên 12 tháng tuổi) – Công thức tiên tiến để học hỏi hiệu quả.
Cô gái Hà Lan 456 (sữa cho trẻ trên 36 tháng tuổi) – Công thức tiên tiến để học hỏi hiệu quả 37
Downloaded by VietJack TV Official (vietjackvideos@gmail.com)
Hình 2.7 Sản phẩm Sữa Cô gái Hà Lan 123, 456 dành cho trẻ nhỏ Dutch Lady Gold Dutch Lady Gold Step 1 Dutch Lady Gold Step 2 Dutch Lady Gold 123 Dutch Lady Gold 456
Hình 2.8 Dòng sản phẩm sữa Cô gái Hà Lan Gold 123, 456 dành cho trẻ nhỏ Friso
Friso (hấp thụ) (Friso 1,2,3,4) 38
Downloaded by VietJack TV Official (vietjackvideos@gmail.com)
Friso Gold (tăng cường miễn dịch) (1,2,3,4) Frisolac Premature Frisolac Comfort Frisolac Soy Friso Gold Mum
Hình 2.9 Bộ ba sản phẩm sữa Frisolac Gold Mum 1,2,3 Yomost
YOMOST “Thức uống dành cho tuổi teen” 39
Downloaded by VietJack TV Official (vietjackvideos@gmail.com)
Hình 2.10 YOMOST – Một cảm giác thật Yomost Fristi
Fristi “Trở thành siêu nhân với Fristi” (có đường, vị dâu, vị chocolate)
Fristi Fruity “Cùng là dũng sĩ” (vị xoài, dâu, nho)
Hình 2.11 Dòng sản phẩm thức uống Fristi Completa
Hoàn hảo “Cho Ly Cà Phê Thơm Ngon” 40
Downloaded by VietJack TV Official (vietjackvideos@gmail.com) Longevity
TRƯỜNG SINH “Cho mọi nhu cầu sử dụng”
2.2 Cấu trúc tổ chức, tầm nhìn chiến lược, mục tiêu chiến lược khách hàng
2.2.1 Cấu trúc tổ chức theo chức năng
Trong cấu trúc chức năng này, vai trò của từng vị trí được bố trí theo chức
năng nhằm đạt được mcuj tiêu, nhiệm vụ chung. Quản lý của từng bộ phận chức
năng: sản xuất, bán hàng, tài chính, marketing, đối ngoại,... sẽ có nhiệm vụ báo cáo
lại với tổng giám đốc – người chịu trách nhiệm phối hợp các hoạt động trong cùng
công ty và cũng là chịu trách nhiệm cuối cùng về kết quả hoạt động của công ty. Tổng giám đôc Phòng tài chính Phòng Phòng kinh Phòng bán hàng Phòng nhấn sự Ban đôi ngo i ạ và kê toán marketing doanh
Sơ đồ 2.8 Mô hình cơ cấu tổ chức theo hệ thống của Công ty Friesland Campina Việt Nam
Nhờ vào những ưu điểm của loại mô hình tổ chức này mọi hoạt động của
công ty có sự chuyên môn hóa sâu sắc, các phòng ban tập trung vào chuyên môn
mang lại hiệu quả công việc tăng doanh thu cho công ty. Tạo điều kiện tuyển dụng
được các nhân viên với các kỹ năng phù hợp với từng bộ phận chức năng.
Chức năng nhiệm vụ của các chức vụ:
- Tổng giám đốc: là người điều hành hoạt động kinh doanh theo chiến lược
của công ty, đại diện phát nhân của công ty, là người ra quyết định và chịu trách
nhiệm về hoạt động sản xuất kinh doanh của công ty mình trước pháp luật nhà nước 41
Downloaded by VietJack TV Official (vietjackvideos@gmail.com)
- Phòng tài chính – kế toán: là bộ phận sử dụng các phương pháp kế toán
để thực hiện việc ghi chép, phân loại tổng hợp các nghiệp vụ kinh tế phát sinh phù
hợp với chính sách, chế độ hiện hành, các quy định của công ty. Cung cấp những
thông tin tài chính và thông tin quản trị cho cấp trên và ban giám đốc
- Phòng bán hàng: có chức năng hướng dẫn, chỉ đạo các hoạt động nghiên
cứu và phát triển các loại sản phẩm, dịch vụ mới hoặc là nghiên cứu cải tiến các sản
phẩm, dịch vụ đã có để đáp ứng nhu cầu của thị trường. Các hoạt động này sẽ góp
phần mở rộng và phát triển thị trường mục tiêu cho doanh nghiệp.
- Phòng marketing: Đề xuất và cùng Giám Đốc Marketing ngành hàng xây
dựng mục tiêu, chiến lược của nhóm ngành hàng phụ trách.Trực tiếp tổ chức việc
triển khai thực hiện các kế hoạch Marketing của nhóm ngành hàng và các nhãn
hiệu trong nhóm ngành hàng theo chiến lược đã đề ra nhằm đạt mục tiêu về doanh
thu, lợi nhuận và sự phát triển trong dài hạn của cả nhóm nhãn hiệu dựa trên những
phân tích, đánh giá liên tục về nhãn hiệu, thị trường và tâm lý người tiêu dùng
- Phòng kinh doanh: là phòng có chức năng tham mưu cho giám đốc trong
công tác lập kế hoạch sản xuất kinh doanh, kế hoạch tiêu thụ sản phẩm. Trong
phòng kế hoạch kinh doanh có bộ phận chuyên nghiên cứu thị trường, nghiên cứu
việc tạo ra uy tín cho sản phẩm, các chính sách bán hàng và chiến dịch giá, tổ chức
đưa sản phẩm ra thị trường và đề suất phương án quảng cáo, tiếp thị, bán hàng cho công ty.
- Phòng nhân sự: Quản lý hợp đồng, thủ tục và hồ sơ nhân sự là một chức
năng của phòng nhân sự, bộ phận hành chính đảm nhiệm.
- Ban đối ngoại: Có chức năng gia tăng độ nhận diện thương hiệu, hình ảnh
công ty với các đối tượng tiềm năng, quản lý mối quan hệ giữa doanh nghiệp và các
cơ quan truyền thông, thực hiện các hoạt động nhằm phát triển các mối quan hệ đối 42
Downloaded by VietJack TV Official (vietjackvideos@gmail.com)
ngoại chiến lược, xây dựng và thực hiện các kế hoạch chiến lược nhằm phát triển
các mối quan hệ công chúng của công ty.
2.2.2 Tầm nhìn, nhiệm vụ và mục tiêu chiến lược
Tầm nhìn chiến lược của công ty: “CẢI THIỆN CUỘC SỐNG”
Nhiệm vụ chiến lược công ty:
- Hoạt động phát triển ngành sữa bền vững
- Hoạt động cải thiện chất lượng và tăng cường nhận thức về dinh dưỡng
- Tạo lập giá trị chung cho cộng đồng - Sống có trách nhiệm
- Tư tưởng chủ đạo (triết lý kinh doanh/ giá trị): mang theo tư tưởng triết lý
kinh doanh của tập đoàn Friesland Campina thế giới “tạo lập giá trị chung”
(Cooperative Growth), FrieslandCampina Việt Nam có sứ mạng phát triển, sản xuất
kinh doanh các sản phẩm sữa chất lượng cao, giàu dinh dưỡng rất đáng tin cậy góp
phần xây dựng một cuộc sống khỏe mạnh đầy sức sống.
Mục tiêu chiến lược công ty:
- FrieslandCampina Việt Nam liên tục cải tiến nhằm làm tăng thêm gia trị
dinh dưỡng của các sản phẩm đồng thời hướng dẫn cho người tiêu dùng cách ăn
uống có lợi nhất cho sức khỏe. FrieslandCampina Việt Nam ứng dụng chương trình
quản lý chất lượng độc đáo “Từ đồng cỏ đến ly sữa” để đảm bảo tính an toàn và
chất lượng của sản phẩm trong việc phục vụ người dân Việt Nam.
- FrieslandCampina Việt Nam tích cực hỗ trợ các chuyên gia dinh dưỡng Việt
Nam trong nghiên cứu để mang đến những kiến thức và thực hành dinh dưỡng tốt
nhất nhằm phục vụ cho người Việt Nam. 43
Downloaded by VietJack TV Official (vietjackvideos@gmail.com)
- FrieslandCampina Việt Nam cam kết sẽ tiếp tục đóng góp tích cực vào
việc“cải thiện cuộc sống cho người dân Việt Nam”, xem việc tạo lập giá trị chung
cho cộng đồng như một trong những chiến lược kinh doanh bền vững.
- Xây dựng một cộng đồng đầy sức sống: FrieslandCampina Việt Nam hiểu
rằng đem đến cho người dân Việt Nam cuộc sống tốt đẹp hơn không đơn thuần chỉ
là sản xuất ra những sản phẩm chất lượng mà còn nhận thức rõ trọng trách của
mình đối với các hoạt động xã hội và giáo dục cộng đồng.
- Phát triển với những giá trị đích thực: FrieslandCampina Việt Nam đã mở
rộng nhà máy để đáp ứng nhu cầu tiêu dùng ngày càng tăng và đạt được tốc độ tăng
trưởng cao. Tiếp sức cho sự phát triển ngoạn mục này không ai khác hơn là đội ngũ
nhân viên của công ty. Họ đã lao động hết mình vì một niềm tự hào và một niềm tin vào tương lai tươi sáng.
- Vững bước tiên phong: Nhận thức được sứ mệnh góp phần cải thiện đời
sống của người Việt Nam, FrieslandCampina Việt Nam không ngừng tìm hiểu
những thói quen sinh hoạt, nắm bắt những thay đổi trong lối sống của người tiêu
dùng và quan trọng hơn cả là đáp ứng những nhu cầu dinh dưỡng của người Việt Nam.
- Không ngừng vươn lên: Phối hợp với các ban ngành y tế là một trong
những nỗ lực to lớn của FrieslandCampina Việt Nam nhằm cải thiện đời sống cộng
đồng. Việc tổ chức các hội thảo dinh dưỡng giúp nâng cao kiến thức chuyên môn
các y bác sĩ và các chuyên gia dinh dưỡng, góp phần chăm sóc sức khỏe cộng đồng được tốt hơn.
- Chắp cánh bay xa: Đồng hành cùng Việt Nam với sứ mệnh “Nâng cao chất
lượng cuộc sống cho cộng đồng” là niềm vinh dự mà FrieslandCampina Việt Nam
và các đối tác nhiệt thành của mình đã, đang và sẽ hoàn thành một cách tốt nhất. 44
Downloaded by VietJack TV Official (vietjackvideos@gmail.com)
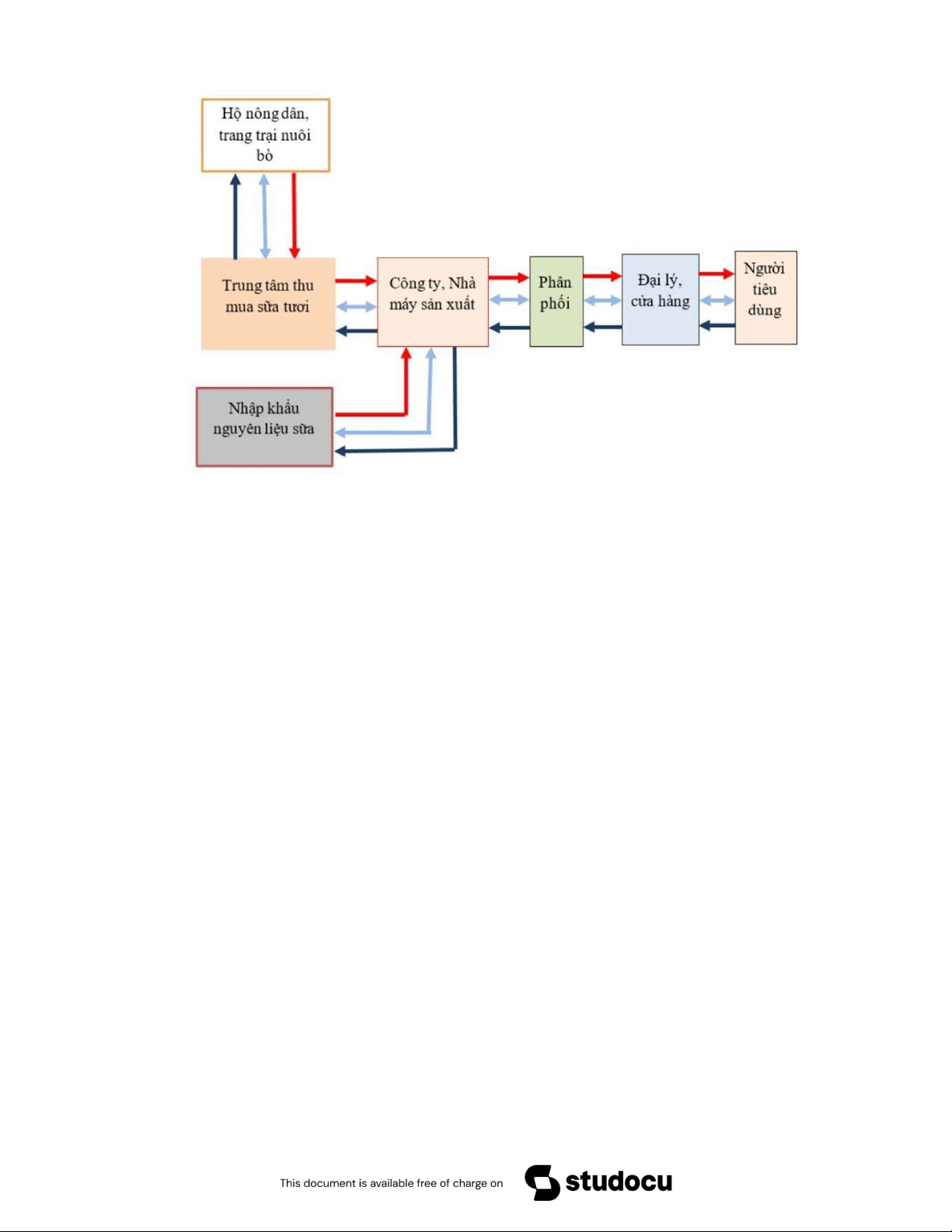
2.2.3 Mô hình kênh phân phối của Công ty FrieslandCampina
2.2.3.1 Tổng quan về thực trạng hệ thống phân phối của công ty
Mạng lưới phân phối là một mắt xích vô cùng quan trọng trong chiến lược
kinh doanh của FrieslandCampina Việt Nam( Dutch Lady). Họ là người thu hẹp
khoảng cách giữa nhà sản xuất và khách hàng, mang sản phẩm đến tận tay người tiêu dùng cả nước.
Nhận thức được tầm quan trọng của hệ thống phân phôi, ngay từ những ngày
đầu thành lập, FrieslandCampina Việt Nam luôn dành những ưu đãi hợp lý cho các
nhà phân phối thông qua những chính sách hỗ trợ rõ ràng, thiết thực. Công ty đã
cung cấp những phần mềm quản lý tiên tiến giúp các nhà phân phối quản lý hiệu
quả nguồn hàng hóa và tình hình hoạt động của các cửa hàng bán lẻ. Hơn nữa,
trong từng giai đoạn phát triển, công ty luôn giúp các nhà phân phối đưa ra những
chiến lược phát triển kinh doanh đúng đắn. Đối với các nhà phân phối thì lợi nhuận
hợp tác với FrieslandCampina Việt Nam là việc tên tuổi của cửa hàng được gắn liền
với một thương hiệu nổi tiếng và được khách hàng tin tưởng. Ông Mai Thanh
Hùng, nhà phân phối Mai Hưng nhìn nhận “ nhờ song hành cùng uy tín của Dutch
Lady mà gần 3 năm qua công việc kinh doanh của tôi không ngừng phát triển”
Sự phát triển của FrieslandCampina Việt Nam trong những năm qua là kết
quả của việc mỗ lực không ngừng nghỉ của các thành viên. Sản phẩm của công ty
có mặt khắp nơi trên các cửa hàng tạp hóa, siêu thị …. Đối với sản phẩm sữa bột
trẻ em thì hầu hết có mặt trên các đại lý phân phôi, hệ thống siêu thị, trung tâm dinh
dưỡng và sức khỏe. Và Dutch Lady gần như là một trong những hãng sữa ngoại
đầu tiên tại Việt Nam, nhanh chóng chiếm lĩnh thị trường và có vị trí quan trọng
trong đời sống người dân Việt
FrieslandCampina Việt Nam hằng năm cung cấp trên 1.5 tỷ suất sữa các loại
thông qua hệ thống hơn 150 nhà phân phối và 100.000 điểm bán lẻ từ các siêu thị 45
Downloaded by VietJack TV Official (vietjackvideos@gmail.com)
đại lý đến các tiệm tạp hóa. Trên 15.000 người đang trực tiếp và gián tiếp làm việc
cho công ty. Nhờ mạng lưới phân phối rộng lớn trải dài trên toàn đất nước nên sản
phẩm công ty dễ dàng đến tay người tiêu dùng.
2.2.3.2 Mục tiêu phân phối
Cung cấp các sản phẩm sữa tươi sạch nhất, ngon nhất tới tay người tiêu
dùng. Với hệ thống mạng lưới rộng khắp Dutch Lady cam kết có mặt mọi lúc mọi
nơi, bất cứ khi nào bạn cần, thể hiện qua slogan “ sẵn sàng một sức sống”. Ngoài
ra, việc xây dựng một hệ thống phân phối chuyên nghiệp giúp cho công ty tăng
doanh số bán hàng, tăng chỉ số niềm tin người tiêu dùng, làm cho quá trình phân
phối tiêu thụ sản phẩm được rút ngắn, vốn quay vòng nhanh hơn công ty có nhiều lợi nhuận.
2.2.3.3 Cấu trúc kênh phân phối
Với những nhóm đối tượng khách hàng khác nhau, họ có những nơi ở khác
nhau, thu nhập khác nhau, sở thích, thói quen mua sắm khác nhau, vì vậy, đối với
từng đối tượng, FrieslandCampina đã biết phân cấp các kênh để phù hợp với từng
mảnh thị trường. Kênh phân phối của FrieslandCampina đã phát triển tới cấp 3 và
luôn có sự chuyên nghiệp trong hệ thống phân phối. 46
Downloaded by VietJack TV Official (vietjackvideos@gmail.com)
Sơ đồ 2.9 Mô hình kênh phân phối 3 cấp của FreshlandCampina
a. Kênh phân phối trực tiếp
Công ty bán hàng trực tiếp cho khách hàng thông qua các cửa hàng trưng,
các chương trình lưu động.
Với sự phát triển công nghệ 4.0 để tiếp cận với người tiêu dùng một cách
nhanh nhất FrieslandCampina đã lựa chọn loại hình đặt hàng trực tuyến- giao hàng
tận nơi. Ông Mark Voncken, Giám đốc marketing FrieslandCampina Việt Nam,
nhận xét: “Chúng tôi đã phải đối mặt với sự cạnh tranh gay gắt, ngày càng khó
khăn và tốn kém để tạo ra sức hút với khách hàng và giúp thương hiệu nổi bật trên
thị trường. Trước thực tế khó khăn trên, công ty đã thay đổi cách tiếp cận với người
tiêu dùng. Với hơn 72% người Việt sở hữu điện thoại thông minh - tỉ lệ tương
đương ở Mỹ và tăng từ 55% trong năm ngoái - rõ ràng rằng điện thoại di động đóng
vai trò quan trọng cho sự thay đổi này. Ngoài ra, đội ngũ của chúng tôi cũng nghiên 47
Downloaded by VietJack TV Official (vietjackvideos@gmail.com)
cứu tổng thể hành vi mua sắm của người tiêu dùng ở tất cả các kênh và đặc biệt là
kênh trực tuyến trên mạng di động”.
Ông Mark Vocken chia sẻ thêm: “Nhờ hệ thống Google, chúng tôi có thể tính
toán mức thành công của chiến dịch trong khoảng thời gian chính xác và mức chi
phí hiệu quả trong việc tiếp cận người tiêu dùng. So với cùng kỳ năm ngoái, số
lượng người tiêu dùng đến với chúng tôi tăng 147%, lượt truy cập trang web tăng
gấp 4 lần và mức độ tiếp cận tăng 3,5 lần”. b.Kênh phân phối cấp 1,2
Ở kênh này sẽ tiết kiệm được một phần chi phí đồng thời có thể quản lý được
số lượng cũng như có thể hiểu rõ được người tiêu dùng hơn. Để tận dụng được tối
đa kênh này ngoài việc sử dụng các cửa hàng bán hàng tiện dụng như winmart,
circleK, siêu thị, …, FrieslandCampina cần phát triển thêm hệ thống này tại các
căng tin ở các công ty, bệnh viện, trường học.. bởi đây là hệ thống tiềm năng và
thích hợp nhất đối với nhóm khách hàng mục tiêu mà công ty nhắm tới c. Kênh phân phối cấp 3
Vì mặt hàng này là mặt hàng tiêu dùng nhanh nên sử dụng hình thức phân
phối qua nhiều cấp kênh sẽ tiếp cận được với nhiều khách hàng, đồng thời tăng khả
năng nhận biết thương hiệu của khách hàng, hơn nữa tạo sự thuận tiện khi mua
hàng, giúp tăng doanh số. Vì vậy FrieslandCampina tận dụng tối đa các cửa hàng
bán lẻ, cửa hàng tạp hóa, thâm nhập mạnh tới cả thị trường nông thôn. Tuy nhiên vì
là kênh dài nên khó đánh giá và quản lý được kênh này, hơn thế nữa cũng sẽ không
nhận biết được thái độ và hành vi của khách hàng đối với sản phẩm của công ty thế nào. 48
Downloaded by VietJack TV Official (vietjackvideos@gmail.com)
Bảng 2.1 Tỉnh hình tiêu thụ sữa theo kênh phân phối giai đoạn 2017 - 2019 Năm 2017 Năm 2018 Năm 2019 Chỉ tiêu Giá trị % Giá trị % Giá trị % Kênh trực tiếp 5.74 6.4 9.96 9.5 7.64 8.9 Kênh gián tiếp 83.32 93.6 90.77 90.5 77.34 91.1 Tổng 89.06 100 100.46 100 84.98 100
2.2.3.4 Lựa chọn chính sách phân phối
Vì là một doanh nghiệp sản xuất và tiêu thụ những mặt hàng gần như là thiết
yếu và những mặt hàng này lại có chu kỳ sống tương đối ngắn, vì vậy
FrieslandCampina đã sử dụng chính sách phân phối rộng rãi
Các nhà máy được đặt ở khắp các tỉnh thành trên đất nước, và hệ thống phân
phối cũng theo đó mà dày đặc. Đầu tiên là TP.Hồ Chí Minh sau đó nhanh chóng
chiếm lĩnh thị trường miền nam, miền trung và đổ bộ ra phía bắc. Đến nay có thể
nói FrieslandCampina đã hoàn toàn hoàn thiện các kênh phân phối giúp đảm bảo
tốt nhất cho sự lưu thông của sản phẩm. 49
Downloaded by VietJack TV Official (vietjackvideos@gmail.com)
CHƯƠNG III : THỰC TRẠNG KÊNH PHÂN PHỐI SẢN PHẨM
SỮA “CÔ GÁI HÀ LAN” CỦA CÔNG TY TNHH FRESHLANDCAMPINA VIỆT NAM
3.1 Hệ thống kênh phân phối của sản phẩm sữa “Cô gái Hà Lan”
3.1.1 Tình hình môi trường marketing về sản phẩm sữa trong thời gian qua
3.1.1.1 Tác động từ môi trường vĩ mô * Nhân khẩu:
- Mức độ tăng dân số trên địa bàn tỉnh trong các năm qua nằm ở mức khá do
tỷ suất xuất cư ngoại tỉnh đã giảm mạnh. Do đó, lượng cầu hàng tiêu dùng nói nhu
và cầu trong ngành sữa nói riêng trên địa bàn tỉnh tăng lên đáng kể.
- Phần lớn dân cư vẫn tập trung tại các vùng nông thôn và đã quen với loại
hình phân phối truyền thống.
- Thu nhập bình quân trên đầu người trên địa bàn tỉnh còn thấp so với mặt bằng chung.
* Các chính sách siết chặt giá của chính phủ: Từ ngày 1/6/2014, Bộ tài chính
ban hành Quyết định về áp dụng biện pháp bình ổn giá với sản phẩm sữa dành cho
trẻ em dưới 6 tuổi và quy định về giá trần của mặt hàng sữa trong khâu bán buôn,
áp dụng đối với 25 mặt hàng sữa. Trong đó giá bán lẻ không được vượt quá 15%
giá tối đa trong khâu bán buôn.
3.1.1.2 Tác động từ môi trường vi mô
Ngành sữa Việt Nam được đánh giá là một trong những ngành tiêu dùng tăng
trưởng mạnh nhất Việt Nam với mức tăng trưởng trong giai đoạn này vào khoảng
17% năm (nguồn Euromonitor International) 50
Downloaded by VietJack TV Official (vietjackvideos@gmail.com)
- Sữa bột: Giá trị hàng này chiếm 45% thị trường sữa Việt Nam với tốc độ
tăng trưởng 10.1 % năm. (nguồn Euromonitor International)
- Sữa nước: Giá trị hàng này chiếm 29% giá trị toàn ngành. (nguồn Euromonitor International)
* Khách hàng: nhu cầu về sản phẩm sữa tại Việt Nam vẫn tiếp tục tăng 7-8%
năm trong thời gian qua. (nguồn Euromonitor International)
* Nhà cung ứng: theo báo cáo từ Euromonitor International các nhà cung
ứng nước ngoài đáp ứng khoảng 75% tổng nhu cầu trong nước. * Đối thủ cạnh tranh
- Đối thủ cạnh tranh hiện tại: Hiện nay có khoảng 60 công ty đang hoạt động
trong thị trường sữa Việt Nam. Các chính sách xúc tiến bán hàng của các công ty
này sẽ làm giảm lượng tiêu thụ sản phẩm của công ty từ người tiêu dùng.
- Đối thủ cạnh tranh tiềm ẩn: thị trường sữa tại Việt Nam được đánh giá là rất
tiềm năng do đó thu hút sự chú ý từ nhiều hãng sữa lớn trên thế giới. trong số đó có
thể kể đến như: Sữa bột Mori-Mama. * Sản phẩm thay thế: - Bột kem thực vật
- Theo các chuyên gia dinh dưỡng có rất nhiều loại thực phẩm có thể thay thế cho sản phẩm sữa.
3.1.2 Mục tiêu & yêu cầu đối với kênh phân phối của công ty
3.1.2.1 Các mục tiêu phân phối của công ty tại thị trường Quảng Nam
Các mục tiêu phân phối của công ty bao gồm các nội dung chính như là:
Bảng 3.2 Mục tiêu phân phối của công ty tại thị trường Quảng Nam giai đoạn 2017 - 2019 51
Downloaded by VietJack TV Official (vietjackvideos@gmail.com) Năm
Mục tiêu kênh phân phối qua các năm Các chỉ tiêu 2017 2018 2019 Doanh số tối thiểu 3.591 3.281 3.141 Tăng trưởng 5% 9% 5% Khắc phục các Khắc phục các Chống phá giá. vấn đề. Triển vấn đề về giá. Kiểm soát Thực hiện đúng khai hoàn thiện Hoàn thành các kế hoạch đề ra. các kế hoạch đề kế hoạch đề ra. ra Tăng cường Tăng cường và Tăng chất lượng chăm sóc khách khắc phục những dịch vụ và sản Đáp ứng khách hàng
hàng và tăng chất yếu điểm về dịch phẩm tại các
lượng dịch vụ tại vụ tại các điểm điểm bán lẻ. các điểm bán lẻ. bán lẻ
3.1.2.2 Yêu cầu đối với kênh phân phối
Đảm bảo quá trình vận chuyển hàng hóa đến tay người tiêu dùng kịp thời,
sản phẩm đúng chất lượng, đúng chủng loại và đúng số lượng cần thiết. Tăng
cường về quá trình kiểm hàng và vận kho đảm bảo sản phẩm đến tay người tiêu
dùng phải đạt tới độ ngon nhất của sản phẩm và đúng yêu cầu. Vấn đề này đòi hỏi
sự tỉ mỉ chính xác để tránh bị sai về số lượng hoặc sản phẩm của khách hàng yêu cầu.
Các dịch vụ, các chương trình marketing được triển khai đúng kế hoạch
mang lại sự hài lòng cao nhất cho khách hàng trên địa bàn tỉnh Quảng Nam. Dịch
vụ chăm sóc khách hàng và tư vấn sản phẩm cần được tăng cường triển khia hơn
nữa. Cần tiếp cận sát hơn tới những nhà phân phối và điểm bán lẻ, đảm bảo khi sản
phẩm tới tay người tiêu dùng cuối cùng phải chất lượng và đúng sản phẩm mà khách hàng yêu cầu. 52
Downloaded by VietJack TV Official (vietjackvideos@gmail.com)
3.1.2 Kênh phân phối hiện nay của công ty
3.1.2.1 Tổng quản thực trạng hệ thống phân phối hiện nay
Mạng lưới phân phối là một mắt xích vô cùng quan trọng trong chiến lược
kinh doanh của FreshlandCampina Việt Nam nói chung cũng như sản phẩm “Sữa
Cô gái Hà Lan” tại thị trường Quảng Nam nói riêng. Họ là người đã thu hẹp
khoảng cách giữa nhà sản xuất và khách hàng, mang sản phẩm đến tận tay người tiêu dùng cả nước.
Nhận thức được tầm quan trọng của hệ thống phần phối, ngay từ những ngày
đầu thành lập. FreshlandCampina Việt Nam luôn dành những ưu đãi hợp lý cho các
nhà phân phổi thông qua những chính sách hỗ trợ rõ ràng, thiết thực. Công ty đã
cung cấp những phần mềm quản lý tiến tiến giúp các nhà phân phối quản lý hiệu
quả nguồn hàng hóa và tình hình hoạt động của các cửa hàng bán lẻ. Hơn nữa,
trong từng giai đoạn phát triển, công ty luôn giúp các nhà phân phối đưa ra những
chiến lược phát triển kinh doanh đúng đắn.
Mối quan hệ gắn bó giữa các nhà phân phối chính là chất keo võ hình gắn kết
nên một “đại gia đình” FreshlandCampina Việt Nam. Đối với các nhà phân phối,
lợi nhuận lớn nhất khi hợp tác với FreshlandCampina Việt Nam là việc tên tuổi của
cửa hàng được gắn liền với một thương hiệu nổi tiếng và được khách hàng tin
tưởng. Ông Mai Thanh Hùng, nhà Phân Phối Mai Hưng, khu vực Quảng Nam nhìn
nhận “nhờ song hành cùng uy tín của FreshlandCampina Việt Nam mà gần 3 năm
qua công việc kinh doanh của tôi không ngừng phát triển"
Sự phát triển của FreshlandCampina Việt Nam 25 năm qua là kết quả nỗ lực
không ngừng của tất cả các thành viên FreshlandCampina Việt Nam. Công ty đặt
trọn niềm tin vào các nhà phản phối và tin tưởng rằng mối quan hệ thân tình này sẽ bền chặt mãi mãi. 53
Downloaded by VietJack TV Official (vietjackvideos@gmail.com)
Đối với các sản phẩm sữa bột trẻ em, thì hầu hết lại có mặt ở các đại lý phân
phối, hệ thống siêu thị, trung tâm dinh dưỡng và sử, khỏe đây cũng là điều dễ hiểu
vì các hình thức này tập trung chủ yếu ở thành thị, có mức tiêu thụ rất lớn. Gần như
là một trong những hãng sữa ngoại đầu tiên của Việt Nam, FreshlandCampina
nhanh chóng chiếm lĩnh thị trường, và có vị trí quan trọng trong đời sống của người dân Việt Nam.
Tại thị trường Quảng Nam, phân phối các sản phẩm của mình thông qua gần
200 các đầu mối và hơn 100.000 điểm bán lẻ. Tuy nhiên, FreshlandCampina chưa
có hệ thống phân phối độc quyền, mang hình ảnh và sứ mệnh của công ty tới tay
người tiêu dùng, mà chủ yếu là thông qua sản phẩm, và các trung gian phân phối.
Cung cấp các sản phẩm sữa tươi sạch nhất, ngon nhất tới tay người tiêu
dùng. Với hệ thống mạng lưới rộng khắp Dutch Lady cam kết luôn có mặt mọi lúc
mọi người bất cứ khi nào bạn cần thể hiện qua slogan “ sẵn sàng một sức sống”.
Ngoài ra, việc xây dựng hệ thống phân phối chuyên nghiệp, giúp cho công ty tăng
doanh số bán hàng tăng chỉ số niềm tin của người tiêu dùng làm cho quá trình phần
phối tiêu thụ sản phẩm được rút ngắn vốn được quay vòng nhanh hơn công ty có nhiều lời nhuận hơn.
3.1.2.2 Cấu trúc kênh phân phối
Với những nhóm đối tượng khách hàng khác nhau họ có nơi ở khác nhau,
thu nhập khác nhau, sở thích, thói quen mua sắm khác nhau, vì vậy, đối với từng
đối tượng, Dutch Lady đã biết phản cấp các kênh để phù hợp với từng mảng thị
trường. Kênh phân phối của Dutch Lady đã phát triển tới cấp 3 và luôn có sự
chuyên nghiệp trong hệ thống phân phối. Cụ thể: ườ ườ Nhà sản xuất Đại lý bán sỉ Ng i bán Người bán lẻ Ng i tiêu buôn dùng
Sơ đồ 3.10 Sơ đồ kênh phân phối sữa Cô gái Hà Lan tại Quảng Nam 54
Downloaded by VietJack TV Official (vietjackvideos@gmail.com)
Kênh cấp 1,2 ở kênh này, sẽ tiết kiệm được một phần chi phi đồng thời có
thể quản lý được số lượng cũng như có hiểu rõ được người tiêu dùng hơn. Để tận
dụng được tối đa kênh này, ngoài việc sử dụng các cửa hàng bán hàng tiện dụng
như Shop&Go, G7 mart, Kcircle.., siêu thị hệ thống siêu thị Metro Cash and
Carry(được giới văn phòng nhà nước ưa chuộng, là kênh dẫn đầu trong mặt hàng
tiêu dùng nhanh ), Dutch Lady cần phát triển thêm hệ thống này tại các căn tin ở
các công ty, bệnh viện, trưởng Đại học, nhà sách bởi đây sẽ là hệ thống kênh có
tiềm năng và thích hợp nhất đối với nhóm khách hàng mục tiêu mà công ty nhằm dén
Kênh cấp 3 Vì mặt hàng này là mặt hàng tiêu dùng nhanh nên sử dụng hình
thức phân phối qua nhiều cấp kênh sẽ tiếp cận được với nhiều khách hàng, đồng
thời tăng khả năng nhận biết thương hiệu nơi khách hàng, hơn thế nữa tạo được sự
thuận tiện khi mua hàng, giúp tăng doanh số. Vì vậy, Dutch Lady tận dụng tối đa
các của hàng bán lẻ, các cửa hàng tạp hóa, thảm nhập mạnh tới cả thị trường nông
thôn. Tuy nhiên vì là kênh dài nên khó đánh giá và quản lý được kênh này, hơn thế
nữa cũng sẽ không nhận biết được thái độ và hành vi của khách hàng đối với sản
phẩm của công ty như thế nào.
3.1.2.3 Lựa chọn chính sách phân phối
Vì là một doanh nghiệp sản xuất và tiêu thụ những mặt hàng gần như là thiết
yếu, và những mặt hàng này lại có chu kỳ sống tương đối ngắn, vì vậy. Dutch Lady
Việt Nam đã sử dụng chính sách phân phải rộng rãi. Các nhà máy sản xuất được đặt
ở khắp các tỉnh thành trên đất nước, và hệ thống phân phối cũng theo đó mà dày
đặc. Đầu tiên là Tp Hồ Chí Minh sau đó, nhanh chóng chiếm lĩnh thị trường miền
nam, và đổ bộ ra phía bắc. Đến này, có thể nói, FreshlandCapina đã hoàn toàn hoàn
thiện các kênh phân phối. Giúp đảm bảo tốt nhất cho sự lưu thông của sản phẩm 55
Downloaded by VietJack TV Official (vietjackvideos@gmail.com)
3.1.2.3 Quản lý dòng chảy của kênh phân phối
Quản lý dòng chảy kênh phân phối sản phẩm sữa cô gái hà lan của công ty
trách nhiệm hữu hạn Friesland Campina Việt Nam tại thị trường Quảng Nam
1. Dòng vận động vật chất của sản phẩm
- Kênh phân phối trực tiếp: Công ty bán hàng trực tiếp cho khách hàng thông
qua các cửa hàng trưng bày, các chương trình bán hàng lưu động.
- Kênh phân phối 1 cấp: Các nhà bán lẻ mua sản phẩm của công ty với số
lượng lớn, sau đó họ phân chia thành các lô hàng nhỏ hơn và bán cho người tiêu dùng cuối cùng.
- Kênh phân phối 2 cấp: Công ty bán hàng cho các đại lý với các điều khoản
thương mại như đã thỏa thuận. Các đại lý này sẽ bán sản phẩm cho người tiêu dùng
cuối cùng thông qua các nhà bán lẻ trên địa bàn mà họ được ủy quyền.
- Công ty đã sử dụng phần mềm Abivin vRoute đã ứng dụng công nghệ vào
quy trình giao hàng tại nhà phân phối của Friesland Campina, tạo ra lộ trình giao hàng tối ưu cho đội xe.
2. Dòng chuyển quyền sở hữu
- Cùng chiến lược marketing “mạng lưới phân phối rộng toàn quốc” của
công ty trách nhiệm hữu hạn Friesland Campina đã tìm kiếm các kênh phân phối
sản phẩm cô gái hà lan như: các đại lý ủy quyền, nhà bán lẻ, nhà bán buôn,…
- Đảm bảo quá trình vận chuyển hàng hóa đến tay người tiêu dùng kịp thời,
sản phẩm đúng chất lượng, đúng chủng loại và đúng số lượng cần thiết.
- Các dịch vụ, các chương trình marketing được triển khai đúng kế hoạch
mang lại sự hài lòng cao nhất cho khách hàng trên đại bàn tỉnh Quảng Nam. 56
Downloaded by VietJack TV Official (vietjackvideos@gmail.com) 3. Dòng thông tin
- Nguyên liệu đầu vào: đáp ứng các tiêu chuẩn khắt khe như đàn bò đạt năng
suất, được kiểm nghiệm không dịch bệnh. Đàn bò có chế độ dinh dưỡng, vệ sinh,
thăm khám và theo dõi bệnh.
- Để đảm bảo độ ngon của sữa công ty đã xây dựng 4 trung tâm làm lạnh
công nghệ hiện đại. Hệ thống thu mua, làm lạnh tại chỗ hiện đại giúp sữa tươi được
kiểm soát và bảo quản chất lượng.
- Công ty áp dụng từ ngày 1/6/2014 các chính sách siết chặt giá của Chính
phủ: bình ổn giá sản phẩm sữa dành cho trẻ em dưới 6 tuổi và quy định về giá trần
của mặt hàng sữa trong khâu bán buôn, trong đó giá bán lẻ không được vượt quá
15% giá tối đa trong khâu bán buôn. 4. Dòng xúc tiến
* Chiến lược marketing của công ty cho sản phẩm sữa cô gái hà lan
- Mạng lưới phân phối rộng khắp toàn quốc
+ Mạng lưới phân phối là một mắt xích quan trọng trong chiến lược marketing của
công ty, đây là một lợi thế với một thương hiệu sản xuất kinh doanh sữa, một mặt
hàng tiêu dùng nhanh được người tiêu dùng sử dụng hàng ngày.
+ Để đưa sản phẩm đến tay người tiêu dùng 1 cách dễ dàng và nhanh chóng công ty
sữa luôn dành những chính sách ưu đãi hợp lý cho các nhà phân phối thông qua
những chính sách hỗ trợ thiết thực cho bên thứ 3.
+ Công ty luôn giúp nhà phân phối đưa ra những chiến lược phát triển đúng đắn.
+ Sự phát triển của công ty được minh chứng thông qua gần 200 các đầu mối và
hơn 100.000 điểm bán lẻ trên toàn quốc. 57
Downloaded by VietJack TV Official (vietjackvideos@gmail.com)
+ Bao bì sản phẩm được thay mới và luôn được cập nhật khiến người mua dễ dàng
tiếp cận được sản phẩm.
Hạn chế: Chưa có nhà phân phối độc quyền mà chỉ qua các bên trung gian phân phối.
- Truyền thông quảng cáo “push” mạnh
+ Sản phẩm sữa cô gái hà lan được công ty tiếp thị qua truyền thông như TV,
internet, báo,…Những TVC quảng cáo được hãng “push” mạnh mẽ trên thị trường
phủ sóng khắp các kênh tin tức, trong cả những khung giờ vàng.
+ Nhằm mục đích tăng độ tiếp cận trên thị trường thì hãng cũng rất thành công khi
độ nhận diện sản phẩm lớn đối với thị trường.
- Phương châm “Global – công ty toàn cầu mang trái tim địa phương”
+ Công ty thường xuyên tổ chức nhiều hoạt động xã hội với cộng đồng thông qua
việc đào tạo nhân viên, phát triển cùng nhà phân phối, người bán lẻ và các đối tác,
hỗ trợ người nông dân phát triển chăn nuôi bò sữa, hỗ trợ phát triển giáo dục,….
+ Không chỉ khẳng định tên tuổi của mình trên thị trường sữa Việt Nam, Dutch
Lady còn thông qua các chương trình xã hội để quảng cáo một cách khéo léo về
thương hiệu, hình ảnh của mình một cách gần gũi nhất với người dân Việt Nam.
+ Chính bởi sự quan tâm đến địa phương từ việc lập ra các quỹ khuyến học đến
quan tâm sức khỏe và nhận thức của người dân. Công ty đã ghi điểm trong mắt của
khách hàng về 1 thương hiệu hoàn hảo, thân thiện. Chiêu thức này của hãng đem về
những phản hồi vô cùng tích cực và tạo ra lợi thế về một thương hiệu “đẹp” trong mắt khách hàng Việt Nam.
5. Dòng đàm phán hay thương lượng 58
Downloaded by VietJack TV Official (vietjackvideos@gmail.com)
- Các chính sách giải quyết mâu thuẫn hiện nay của công ty chỉ tập trung vào
việc phòng ngừa và giải quyết các mâu thuẫn ngang giữa đại lý Nam Quảng Nam
và đại lý Bắc Quảng Nam. Nội dung của các hính sách bao gồm các nội dung như:
+ Quy định cụ thể địa bàn hoạt động của các đại lý + Lực lượng giảm sát
+ Các hính thức phạt đối với các vị phạm + Chính sách đánh giá
- Hiện nay công ty thực hiện đánh giá riêng biệt theo từng tiêu chuẩn và có chính
sách thưởng phạt tương ứng đối với mỗi loại tiêu chuẩn đánh giá này.
+ Cá tiêu chuẩn đánh giá
+ Các hính thức thưởng/phạt. 6. Dòng chia sẻ rủi ro
- Thực trạng hoạt động tìm hiểu khó khăn của thành viên kênh và các khó
khăn tồn đọng hiện nay. Chính sách hợp tác
+ Các động lực thúc đẩy tích cực + Các hình phạt
- Các quy định trong hợp đồng đã chỉ ra rất rõ trách nhiệm của mỗi bên với
hàng hóa. Khi hàng hóa được chuyển đến kho của nhà phân phối họ có trách nhiệm
bảo quản hàng hóa theo đúng tiêu chuẩn đã định. Với sản phẩm sắp hết hạn hoặc
còn ¼ hạn sử dụng nhà phân phối có trách nhiệm thông báo cho công ty để thu hồi
và sử dụng vào các mục đích như khuyến mại hoặc sau cùng là tiêu hủy.
7. Dòng tiền tệ (dòng thanh toán) 59
Downloaded by VietJack TV Official (vietjackvideos@gmail.com)
- Hoạt động thanh toán giữa Công ty với các nhà phân phối, siêu thị, các đại
lý bán buôn được thực hiện thông qua trung gian là các ngân hàng.
- Đối với các nhà bán lẻ, bán buôn họ thanh toán trực tiếp với nhà phân phối bằng tiền mặt.
8. Dòng tài chính (dòng tài trợ)
- Công ty trách nhiệm hữu hạn Friesland Campina luôn hoạt động như một
đối tác kinh doanh thực sự
+ Tài chính trong kinh doanh: Thúc đẩy kinh doanh, cho cả chuỗi cung ứng
của công ty và đi đến thị trường hoạt động. Họ biết những gì hướng đi để tạo tác
động kinh doanh nhiều hơn và hoàn toàn nhận thức được những rủi ro liên quan và cơ hội được.
+ Chuyên gia tài chính: các chuyên gia tài chính phải tạo ra giá trị bổ sung
cho toàn tổ chức và đảm bảo bảo về được những gì công ty có. Họ thiết lập các
hướng dẫn và ranh giới cho doanh nghiệp. Vai trò bao gồm: kế toán doanh nghiệp
và kiểm soát, kiểm soát nội bộ, thuế, kiểm toán, kho bạc và quản lí rủi ro.
+ Dịch vụ chia sẻ: Công ty có các trung tâm dịch vụ chia sẻ khách nhau, nơi
các hoạt động tài chính hoạt động của công ty diễn ra. Trong lĩnh vực của công ty
là tốt nhất – phấn đấu cho hoạt động xuất sắc, thông qua cải tiến liên tục tạo ra
thêm giá trị bằng cách cải thiện thực thi (chất lượng, tốc độ và hiệu quả). Các trung
tâm dịch vụ chung của công ty nằm ở Hà Lan, Hungary và Malaysia. 9. Dòng đặt hàng 60
Downloaded by VietJack TV Official (vietjackvideos@gmail.com)
Sơ đồ 3.11 Sơ đồ dòng đặt hàng của Cô gái Hà Lan
10. Dòng thu hồi bao gói, sản phẩm đã qua sử dụng
- Ngày 15/11/2009 Cục An toàn vệ sinh thực phẩm kiểm tra, giám sát sản
phẩm sữa tiệt trùng “cô gái hà lan” có chứa chất Vininal Gos gây dị ứng cho người
sử dụng trên địa bàn. Thì hơn 12 nghìn thùng sữa loại này được các nhà phân phối thu hồi và tiêu hủy.
3.2 Thực trạng các chính sách vận hành kênh phân phối
3.2.1 Đánh giá các thành viên kênh
Để các thành viên trong kênh hoạt động ngày càng tốt, Friesland Campina
cần giải quyết các công việc sau:
- Công tác đánh giá cần được tiến hành thường xuyên, liên tục hơn để nhà
quản trị có thể đánh giá chính xác hoạt động của các thành viên kênh, từ đó có
những biện pháp giúp đỡ, điều chỉnh kịp thời. 61
Downloaded by VietJack TV Official (vietjackvideos@gmail.com)
- Friesland Campina cần xây dựng tiêu chuẩn bán hàng đa dạng và đầy đủ
hơn. Ngoài tiêu chuẩn đánh giá là doanh số bán, Công ty nên áp dụng thêm một số
tiêu chuẩn đánh giá như:
+ Thái độ của các thành viên kênh: Thái độ này được xét trên hai khía cạnh,
thái độ của nhà phân phối đối với khách hàng và thái độ của nhà phân phối đối với công ty.
Trước hết là thái độ của đại lý đối với khách hàng. Điều này được thể hiện
qua không gian trang trí của cửa hàng, ở thái độ phục vụ của nhân viên bán hàng và
ở các dịch vụ sau bán của họ. Một đại lý có thái độ tốt đối với khách hàng không
chỉ níu kéo được một số lượng lớn các khách hàng trung thành mà còn làm tăng uy
tín hình ảnh của công ty.
Bên cạnh đó, Friesland Campina cần xem xét thái độ của các đại lý đối với
công ty. Thái độ này thể hiện qua việc đại lý có hợp tác với các chương trình quảng
cáo, chính sách marketing của công ty, đại lý có bán hàng ngoài không, họ có muốn
làm ăn lâu dài với công ty không… Những điều này có ảnh hưởng lớn tới tới hoạt
động và sự liên kết bền vững giữa Công ty và các thành viên kênh.
+ Cách trưng bày và sắp xếp hàng hóa tại điểm bán đã gọn gàng, khoa học và
sáng tạo chưa. Việc áp dụng mô hình chuẩn của các đại lý đã thành công chưa.
+ Thời gian ngắn nhất hoặc trung bình giao hàng cho khách: Thời gian giao
hàng cho khách là một nhân tố quan trọng ảnh hưởng đến dịch vụ khách hàng. Nếu
hàng hóa giao cho khách hàng chậm hay không đảm bảo theo yêu cầu của khách thì
dẫn đến khách hàng sẽ không hài lòng và Công ty cũng mất đi một lượng khách
hàng trung thành trong tương lai. Do đó, đây là một chỉ tiêu quan trọng đánh giá
thái độ và sự nhiệt tình trong công việc của các đại lý đối với hàng hóa của Công ty. 62
Downloaded by VietJack TV Official (vietjackvideos@gmail.com)
+ Mức hợp tác chương trình quảng cáo và hiệu quả của từng đợt quảng cáo
đó: Tiêu thức này không thể dễ dàng đánh giá và nó chủ yếu thể hiện qua doanh số
bán của trung gian. Tuy nhên, công ty vẫn có thể kiểm tra bằng cách cho nhân viên
xuống tại đại lý vào những dịp mà Công ty có những chương trình khuyến mại để
xem xét mức độ hợp tác của họ đối với các chương trình mà Công ty đưa ra.
3.2.2 Chính sách khuyến khích thành viên kênh
Dựa vào những tiêu chí trên công ty Friesland Campina sẽ có những chính
sách khuyến khích thành viên kênh:
Đây là việc làm quan trọng nhất để duy trì hoạt động của kênh phân phối
được thuận lợi. Bởi mục đích cuối cùng của người làm kinh doanh là lợi nhuận.
Nếu như quyền lợi của họ được đảm bảo đầy đủ thì họ sẽ có ý thức trách nhiệm với
Công ty. Lúc đó, họ không những không bán hàng ngoài mà còn là một lực lượng
chống lại các cửa hàng đại lý bán hàng giả trên cả nước. Để làm được điều này,
ngoài việc dùng các tiêu chuẩn đối với các đại lý, Công ty còn phải chú ý đến các
chính sách đãi ngộ đối với các đại lý hiện có trên thị trường. Công ty nên xây dựng
các chương trình khuyến khích cho từng đối tượng thành viên kênh khác nhau. Cụ thể:
- Áp dụng tỷ lệ chiết khấu theo số lượng hàng nhập. Việc Công ty áp dụng
một mức chiết khấu như nhau cho tất cả các đai lý không phân biệt số lượng sẽ
không khuyến khích các đại lý đặt lô hàng có quy mô lớn hơn. Công ty nên đưa ra
các khung chiết khấu giá lũy tiến theo doanh số bán. Chẳng hạn như Công ty có thể
tăng mức chiết khấu theo doanh số như dưới đây:
+ Mức chiết khấu là 20% nếu các đại lý bán hàng với doanh số từ 100 - 200 triệu đồng/tháng. 63
Downloaded by VietJack TV Official (vietjackvideos@gmail.com)
+ Mức chiết khấu là 24% đối với các đại lý bán hàng với doanh số từ 200 - 300 triệu đồng/tháng.
+ Mức chiết khấu là 25 % đối với các đại lý bán hàng với doanh số trên 300 triệu đồng/tháng.
- Có các chính sách hỗ trợ giá, phương tiện vận chuyển đối với các đại lý lấy
hàng ở xa hoặc ở các tỉnh lân cận thuộc khu vực quản lý của chi nhánh miền Bắc.
- Tăng mức chiết khấu đối với các đại lý mua hàng trả tiền ngay hoặc trả tiền
trong khoảng nhất định dưới một tháng để khuyến khích các đại lý thanh toán tiền hàng nhanh hơn.
- Có những lớp bồi dưỡng ngắn hạn cho các đại lý về cách tuyển chọn,
khuyến khích, đánh giá thành viên để họ hiểu được trách nhiệm cũng như quyền lợi
khi trở thành thành viên kênh Công ty.
- Tăng cường kết hợp giữa chính sách khuyến khích về vật chất và tinh thần:
Ngoài việc có những chính sách khuyến khích về mặt vật chất như chiết khấu hay
tặng thưởng vào những dịp lễ tết, Công ty nên kết hợp với các chính sách khuyến
khích về mặt tinh thần cho các đại lý. Đối với các đại lý, đặc biệt là các đại lý bán
hàng đạt doanh số cao thì nên tổ chức những cuộc bình chọn, tặng thưởng và vinh
danh các đại lý đạt doanh số cao theo quý, theo năm và theo khu vực. Tổ chức các
hội thảo đề họ có cơ hội nói chuyện với nhau về kinh nghiệm kinh doanh và bán
hàng. Điều này sẽ giúp các thành viên kênh gắn bó với nhau hơn và quan hệ với công ty tốt đẹp hơn.
3.2.3 Đánh giá thực trạng & đề xuất giải pháp
3.2.3.1 Đánh giá thực trạng - Các ưu điểm: 64
Downloaded by VietJack TV Official (vietjackvideos@gmail.com)
+ Hê ̣thống các đại lý rất ổn định.
+ Mức đô ̣bao phủ rất rộng khắp.
+ Các chính sách thúc đẩy hoạt đô ̣ng, chính sách đánh giá minh bạch.
-Những hạn chế và nguyên nhân:
+ Cấu trúc kênh: hiê ̣n nay công ty đồng nhất các nhà bán lẻ và các nhà bán
buôn (dạng bán buôn đầu cơ), có nghĩa là các chính sách phân phối của công ty đối
với hai đối tượng này là giống nhau.
+ Chính sách đô ̣ng viên: chính sách đô ̣ng viên của công ty đối với các nhà
bán lẻ còn tồn tại nhiều bất câ ̣p.
+ Mức đô ̣ kiểm soát đối với các nhà bán lẻ: hiê ̣n nay chế đô ̣ kiểm soát của
công ty đốI vớI các nhà bán lẻ chưa cao, chưa có các quy định về giá bán, mâ ̣t đô ̣
phân bổ các nhà bán lẻ trong khu vực nhất định…
3.2.3.2 Đề xuất giải pháp
Đề xuất giải pháp giải quyết mâu thuẫn giữa các nhà bán lẻ :
-Các xung đô ̣t thường chỉ được phát hiê ̣n sau khi đã hiê ̣n diê ̣n và phát triển
trong mô ̣t khoảng thờI gian nhất định. Do đó, cần có các biê ̣n pháp phát hiê ̣n hoă ̣c
cảnh báo sớm các xung đô ̣t có thể thực hiê ̣n theo các hướng sau đây:
+ Thu thâ ̣p các thông tin câ ̣p nhâ ̣t từ các giám sát khu vực.
+ Thực hiê ̣n các điều tra về các mâu thuẫn tiềm tàng trong hê ̣thống kênh phân phối.
+ Lâ ̣p hô ̣i đồng tư vấn. 65
Downloaded by VietJack TV Official (vietjackvideos@gmail.com)
-Thông qua các hội nghị khách hàng khu vực công ty sẽ giúp các nhà bán lẻ
thống nhất với nhau về mục tiêu và thống nhất về cách thức chung để hoan thanh các mục tiêu.
-Giúp các nhà bán lẻ trong khu vực hình thành các hiệp hội chuyên bán các
sản phẩm của công ty, họ thống nhất với nhau về giá bán trong khu vực và tránh
các tình trạng bán phá giá như hiện nay. Ngoài ra, các hiệp hội trong từng khu vực
như vậy có thể chia sẻ với nhau về kinh nghiệm bán hàng, tương trợ hoàn thành các
chương trình phân phối và có thể đưa ra các kiến nghị chung cho công ty về điều
chỉnh các chương trình phân phối thích hợp. 66
Downloaded by VietJack TV Official (vietjackvideos@gmail.com) KẾT LUẬN
FreshlandCampina với vị thế là một “ông lớn” trong nhàng sữa Việt.
FreshlandCampina đã đầu tư nghiên cứu vô cùng kĩ lưỡng từ đó đã có hướng đi
đúng đắm cho doanh nghiệp mình chiến lược marketing nói chung và chiến lược
kênh phân phối nói riêng. Học taaph, áp dụng những chiến lược phân phối hiệu quả
bám sát, thậm chó có dấu hiệu vượt một số đối thủ khác của mình bằng việc tận
dụng kênh phân phối gián tiếp qua các trung gian bán buôn và bán lẻ. Bên cạnh đó,
FreshlandCampina còn phát triển hệ thống kênh phối trực tiếp tại các cửa hàng, xây
dựng hinh ảnh chuyên nghiệp, sang trọng, tạo nên niềm tin và uy tín trong lòng các khách hàng.
Bên cạnh những thành tựu, những hiệu quả và những điểm tích cực, trong
chiến lược phân phối của FreshlandCampina vẫn có những hạn chế cần khắc phục.
Một vài hạn chế nổi bật như thông tin giữa nhà sản xuất của FreshlandCampina với
các trung gian chưa thực sự hiệu quả do khả năng cung cấp thông tin cho trung gian
còn hạn chế; thái độ phục vụ của các đại lý phân phối còn thờ ơ, chưa có sự liên
kết; khả năng cung ứng sản phẩm đến nhà bán lẻ còn chậm trễ, dẫn đến tình trạng
phân phối thiếu hàng, làm ảnh hưởng đến mối quan hệ giữa Freshland Campina và
các nhà bán lẻ, điều này tạo điều kiện cho các sản phẩm thay thế của đối thủ cạnh
tranh được người tiêu dùng sử dụng thay thể. Sự hỗ trợ và các chương trình khuyến
mãi chưa đồng đều và nhất quán. Các chuỗi cửa hàng của FreshlandCampina có
nhiều sự tiện lợi, tuy nhiên vẫn có mặt hạn chế do thói quen mua sắm của người
Việt thường sẽ mua hàng ở các siêu thị, các chợ nơi có nhiều hàng hóa để chọn lựa.
Tóm lại, sự đầu tư và quan tâm đúng mực của FreshlandCampina với mong
muốn đáp ứng nhu cầu của khách hàng một cách tốt nhất, đem đến cho khách hàng
sản phẩm thật sự chất lượng, dù còn nhiều hạn chế nhưng với tiềm năng, sức mạnh 67
Downloaded by VietJack TV Official (vietjackvideos@gmail.com)
hiện tại, chắc chắn FreshlandCampina sẽ có thể cải thiện & phát triển hơn nữa
trong tương lai tiếp tục củng cố vị thế 1 trong 2 “ông lớn” trên thị trưởng sữa Việt Nam trong hiện tại, 68
Downloaded by VietJack TV Official (vietjackvideos@gmail.com) TÀI LIỆU THAM KHẢO
1. TS. Trương Đình Chiến (2004), Quản trị kênh phân phối, NXB Thống kê
2. Philip Kotler (2003), Quản trị kênh phân phối, NXB Thống kê 2003
3. Tài liệu kết quả kinh doanh của Công ty TNHH FreshlandCampina giai đoạn 2017-2019
4. Th.s Nguyễn Thị Thu Trang (2022), Giáo trình Quản trị kênh phân phối 5. Giới thiệu công ty FreshlandCampina tại trang web https://www.dutchlady.com.vn 6. Thông tin trên Internet. 69
Downloaded by VietJack TV Official (vietjackvideos@gmail.com)