



















Preview text:
BỘ GIÁO DỤC VÀ ĐÀO TẠO
TRƯỜNG ĐẠI HỌC THƯƠNG MẠI KHOA MARKETING BÀI THẢO LUẬN
HỌC PHẦN: THƯƠNG MẠI ĐIỆN TỬ
ĐỀ TÀI: TÌM HIỂU VỀ BLOCKCHAIN VÀ ỨNG DỤNG CỦA
BLOCKCHAIN TRONG CUỘC SỐNG
GVHP: Th.sĩ Lê Việt Hưng Mã lớp HP: 21103PCOM0111 Nhóm: 8 HÀ NAM - 2022 1 MỤC LỤC
LỜI CẢM ƠN......................................................................................................................................... 3
LÝ DO CHỌN ĐỀ TÀI.......................................................................................................................... 4 I.
KHÁI QUÁT VỀ BLOCKCHAIN..............................................................................................5 1.
Khái niệm blockchain..................................................................................................................5 2.
Mục đích ra đời của blockchain..................................................................................................5 3.
Cấu trúc blockchain.....................................................................................................................5 4.
Cơ chế hoạt động trong mua bán trao đổi..................................................................................6 5.
Đặc điểm.......................................................................................................................................6 6.
Các phiên bản công nghệ Blockchain.........................................................................................7 7.
Lợi ích và hạn chế của công nghệ blockchain............................................................................8 II.
ỨNG DỤNG................................................................................................................................ 11 1.
Ứng dụng Blockchain vào bitcoin.............................................................................................11 2.
NFT và Ethereum.......................................................................................................................13 3.
Ứng dụng trong các lĩnh vực.....................................................................................................14 III.
ĐÁNH GIÁ................................................................................................................................. 17 1.
Tiềm năng phát triển công nghệ Blockchain tại Việt Nam.....................................................17
NGUỒN THAM KHẢO...................................................................................................................... 19 2 LỜI CẢM ƠN
Đầu tiên, nhóm 8 chúng em xin gửi lời cảm ơn chân thành đến thầy: Lê Việt Hưng, giảng viên
học phần Thương mại điện tử, đã giảng dạy nhiệt tình và truyền đạt những kiến thức cơ bản, cần
thiết đến chúng em. Từ đó, chúng em vận dụng những kiến thức này để hoàn thành bài thảo luận
một cách tốt nhất. Đồng thời, chúng em xin gửi lời chúc tốt đẹp nhất đến thầy, chúc thầy và gia đình
luôn mạnh khỏe, hạnh phúc. Chúc thầy sẽ thật thành công trên con đường truyền dạy tri thức này.
Bên cạnh đó, để hoàn thành bàithảo luận này không thể không nhắc đến những đóng góp nhất
định đến từ các thành viên của nhóm, cảm ơn các bạn đã tham gia họp nhóm đầy đủ, tích cực nghiên
cứu đề tài và làm bài. Mặc dù nhóm đã cố gắng hoàn thành bài thảo luận trong phạm vi và khả năng
cho phép nhưng không tránh khỏi những thiếu sót, nhóm em rất mong nhận được sự góp ý của thầy
và các bạn để bài thảo luận nhóm được hoàn thiện hơn. 3
LÝ DO CHỌN ĐỀ TÀI
Internet xuất hiện mang tới cho rất nhiều lợi ích cho con người cũng như thúc đẩy nền kinh tế toàn
cầu phát triển mạnh mẽ trong suốt thời gian qua. Trong thực tế internet trở thành trình điều khiển của
nền kinh tế, giúp việc trao đổi thông tin trở nên nhanh chóng, dễ dàng hơn, đồng thời cũng giúp người
tiêu dùng cũng như các doanh nghiệp thực hiện dễ dàng các giao dịch, mua bán,… trên mạng.
Internet phát triển mang đến nhiều lợi ích, tuy nhiên đồng hành với đó là những tổn thất vô cùng
nghiêm trọng sau những cuộc tấn công mạng gây ảnh hưởng đến nền kinh tế cũng như xã hội. Theo số
liệu thống kê năm 2021, các vụ tấn công Phishing vào Việt Nam đã tăng gấp 3 lần so với năm 2020,
với khoảng 6.000 website giả mạo, lừa đảo. Số liệu của Trung tâm Công nghệ thông tin và Giám sát an
ninh mạng (Ban Cơ yếu Chính phủ) cho hay, trong tổng số 76.977 cuộc tấn công vào các hệ thống
công nghệ thông tin trọng yếu năm 2021, có tới hơn 12.000 cuộc tấn công APT, chiếm 25,59%, chỉ xếp
sau số lượng các cuộc tấn công khai thác lỗ hổng và dò quét mạng. Trong 6 tháng đầu năm 2022, trong
48.646 cuộc tấn công mạng vào các hệ thống công nghệ thông tin trọng yếu, số cuộc tấn công APT tiếp
tục được xếp ở vị trí thứ 3, chiếm 14,36%.[1]
Từ những rủi ro an ninh mạng nên các tổ chức tài chính cần những công nghệ mới, blockchain chính
là một công nghệ giúp giải quyết những vấn đề ấy, công nghệ được kì vọng không chỉ nhằm cắt giảm
chi phí ngân hàng mà còn đảm bảo tính an toàn và xa hơn nữa là cách mạng hóa các giải pháp bảo mật.
Với thực trạng đó, bài thảo luận này sẽ làm rõ về công nghệ blockchain cũng như tiềm năng ứng dụng,
phát triển công nghệ blockchain tại thị trường Việt Nam. * Chú thích:
APT: Advanced Persistent Threat - mô tả một chiến dịch tấn công, sử dụng những kỹ thuật tấn công nâng cao để có thể hiện diện và tồn tại lâu dài
trên mạng Internet nhằm khai thác dữ liệu có độ nhạy cảm cao. 4 I.
KHÁI QUÁT VỀ BLOCKCHAIN
Nếu bạn quan tâm đến lĩnh vực đầu tư, ngân hàng, tiền điện tử trong những năm gần đây, chắc
hẳn bạn cũng nghe đến thuật ngữ “Blockchain”. Trong thời đại 4.0 hiện nay, thương mại điện tử
phát triển dẫn tới những lỗ hổng về bảo mật an ninh bị những kẻ gian khai thác. Blockchain khi
này nổi lên như một làn gió mới cho giới công nghệ, cung cấp giải pháp về an toàn bảo mật khi
thực hiện thanh toán. Không phải ai cũng hiểu rõ về đặc tính và cách thức hoạt động của công
nghệ này. Bài viết của chúng tôi hôm nay sẽ cung cấp một cái nhìn rõ nét và tìm hiểu công nghệ Blockchain là gì.
1. Khái niệm blockchain( bổ sung )
Blockchain là một cơ sở dữ liệu phân cấp lưu trữ thông tin trong các khối thông tin được liên kết
với nhau bằng mã hóa và mở rộng theo thời gian. Mỗi khối thông tin đều chứa thông tin về thời
gian khởi tạo và được liên kết tới khối trước đó, kèm một mã thời gian và dữ liệu giao dịch.
Blockchain được thiết kế để chống lại sự thay đổi của dữ liệu: Một khi dữ liệu đã được mạng lưới
chấp nhận thì sẽ không có cách nào thay đổi được nó.
2. Mục đích ra đời của blockchain
Mục đích ra đời của blockchain là cho phép mọi người, đặc biệt là những người xa lạ, không có
niềm tin với đối phương cùng chia sẻ một dữ liệu có giá trị một cách an toàn, chính xác và không
mạo danh. Về cơ bản, Blockchain có thể được hiểu là khả năng mở rộng sự tin tưởng thông qua công nghệ.
Chúng ta có thể hiểu đơn giản là những thông tin về hoạt động tài chính, giao dịch tài sản sẽ được
ghi vào một cuốn sổ cái. Điểm khác biệt của Blockchain với cuốn sổ giấy là thay vì một người
lưu giữ, công nghệ này sẽ giúp công khai thông tin cho những người có liên đới để cùng quản lý
cũng như đảm bảo tính chính xác, minh bạch của thông tin.
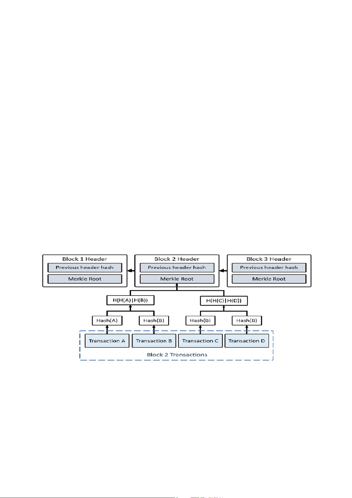
3. Cấu trúc blockchain
Cấu trúc của nó gồm nhiều khối (Block).Các khối này liên kết với nhau, khối sau liên kết với
khối trước tạo thành chuỗi (Chain).
Hình 1: Cấu trúc dữ liệu blockchain
- Mỗi block bao gồm 3 thành phần chính: Dữ liệu (Data), Mã hàm băm (Hash) và Previous Hash của khối trước nó. 5
Data: Các bản ghi dữ liệu đã được xác thực của anh em đã được bảo vệ bằng thuật toán mã hóa
tùy thuộc vào từng blockchain.
Hash: Mã hàm băm của của Block. Đây là chuỗi các ký tự và số được tạo một cách ngẫu nhiên
và không giống nhau. Nó đại diện riêng cho block đó và được mã hoá bằng thuật toán mã hoá.
Mã hash dùng để phát hiện sự thay đổi trong các khối.
Previous Hash: Mã hàm băm của block trước đó. Nó dùng để các khối liền kề nhận biết khối
nào trước, khối nào sau và nối với nhau.
Hình 2: Cấu trúc block gốc trong blockchain Chú thích
Index (Block): Thứ tự của block (block gốc có thứ tự 0)
Hash: Giá trị băm của block
Previous Hash (Previous block): Giá trị băm của block trước
Timestamp: Thời gian tạo của block
Data: Thông tin lưu trữ trong block
Nonce: Giá trị biến thiên để tìm ra giá trị băm thỏa mãn yêu cầu của mỗi Blockchain.
4. Cơ chế hoạt động trong mua bán trao đổi
- Bước 1: Người dùng yêu cầu một giao dịch (mua, bán, trao đổi)
- Bước 2: Yêu cầu sẽ được phát tới các mạng ngang hàng P2P (Peer to Peer: bao gồm các
máy tính (được gọi là Node) kết nối với nhau)
- Bước 3: Các máy tính trong hệ thống này sẽ xác thực giao dịch cùng với thông tin người
dùng thông qua các thuật toán trong Blockchain.
- Bước 4: Sau khi giao dịch được xác nhận, chúng sẽ được kết hợp với những giao dịch khác tạo
nên một khối (Gọi là Block) trong hệ thống Blockchain – Nơi nó sẽ tồn tại và không thể sửa đổi.
- Bước 5: Hoàn thành giao dịch.
5. Đặc điểm ( bổ sung ví dụ ) (ví dụ phần nào tập trung câu chữ ghi thiên về phần đó )
- Tính phân tán (Distributed): Các khối chứa dữ liệu giống nhau nhưng được phân tán ở nhiều nơi
khác nhau. Nên chẳng may 1 nơi bị mất hoặc hỏng thì dữ liệu vẫn còn trên Blockchain. 6
- Không thể thay đổi: Một khi dữ liệu đã được ghi vào trong block của blockchain thì nó không
thể bị thay đổi hoặc sửa chữa, bởi đặc tính của thuật toán đồng thuận và mã hash.
Ví dụ: Bitcoin sử dụng thuật toán SHA-256 để băm các giao dịch cho kết quả đầu ra có độ dài
cố định là 256 bit (32 byte) cho dù giao dịch chỉ là một từ hoặc giao dịch phức tạp với lượng dữ
liệu khổng lồ. Điều làm cho việc theo dõi các giao dịch trở nên dễ dàng hơn khi truy xuất và
theo dõi lại các giá trị băm. 2] (sai)( chuyển xuống tính minh bạch )
- Tính bảo mật: Chỉ có người nắm giữ Private Key (khóa riêng tư) mới có thể truy cập các dữ liệu bên trong Blockchain.
Ví dụ: Xác minh danh tính (KYC): Bước này giúp các sàn giao dịch quản trị rủi ro mà người
dùng có thể đem lại dựa trên hoạt động tài chính của họ. Nó cũng giúp thuận tiện trong quá trình
giải quyết các vấn đề, yêu cầu và tranh chấp của khách hàng. Bạn cần thực hiện KYC để bảo vệ
tài khoản, đảm bảo trách nhiệm và quyền lợi khi sử dụng sàn Remitano.[3] ( thay thế )
- Tính minh bạch: Các giao dịch trong blockchain được lưu lại và mọi người có thể check các
giao dịch này. Dựa vào đó, ta có thể kiểm tra và truy xuất lịch sử giao dịch. Thậm chí người ta
có thể phân quyền để cho phép người khác truy cập một phần thông tin trên Blockchain.
- Tích hợp Smart contract (hợp đồng thông minh): Dựa vào đó các điều khoản được ghi trong hợp
đồng thông minh sẽ được thực thi khi các điều kiện trước đó được thỏa mãn, không ai có thể ngăn cản hoặc hủy nó.
- Tính phi tập trung: Các hệ thống xây dựng dựa trên công nghệ Blockchain có thể hoạt động trên
mạng lưới máy tính phi tập trung , từ đó giảm thiểu rủi ro bị tấn công , thời gian chết trên máy
chủ và thất thoát dữ liệu . ( tìm thêm )
6. Các phiên bản công nghệ Blockchain -
Blockchain1.0 (2008 – 2013): Tiền tệ và thanh toán, ứng dụng chính của phiên bản này là tiền
mã hoá: bao gồm việc chuyển đổi tiền tệ, kiều hối và tạo lập hệ thống thanh toán kỹ thuật số
2008:Satoshi Nakamoto công bố mô hình Blockchain
2009: bitcoin ra đời đại diện cho phiên bản 1.0. -
Blockchain 2.0 (2013 -2015): Tài chính và thị trường (hợp đồng thông minh), ứng dụng xử lý
tài chính và ngân hàng: mở rộng quy mô của Blockchain, đưa vào các ứng dụng tài chính và thị
trường. Các tài sản bao gồm cổ phiếu, chi phiếu, nợ, quyền sở hữu và bất kỳ điều gì có liên
quan đến thỏa thuận hay hợp đồng.
2013, sự ra đời của nền tảng ethereum, đồng ETH, và smart contract.
2015: Hyperledger ra đời sự phát triển của sổ cái phân tán. -
Blockchain 3.0 (2015 – 2018): Thiết kế và giám sát hoạt động: Đưa Blockchain vượt khỏi biên
giới tài chính, và đi vào các lĩnh vực như giáo dục, chính phủ, y tế và nghệ thuật.
2017: EOS.IO ra đời bởi công ty tư nhân block.one.
2018: các ứng dụng như NEO, IOTA...Dapp ra đời. -
Blockchain 4.0 (2019 đến nay): Ứng dụng vào thực tiễn: Phiên bản này được áp dụng tất cả
những ứng dụng từ phiên 1 đến 3 vào quá trình kinh doanh sản xuất trong thực tiễn, giúp tạo ra
và chạy các ứng dụng giao dịch một cách nhanh chóng, an toàn và hiệu quả hơn. * Chú thích
KYC: Know Your Customer - đây là quy trình xác minh danh tính của khách hàng trong ngành tài chính, ngân hàng. Mục đích của quy trình
này là đảm bảo những khách hàng đăng ký đều là người thật. 7
2020: blockchain trở thành một giải pháp giúp giải quyết rất nhiều vấn đề thực tế trong kinh
doanh, đặc biệt trong lúc kinh tế thị trường trải qua giai đoạn đại dịch covid 19 (ứng dụng covidpass).
2021: giai đoạn bùng nổ của blockchain khi có rất nhiều dòng tiền đổ vào đây cũng như các dự án tiền mã hoá.
7. Lợi ích và hạn chế của công nghệ blockchain
Liệu blockchain có hoàn toàn tốt?
Với sự phức tạp của blockchain, một hình thức lưu trữ hồ sơ phi tập trung, tiềm năng của nó là
gần như không có giới hạn. Từ quyền riêng tư của người dùng, bảo mật được nâng cao cho đến
phí xử lý thấp và ít lỗi hơn. Tuy vật Blockchain cũng có những lợi ích và các mặt hạn chế dưới đây
a. Lợi ích( bổ sung thêm phần ví dụ, đề mục lấy bên file đầu tiên )
- Độ chính xác của chuỗi: Các giao dịch trên hệ thống blockchain được chấp thuận bởi một mạng
lưới của hàng nghìn máy tính. Điều này hầu như loại bỏ mọi sự tham gia của con người vào quá
trình xác minh, dẫn đến ít sai sót của con người hơn và khả năng thu thập thông tin chính xác hơn.
Ngay cả khi một máy tính trên mạng mắc lỗi tính toán, lỗi sẽ chỉ xảy ra với một bản sao của
blockchain. Để lỗi này có thể lây lan sang phần còn lại của các chuỗi khối khác, nó phải cần
thực hiện ít nhất 51% máy tính của mạng - một điều gần như là không thể xảy ra đối với một hệ
thống lớn và đang phát triển có kích thước như Bitcoin.
- Giảm chi phí cho bên thứ ba: Thông thường, người tiêu dùng phải trả tiền cho ngân hàng để xác
minh một giao dịch, một công chứng viên để ký một văn bản, hoặc một bộ trưởng để thực hiện
hôn nhân. Blockchain loại bỏ nhu cầu xác minh của bên thứ ba - và cùng với đó là các chi phí liên quan của họ.
Ví dụ: Chủ doanh nghiệp phải chịu một khoản phí nhỏ mỗi khi nào họ chấp nhận thanh toán
bằng thẻ tín dụng, vì các ngân hàng và công ty thanh toán phải xử lý các giao dịch này. Mặt
khác, Bitcoin không có cơ quan trung ương và phí giao dịch được hạn chế.
- Giao dịch hiệu quả: Quá trình xử lý các giao dịch được thực hiện thông qua một cơ quan trung
ương có thể mất đến vài ngày.
Ví dụ: Nếu bạn chuyển tiền vào tối thứ Sáu, bạn có thể không thấy tiền vào tài khoản của
mình cho đến sáng thứ Hai. Trong khi các tổ chức tài chính hoạt động giờ hành chính, thường là
năm ngày một tuần, thì blockchain hoạt động 24 giờ một ngày, bảy ngày một tuần và 365 ngày
một năm. Các giao dịch có thể được hoàn thành ít nhất 10 phút và có thể được coi là an toàn chỉ sau vài giờ.
Điều này đặc biệt hữu ích cho các giao dịch quốc tế, vì chúng thường mất nhiều thời gian do
các vấn đề về múi giờ và thực tế là tất cả các bên phải xác nhận việc xử lý thanh toán.
- Giao dịch cá nhân: Nhiều hệ thống Blockchain hoạt động dưới dạng cơ sở dữ liệu công khai, có
nghĩa là bất kỳ ai kết nối Internet đều có thể xem danh sách lịch sử giao dịch. Mặc dù họ có thể
truy cập mọi thông tin chi tiết về các lịch sử giao dịch, nhưng họ không thể truy cập 8
thông tin nhận dạng về người dùng thực hiện các giao dịch đó. Một nhận thức sai lầm phổ biến
là các hệ thống Blockchain như Bitcoin là ẩn danh, nhưng trên thực tế chúng chỉ đang được bảo mật.
Khi người dùng thực hiện một giao dịch công khai, mã duy nhất của họ - còn được gọi là
khóa công khai, như đã đề cập trước đó - được ghi lại trên Blockchain. Thông tin cá nhân của họ
không. Nếu một người đã mua Bitcoin trên một sàn giao dịch yêu cầu nhận dạng, thì danh tính
của người đó vẫn được liên kết với địa chỉ blockchain của họ - nhưng một giao dịch, ngay cả khi
được gắn với tên của một người, không tiết lộ bất kỳ thông tin cá nhân nào.
- Giao dịch an toàn: Khi một giao dịch được ghi lại, tính xác thực của nó phải được xác minh bởi
hệ thống Blockchain. Hàng nghìn máy tính trên blockchain nhanh chóng xác nhận rằng các chi
tiết của giao dịch là chính xác.
Sau khi máy tính đã xác nhận giao dịch, nó sẽ được thêm vào các khối Blockchain. Mỗi một
khối Blockchain sẽ chứa một hàm duy nhất của riêng nó, cùng với hàm duy nhất của khối trước đó.
Khi thông tin trên khối bị chỉnh sửa bởi một cách nào đó, thì hàm của khối đó sẽ thay đổi -
nhưng hàm khối sau thì không. Sự khác biệt này khiến thông tin trên Blockchain khó bị thay đổi
mà không cần phải thông báo.
- Tính minh bạch: Hầu hết các Blockchains hoàn toàn là phần mềm mã nguồn mở. Điều này có
nghĩa là bất kỳ ai đều có thể xem mã của nó. Ai cũng có thể theo dõi được đường đi của dữ liệu
trong Blockchain từ địa chỉ này tới địa chỉ khác và có thể thống kê toàn bộ lịch sử trên địa chỉ đó.
- Ngân hàng không thông qua bên thứ ba: Có lẽ khía cạnh sâu sắc nhất của Blockchain và Bitcoin
là khả năng cho bất kỳ ai, bất kể dân tộc, giới tính hoặc nền tảng văn hóa nào đều có thể sử dụng.
Theo ngân hàng Thế giới, ước tính có khoảng 1,7 tỷ người trưởng thành không có tài khoản
ngân hàng hoặc bất kỳ phương tiện lưu trữ tiền hoặc của cải nào. Gần như tất cả những người
này sống ở các nước đang phát triển, nơi nền kinh tế còn sơ khai và hoàn toàn phụ thuộc vào tiền mặt
Các Blockchain của tương lai cũng đang tìm kiếm các giải pháp để không chỉ là đơn vị lưu
trữ tài sản mà còn lưu trữ hồ sơ y tế, quyền tài sản và nhiều loại hợp đồng pháp lý khác.
b. Hạn chế ( tóm gọn ví dụ, bổ sung thêm nguồn )
- Chi phí công nghệ: Mặc dù Blockchain có thể giúp người dùng tiết kiệm chi phí giao dịch,
nhưng công nghệ này còn lâu mới có thể miễn phí. (nguồn )
Ví dụ: hệ thống PoW mà mạng Bitcoin sử dụng để xác thực các giao dịch, tiêu thụ một lượng
lớn sức mạnh tính toán.
Trong thế giới thực, năng lượng từ hàng triệu máy tính trên mạng Bitcoin gần bằng lượng
điện năng tiêu thụ hàng năm của Đan Mạch. 9
Một số giải pháp cho những vấn đề này bắt đầu nảy sinh. Ví dụ: các trang trại khai thác
Bitcoin thành lập và sử dụng năng lượng mặt trời, khí tự nhiên dư thừa từ các địa điểm khai thác
mỏ hoặc năng lượng từ các trang trại gió.
- Tốc độ và dữ liệu kém hiệu quả: Bitcoin là một nghiên cứu điển hình hoàn hảo cho sự kém hiệu
quả của Blockchain. Hệ thống PoW của Bitcoin mất khoảng 10 phút để thêm một khối mới vào
Blockchain. Ở tốc độ đó, người ta ước tính rằng hệ thống Blockchain chỉ có thể quản lý khoảng
bảy giao dịch mỗi giây (TPS). Mặc dù các loại tiền điện tử khác như Ethereum hoạt động tốt
hơn Bitcoin, nhưng chúng vẫn bị giới hạn bởi Blockchain. Các giải pháp cho vấn đề này vẫn
đang được phát triển trong nhiều năm. Hiện tại Blockchain đang tự hào có hơn 30.000 TPS.11
Vấn đề khác là mỗi khối chỉ có thể chứa rất nhiều dữ liệu. Cuộc tranh luận về kích thước khối
đã và đang tiếp tục là một trong những vấn đề cấp bách nhất đối với khả năng mở rộng của các Blockchain trong tương lai.
- Hoạt động bất hợp pháp: Trong khi tính bảo mật trên hệ thống Blockchain bảo vệ người dùng
khỏi các vụ tấn công và quyền riêng tư, nó cũng cho phép các giao dịch và hoạt động bất hợp
pháp trên hệ thống Blockchain.
Ví dụ: Được biết đến nhiều nhất về
việc Blockchain được sử dụng cho các
giao dịch bất hợp pháp có lẽ là Con
đường tơ lụa (Silk Road), một thị
trường buôn bán ma túy và rửa tiền
trực tuyến trên Dark web hoạt động từ
tháng 2 năm 2011 đến tháng 10 năm
2013 bị đóng cửa bởi FBI.
Dark web cho phép người mua và bán
hàng hóa bất hợp pháp mà không bị
theo dõi bằng cách sử dụng trình
duyệt Tor và thực hiện các giao dịch
này bằng Bitcoin hoặc các loại tiền
điện tử khác. Các quy định hiện hành của Hoa Kỳ
Hình 3: Ross Ulbricht – người sáng lập ra Silk road
yêu cầu các nhà cung cấp dịch vụ tài
chính phải lấy thông tin khách hàng khi
họ mở tài khoản, xác minh danh tính của từng khách hàng và xác nhận rằng khách hàng không
xuất hiện trong bất kỳ danh sách nào của các tổ chức khủng bố hoặc bị nghi ngờ.
Hệ thống này có thể được xem là vừa chuyên nghiệp vừa gian lận. Nó cho phép bất kỳ ai
cũng có thể truy cập vào các tài khoản tài chính nhưng cũng cho phép tội phạm giao dịch dễ
dàng hơn. Mặc dù Bitcoin đã sớm biết được sử dụng cho các mục đích như vậy, nhưng bản chất
minh bạch và thời gian trưởng thành của nó như một tài sản tài chính đã thực sự chứng kiến
hoạt động bất hợp pháp chuyển sang các loại tiền điện tử khác như Monero và Dash. Ngày nay,
hoạt động bất hợp pháp chỉ chiếm một phần rất nhỏ trong tổng số Bitcoin giao dịch.[12](tóm tắt)
- Những rào cản từ chính phủ: Nhiều người tham gia tiền điện tử đã bày tỏ lo ngại về quy định
của chính phủ. Mặc dù ngày càng khó khăn và gần như không thể kết thúc một thứ như 10 Bitcoin khi 11
mạng lưới phi tập trung của nó đang phát triển, các chính phủ về mặt lý thuyết có thể khiến việc
sở hữu tiền điện tử hoặc tham gia vào hệ thống này là bất hợp pháp.
Mối quan tâm này đã giảm dần theo thời gian, khi các công ty lớn như PayPal bắt đầu cho
phép quyền sở hữu và sử dụng tiền điện tử trên nền tảng của nó. II. ỨNG DỤNG
1. Ứng dụng Blockchain vào bitcoin
- Khái niệm: Bitcoin là một loại tiền tệ kĩ
thuật số được phát hành dưới dạng phần
mềm mã nguồn mở và phát minh bởi
Satoshi Nakamoto. Đây là đồng tiền điện tử
đầu tiên trên thế giới, đặt nền móng cho sự
phát triển của thị trường crypto.
- Bitcoin sử dụng giao thức ngang hàng
(peer-to-peer) cho tất cả giao dịch. Điều này
giúp Bitcoin loại bỏ được bước trung gian
trong quá trình thực hiện giao dich. Nói
cách khác giao dịch Bitcoin được thực hiện
trực tiếp từ người gửi đến người nhận (với Hình 4: Biểu đồ tỉ giá đồng tiền ảo Btcoin chuyển sang VNĐ [4]
chi phí gần như bằng 0) mà không thông Dữ liệu ngày 06/11/2022
qua bất kì tổ chức nào.
- Qua việc sử dụng mạng ngang hàng và một hệ thống dữ liệu phân cấp, bitcoin được quản lí tự
động. Việc phát minh ra blockchain cho Bitcoin đã làm nó trở thành loại tiền tệ kỹ thuật số đầu tiên.
- Blockchain ra đời với thuật toán mã hóa đặc
biệt cùng với bitcoin đã giúp loại bỏ bên thứ 3
tin cậy xác thực tài chính. Blockchain là một
cuốn sổ cái ghi tất cả giao dịch và giao dịch đó
được mạng lưới trên thế giới tiếp tục cập nhập
và bảo trì, cấp phát dữ liệu tới các máy tính khác.
- Thông qua công nghệ Blockchain, Bitcoin được
cấp tới các máy tính “đào” bitcoin để trả công
cho việc xác minh giao dịch và ghi chúng vào
cuốn sổ cái được phân tán qua mạng ngang hàng.
Hình 5: Các thị trường giao dịch Bitcoin lớn nhất [5] Số liệu ngày 06/11/2022
Các giai đoạn phát triển của Bitcoin qua các năm: -
Giao dịch bitcoin đầu tiên được
Satoshi Nakamoto gửi 10 bitcoin cho
nhà mật mã học Hal Finney vào ngày
12 tháng 1 năm 2009, ngay khi phần
mềm Bitcoin được phát hành lần 12
Hình 6: Biểu đồ tỉ giá đồng Bitcoin hằng năm theo USD[6] đầu. -
Ngày 5/10/2009, lần đầu giá trị của Bitcoin được ấn đinh trên sàn giao dịch , khởi điểm ở mức 1
đô la Mỹ tương đương 1.309,03 bitcoin (1 Bitcoin = 0,00076USD) -
Ngày 12 tháng 7 năm 2010, giá của Bitcoin tăng lên 10 lần từ 0,008 đô la mỹ lên 0,08 đô la mỹ -
Năm 2011, giá của đồng Bitcoin tăng từ 0,30 đến 32 đô la mỹ trước khi giảm xuống còn 2 đô la mỹ -
Năm 2012, Bitcoin bắt đầu thu hút dư luận, rất nhiều bài báo nhắc đến nó. -
Năm 2013, một số dịch vụ lớn như OKCupid, Baidu, Reddit, Humble Bundle, Foodler và Gyft
bắt đầu sử dụng nó. Tại Canada đã có máy ATM mua bán bitcoin đầu tiên trên thế giới. -
Ngày 28 tháng 2 năm 2014, giá Bitcoin giảm đỉnh điểm do sàn giao dịch Bitcoin Mt.Gox đã nộp
đơn phá sản tại Nhật Bản để mất 750.000 bitcoin của khách hang và 100.000 Bitcoin của chính Mt.Gox.
Tại Việt Nam: -
Tháng 12 năm 2013 đại lý mua bán Bitcoin đầu tiên ra đời với tên gọi là Bitcoin Vietnam cho
phép mua và bán Bitcoin dễ dàng. -
Tháng 7 năm 2014, sàn giao dịch Bitcoin trực tuyến đầu tiên ra đời với tên gọi là -
VBTC - một sàn giao dịch tập trung, vận hành bởi đội ngũ Bitcoin Vietnam hợp tác cùng công
ty Blinktrade tại New York, Mỹ. -
Bitcoin Vietnam giao dịch trực tiếp với các đối tác tại Singapore, Mỹ, Israel để cân bằng kho
bitcoin và VNĐ của mình thông qua sàn BTC.( xoá số liệu ) (ghi chú 2 ý rút gọn)
Tóm lại: bitcoin: lần đầu tiên trong lịch sử , công nghệ đóng vai trò hàng đầu trong lĩnh vực tài
chính, được coi như là một bước đột phá về thanh toán và mạng phi tập trung mà chúng ta biết ngày nay. Nguồn: Wikipedia.org [7] 2. NFT và Ethereum
a. NFT (tham khảo kịch bản , ví dụ con mèo, số liệu, giá tiền ) -
NFT là 1 loại tài sản số hiện diện trên một chuỗi số(blockchain), tức là bản ghi nhận các giao
dịch trên máy tính kết nối mạng. Chuỗi số đóng vai trò như một sổ cái chung, cho phép mọi
người xác minh tính xác thực của NFT lẫn chủ sở hữu. -
NFT có thể được ứng dụng đa dạng trong nhiều lĩnh vực, trong nghệ thuật (âm nhạc, video,
tranh ảnh…), trò chơi điện tử (giao diện, vật phẩm game)… với bất cứ sản phẩm có thể tồn tại
dưới dạng kỹ thuật số. 13
Hình 7: Một phần hình ghép từ những bức vẽ của Mike Winkelmann. Ảnh:Beeple/Christie's -
Công nghệ chuỗi khối và NFT tạo điều kiện cho những người sáng tạo nội dung cơ hội để kiếm
tiền từ sản phẩm của họ mà không phải qua bên thứ ba, nhờ đó, họ cũng trở nên “quyền lực”
hơn với sản phẩm của mình. Game thủ có thể chơi game, chế tạo, trao đổi các vật phẩm và bán
chúng; những bài hát, album đến với người nghe mà không phải qua Spotify, iTunes… điều này
cho phép họ giữ được nhiều lợi nhuận hơn. Bên cạnh đó, người sáng tạo cũng có thể được trả
tiền bản quyền bất cứ khi nào sản phẩm của họ được bán lại cho chủ sở hữu mới. -
Đối với người mua, đây là cơ hội để bạn có thể sưu tầm những sản phẩm độc đáo, giới hạn mà
bạn muốn. Bạn có toàn quyền sử dụng, khai thác nó, hoặc thậm chí là bán lại; khác với khi bạn
“mua” nhạc trên các nền tảng, bạn chỉ được quyền thưởng thức chứ không thể bán hay chuyển nhượng.
b. ETH (ví dụ hợp đồng thông minh ) -
Ethereum (ETH) là 1 nền tảng điện toán công khai dựa trên blockchain với mã nguồn mở có thể
vận hành các hợp đồng thông minh, các ứng dụng chạy chính xác như đã được lập trình mà
không bị kiểm duyệt, không có thời gian chết, khong có sự gian lận hay can thiệp của nên thứ ba. -
Ether: Đây là tiền điện tử của Ethereum -
Hợp đồng thông minh: là 1 chương trình máy tính đơn giản, nó tạo điều kiện thuận lợi cho việc
trao đổi bất kỳ tài sản nào có giá trị giữa 2 bên, có thể là tiền, cổ phiếu, tài sản kỹ thuật số. Bất
kỳ ai trên mạng Ethereum đều cí thể tạo các hợp đồng này. Nó gồm các điều khoản và điều kiện được các bên đồng ý. -
Máy ảo Ethereum: Ethereum cung cấp công nghệ cơ bản, kiến trúc và phẩm mềm, hiểu các hợp
đồng thông minh và cho phép bạn tương tác với nó. -
Ví dụ hợp đồng thông minh: các ứng dụng tài chính phi tập trung - Defi, là một trong những ứng
dụng thực tế tiềm năng nhất cho Ethereum. Một dự án nổi bật trong nhóm này là "MakerDao",
sử dụng các hợp đồng thông minh Ethereum để phát triển StableCoin. -
Ứng dụng phi tập trung (DApps): Ethereum cho phép bạn tạo các ứng dụng hợp nhất, được gọi
là ứng dụng phi tập trung. Một ứng dụng được gọi là DApp. Ví dụ như AAVE là một trong
những Dapps phổ biến nhất trong thế giới Defi. Ứng dụng cho phép người dùng cho vay, vay,
cổ phần và kiếm được tiền lãi cho tiền gửi. Nhờ tính chất phi tập trung của nền tảng, cả người 14
cho vay và người vay đều có thể thực hiện mọi giao dịch ẩn danh. (ví dụ ) -
Các tổ chức tự trị phi tập trung (DAO): Ethereum cho phép bạn tạo các tổ chức này để đưa ra quyết định dân chủ
3. Ứng dụng trong các lĩnh vực
- Ngành nông nghiệp: blockchain đang rất được quan tâm và chú ý ở lĩnh vực này, đặc biệt
nhiều doanh nghiệp đã và đang ứng dụng blockchain cho sản phẩm của mình với mục đích là
truy xuất nguồn gốc của thực phẩm. Do nhu cầu khách hàng quan tâm hơn đến sức khỏe, an
toàn thực phẩm, nguồn gốc của thực phẩm… bởi sự xuất hiện ngày càng tràn lan các thực phẩm
bẩn, thực phẩm không rõ nguồn gốc xuất xứ nên với blockchain, sản phẩm sẽ được đảm bảo tính minh bạch, rõ ràng.
VD: Blockchain đã được ứng dụng để truy xuất nguồn gốc xoài tại Việt Nam: Hợp tác xã Mỹ
Xương, xuất phát từ một vấn đề trong thực tế là mặc dù xoài Cát Chu đã được đăng ký nhãn
hiệu, nhưng con tem của hợp tác xã bị làm giả, chính vì vậy, Giám đốc hợp tác xã Mỹ Xương đã
tìm kiếm giải pháp với blockchain. Nhờ công nghệ này người dùng chỉ cần lấy điện thoại rồi
quét con tem trên quả xoài. Tem này được sinh ra từ chuỗi mã hóa trên blockchain và được đăng
ký trên blockchain ngay khi nó được dán vào xoài - gọi là mã kích hoạt. 15
- Ngành giáo dục: trong giáo dục, blockchain cũng
được ứng dụng thí điểm tại một số trường đại học tại Việt Nam
VD: Trường Đại học Sư phạm kỹ thuật TP Hồ Chí
Minh, Trường Đại học Hoa Sen, Trường Cao
đẳng quốc tế TP Hồ Chí Minh để minh bạch và
công khai văn bằng tốt nghiệp của sinh viên,
tránh thủ tục giấy tờ phức tạp và văn bằng giả. Ứng
dụng công nghệ blockchain, bằng cấp không thể
làm giả vì mỗi bằng cấp được số hóa và ghi nhận
với 1 mã định danh duy nhất (thông qua thể hiện bằng mã QR), việc lưu trữ dữ liệu minh bạch
trên blockchain các thông tin về thời điểm được cấp, đơn vị đã cấp kèm theo các mã hóa của
hình ảnh hoặc tài liệu minh chứng đối tượng được cấp là có thật.
- Ngành ngân hàng: Blockchain tại Việt Nam cũng được rất nhiều ngân hàng quan tâm và triển khai ứng dụng
VD: Ngân hàng Thương mại cổ phần Công Thương Việt Nam (VietinBank), Ngân hàng
Thương mại cổ phần Đầu tư và Phát triển Việt Nam (BIDV), Ngân hàng Thương mại Cổ phần
Quân đội (MB) đã gia nhập và đều phát hành thành công thư tín dụng (L/C) liên ngân hàng trên
mạng lưới Contou. Ứng dụng công nghệ blockchain cho phép thực hiện được trọn vẹn toàn bộ
quy trình nghiệp vụ thư tín dụng chứng từ, từ khâu phát hành đến khâu xuất trình chứng từ theo
thư tín dụng (L/C) trên cùng một mạng lưới Contour.
NGUỒN: Tạp chí khoa học và công nghệ Việt Nam.
- Ngành y tế: CovidPass.vn - Ứng dụng công nghệ Blockchain hỗ trợ công tác kiểm soát ra-vào
trong thời kỳ dịch Covid-19. Dự án CovidPass.vn ứng dụng công nghệ Blockchain lưu trữ mã
hóa dữ liệu số thông qua mã QR Blockchain của người đã xét nghiệm, giúp liên thông xét
nghiệm và làm bằng chứng tin cậy đã kiểm tra an toàn với Covid-19 tại các đơn vị khác mà
không can thiệp vào dữ liệu gốc nhằm bảo mật dữ liệu cá nhân. Ngoài ra, thao tác mà người sử
dụng cần phải thực hiện rất đơn giản, chỉ cần quét mã QR giống như khai báo y tế thông thường:
CovidPass.vn cho phép mỗi cá nhân tự đăng ký xét nghiệm không phải tiếp xúc hồ sơ giấy,
nhận kết quả trực tuyến từ bệnh viện, thuận tiện trong việc theo dõi, lưu trữ và quản lý hồ sơ xét nghiệm vi rút SARS-CoV-2 16
Giải pháp có thể chuyển giao cho các tổ chức y tế áp dụng để liên thông hồ sơ xét nghiệm
nhưng vẫn giúp bảo mật thông tin của mỗi đơn vị khi xác thực bằng công nghệ Blockchain trên mạng lưới mã hóa chung.
Dữ liệu gốc trên các máy chủ hệ thống thông tin y tế được xử lý tách biệt với hệ thống phi tập
trung để đảm bảo an toàn, đồng thời, dữ liệu được lưu trữ mã hóa trên Blockchain để tránh bị
tấn công khai thác thông tin bệnh nhân.
Mã QR Blockchain định danh hồ sơ xét nghiệm đáng tin cậy và chống giả mạo, có thể mở rộng
ứng dụng cho các dịch vụ vận tải liên tỉnh hoặc kiểm tra an toàn cho khách du lịch trong và
ngoài nước trong thời kỳ hậu Covid-19.
Nền tảng Blockchain của CovidPass.vn sẽ giúp liên kết các tổ chức trong và ngoài nước trong
việc liên thông chứng nhận kết quả xét nghiệm Covid, mở rộng ghi nhận các kết quả tiêm ngừa
vắc xin,… nhằm hỗ trợ an toàn hòa nhập cộng đồng, giúp nhanh chóng hồi phục kinh tế thời kỳ hậu Covid-19 [8]
-Lĩnh vực logistics (tìm link , so sánh, tìm trang uy tín, ưu tiên bản tiếng anh )
Tập đoàn A.P. Moller-Maersk tại Đan Mạch, công ty logistics và vận chuyển khổng lồ của Đan
Mạch đang dùng blockchain của mình-TradeLens, để số hóa thông tin chuỗi cung ứng. Kể từ
khi ra mắt vào tháng 8/2018, blockchain này đã tiếp nhận khoảng 50% tàu container trên khắp
thế giới. Năm 2020, blockchain này xử lý một tỉ lô hàng, 30 triệu container và 14 triệu tài liệu,
cao hơn gấp đôi so với năm trước. Maersk cũng hợp tác với Microsoft để xử lý bảo hiểm hàng
hải bằng công nghệ blockchain. [9]
Boeing Chicago, chi nhánh đầu tư HorizonX của Boeing đóng góp nguồn vốn để phát triển
SkyGrid, hệ thống kiểm soát không lưu được blockchain hỗ trợ chuyên theo dõi và giao tiếp với
máy bay không người lái. SkyGrid đã được FAA phê duyệt, cho phép cấp quyền các loại thiết bị
bay không người lái được bay thấp và có sẵn dưới dạng ứng dụng iPad miễn phí. SkyGrid còn
tạo ra hồ sơ dữ liệu vĩnh viễn – điều rất quan trọng đối với việc giao hàng, giám sát công nghiệp
và đặc biệt quan trọng với taxi bay tự hành (trong tương lai). [10]
Hình 11: Blockchain trong ngành logistics và vận chuyển -
Lĩnh vực game, giải trí: Microsoft Redmond, một trong những ứng dụng blockchain của công ty
này, hợp tác phát triển cùng với EY, quản lý quyền nội dung và tiền bản quyền. Các nhà phát
hành trò chơi Xbox và Ubisoft là những công ty đầu tiên sử dụng hệ thống mới, có tính năng
thanh toán tiền bản quyền tự động, nhanh hơn so với thời gian xử lý truyền thống có thể kéo dài
đến 45 ngày hoặc hơn. [11] - Lĩnh vực pháp luật
Tencent Trung Quốc, gã khổng lồ công nghệ đã xây dựng blockchain được cơ quan thuế của
Thâm Quyến sử dụng để phát hành khoảng 10 triệu hóa đơn. Ngoài ra, họ còn thành lập
WeBank, sở hữu nền tảng blockchain FISCO BCOS (Be Credible, Open & Secure) được hơn
2.000 doanh nghiệp sử dụng, trong đó có công ty WeIdentity – đã giúp xử lý hơn 17 triệu lượt di
chuyển qua biên giới giữa Macao và Trung Quốc đại lục. Một ứng dụng blockchain khác của
Tencent, WeSign, rút ngắn thời gian xử lý trọng tài và được sử dụng để ghi lại các bằng chứng
tại các phòng xử án ở Trung Quốc. Nguồn: Forbes.vn [12] 17
Cô dâu Shruti Nair và chú rể Anil Narasipuram đến từ Ấn Độ đã có một đám cưới đặc biệt với sự
hỗ trợ của công nghệ blockchain và NFT.Cặp đôi đã tổ chức một nghi thức online do linh mục ảo
Anoop Pakki chủ trì. Lời thề tình yêu C của hai người được lưu giữ qua một hợp đồng thông
minh Ethereum, thể hiện sự gắn kết của họ bằng một NFT được đúc trên OpenSea
Để tạo một NFT đô ™c nhất vô nhị và thiêng liêng, cô dâu chú rể đã sử dụng ảnh chiếc nhẫn đính
hôn có chèn lời thề của họ. NFT có tên là “ekatvam”, nghĩa là “duy nhất” trong tiếng Phạn, đã
được chuyển vào ví Metamask của cô Nair sau màn thề nguyện và chúc phúc. Giao dịch diễn ra
trong vài phút với chi phí 35 USD.[13] III. ĐÁNH GIÁ
ThS Trần Thị Huyền Trang
Trường Đại học Thương mại
Chuỗi khối (hay còn gọi là blockchain) là một thuật ngữ không còn quá xa lạ hiện nay ở nước
ta. Blockchain là một "siêu công nghệ" với vô vàn công dụng nổi bật và được ứng dụng trong
các lĩnh vực của cuộc sống như nông nghiệp, giáo dục, ngân hàng… Nhờ vậy, công nghệ này
mang lại cho khách hàng những trải nghiệm vượt bậc, quan trọng hơn là đề cao tính công khai minh
bạch cho người tiêu dùng. Do phạm vi ứng dụng rộng, bao trùm lên các lĩnh vực đời sống kinh tế
- xã hội, nên việc áp dụng blockchain vào cuộc sống đã đem lại những lợi ích thật sự cho
cộng đồng và xã hội. 1. Đánh giá chung :
- Trình độ công nghệ blockchain:
Tạo ra bitcoin ngày càng phát triển và đem lại doanh thu lớn, blockchain không chỉ giới
hạn trong lĩnh vực tài chính mà ngày càng phổ biến và ứng dụng trên nhiều lĩnh vực khác
như y tế, giáo dục, truyền thông… (được sử dụng trong mô hình kinh doanh của nhiều
“gã khổng lồ” về công nghệ hàng đầu thế giới như: google, facebook, amazon…)
Liên tục cải tiến thay đổi ngày càng hoàn thiện qua các phiên bản 1.0; 2.0; 3.0; 4.0 (nâng
cao tốc độ giao dịch , khả năng xử lí và lưu trữ dữ liệu,…)và hoàn toàn có sơ sở để phát triển 5.0 trong tương lai.
Có thể nói, blockchain là chìa khoá thức đẩy nhanh chuyển đổi số, là trụ cột về công nghệ
cho nền kinh tế kĩ thuật số.
Là một điểm sáng trong nền khoa học 4.0 của thế kỉ 21. - Thách thức :
Một trong những vấn đề lớn nhất đối với việc sử dụng công nghệ Blockchain trên quy mô
toàn cầu và ở các nước đang phát triển là hỗ trợ cơ sở hạ tầng. Việc sử dụng những gì
Blockchain cung cấp đòi hỏi phải có cơ sở hạ tầng công nghệ. Do đó, việc tích hợp nó ở
những nơi như Hoa Kỳ, Nhật Bản và một số quốc gia châu Âu sẽ nhanh hơn và hiệu quả hơn .
Để tận dụng lợi thế của việc sử dụng công nghệ Blockchain trong tương lai, kết nối là điều
bắt buộc, cũng như quyền truy cập vào các hệ thống máy tính và thông tin liên lạc với giá
cả phải chăng. Quyền truy cập này và các hệ thống này được coi là xa xỉ đối với nhiều
người ở các khu vực đang phát triển.
Blockchain vẫn còn là một công nghệ xa lại với rất nhiều người, vì vậy sẽ cần rất nhiều nỗ
lực để thuyết phục các cá nhân, cơ quan quản lý và doanh nghiệp về lợi ích của việc sử
dụng Blockchain. Bên cạnh tác động kinh tế và xã hội mà nó có thể có đối với tất cả các 18
khía cạnh của cuộc sống con người, các quy định toàn cầu về tác động của công nghệ
Chuỗi khối và việc sử dụng tiền điện tử là khác nhau. Nó có thể tác động đến sự phát triển
của Blockchain toàn cầu trong tương lai và khả năng giúp đỡ các cá nhân của nó.
Ngoài ra còn có một thực tế là công nghệ Chuỗi khối đòi hỏi một lượng lớn năng lượng để
hỗ trợ nó, điều này có thể dẫn đến các vấn đề trong việc áp dụng nó ở các quốc gia đang
phát triển. Công nghệ này cũng có khả năng tự động hoá và phá vỡ nhiều công việc khác
nhau, điều này có thể dẫn đến tình trạng thất nghiệp của nhiều cá nhân. Với Việt Nam :
Là một nước đang phát triển, Việt Nam là một trong những thị trường đầy tiềm năng của
blockchain. Tuy nhiên, song song với đó vẫn còn tồn tại nhiều thách thức :
Đến nay, Việt Nam vẫn chưa có một hành lang pháp lí cụ thể nào cho công nghệ
blockchain dấn đến tình trạng rất nhiều dự án khởi nghiệp, một số công ty công
nghệ về blockchain đăng kí kinh doanh ở nước ngoài => hiện tượng chảy máu chất xám.
Thiếu nguồn nhân lực trình độ cao trong ngành công nghệ thông tin .( ví dụ : đội
ngũ kĩ sư lập trình công nghệ blockchain còn khan hiếm, trong khi nhu cầu sử dụng lại rất lớn) .
Nền tảng khoa học tại Việt Nam vẫn chưa thực sự phát triển mạnh , điều này khiến
các doanh nghiệp khó tiếp nhận một số nền tảng công nghệ cao.
-Giải pháp được đặt ra :
Chú trọng vấn đề giáo dục, đào tạo nhân lực.
Cần có các văn bản, điều luật rõ ràng dành riêng cho blockchain.
Đầu tư xây dựng phát triển cơ sở hạ tầng.
Một mạng lưới đảm bảo sự liên kết trong khu vực. 19 NGUỒN THAM KHẢO
[1]:https://baodautu.vn/doanh-nghiep-lon-ngan-hang-dich-ngam-moi-cua-tan-cong-mang-co- chu-dich-d168826.html
[2]: https://tek4.vn/hashing-ham-bam-co-che-dang-sau-su-toan-ven-cua-blockchain
[3]: https://remitano.com/forum/vn/post/7716-public-private-keys-la-gi-cach-bao-ve-tai-khoan- vi-crypto
[4]:https://www.google.com/finance/quote/BTC- VND?
sa=X&ved=2ahUKEwju3bi9p6j7AhXGE4gKHZYTBSYQ-fUHegQICRAe
[5]: https://coinmarketcap.com/vi/currencies/bitcoin/markets/
[6]: https://vn.tradingview.com/chart/?symbol=BITSTAMP%3ABTCUSD
[7]: https://vi.wikipedia.org/wiki/Bitcoin
[8] https://congthuong.vn/covidpassvn-ung-dung-cong-nghe-
blockchain-ho-tro-cong-tac-kiem-
soat-ra-vao-trong-thoi-ky-dich-covid-19-175458.html
[9]: https://merehead.com/blog/maersk-blockchain-use-case/
[10] :https://www.forbes.com/sites/michaeldelcastillo/2022/02/08/forbes-blockchain-50-2022/? sh=1e363a1931c6
[11] : https://learn.microsoft.com/en-us/archive/msdn-magazine/2018/july/blockchain-
decentralized-applications-with-azure-blockchain-as-a-service
[12] : https://forbes.vn/blockchain-50-danh-sach-top-50-doanh-nghiep-ung-dung-blockchain- tot- nhat/
[13] : https://tintucbitcoin.com/cap-doi-an-do-ky-niem-dam-cuoi-blockchain-voi-loi-the-nft-linh- muc-ky-thuat-so/
[14] : https://ictvietnam.vn/vi-sao-viet-nam-la-thi-truong-tiem-nang-nhat-cho-blockchain- 20220727172538564.htm
[15] : https://ezoteriker.ru/vi/silk-road---vse-o-krupneishem-tenevom-rynke-vzlet-i-padenie-silk- road/ 20