



















Preview text:
  TÌNH HUỐNG WALMART 
1. Phân tích chiến lược hiện tại: 
1.1. Công ty đang thực hiện chiến lược hiện tại như thế nào? 
- Sự chuyển đổi của Wal Mart từ một chuỗi cửa hàng chiết khấu nhỏ ở Arkansas, 
Missouri và Oklahoma ở năm 1970 trở thành một nhà bán lẻ lớn nhất thế giới là 1 
trong những câu chuyện thành công nhất trong thế kỉ XX. 
- Công ty được thành lập bởi Sam Walton ở Rogers, Arkansas (Hoa Kỳ) vào năm 
1962. Tính đến tháng 10/2021, Walmart có hơn 10,000 cửa hàng và Clubs bán lẻ 
tại 24 quốc gia, hoạt động dưới 48 tên thương hiệu khác nhau. Công ty hoạt động 
dưới tên Walmart tại Hoa Kỳ và Canada; với tên Walmart de México y 
Centroamérica tại Mexico và Trung Mỹ và với tên Flipkart Wholesale tại Ấn Độ. 
- Từ tháng 08/2018, Walmart chỉ nắm giữ 20% cổ phiếu của Walmart Brasil, 80% 
còn lại thuộc Advent International. Sau đó Walmart Brasil đã được đổi tên thành 
Grupo Big vào tháng 08/2019. 
- Hơn 11.000 cửa hàng, 2 triệu nhân viên, có mặt tại 24 quốc gia và doanh thu hằng  năm xấp xỉ 570 tỷ USD. 
- Phương châm và cũng là kim chỉ nam của Walmart cho đến tận bây giờ mà Walton 
xây dựng là “Save money. Live better”, có nghĩa là tiết kiệm tiền để có cuộc sống  tốt hơn. 
- Cách tiếp cận chiến lược mà công ty hướng tới là: 
+ Người dẫn đạo chi phí: Walmart luôn tập trung vào giá cả cạnh tranh để thu hút khách 
hàng. Họ mua hàng số lượng lớn từ nhà cung cấp để có giá ưu đãi, sau đó chia sẻ 
lợi ích này với khách hàng bằng cách giảm giá sản phẩm. Chiến lược Marketing 
của Walmart rất thành công với việc định giá các sản phẩm của mình khi xét về yếu 
tố lâu dài. Hãng đã thu về lợi nhuận rất lớn và độ phủ rất cao từ chiến lược giá thấp 
của mình khi đem đến thị trường mức giá “mềm” hơn khiến nhu cầu của khách 
hàng tăng cao. Hơn thế nữa, các chiến lược mua sắm tuyệt vời cho phép công ty 
thương lượng với những nhà cung ứng giá cả phải chăng nhất trong chuỗi cung ứng 
để giữ giá thấp đem đến thị trường mà vẫn thu về lợi nhuận cao. Bây giờ hãy nhìn 
xem, Walmart đang là siêu thị bán lẻ có lượng khách đông nhất trên thế giới, xếp 
trên cả tên tuổi đang nổi như cồn của “Amazon”.       
+ Mở rộng quy mô: Walmart đã mở rộng quy mô kinh doanh của mình để trở thành 
một trong những công ty bán lẻ lớn nhất thế giới. Việc mở rộng quy mô giúp 
Walmart tận dụng lợi thế về quy mô để phán xét cả về nhà cung cấp và tối ưu 
hóa chi phí vận hành. Ngoài ra, nền tảng thương mại điện tử Walmart 
Marketplace ước tính đã bổ sung khoảng 70.000 nhân viên bán hàng vào năm 
2020 khi hình thức mua sắm trực tuyến được thúc đẩy bởi tình hình đại dịch 
Covid-19 và một loạt các khoản đầu tư của Walmart vào công nghệ và mối quan 
hệ với các nhà cung cấp. Số lượng này tăng 146% vào cuối năm 2022. Theo 
một cuộc khảo sát của Jungle Scout - một công cụ tìm kiếm thông tin dành cho 
người bán trên Amazon, 39% người bán hàng trực tuyến trên Amazon đang xem  xét chuyển sang Walmart 
+ Đa dạng sản phẩm: Walmart là chuỗi cửa hàng bán lẻ hoạt động trên phạm vi toàn 
thế giới, cung cấp bất kỳ sản phẩm hoặc thương hiệu nào mà khách hàng có thể 
gặp thường xuyên, bao gồm quà tặng, đồ dùng học tập, sản phẩm điện, phim 
ảnh, hàng thủ công, đồ chơi, đồ trang sức, ẩm thực, trò chơi, thiết bị gia dụng, 
v.v. Điều này tạo ra một trải nghiệm mua sắm toàn diện và thu hút khách hàng  đa dạng. 
+ Chăm sóc khách hàng: Walmart tập trung vào việc cung cấp dịch vụ chăm sóc 
khách hàng tốt nhất có thể. Họ đảm bảo rằng nhân viên được đào tạo để tư vấn 
và giúp đỡ khách hàng, đồng thời tạo ra một môi trường mua sắm dễ chịu và  thân thiện. 
+ Phân khúc khách hàng: Walmart tập trung vào phân khúc khách hàng có thu nhập 
thấp và những người tìm kiếm sản phẩm giá rẻ và chất lượng tốt. Công 
ty này cung cấp giá trị cho khách hàng bằng cách đáp ứng nhu cầu của họ với 
các sản phẩm giá rẻ và chất lượng tốt.     
+ Sử dụng công nghệ: Walmart sử dụng công nghệ để tối ưu hóa quy trình kinh 
doanh và cải thiện trải nghiệm mua sắm của khách hàng. Công ty này đầu tư 
vào hệ thống quản lý kho hàng, hệ thống thanh toán tự động và các công nghệ 
khác để tăng cường hiệu suất và tiết kiệm chi phí. Như công nghệ RFID, CPFR,  CRM, ASP, ERP, … 
- Walmart tham gia vào 3 giai đoạn phân phối sản phẩm, gồm: 
+ Giai đoạn nhập khẩu: Walmart có thể nhập khẩu sản phẩm từ các nhà sản xuất ở 
nước ngoài để cung cấp cho các cửa hàng của mình. Walmart đã làm việc trực 
tiếp với các nhà sản xuất sản phẩm, từ đó giúp giảm chi phí đáng kể. Để đạt 
mức giá rẻ, các nhãn hàng bán sản phẩm của họ thông qua Walmart sẽ phải cắt 
giảm giá bán buôn của mình hoặc thực hiện những điều chỉnh chi phí khác 
xuống. Các nhà cung cấp cho rằng họ sẽ không có lợi nhuận cho mỗi lần bán 
hàng nếu họ đáp ứng theo yêu cầu của Walmart, nhưng dù thế Walmart luôn là 
người có quyền chủ động hơn, các nhà cung cấp cho Walmart khá rộng và đa 
dạng, tùy thuộc vào các loại sản phẩm cụ thể như: Procter & Gamble (Cung cấp 
sản phẩm gia dụng, chăm sóc cá nhân và chăm sóc da), The Coca-Cola 
Company (Cung cấp nước ngọt, nước uống không cồn và nước trái cây), Tyson 
Foods (Cung cấp thịt gia súc và gia cầm), General Electric (Cung cấp các thiết 
bị điện gia dụng và điện tử), Nike (Cung cấp sản phẩm giày, quần áo và phụ  kiện thể thao) … 
+ Giai đoạn phân phối nội bộ: Một trong những chi phí đắt đỏ nhất cho hệ thống 
của Sam Walton là việc vận chuyển. Khi Walmart phát triển, ông vạch ra tuyến 
đường đi tiết kiệm, đảm bảo tất cả cửa hàng cách nhà kho chứa hàng tối đa một 
ngày lái xe. Walmart đã tận tâm đặt hiệu quả của chuỗi cung ứng lên hàng đầu 
trong mô hình kinh doanh của mình để giữ chi phí thấp cho người tiêu dùng. 
Mô hình vận chuyển của Walmart hoàn toàn là nội bộ và các công nghệ độc 
quyền của nó cho phép đánh giá hàng tồn kho, theo dõi sản phẩm, v.v. 
+ Giai đoạn bán lẻ: Walmart bán sản phẩm cho khách hàng cuối cùng thông qua các 
cửa hàng bán lẻ hoặc trực tuyến. Các địa điểm kho hàng gần các cửa hàng trong 
phạm vi 130 dặm. Walmart sử dụng nhiều phương tiện để quảng bá sản phẩm, 
bao gồm quảng cáo truyền hình, truyền thanh, trang web và mạng xã hội. Họ     
tạo ra các chiến dịch quảng cáo để tăng cường nhận diện thương hiệu và thu hút 
khách hàng. Họ đánh giá nhu cầu của khách hàng và cung cấp dịch vụ chăm sóc 
khách hàng chất lượng cao, bao gồm việc trả lời câu hỏi, xử lý đổi trả hàng và  giải quyết khiếu nại. 
- Thị phần của Walmart được đo bằng tỷ lệ doanh thu và doanh số bán hàng của công 
ty so với tổng doanh thu và doanh số bán hàng của ngành bán lẻ. Tổng thị phần của 
Walmart worldwide vào năm 2021 được ước tính là khoảng 7,1%. Trong số này, 
Walmart chiếm thị phần lớn nhất ở Mỹ, với khoảng 19,2% thị phần bán lẻ tại quốc 
gia này. Thị phần của Walmart trong lĩnh vực điện tử thương mại điện tử lớn đã 
tăng từ 3,5% vào năm 2018 lên 6,2% vào năm 2021. Trong quý IV năm 2022, doanh 
số bán hàng Thương mại điện tử của Walmart tăng 17% trong khi của Amazon giảm 
2%. Tuy nhiên, Amazon vẫn là đối thủ chính của Walmart trong lĩnh vực này, với 
thị phần thương mại điện tử tử là 39,5% vào năm 2022.   
- Vào năm tài chính kết thúc vào ngày 31 tháng 1 năm 2021, Walmart báo cáo lợi 
nhuận biên tỷ lệ 3,5%. Điều này có nghĩa là Walmart đã kiếm được 3,5 cent lợi 
nhuận từ mỗi đô la doanh thu. Vào năm 2021, doanh thu của Walmart là hơn 559 
tỷ đô la, cho thấy công ty có khả năng tạo ra lợi nhuận tuyệt đối từ quy mô kinh 
doanh của mình. Trong thời gian gần đây, lợi nhuận biên của Walmart được cho là 
thấp hơn so với một số đối thủ cạnh tranh, như Amazon (lợi nhuận biên của Amazon     
trong quý 2 năm 2021 là 7,1% so với cùng kỳ năm trước) và Target. Điều này có 
thể do Walmart đang đầu tư nhiều vào chiến lược giảm giá và các chương trình 
khuyến mãi để thu hút khách hàng. Hơn nữa, Walmart có mô hình kinh doanh với 
các cửa hàng truyền thống trong khi các đối thủ khác như Amazon tập trung vào 
mô hình kinh doanh trực tuyến, có thể là một yếu tố ảnh hưởng đến lợi nhuận biên  của công ty. 
- Lợi nhuận ròng của Walmart đạt 6,5 tỷ USD trong quý II/2020, tăng gần 80% so 
với cùng kỳ năm ngoái, cũng nhờ khoản lợi nhuận lớn có được từ việc đầu tư vào 
công ty JD.com của Trung Quốc. Doanh thu của tập đoàn này trong quý vừa qua 
tăng 5,6%, lên 137,7 tỷ USD, trong đó doanh số bán qua kênh thương mại điện tử 
tại Mỹ tăng 97%. Costco là một chuỗi cửa hàng bán buôn và bán lẻ dựa trên mô 
hình hội viên. Mặc dù Costco có lợi nhuận ròng cao, nhưng nó vẫn thấp hơn so với 
Walmart. Vào năm tài chính kết thúc vào tháng 8 năm 2020, lợi nhuận ròng của 
Costco đạt 4,00 tỷ USD. Vào năm tài chính kết thúc vào tháng 1 năm 2021, lợi 
nhuận ròng của Walmart đạt 13,51 tỷ USD, trong khi Amazon đạt 21,33 tỷ USD. 
Thu nhập trên mỗi cổ phiếu (EPS) của Walmart trong quý I/2020 đạt 1,18 USD, 
cùng kỳ năm ngoái là 1,13 USD. 
- ROIC (Tỷ lệ hoàn vốn đầu tư) của Walmart, tính đến năm tài chính 2020, ROIC là 
khoảng 9,3%. Điều này cho thấy Walmart đã tạo ra lợi nhuận 9,3% trên số vốn đầu  tư vào công ty.       
- Trong năm tài chính kết thúc vào 31/1/2022, doanh thu của Walmart đạt 572,8 tỷ 
USD, trong đó doanh thu thuần là 567,8 tỷ USD. Nếu coi doanh thu của một công 
ty như tổng sản phẩm quốc nội (GDP) của một đất nước, thì Walmart sẽ là quốc gia 
có nền kinh tế lớn thứ 24 trên thế giới, vượt qua những cái tên như Việt Nam, Thái 
Lan, Ireland hay Israel và bám đuổi sát nút Bỉ. Cho thấy sức mạnh tài chính của 
công ty đang tăng. Đánh giá tín dụng của Walmart đã được những tổ chức uy tín 
nhất trong lĩnh vực tài chính như Standard & Poor's và Moody's đánh giá cao. Hiện 
tại, điểm tín dụng của Walmart đều ở mức "Investment Grade", tức là được công 
nhận là có rủi ro tín dụng thấp và khả năng hoàn trả nợ tốt.   
- Walmart phục vụ khoảng 270 triệu khách hàng hàng tuần theo báo cáo thường niên 
năm 2018. Vào thời điểm đó, Walmart có 11700 cửa hàng ở 28 Quốc gia. Tính đến 
năm 2021, nó phục vụ Walmart 240 triệu Khách hàng ghé thăm hầu như hàng tuần 
11400 Cửa hàng và nhiều trang web thương mại điện tử. Walmart đã có một hình 
ảnh và danh tiếng lớn trước khách hàng trên toàn cầu: Giá cả cạnh tranh, Tiện lợi, 
Đa dạng sản phẩm, Tầm ảnh hưởng lớn. 
- Walmart không được xem là người lãnh đạo về công nghệ, cải tiến sản phẩm, chất 
lượng sản phẩm hoặc đáp ứng khách hàng so với một số công ty khác trong ngành 
bán lẻ. Mặc dù Walmart là một trong những nhà bán lẻ lớn nhất và có sự hiện diện 
mạnh mẽ trên toàn cầu, công ty này thường được xem là tập trung vào khả năng 
cung cấp hàng hóa và dịch vụ với giá cả cạnh tranh, thay vì là người tiên phong 
trong công nghệ và sáng tạo sản phẩm. Tuy nhiên, Walmart đã và đang đẩy mạnh 
các dự án công nghệ và cải tiến sản phẩm nhằm nâng cao trải nghiệm khách hàng. 
Chẳng hạn, công ty đang ghi nhận sự tăng cường về mua sắm trực tuyến và dịch vụ     
giao hàng nhanh chóng, tiếp tục phát triển các ứng dụng di động và nâng cấp hạ 
tầng công nghệ để cung cấp trải nghiệm mua sắm thuận tiện hơn cho khách hàng. 
1.2. Các sức mạnh và điểm yếu: 
- Các điểm mạnh của Walmart: 
+ Walmart có kinh nghiệm trong việc cung cấp dịch vụ khách hàng tốt, có 
chươngtrình trả lại hàng mà không cần điều kiện. 
+ Có một hệ thống cửa hàng rộng khắp trên thế giới. 
+ Có danh tiếng và lòng trung thành cao độ của khách hàng. 
+ Hệ thống phân phối rất hiệu quả. 
+ Kết hợp được sức hấp dẫn bình dân và sự từng trải kinh doanh với công nghệ 
thông tin và quản trị chuỗi cung cấp đễ tạo ra một tổ chức bán lẻ số 1 thế giới. 
- Các điểm yếu của Walmart: 
+ Walmart tập trung vào chiến lược lãnh đạo chi phí. Nó dẫn đến tỷ suất lợi nhuận  mỏng cho công ty. 
+ Mô hình kinh doanh của Walmart có thể dễ dàng được sao chép. Công ty không 
sở hữu bất kỳ lợi thế cạnh tranh cụ thể nào so với các đối thủ ngoại trừ quy mô  kinh doanh khổng lồ. 
+ Kích thước rất dài của nó và chiều dài lớn tầm kiểm soát có thể rời khỏi Walmart  yếu ở một số vùng. 
2. Lợi thế cạnh tranh của Wal Mart: 
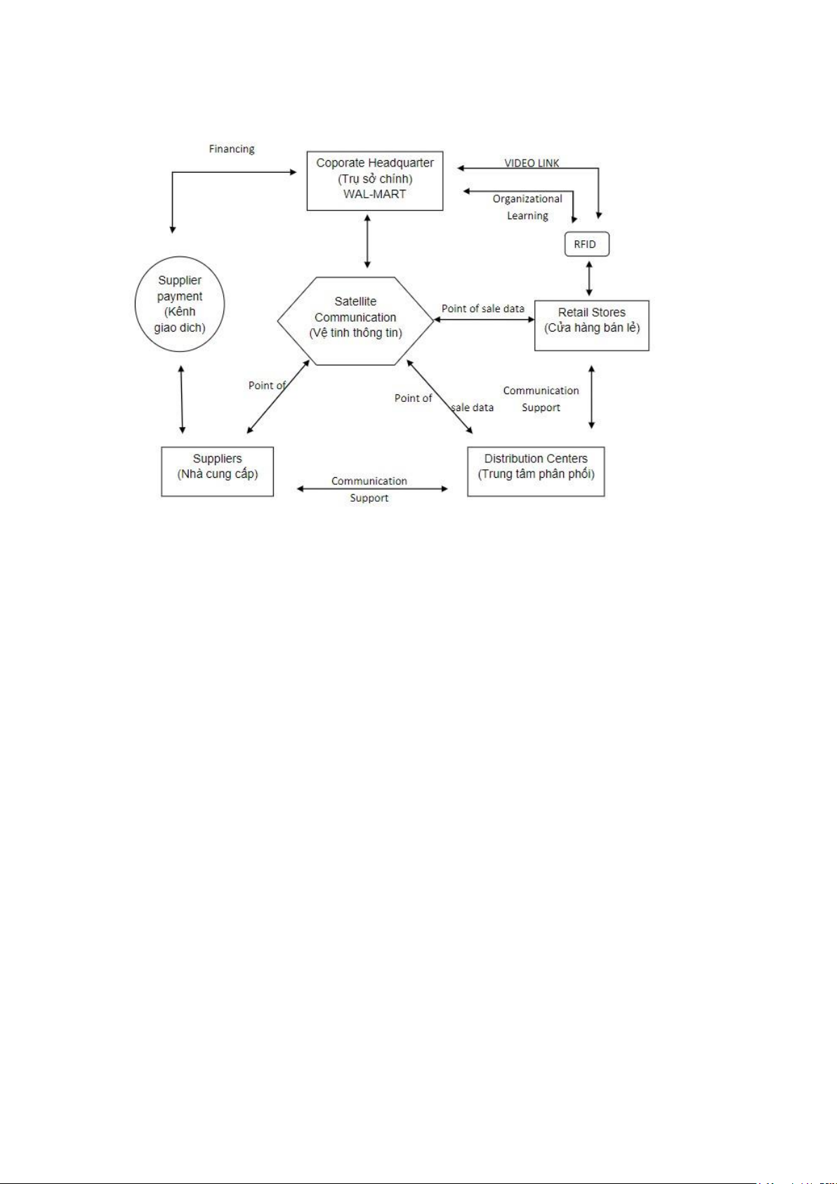
2.1. Các khối cơ bản của lợi thế cạnh tranh:  a) Hiệu quả:       
Sơ đồ chuỗi cung ứng của hệ thống siêu thị bán lẻ truyền thống Wal-Mart (Mỹ).   
- Walmart là ví dụ điển hình về cách tận dụng quản lý chuỗi cung ứng để giảm chi phí 
và tối ưu hóa trải nghiệm của khách hàng. Trên thực tế, khó có thể nghĩ đến một 
công ty khác quản lý hàng tồn kho và tạo ra doanh số bán hàng tốt như Walmart. 
Walmart đã chấp nhận công nghệ và tự động hóa: họ đã đổi mới chuỗi cung ứng 
của mình để có thể theo dõi hàng tồn kho và cung cấp liên tục hàng tồn kho, đồng 
thời tiết kiệm cho khách hàng của họ. Và, bằng cách tinh chỉnh cách xử lý hàng tồn 
kho, từ quá trình mua hàng cho đến khi xuất hiện trên kệ, Walmart đã tự cho phép 
mình không chỉ trở thành một doanh nghiệp có lợi nhuận cao mà còn là một doanh 
nghiệp mà những người khác cố gắng cạnh tranh. 
+ Hàng hóa được vận chuyển từ kho của các nhà cung cấp bởi đội xe củaWalmart 
đến các trung tâm phân phối. Từ đây, hàng hóa được vận chuyển trực tiếp 
đếncác cửa hàng mà không cần lưu kho thêm. Hệ thống vận tải này góp phần 
giảm chi phí tồn kho rất nhiều. 
+ Wal-mart đã tiến hành ứng dụng mạnh mẽ công nghệ thông tin vào quản trị tồn 
kho, song song với việc áp dụng kỹ thuật “cross – docking” để tạo ra hiệu quả 
cao nhất. Wal-mart có thể cắt giảm hàng tồn kho kém hiệu quả bằng cách cho 
phép các cửa hàng quản lý kho hàng của chính họ, cắt giảm kích thước của các 
kiện hàng cho nhiều loại hàng hóa khác nhau và giảm giá kịp thời. Thay vì cắt     
giảm hàng tồn kho một cách triệt để, Wal-mart tận dụng năng lực của đội ngũ 
IT để tạo ra nhiều hàng tồn kho sẵn có trong container mà khách hàng cần nhất, 
trong khi đó cắt giảm toàn bộ mức tồn kho.   
Sơ đồ di chuyển hàng hóa khi sử dụng kỹ thuật Cross – docking 
 Giảm đáng kể hàng tồn kho, giúp Wal-mart tiết kiệm được 5-10% chi phí hàng tồn 
kho so với hầu hết các đối thủ vì vậy càng hiệu quả cao.  b) Chất lượng: 
- Walmart cam kết cung cấp sản phẩm và dịch vụ chất lượng cho khách hàng. Công 
ty này đặt sự quan tâm đến chất lượng lên hàng đầu và thường xuyên kiểm tra và 
đảm bảo rằng các sản phẩm đáp ứng các tiêu chuẩn chất lượng. 1397 Khách hàng 
đánh giá Điểm chất lượng sản phẩm của Walmart là 3,6/5, xếp hạng thứ5 so với các 
đối thủ cạnh tranh, dưới Rakuten.   
- Walmart có các quy trình kiểm soát chất lượng nghiêm ngặt để đảm bảo rằng sản 
phẩm được sản xuất và cung cấp đúng chất lượng. Công ty này cũng có các tiêu 
chuẩn và yêu cầu về chất lượng đối với các nhà cung cấp của mình. Walmart thường     
xuyên làm việc với các nhà cung cấp để đảm bảo rằng sản phẩm đáp ứng các tiêu 
chuẩn chất lượng và an toàn. Ngoài ra, Walmart cũng cam kết đảm bảo chất lượng 
trong quy trình vận hành và trải nghiệm mua sắm của khách hàng. Công ty này đào 
tạo nhân viên để đảm bảo rằng họ có kiến thức và kỹ năng cần thiết để cung cấp 
dịch vụ chất lượng cho khách hàng. 
- FCCA là viết tắt của cụm từ Factory Capability & Capacity Assessment - Đánh giá 
sản lượng và năng lực của nhà máy. Mục đích của chương trình này là xác minh 
xem sản lượng, năng lực và chất lượng của nhà máy có có đáp ứng các yêu cầu của 
Walmart hay không. FCCA là yêu cầu bắt buộc của Walmart đối với tất cả các nhà 
cung cấp trong chuỗi cung ứng bao gồm cả nhà thầu phụ và đơn vị đóng gói. FCCA 
là 1 trong 3 phần đánh giá sơ tuyển của tập đoàn này trước khi ký cam kết đặt hàng  (RS, SCS & FCCA) …    c) Cải tiến: 
- Những cố gắng tiên phong của Wal-mart trong việc sử dụng hệ thống thông tin để 
quản trị hệ thống hậu cần, tổ hợp sản phẩm và định giá sản phẩm. 
- Hệ thống thông tin của Walmart được triển khai như một đường ống từ CIO (Rollin 
Ford) báo cáo trực tiếp cho CEO (Mike Duke) và làm việc với các phòng ban giúp 
cho họ theo dõi các chỉ số về năng suất và ngân sách 
 Đạt được hiệu quả cao hơn trong việc theo dõi và giám sát công việc, 
- Hệ thống xử lý giao dịch (TPS) Được phát triển và sử dụng để tự động hóa các công 
việc lặp đi lặp lại trong hoạt động tổ chức như point-of-sale (POS), chuẩn bị bảng 
lương, việc thanh toán của khách hàng. Dữ liệu đầu vào của hệ thống là dữ liệu     
thông. Ví dụ về TPS là việc thanh toán của người tiêu dùng được thực hiện bằng 
công việc quét mã vạch. 
 Đem lại độ chính xác cao, nâng cao hiệu quả đáng kể, cải thiện việc tương tác. 
- Wal-mart áp dụng công nghệ RFID để nhận dạng hàng hóa bằng chíp gắn vào các 
sản phẩm và tần số radio. Đây là kỹ thuật nhận dạng sóng vô tuyến từ xa, bộ nhớ 
của chíp có thể chứa từ 96 đến 512 bit giữ liệu, gấp 64 lần so với một mã vạch. 
Giúp cung cấp thông tin về thời gian lưu trữ, ngày bán, cho biết chính xác sản phẩm 
đó là gì, đang ở đâu. 
 Nâng cao sản lượng, khả năng hoạch định cho các nhà sản xuất. 
- Giám Đốc điều hành của Wal-mart áp dụng giải pháp CPFR vào việc dự báo nhu 
cầu khách hàng để từ đó tối ưu hoạt động cung ứng thông qua việc cải thiện hoạt 
động dự báo cho tất cả đối tác trong chuỗi cung ứng, và điều phối các hoạt động 
logistics có liên quan giữa Wal-mart và các nhà cung cấp. CRM là giải pháp phần 
mềm giúp Wal-mart quản lí mối quan hệ khác hàng hiệu quả hơn thông qua những 
kênh trực tiếp và gián tiếp mà khách hàng lựa chọn sử dụng, ERP là hệ thống hoạch 
định các nguồn lực của doanh nghiệp, bộ giải pháp công nghệ thông tin có khả năng 
tích hợp toàn bộ các ứng dụng quản lý sản xuất kinh doanh. ASP là chương trình 
dùng thuật toán để tìm ra giải pháp tối ưu cho những vấn đề phức tạp của kế hoạch 
 Wal-mart ngày càng chú trọng vào các chiến lược phát triển hệ thống thông tin và 
tích hợp nó vào các chiến lược phát triển mục tiêu chung của công ty. Chiến lược 
phát triển hệ thống thông tin góp phần tạo lợi thế cạnh tranh cho công ty về việc 
hiệu quả vượt trội và chất lượng vượt trội trong hoạt động.       
d) Đáp ứng khách hàng:   
- Walmart sử dụng mạng phân phối Hub & Spoke. Công ty này có 158 trung tâm 
phân phối trên toàn thế giới, các trung tâm này có tính tự động hóa cao và hoạt động 
24/7. Mỗi trung tâm rộng hơn 1 triệu feet vuông. Tổng chiều dài của băng tải bên 
trong mỗi trung tâm khoảng 5 dặmCó tổng cộng khoảng 55.000 xe kéo, 6.500 máy 
kéo và 7.000 tài xế. Mỗi trung tâm phân phối hỗ trợ 90-100 cửa hàng trong khoảng 
cách 200 dặm. Hàng hóa sẽ được đón trực tiếp từ các nhà sản xuất bởi đội 6.500 xe 
tải. Sau đó, chúng được phân loại ra tại các trung tâm và phân phối cho các cửa 
hàng trong vòng 24 đến 48 giờ. 
 Đáp ứng nguồn hàng liên tục cho khách hàng. 
- Walmart luôn cố gắng đáp ứng nhu cầu của khách hàng thông qua việc cung cấp 
các sản phẩm và dịch vụ đa dạng, giá cả cạnh tranh và chất lượng cao Walmart đã 
điều chỉnh và thay đổi các dịch vụ của mình để đáp ứng nhu cầu của khách hàng 
trong bối cảnh dịch bệnh COVID-19 và thay đổi thị trường mua sắm. Họ tập trung 
vào việc tăng cường mua sắm trực tuyến, đa dạng hóa danh mục sản phẩm để đáp 
ứng nhu cầu mua sắm đa dạng của khách hàng, đồng thời đảm bảo an toàn trong 
quá trình mua sắm. Đến năm 2020, Walmart đã ra mắt Walmart + và Dịch vụ 
Fulfillment Services (WFS) để cạnh tranh với chương trình Fulfillment by Amazon 
(FBA) của Amazon để giúp người bán lưu trữ và giao hàng cho khách hàng dễ dàng     
hơn. Năm 2021, Walmart mở cửa thị trường cho những người bán hàng quốc tế để 
mở rộng thị trường thương mại điện tử của mình. 
 Đáp ứng xu hướng tiêu dùng của khách hàng. 
- Hầu hết các cửa hàng Wal Mart mở cửa từ 9h Am- 9h Pm; 6 ngày trong tuần với sự 
rút ngắn hơn trong ngày chủ nhật. Các trung tâm siêu thị mở cửa liên tục bất kể 
phải nhấn mạnh một cách cuồng tín vào hiệu quả chi phí, Wal Mart vẫn cố gắng 
kéo dài các cam kết đối với khách hàng của nó. Cửa hàng sử dụng nhân viên tiếp 
đón, thường là những người đã về hưu. Họ chào khách hàng, phân phối túi mua 
hàng. Trong cửa hàng, nhân viên phải quan tâm tới khách hàng, chào đón họ. Để 
khuyến khích lòng trung thành của khách hàng, Wal Mart duy trì một chương trình" 
bảo đảm sự thỏa mãn". Chương trình này đảm bảo họ chấp nhận trả lại hàng hóa 
vô điều kiện. Walmart cung cấp bảo hành đầy đủ cho hầu hết các sản phẩm theo 
danh sách chung của nhà sản xuất. " Văn hóa của Wal Mart luôn nhấn mạnh vào 
tầm quan trọng của dịch vụ khách hàng. Các đồng sự của chúng tôi ở tất cả các 
quốc gia sẽ thích ứng với các cộng đồng mà chúng tôi có các cửa hàng. Điều này 
cho phép cung cấp dịch vụ khách hàng phù hợp với kỳ vọng của từng khách hàng 
khi họ đến cửa hàng của chúng tôi. " Tom Coughlin - chủ tịch & giám đốc điều 
hành bộ phận Wal Mart Stores. Cung cấp các kênh hỗ trợ như tổng đài, trực tuyến 
24/7 qua website, ứng dụng di động... để giải đáp thắc mắc của khách hàng. 1171 
Khách hàng đánh giá Dịch vụ khách hàng của Walmart là 3,5 / 5, xếp hạng thứ 5 
sovới các đối thủ cạnh tranh, dưới Rakuten.       
 Dịch vụ hậu mãi cho khách hàng. 
3. Lợi thế cạnh tranh bền vững của Walmart: 
3.1. Các nguồn lực và khả năng tiềm tàng:  3.1.1. Nguồn lực: 
- Các nguồn lực hữu hình:  Nguồn  Nội dung  Các  - 
Khả năng vay nợ của Walmart được xem là rất tốt. Walmart  nguồn tài 
có vịthế tài chính mạnh mẽ và lịch sử thanh toán tiền thuê nợ đầy đủ  chính 
và đáng tin cậy. Tập đoàn Walmart có vị thế hàng đầu trong ngành 
bán lẻ và có khả năng tạo ra lượng tiền mặt lớn từ hoạt động kinh 
doanh của họ. Do đó, khả năng trả nợ của Walmart được coi là ổn  định và đáng tin cậy.  - 
Walmart có khả năng tự tài trợ cao nhờ vào mô hình kinh 
doanhlớn và hiệu quả. Walmart thu được thu nhập từ doanh số bán  hàng     
hàng ngày, đồng thời cũng có thể tận dụng quy mô lớn để đàm phán 
các thỏa thuận tài chính thuận lợi với các nhà cung cấp. Ngoài ra, 
Walmart cũng tận dụng cơ hội tài trợ từ các công ty con. Walmart sở 
hữu một số công ty con lớn như Sam's Club, Jet.com và Flipkart, tạo 
ra nguồn tài trợ bổ sung từ các hoạt động kinh doanh này. 
 Khả năng tài chính tốt.      Các  - 
Walmart có mô hình tổ chức phân cấp, cấu trúc Walmart chủ  nguồn tổ 
yếuđược phân công theo chiều ngang mà cụ thể là cơ cấu ba bộ phận:  chức 
Walmart U.S; Walmart International; Sam ‘s Club. Ba bộ phận này 
hoạt động riêng biệt mà trong đó nhà quản trị cấp cao giao phó trách 
nhiệm điều hành các hoạt động hàng ngày và chiến lược cấp đơn vị 
kinh doanh cho các giám đốc điều hành của từng bộ phận. So với cơ 
cấu chức năng, cơ cấu này có chi phí quản lý rất cao, tuy nhiên với 
quy mô của Walmart, cơ cấu này là phù hợp bởi nó tỏ ra hữu hiệu cả 
cấp công ty lẫn cấp các bộ phận.    - 
ERP hệ thống hoạch định các nguồn lực của doanh nghiệp 
củaWalmart được gọi là Retail Link. Đây là một hệ thống quản lý tài 
nguyên doanh nghiệp được Walmart phát triển riêng để quản lý và 
tối ưu hoá các hoạt động kinh doanh. Retail Link giúp Walmart quản 
lý thông tin hàng hóa, dự báo và đặt hàng, quản lý kho, quản lý đặt 
hàng và hợp đồng với nhà cung cấp, quản lý doanh thu và lợi nhuận, 
và tích hợp các hệ thống khác nhau trong toàn bộ chuỗi cung ứng. 
Hơn nữa, Retail Link cung cấp thông tin và phân tích chi tiết về 
doanh số bán hàng, xu hướng tiêu dùng, và hiệu suất sản phẩm, giúp 
Walmart theo dõi và phân tích các chỉ số kinh doanh quan trọng để 
đưa ra các quyết định chiến lược.  - 
Kiểm soát phối hợp chính thức là quá trình quản lý và điều 
phốicông việc trong tổ chức: Wal Mart cung cấp các phần thưởng từ 
lợi nhuận cho các nhân viên và động viên họ tham gia vào việc tạo 
ra giá trị thông qua chương trình sở hữu cổ phần công ty. Wal Mart 
đã hạn chế hoạt động công đoàn của các nhân viên với sự tin tưởng 
rằng các thành viên công đoàn tạo ra một rào chắn giữa các nhân viên 
và công ty, hơn nữa là sự thành công của công ty và các thành viên 
của nó. Bất chấp những đòi hỏi của công đoàn trong việc tuyển dụng 
những nhân viên mới, việc thâm nhập của công đoàn vẫn chỉ ở         
mức thấp. Để giúp cho việc kiểm soát hao hụt công ty đã lập ra một 
hệ thống thưởng, trong đó mỗi một thành viên có thể nhận được 200 
USD nếu cửa hàng đạt được muc tiêu của công ty. Các tổng giám đốc 
theo vùng của Wal Mart có trách nhiệm giám sát từ 10 - 15 các nhà 
quản trị khu vực. Các phó tổng giám đốc giành hầu hết thời gian làm 
việc của họ để đến thăm các khu vực và gặp gỡ các quản trị cửa hàng 
và quản trị khu vực. Vào đêm thứ năm họ quay trở lại Bentonville 
cho cuộc họp giao ban vào 7 giờ sáng thứ sáu và sau đó là cuộc họp 
nghiệp vụ trong cùng ngày. 7:30 thứ 7, các quản trị khu vực cùng với 
các quản trị cấp công ty khác sẽ có mặt trong một cuộc họp để kết 
hợp xem xét việc thực hiện, thông báo chiến lược và giải trí. 
 Với cơ cấu theo địa lý, công ty có thể phản ứng nhanh với nhu 
cầu ở các vùng khác nhau, đạt được tính kinh tế về quy mô 
trong việc mua sắm, phân phối và giảm chi phí về cácvấn đề 
phối hợp và truyền thông. Khả năng quản lý thông tin xâu 
chuỗi và nhanh chóng. Cách thức điêu phối công việc có quy  trình rõ ràng.  Các  - 
Walmart có một hệ thống nhà máy máy móc thiết kế phức tạp 
nguồn vật vàđược phân bố khắp nơi để phục vụ hoạt động kinh doanh. Họ có  chất 
hàng trăm kho hàng, nhà kho, trung tâm phân phối trên khắp lãnh thổ 
Hoa Kỳ và toàn cầu. Wal Mart phân phối 1 tỷ lệ hàng hóa lớn hơn 
đến các cửa hàng của nó so với các nhà bán lẻ khác. Trong khi các 
nhà bán lẻ chiết khấu phụ thuộc nhiều vào các nhà cung cấp để thực 
hiện việc phân phối đến các cửa hàng thì lớn hơn 80% việc mua sắm 
của WalMart đựơc thực hiện từ các trung tâm phân phối của chính  nó.  - 
Walmart có khả năng tiếp cận rộng lớn với nguồn nguyên liệu 
nhờvào quy mô và tầm ảnh hưởng toàn cầu của họ. Họ có thể tiếp 
cận với nhiều nhà cung cấp khác nhau ở nhiều khu vực trên thế giới. 
Điều này giúp họ tìm kiếm và đàm phán các hợp đồng với các nhà 
sản xuất lớn và nhỏ, từ các nhà cung cấp địa phương cho đến các nhà 
máy sản xuất quốc tế. Walmart cũng có thể mua trực tiếp từ các nhà 
sản xuất hoặc thông qua các nhà phân phối để đảm bảo nguồn hàng 
ổn định và chất lượng. Điều này giúp họ đảm bảo nguồn nguyên liệu 
phù hợp cho hàng hóa của mình và giảm được chi phí. Gần 2500 lái 
xe của Wal Mart trong đội xe 2000 chiếc và hoạt động hơn 60% tải 
trọng. Một cửa hàng có thể chọn 1 trong 4 lựa chọn đối với tần suất, 
thời hạn gởi hàng và hơn 50% chấp nhận giao hàng ban đêm. Với 
các cửa hàng đặt trong 1 phạm vi đặc biệt so với trung tâm phân phối, 
1 kế hoạch giao hàng đặc biệt cho phép hàng hóa được giao trong  vòng 24 giờ. 
 Hệ thống phân phối lớn, không mất chiết khấu từ nhà cung cấp, 
nguồn cung nguyên vật liệu lớn, cung cấp nhanh chóng.      Các 
- Wal Mart là nhà bán lẻ hàng đầu trong việc sử dụng máy tính để  nguồn kỹ 
kiểm soát tồn kho. Wal Mart đưa vào sử dụng máy Scan mã vạch ở  thuật 
các điểm bán lẻ và hệ thống kiểm soát tồn kho  - 
Mạng lưới của hệ thống thông tin Wal Mart đã vượt xa những 
bứctường của bất kỳ cửa hàng nào. Khởi đầu từ các thông tin được 
ghi nhận tại các kệ hàng và được thu thập bởi các máy quét liên kết 
chặc chẽ với nhau Wal Mart thực hiện việc cung cấp và tồn kho của 
nó không chỉ ở cửa hàng mà tận nơi xuất xứ.  - 
Walmart đăng ký bản quyền và thương hiệu cho các sản phẩm 
vàdịch vụ riêng của mình, đảm bảo rằng các sản phẩm của họ được 
xác định và không được sao chép trái phép.  - 
Walmart phác thảo 1 vài cách thức sử dụng thông tin của nó 
đểđẩy mạnh các dịch vụ khách hàng - Truyền dữ liệu kiểm soát tồn 
kho, kiểm soát thẻ tín dụng, tăng cường việc chuyển IPI 
 Wal Mart là nhà bán lẻ hàng đầu trong việc sử dụng máy tính 
để kiểm soát tồn kho, quản lý dữ liệu. Tạo ra lợi thế cạnh tranh 
về giá đem tới khách hàng nhiều giá trị. 
- Các nguồn lực vô hình:  Nguồn  Nội dung      Nhân sự  - 
Để tăng năng suất lao động, Wal-mart tập trung vào huấn 
luyệnngười lao động để họ có thể làm tốt mọi việc được giao nhằm 
giảm thiểu chi phí. Wal-mart cung cấp cho nhân viên các khóa đào 
tạo và thời gian phát triển bản thân để họ đạt được mục tiêu nghề 
nghiệp như các khóa học theo lớp, khóa học trực tuyến trên trang 
mạng nội bộ của công ty, các chương trình tư vấn, đánh giá kĩ năng. 
Bên cạnh đó, Wal-mart còn khuyến khích nhân viên đưa ra các ý  tưởng.  - 
Tổ chức quản trị và phong cách quản trị của Wal Mart dược 
địnhhình bởi các qui tắc của Sam Walton. Khi Wal Mart tăng trưởng 
về qui mô và không gian địa lý Sam Walton đã xác định rằng các nhà 
quản trị phải giữ quan hệ mật thiết với khách hàng và cửa hàng. Wal 
Mart nhấn mạnh vào việc phát triển quản trị. Hầu hết các nhà quản 
trị không có kinh nghiệm của Wal Mart được tuyển chọn từ nội bộ. 
Điều này nhấn mạnh việc phát triển mạnh các nhà quản trị qua việc 
luân chuyển giữa các cấp, các vị trí, các chức năng. " Chúng tôi luôn 
luôn luân chuyển những người sáng giá nhất, tốt nhất trong tổ chức 
nhằm tạo ra một phạm vi kỹ năng rộng để vận hành Wal Mart trong  tương lai.  - 
WalMart luôn tin cậy vào nhân viên. Điều cốt lõi trong vai trò 
lãnhđạo của Sam Walton tại WalMart là mối quan hệ với các đồng 
sự. Ông tin tưởng một cách nhiệt thành, giao việc nhưng thường 
xuyên giảm sát việc thực hiện. Không chỉ Sam Walton tin tưởng nhân 
viên mà ngược lại nhân viên cũng hết sức tin tưởng ông. Ông hấp 
dẫn và thu hút không chỉ khách hàng mà còn đối với nhân viên bởi  sự hấp   
dẫn và vui nhộn trong thế giới khô cằn của bản lẻ. Ông khích lệ nhân 
viên cứ tạo ra những hành động tích cực và ông giống như là một 
người cổ động cho công ty. Ví dụ: “Cam kết 10 food Ông còn giao 
quyền cho các nhà quản trị của các cửa hàng để ra quyết định một 
cách đúng lúc trong việc lựa chọn phố hàng, định vị sản phẩm trong 
cửa hàng và cả định giá. 
 Mối quan hệ giữa nhà lãnh đạo và nhân viên luôn gắn bó, tin 
tưởng giúp đỡ lẫn nhau, tạo ra môi trường làm việc lành mạnh,  chất lượng cao.      Các  - 
Walmart luôn đặt mục tiêu cải thiện và phát triển hoạt động  nguồn 
kinhdoanh của mình. Trong ba niềm tin cơ bản của Sam Walton có 
sáng kiến “Phấn đấu vì sự tuyệt hảo” Những ý tưởng và mục tiêu mới làm 
chúng tôi tiến xa hơn trước. Chúng tôi cố gắng tìm ra cách thức mới. 
Cải tiến để mở rộng phạm vi và hoàn thiện không ngừng" Sam không 
bao giờ thỏa mãn rằng giá đã thấp đến mức cần thiết và chất lượng 
sản phẩm đã cao đến mức thỏa đáng. Ông tin vào quan niêm phấn 
đấu vì sự tuyệt hảo trước khi nó trở thành một quan niệm hợp thời" 
Lee Scott, chủ tịch, tổng giám đốc.  - 
Walmart đã phát triển mạnh mẽ trong lĩnh vực thương mại 
điện tử,từ việc mua lại các công ty như Jet.com và Flipkart đến việc 
phát triển nền tảng thương mại điện tử của riêng mình. Điều này giúp 
Walmart tiếp cận và nghiên cứu các xu hướng và khách hàng mới. 
 Walmart luôn phát triển, nắm bắt những xu thế mới của thị 
trường, nắm được cơ hội phát triển, bành trướng quy mô.  Các  - 
Danh tiếng của Walmart đối với khách hàng là rất đáng  nguồn 
kể.Walmart được biết đến là một trong những tập đoàn bán lẻ lớn  danh 
nhất và thành công nhất trên thế giới.  tiếng  - 
Qui mô của các hoạt động mua bán của Wal Mart và khả 
năngthương lượng của nó nói lên rằng Wal Mart vừa là mong muốn 
vừa là nỗi lo sợ của các nhà chế tạo. Được chấp nhận như là 1 nhà 
cung cấp cho Wal Mart sẽ tác động đến 1 thị phần to lớn của Mỹ, 
đồng thời người mua Wal Mart nhận thức rõ về khả năng của họ trong 
việc giành lợi thế về qui mô cho các nhà cung cấp và đẩy biên độ lợi 
nhuận mỏng hơn. Wal Mart không sẵn sàng cho phép bất kỳ nhà cung 
cấp nào chiếm nhiều hơn 2,5 % tổng mua sắm của nó. 
 Walmart có danh tiếng là công ty bán lẻ lâu năm, lớn nhất và 
thành công nhất trên toàn thế giới với sự uy tín, kinh nghiệm  lâu dài. 
3.1.2. Các khả năng tiềm tàng: 
- WalMart có nguồn lực vô hình và hữu hình vững chắc, tạo điều kiện cho công ty 
phát triển bền vững, và tạo một bức tường để khó có đối thủ vượt qua. WalMart có 
đội ngũ lãnh đạo và nhân viên có dầy kỹ năng trong lĩnh vực của mình. Nên đội 
ngũ nhân viên của WalMart họ được truyền đạt hết văn hóa công ty nhân viên nhìn 
được sự phát triển của công ty họ sẽ công hiến hết mình. 
- Nguồn nhân sự là nhân tố quan trọng nhất trong các khả năng của công ty và có thể 
là gốc rễ của tất cả các lợi thế cạnh tranh, không ngoại lệ với Walmart. Walmart có 
một đội ngũ lớn và đầy nhiệt huyết, với hơn 2,3 triệu nhân viên trên toàn cầu. Điều 
này cho phép họ có khả năng phục vụ khách hàng nhanh chóng và hiệu quả tại các     
cửa hàng của mình. Cách tiếp cận của Wal Mart đối với nhân viên bao gồm sự phối 
hợp hài hòa giữa lòng nhiệt tình và sự cam kết. Đặc điểm trung tâm của các cuộc 
họp Wal Mart, từ các cửa hàng đến các công ty là " Wal Mart Cheer " (Wal Mart 
vui vẻ) là sản phẩm của Sam Walton khi đến thăm Hàn Quốc. Nó phản ánh ý tưởng 
của Sam Walton được thực hiện hiện với những người cùng làm việc với ông. 
- Wal Mart biểu thị quan niệm đối với nhân viên theo nhiều cách có thể nhỏ nhặt và 
cụ thể. Thời gian và công việc một nửa ngày chủ nhật, một chính sách cởi mở cho 
phép công nhân đưa ra quan niệm đến nhà quản trị các cấp, cơ hội thực sự dẫn đến 
sự thăng tiến. Sam Walton chết năm 1992 và cách diễn đạt các ý tưởng vẫn gieo rắc 
trong các cuộc đối thoại và văn bản của công ty. Một kiểu được sử dụng ở đầu các 
tài liệu của Wal Mart:"không còn ngi ngờ gì nữa, những thành công cơ bản của Wal 
Mart có thể nhìn nhận trở lại niềm tin của cơ bản của chúng ta về phẩm giá của các 
cá nhân" hoặc lắng nghe Jay Allen:" nếu chúng ta không tôn trọng cá nhân, không 
vận hành một môi trường cởi mở, chúng ta không thể sống trong hy vọng rằng công 
tylà của chúng ta". Nói chuyện với Fortune hai năm trước, Coleman Petersen - giám 
đốc nhân sự đã chỉ ra nhiều điểm tương tự như vậy:"bạn thăng tiến hơn trong tổ 
chức, bạn cần trở thành người đầy tớ hơn nữa, bởi vì sự tôn trọng và kì vọng củaWal 
Mart dành cho bạn như những người lãnh đạo". 
- Trong khi hàng doạt doanh nghiệp Mỹ chật vật và buộc phải cắt giảm nhân sự, 
Walmart đã thông báo tuyển dụng thêm 50.000 nhân viên làm việc tại các cửa hàng 
và trung tâm phân phối để đáp ứng nhu cầu mua sắm nhu yếu phẩm và đồ gia dụng 
thiết yếu tăng vọt trong mùa dịch Covid-19. 
 Walmart nhìn ra tiềm năng. Giám đốc nhân sự tại Walmart lại không hề có ý định cắt 
giảm. Thay vào đó, bà đưa ra một đề xuất táo bạo, gửi tới ban lãnh đạo Tập đoàn: 
chi thêm 1 tỷ USD cho các nhân sự bên dưới. 
- Cụ thể, nữ giám đốc nhân sự cho biết, sau thời gian dày công nghiên cứu và tìm 
hiểu về hệ thống bán hàng của tập đoàn, bà phát hiện ra rằng, phần lớn những cửa 
hàng thành công nhất của Walmart có sự tương tác giữa nhân viên và khách hàng 
rất cao. Tại một điểm bán được xem là thành công, trung bình khách hàng sẽ bỏ ra 
khoảng 60 USD trong một lần thanh toán. So sánh với một cửa hàng bình thường, 
Walmart chỉ thu về khoảng 50 USD cho một hóa đơn. Điều này có nghĩa, cửa hàng 
có tương tác cao sẽ đem về cho Walmart thêm 20% doanh thu. Đổi lại, nhân viên