













Preview text:
lOMoAR cPSD| 47205411
Đề tài 8: Xây dựng chương trình quản lý khách hàng cho Tập đoàn công nghệ BKAV LỜI MỞ ĐẦU
Trong bối cảnh chuyển đổi số đang diễn ra mạnh mẽ trên toàn cầu, các doanh nghiệp công
nghệ tại Việt Nam không ngừng đổi mới để bắt kịp xu thế và nâng cao năng lực cạnh tranh.
Trong đó, Tập đoàn công nghệ BKAV là một trong những đơn vị tiên phong, nổi bật với các
sản phẩm và giải pháp công nghệ mang dấu ấn “Make in Vietnam”. Trải qua hơn 20 năm
phát triển, BKAV đã ghi danh mình trên thị trường với các lĩnh vực chủ lực như an ninh
mạng, phần mềm diệt virus, thiết bị điện tử, điện thoại thông minh và hệ sinh thái nhà thông minh.
Với quy mô ngày càng mở rộng và số lượng khách hàng ngày một tăng, bài toán về quản lý
thông tin khách hàng một cách khoa học, hiệu quả và bảo mật đang trở thành yêu cầu thiết
yếu đối với BKAV. Việc xây dựng một hệ thống quản lý khách hàng hiện đại không chỉ giúp
tối ưu hóa quy trình chăm sóc và hỗ trợ khách hàng mà còn tạo nền tảng vững chắc cho việc
phân tích hành vi người dùng, cá nhân hóa dịch vụ. Từ đó nâng cao trải nghiệm khách hàng
và hỗ trợ hoạt động kinh doanh chiến lược.
Hiểu được ý nghĩa thực tiễn của vấn đề này, nhóm chúng em khi được giao đề tài “XÂY
DỰNG CHƯƠNG TRÌNH QUẢN LÝ KHÁCH HÀNG CHO TẬP ĐOÀN CÔNG NGHỆ
BKAV” đã chủ động áp dụng các kiến thức đã học trong học phần Lập trình với Python,
đồng thời tự nghiên cứu, tìm tòi thêm nhằm xây dựng một chương trình có cấu trúc rõ ràng,
hợp lý, dễ thao tác và phù hợp với thực tế doanh nghiệp.
Thông qua bài tập lớn lần này, nhóm không chỉ rèn luyện được các kỹ năng lập trình mà còn
có cơ hội hiểu rõ hơn về vai trò của công nghệ trong công tác quản lý và vận hành doanh
nghiệp hiện đại. Dù đã rất cố gắng, song do trình độ còn hạn chế và kinh nghiệm thực tiễn
chưa nhiều, chắc chắn bài báo cáo sẽ không tránh khỏi những thiếu sót. Nhóm em rất mong
nhận được những ý kiến đóng góp quý báu từ cô và các bạn để bài báo cáo của nhóm được hoàn thiện hơn.
BẢNG PHÂN CÔNG NHIỆM VỤ CHO THÀNH VIÊN ST Họ và tên Mã sinh viên Nhiệm vụ Điểm T 36 Nguyễn Thị Phương 24D187073 ( Nhóm trưởng) 37 Trịnh Thảo Phương 24D187116 38 Lê Thị Minh Phượng 24D187074 39 Nguyễn Hồng Quân 24D187117 40 Trần Thái Thuỷ Quyên 24D187118
CHƯƠNG 1 – ĐẶT VẤN ĐỀ 1.1. Đặt bài toán quản lý
Trong thời đại công nghệ số phát triển mạnh mẽ, việc xây dựng mối quan hệ khách hàng
bền vững và hiệu quả đóng vai trò then chốt trong sự phát triển của các doanh nghiệp công lOMoAR cPSD| 47205411
nghệ. Tập đoàn công nghệ BKAV là đơn vị hàng đầu trong lĩnh vực an ninh mạng, phần
mềm diệt virus và các giải pháp công nghệ như nhà thông minh, camera AI, thiết bị IoT,...
Việc quản lý thông tin khách hàng một cách khoa học, chính xác, đầy đủ và có hệ thống là
một yếu tố then chốt không chỉ giúp BKAV nâng cao trải nghiệm khách hàng mà còn tối ưu
hóa hoạt động marketing, chăm sóc khách hàng và vận hành bảo hành kỹ thuật.
Do đó, bài toán được đặt ra là: “Xây dựng chương trình quản lý khách hàng cho Tập đoàn công nghệ BKAV”.
1.2. Mô tả bài toán quản lý
1.2.1. Mô tả bài toán
- Input: Mã khách hàng, họ và tên khách hàng, số điện thoại, email, ngày đăng ký- Output:
Chương trình đưa ra các thông tin sau:
+ Thêm thông tin khách hàng: Cho phép nhập thông tin khách hàng và lưu vào cơ sở dữ liệu.
+ Cập nhật thông tin khách hàng: Cho phép cập nhật thông tin của khách hàng dựa trên mã khách hàng.
+ Xoá thông tin khách hàng: Cho phép xoá khách hàng ra khỏi hệ thống dựa trên mã khách hàng.
+ Tìm kiếm thông tin khách hàng: Cho phép tìm kiếm khách hàng theo tên, mã, số điện
thoại hoặc email. Sau đó in thông in thông tin khách hàng phù hợp với mã khách hàng tìm
kiếm từ cơ sở dữ liệu
+ Hiển thị danh sách khách hàng: Sắp xếp theo ngày đăng ký hoặc họ tên. - Ràng buộc:
+ Mã khách hàng phải là duy nhất, không được trùng lặp với khách hàng đã có trên hệ thống.
+ Các thao tác xoá và cập nhật thông tin khách hàng chỉ được thực hiện nếu mã khách
hàng đó còn tồn tại trên hệ thống.
+ Dữ liệu thông tin khách hàng phải được lưu trữ an toàn, truy xuất một cách hiệu quả.
Đồng thời phải cho phép mở rộng hoặc tích hợp với các hệ thống khác về sau. - Giải pháp:
+ Xây dựng chương trình quản lý thông tin khách hàng cho Tập đoàn công nghệ BKAV
thông qua ngôn ngữ lập trình Python.
+ Triển khai các hàm và phương thức để thực hiện các chức năng yêu cầu.
+ Sử dụng cấu trúc dữ liệu phù hợp để lưu trữ và quản lý thông tin khách hàng.
1.2.2. Các thuộc tín cần quản lý
Mỗi khách hàng được quản lý bao gồm các thuộc tính như sau: Thuộc tính Kiểu dữ liệu
Ràng buộc/Nội dung lOMoAR cPSD| 47205411 Mã khách hàng Chuỗi
Duy nhất, không trùng lặp,
gồm chữ cái viết hoa và số không quá 5 ký tự Họ và tên khách hàng Chuỗi
Không để trống, chỉ chứa ký tự
chữ, không chứa các ký tự đặc biệt Số điện thoại Chuỗi
Bắt buộc, một dãy số gồm 10
chữ số, bắt đầu bằng số 0 hoặc +84 Email Chuỗi
Không bắt buộc nhưng khuyến
khích. Nếu có thì phải đúng
định dạng là một địa chỉ email hợp lệ Ngày đăng ký Chuỗi
Định dạng dd/mm/yyyy, không lớn hơn ngày hiện tại lOMoAR cPSD| 47205411
CHƯƠNG 2 – PHÂN TÍCH BÀI TOÁN 2.1. Sơ đồ khối
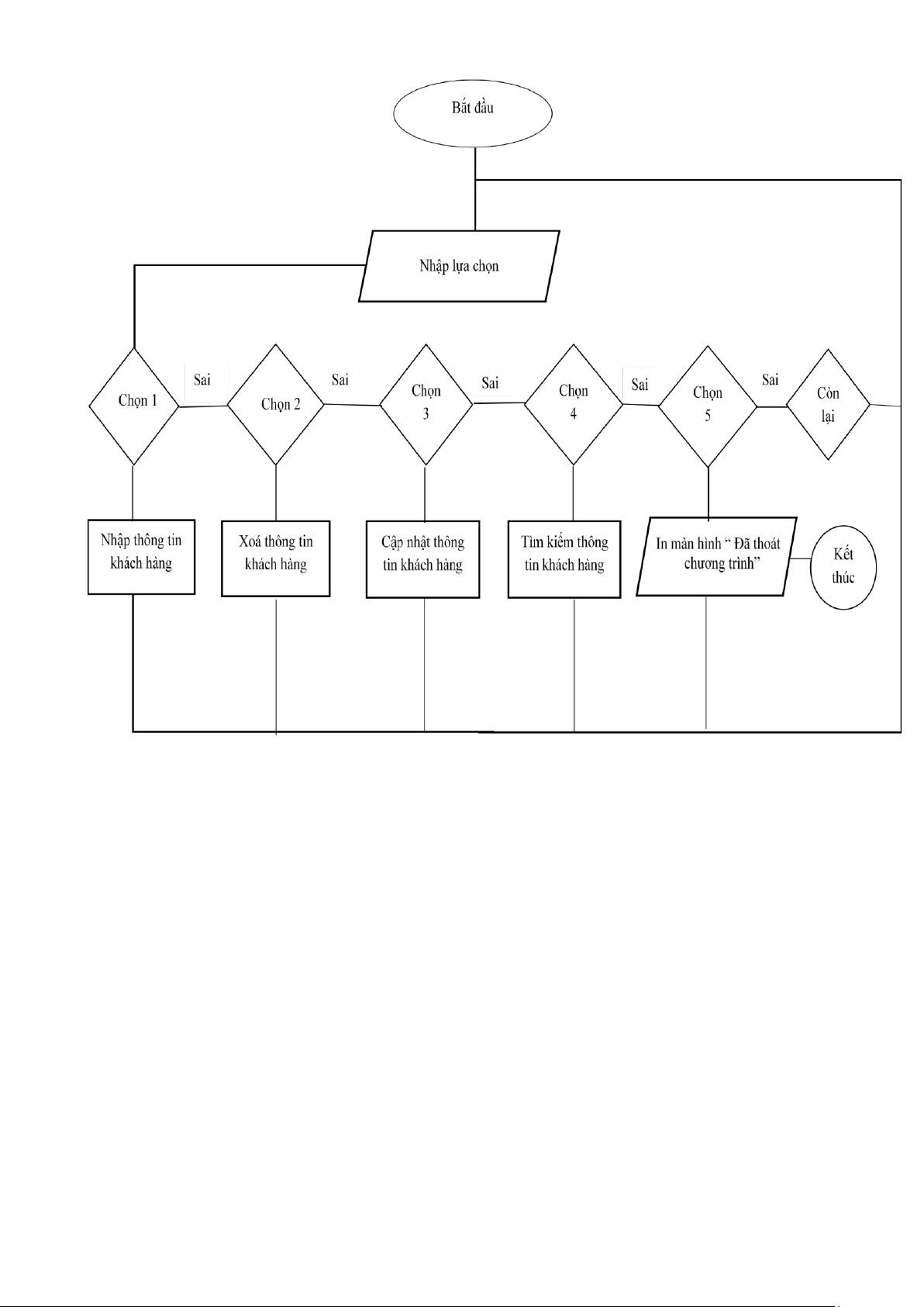
2.1.1. Sơ đồ khối chương trình chính lOMoAR cPSD| 47205411
2.1.2. Sơ đồ khối nhập thông tin khách hàng lOMoAR cPSD| 47205411 Bắt đầu Nhập mã khách hàng Có Mã khách hàng đã tồn tại? yêu cầu nhập lại Nhập họ và tên khách hàng Nhập số điện thoại khách hàng Nhập email khách hàng Có Nhập ngày khách hàng đăng ký Lưu thông tin khách hàng
Bạn có muốn tiếp tục nhập thông tin khách hàng?
Không Kết thúc lOMoAR cPSD| 47205411
Thông báo lỗi và Không lOMoAR cPSD| 47205411
2.1.3. Sơ đồ khối xóa thông tin khách hàng Bắt đầu
Nhập mã khách hàng cần xoá Mã khách hàng có tồn tại? Có Không Xác nhận muốn xoá Thông báo lỗi và yêu khách hàng? cầu nhập lại Có Xoá thông tin khách Có hàng Thông báo: Đã xoá thành công Không Bạn có muốn tiếp tục xoá khách hàng? KhôngS Kết thúc lOMoAR cPSD| 47205411
2.1.4. Sơ đồ khối cập nhật thông tin khách hàng Bắt đầu Nhập mã khách hàng Mã khách Không hàng tồn tại Thông báo lỗi Có
Chọn thông tin cần cập nhật ( Số điện
thoại, Họ và tên, Email) Thông tin hợp lệ Có Không
Cập nhật thông tin khách hàng Thông báo lỗi ( Dữ liệu không hợp lệ )
Thông báo cập nhật thành công
2.1.5 Sơ đồ khối tìm kiếm thông tin khách hàng Kết thúc lOMoAR cPSD| 47205411 Bắt đầu
Tìm kiếm thông tin khách hàng Nhập mã khách hàng
Mã khách hàng có tồn tại không? Có Không Có In thông tin khách hàng
In “Mã khách hàng không tồn tại”
Bạn có muốn tiếp tục tra cứu ? Không Kết thúc
2.2. Quy trình thực hiện của các chức năng
2.2.1. Quy trình thực hiện chức năng nhập thông tin khách hàng Bước
1: Bắt đầu chức năng nhập thông tin khách hàng.
Bước 2: Yêu cầu người dùng nhập mã khách hàng thông qua lệnh input.
Bước 3: Kiểm tra mã khách hàng có tồn tại hay không?
- Nêú đã tồn tại: Thông báo lỗi và yêu cầu nhập lại mã khách hàng.
- Nếu không tồn tại: In ra “ Mã khách hàng không tồn tại” .
Bước 4: Vòng lặp sẽ tiếp tục chạy cho đến khi người dùng nhập mã khách hàng không trùng
với bất kỳ mã nào trong danh sách.
Khi mã khách hàng là hợp lệ và duy nhất, tiếp tục bước nhập thông tin chi tiết: lOMoAR cPSD| 47205411
+ Yêu cầu người dùng nhập họ và tên khách hàng (tenkhachhang) thông qua lệnh input.
+ Yêu cầu người dùng nhập số điện thoại khách hàng (sđtkhachhang) thông qua lệnh input.
+ Yêu cầu người dùng nhập email khách hàng (emailkhachhang) thông qua lệnh input.
+ Yêu cầu người dùng nhập ngày đăng ký (ngaydangky) thông qua lệnh input.
Bước 5: Lưu thông tin khách hàng vào danh sách.
Bước 6: Sau khi lưu, hỏi người dùng “ Bạn có muốn tiếp tục nhập khách hàng khác không?”
- Nếu “có”: Quay lại bước nhập mã khách hàng.
- Nếu “không”: Kết thúc quy trình nhập khách hàng.
2.2.2. Quy trình thực hiện chức năng xóa thông tin khách hàng Bước
1: Bắt đầu chức năng xoá thông tin khách hàng.
Bước 2: Yêu cầu người dùng nhập mã khách hàng cần xoá thông qua lệnh input.
Bước 3: Kiểm tra mã khách hàng có tồn tại hay không?
- Nếu “ không”: Thông báo lỗi và yêu cầu nhập lại mã khách hàng cần xoá.
- Nếu “ có”: Cần xác nhận lại xem có muốn xoá khách hàng không?
Bước 4: Sau khi đưa ra yêu cầu có muốn xoá hay không” -
Nếu “không”: Kết thúc chương trình.
- Nếu “có”: Xoá thông tin khách hàng đó bằng cách sử dụng lệnh del.
Bước 5: In thông báo” Đã xoá thành công”.
Bước 6: Người dùng hỏi: “ Bạn có muốn tiếp tục xoá khách hàng khác không?”
- Nếu “không”: Sử dụng lệnh return để kết thúc vòng lặp sau khi đã xoá thông tin kháchhàng thành công.
- Nếu “có”: Quay lại bước 2.
2.2.3. Quy trình thực hiện chức năng cập nhật thông tin khách hàng
Bước 1: Bắt đầu chức năng cập nhật thông tin khách hàng.
Bước 2: Yêu cầu người dùng nhập mã khách hàng muốn cập nhật thông tin
Bước 3: Sử dụng một vòng lặp for để duyệt qua trong dsKhachhang (danh sách khách hàng)
- Kiểm tra xem mã khách hàng có tồn tại hay không?
+ Nếu “ Không”: Thông báo lỗi và kết thúc chương trình.
+ Nếu “Có” : Chọn thông tin mà khách hàng muốn cập nhật. lOMoAR cPSD| 47205411
Bước 4: Kiểm tả thông tin muốn cập nhật có hợp lệ không?
- Nếu “không”: thông báo lỗi và yêu cầu quay lại bước 3.
- Nếu “có”: tiến hành bước cập nhật thông tin khác hàng.
Bước 5: In thông báo “ Cập nhật thông tin khách hàng thành công”. Bước
6: Kết thúc chương trình.
2.2.4. Quy trình thực hiện chức năng tìm kiếm thông tin khách hàng
Bước 1: Bắt đầu chức năng tìm kiếm thông tin khách hàng.
Bước 2: Khởi tạo hàm tìm kiếm thông tin khách hàng.
Bước 3: Nhập mã khách hàng cần tìm
Bước 4: Kiểm tra mã khách hàng có tồn tại hay không?
- Nếu không tồn tại: in ra màn hình “ Mã khách hàng không tồn tại?”- Nếu tồn tại: chương
trình sẽ in ra thông tin khách hàng.
Bước 5: Hỏi: “ Bạn có muốn tiếp tục tra cứu không?
- Nếu “có”: Quay lại bước 3.
- Nếu “không”: Kết thúc chương trình .
2.2.5. Quy trình thực hiện của hàm main +
Tạo ra vòng lặp vô hạn while true.
+ In tiêu đề của bảng dữ liệu:
+ Kết quả in ra sẽ là một dòng chứa các tiêu đề của các cột trong bảng dữ liệu.
+ Bắt đầu vòng lặp for để duyệt cặp khoá – giá trị trong Danh sách khách hàng.
+ In ra dữ liệu cho bảng.
+ In ra hệ thống tìm kiếm sản phẩm gồm 5 quy trình.
+ Người dùng sẽ phải nhập lua_chon_chuc_nang
• Nếu lua_chon_yeu_cau bằng một thì thực hiện quy trình nhập thông tin khách hàng.
• Nếu lua_chon_yeu_cau bằng hai thì thực hiện quy trình xoá thông tin khách hàng.
• Nếu lua_chon_yeu_cau bằng ba thì thực hiện quy trình cập nhật thông tin khách hàng.
• Nếu lua_chon_yeu_cau bằng bốn thì thực hiện quy trình tìm kiếm thông tin khách hàng.
• Nếu lua_chon_yeu_cau bằng năm thì thông báo “Thoat chuong trinh”.
• Nếu lua_chon_yeu_cau khác với các điều kiện đã đề cập ở trên thì sẽ thông báo “mời bạn lựa chọn lại”. lOMoAR cPSD| 47205411
CHƯƠNG 3 – CÀI ĐẶT CHƯƠNG TRÌNH TRÊN PYTHON
Chương trình được viết dưới dạng các hàm con thực hiện các chức năng, sau đó dùng menu để gọi
các hàm đó với các tuỳ chọn tương ứng
3.1. Hàm nhập thông tin khách hàng
3.2. Hàm xoá thông tin khách hàng
3.3. Hàm cập nhật thông tin khách hàng
3.4. Hàm tìm kiếm thông tin khách hàng 3.5. *main.py
CHƯƠNG 4 – KẾT QUẢ
4.1. Hiển thị trong menu
4.2. Quy trình nhập thông tin khách hàng
4.3. Quy trình xóa thông tin khách hàng
4.4. Quy trình cập nhật thông tin khách hàng
4.5. Quy trình tìm kiếm thông tin khách hàng
4.6. Quy trình rời khỏi chương trình
CHƯƠNG 5 – KẾT LUẬN * Yêu cầu slide
- Nói chủ đề nhóm làm là gì?
- Các thành viên làm như thế nào
- Chúng ta dùng chức năng nào cho bài làm ( nói qua 1 chút và chụp lại màn hình 1 số trg
hợp, sau đó thì cô sẽ đưa ra câu hỏi)
Báo cáo: + Quản lý là gì
+ Dữ liệu của nó là gì?
+ Thế nào khoá chính, thế nào khoá phụ?
Mục đích báo cáo: báo cáo để các bạn khác cũng nắm đc cái nhóm đang làm là gì, và giáo
viên cũng phải nắm được. Khi nếu các bạn khác muốn hỏi gì thì sẽ nhìn vào bản báo cáo onl
của nhóm để đưa ra câu hỏi
- Khi nào chạy dữ liệu thì giáo viên yêu cầu chạy thì giáo viên chỉ test 1-2 chức năng thôi.
VD test chức năng để sửa thông tin chẳng hạn. Thì cô sẽ yêu cầu là nhóm tìm kiếm xem
có cái đấy xảy ra hay không. Sau đấy để xác định nó có hay không thì cô sẽ test bằng
cách: “ cô sẽ có 1 cái mã, cô yêu cầu sửa thông tin và đồng thời cô yêu cầu 1 cái mã k có
trong đấy rồi yêu cầu sửa thì nhóm sẽ làm thế nào”
* Thường sẽ có 1 -2 bạn báo cáo. CHỌN ra bạn báo cáo tốt tại cô chấm dựa các tiêu chí: lOMoAR cPSD| 47205411
- Nói tốt, k vấp, tại khi đánh giá là cô sẽ cho điểm cả nhóm chứ k đánh giá điểm của bạn tt
- Nói đủ trong thời gian cho phép, nói vượt bị trừ điểm
- Phân chia công việc đều ra, cả nhóm đều phải làm * Trình bày lý thuyết:
- Nói 1 chút về vấn đề mà nhóm đang tìm hiểu:
VD: về sách thì nói sách rất là quan trọng, quản lý như nào. Tiếp theo vs các thông tin sách
thì ta cần quản lý thông tin gì để cho nó dễ quản lý như tên sách, giá,…
- Giải quyết vấn đề đơn giản, k phức tạp hoá . VD để quản lý thông tin sách cso rất nhiều
thông tin nhưng ta chỉ cần đơn giản như tên sách, năm xuất bản, tác giả, loại sách
- Dùng hàm hoặc file để làm