



















Preview text:
MỤC LỤC
LỜI CẢM ƠN . . . . . . . . . . . . . . . . . . . . . . . . . . . . . . . . . . . . . . . . . . . . . . . . . . . . . . . IV
MỤC LỤC . . . . . . . . . . . . . . . . . . . . . . . . . . . . . . . . . . . . . . . . . . . . . . . . . . . . . . . . . . . V
DANH MỤC HÌNH ẢNH . . . . . . . . . . . . . . . . . . . . . . . . . . . . . . . . . . . . . . . . . . . . . VII
DANH MỤC BẢNG BIỂU . . . . . . . . . . . . . . . . . . . . . . . . . . . . . . . . . . . . . . . . . . . VIII
LỜI MỞ ĐẦU . . . . . . . . . . . . . . . . . . . . . . . . . . . . . . . . . . . . . . . . . . . . . . . . . . . . . . . . 3
PHẦN NỘI DUNG . . . . . . . . . . . . . . . . . . . . . . . . . . . . . . . . . . . . . . . . . . . . . . . . . . . . 4
CHƯƠNG I. TỔNG QUAN VỀ XI MĂNG, BỤI XI MĂNG; SƠ LƯỢC VỀ BỤI 4
CÁC PHƯƠNG PHÁP XỬ L
Ý . . . . . . . . . . . . . . . . . . . . . . . . . . . . . . . . . . . . . . . . . . 4 1.1. Sơ l ợ
ư c xi măng. . . . . . . . . . . . . . . . . . . . . . . . . . . . . . . . . . . . . . . . . . . . . . . . 4
1.1.1. Nguồn phát thải bụi trong quá trình sản xuất xi măng . . . . . . . . . . . . . 9
1.1.2. Quy chuẩn . . . . . . . . . . . . . . . . . . . . . . . . . . . . . . . . . . . . . . . . . . . . . . 11
1.1.3. Đặc trưng ô nhiễm bụi và khí thải của các nhà máy sản xuất xi măng
. . . . . . . . . . . . . . . . . . . . . . . . . . . . . . . . . . . . . . . . . . . . . . . . . . . . . . . . . . . . 12
1.1.4. Tác hại của bụi xi măng. . . . . . . . . . . . . . . . . . . . . . . . . . . . . . . . . . . . 13
1.1.5. Quy trình xử lý khí thải nhà máy sản xuất xi măng . . . . . . . . . . . . . . 13
1.2. Sơ lược về bụi . . . . . . . . . . . . . . . . . . . . . . . . . . . . . . . . . . . . . . . . . . . . . . . . 14
1.2.1. Khái niệm . . . . . . . . . . . . . . . . . . . . . . . . . . . . . . . . . . . . . . . . . . . . . . 14
1.2.2. Phân loại bụi theo nguồn gốc . . . . . . . . . . . . . . . . . . . . . . . . . . . . . . . 14
1.2.3. Phân loại theo kích thước hạt bụi . . . . . . . . . . . . . . . . . . . . . . . . . . . . 14
1.2.4. Tính chất hóa lý của bụi . . . . . . . . . . . . . . . . . . . . . . . . . . . . . . . . . . . 15
1.2.5. Phương pháp xử lý VO
C . . . . . . . . . . . . . . . . . . . . . . . . . . . . . . . . . . . 16
1.3. Phương pháp xử lý bụi khô ( Thu hồi các loại bụi có thể tận dụng lại hay
tái chế) . . . . . . . . . . . . . . . . . . . . . . . . . . . . . . . . . . . . . . . . . . . . . . . . . . . . . . . . . . 19
1.3.1. Buồng lắng bụi . . . . . . . . . . . . . . . . . . . . . . . . . . . . . . . . . . . . . . . . . . 19
1.3.2. Cyclone ( Thiết bị lọc bụi ly tâm kiểu đứng) . . . . . . . . . . . . . . . . . . . 20
1.3.3. Hệ thống lọc túi vải . . . . . . . . . . . . . . . . . . . . . . . . . . . . . . . . . . . . . . . 22
1.3.4. Thiết bị lắng quán tính . . . . . . . . . . . . . . . . . . . . . . . . . . . . . . . . . . . . . 22
1.3.5. Phương pháp lọc bụi ướt . . . . . . . . . . . . . . . . . . . . . . . . . . . . . . . . . . . 22
1.3.6. Phương pháp lọc bụi tĩnh điện . . . . . . . . . . . . . . . . . . . . . . . . . . . . . . . 24
CHƯƠNG 2. ĐỀ XUẤT G Ả
I I PHÁP VÀ ĐỀ X Ấ
U T SƠ ĐỒ CÔNG NGHỆ . . . . 27
2.1. Đề xuất giải pháp; Tham khảo sơ đồ công nghệ . . . . . . . . . . . . . . . . . . . . 27
Sơ đồ công nghệ nhóm đề xuất: . . . . . . . . . . . . . . . . . . . . . . . . . . . . . . . . . . 30 V
CHƯƠNG 3. TÍNH TOÁN . . . . . . . . . . . . . . . . . . . . . . . . . . . . . . . . . . . . . . . . . . . . . 32
3.1. Yêu cầu; Thông số đầu vào . . . . . . . . . . . . . . . . . . . . . . . . . . . . . . . . . . . . . 32
3.2. Tính Cyclone . . . . . . . . . . . . . . . . . . . . . . . . . . . . . . . . . . . . . . . . . . . . . . . . . 34
3.2.1. Tiết diện miệng vào . . . . . . . . . . . . . . . . . . . . . . . . . . . . . . . . . . . . . . . 34
3.2.2. Thông số thiết bị . . . . . . . . . . . . . . . . . . . . . . . . . . . . . . . . . . . . . . . . . 35
3.2.3. Số vòng quay hiệu quả . . . . . . . . . . . . . . . . . . . . . . . . . . . . . . . . . . . . 36
3.2.4. Hiệu suất thu gom bụi theo đường kính hạt . . . . . . . . . . . . . . . . . . . . 36
3.2.5. Tổn thất áp lực . . . . . . . . . . . . . . . . . . . . . . . . . . . . . . . . . . . . . . . . . . . 38
3.2.6. Tính toán bề dày Cyclone . . . . . . . . . . . . . . . . . . . . . . . . . . . . . . . . . . 38
3.2.7. Tính mặt bích . . . . . . . . . . . . . . . . . . . . . . . . . . . . . . . . . . . . . . . . . . . . 39
3.2.8. Tính tai treo . . . . . . . . . . . . . . . . . . . . . . . . . . . . . . . . . . . . . . . . . . . . . 40
3.2.9. Tính toán chân đỡ . . . . . . . . . . . . . . . . . . . . . . . . . . . . . . . . . . . . . . . . 42
3.3. Lọc bụi tĩnh điện . . . . . . . . . . . . . . . . . . . . . . . . . . . . . . . . . . . . . . . . . . . . . . 43
3.3.1. Tính thời gian lắng . . . . . . . . . . . . . . . . . . . . . . . . . . . . . . . . . . . . . . . 44
3.3.2. Điện lượng q hạt bụi tích được . . . . . . . . . . . . . . . . . . . . . . . . . . . . . . 45
3.3.3. Tính kích thước thiết bị . . . . . . . . . . . . . . . . . . . . . . . . . . . . . . . . . . . . 46
3.3.4. Vận tốc của khí đi trong thiết bị . . . . . . . . . . . . . . . . . . . . . . . . . . . . . 47
3.3.5. Tính số điện cực . . . . . . . . . . . . . . . . . . . . . . . . . . . . . . . . . . . . . . . . . 47
3.3.6. Tính cường độ dòng điện . . . . . . . . . . . . . . . . . . . . . . . . . . . . . . . . . . . 48
3.3.7. Hiệu suất làm sạch tính toán của thiết bị . . . . . . . . . . . . . . . . . . . . . . . 48
3.3.8. Hiệu điện thế tới hạn . . . . . . . . . . . . . . . . . . . . . . . . . . . . . . . . . . . . . . 50
3.3.9. Công suất tiêu hao . . . . . . . . . . . . . . . . . . . . . . . . . . . . . . . . . . . . . . . . 51
3.3.10. Lưu lượng khí làm sạch . . . . . . . . . . . . . . . . . . . . . . . . . . . . . . . . . . . 52
3.3.11. Lượng bụi thu được và chu kì đập búa của thiết bị lọc bụi . . . . . . . . 53
3.3.12. Bề dày của thiết bị . . . . . . . . . . . . . . . . . . . . . . . . . . . . . . . . . . . . . . . 53
3.3.13. Tính chân đỡ . . . . . . . . . . . . . . . . . . . . . . . . . . . . . . . . . . . . . . . . . . . 55
3.4. Tính toán thiết bị phụ. . . . . . . . . . . . . . . . . . . . . . . . . . . . . . . . . . . . . . . . . . 56
3.4.1. Tính ống khói . . . . . . . . . . . . . . . . . . . . . . . . . . . . . . . . . . . . . . . . . . . 56
3.4.2. Quạt trước Cyclone . . . . . . . . . . . . . . . . . . . . . . . . . . . . . . . . . . . . . . . 57
3.4.3. Tính trở lực và chọn quạt . . . . . . . . . . . . . . . . . . . . . . . . . . . . . . . . . . 58
CHƯƠNG 4. KẾT LUẬN . . . . . . . . . . . . . . . . . . . . . . . . . . . . . . . . . . . . . . . . . . . . . . 61
TÀI LIỆU THAM KHẢO . . . . . . . . . . . . . . . . . . . . . . . . . . . . . . . . . . . . . . . . . . . . . . 62 VI DANH MỤC HÌNH ẢNH
Hình 1. 1 Quy trình sản xuất xi măng. . . . . . . . . . . . . . . . . . . . . . . . . . . . . . . . . . . 5
Hình 1. 2 Nguyên nhân hình thành bụi xi măng. . . . . . . . . . . . . . . . . . . . . . . . . . . 9
Hình 2. 1 Công nghệ xử lý hợp chất hữu cơ VOC. . . . . . . . . . . . . . . . . . . . . . . . . 18
Hình 3. 1 Buồng lắng bụi kiểu đơn giản nhất .. . . . . . . . . . . . . . . . . . . . . . . . . . . 19
Hình 3. 2 Buồng lắng nhiều tầng. . . . . . . . . . . . . . . . . . . . . . . . . . . . . . . . . . . . . . 20
Hình 3. 3 Buồng lắng với vách ngăn. . . . . . . . . . . . . . . . . . . . . . . . . . . . . . . . . . . 20
Hình 3. 4 Cyclone. . . . . . . . . . . . . . . . . . . . . . . . . . . . . . . . . . . . . . . . . . . . . . . . . . 21
Hình 3. 5 Dạng bề mặt sử dụng lớp đệm .. . . . . . . . . . . . . . . . . . . . . . . . . . . . . . . 23
Hình 3. 6 Dạng bọt khí sử dụng tháp sủi bọt, tháp mâm. . . . . . . . . . . . . . . . . . . . 24
Hình 3. 7 Lọc bụi tĩnh điện. . . . . . . . . . . . . . . . . . . . . . . . . . . . . . . . . . . . . . . . . . . 25
Hình 3. 8 Thiết bị lọc bụi tĩnh điện. . . . . . . . . . . . . . . . . . . . . . . . . . . . . . . . . . . . 26
Hình 4. 1 Sơ đồ. . . . . . . . . . . . . . . . . . . . . . . . . . . . . . . . . . . . . . . . . . . . . . . . . . . . 28
Hình 4. 2 Công nghệ xử lý khói thải lò nung. . . . . . . . . . . . . . . . . . . . . . . . . . . . . 28
Hình 4. 3 Sơ đồ. . . . . . . . . . . . . . . . . . . . . . . . . . . . . . . . . . . . . . . . . . . . . . . . . . . . 29
Hình 4. 4 Sơ đồ. . . . . . . . . . . . . . . . . . . . . . . . . . . . . . . . . . . . . . . . . . . . . . . . . . . . 30
Hình 5. 1 Thông số cấu tạo hình học của Cyclone. . . . . . . . . . . . . . . . . . . . . . . . . 35
Hình 5. 2 Bảng thông số kỹ thuật .. . . . . . . . . . . . . . . . . . . . . . . . . . . . . . . . . . . . . 58
Hình 6. 1 Chân đỡ . . . . . . . . . . . . . . . . . . . . . . . . . . . . . . . . . . . . . . . . . . . . . . . . . 56 VII
DANH MỤC BẢNG BIỂU
Bảng 1. 1 Tải lượng ô nhiễm từ quá trình sản xuất bụi xi măng. . . . . . . . . . . . . . 12
Bảng 1. 2 Phân loại theo độ bám dính. . . . . . . . . . . . . . . . . . . . . . . . . . . . . . . . . . 15
Bảng 2. 1 Bảng thông số đầu vào. . . . . . . . . . . . . . . . . . . . . . . . . . . . . . . . . . . . . . 32
Bảng 2. 2 Nồng độ C các thông số ô nhiễm .. . . . . . . . . . . . . . . . . . . . . . . . . . . . . 32
Bảng 2. 3 Hệ số lưu lượng nguồn thải Kp. . . . . . . . . . . . . . . . . . . . . . . . . . . . . . . 33
Bảng 2. 4 Kết quả. . . . . . . . . . . . . . . . . . . . . . . . . . . . . . . . . . . . . . . . . . . . . . . . . . 33
Bảng 2. 5 Hàm lượng bụi cho phép với Cyclone. . . . . . . . . . . . . . . . . . . . . . . . . . 35
Bảng 2. 6 Kết quả. . . . . . . . . . . . . . . . . . . . . . . . . . . . . . . . . . . . . . . . . . . . . . . . . . 37
Bảng 2. 7 Thông số. . . . . . . . . . . . . . . . . . . . . . . . . . . . . . . . . . . . . . . . . . . . . . . . . 42
Bảng 2. 8 Thông số. . . . . . . . . . . . . . . . . . . . . . . . . . . . . . . . . . . . . . . . . . . . . . . . . 43
Bảng 2. 9 Kết quả. . . . . . . . . . . . . . . . . . . . . . . . . . . . . . . . . . . . . . . . . . . . . . . . . . 43
Bảng 2. 10 Bảng kích thước làm việc. . . . . . . . . . . . . . . . . . . . . . . . . . . . . . . . . . 46
Bảng 2. 11 Kết quả. . . . . . . . . . . . . . . . . . . . . . . . . . . . . . . . . . . . . . . . . . . . . . . . . 49 VIII
DANH MỤC TỪ VIẾT TẮT BTNMT The Ministry of Natural Bộ tài nguyên và môi Resources and Environment trường QCVN Technical regulations of Quy chuẩn Việt Nam Vietnam TCVN Technical standards of Tiêu chuẩn Việt Nam Vietnam VOC Volatile organic compound
Hợp chất hữu cơ dễ bay hơi 2 LỜI MỞ ĐẦU
Với sự phát triển của kinh tế, xã hội, những khu công nghiệp mọc lên ngày càng
nhiều, phương tiện giao thông được sử dụng ngày càng phổ biến hơn…Bên cạnh sản
xuất thép, điện thì sản xuất xi măng cũng là ngành công nghiệp quan trọng nhất ở Việt
Nam. Xi măng là loại vật liệu quan trọng của ngành xây dựng, góp phần không nhỏ
vào quá trình tăng trưởng kinh tế.
Đồng thời, đây cũng là tác nhân dẫn đến việc ô nhiễm không khí, ô nhiễm tiếng
ồn, khí thải, khói bụi… chứa hỗn hợp các chất ô nhiễm với thành phần, đặc tính với
nhiều mức độ khác nhau, tiếp xúc với chất độc trong thời gian dài ảnh hưởng không
nhỏ đến sức khỏe con người, hay ảnh hưởng nghiêm trọng đến môi trường xung
quanh… Nhu cầu sử dụng ngày càng tăng, đồng thời việc ảnh hưởng đến sự phát thải
và gây ô nhiễm môi trường đáng báo động.
Các quốc gia đang còn phải đối mặt với tình trạng mất cân bằng sinh thái, biến
đổi khí hậu, bệnh tật dẫn đến đói nghèo, mâu thuẫn xã hội gia tăng. Do đó đòi hỏi phải
có biện pháp xử lý và kiểm soát khí thải khẩn cấp để giảm thiểu tình trạng này cũng
như ngành sản xuất xi măng nói riêng giúp bảo vệ sức khỏe, không ảnh hưởng môi
trường làm việc, góp phần vào sự phát triển ổn định của doanh nghiệp
Với mong muốn được nghiên cứu, tìm hiểu kĩ hơn, vì thế nhóm chọn đề tài Xử lý
bụi trong sản xuất xi măng phục vụ cho Đồ án môn học ở học kì này. 3 PHẦN NỘI DUNG
CHƯƠNG I. TỔNG QUAN VỀ XI MĂNG, BỤI XI MĂNG; SƠ LƯỢC VỀ BỤI
CÁC PHƯƠNG PHÁP XỬ L Ý
1.1. Sơ lược xi măng Khái niệm:
Xi măng là một dạng bột mịn, mềm mại, là thành phần được tạo ra từ hỗn hợp
các loại vật liệu tự nhiên như đá vôi, đất sét hay các diệp thạch,…được sử dụng rộng
rãi với nhiều ưu điểm như thi công đơn giản, vật liệu sẵn có, tính chất cơ học tốt, độ
bền, tuổi thọ cao. Là nguyên liệu chính đối với ngành xây dựng dựng dân dụng: nhà,
cầu, đường bê tông…và nhiều lĩnh vực khác.
Khi xi măng được trộn với nước tạo ra sự kết dính với cát và đá tạo thành một
khối rắn chắc hay còn gọi là bê tông. Được cấu tạo từ 4 yếu tố cơ bản và cần thiết:
canxi, silicon, nhôm và sắt.
Xi măng thường có màu xám, ngoài ra còn có màu trắng nhưng rất hiếm và giá
thành cũng cao hơn so với xi măng xám.
Dưới quá trình tác dụng hóa lý, khi trộn với nước, cát, sỏi tạo thành bê tông; Khi
trộn nước và cát tạo thạch cao xi măng; Khi trộn với nước, vôi và cát tạo thành dạng vữa.
Thành phần chính Clinker được tạo ra từ quá trình nung, làm mét hỗn hợp đá vôi
tự nhiên, đất sét tự nhiên theo hệ số modun phù hợp, từ đó tạo các thành phần định
khoáng cụ thể; trộn chung với các chất khác theo một tỷ lệ nhất định, nghiền mịn để tạo ra xi măng
Thành phần phụ là thạch cao cùng một số chất phụ gia khác tùy vào chủng loại
và công dụng sẽ được thêm vào tăng độ rắn chắc, đảm bảo độ kết dính Gồm 6 giai đoạn chính: Khai thác mỏ Gia công nguyên liệu
Xử lý nguyên liệu sống Nung Clinker Nghiền xi măng 4 Đóng thành phẩm
Hình 1. 1 Quy trình sản xuất xi măng. Phân loại xi măng:
Theo thành phần cốt liệu và phụ gia trong quá trình sản xuất và nhu cầu của khách hàng:
Xi măng Portland PC: Có thành phần chủ yếu là Clinker chiếm tỉ lệ 95 đến 96%
và thạch cao chiếm tỉ lệ 4 đến 5%, được sử dụng nhiều trong các công trình thông
thường lẫn công trình đòi hỏi tính chịu lực cao như trụ cầu, dầm cầu, nhà cao tầng, đường giao thông...
Xi măng Portland hỗ hợp PCB: Được sản xuất từ việc nghiền hỗn hợp Clinker,
thạch cao và các phụ gia khác. Tuy nhiên lượng phụ gia bao gồm cả thạch cao phải
không vượt quá 40% mới được xem là đúng theo quy chuẩn. Xi măng portland hỗn
hợp PCB được sử dụng trong các công trình lớn, các tòa nhà cao tầng, các công trình
xây dựng đòi hỏi cường độ chịu lực cao và các công trình thi công gần biển...
Theo ứng dụng xi măng: 5
Xi măng chuyên dùng để trộn bê tông là những loại xi măng có mác từ 40 trở lên,
loại này có giá thành cao chủ yếu được sử dụng trong các nhà máy chế tạo bê tông tươi.
Xi măng đa dụng là loại xi măng phổ biến mà ta thường thấy trong hầu hết các
công trình xây dựng, nhà dân dùng để trộn bê tông, xây tô,... có giá thành tương đối rẻ.
Xi măng xây, tô, chỉ chuyên dùng cho mục đích xây tô có mác 30 trở xuống, loại
này có giá thành thấp nhất.
Tính chất xi măng:
Chứa nhiều thành phần khoáng Độ mịn cao
Khối lượng riêng nhẹ 3,05 - 3,15 g/cm3
Thể tích thay đổi do sự trao đổi nước của hồ xi măng và môi trường
Khoáng vbgật, độ mịn, hàm lượng thạch cao quyết định lượng nhiệt phát ra
Cường độ, Mác xi măng được xác định bằng cường độ uốn theo TCVN 4032:1985.
Về bụi xi măng:
Bụi xi măng chứa phần lớn các chất như oxit lưu huỳnh, nito tác động mạnh mẽ
tới quá trình trao đổi chất của thực vật, hệ sinh thái, môi trường cũng như sức khỏe con người
Kích thước rất nhỏ, < 3 𝜇m, lơ lửng trong không khí, bám lên thực vật cản trở
quá trình tổng hợp diệp lục, giảm khả năng quang hợp của cây xanh; Oxit có trong bụi
xi măng phản ứng trực tiếp với nước hình thành mưa axit ảnh hưởng thực vật, đất đai, mùa màng…
Tồn tại các tạp chất như crom, niken, coban, thủy ngân, chì…ảnh hưởng nghiêm
trọng tới môi trường và sức khỏe con người; đặc biệt với hàm lượng SiO2 > 2% gây
bệnh silicon phổi- bệnh nguy hiểm và phổ biến của việc sản xuất xi măng Vai trò:
Với nhiều đặc tính ưu việt, xi măng được áp dụng rộng rãi trong nhiều lĩnh vực
Khả năng cứng, chịu lực tốt, khả năng chống thấm nước,… dùng phổ biến trong
xây dựng nhà ở, cầu đường, đập thủy điện…đảm bảo vững chắc, an toàn 6
Sản xuất vật liệu xây dựng như bê tông, gạch lát, đá nhân tạo,… nhờ vào khả
năng kết dính, tính chất cơ học có cấu trúc tốt, tạo ra các khối chắc chắn; giảm thiểu
lượng rác thải, tiết kiệm tài nguyên môi trường
Sản xuất năng lượng: Sử dụng để sản xuất lò xo, lò đốt để nung đá vôi; Tạo khí
CO2, CH4 thành phần chính của quá trình sản xuất đ ệ i n, nhiệt . Nhược điểm:
Phát ra khí thải gây ô nhiễm, tăng hiệu ứng nhà kính
Nó cũng là yếu tố góp phần quan trọng trong vấn đề kinh tế.
Báo cáo tổng quan ngành xi măng 2023:
Ngành xi măng Việt Nam đang có sự cạnh tranh gay gắt từ cuối năm 2022 đến 9
tháng đầu năm 2023, tỷ lệ cung – cầu có nhiều sự chênh lệch khá lớn.
Nguồn cung trong nước gặp nhiều khó khăn do ảnh hưởng từ nhu cầu của thị
trường trong nước và quốc tế cũng như số lượng xi măng tồn kho tại các doanh nghiệp.
Giá xi măng tiếp tục giữ ổn định do:
Giá điện sản xuất tiếp tục chênh lệch khá lớn so với cùng kỳ và tác động lên giá thành xi măng thành phẩm
Thuế xuất khẩu Clinker tại Việt Nam biến động lớn
Sự ảnh hưởng từ giá vật liệu xây dựng lên ngành xây dựng ở mức cao.
Tổng quan ngành được đề cập trong báo cáo ngành xi măng 2023 Việt Nam
Nguyên vật liệu Giá than
Trong 9 tháng đầu năm 2023, giá than đang trên đà biến động mạnh do ảnh
hưởng bởi thời tiết tại Mỹ và châu Âu. Ngoài ra, giá khí đốt có sự chênh lệch lớn đã
kéo theo sản lượng than dùng để sản xuất điện không đạt mức kỳ vọng.
Cán cân cung – cầu than có sự chênh lệch khi sản lượng than khai thác tại Trung
Quốc ghi nhận sự biến động mạnh Giá điện
Giá điện toàn phần (FMP) trong 8 tháng đầu năm 2023 duy trì ổn định so với cùng qkỳ. 7 Xi măng
Sản lượng sản xuất xi măng trong nước đang có sự thay đổi, trong đó clinker có
sự biến động khá lớn so với tổng cơ cấu sản xuất.
Thị phần xuất khẩu xi măng và Clinker trong 9 tháng đầu năm không có nhiều sự
biến động, cụ thể: Xuất khẩu Clinker tương đối phân mảnh khi thị phần các doanh
nghiệp top đầu đều không vượt quá x%, các doanh nghiệp tiêu biểu xuất khẩu clinker
tại Việt Nam là Tập đoàn Thành Thắng, Nam Phương và một số tập đoàn khác.
Diễn biến giá xi măng
Giá xi măng vẫn đang chênh lệch lớn so với cùng kỳ do chịu ảnh hưởng từ giá
nguyên vật liệu đầu vào (giá xăng, dầu, than đá) và sự thiếu hụt nguồn cung nguyên vật liệu.
Dự báo tình hình xuất khẩu xi măng
Thuế xuất khẩu xi măng tăng từ 5% lên 10% khiến doanh nghiệp gặp nhiều khó
khăn khi giá bán không đủ bù đắp chi phí sản xuất và thuế.
Thị trường bất động sản tại các quốc gia xuất khẩu trọng điểm của Việt Nam khá
trầm lắng, ảnh hưởng không nhỏ đến thương mại xuất khẩu xi măng và Clinker của Việt Nam.
Triển vọng tiêu thụ xi măng của ngành xi măng Việt Nam Theo số liệu của Vụ
Vật liệu xây dựng (Bộ Xây dựng), vụ Vật liệu xây dựng (Bộ Xây dựng) dự kiến nhu
cầu tiêu thụ xi măng toàn ngành trong năm 2023 sẽ đạt khoảng 100 - 105 triệu tấn (dự
kiến tăng 7 - 10% so với năm 2022). Trong đó tiêu thụ nội địa ở mức 60 - 65 triệu tấn
và xuất khẩu đạt 35 - 40 triệu tấn. 8
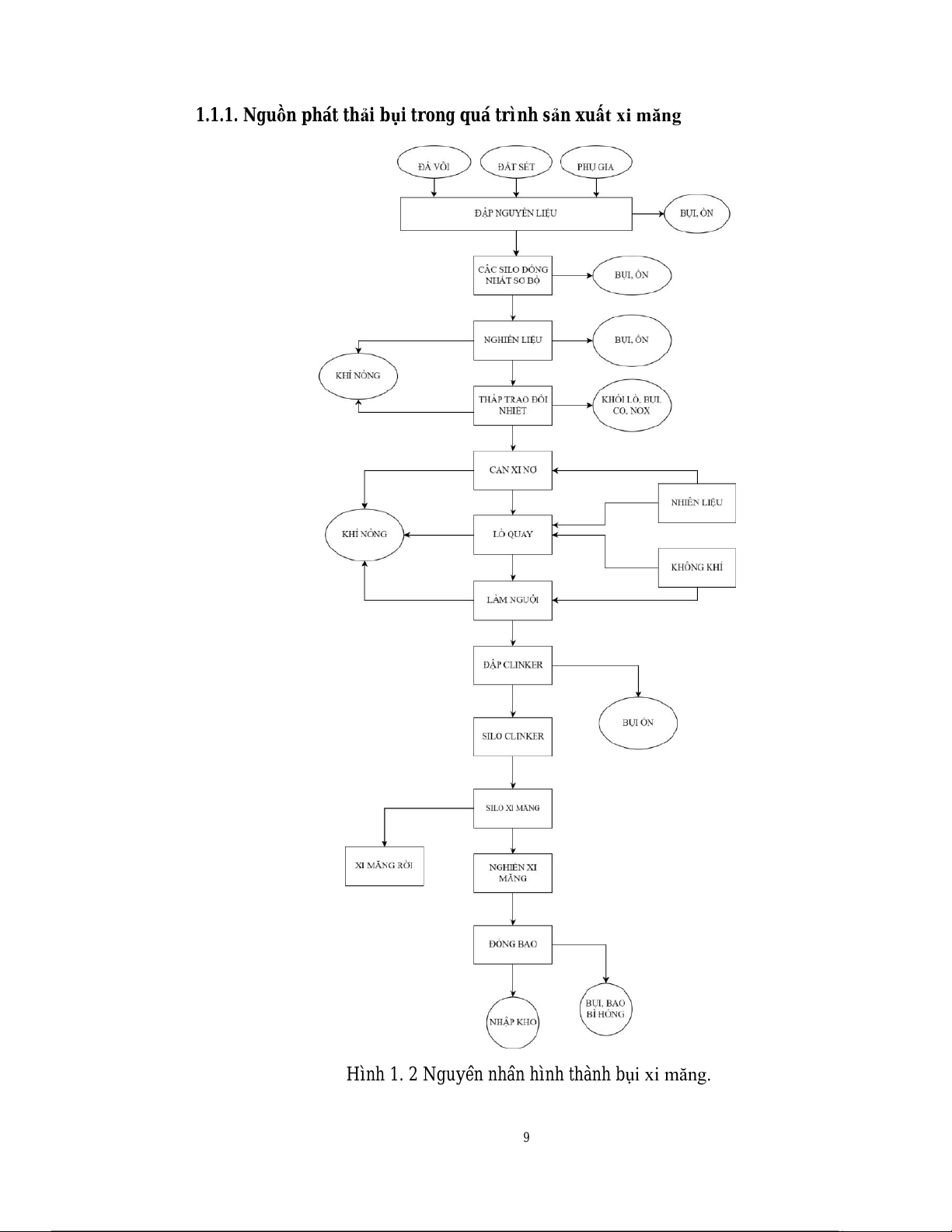
1.1.1. Nguồn phát thải bụi trong quá trình sản xuất xi măng
Hình 1. 2 Nguyên nhân hình thành bụi xi măng. 9
Công đoạn khai thác, đập và vận chuyển đá vôi về kho trong nhà máy
Hoạt động nổ mìn, sinh ra bụi. Đá vôi được vận chuyển bằng ô tô về nhà máy.
Tiếp tục phát sinh bụi từ phễu tiếp nhận đá vôi, lượng bụi rất lớn ( < 1500µm) đối với
máy búa, ( ≤ 50µm) ra khỏi nhà máy, vận chuyển đến kho bằng hệ thống băng tải, với
quá trình đổ rót, chuyển đổi vị trí phát sinh bụi vào môi trường không khí xung quanh.
Công đoạn khai thác, đập nhỏ ( bên ngoài nhà máy) và vận chuyển đất sét về kho trong nhà máy
Bụi phát sinh từ phễu tiếp nhận đá sét ( ≤ 500µm) của máy đập. Đá sét được vận
chuyển về kho chứa trên băng tải cao su và thiết bị rải đống giữa, phát sinh bụi từ các
điểm rót tại các vị trí chuyển đổi đá sét.
Đối với các nguyên liệu như Silica, Pirit và than
Phát sinh bụi trong quá trình tiếp nhận và quá trình vận chuyển nguyên liệu
Tại các kho chứa và đồng nhất nguyên liệu
Bụi phát sinh từ các vị trí chuyển đổi của băng tải hay tại các vị trí đổ rót nguyên liệu vào
Đối với thạch cao và phụ gia
Bụi phát sinh trong quá trình bốc nguyên liệu, xử lý hạt bụi có kích thước ≤ 500μm xuống ≤ 30μm
Công đoạn nghiền nguyên liệu
Sử dụng khí thải đốt than trong lò nung nguyên liệu và lò nung clinker với mục
đích sấy khô nguyên liệu. Bụi mịn được đưa tới và giữ lại ở thiết bị xử lý sơ cấp, phần
khí và bụi đưa qua hệ thống lọc bụi tiếp theo.
Công đoạn nghiền và cung cấp than
Phát sinh bụi từ quá trình rút than từ kho, vận chuyển, đổ rót vào két than khô, vào máy nghiền
Công đoạn nghiền xi măng
Bụi sinh ra trong quá trình cân định lượng, hệ thống vận chuyển 10 1.1.2. Quy chuẩn
Nồng độ bụi đầu ra luôn < 30mg/Nm3.
Khu vực nghiền xi măng < 20mg/Nm3. Hoàn toàn tuân thủ theo quy định hiện
hành của Nhà nước 100mg/Nm3 theo QCVN 23:2009 BT
/ NMT. Nhằm đảm bảo khi đi
vào sản xuất với cường độ cao thì môi trường vẫn xanh, sạch và an toàn
Lọc bụi cho hệ thống máy nghiền xi măng được thiết kế với công suất 966000
m3/h, khả năng thu hồi lên đến 99,9% lượng xi măng và giảm thiểu tối đa lượng bụi
phát tán ra môi trường, đảm bảo nồng độ khí thải < 20mg/Nm3
Lọc bụi túi cho hệ thống máy nghiền liệu và hệ thống lò nung với tải lọc thiết kế
1,02 ( m3/m2.min) khả năng thu hồi lên đến 99,9% bột liệu mịn và giảm thiểu tối đa
lượng bụi phát tán ra môi trường, đảm bảo nồng độ khí thải < 20mg/Nm3
Tại bất kì vị trí phát thải bụi như máy đập đá, trạm trung chuyển băng tải… được
trang bị lọc bụi túi nhằm kiểm soát nồng độ bụi trong khí thải ra môi trường < 30 mg/Nm3
Lọc bụi túi cho hệ thống máy nghiền than được thiết kế với vải lọc
1,03(m3/m2.min) hiệu suất thu hồi 99,9% lượng than mịn và giảm thiểu tối đa lượng
bụi phát tán ra môi trường, đảm bảo nồng độ khí thải < 20mg/Nm3
Nồng độ khí thải sau xử lý đạt QCVN 23:2009/BTNMT.
Xi măng sử dụng trong móng cấp phối gia cố xi măng là xi măng Poóclăng (PC)
đáp ứng yêu cầu quy định tại TCVN 2682 hoặc xi măng Poóclăng hỗn hợp (PCB) đáp
ứng yêu cầu quy định quy định tại TCVN 6260.
Xi măng sử dụng trong móng cấp phối gia cố xi măng có mác không nhỏ hơn 30 MPa.
Xi măng phải có thời gian bắt đầu ninh kết tối thiểu là 120 min. Lượng xi măng
(tính theo khối lượng hỗn hợp cốt liệu khô) thường được lựa chọn trong khoảng từ 2,5
% đến 6 % đối với cốt liệu là CPĐD và trong khoảng từ 4 % đến 10 % đối với cốt liệu là CPTN Theo QCVN 141: 2023 Hàm lượng SO3 < 3,5% Hàm lượng MgO < 5% Hàm lượng mất khi nung 11
Khi không sử dụng chất phụ gia đá vôi < 3%
Khi sử dụng phụ gia đá vôi < 3,5 %
Hàm lượng cặn không tan < 1,5% Bảng 1. 1 T ng ô nhi ải lượ
ễm từ quá trình sản xu t b ấ ụi xi măng.
STT Các hoạt động sản xuất
Hệ số ô nhiễm Tải lượng ô nhiễm (kg/ tấn Clinker) (kg/ năm) 1 Bốc dỡ Clinker 0,1 8700 2
Bốc dỡ phụ gia, thạch cao 0,1 8700 3 Vận chuyển Clinker 0,075 6525 4
Vận chuyển phụ gia, thạch 0,075 1050 cao 5 Dự trữ Cliner trong Silo 0,12 10440 6
Dữ trữ phụ gia, thạch cao 0,14 1960 7 Đập phụ gia, thạch cao 0,02 280 8 Nghiền Clinker 0,05 4350 9 Đóng bao xi măng 0,01 1000 10 Vận chuyển xi măng 0,01 1000
1.1.3. Đặc trưng ô nhiễm bụi và khí thải của các nhà máy sản xuất xi măng
Bụi trong không khí là vấn đề nan giải nhất trong công nghiệp sản xuất xi măng.
Phát sinh hầu hết từ các giai đoạn nổ mìn, lấy đá, nghiền nguyên liệu, nghiền xi măng,
vận chuyển,… Sinh ra các khí độc như SO2, NO2, CO2…Lượng bụi tạo thành trong quá trình khai thác:
0,4 kg bụi/ tấn đá trong công đoạn nổ mìn từ khai thác đá hộc
0,14 kg bụi/tấn đá nghiền khô và 0,009 theo phương pháp ướt 17 kg bụi/tấn đá khi vận chuyển 12
Bụi xi măng rất mịn ( kích thước < 3 μm) tồn tại dạng lơ lửng khi hít phải dễ gây
bệnh về phổi, về hô hấp. Hàm lượng SiO2 tự do > 2% có khả năng gây bệnh silicon
phổi - bệnh nghề nghiệp nguy hiểm và phổ biến nhất của công nghiệp sản xuất xi măng.
Bụi còn theo gió phát tán xạ, lắng xuống đất, tồn tại ở thời gian dài làm hư hỏng
đất hay suy thoái hệ thực vật. Bụi đất, than khi vào phổi kích thích cơ học gây phản
ứng xơ hóa phổi gây bệnh về hô hấp.
1.1.4. Tác hại của bụi xi măng
Đối với con người: Bệnh về hô hấp, phổi, tiêu hóa… Tỷ lệ Silic > 2% nguy hại tính mạng con người
Làm giảm khả năng quang hợp, cây chậm phát triển, cho năng suất thấp
Thay đổi thành phần môi trường nước, tăng lượng chất rắn lơ lửng trong nước…
Suy thoái môi trường đất, ảnh hưởng xấu cho nền nông nghiệp
Khí thải phát sinh ra CO2, NOx, CO, SO2, HF gây ảnh hưởng nghiêm trọng đến
sức khỏe con người, môi trường xung quanh th
Công nhân tại nhà máy trực tiếp bởi các tác động như
Tiếng ồn: Điếc tai, bệnh tim mạch, bệnh thần kinh…
Ô nhiễm nhiệt: Mất nước, rối loạn cơ thể, mệt mỏi, đau đầu,... Gây tai nạn lao động, giảm năng suất
Vì thế, ta có những biện pháp được đề xuất để giảm thiểu những tác động cần thiết:
Bảo hộ cho người lao động: Kính bảo hộ, quần áo chống thấm, mặt nạ chống bụi,
đeo găng tay chống nước…
Hoạt động công việc sắp xếp nơi làm việc hợp lý, thoáng gió.
Biết những biện pháp sơ cứu cần thiết
Lắp đặt hệ thống hút lọc bụi
1.1.5. Quy trình xử lý khí thải nhà máy sản xuất xi măng
Giai đoạn 1: Xử lý khí NOx bằng cách phun dung môi dạng sương mù trực tiếp
vào dòng khí thải xi măng ( dung môi thường được dùng phổ biến là NH3 hoặc ure)
sản phẩm sinh ra là khí N2 - không gây nguy hại đến môi trường. 13
Giai đoạn 2: Xử lí bụi trong khí thải xi măng: Dòng khí chứa bụi được hút vào hệ
thống lọc bụi túi vải, hạt có kích thước lớn sẽ rớt xuống, hạt có kích thước nhỏ hơn sẽ
bám vào bề mặt túi lọc, sau đó được làm rơi bằng thiết bị rung giũ bụi
Giai đoạn 3: Sau khi được lọc bụi, dòng khí qua tháp hấp phụ. Xử lý khí SO2, các
chất ô nhiễm còn sót lại được than hoạt tính giữ lại, không khí sạch được đưa ra bầu khí quyển.
1.2. Sơ lược về bụi 1.2.1. Khái niệm
Một loại hạt rắn nhỏ gồm hỗn hợp phức tạp các chất vô cơ lẫn hữu cơ, tồn tại
dạng lỏng hoặc rắn lơ lửng trong không khí. Gồm sulfate, nitrat, amoniac, natri clorua,
cacbon đen, bụi khoáng và nước.
Kích thước có thể nhỏ như nguyên tử đến nhìn thấy được bằng mắt thường, đồng
thời tồn tại dạng lơ lửng trong thời gian dài ngắn khác nhau
1.2.2. Phân loại bụi theo nguồn gốc
Bụi tự nhiên ( do động đất, núi lửa…)
Bụi thực vật ( gỗ, bông, bụi phấn hoa…)
Bụi động vật, người ( lông tay chân, tóc…)
Bụi nhân tạo ( nhựa hóa học, cao su…)
Bụi kim loại ( sắt, đồng, chì…)
Bụi hỗn hợp ( công nghệ mài, đúc…)
1.2.3. Phân loại theo kích thước hạt bụi
Bụi lớn (bụi thô) : kích thước > 10μm; có thể thấy bằng mắt thường
Bụi vừa (bụi trung bình) : kích thước 2,5 - 10μm; có thể thấy bằng mắt thường,
thường không gây ra những vấn đề lớn cho sức khỏe con người
Bụi mịn (bụi siêu mịn): kích thước < 2,5μm; nguy hiểm nhất với sức khỏe con
người, gây ra các vấn đề về hô hấp, viêm phổi…
Phân loại bụi theo tác hại:
Bụi nhiễm độc chung ( chì, thủy ngân, benzene…) 14
Bụi gây dị ứng viêm mũi, hen, nổi ban ( từ bông, gai, phân hóa học, tinh dầu gỗ…)
Bụi gây ung thư ( từ quặng, crom, chất phóng xạ…)
Bụi xơ hóa phổi ( thạch anh, quặng amiang…)
1.2.4. Tính chất hóa lý của bụi Tính tán xạ
Dựa vào thành phần tán xạ để chọn thiết bị lọc ( hàm lượng được tính bằng số
lượng hay khối lượng của hạt ở nhiều nhóm với kích thước khác nhau, trong khoảng
trị số xác định được coi là giới hạn dưới và giới hạn trên)
Kích thước hạt ( thông số cơ bản); đặc trưng bằng vận tốc treo ( vt, m/s) - vận tốc
rơi tự do của hạt trong không khí Tính bám dính
Xác định xu hướng kết dính. Nếu độ kết dính tăng, thiết bị lọc bị tắc nghẽn.
Kích thước hạt càng nhỏ, càng dễ bám dính vào bề mặt của thiết bị. Bụi có 60 -
70% hạt có đường kính < 10μm được coi là bụi kết dí Bảng 1. 2 Phân lo bám dính. ại theo độ Đặc trưng Tên gọi Không kết
Bụi xỉ khô, bụi thạch anh, bụi sét khô dính
Kết dính yếu Tro bay chứa nhiều sản phẩm chữa cháy, bụi than cốc, bụi
MgCO3 khô, bụi apatit khô, bụi lò cao
Kết dính vừa Tro bay chết hết, tro than bùn, bụi than bùn, bụi kim loại, bụi
pirit, các oxit của chì, kẽm, bụi xi măng khô Kết dính
Bụi xi măng thoát ra từ không khí ẩm, bụi thạch cao và mạnh
thạch cao mịn, phân bón, bụi clinker, supephotphat kép,… Tính mài mòn
Đại diện đặc trưng cho độ mài mòn của kim loại ở vận tốc như nhau của khí hay
nồng độ như nhau ở bụi. Phụ thuộc vào nhiều yếu tố như độ cứng, hình dạng, kích
thước và mật độ của hạt. Tính thấm 15
Các hạt dễ thấm, không bị nhúng chìm hay bao phủ bởi các hạt lỏng, nổi trên bề mặt nước.
Các hạt khó thấm tiếp xúc với bề mặt chất lỏng, dễ bị bề mặt chất lỏng bao bọc.
Các hạt còn lại tới gần chất lỏng, kết quả của sự va đập đàn hồi với các hạt nhúng
chìm trước đó, bị đẩy trở lại dòng khí, hiệu quả lọc thấp
Các hạt có bề mặt không đều được bao bọc bởi vỏ khí, hấp thụ cản trở sự thấm.
Hạt có bề mặt phẳng dễ thấm hơn
Tính hút ẩm và tính hòa tan
Bụi có thể được lọc trong các thiết bị lọc kiểu ướt. Được xác định bởi thành phần
hóa học, kích thước, hình dạng, độ nhám bề mặt. Tính mang điện
Ảnh hưởng trạng thái bụi trong đường ống, hiệu suất bụi, an toàn cháy nổ, tính bám dính của bụi. Tính cháy nổ
Do tiếp xúc giữa bề mặt với oxy trong không khí, có thể tự bốc cháy hay tạo thành hỗn hợp nổ
1.2.5. Phương pháp xử lý VOC Tính chất
Là các hợp chất hữu cơ có gốc Cacbon, tồn tại dạng rắn hoặc lỏng, nhiệt độ sôi
thấp và bay hơi rất nhanh khi tiếp xúc với áp suất khí quyển ở điều kiện bình thường;
Khi lẫn vào không khí, nhiều loại VOC liên kết lại với nhau hình thành nên những hợp chất mới.
Nguồn gốc phát sinh đa dạng:
50% từ hoạt động công nghiệp: sơn, chất kết dính, dược phẩm, mỹ phẩm, xăng…
VOC thường là dung môi công nghiệp như benzene (C6H6), toluene (C7H8), xylen(C8H10),…
16% từ tổ chức, hộ gia đình: chất tẩy rửa, nước hoa xịt phòng, thuốc diệt côn trùng,…
11% từ sản xuất nông nghiệp: thuốc trừ sâu
10% phương tiện giao thông và 1 số nguyên nhân khác 16 Tác hại:
Ảnh hưởng đến môi trường: VOC tiếp xúc, phản ứng trực tiếp với ánh sáng mặt
trời và khí NOx sinh khí Ozone- chất gây ô nhiễm; Phản ứng quang hóa trong phân
hủy VOC sinh CO2 - khí gây hiệu ứng nhà kính
VOC + ánh sáng + NO2 + O2 → O3 + NO + CO2 + H2
Ảnh hưởng đến sức khỏe con người: Gây kích ứng da, đường hô hấp, đau đầu,
chóng mặt, mệt mỏi, giảm trí nhớ. Tiếp xúc đủ lâu dài suy giảm chức năng gan, thận, hệ thần kinh trung ương Giải pháp:
Xử lý mùi bằng quá trình hấp phụ: Dùng than hoạt tín h
Xử lý mùi bằng quá trình hấp thụ: Độ hòa tan của các chất khí cần khử trong
nước ở điều kiện bình thường không cao, do đó hiệu quả quá trình hấp thụ bằng nước khá thấp
Có thể dùng các loại dung dịch khác nhau để tưới trong các loại thiết bị rửa khí
như buồng phun rỗng, scruber có lớp đệm, scruber sủi bọt,… với mục đích khử các
chất có mùi.; Ví dụ như khử khí H2S có thể dùng các loại dung dịch như natri
cacbonat, amoni cacbonat, kali photphat,…
Xử lý mùi bằng phương pháp thiêu đốt: Được áp rộng rãi đối với các khí thải
chứa các chất hữu cơ có mùi với nồng độ cao.
Đốt trực tiếp: Đảm bảo nhiệt trong khoảng 600 - 800°C, dùng khí đốt thiên nhiên.
Đốt có xúc tác: Nhiệt độ duy trì 250 - 450°C
Sản phẩm của quá trình oxy hóa các chất có mùi phần lớn là nước (H2O) và
dioxit cacbon (CO2). Ngoài ra còn có SO2, NOx,… Quá trình oxy hóa biến những chất
có mùi và rất độc hại thành những chất không hoặc ít độc hại và mùi bớt khó chịu hơn. 17