



















Preview text:
  lOMoAR cPSD| 60752940
BỘ GIÁO DỤC VÀ ĐÀO TẠO 
TRƯỜNG ĐẠI HỌC CÔNG NGHỆ ĐÔNG Á   
BÁO CÁO THỰC TẬP CUỐI KHÓA   
Sinh viên thực hiện  :  Nguyễn Sơn Anh    Ngày sinh  :  23/12/2002    Lớp:  Khóa: K12  TTCK.12.K12.06.TT.C02    Khoa  : 
Quản trị kinh doanh    Mã sinh viên  :  20213685   
Giảng viên hướng dẫn  : 
Th.S Nguyễn Thị Phương Nhung  Bắc Ninh, năm 2024    lOMoAR cPSD| 60752940
BỘ GIÁO DỤC VÀ ĐÀO TẠO 
TRƯỜNG ĐẠI HỌC CÔNG NGHỆ ĐÔNG Á 
BÁO CÁO THỰC TẬP CUỐI KHÓA 
Họ và tên sinh viên:  Nguyễn Sơn Anh  Ngày sinh: 23/12/2002  Khóa: K12 
 Lớp: TTCK.12.K12.06.TT.C02 
Ngành: Quản trị kinh doanh    Điểm số:  Bằng số:  Bằng chữ:    CÁN BỘ CHẤM 1  CÁN BỘ CHẤM 2   
(Ký và ghi rõ họ tên) 
 (Ký và ghi rõ họ tên)  Bắc Ninh, năm 2024    lOMoAR cPSD| 60752940 MỤC LỤC 
DANH MỤC TỪ VIẾT TẮT.............................................................................................3 
DANH MỤC SƠ ĐỒ VÀ BẢNG BIỂU............................................................................4 
LỜI MỞ ĐẦU....................................................................................................................5 
PHẦN 1: KHÁI QUÁT VỀ ĐƠN VỊ THỰC TẬP.............................................................6 
1. Lịch sử hình thành và phát triển của doanh 
nghiệp.....................................................6 
1.1. Thông tin chung...................................................................................................6 
1.2. Quy mô hiện tại....................................................................................................6 
1.3. Lịch sử hình thành và phát triển...........................................................................6 
2. Cơ cấu tổ chức doanh 
nghiệp......................................................................................7 
2.1. Cơ cấu tổ chức.....................................................................................................7 
2.2. Mối quan hệ giữa các bộ phận..............................................................................9 
2.3. Chức năng quyền hạn của mỗi bộ phận..............................................................11 
3. Lĩnh vực và tổ chức hoạt động sản xuất kinh doanh chính của doanh  nghiệp..........16 
3.1. Lĩnh vực kinh doanh chính của doanh nghiệp/cơ quan, đơn vị..........................16 
3.2. Tổ chức sản xuất kinh doanh của doanh nghiệp.................................................18 
4. Kết quả kinh doanh của doanh nghiệp (trong 3 năm gần 
nhất).................................21 PHẦN 2: Thực Trạng hoạt động vận chuyển hàng hoá của 
công ty TNHH sản xuất và 
thương mại Hoà Xuân Bình..............................................................................................23 
1. Các yếu tố tác động đến hoạt động vận chuyển hàng hoá.........................................23 
1.1. Yếu tố bên trong.................................................................................................23 
1.2. Yếu tố bên ngoài................................................................................................23 
2. Các bước hoạt động vận chuyển hàng hóa................................................................24 
3. Kết quả của hoạt động đó tại đơn vị thực tập............................................................24 
PHẦN 3: ĐÁNH GIÁ CHUNG VÀ ĐỀ XUẤT HOÀN THIỆN.....................................25 
1. Đánh giá chung.........................................................................................................25 
1.1.Những ưu điểm...................................................................................................25 
1.2. Những hạn chế...................................................................................................25 
2. Các đề xuất hoàn thiện..............................................................................................25    lOMoAR cPSD| 60752940 KẾT 
LUẬN......................................................................................................................26 
DANH MỤC TỪ VIẾT TẮT  STT  Chữ viết tắt  Giải thích  1  TNHH  Trách nhiệm hữu hạn  2  QA  Quality Assurance.  3  QC  Quality Control        lOMoAR cPSD| 60752940
DANH MỤC SƠ ĐỒ VÀ BẢNG BIỂU  Số hiệu  Tên  Trang  1.2.1 
Sơ đồ cơ cấu bộ máy tổ chức Công ty TNHH sản xuất và  7 
thương mại Hòa Xuân Bình  1.4 
Báo cáo kết quả kinh doanh của Công ty TNHH sản xuất và  21 
thương mại Hòa Xuân Bình trong 3 năm gần nhất        lOMoAR cPSD| 60752940 LỜI MỞ ĐẦU 
Đợt thực tập vừa qua em đã có cơ hội giao lưu học hỏi, trải nghiệm môi trường 
làm việc công ty, giúp em có cơ hội áp dụng những kiến thức đã học và học những kiến  thức mới. 
Em xin gửi lời cảm ơn đến ban lãnh đạo cùng các phòng ban, các anh chị đồng 
nghiệp trong Tổng quan về Công ty TNHH sản xuất và thương mại Hòa Xuân Bình – đơn 
vị doanh nghiệp đã tiếp nhận và hướng dẫn, tạo điều kiện thuận lợi cho em có nhiều kinh 
nghiệm và trau dồi thêm nhiều kĩ năng. 
Em cũng xin cảm ơn nhà trường Đại học Công Nghệ Đông Á đã tạo điều kiện cho 
sinh viên chúng em có cơ hội tham gia và thực tập tại các doanh nghiệp giúp chúng em có 
thêm kiến thức và kinh nghiệm để có thêm hành trang bước ra xã hội. Em cũng xin cảm ơn 
giảng viên hưỡng dẫn cô Nguyễn Thị Phương Nhung đã tận tình, giúp đỡ để em hoàn thành  báo cáo này.      lOMoAR cPSD| 60752940
PHẦN 1: KHÁI QUÁT VỀ ĐƠN VỊ THỰC TẬP 
1. Lịch sử hình thành và phát triển của doanh nghiệp  1.1. Thông tin chung 
 Tên doanh nghiệp: Công ty TNHH sản xuất và thương mại Hòa Xuân Bình 
 Địa chỉ: Cụm 7, Thôn Triệu Xuyên, Xã Long Xuyên, Huyện Phúc Thọ, Thành phố Hà  Nội, Việt Nam 
 Người đại diện: Bà Phan Thị Thanh 
 Chức vụ : Giám đốc 
 Ngày hoạt động : 02 tháng 10 năm 2012 
 Địa chỉ email : hoaxuanbinh111@gmail.com 
 Lĩnh vực hoạt động: Công nghiệp sản phẩm đồ gỗ nội thất. 
 Ngành kinh doanh: Sản xuất kinh doanh phân phối sản phẩm nội thất 
 Mặt hàng kinh doanh chính: Cung cấp các sản phẩm như nội thất công sở, trường học,  gia đình. 
1.2. Quy mô hiện tại 
Công ty đang là đơn vị cung cấp nội thất, phôi gỗ và các sản phẩm có liên quan 
với mức doanh thu năm 2021 đạt 17 tỷ đồng, xây dựng mối quan hệ với nhiều khách 
hàng lớn như: Hòa Phát, Giải pháp viễn thông quốc tế, Vinhomes, Đại học Công nghiệp 
Hà Nội, Đại học quốc gia Hà Nội, Green T&T. Đồng thời Công ty chú trọng các hoạt 
động sản xuất, phân phối, đầu tư cơ sở vật chất, nhà xưởng với tổng diện tích khoảng 
2.000m2 và đội ngũ hơn 70 nhân sự với 12 kỹ sư về cơ khí , tự động hoá. 
1.3. Lịch sử hình thành và phát triển. 
Ngày 02.10.2012, Công ty TNHH sản xuất và thương mại Hòa Xuân Bình được 
thành lập, với lĩnh vực kinh doanh chính là cung cấp sản phẩm đồ gỗ nội thất cho các khu 
vực trường học và khu đô thị. Nhân sự công ty khi đó chỉ có 13 người. 
Trong giai đoạn 3 năm tiếp theo, từ 2013 đến 2015, Công ty tiếp tục mở rộng việc 
cung cấp thiết bị cho các đơn vị chung cư mới, cá nhân doanh nghiệp, trường học với một 
số khách hàng tiêu biểu như Hòa Phát, đại học Thương Mại, Công ty TNHH chuyên nội 
thất Kim Oanh. Cùng với đó là hợp tác với các đối tác nước ngoài về thiết bị tự động hoá. 
Năm 2016 là dấu mốc quan trọng với việc công ty mở rộng phạm vi kinh doanh. 
Công ty cũng phát triển nhân sự lên 30 người, đầu tư cơ sở vật chất, nhà xưởng với diện  tích hơn 1.000m2 
Từ năm 2017 đến năm 2019, Công ty mở rộng phạm vi kinh doanh lên cả nước với 
nhiều dự án đi liền với khu chung cư mới như vinhomes. Đồng thời cung cấp nội thất linh 
kiện cho nhiều trường đại học, cao đẳng, trường dạy nghề.    lOMoAR cPSD| 60752940
Từ năm 2019 đến năm 2021, Công ty dần định hướng là đơn vị tiên phong cung 
cấp nội thất thiết kế trong các lĩnh vực: Công nghiệp, giáo dục, dân sinh với mức doanh 
thu năm 2021 đạt 17 tỷ đồng, xây dựng mối quan hệ với nhiều khách hàng lớn như: 
Vinhomes, Đại học Công nghiệp Hà Nội, Đại học quốc gia Hà Nội. Đồng thời Công ty 
chú trọng các hoạt động đào tạo, phát triển con người, đầu tư cơ sở vật chất, nhà xưởng 
với tổng diện tích 2.000m2 và đội ngũ hơn 70 nhân sự với 12 kỹ sư về cơ khí , tự động  hoá. 
2. Cơ cấu tổ chức doanh nghiệp 
2.1. Cơ cấu tổ chức   
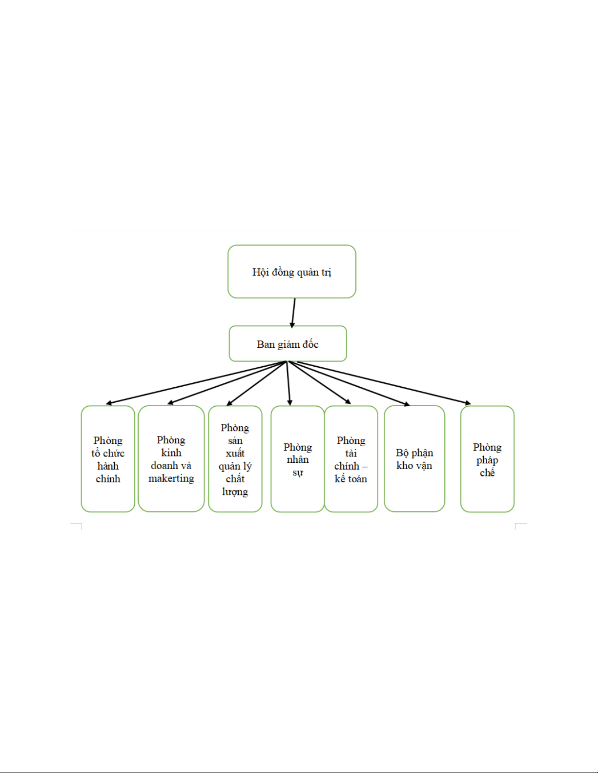
Hình 2.1 :Sơ đồ cơ cấu bộ máy tổ chức Công ty TNHH sản xuất và thương mại Hòa Xuân Bình 
(Nguồn: Công ty TNHH sản xuất và thương mại Hòa Xuân Bình)  1. 
Hội đồng quản trị : Chịu trách nhiệm quyết định chiến lược, đường lối phát 
triển của công ty.Đưa ra quyết định quan trọng liên quan đến tài chính, nhân sự và chiến  lược kinh doanh.  2. 
Ban giám đốc: Là người đứng đầu, quản lý và điều hành toàn bộ hoạt động 
của công ty. Báo cáo trực tiếp cho Hội đồng thành viên và chịu trách nhiệm trước pháp 
luật về hoạt động của công ty.    lOMoAR cPSD| 60752940 3. 
Phó giám đốc : Hỗ trợ Giám đốc trong việc điều hành các hoạt động hằng 
ngày của công ty. Phụ trách một hoặc nhiều mảng quan trọng như sản xuất, thương mại  hoặc tài chính.  4. 
Phòng Tài chính - Kế toán  - 
Kế toán trưởng: Quản lý các hoạt động liên quan đến kế toán, kiểm soát thu 
chi, báo cáo tài chính, lập bảng cân đối kế toán.  - 
Bộ phận tài chính: Phân tích tài chính, dự báo chi phí và quản lý ngân sách  của công ty. 
5. Phòng kinh doanh/Marketing  - 
Trưởng phòng Kinh doanh/Marketing: Xây dựng và thực hiện các chiến 
lược tiếp thị, quảng bá sản phẩm, dịch vụ.  - 
Bộ phận kinh doanh: Phụ trách bán hàng, duy trì và mở rộng mối quan hệ 
với khách hàng, quản lý kênh phân phối.  - 
Bộ phận Marketing: Triển khai các chiến dịch quảng cáo, tiếp thị số (digital 
marketing), nghiên cứu thị trường và phát triển thương hiệu.  6. Phòng sản xuất  - 
Trưởng phòng Sản xuất: Chịu trách nhiệm quản lý dây chuyền sản xuất, 
đảm bảo năng suất và chất lượng sản phẩm.  - 
Bộ phận kỹ thuật và công nghệ: Quản lý và vận hành các máy móc, công 
nghệ sản xuất, bảo trì thiết bị.  - 
Bộ phận quản lý chất lượng (QA/QC): Giám sát chất lượng sản phẩm từ 
giai đoạn nguyên liệu đến khi sản phẩm hoàn thiện.  7. Phòng nhân sự  - 
Trưởng phòng nhân sự: Quản lý các chính sách liên quan đến tuyển dụng, 
đào tạo, đánh giá nhân sự và phúc lợi.  - 
Bộ phận tuyển dụng: Phụ trách tìm kiếm, phỏng vấn và tuyển chọn nhân sự 
phù hợp với yêu cầu của công ty.  - 
Bộ phận đào tạo và phát triển: Xây dựng chương trình đào tạo và phát triển  kỹ năng cho nhân viên.    lOMoAR cPSD| 60752940
8. Phòng hành chính: Quản lý các công việc văn phòng như hành chính, pháp 
lý, quản lý giấy tờ, tài liệu và trang thiết bị. 
9. Phòng kho vận (Logistics) 
- Trưởng phòng kho vận: Quản lý hoạt động kho bãi, hàng hóa và vận chuyển. 
- Bộ phận quản lý kho: Kiểm soát nhập và xuất hàng, quản lý tồn kho, điều phối vận 
chuyển hàng hóa đến các điểm phân phối hoặc khách hàng. 
2.2. Mối quan hệ giữa các bộ phận 
Mối quan hệ giữa các bộ phận trong Công ty TNHH sản xuất và thương mại Hòa 
Xuân Bình hay bất kỳ công ty nào đều dựa trên sự phối hợp và tương tác để đạt được mục 
tiêu chung. Dưới đây là cách các bộ phận chính liên kết và tương tác với nhau: 
1. Hội đồng quản trị ⇄ Giám đốc/Tổng giám đốc  - 
Hội đồng thành viên đặt ra các chiến lược, mục tiêu phát triển và giám sát 
hoạt động tổng thể của công ty.  - 
Giám đốc/Tổng giám đốc thực hiện các chiến lược và mục tiêu đó bằng 
cách điều hành các phòng ban khác nhau. Hội đồng thành viên sẽ trực tiếp giám sát và hỗ 
trợ Giám đốc trong việc ra quyết định. 
2. Giám đốc/Tổng giám đốc ⇄ Phó giám đốc: Phó giám đốc hỗ trợ Giám 
đốc/Tổng giám đốc trong việc điều hành và quản lý một số hoạt động cụ thể, có thể là 
giám sát các phòng ban như sản xuất, kinh doanh hoặc tài chính. Hai vị trí này liên tục 
trao đổi thông tin để đảm bảo sự phối hợp giữa các bộ phận diễn ra suôn sẻ. 
3. Giám đốc/Tổng giám đốc ⇄ Các phòng ban chính 
- Phòng tài chính - kế toán, phòng kinh doanh/Marketing , phòng sản xuất, phòng 
nhân sự, phòng hành chính, phòng kho vận: Tất cả các bộ phận đều báo cáo trực tiếp cho 
Giám đốc/Tổng giám đốc, người sẽ chỉ đạo và điều chỉnh các hoạt động của từng phòng 
ban để phù hợp với mục tiêu chung của công ty. 
4. Phòng tài chính - kế toán ⇄ Các phòng ban khác  - 
Phòng tài chính - kế toán có vai trò quản lý tài chính cho toàn bộ công ty, vì 
vậy tất cả các phòng ban đều cần làm việc chặt chẽ với phòng này để lập ngân sách, theo  dõi chi phí và doanh thu.    lOMoAR cPSD| 60752940 - 
Ví dụ: Phòng sản xuất cần ngân sách để vận hành sản xuất; phòng kinh 
doanh Marketing cần nguồn vốn cho chiến lược quảng cáo, và phòng nhân sự cần ngân 
sách cho việc tuyển dụng và đào tạo. 
5. Phòng kinh doanh/Marketing ⇄ Phòng sản xuất  - 
Phòng kinh doanh/Marketing thường phối hợp chặt chẽ với phòng sản xuất 
để dự đoán nhu cầu thị trường và điều chỉnh sản lượng phù hợp. Các kế hoạch marketing 
cũng phải căn cứ vào khả năng sản xuất của công ty.  - 
Phòng sản xuất cần phản hồi về chất lượng sản phẩm từ phòng kinh 
doanh/Marketing để điều chỉnh dây chuyền sản xuất và cải tiến sản phẩm. 
6. Phòng kinh doanh/Marketing ⇄ Phòng kho vận: Phòng kinh 
doanh/Marketing và Phòng kho vận cần hợp tác để đảm bảo sản phẩm được lưu trữ và 
phân phối một cách hiệu quả. Phòng kinh doanh sẽ thông báo về đơn hàng, trong khi 
Phòng Kho vận đảm bảo hàng hóa được chuẩn bị và vận chuyển kịp thời. 
7. Phòng nhân sự ⇄ Tất cả các phòng ban  - 
Phòng nhân sự quản lý các hoạt động liên quan đến tuyển dụng, đào tạo và 
phát triển nhân viên cho tất cả các bộ phận. Mỗi phòng ban có nhu cầu nhân sự riêng, vì 
vậy họ phải phối hợp với phòng nhân sự để đảm bảo có đủ nhân viên đáp ứng nhu cầu  hoạt động.  - 
Phòng nhân sự cũng giám sát các chính sách phúc lợi và môi trường làm 
việc, nên thường xuyên liên lạc với các phòng ban khác để đảm bảo tuân thủ quy định. 
8. Phòng sản xuất ⇄ Phòng quản lý chất lượng (QA/QC) 
- Phòng Sản xuất cần đảm bảo sản phẩm đạt tiêu chuẩn chất lượng trước khi đưa ra 
thị trường. Phòng QA/QC chịu trách nhiệm kiểm tra chất lượng, phản hồi về lỗi hoặc các 
yêu cầu cải tiến từ dây chuyền sản xuất. 
9. Phòng hành chính ⇄ Tất cả các phòng ban 
- Phòng hành chính cung cấp các dịch vụ văn phòng, quản lý trang thiết bị, tài liệu, 
và xử lý các công việc hành chính hàng ngày cho toàn bộ công ty. Các phòng ban thường 
xuyên cần sự hỗ trợ từ phòng này để duy trì hiệu quả hoạt động.    lOMoAR cPSD| 60752940
Mối quan hệ giữa các bộ phận phải được điều phối một cách hợp lý và hiệu quả để đảm 
bảo hoạt động của công ty diễn ra suôn sẻ, từ quản lý tài chính, sản xuất, nhân sự, đến 
việc thực hiện các chiến lược kinh doanh và marketing. 
2.3. Chức năng quyền hạn của mỗi bộ phận 
Dưới đây là chi tiết về chức năng và quyền hạn của từng bộ phận trong cơ 
cấu tổ chức của Công ty TNHH sản xuất và thương mại Hòa Xuân Bình: 
1. Hội đồng thành viên 
 Chức năng: Quản lý và quyết định các vấn đề quan trọng nhất liên quan 
đến hoạt động của công ty. 
 Quyền hạn: Hội đồng Quản trị Công ty TNHH Sản xuất và Thương mại 
Hòa Xuân Bình có các quyền hạn quan trọng trong việc định hướng và điều hành 
công ty. Cụ thể, Hội đồng Quản trị chịu trách nhiệm phê duyệt các chiến lược và 
mục tiêu phát triển dài hạn của công ty, đảm bảo rằng các kế hoạch này phù hợp 
với tầm nhìn và mục tiêu tổng thể của công ty. Bên cạnh đó, Hội đồng Quản trị có 
quyền quyết định việc thay đổi cấu trúc vốn của công ty, bao gồm các quyết định 
liên quan đến việc huy động hoặc điều chỉnh vốn nhằm tối ưu hóa nguồn lực tài 
chính của công ty. Hội đồng cũng đảm nhiệm việc bổ nhiệm và miễn nhiệm các vị 
trí lãnh đạo cấp cao như Giám đốc hoặc Tổng giám đốc, đảm bảo rằng công ty có 
đội ngũ lãnh đạo phù hợp để thực hiện các mục tiêu chiến lược. Hơn nữa, Hội 
đồng Quản trị phải thông qua các quyết định quan trọng liên quan đến đầu tư lớn, 
mua bán tài sản đáng kể và ký kết các hợp đồng quan trọng, đảm bảo rằng các 
quyết định này được thực hiện một cách thận trọng và có lợi nhất cho sự phát triển 
bền vững của công ty. Những quyền hạn này cho phép Hội đồng Quản trị duy trì 
vai trò kiểm soát và định hướng chiến lược, góp phần vào sự thành công và phát 
triển lâu dài của công ty. 
2. Giám đốc/Tổng giám đốc 
 Chức năng: Điều hành hoạt động hàng ngày của công ty và thực hiện các 
chiến lược do Hội đồng thành viên đề ra.    lOMoAR cPSD| 60752940
 Quyền hạn: Ban Giám đốc Công ty TNHH Sản xuất và Thương mại Hòa 
Xuân Bình nắm giữ những quyền hạn quan trọng nhằm đảm bảo sự hoạt động hiệu 
quả và ổn định của công ty. Trước tiên, Ban Giám đốc có quyền điều phối và giám 
sát các phòng ban trong công ty, đảm bảo rằng tất cả các bộ phận hoạt động đồng 
bộ và đạt được mục tiêu chung. Quyền hạn này bao gồm việc phân công nhiệm vụ, 
theo dõi hiệu suất công việc và xử lý các vấn đề phát sinh trong quá trình hoạt 
động. Thứ hai, Ban Giám đốc quyết định các vấn đề liên quan đến hoạt động sản 
xuất, kinh doanh và tài chính hàng ngày. Điều này bao gồm quản lý quy trình sản 
xuất, lập kế hoạch và điều phối các hoạt động kinh doanh, cũng như kiểm soát 
ngân sách và xử lý các vấn đề tài chính. Quyền hạn này cho phép Ban Giám đốc 
điều chỉnh và tối ưu hóa hoạt động hàng ngày của công ty để đạt được hiệu quả 
cao nhất.Cuối cùng, Ban Giám đốc đại diện công ty trước pháp luật và trong các 
giao dịch thương mại. Điều này có nghĩa là Ban Giám đốc đảm bảo công ty tuân 
thủ các quy định pháp luật, tham gia vào các giao dịch quan trọng, ký kết hợp 
đồng và xử lý các vấn đề pháp lý cũng như thương mại. Quyền hạn này giúp bảo 
vệ quyền lợi của công ty và đảm bảo rằng các giao dịch và hoạt động kinh doanh 
được thực hiện một cách hợp pháp và có lợi cho công ty.  3. Phó giám đốc 
 Chức năng: Hỗ trợ Giám đốc trong việc quản lý các hoạt động cụ thể. 
 Quyền hạn: Các Trưởng bộ phận trong Công ty TNHH Sản xuất và 
Thương mại Hòa Xuân Bình có những quyền hạn quan trọng trong việc điều hành 
và giám sát hoạt động của công ty. Họ phụ trách và giám sát một hoặc nhiều bộ 
phận chức năng, chẳng hạn như sản xuất, kinh doanh, hoặc tài chính, đảm bảo 
rằng các bộ phận này hoạt động hiệu quả và đạt được các mục tiêu đề ra. Quyền 
hạn này bao gồm việc quản lý các quy trình, phân công nhiệm vụ, và theo dõi tiến 
độ công việc trong bộ phận mình phụ trách. Ngoài ra, các Trưởng bộ phận còn có 
trách nhiệm thay mặt Giám đốc điều hành công việc khi Giám đốc vắng mặt, đảm 
bảo rằng mọi hoạt động của công ty không bị gián đoạn và được tiếp tục một cách 
suôn sẻ trong thời gian Giám đốc không có mặt. Quyền hạn này giúp duy trì sự ổn    lOMoAR cPSD| 60752940
định và hiệu quả trong hoạt động hàng ngày của công ty, đồng thời hỗ trợ Giám 
đốc trong việc thực hiện các nhiệm vụ quản lý. 
4. Phòng tài chính - kế toán 
 Chức năng: Quản lý tài chính, kế toán, báo cáo tài chính và kiểm soát các 
luồng tiền trong công ty. 
 Quyền hạn : Bộ phận Tài chính của Công ty TNHH Sản xuất và Thương 
mại Hòa Xuân Bình nắm giữ các quyền hạn quan trọng trong việc quản lý tài 
chính của công ty. Bộ phận này có trách nhiệm lập và trình báo cáo tài chính, thực 
hiện phân tích tài chính để cung cấp cái nhìn sâu sắc về tình hình tài chính của 
công ty. Họ cũng đề xuất ngân sách cho các phòng ban khác và thực hiện việc 
kiểm soát chi phí để đảm bảo rằng các khoản chi tiêu được quản lý một cách hiệu 
quả và phù hợp với ngân sách đã phê duyệt. Thêm vào đó, Bộ phận Tài chính 
quyết định các vấn đề liên quan đến quản lý thuế, thu nhập, lương thưởng và nợ, 
bao gồm việc xử lý các nghĩa vụ thuế, quản lý thu nhập và lương thưởng của nhân 
viên, cũng như theo dõi và quản lý các khoản nợ của công ty. Những quyền hạn 
này giúp Bộ phận Tài chính duy trì sự ổn định tài chính của công ty, đảm bảo rằng 
tất cả các hoạt động tài chính được thực hiện một cách chính xác và hiệu quả. 
5. Phòng Kinh doanh/Marketing 
 Chức năng: Phát triển chiến lược kinh doanh và quảng bá sản phẩm/dịch 
vụ, mở rộng thị trường và tăng doanh thu. 
 Quyền hạn: Bộ phận Bán hàng và Tiếp thị của Công ty TNHH Sản xuất 
và Thương mại Hòa Xuân Bình có quyền hạn quan trọng trong việc xây dựng và 
triển khai các chiến lược bán hàng và tiếp thị nhằm thúc đẩy doanh số và mở rộng 
thị trường. Bộ phận này chịu trách nhiệm phát triển các kế hoạch và chiến lược để 
quảng bá sản phẩm, dịch vụ của công ty và thu hút khách hàng. Họ cũng quản lý 
đội ngũ bán hàng và chăm sóc khách hàng, đảm bảo rằng nhóm làm việc đạt hiệu 
quả cao trong việc tiếp cận và phục vụ khách hàng, đồng thời duy trì mối quan hệ 
tốt với khách hàng hiện tại. Thêm vào đó, Bộ phận Bán hàng và Tiếp thị có quyền 
quyết định các chương trình khuyến mãi, giảm giá và các chiến dịch tiếp thị, giúp 
công ty tạo ra các cơ hội bán hàng mới và kích thích nhu cầu của thị trường.    lOMoAR cPSD| 60752940
Những quyền hạn này cho phép Bộ phận Bán hàng và Tiếp thị thực hiện các hoạt 
động cần thiết để gia tăng doanh thu và nâng cao sự hiện diện của công ty trên thị  trường.  6. Phòng sản xuất 
 Chức năng: Điều hành dây chuyền sản xuất, đảm bảo chất lượng và số 
lượng sản phẩm theo yêu cầu. 
Quyền hạn :Bộ phận Sản xuất của Công ty TNHH Sản xuất và Thương mại 
Hòa Xuân Bình nắm giữ các quyền hạn thiết yếu trong việc quản lý hoạt động sản 
xuất của công ty. Họ có trách nhiệm lên kế hoạch sản xuất chi tiết, bao gồm việc 
phân bổ nhân lực và nguồn lực cần thiết cho các hoạt động sản xuất nhằm đảm bảo 
rằng tất cả các quy trình diễn ra một cách suôn sẻ và hiệu quả. Bộ phận Sản xuất 
cũng giám sát quy trình sản xuất, theo dõi tiến độ và chất lượng sản phẩm, đồng 
thời thực hiện các điều chỉnh cần thiết để tối ưu hóa hiệu quả và duy trì tiêu chuẩn 
chất lượng. Thêm vào đó, họ quyết định các vấn đề liên quan đến bảo trì thiết bị và 
cải tiến quy trình sản xuất, đảm bảo rằng thiết bị luôn hoạt động tốt và quy trình 
sản xuất được cải thiện liên tục để đáp ứng nhu cầu thị trường và nâng cao hiệu 
quả công việc. Những quyền hạn này giúp Bộ phận Sản xuất duy trì hoạt động sản 
xuất hiệu quả và chất lượng, đồng thời hỗ trợ sự phát triển bền vững của công ty.  7. Phòng Nhân sự 
 Chức năng: Quản lý và phát triển nguồn nhân lực, bao gồm tuyển dụng, 
đào tạo và quản lý phúc lợi cho nhân viên. 
 Quyền hạn: Bộ phận Nhân sự của Công ty TNHH Sản xuất và Thương 
mại Hòa Xuân Bình nắm giữ các quyền hạn quan trọng trong việc quản lý nguồn 
nhân lực của công ty. Họ có trách nhiệm tuyển dụng nhân sự cho tất cả các phòng 
ban theo nhu cầu của công ty, đảm bảo rằng đội ngũ nhân viên phù hợp và đáp ứng 
được yêu cầu công việc. Bộ phận Nhân sự cũng xây dựng và thực hiện các chính 
sách phúc lợi, đánh giá hiệu suất công việc, nhằm tạo điều kiện làm việc tốt nhất 
và khuyến khích hiệu suất cao từ nhân viên. Họ quyết định về việc khen thưởng, 
kỷ luật, thăng chức hoặc sa thải nhân viên, đảm bảo rằng các quyết định này được 
thực hiện một cách công bằng và minh bạch, phù hợp với chính sách và quy định    lOMoAR cPSD| 60752940
của công ty. Những quyền hạn này giúp Bộ phận Nhân sự duy trì một môi trường 
làm việc hiệu quả, công bằng và động lực, đồng thời hỗ trợ sự phát triển bền vững  của công ty.  8.Phòng Hành chính 
 Chức năng: Quản lý các hoạt động hành chính, văn phòng, hồ sơ và trang  thiết bị của công ty. 
 Quyền hạn: Bộ phận Hành chính của Công ty TNHH Sản xuất và Thương 
mại Hòa Xuân Bình có quyền hạn quan trọng trong việc điều hành các công việc 
văn phòng của công ty. Họ chịu trách nhiệm quản lý và tổ chức các hoạt động văn 
phòng hàng ngày, bao gồm việc mua sắm và bảo trì thiết bị, quản lý tài liệu và cơ 
sở vật chất. Bộ phận này đảm bảo rằng mọi tài sản văn phòng được duy trì và hoạt 
động một cách hiệu quả, đồng thời cung cấp các dịch vụ văn phòng cần thiết để hỗ 
trợ các bộ phận khác trong công ty. Họ cũng quyết định các vấn đề liên quan đến 
việc cung cấp dịch vụ văn phòng, lưu trữ và quản lý thông tin, bảo đảm rằng dữ 
liệu và tài liệu được quản lý an toàn, có tổ chức và dễ dàng truy cập khi cần thiết. 
Quyền hạn này giúp Bộ phận Hành chính duy trì sự trôi chảy trong hoạt động văn 
phòng và hỗ trợ công ty trong việc quản lý hiệu quả các nguồn lực và thông tin. 
 9. Phòng kho vận (Logistics) 
 Chức năng: Quản lý kho bãi, điều phối hoạt động lưu trữ và vận chuyển  hàng hóa. 
 Quyền hạn: Bộ phận Kho vận của Công ty TNHH Sản xuất và Thương 
mại Hòa Xuân Bình nắm giữ các quyền hạn quan trọng trong việc quản lý chuỗi 
cung ứng và đảm bảo hoạt động kho bãi hiệu quả. Bộ phận này quyết định việc 
sắp xếp, lưu trữ và phân phối hàng hóa, đảm bảo rằng hàng hóa được tổ chức một 
cách hợp lý và có sẵn để đáp ứng nhu cầu của các bộ phận khác trong công ty. Họ 
điều hành hoạt động vận tải, phối hợp chặt chẽ với các bộ phận khác để đảm bảo 
giao hàng đúng hạn và duy trì chất lượng dịch vụ. Đồng thời, Bộ phận Kho vận 
giám sát và quản lý tồn kho, đảm bảo rằng hàng hóa luôn sẵn có theo yêu cầu của 
phòng Kinh doanh và các bộ phận liên quan, nhằm tránh tình trạng thiếu hụt hoặc 
dư thừa hàng hóa. Quyền hạn này giúp Bộ phận Kho vận duy trì một hệ thống    lOMoAR cPSD| 60752940
quản lý kho bãi hiệu quả, hỗ trợ hoạt động kinh doanh suôn sẻ và đáp ứng nhanh 
chóng các yêu cầu của khách hàng. 
Mỗi bộ phận có chức năng riêng biệt nhưng phối hợp chặt chẽ với nhau để đảm 
bảo hoạt động của công ty diễn ra suôn sẻ và hiệu quả. Quyền hạn của mỗi phòng 
ban có thể được điều chỉnh tùy theo quy mô và chiến lược của công ty. 
3. Lĩnh vực và tổ chức hoạt động sản xuất kinh doanh chính của doanh nghiệp 
3.1. Lĩnh vực kinh doanh chính của doanh nghiệp/cơ quan, đơn vị 
Dưới đây là báo cáo chi tiết về lĩnh vực kinh doanh chính của Công ty TNHH Sản 
Xuất và Thương Mại Hòa Xuân Bình: 
1. Ngành nghề sản xuất chính 
* Ngành sản xuất gỗ và sản phẩm từ gỗ  - 
Sản xuất gỗ dán, gỗ lạng, ván ép và ván mỏng khác (Mã ngành 1621): 
Công ty sản xuất các loại gỗ dán và ván ép được sử dụng trong xây dựng và chế tạo đồ  nội thất.  - 
Sản xuất đồ gỗ xây dựng (Mã ngành 1622): Chuyên sản xuất các sản phẩm 
gỗ phục vụ cho xây dựng như cửa, cầu thang và các cấu kiện gỗ khác.  - 
Sản xuất bao bì bằng gỗ (Mã ngành 1623): Cung cấp các giải pháp bao bì 
gỗ cho các ngành công nghiệp khác.  - 
Sản xuất sản phẩm khác từ gỗ; sản xuất sản phẩm từ tre, nứa, rơm, rạ và vật 
liệu tết bện (Mã ngành 1629): Bao gồm sản xuất các sản phẩm gỗ đặc biệt và vật liệu từ 
tre, nứa phục vụ các nhu cầu tiêu dùng và công nghiệp. 
* Ngành sản xuất vật liệu xây dựng và sản phẩm từ kim loại  - 
Sản xuất thuỷ tinh và sản phẩm từ thuỷ tinh (Mã ngành 2310): Sản xuất các 
sản phẩm từ thủy tinh, bao gồm cả các sản phẩm trang trí và công nghiệp.  - 
Sản xuất xi măng, vôi và thạch cao (Mã ngành 2394): Cung cấp các sản 
phẩm xi măng, vôi và thạch cao phục vụ cho xây dựng và công nghiệp.  - 
Sản xuất sắt, thép, gang (Mã ngành 2410): Chuyên sản xuất các sản phẩm 
từ sắt, thép, và gang để phục vụ cho xây dựng và sản xuất công nghiệp.    lOMoAR cPSD| 60752940 - 
Sản xuất các cấu kiện kim loại (Mã ngành 2511): Sản xuất các cấu kiện kim 
loại, chẳng hạn như khung nhà và cấu kiện xây dựng khác.  - 
Gia công cơ khí; xử lý và tráng phủ kim loại (Mã ngành 2592): Cung cấp 
dịch vụ gia công cơ khí và xử lý bề mặt kim loại để cải thiện chất lượng và độ bền của  sản phẩm. 
* Ngành sản xuất máy móc và thiết bị  - 
Sản xuất máy móc và thiết bị văn phòng (Mã ngành 2817): Sản xuất các 
thiết bị văn phòng như máy photocopy và máy in.  - 
Sản xuất máy công cụ và máy tạo hình kim loại (Mã ngành 2822): Chuyên 
sản xuất máy công cụ và máy móc dùng trong ngành chế tạo kim loại.  - 
Sản xuất máy luyện kim (Mã ngành 2823): Cung cấp các máy móc cho  ngành luyện kim.  - 
Sản xuất máy cho ngành dệt, may và da (Mã ngành 2826): Sản xuất máy 
móc phục vụ cho ngành dệt may và sản xuất da. 
2. Ngành nghề xây dựng và lắp đặt  - 
Xây dựng nhà để ở (Mã ngành 4101): Thực hiện các dự án xây dựng nhà ở, 
bao gồm cả nhà riêng lẻ và chung cư.  - 
Xây dựng nhà không để ở (Mã ngành 4102): Xây dựng các công trình 
không phải nhà ở như văn phòng, nhà xưởng.  - 
Lắp đặt hệ thống điện (Mã ngành 4321): Cung cấp dịch vụ lắp đặt và bảo trì 
hệ thống điện trong các công trình xây dựng.  - 
Lắp đặt hệ thống cấp, thoát nước, lò sưởi và điều hoà không khí (Mã ngành 
4322): Cung cấp dịch vụ lắp đặt các hệ thống cấp nước, thoát nước, lò sưởi và điều hòa  không khí.  - 
Hoàn thiện công trình xây dựng (Mã ngành 4330): Thực hiện các công việc 
hoàn thiện và trang trí nội thất cho các công trình xây dựng. 
3. Ngành nghề thương mại và dịch vụ  - 
Đại lý, môi giới, đấu giá (Mã ngành 4610): Cung cấp dịch vụ đại lý, môi 
giới và tổ chức đấu giá cho các sản phẩm và dịch vụ.    lOMoAR cPSD| 60752940 - 
Bán buôn máy móc, thiết bị và phụ tùng máy khác (Mã ngành 4659): Phân 
phối và bán buôn máy móc, thiết bị và phụ tùng phục vụ các ngành công nghiệp khác. 
4. Ngành nghề vận tải 
- Vận tải hành khách đường bộ trong nội thành, ngoại thành (trừ vận tải bằng xe 
buýt) (Mã ngành 4931): Cung cấp dịch vụ vận tải hành khách bằng các phương tiện cá  nhân hoặc xe nhỏ. 
- Vận tải hàng hóa bằng đường bộ (Mã ngành 4933): Cung cấp dịch vụ vận tải hàng 
hóa bằng xe tải và các phương tiện vận chuyển khác. 
3.2. Tổ chức sản xuất kinh doanh của doanh nghiệp 
1. Lập kế hoạch dự án 
 Đánh giá nhu cầu: Lập kế hoạch dự án bắt đầu bằng việc đánh giá nhu cầu. Đây là 
bước quan trọng để xác định mục tiêu và phạm vi của dự án. Doanh nghiệp cần phân tích 
yêu cầu của khách hàng cũng như xu hướng và nhu cầu của thị trường để thiết lập các 
mục tiêu cụ thể và rõ ràng. Phạm vi dự án cần được định hình một cách chi tiết để đảm 
bảo rằng mọi khía cạnh cần thiết đều được xem xét, bao gồm các sản phẩm, dịch vụ hoặc 
kết quả mà dự án sẽ đạt được. 
 Lập kế hoạch: Sau khi đánh giá nhu cầu, doanh nghiệp sẽ tiến hành lập kế hoạch 
chi tiết cho dự án. Điều này bao gồm việc xác định các bước cần thực hiện để hoàn thành 
dự án, dự toán ngân sách cần thiết và xây dựng lịch trình thực hiện. Kế hoạch phải bao 
gồm các nhiệm vụ cụ thể, phân công công việc và mốc thời gian để đảm bảo rằng dự án 
có thể được triển khai một cách hiệu quả và theo đúng tiến độ. 
2. Triển khai dự án 
 Quản lý dự án:Trong giai đoạn triển khai dự án, việc quản lý dự án trở nên vô 
cùng quan trọng. Doanh nghiệp cần điều phối tất cả các hoạt động của dự án, từ việc phân 
bổ tài nguyên cho đến quản lý nhân lực. Điều phối hiệu quả sẽ giúp đảm bảo rằng các 
hoạt động diễn ra trơn tru và dự án tiến triển theo đúng kế hoạch đã đề ra. Quản lý tài 
nguyên cũng là một yếu tố quan trọng để đảm bảo rằng các nguồn lực được sử dụng một  cách tối ưu.    lOMoAR cPSD| 60752940
Theo dõi và kiểm soát: Việc theo dõi và kiểm soát tiến độ dự án là cần thiết để 
đảm bảo rằng dự án đang đi đúng hướng. Doanh nghiệp cần giám sát thường xuyên tiến 
độ của các nhiệm vụ, kiểm tra chất lượng sản phẩm và dịch vụ, và điều chỉnh kế hoạch 
khi cần thiết để xử lý các vấn đề phát sinh hoặc thay đổi yêu cầu. Quá trình kiểm soát 
giúp đảm bảo rằng dự án hoàn thành đúng thời gian và đạt chất lượng mong muốn. 
3. Đánh giá và kết thúc dự án 
Đánh giá kết quả: Sau khi dự án hoàn thành, doanh nghiệp cần thực hiện đánh giá 
kết quả để so sánh với các mục tiêu và ngân sách đã đề ra. Đánh giá này giúp xác định 
mức độ thành công của dự án và xác minh xem các mục tiêu có được đạt được hay 
không. Các chỉ số hiệu quả và kết quả đầu ra sẽ được phân tích để đánh giá mức độ hoàn 
thành và hiệu quả của dự án. 
Rút kinh nghiệm: Cuối cùng, việc rút kinh nghiệm từ dự án là rất quan trọng để cải 
thiện các dự án trong tương lai. Doanh nghiệp nên phân tích các yếu tố đã góp phần vào 
thành công hoặc thất bại của dự án và ghi nhận bài học kinh nghiệm. Những thông tin 
này sẽ giúp doanh nghiệp điều chỉnh các quy trình, cải tiến phương pháp làm việc và tăng 
cường khả năng quản lý dự án cho các dự án tiếp theo. 
4. Hợp tác và liên kết 
 Hợp tác với đối tác: Trong quá trình hợp tác, việc xác định đối tác tiềm năng là 
bước đầu tiên và quan trọng. Doanh nghiệp cần tìm kiếm và đánh giá các đối tác trong 
các lĩnh vực như cung cấp nguyên liệu, phân phối sản phẩm, hoặc phát triển sản phẩm. 
Việc đánh giá này bao gồm phân tích khả năng và tiềm năng của đối tác để đảm bảo rằng 
họ có thể đóng góp tích cực vào mục tiêu của dự án.Sau khi xác định được đối tác phù 
hợp, doanh nghiệp cần thực hiện các thỏa thuận hợp tác và ký kết hợp đồng chính thức. 
Các hợp đồng này sẽ xác định rõ các điều khoản, trách nhiệm và quyền lợi của các bên 
liên quan. Quản lý quan hệ hợp tác là yếu tố quan trọng để đảm bảo rằng các thỏa thuận 
được thực hiện đúng cách và hiệu quả. 
Liên kết với các tổ chức: Liên kết với các tổ chức nghiên cứu hoặc trường đại học 
là một cách hiệu quả để phát triển công nghệ mới hoặc cải tiến sản phẩm. Doanh nghiệp 
có thể hợp tác trong các dự án nghiên cứu, chia sẻ tài nguyên và kiến thức để đạt được kết 
quả nghiên cứu mong muốn. Việc hợp tác này không chỉ mang lại lợi ích về công nghệ