



















Preview text:
BỘ GIÁO DỤC VÀ ĐÀO TẠO
TRƯỜNG ĐẠI HỌC KINH TẾ QUỐC DÂN --- --- BÁO CÁO NGHIÊN CỨU
CÁC YẾU TỐ ẢNH HƯỞNG TỚI QUYẾT ĐỊNH LỰA CHỌN MUA
DÒNG SẢN PHẨM IPAD PRO CỦA SINH VIÊN ĐẠI HỌC TẠI HÀ NỘI
GVHD: PGS.TS Phạm Thị Huyền ThS. Vũ Thu Trang
Lớp: Quản trị Marketing CLC 64A Nhóm sinh viên 1 MSV Nguyễn Thanh Thảo 11225926 Vũ Thị Trà My 11224412 Nguyễn Minh Khuê 11223127 Trương Anh Tuấn 11226714 Dương Đức Thái 11225720 Lê Phúc Hưng 11222605 Mai Đắc Dũng 11221487 Hà Nội, 11 – 2023 MỤC LỤC
CHƯƠNG I. MỞ ĐẦU................................................................................................................................... 4 1.1.
Bối cảnh nghiên cứu.............................................................................................................................4
1.2. Lí do nghiên cứu đề tài...............................................................................................................................8
1.3. Mục tiêu nghiên cứu...................................................................................................................................8
1.4. Câu hỏi nghiên cứu....................................................................................................................................8
1.5. Phạm vi nghiên cứu....................................................................................................................................8
1.6. Mô hình nghiên cứu...................................................................................................................................9
CHƯƠNG II. PHƯƠNG PHÁP NGHIÊN CỨU.......................................................................................... 10
2.1. Quy trình nghiên cứu................................................................................................................................10
2.2. Nghiên cứu tại bàn....................................................................................................................................11
2.3. Nghiên cứu định tính................................................................................................................................11
2.4. Nghiên cứu định lượng.............................................................................................................................11
CHƯƠNG III. KẾT QUẢ CÁC YẾU TỐ ẢNH HƯỞNG TỚI QUYẾT ĐỊNH LỰA CHỌN SẢN PHẨM
IPAD PRO CỦA SINH VIÊN ĐẠI HỌC TẠI HÀ NỘI..............................................................................14
3.1. Đặc điểm sử dụng máy tính bảng của sinh viên.....................................................................................14
3.2. Đánh giá của sinh viên về Marketing Mix với IPad Pro........................................................................14
3.3. Kết quả phân tích hồi quy tuyến tính.......................................................................................................22
CHƯƠNG IV. MỘT SỐ GIẢI PHÁP NHẰM ĐƯA RA CHIẾN DỊCH MARKETING HIỆU QUẢ CHO
CÁC NHÀ BÁN LẺ....................................................................................................................................... 25
4.1. Một số giải pháp về kênh phân phối và truyền thông của các nhà bán lẻ............................................25
4.2. Kết luận......................................................................................................................................................29 PHỤ LỤC 2 DANH MỤC BẢNG BIỂU
Bảng 1.1: Các mô hình lý thuyết tiêu biểu liên quan đến đề tài ……...…………….…....7
Bảng 2.1: Cơ cấu mẫu nghiên cứu ……………………………………………………....12
Bảng 3.1: Đặc điểm hành vi sử dụng của mẫu nghiên cứu……………………………....14
Bảng 3.2: Đánh giá yếu tố “Sản phẩm”……………………………...….…………...…..15
Bảng 3.3: Đánh giá yếu tố “Giá sản phẩm”……….…………………..………...…...…..15
Bảng 3.4: Đánh giá yếu tố “Kênh phân phối sản phẩm”…….……...……………...…....16
Bảng 3.5: Đánh giá yếu tố “Xúc tiến bán và truyền thông sản phẩm”……….…….........17
Bảng 3.6: Đánh giá yếu tố “Quyết định chọn lựa chọn mua”……...….......……….…....18
Bảng 3.7: Kiểm định Cronbach Alpha của biến độc lập………...……….……………...19
Bảng 3.8: Kiểm tra KMO và Barlett của biến độc lập và biến phụ thuộc……………….20
Bảng 3.9: Tổng phương sai được giải thích………………….…..………………………21
Bảng 3.10: Nhóm nhân tố được rút trích……………………...……………….………...22
Bảng 3.11: Phân tích các hệ số của các yếu tố độc lập trong hồi quy…...………………23
Bảng 3.12: Kết quả kiểm định các hệ số hồi quy………………………………………..24 DANH MỤC HÌNH ẢNH
Hình 1.1: Giá trị thị phần của các thương hiệu máy tính bảng năm 2023……………….5
Hình 1.2: Biểu đồ thể hiện mức độ sử dụng iPad cho mục đích học tập………………...6
Hình 1.3: Hệ thống các yếu tố dẫn tới hành vi người tiêu dùng…………………………7
Hình 1.4: Mô hình nghiên cứu…………………………………………………………...9
Hình 2.1: Khái quát quy trình nghiên cứu………………………………………….……10
Hình 4.1: Tỉ lệ lựa chọn địa điểm mua của người tiêu dùng………………….…………26
Hình 4.2: Đánh giá “Muốn mua ở nơi có CĐBH & CSKH sau khi mua hàng tốt”……..27
Hình 4.3: Đánh giá “Sẽ mua qua review, giới thiệu của KOLs, KOCs, Influencers……28
Hình 4.4: Đánh giá “Sẽ mua sản phẩm qua lời giới thiệu của người thân, bạn bè……...29 3 CHƯƠNG I. MỞ ĐẦU
1.1. Bối cảnh nghiên cứu
1.1.1. Bối cảnh nghiên cứu chung
Trong thời đại 4.0, cuộc sống con người ngày càng hiện đại và các nhu cầu sử dụng công
nghệ cũng theo đó mà tăng cao nhằm thoả mãn các tác vụ thường ngày và giải trí. Chính
vì thế vào năm 2010, Apple đã giới thiệu iPad, một sản phẩm mới mang tính cách mạng
trong việc kết hợp tính năng của máy tính xách tay và điện thoại thông minh vào một
thiết bị duy nhất. Sự thành công ban đầu của iPad đã kích thích sự cạnh tranh trong ngành
công nghệ và nhiều nhà sản xuất khác nhau đã bắt đầu tung ra các sản phẩm máy tính
bảng của riêng họ. Điều này đã tạo ra một thị trường đa dạng với nhiều lựa chọn cho
người tiêu dùng. Trong những năm gần đây, thị trường máy tính bảng đã trải qua những
thay đổi đáng kể do sự phổ biến của các thiết bị di động như điện thoại thông minh và
laptop, cùng với sự sụt giảm trong sự quan tâm của người tiêu dùng đối với máy tính
bảng. Điều này đòi hỏi chúng ta phải hiểu rõ về sự biến đổi trong nhu cầu của người tiêu
dùng, cơ hội và thách thức mà thị trường máy tính bảng đang đối mặt, cũng như các yếu
tố ảnh hưởng đến quyết định mua sắm của họ. Chỉ khi chúng ta có cái nhìn tổng quan và
chi tiết về thị trường này, chúng ta mới có thể phát triển chiến lược marketing hiệu quả để
cạnh tranh thành công trong lĩnh vực này.
1.1.2. Bối cảnh thị trường của ngành điện tử và máy tính bảng
1.1.2.1. Thị trường ngành điện tử
Trong kế hoạch hành động phát triển ngành công nghiệp điện tử, Chính phủ xác định đây
là ngành có vị trí then chốt trong nền kinh tế hiện đại và có tác động mạnh mẽ đến các
ngành công nghiệp khác. Ngành công nghiệp máy tính, điện tử của Việt Nam chiếm tỷ
trọng 17,8% toàn ngành công nghiệp, chủ yếu sản xuất sản phẩm như điện thoại các loại,
máy tính bảng, bo mạch chủ, màn hình, tivi, camera, thiết bị máy văn phòng và các sản
phẩm quang học. Theo số liệu thống kế, tốc độ tăng trưởng của nhóm hàng điện tử, máy
tính và linh kiện đã vượt qua dệt may trở thành nhóm hàng xuất khẩu chủ lực lớn thứ 2
của Việt Nam kể từ năm 2019 đến nay. Sự phát triển của công nghiệp điện tử sẽ thúc đẩy
quá trình công nghiệp hóa, kéo theo sự phát triển của các ngành dịch vụ khác. Và mục
tiêu đến năm 2030, Việt Nam sẽ trở thành một nước sản xuất lớn về thiết bị điện tử với
công nghệ mới, thông minh và thân thiện với môi trường.
1.1.2.2. Thị trường máy tính bảng
Vào năm 2022, theo dữ liệu sơ bộ từ IDC, số lượng máy tính bảng trên toàn thế giới có
mức tăng trưởng không đổi so với cùng kỳ năm ngoái, đạt tổng cộng 45,7 triệu chiếc,
iPad của Apple chiếm ưu thế khi chiếm 49,2% thị phần máy tính bảng trong quý cuối 4
cùng của năm 2022. Còn theo IDC, năm 2023, Apple tiếp tục là thương hiệu dẫn đầu
trong thị trường máy tính bảng với 30,1% thị phần. Samsung đứng thứ hai với 20,3% thị
phần, Lenovo và Amazon lần lượt chiếm vị trí thứ 3 và thứ 4. Thị trường máy tính bảng
toàn cầu đang trải qua sụt giảm nghiêm trọng. Trong quý I/2023, số lượng máy tính bảng
xuất xưởng giảm 18% so với cùng kỳ năm trước, xuống còn 31,7 triệu thiết bị. Sự suy
giảm này có nguyên nhân từ việc người dùng cắt giảm mạnh chi tiêu trong bối cảnh khó
khăn về kinh tế. Người tiêu dùng đang tập trung vào các mặt hàng thiết yếu hơn và giảm
đầu tư vào máy tính bảng. Cũng theo nhận định từ Canalys, thị trường máy tính bảng đã
có nhiều thay đổi trong 2 năm trở lại đây. Người dùng có xu hướng lựa chọn những thiết
bị cao cấp hơn, mang lại nhiều giá trị hơn. Bất chấp những khó khăn ở giai đoạn hiện tại,
các chuyên gia tại Canalys tin rằng thị trường vẫn còn nhiều động lực khác để tăng
trưởng trong giai đoạn nửa cuối năm 2023 hoặc đầu năm 2024. Nguồn: Internet
Hình 1.1. Giá trị thị phần của các thương hiệu máy tính bảng năm 2023
Theo kết quả nghiên cứu của Chen và Denoyelles cho thấy sự phổ biến của iPad đang
ngày một gia tăng đáng kể. Nhiều sinh viên mang iPad của mình vào đại học bởi các tính
năng vượt trội và thiết kế ưu việt, nhỏ gọn. Trong đó tỷ lệ sinh viên sử dụng iPad được
dùng như các thiết bị quan trọng nhất cho sự thành công học tập của mình (45%), đang
có sự gia tăng đáng kể theo từng năm. Khảo sát cũng chỉ ra rằng iPad đang được sử dụng
tốt cho mục đích học tập. Một bạn sinh viên năm thứ tư chia sẻ “mình bây giờ thiếu iPad
hay điện thoại thì không biết phải xoay xở thế nào. Hầu hết các bài tập, tiểu luận, bài
thuyết trình và tài liệu tham khảo mình đều lưu trên đó. Bên cạnh đó còn phải tham gia
các nhóm của từng môn học trên facebook và vào trang web môn học hay cổng đào tạo
của nhà trường nữa. Bọn mình có thể chia sẻ, nhắn tin và trao đổi rất nhanh thông qua kết
nối trên mạng”. Biểu đồ dưới đây cho thấy mức độ thường xuyên sử dụng iPad cho học tập chiếm gần 69%. 5 Nguồn: Internet
Hình 1.2. Biểu đồ thể hiện mức độ sử dụng iPad cho mục đích học tập
IPad không chỉ đơn giản là một công cụ học tập và làm việc mà công dụng của iPad khác
đem lại đó là để giải trí với vô vàn những tính năng vượt trội so với các tablet khác. Và
cuối cùng, iPad đang được sử dụng để tạo nên hệ sinh thái sản phẩm của Apple. Cụ thể,
iPad được sản xuất để hoạt động tốt với các thiết bị khác cùng thương hiệu như: iPhone,
Mac, Apple Watch và AirPods. Vì thế, bạn có thể đồng bộ hóa dữ liệu và chia sẻ thông
tin giữa các thiết bị này với nhau thông qua việc dùng các ứng dụng và dịch vụ của
Apple. Nó giúp tạo ra một hệ sinh thái sản phẩm đồng bộ và cực kỳ tiện lợi. Do đó, việc
phát triển ứng dụng cho iPad và các sản phẩm khác của Apple có thể giúp các nhà phát
triển tạo ra ngày các nhiều phần mềm tốt hơn nữa. Điều này góp phần ngày một phát triển
hệ sinh thái Apple hơn nữa. Hơn thế nữa, iPad cũng hỗ trợ người dùng liên kết với các
phụ kiện đi kèm như Apple Pencil và Magic Keyboard để làm việc và giải trí tốt hơn.
Không những thế, bạn còn có thể lấy các phụ kiện này kết nối với Mac của hãng để dùng
bình thường. Điều này là cực kỳ tiện lợi. 1.1.3. Cơ sở lý thuyết
1.1.3.1. Lý thuyết hành vi người tiêu dùng
Theo Vũ Huy Thông (2010), hành vi người tiêu dùng là sự tác động qua lại giữa các yếu
tố kích thích của môi trường với nhận thức và hành vi của con người mà qua sự tương tác
đó, con người thực hiện các hành vi trao đổi. Theo Peter và Olson (1999), hành vi người
tiêu dùng là những gì liên quan đến suy nghĩ và cảm nhận của con người và những hành
động họ thể hiện trong quá trình tiêu thụ sản phẩm. Theo Engel, Blackwell và Miniard
(1993) thì hành vi người tiêu dùng là toàn bộ những hoạt động liên quan trực tiếp đến quá
trình tìm kiếm, thu thập, mua sắm, sở hữu, sử dụng và loại bỏ sản phẩm hay dịch vụ. Nó
bao gồm cả những quá trình ra quyết định diễn ra trước, trong và sau các hành động đó.
Như vậy, bản chất hành vi mua của người tiêu dùng là một phạm trù rất rộng. Tuy nhiên
trong bài nghiên cứu này, mục tiêu nghiên cứu là chỉ đi phân tích các nhân tố kích thích
marketing ảnh hưởng đến ý định mua điện thoại trong tương lai của người tiêu dùng. 6 Nguồn: Internet
Hình 1.3. Hệ thống các yếu tố dẫn tới hành vi tiêu dùng
1.1.3.2. Mô hình lý thuyết liên quan đến vấn đề nghiên cứu
Bảng 1.1. Các mô hình lý thuyết tiêu biểu liên quan đến đề tài Tên mô hình Tác giả Các biến trong mô hình
Mô hình chấp nhận rủi ro
Nhận thức rủi ro liên quan đến giao dịch trực (TPR) Bauer (1960) tuyến
Nhận thức rủi ro liên quan đến sản phẩm Ajzen và Thái độ Mô hình lý thuyết hành Fishbein Chuẩn chủ quan động hợp lý (TRA) (1975) Ý định hành vi Hành vi thực sự
Nhận thức về sự hữu ích Mô hình chấp nhận công Davis (1989)
Nhận thức về tính dễ sử dụng nghệ (TAM) Ý định hành vi Hành vi thực sự Thái độ
Mô hình lý thuyết hành vi Chuẩn chủ quan có hoạch định (TPB) Ajzen (1991)
Kiểm soát hành vi cảm nhận Xu hướng hành vi Hành vi thực sự Nguồn: Internet 7
1.2. Lí do nghiên cứu đề tài
Hà Nội là một trong những trung tâm giáo dục lớn của Việt Nam, với nhiều trường đại
học và cao đẳng hàng đầu. Việc chọn sinh viên Hà Nội làm khách thể nghiên cứu bởi đây
là một đối tượng dễ tiếp cận, có nhiều kinh nghiệm và kiến thức về các thương hiệu máy
tính bảng khác nhau, sẽ giúp đề tài nghiên cứu có thể tập trung vào thị trường tiêu thụ
chính của máy tính bảng tại Việt Nam. Hiện nay, iPad là một dòng sản phẩm có độ tiện
lợi cao vì kiểu dáng và chức năng có thể được xem là phiên bản kết hợp hoàn hảo giữa
laptop và smartphone từ đó có thể đáp ứng nhu cầu sử dụng đa dạng của người tiêu dùng.
Hơn thế nữa, iPad còn rất dễ dàng trong việc di chuyển, bảo quản trong giỏ xách
hoặc balo, dễ dàng kết nối với thiết bị ngoại vi khác để mang lại sự trải nghiệm mới mẻ
cho người dùng. Độ phổ biến của iPad thì đã được kiểm chứng với thị phần người sử
dụng chiếm đến hơn 90% so với các máy tính bảng chạy Android hay các hệ điều hành
khác. Có thể nói, tính tới thời điểm hiện tại, iPad đang chiếm vị trí độc tôn trong các
dòng máy tính bảng. Từ những nhận định trên, đề tài này đã được lựa chọn để có thể nắm
bắt hơn về cơ cấu của thị trường ngành điện tử nói chung, máy tính bảng và dòng sản
phẩm iPad Pro nói riêng; xác định được các yếu tố ảnh hưởng và mức độ ảnh hưởng tới
quyết định lựa chọn mua của khách hàng nhằm đề xuất các giải pháp về kênh phân phối
và truyền thông cho các nhà bán lẻ để có thể đưa ra những chiến lược Marketing hiệu quả. 1.3. Mục tiêu nghiên cứu
- Nắm bắt về bối cảnh của thị trường ngành điện tử nói chung và máy tính bảng nói riêng.
- Xác định được các yếu tố ảnh hưởng và mức độ ảnh hưởng tới quyết định lựa
chọn mua của khách hàng.
- Đề xuất các giải pháp nhằm đưa ra những chiến lược Marketing hiệu quả. 1.4. Câu hỏi nghiên cứu
-Cơ cấu thị trường ngành điện tử và máy tính bảng tại Việt Nam hiện tại?
- Mức độ nhận biết và quan tâm của giới trẻ hiện nay đối với sản phẩm iPad Pro?
- Mức độ ảnh hưởng của những yếu tố ấy tới quyết định lựa chọn mua hàng?
- Có những khó khăn cụ thể nào mà sinh viên đại học Hà Nội gặp phải khi quyết
định mua iPad Pro? Các nhà bán lẻ đã làm thế nào để giải quyết những khó khăn
này và tạo ra giải pháp hấp dẫn để thúc đẩy quyết định mua sản phẩm? 1.5. Phạm vi nghiên cứu
- Không gian: địa bàn thành phố Hà Nội
- Thời gian thu thập dữ liệu sơ cấp và thứ cấp: 1 tháng 8
- Đối tượng: sinh viên đại học/ cao đẳng hoặc học nghề từ 18-23 tuổi
- Phạm vi nghiên cứu: khu vực thành phố Hà Nội 1.6. Mô hình nghiên cứu
Nguồn: Nghiên cứu của nhóm tác giả (2023)
Hình 1.4. Mô hình nghiên cứu 9
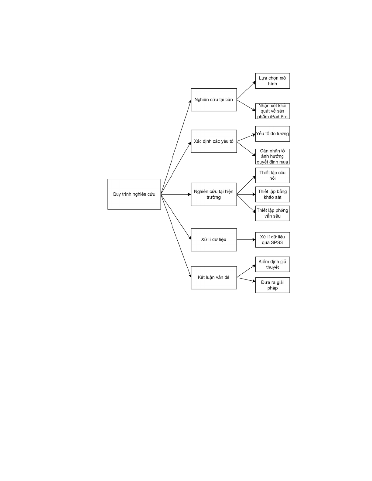
CHƯƠNG II. PHƯƠNG PHÁP NGHIÊN CỨU 2.1. Quy trình nghiên cứu
Nguồn: Nghiên cứu của nhóm tác giả (2023)
Hình 2.1. Khái quát quy trình nghiên cứu
Bước 1, đề tài được nghiên cứu khái quát về việc lựa chọn mô hình có các yếu tố ảnh
hưởng và nhận xét khái quát về sản phẩm iPad Pro. Bước 2, các
yếu tố đo lường và các
nhân tố ảnh hưởng tới quyết định mua của người tiêu dùng được xác định. Bước 3, đề tà i
được sử dụng phương pháp nghiên cứu định lượng sơ bộ, thiết lập câu hỏi để đưa ra bảng
khảo sát và bảng phỏng vấn với khách hàng về sản phẩm iPad Pro. Bước 4, các dữ liệu
thu thập được thống kê, xử lý thông qua phần mềm SPSS. Bước 5, từ dữ liệu rút ra giả
thuyết sau đó kiểm định và kết luận vấn đề, đưa ra giải pháp phù hợp. 10