



















Preview text:
LICENCE PROFESSIONNELLE
METIERS DE L’ENTREPRENEIRIAT
Company’s name: Tico Group Trading
Student’s name : Bui Thuy Linh
& Service Joint Stock Company
Promotion: 2022 – 2023
Address: Ha Dong – Ha Noi
Working period from 1 March to 26 May
COMMUNICATION INTERNSHIP
Tutors in university Tutors in enterprise ACKNOWLEDGMENT
First of all, I would like to express my sincerest thanks to all the teachers of Toulon
University, the teachers of the Department of International Education at the University of
Commerce, who taught and imparted valuable knowledge to me in the past throughout the
course of study and training at school. I would like to express my deep gratitude to my
instructors - Mr.Tran Vo Trang, Mr. Olivier NANNIPIERI, Mr.Claude FERRAN and
Mr.Frédéric REINERT, who enthusiastically guided me in the preparation of this internship report.
I would like to thank the leadership and the brothers and sisters in Tico Group trading and
service joint stock company and especially Ms. Nguyen Thi Nga - my direct guide at the
company for creating favorable conditions for me during my internship at the company.
Having practical contact, answering questions helps me gain more understanding, practical
knowledge and future job requirements.
With limited knowledge and limited internship time at the company, my report cannot avoid
shortcomings. I look forward to receiving comments and criticisms from teachers and
partners in the Tico Group trading and service joint stock company. It will be valuable
baggage for me to improve myself in the future. Best regard Bui Thuy Linh Contents
INTRODUCTION .............................................................................................................. 4
1. COMPANY PRESENTATION ..................................................................................... 5
1.1. General information ............................................................................................. 5
1.2 Organisation chart ................................................................................................ 5
1.2.1 Organisation chart ................................................................................................ 5
1.3 Environment .............................................................................................................. 9
1.3.1 Customers ............................................................................................................. 9
1.3.2 Competitors .......................................................................................................... 9
1.3.3 Suppliers/ Partners .............................................................................................. 11
2. MY MISSIONS ............................................................................................................. 12
2.1 Objective of my missions ........................................................................................ 12
2.2 Tasks and timing ..................................................................................................... 13
2.3 Obtained results ...................................................................................................... 15
3. CONTRIBUTION TO MY OWN BUSINESS PROJECT ....................................... 19
3.1 Lessons and experience learned from the internship ...................................... 19
3.2 Contribution to the my own entrepreneurial project ...................................... 19
3.3 Issues that need further studies to complete the business project .................. 21
CONCLUSION ................................................................................................................. 22 INTRODUCTION
Tico Group Trading and Service Joint Stock Company was established in 2017, Tico Travel
is the predecessor of Tico Group - a unit specializing in domestic and foreign tourism.
Currently, Tico Travel is providing Villas, Villas, Hotels, Yachts, and Homestays spanning
all three regions: North - Central - South. From famous tourist destinations such as: Soc
Son, Ba Vi, Tam Dao, Sam Son, Da Lat, Hoi An, Vung Tau, and Phu Quoc; Tico Travel
brings diverse and quality products to suit the needs of all customers.
Besides accommodation services, Tico Travel has launched many new product packages
such as car rental, event organization (teambuilding, gala dinner, party...); serving BBQ
parties at villas across the country,... in order to provide safe travel solutions as well as
being a pioneer, anticipating tourism trends in the new era.
Thanks to its significant contributions to the tourism industry, in 2021, Tico Travel was
honored to receive many prestigious certificates of merit from the Hanoi Department of
Tourism, including: "Top 20 product and service brands" gold quality 2021” and “Top 20 Vietnamese gold brands”.
The purpose of the internship is to help me apply the knowledge learned at school into
practice, and learn and absorb skills and experiences from friends and colleagues in the
company. In particular, the company is quite suitable for the field in which my project is
developing, so I can learn more about the booking processes, identify the target audience
from which to come up with a communication plan, and help customers can access their business in the best way.
Moreover, working at a company that coincides with my project helps me understand the
shortcomings that need to be overcome, helps me gain experience to be able to successfully
complete my business project, and can help me develop myself in the future 4
1. COMPANY PRESENTATION
1.1. General information
- Company name: Tico Group Trading & Service Joint Stock Company - Tax code: 0107959328
- Address: Adjacent to 205 GoldSilk Complex - 430 Cau Am - Van Phuc - Ha Dong - Hanoi.
- Legal status: Director Duong Van Tien
- Date of creation: August 15, 2017 - Phone number: 0943333333
- Email: info@ticotravel.com.vn - Field of activity:
• Main field of activity : Providing rental services for Villa, Hotel, Resort , Homestay and Yatch in Vietnam
• Secondary fields :Tourism business operating in multi-industry, multi –
ownership, highly competitive with diversification and expansion of services
such as: car rental, BBQ party, teambuilding, tour development in Vietnam and so on.
- Number of employees: about 100 people including director, intern, probationary staff, full-time staff
Figure 1: Logo of Tico Group Trading & Service Joint Stock Company 1.2 Organisation chart
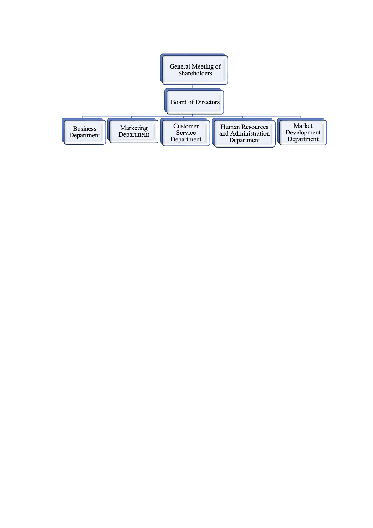
1.2.1 Organisation chart 5 Function: Board of Directors:
- As the person who directly runs the work, is responsible for running the entire operation
of the company, manages the employees under him and is the final decision maker on the
entire strategy of the company in the short and long term. .
- At the same time, the director is also the person who makes plans and working rules to
achieve the company's goals. Perform the task of urging, inspecting and directing
departments to perform specific assigned tasks; work on behalf of the company and sign
contracts with partners and take responsibility before the law for the company's problems
- The director is also the person who is directly responsible for the company's human
resources, ensuring that the company always has a team of human resources to meet
business goals, along with the support of other departments. Bussiness Department:
- As a department to develop strategies and business plans in the year and each period of
the year such as holidays, Tet, summer vacation... Especially, this is the department that
directly brings profits to the company because they are the ones responsible for sales (for
example: how many guests go to Da Nang/year, how many visitors go to Nha Trang/year,....) 6
- The sales department is also the part that advises the board of directors on the company's
business strategy and is responsible for building data and customer profiles. When there is
a promotion, customers must receive regular information and must have policies to survey
and analyze the market to make policies to care for and maintain relationships with customers. Marketing Department:
- Marketing is considered a major part of the company's market-oriented strategy and is the
bridge between the company and its customers. This department conducts domestic market
research activities, conducts propaganda and advertising activities, and attracts corporate customers.
- Moreover, the Marketing department at my company is also the department to build
tourism products from content to prices in accordance with customers' requirements,
creating prestige for the company through websites, newspapers and magazines. reputation.
Besides, the Marketing department is also the part that comes up with ideas and campaigns
to attract customers to find the company's products.
Customer Service Department:
- This is the department that receives and processes information received from customers.
They will then hand it over to the sales department. This department is responsible for
quickly and timely updating information and data to the relevant departments and working
in accordance with the regulations of the department and the company.
- In addition, the customer care department is also responsible for updating and developing
new tours according to the market and the company's orientation.
Human Resorce and Administration Department:
- This department is responsible for implementing recruitment plans to meet the Company's
personnel needs and building functions, tasks, and departmental staffing. In particular, the
administrative and human resources department is also the part that evaluates the work 7
performance of the departments to propose appropriate human resource policies in order to
make optimal use of human resources.
- In addition, this department also performs other tasks at the request of the company such
as managing assets, equipment of the company, drafting working contracts...
Market Development Department:
- This is an important part of the company and is responsible for focusing on developing
the company's existing market and expanding new customers, bringing revenue to the company.
- This department is responsible for monitoring and forecasting marketing trends and
evaluating data collection methods and measuring the effectiveness of the company's
marketing strategies. From there, create and describe innovative, results-focused marketing
programs to build a diverse customer base. The most important task of this department is
to negotiate prices with partners to get the products at the most reasonable price for the company. 1.2.2 Service of company
- Currently, Tico Travel is providing Villas, Hotels, Yachts, and Homestays spanning all
three regions: North - Central - South. From famous tourist destinations such as Soc Son,
Ba Vi, Tam Dao, Sam Son, Da Lat, Hoi An, Vung Tau, and Phu Quoc to other tourist
destinations. Visitors can choose an apartment like Sea View Villas, Hillside Villas, or
modern hotel rooms, unique Bungalows to luxury yachts, and "dreamlike" Homestays with
affordable prices. With more than 1000 Resort - Villa - Homestay for rent and rich
experience in the field of Tourism - Hotel.
- In addition, Tico Travel also provides many new product packages such as car rental,
event organization (teambuilding, gala dinner, party...); serving BBQ parties at villas nationwide,… 8 1.3 Environment 1.3.1 Customers
- Tico Travel's target customers are the teenage to middle-aged generations with a stable
financial capacity, a decent standard of living, and diverse tourism needs. Especially,
organizations and businesses have the need to organize for employees to go on an annual
vacation or attend conferences, and training courses, ... both domestically and abroad. In
addition, Tico Travel is expanding its customer: foreign tourists who coming to Vietnam to
travel with the desire to learn about the customs, history, culture as well as beautiful landscapes of Vietnam.
- Tico Travel is proud to serve thousands of organizations and individuals nationwide such
as Vietnam Airlines, Vietcombank, Vinschool, Vietnam Tobacco Corporation, Hyundai
Giai Phong Automobile Co., Ltd., Vndirect Securities Joint Stock Company, VETC
automatic toll collection company limited, Bach Khoa University….
Figure 2: Typical customers of Tico Travel 1.3.2 Competitors
The unexpected COVID-19 pandemic has impacted all sectors and Tourism is no exception.
Understanding the proportion of domestic tourists accounted for more than 90% before
Covid-19, Tico Travel determined to continue to focus all its efforts on this market. Thanks
to the preparation in advance, as soon as the operation resumed, the company caught up
with the pace very quickly. In the past 2 years, the company has served more than 10,000
Vietnamese customers; The system of villas and villas is 95% fully booked in advance at 9
the end of 2021 and early 2022 in some areas such as resorts, villas, homestays in Da Lat, Vung Tau, Phu Quoc,...
- The company's main competitor is Kavo Travel Trading and Tourism Company
Limited (KAVO TRAVEL). Kavo Travel was established in 2011, is a company
specializing in organizing and operating domestic and international tours as well as owning travel services.
Figure 3: Khat Vong Viet Trading and Tourism Company Limited (KAVO TRAVEL)
Table 1. Analysis of competitor strengths/weaknesses of Kavo Travel Strength Weakness
- A team of enthusiastic, thoughtful, and - There are not many communication professional consultants. activities on the website.
- The system of garages and drivers is - Facebook has few interactions
crowded, and reputable, with long-term - PR activities are no longer sporadic tourist driving experience.
- Mainly investing in domestic tours, not
- Owning a team of enthusiastic guides, paying attention to foreign tours.
knowledgeable about the route.
- Being a professional tour organizer with 10 years of experience. 10
- Another major competitor is JustFly Travel and Aviation Services Co., Ltd. Justfly
Travel was established in 2017 and is a unit specializing in providing services for
users to book flight tickets online.
Figure 4: JustFly Travel and Aviation Services Co., Ltd
Table 2. Analysis of competitor strengths/weaknesses of Justfly Strength Weakness
- Diversified communication on many - Mainly specializes in providing online
media such as Facebook, website, TikTok, booking and ticketing services for Instagram
domestic and international airlines.
- Simple operation of booking services, - There are few articles with brand PR
confirming the time of e-tickets for many content types of services
- Facebook doesn't have much interaction
- Customer service operates 24/7, making - Justfly is an emerging business in
sure to always be there to serve customers Vietnam's tourism market but has left many
- Website has an easy-to-see interface
impressions on customers. Above all,
- The tours are full of information to help Justfly is one of Tico Travel's major
customers have an overview of the trip
competitors in terms of providing travel services in the same area.
- Regularly have articles to share about
experiences and journey experiences. 1.3.3 Suppliers/ Partners
During the years of non-stop operation, Tico Travel is proud to be a prestigious partner of
a series of hotels, resorts, and yachts spread across the country such as Melia Vung Tau, 11
Movenpick Nha Trang, King Garden, FLC Sam Son, Muong Thanh Ha Long, Sapa Jade
Hill, Centara Resort Mui Ne…
Figure 5: Tico Travel is a reputable long-term partner trusted by many brands
Especially on April 11, 2023, Tico Travel signed a strategic cooperation agreement with
Wyndham Sky Lake Resort & Villas - one of the leading resorts. This is an important
breakthrough in expanding and upgrading Tico Travel's travel services, to provide
customers with wonderful and memorable travel experiences. 2. MY MISSIONS
2.1 Objective of my missions
During my internship as a tourism communication trainee, I was exposed to and worked
with jobs related to this major. The tasks that I have been assigned and performed are as follows:
- Build and promote the booking service of the business
- Analyze the company's communication goals and audiences.
- Coordinate with the communication/marketing department to plan, and create ideas
to implement communication programs and strategies.
- Manage 7 communication channels of the company on Facebook and tiktok
platforms with different content: introducing tourist destinations, customer feedback
on homestay services, entertainment services, and other services. Similar services in
the residential rental industry 12
- Going to shoot, and take pictures of different homestays and villas to review the experience for customers.
- Besides, communicating information and internal cultural values of the company to employees. 2.2 Tasks and timing
When I started participating in the Enterprise internship program, I researched and prepared
information about the internship, knowledge as well as a plan to perform the internship with
the best results. Especially about the internship period during the internship period of 13
weeks, starting from February 27, 2023 and ending on May 26, 2023.
- First is the time to go to work and leave work, the company comes to work at 8:30
am and leaves work at 17:30 p.m, I try to go early to avoid going to work to affect
work productivity as well as affect the members in different departments, and divisions.
- Plan to allocate time and prepare your own work (I use Google sheet, Word, and
hand window to plan work during file execution)
- Get your tasks and work in the job assignment sheet that is sent together on Google
Sheets. Then highlight the non-doing tasks of the day in the red. If any task has been
completed, it will write in the blank box according to the criteria to check the level of completion of the work 13
Figure 6: Work breakdown table - Plan your work for the day:
• I divide each session to do an array to ensure that every day is completed. During
the working process, they will note in the handbook the knowledge, collect
information and list the contents that have been learned and discovered, which can
be applied in practice. For example, in the morning I will post on the Facebook page,
then in the afternoon I will design photos to write content for the next day
• At the end of the day, the work of the day will be reported on the common Google
sheet of the marketing/communication department so that the head of the department
- the direct instructor will monitor whether the work progress and the completion of the work 14
Figure 7 : Daily work report table
- Along with that, when I get home, I will record the practice diary that day in a
practice diary template guided by the teacher including the work performed and the
results achieved and this diary template will send it back to the teacher at the end of
the week. The purpose of journaling is both to send the instructor for supervision
and guidance during the application process and to review the work done, work
productivity as well as review the progress of the work. knowledge gained during that working day.
- If there is unfinished work, it is necessary to take notes and report to the person
directly instructing for the next session to continue. Or if I have time, I will ask to
go home and complete it. During my time making files at Tico Travel, I always try
to complete the tasks within the day to avoid ignoring the declining work efficiency. 2.3 Obtained results
During my 3 months of internship at Tico Travel, I created content for about 300 articles
including images, videos, and information with 7 Facebook fanpages. Diverse content
about the tourism industry: Introduction to villas, resorts, and hotels in all regions of
Vietnam; introducing places to eat around the tourist area and so on. Thanks to that, it has 15
attracted a large number of customers wishing to travel to book rooms with my company.
That helps the company's sales increase significantly.
Besides, I also manage the internal page, so I can post official information within the
company for officials and employees to grasp such as the contract signing ceremony
between Tico Travel company and Wyndham Resort, the leaderboard of the week's best
employee, the best team leader of the month, and the like.
In particular, I was fortunate to have the opportunity to film and visit a few villas and resorts
to get materials to make videos and images for the company to sell and advertise. That also
helps me somewhat know the furniture and utilities in that resort to manipulate in my project.
- Here are a few products from my work at Tico Travel:
Figure 8: Article introduction to Villa in Da Lat 16
Figure 9: Food review article in Vung Tau
Figure 10: Table honoring the best employee of the week in the company's internal 17
Figure 11: Pictures of some villas, resorts, and hotels that I have visited 18
3. CONTRIBUTION TO MY OWN BUSINESS PROJECT
3.1 Lessons and experience learned from the internship
After finishing the internship period at Tico Travel's Communication Intern position and
being assigned the job of a professional media officer, I have learned a lot of experiences
as well as lessons help me improve in the future.
The first thing that also impressed me the most was the meticulousness and prudence. All
my daily work is done and checked carefully, from content to posts on fanpage. After
writing the content of the article, attaching the link to the Google sheet, the head of the
department will assign staff to check the whole thing before posting on the fanpage. After
posting, the head of the department will personally check, if there is anything inappropriate
or incorrect, she will ask for correction. In the process of working, errors cannot be avoided,
but I was enthusiastically taught by everyone, I pick up the job very quickly.
Moreover, I also learned how to work in a professional manner. In every task, I always try
to proactively approach the work, if there is something I do not understand, I will ask the
team leader or colleagues and be ready to support the business to complete the common
work as well as assert myself. Besides, I also learned how to make a detailed plan, arrange
the work in a scientific way so that the work takes place sequentially and with high
efficiency. In particular, I have learned to dare to admit my mistakes, not blame but learn
from experience, thereby creating better opportunities for self-development.
3.2 Contribution to the my own entrepreneurial project
Communication work has helped a lot for my project BnB with a farm atmosphere. During
my internship, I understood that communication is the process of conveying information
about a business to consumers so that they know the features of products, services, and
programs of the business, and the benefits that the business offers. Businesses can offer
customers products or services. 19
The Covid-19 pandemic has greatly affected tourism service activities both inside and
outside Vietnam. However, during the time of social distancing, many people often find
information online, so the company I intern with has taken advantage of this time to build
its fanpage on Facebook to promote and introduce the tourism products of the Company to
tourists. Up to now, through posts introducing destinations, very specific incentive
programs have created a huge amount of interaction with customers.
For a newly opened business like mine, communication is extremely necessary so that
customers can know the existence of their business. An important factor when doing
tourism marketing is introducing the tours and travel services that my business is providing
to potential customers on social networks, especially Facebook. Because nowadays, travel
information is widely shared by agents or businesses.
I can engage my customers by creating a Facebook fan page sharing my BnB photos,
posting customer feedback, places to hang out around my BnB, or simply sharing my travel
experiences. Using the knowledge and experience I learned during my internship, I can
create a complete fanpage that can reach many target customers and better understand what customers want.
For tourists, the application of social networks has also brought much more interesting
experiences and journeys with each trip. With just one touch on the phone screen, you can
find out all information about travel service units, choose a discovery place that matches
your interests, and plan your spending reasonably. Understanding the trend of the times,
my business will be able to take advantage of the opportunity to promote its products through social networks.
Furthermore, during my internship, I gained many new insights that helped me complete
my business project efficiently. Previously, I only focused on the competitive advantage of
the business as the difference (maximum use of environmental protection products) in my
business project. After a while of practicing and learning more, I realized that difference
doesn't always attract customers. To attract and retain customers, it is also necessary to have
policies on customer service, advertising programs, promotions, and ways to serve 20