



















Preview text:
BỘ GIÁO DỤC VÀ ĐÀO TẠO
TRƯỜNG ĐẠI HỌC THƯƠNG MẠI ---- BÀI THẢO LUẬN
ĐỀ TÀI: TÌM HIỂU CÁC BIỆN PHÁP BẢO VỆ AN TOÀN TRONG THƯƠNG
MẠI ĐIỆN TỬ HIỆN NAY CỦA NGÂN HÀNG THƯƠNG MẠI VIETCOMBANK
Giảng viên hướng dẫn: Lê Thị Hoài
Nhóm thực hiện: Nhóm 9 Lớp: 241_PCOM0111_03 Hà Nội, 2024 1
BẢNG ĐÁNH GIÁ THÀNH VIÊN STT Họ và Tên MSV Nhiệm vụ
Đánh giá của nhóm Điểm Làm Hoàn thành bài đúng 81 Dương Đại Phong
23D110044 powperpo hạn, tham gia đóng góp 9 int ý kiến trong nhóm Word Hoàn thành bài đúng 82 Lê Hoài Phương 23D250035 + Nội hạn, tham gia đóng góp 9.5 dung ý kiến trong nhóm Hoàn thành bài đúng
83 Nguyễn Thị Phương 23D110096 Làm nội hạn, tham gia đóng góp 9 dụng ý kiến trong nhóm Hoàn thành bài đúng 84 Phạm Việt Phương
23D110154 Làm nội hạn, tham gia đóng góp 9 dung ý kiến trong nhóm Hoàn thành bài đúng 85 Phạm Hữu Quyền
23D110155 Làm nội hạn, tham gia đóng góp 9 dung ý kiến trong nhóm Làm nội dung+ Hoàn thành bài đúng 86 Lương Như Quỳnh 23D250036 hạn, tham gia đóng góp 9.5 Thuyết ý kiến trong nhóm trình Làm nội Nguyễn Thị Như dung, Hoàn thành bài đúng 87 Quỳnh 23D110045 hạn, tham gia đóng góp 9.5 kiểm tra ( Nhóm trưởng ) ý kiến trong nhóm và sửa bài 88 Hoàn thành bài đúng
Đinh Thị Hồng Sáng 23D110097 Làm nội 8.8 dung hạn 89 Hoàn thành bài đúng Trần Đức Tài 23D110099 Làm nội 8.8 dung hạn Làm nội dung+ Hoàn thành bài đúng 90 Nguyễn Đức Tâm 23D110156 hạn, tham gia đóng góp 9.5 Thuyết trình ý kiến trong nhóm Nhóm trưởng
Nguyễn Thị Như Quỳnh 2 MỤC LỤC
Bảng đánh giá thành viên ................................................................................................. 2
LỜI MỞ ĐẦU ................................................................................................................. 4
CHƯƠNG 1. CƠ SỞ LÝ THUYẾT ................................................................................. 5
1.1 Tổng quan về an toàn Thương Mại Điện Tử ........................................................... 5
1.1.1 Định nghĩa an toàn thương mại điện tử ............................................................. 5
1.1.2 Những vấn đề căn bản của an toàn thương mại điện tử ..................................... 5
1.2 Các nguy cơ và các hình thức tấn công đe dọa an toàn thương mại điện tử ............. 7
1.2.1 Tấn công kỹ thuật: ............................................................................................ 7
1.3. Biện pháp đảm bảo an toàn trong TMĐT ............................................................. 12
1.3.1. An toàn truyền thông TMĐT ......................................................................... 12
1.3.2. An toàn mạng TMĐT .................................................................................... 15
1.3.3. Bảo vệ hệ thống của khách hàng và máy phục vụ .......................................... 16
1.4. Một số phần mềm trong thương mại điện tử......................................................... 16
CHƯƠNG 2. CÁC BIỆN PHÁP BẢO VỆ AN TOÀN TRONG THƯƠNG MẠI ĐIỆN
TỬ CỦA VIETCOMBANK .......................................................................................... 21
2.1. Giới thiệu về Vietcombank .................................................................................. 21
2.1.1. Lịch sử hình thành và phát triển ..................................................................... 21
2.1.2. Các dịch vụ chính cung cấp cho khách hàng .................................................. 21
2.1.3. Vai trò của Vietcombank trong lĩnh vực TMĐT tại Việt Nam ....................... 22
2.2. Các biện pháp bảo vệ an toàn TMĐT của Vietcombank....................................... 22
2.3. Đánh giá hiệu quả của các biện pháp ................................................................... 25
2.4 Đánh giá các biện pháp bảo vệ an toàn đối với các doanh nghiệp của TMĐT
Việt Nam......................................................................................................................32
CHƯƠNG 3: THÁCH THỨC VÀ TRIỂN VỌNG ........................................................ 32
3.1 Thách thức về an toàn và bảo mật ......................................................................... 36
3.2. Xu hướng công nghệ mới trong bảo mật TMĐT .................................................. 37
3.3. Định hướng phát triển của Vietcombank trong tương lai ...................................... 39
Kết luận ......................................................................................................................... 42 3 LỜI MỞ ĐẦU
Trong thời đại công nghệ số hiện nay, thương mại điện tử đã trở thành một phần
thiết yếu trong nền kinh tế toàn cầu, mang lại nhiều cơ hội phát triển cho doanh nghiệp
và tiện ích cho người tiêu dùng. Đặc biệt, trong lĩnh vực tài chính, sự chuyển mình này
đã tạo ra những thay đổi mạnh mẽ, với việc ngày càng nhiều người tiêu dùng lựa chọn
giao dịch ngân hàng trực tuyến. Tuy nhiên, sự phát triển này cũng không thể thiếu
những thách thức lớn về an toàn thông tin và bảo mật giao dịch.
Ngân hàng Thương mại Cổ phần Ngoại thương Việt Nam (Vietcombank) là một
trong những ngân hàng hàng đầu tại Việt Nam, không chỉ nổi bật với dịch vụ chất
lượng mà còn với những nỗ lực không ngừng trong việc bảo vệ an toàn thông tin và tài
sản của khách hàng. Với tầm nhìn chiến lược trong việc phát triển dịch vụ ngân hàng
điện tử, Vietcombank đã triển khai nhiều biện pháp bảo mật tiên tiến nhằm ứng phó
với những rủi ro tiềm ẩn trong môi trường thương mại điện tử.
Bài thảo luận này sẽ tập trung vào việc tìm hiểu các biện pháp bảo vệ an toàn trong
thương mại điện tử hiện nay của Vietcombank, bao gồm các công nghệ bảo mật, quy
trình xác thực thông tin và đào tạo nhận thức cho nhân viên và khách hàng. Qua đó,
chúng ta sẽ phân tích những thách thức mà ngân hàng gặp phải trong việc duy trì an
toàn thông tin, cũng như những giải pháp tiềm năng để nâng cao hiệu quả bảo mật
trong tương lai. Hy vọng rằng, thông qua việc tìm hiểu này, chúng ta sẽ có cái nhìn rõ
hơn về vai trò của các biện pháp bảo vệ an toàn trong việc xây dựng niềm tin của
khách hàng đối với dịch vụ ngân hàng trực tuyến. Đồng thời cũng thấy được những
thách thức và triển vọng của Vietcombank để có cái nhìn sâu sắc hơn về tầm quan
trọng của biện pháp bảo vệ an toàn trong việc xây dựng niềm tin của khách hàng đối
với dịch vụ ngân hàng trực tuyến. 4
CHƯƠNG 1. CƠ SỞ LÝ THUYẾT
1.1 Tổng quan về an toàn Thương Mại Điện Tử
1.1.1 Định nghĩa an toàn thương mại điện tử
An toàn có nghĩa là được bảo vệ, không bị xâm hại. An toàn trong thương mại điện
tử được hiểu là an toàn thông tin trao đổi giữa các chủ thể tham gia giao dịch, an toàn
cho các hệ thống (hệ thống máy chủ thương mại và các thiết bị đầu cuối, đường
truyền,...) không bị xâm hại từ bên ngoài hoặc có khả năng chống lại những tai họa, lỗi
và sự tấn công bên ngoài.
Môi trường an toàn thương mại điện tử
1.1.2 Những vấn đề căn bản của an toàn thương mại điện tử
Sự xác thực: Liên quan đến khả năng nhận biết các đối tác tham gia giao dịch trực
tuyến trên Internet, như làm thế nào để khách hàng chắc chắn rằng các doanh nghiệp
bán hàng trực tuyến là những người có thể khiếu nại được,..Khi người dùng nhìn một
trang web từ website, liệu người dùng có tin tưởng rằng website đó là không lừa đảo
hay không? Xác thực yêu cầu bằng chứng ở các dạng khác nhau, đó có thể là mật
khẩu, thẻ tín dụng hoặc chữ ký điện tử.
Sự cấp phép: Đảm bảo rằng một cá nhân hoặc một chương trình có quyền truy cập
tới các nguồn lực nhất định. Sự cấp phép thường được xác định bởi thông tin so sánh
về cá nhân hay chương trình với các thông tin kiểm soát truy cập liên kết với các
nguồn lực được truy cập. 5
Kiểm soát, giám sát: Quá trình thu thập thông tin về sự truy cập vào một nguồn lực
cụ thể, bằng cách sử dụng các quyền ưu tiên hoặc thực hiện các hoạt động an ninh khá,
được gọi là kiểm tra. Việc kiểm tra sẽ cung cấp các phương tiện nhằm tái cấu trúc các
hành động đặc biệt đã được tiến hành hoặc mang đến cho đội ngũ IT khả năng phân
định cá nhân hoặc chương trình đã thực hiện các hành động.
Tính tin cậy và riêng tư: Tính tin cậy liên quan đến khả năng đảm bảo đối với các
thông tin riêng tư, nhạy cảm, ngoài những người có quyền truy cập, không có ai,
không có các quá trình phần mềm máy tính nào có thể truy cập vào. Tính tin cậy liên
quan chặt chẽ tới tính riêng tư. Các thông tin riêng tư thường là các bí mật thương mại,
các kế hoạch kinh doanh, số thẻ tín dụng và ngay cả việc một cá nhân nào đó vừa truy
cập vào website. Tính riêng tư liên quan đến khả năng kiểm soát việc sử dụng các
thông tin cá nhân mà khách hàng cung cấp về chính bản thân họ.
Tính toàn vẹn: Đề cập đến khả năng đảm bảo an toàn cho các thông tin được hiển
thị trên một website hoặc chuyển hay nhận các thông tin trên internet. Các thông tin
này không bị thay đổi nội dung hoặc bị phá hủy bằng bất cứ cách thức không được phép nào.
Tính sẵn sàng, tính lợi ích: Một site trực tuyến được gọi là sẵn sàng khi một cá
nhân hay một chương trình có thể truy cập được vào các trang web, các dữ liệu hoặc
dịch vụ do website cung cấp khi cần thiết. Tính lợi ích liên quan đến khả năng đảm
bảo các chức năng của một website thương mại điện tử được thực hiện đứng như mong đợi.
Chống phủ định: Liên quan đến khả năng đảm bảo rằng các bên tham gia thương
mại điện tử khôn phủ định các hành động trực tuyến mà họ đã thực hiện. Ví dụ, một
người có thể dễ dàng tạo lập một hộp thư điện tử qua một dịch vụ miễn phí, từ đó gửi
đi những lời phê bình, chỉ trích hoặc các thông điệp và sau đó lại từ chối những việc làm này.
* Các vấn đề chung về an toàn website thương mại điện tử: 6
Có thể nói, vấn đề an toàn trong thương mại điện tử được xây dựng trên cơ sở bảo
vệ bảy khía cạnh nói trên, khi nào một trong số các khía cạnh này chưa được đảm bảo,
sự an toàn trong thương mại điện tử vẫn chưa được thực hiện triệt để.
1.2 Các nguy cơ và các hình thức tấn công đe dọa an toàn thương mại điện tử
1.2.1 Tấn công kỹ thuật:
Xét trên góc đọ công nghệ, có 3 bộ phận rất dễ bị tấn công và tổng thương khi thực
hiện các giao dịch thương mại điện tử, đó là hệ thống của khách hàng, máy chủ doanh
nghiệp và đường dẫn thông tin.
Các dạng tấn công nguy hiểm nhất đối với an toàn của các website và các giao dịch
thương mại điện tử, bao gồm: 7
+ Tin tặc và các chương trình phá hoại
+ Các đoạn mã nguy hiểm
+ Gian lận thẻ tín dụng + Khước từ phục vụ + Kẻ trộm trên mạng
+ Sự tấn công từ bên trong doanh nghiệp
1.2.1.1 Các đoạn mã nguy hiểm
Vi rút (Virus): một virus là một chương trình máy tính, nó có khả năng nhân bản
hoặc tự tạo các bản sao của chính mình và lây lan sang các chương trình, các tệp dữ
liệu khác trên máy tính.
+ Bên cạnh khả năng nhân bản, hầu hết các virus máy tính đề nhằm thực hiện một
“mưu đồ” nào đó, có thể là hiển thị một thông điệp hay một hình ảnh; hay phá hủy các
chương trình, các tệp dữ liệu.xóa sạch các thông tin hoặc định dạng lại đĩa ổ cứng của
máy tính, tác động và làm lệch lạc khả năng thực hiện của các chương trình, các phần mềm hệ thống.
+ Loại virus phổ biến nhất hiện nay là virus macro- chỉ nhiễm vào các tệp ứng
dụng được soạn thảo, chẳng hạn như các tệp văn bản của Microsoft Word, Excel và PowerPoint.
+ Loại virus tệp là những virus thường lây nhiễm vào các tệp tin có thể thực thi,
như các tệp tin có đuôi là *.exe, *.com, *.drv, *.dl .
+ Loại virus script là một tập các chỉ lệnh trong các ngôn ngữ lập trình chẳng hạn
như VBScript và JavaScript. Virus sẽ hoạt động khi chúng ta chạy một tệp chương
trình dạng *.vbs hay *.js có nhiễm virus.
Sâu máy tính (worm): là một loại virus có khả năng lây nhiễm từ máy tính này
sang máy tính khác, Một worm có khả năng tự nhân bản mà không cần người sử dụng
hay các chương trình phải kích hoạt nó.
Con ngựa thành Tơ toa (Trojan horse): Một chương trình xuất hiện với những
chức năng hữu dụng nhưng nó bao gồm các chức năng ẩn có các nguy cơ về an ninh.
Bản thân nó không phải là một loại virus bởi không có khả năng tự nhân bản, những
chính nó lại tạo cơ hội để các loại virsu nguy hiểm khác xâm nhập vào hệ thống máy tính. 8
Phần mềm quảng cáo (Adware): Thường đính kèm với những mẩu quảng cáo
nhỏ, chúng thường được phân phát dưới hình thức phần mềm phí hay phiên bản dùng
thử và thu thập thông tin hành vi người dùng.
Phần mềm gián điệp (Spyware): Một dạng mã độc nhằm theo dõi những hoạt
động của người dùng và gửi dữ liệu tới người điều khiển chúng để phục vụ cho mục
đích riêng của họ. Đây là một biến thể của phần mềm quảng cáo.
Mã độc tống tiền(Rasomware): Một loại mã độc được dùng để ngăn chặn người
dùng truy cập dữ liệu và sử dụng máy tính. Để lấy lại dữ liệu và quyền kiểm soát máy
tính, nạn nhân cần chuyển tiền cho tin tặc.
* Một số loại mã nguy hiểm Tên Kiểu Mô tả
Bị phát hiện lần đầu năm 1999. Tại thời
điểm đó, Mellisa đã lây nhiễm vào các chương
trình trong phạm vi lớn trước khi bị phát hiện. Loại
mã này tấn công vào tệp khuôn mẫu chung Mel isa
Virus macro/worm (normsl.dot) của Micosoft Word và nhiễm vào tất
cả các tài liệu mới được tạo ra. Một thư điện tử
dạng tệp từ tài liệu word nếu nhiễm loại mã này sẽ
lây sang 50 người khác trong sổ địa chỉ Microsoft
Outlook của người sử dụng.
ILOVEYOU tấn công vào tháng 5/2000. Nó
vượt qua Mellisa và trở thành một loại virus lây
nhiễm nhanh nhất. Nó sử dụng Microsoft Outlook
để gửi đi các thông điệp có đính kèm tệp “Love- ILOVEYOU Virus Script/worm
Letter-For-You.TXT.vbs”. Khi mở tệp này, virus
sẽ xóa toàn bộ các tệp .mp3 và .jpg. Loại virus này
sử dụng Microsoft Outlook và chương trình miRC
để tự nhân bản và thâm nhập vào các hệ thống khác 9
ExploreZip bị phát hiện lần đầu vào tháng
6/1999 và sử dụng Microsoft Outlook để tự nhân
Con ngựa thành Tơ- bản. Khi mở ra, loại virus này tự tìm kiếm một số ExploreZip roa/worm
tệp và làm giảm dung lượng của các tệp này xuống
0, làm cho các tệp này không thể sử dụng và không thể khôi phục được.
Loại virus này phát hiện lần đầu năm 1998 và
vô cùng nguy hiểm. Vào ngày 26/4 hàng năm,
ngày kỷ niệm vụ nổ nhà máy nguyên tử Chernobyl Virus tệp
Chernobyl, nó sẽ xóa sạch 1Mb dữ liệu đầu tiên
trên đĩa cứng khiến cho các phần còn lại không
thể hoạt động được.
1.2.1.2 Tin tặc và các chương trình phá hoại
Tin tặc (hay tội phạm máy tính) là thuật ngữ dùng để chỉ những người xâm nhập
trái phép vào một website hay hệ thống máy tính.
VD: Hacker mũ trắng, Hacker mũ đen, samurai/Hacker mũ xanh, Hacker mũ xám hay mũ nâu.
Mục tiêu của các tội phạm loại này rất đa dạng, đó có thể là hệ thống dữ liệu của
các website thương mại điện tử, hoặc với ý đồ nguy hiểm hơn, chúng có thể sử dụng
các chương trình phá hoại (cybervandalism) nhằm gây ra các sự cố, làm mất uy tín
hoặc phá hủy các website trên phạm vi toàn cầu.
1.2.1.3 Gian lận thẻ tín dụng
Trong thương mại điện tử, mối đe dọa lớn nhất đối với khách hàng là bị mất các
thông tin liên quan về thẻ hoặc các thông tin về giao dịch sử dụng thẻ trong quá trình diễn ra giao dịch.
Các tệp chứa dữ liệu thẻ tín dụng của khách hàng thường là những mục tiêu hấp
dẫn đối với tin tặc khi tấn công vào các website. 10
Hơn thế nữa, những tên tội phạm có thể đột nhập vào các website thương mại điện
tử lấy cắp các thông tin của khách hàng như tên, địa chỉ, số điện thoại,…để mạo danh
khách hàng thiết lập các tài khoản tín dụng mới nhằm phục vụ những mục đích đen tối.
1.2.1.4. Sự khước từ dịch vụ (DoS - Denial of Service)
Tấn công khước từ dịch vụ là hành động mà các tin tặc lợi dụng đặc điểm hoặc lỗi
an toàn thông tin của một hệ thống dịch vụ nhằm làm ngưng trệ hoặc ngăn cản người
dùng truy cập vào dịch vụ đó. DoS gồm 2 loại là tấn công từ chối dịch vụ và tấn công
từ chối dịch vụ phân tán. Tấn công từ chối dịch vụ là hình thức dùng 1 máy chủ gửi
hàng loạt yêu cầu sang 1 máy chủ khác nhằm tê liệt đường truyền và chiếm tài nguyên.
Tấn công từ chối dịch vụ phân tán là hình thức dùng nhiều máy chủ hay clinet gửi yêu
cầu đến máy chủ chứa ứng dụng và cũng làm tê liệt đường truyền và chiếm lấy tài
nguyên máy chủ. Hậu quả là DoS có thể khiến máy chủ web ngừng hoạt động, ngăn
người dùng truy cập website. Đối với các website thương mại điện tử như eBay hay
Buy.com, DoS gây thiệt hại kinh tế nặng nề do khách hàng không thể giao dịch. Uy tín
và thương hiệu doanh nghiệp bị ảnh hưởng nghiêm trọng khi website bị gián đoạn hoạt
động. Vì thế, tấn công DoS là mối đe dọa nghiêm trọng đối với các hệ thống trực
tuyến, gây thiệt hại về kinh tế, uy tín và gián đoạn hoạt động.
Ví dụ: Năm 2017, Google đã hứng chịu một trong những cuộc tấn công DoS lớn
nhất lịch sử, khiến các dịch vụ của Google bị gián đoạn kéo dài 6 tháng.
1.2.1.5. Kẻ trộm trên mạng
Kẻ trộm trên mạng (sniffer) là một dạng của chương trình nghe trộm, giám sát sự
di chuyển của thông tin trên mạng. Mặc dù chúng có thể được sử dụng cho các mục
đích hợp pháp như xác định điểm yếu của mạng, nhưng kẻ trộm trên mạng cũng có thể
bị lợi dụng cho các hoạt động bất hợp pháp. Những kẻ tấn công có thể sử dụng kẻ trộm
trên mạng để đánh cắp thông tin bí mật từ bất kỳ đâu trên mạng, bao gồm cả thông
điệp thu điện tử, dữ liệu kinh doanh và báo cáo mật. Vì thế, trộm cắp trên mạng là mối
đe dọa nghiêm trọng đối với thương mại điện tử, vì nó có nguy cơ làm tổn hại đến tính
bảo mật của dữ liệu kinh doanh quan trọng. Cả doanh nghiệp và cá nhân tham gia
thương mại điện tử đều có nguy cơ trở thành nạn nhân của loại tấn công mạng này. 11
Ví dụ: Đánh cắp thông tin thẻ tín dụng: Khách hàng bị đánh cắp thông tin thẻ tín
dụng khi mua sắm trực tuyến. Tin tặc có thể sử dụng sniffer để chặn bắt và thu thập
thông tin thẻ khi giao dịch diễn ra, từ đó thực hiện các giao dịch trái phép.
1.2.1.6. Sự tấn công bên trong doanh nghiệp
Sự tấn công từ bên trong doanh nghiệp là mối đe dọa nghiêm trọng, bắt nguồn
từ chính những người làm việc trong doanh nghiệp - những người có quyền truy cập
vào thông tin bí mật và hệ thống thông tin của doanh nghiệp. Hậu quả của những tấn
công này có thể còn nghiêm trọng hơn cả tấn công từ bên ngoài vì có thể phá hủy
website, làm gián đoạn dịch vụ, đánh cắp thông tin cá nhân, dữ liệu khách hàng. Vì thế
mà mối đe dọa an ninh mạng từ bên trong doanh nghiệp là vấn đề cần được đặc biệt
quan tâm. Và doanh nghiệp cần thiết Alập hệ thống bảo mật chặt chẽ, quản lý quyền
truy cập, nâng cao nhận thức của nhân viên về an ninh mạng để phòng tránh rủi ro.
Ví dụ: Vào khoảng 22 giờ ngày 12/2/2006, website thương mại điện tử Chợ điện tử
của công ty Hoà Bình bị một nhân viên IT tấn công vào website xâm nhập và thay đổi
giao diện trang chủ. Vào thời điểm bị tấn công, website Chợ điện tử hoạt động trên cả
hai tên miền Chodientu.com và Chodientu.vn. Khi truy cập cả hai tên miền này, trang
chủ đều hiển thị giao diện bị deface. Điều này, khiến doanh nghiệp bị gián đoạn hoạt
dộng kinh doanh, thiệt hại về tài chính và làm mất uy tín của doanh nghiệp.
1.3. Biện pháp đảm bảo an toàn trong TMĐT
1.3.1. An toàn truyền thông TMĐT
Kiêm soát truy cập và xác thực
Kiểm soát truy cập là xác đinh ai ( người hoặc máy) dược sử dụng hợp pháp các tài
nguyên mạng và những tài nguyên nào họ được sử dụng. Bên cạnh đó, xác thực là quá
trình kiểm tra xem người dùng có đúng là người xưng danh hay không. Các phương
thức kiểm soát truy cập và xác thực gồm: Mật khấu (password), thẻ (token) -gồm
token bị động và token chủ động, hệ thống sinh trắc trong xác thực.
Cơ sở hạ tầng khóa công cộng
- Kỹ thuật mã hóa thông tin: Mã hóa thông tin là quá trình chuyển các văn bản hay
các tài liệu gốc thành các văn bản dưới dạng mật mã để bất cứ ai, ngoài người gửi và
người nhận, đều không thể đọc được. Mục đích của mã hóa thông tin là đảm bảo tính 12
xác thực, tính bí mật của thông tin, tính toàn ven của thông điệp và khả năng chống phủ định.
- Mã hóa khóa bí mật: còn gọi là mã hóa đối xứng hay mã hóa khóa riêng, là sử
dụng một khóa cho cả quá trình mã hóa ( được thực hiện bởi người gửi thông tin) và
quá trình giải mã ( được thực hiện bởi người nhận). Mã hóa khóa bí mật có ưu điểm là
đơn giản, dễ sử dụng, quá trình mã hóa và giải mã nhanh chóng, được sử dụng để mã
hóa những dữ liệu lớn (hàng loạt). Tuy nhiên, chi phí thì tốn kém, gặp khó khăn trong
vấn để tạo lập, phân phối, lưu trữ và quản lý khóa.
Hình 1: Phương pháp mã hóa khóa bí mật
- Mã khóa công cộng: còn gọi là mã hoá không đối xứng hay mã hoá khoá
chung. Sử dụng hai khoá trong quá trình mã hoá: một khoá dùng để mã hoá thông điệp
(người gửi) và một khoá khác dùng để giải mã (người nhận). Hai mã khóa này có quan
hệ với nhau về mặt thuật toán sao cho dữ liệu được mã hóa bằng khóa này sẽ được giải
mã bằng khóa kia. Mã khóa công cộng có ưu điểm là độ an toàn và độ tin cậy cao,
không cần phải phân phối khóa giải mã như trong mã hóa đối xứng, gửi thông tin mặt
trên đường truyền không an toàn mà không cần thỏa thuận khóa từ trước. Đồng thời,
tạo và cho phép nhận dạng chữ ký số, do đó được dùng để xác thực hay chống phủ
nhận. Tuy nhiên, tốc độ mã hóa và giải mã chậm, sử dụng các ứng dụng có nhu cầu
mã hóa nhỏ hơn như mã hóa các tài liệu nhỏ hoắc để ký các thông điệp. 13
Hình 2: Phương pháp mã hóa khóa công cộng
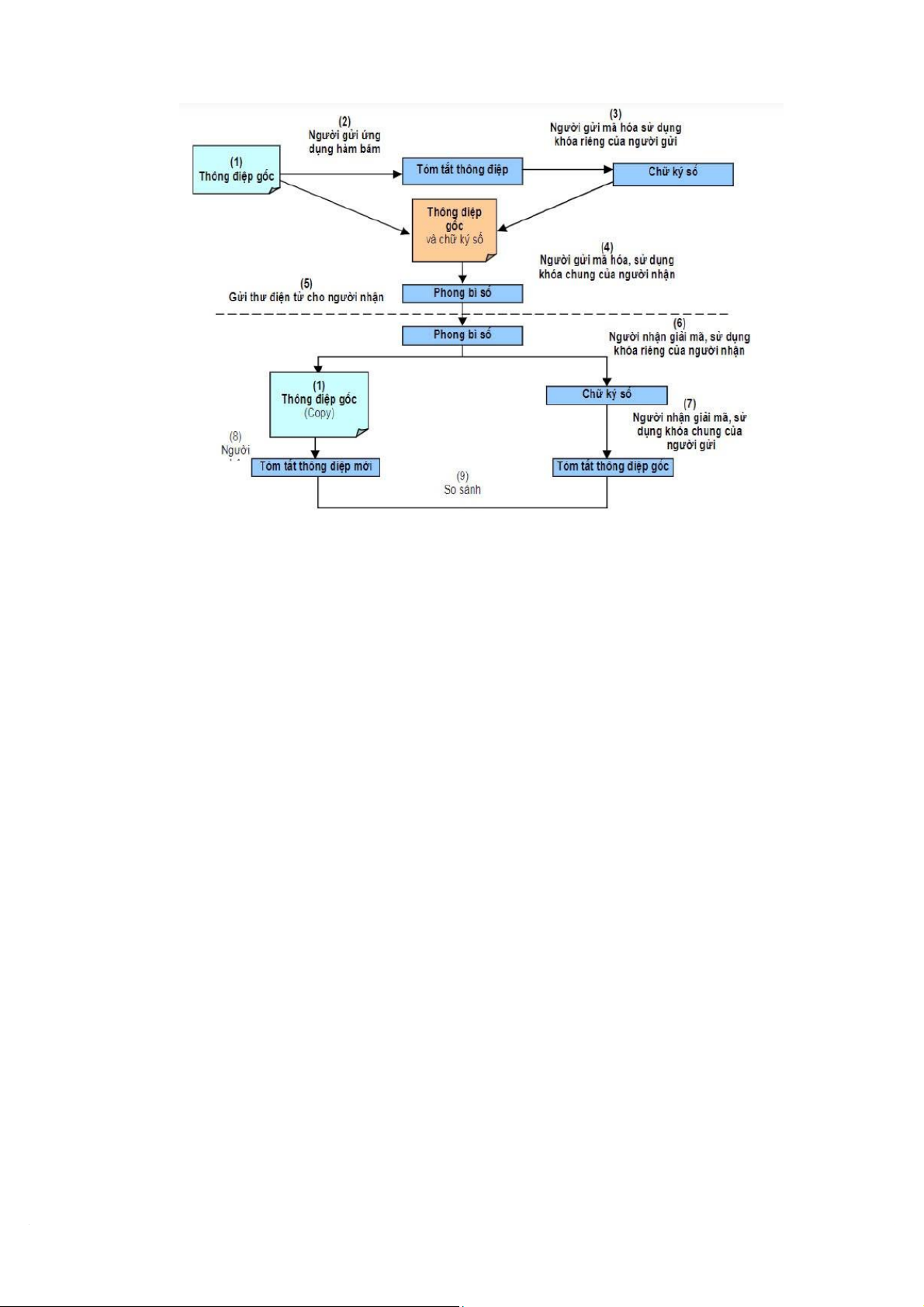
- Chữ ký điện tử ( chữ ký số): Theo Luật giao dịch điện tử của Việt Nam xác
định chữ ký điện tử được tạo lập dưới dạng từ, chữ, số, ký hiệu, âm thanh hoặc các
hình thức khác bằng phương tiện điện tử, gắn liền hoặc kết hợp một cách lô gíc với
thông điệp dữ liệu, có khả năng xác nhận người ký thông điệp dữ liệu và xác nhận sự
chấp thuận của người đó đối với nội dung thông điệp dữ liệu được ký. Ngoài ra, chữ
ký điện tử còn có chức năng là điều kiện cần và đủ để quy định tính duy nhất của văn
bản điện tử cụ thể, xác định rõ người chịu trách nhiệm trong việc tạo ra văn bản đó và
thể hiện sự tán thành đối với nội dung văn bản và trách nhiệm của người ký. Đồng
thời, bất kỳ thay đổi nào (về nội dung, hình thức...) của văn bản trong quá trình lưu
chuyển đều làm thay đổi tương quan giữa phần bị thay đổi với chữ ký. 14
Hình 3: Quy trình sử dụng chữ ký số
- Chứng thực điện tử: là một loại chứng nhận do cơ quan chứng nhận
(Certification Authority - CA) (hay bên tin cậy thứ ba) cấp; là căn cứ để xác thực các
bên tham gia giao dịch; là cơ sở đảm bảo tin cậy đối với các giao dịch thương mại điện tử.
- Các giao thức an toàn: Giao thức SSL - giao thức bảo mật kết nối giữa client
và server, áp dụng cho bảo đảm an toàn thẻ tín dụng, cung cấp 1 đường hầm vững chắc
để dữ liệu đi qua và trở thành một chuẩn an toàn truy cập dữ liệu được hỗ trợ bởi hầu
hết các browser. Ngoài ra còn có giao thức SET - giao thức được thiết kết cung cấp an
ninh giao dịch thẻ tín dụng trực tuyến cho cả khách hàng và doanh nghiệp. Một tập các
giao thức và định dạng bảo mật cho phép người dùng sử dụng nền tảng thanh toán
bằng thẻ tín dụng trên một mạng mở như Internet. 1.3.2. An toàn mạng TMĐT
Bức tường lửa là một phần mềm hoặc phần cứng để tách biệt một mạng riêng
với mạng công cộng cho phép những người sử dụng mạng máy tính của một tổ chức
có thể truy cập tài nguyên của các mạng khác (ví dụ, mạng Internet), nhưng đồng thời
ngăn cấm những người sử dụng khác, không được phép, từ bên ngoài truy cập vào
mạng máy tính của tổ chức. Bức tường lửa có đặc điểm là tất cả giao thông từ bên 15
trong mạng máy tính của tổ chức và ngược lại đều phải đi qua đó. Đồng thời, chỉ các
giao thông được phép, theo qui định về an toàn mạng máy tính của tổ chức, mới được
phép đi qua và không được phép thâm nhập vào chính hệ thống này. Một số loại bức
tường lửa cơ bản bao gồm: Bộ định tuyến lọc gói dữ liệu, máy phục vụ ủy quyền
(proxy server) , khu phi quân sự, bức tường lửa cá nhân, mạng riêng ảo (VPNs),..
Hình 4: Cách thức hoạt động của bức tường lửa
1.3.3. Bảo vệ hệ thống của khách hàng và máy phục vụ
- Các kiểm soát của hệ điều hành: Kiểm soát truy cập thông qua việc tự động từ
chối khi người sử dụng truy cập vào các khu vực khác (không được phép) của mạng
máy tính. Bên canh đó, kiểm soát việc truy cập tới các tệp dữ liệu của hệ thống, giúp
cho việc đảm bảo an toàn cho cơ sở dữ liệu và cho toàn bộ hệ thống.
- Phần mềm chống virus và phát hiện xâm nhập: Trước tiên, phần mềm chống
virus là biện pháp đơn giản nhất và ít tốn kém nhất chống lại các mối đe doạ tính toàn
vẹn của các hệ thống. Ngoài ra, hệ thống phát hiện xâm nhập là khả năng dò tìm và
nhận biết các công cụ mà những kẻ tin tặc thường sử dụng hoặc phát hiện những hành động khả nghi.
1.4. Một số phần mềm trong thương mại điện tử
Thương mại điện tử là một ngành phát triển nhanh chóng và ngày càng tăng trưởng
mạnh trong thời kỳ công nghệ số. Do đó, số lượng công cụ phần mềm và nền tảng 16
được thiết kế để giúp các doanh nghiệp nắm bắt khách hàng tiềm năng, tạo doanh thu
và tăng trưởng ngày càng ra đời nhiều hơn. Một số phần mềm trong thương mại điện tử như là : Spotify
Spotify là một trong những nền tảng thương mại điện tử được công nhận rộng rãi
nhất nhờ gói công cụ toàn diện và khả năng sử dụng. Phần mềm dễ sử dụng của nó cho
phép khách hàng tạo ra một cửa hàng trực tuyến trực quan, ngay cả khi họ không có kinh nghiệm kỹ thuật.
Nền tảng lưu trữ web điểm bán hàng cung cấp một bộ công cụ cho các doanh
nghiệp bán sản phẩm của họ – bao gồm thương hiệu, bán và quản lý đơn
hàng. Shopify giúp khách hàng của mình bắt đầu kinh doanh với logo, tên và tên miền
tùy chỉnh trước khi giúp mở rộng quy mô kinh doanh bằng cách bán và tiếp thị sản
phẩm trên các trang web lớn như Facebook, Amazon và Pinterest. Shopify là một bộ
công cụ toàn diện để giúp các doanh nghiệp làm mọi thứ, từ xây dựng sự hiện diện
thương hiệu đến thanh toán và vận chuyển. BigCommerce 17
BigCommerce là một giao diện trực tuyến khác được thiết kế để giúp khách hàng
bán và phát triển doanh nghiệp của họ thông qua trình tạo trang web, quy trình thanh
toán có thể tùy chỉnh và hỗ trợ SEO. Các nền tảng cung cấp theo dõi hàng tồn kho và
tích hợp Amazon để dễ bán. BigCommerce cũng cung cấp các tích hợp khác – Google
Mua sắm, Mailchimp và Mua sắm Instagram, để đặt tên cho một số ít – để tiếp cận đối
tượng mục tiêu của bạn ở nơi họ đang ở.
Bất kể kinh nghiệm mã hóa của bạn, BigCommerce hỗ trợ các mẫu được tạo sẵn có
thể được điều chỉnh khi cần thiết. Được biết đến với tốc độ xử lý nhanh,
BigCommerce đặc biệt hữu ích cho các công ty mới muốn chứng minh thương hiệu
của họ là đáng tin cậy và nhanh chóng. Magento Commerce 18
Magento Commerce, thuộc sở hữu của Adobe, là một nền tảng có khả năng tùy
biến cao, hấp dẫn và bảo mật. Họ cung cấp các sản phẩm bao gồm quản lý đơn hàng,
kinh doanh thông minh và thị trường để giúp mở rộng quy mô kinh doanh của bạn.
Magento cung cấp phần mềm cho các doanh nghiệp nhỏ, trung cấp và doanh
nghiệp, nhưng hoạt động đặc biệt tốt cho các khách hàng lớn hơn. Các dịch vụ dựa
trên nền tảng cloud giúp linh hoạt và nhanh hơn.
Ngoài ra, Magento có các giải pháp độc đáo dựa trên quy mô tổ chức, nhu cầu và
ngành để hỗ trợ các mục tiêu thương mại điện tử cụ thể của bạn. Ví dụ: nền tảng
‘Magento cho thời trang thương mại điện tử’ của họ tập trung vào việc tạo ra trải
nghiệm di động rực rỡ và nhắm mục tiêu tùy chọn mua, chủ yếu đáp ứng nhu cầu của các cửa hàng bán lẻ. Squarespace
Squarespace được biết đến với công cụ xây dựng trang web đẹp và dễ sử
dụng. Phần mềm này đi đầu thiết kế trang web và cung cấp các mẫu kéo và thả. Người
dùng có thể tùy chỉnh trang web của họ hoặc sử dụng các thiết kế đã sẵn sàng của
Squarespace. Trên hết, công cụ này hướng dẫn các doanh nghiệp thông qua các thực
tiễn tốt nhất về SEO và chiến lược tên miền để tăng cường nhận thức về trang và nhận diện thương hiệu.
Các tổ chức hiện cũng có thể xây dựng các chiến dịch email thông qua
Squarespace, kết nối với người tiêu dùng thông qua tích hợp phương tiện truyền thông
xã hội và theo dõi hành vi của khách truy cập. Squarespace giúp các doanh nhân, nghệ 19
sĩ, nhà hàng và nhiều khách hàng khác tạo ra một màn hình trực tuyến đẹp và chuyên nghiệp. Wix
Wix là một công cụ tạo web siêu đơn giản cung cấp các tính năng cho các doanh
nghiệp trực tuyến nhỏ. Chọn từ hơn 500 mẫu đẹp mắt hoặc xây dựng các ứng dụng
web tùy chỉnh từ đầu với Corvid bởi Wix, tích hợp mã hóa không có máy chủ, không
rắc rối của chúng. Kết hợp một blog, galleries, SEO được cá nhân hóa và một miền tùy
chỉnh để tạo ra một trang web hấp dẫn và hiệu quả.
Wix có chức năng thương mại điện tử và giao diện trực quan với giá cả hợp lý. Nó
hiệu quả hơn đối với doanh nghiệp nhỏ hơn, nhưng khó mở rộng quy mô cho các
doanh nghiệp lớn hơn vì nó thiếu nhiều kênh bán hàng và các tính năng phức tạp khác. 20