

















Preview text:
  lOMoARcP SD| 58886076 TƯ PHÁP QUỐC TẾ 
Điểm giữa kì:Phát biểu + Điểm danh: đi hơn 7 buổi thì cộng 2 điểm đối với thảo luận+ BT nhóm+ BT cá 
nhân (thông báo trước đối với ktra thảo luận 20/5, 2 bài tối đa). Thi cuối kì: vấn đáp  BÀI 1: TỔNG QUAN VỀ TPQT 
1. Đối tượng điều chỉnh   
Nhóm 1: Quan hệ dân sự có yếu tố nước ngoài   
-Quan hệ dân sự: qhe xh do pl dân sự điều chỉnh về nhân thân và TS dưới tinh thần bình đẳng, tự do.  - Cá nhân * pháp nhân 
-Yếu tố nước ngoài k2 Đ663 BLDS 
+Cá nhân, pháp nhân nước ngoài 
+Xác lập, thực hiện, thay đổi hoặc chấm dứt qhe xảy ra ở nước ngoài 
+ Đối tượng của QHDS ở nước ngoài. Đặc điểm: 
-Chủ thể: quan hệ dân sự có yếu tố nước ngoài là quan hệ có ít nhất một trong các bên tham gia là cá nhân, pháp  nhân nước ngoài 
Ví dụ: Sau thời gian làm việc chung trong một nhà máy ở Việt Nam, A (VN) kết hôn với B (Nhật Bản) hoặc Pháp 
nhân A (VN) ký kết một HĐMBHH với Pháp nhân B (Đức) tại Thái Lan. 
+Pháp nhân nước ngoài: Đ80 BLDS, k9 Đ4 LDN 
*Pháp nhân có mang nhiều quốc tịch được không? Không, 1 cá nhân có thể mang nhiều quốc tịch, còn  pháp nhân thì không. 
*Chỉ có quốc gia có quyền miễn trừ: quyền miễn trừ cung cấp các biện pháp sơ bộ vụ việc, xét xử, tài 
sản, thi hành án=> học thuộc kn các quyền miễn trừ. 
*Quyền miễn trừ xét xử 
Thứ nhất nếu không được sự đồng ý của quốc gia thì không có Tòa án nước nào được quyền thụ lý và giải quyết các 
vụ việc mà QG là bị đơn. Thứ hai ngay cả khi quốc gia đồng ý để cho Tòa án của 1 QG khác xem xét vụ việc mà 
QG là bị đơn thì không đồng nghĩa với việc là QG bị đơn phải chấp nhận phán quyết của Tòa án đối với vụ việc đó. 
Trường hợp QG là nguyên đơn trong 1 vụ kiện dân sự thì không áp dụng nguyên tắc miễn trừ này. 
*Quyền miễn trừ các biện pháp bảo đảm cho vụ kiện 
Để đảm bảo cho hoạt động tố tụng thì thường có các quy định về các biện pháp bảo đẩm như: tịch thu, kê biên, niêm 
phong tài sản,… tuy nhiên trong trường hợp các tài sản liên quan đến vụ kiện là tài sản của quốc gia, cơ quan tư 
pháp của 1 nước sẽ không áp dụng các biện pháp bảo đảm nêu trên, trừ trường hợp quốc gia là bị đơn đồng ý 
*Quyền miễn trừ các biện pháp cưỡng chế thi hành án 
Thông thường khi Tòa án ra phán quyết đối với 1 vụ việc DS, nếu đã đến thời hiệu thi hành mà bên phải thi hành 
không tự giác thực hiện theo phán quyết của Tòa thì sẽ có cơ chế cưỡng chế thi hành án. Tuy nhiên đối với trường 
hợp bên phải thi hành là quốc gia thì ngay cả khi QG đồng ý để cơ quan tư pháp áp dụng các biện pháp đảm bảo sơ 
bộ cho vụ kiện thì cơ quan thi hành án cũng không thể áp dụng biện pháp cưỡng chế thi hành án đối với QG 
*Quyền miễn trừ tài sản thuộc sở hữu của QG 
Đối tượng tài sản được đề cập trong quyền miễn trừ này thuộc nhóm tài sản của quốc gia ở nước ngoài. Đối với các 
tài sản mà được xác định là tài sản thuộc quyền sở hữu của nhà nước, sẽ không áp dụng theo nguyên tắc “nơi có tài 
sản” thông thường mà sẽ hoặc tuân thủ theo các điều ước quốc tế hoặc các thỏa thuận mang tính quốc tế khác 
*VN mang quyền miễn trừ nào? Quyền miễn trừ tuyệt đối 
-Dấu hiệu về sự kiện pháp lý: Đây là nhóm quan hệ dân sự giữa các bên tham gia đều là công dân Việt Nam, 
pháp nhân Việt Nam nhưng việc xác lập, thay đổi, thực hiện hoặc chấm dứt quan hệ đó xảy ra tại nước ngoài Ví dụ: 
Pháp nhân A (VN) ký kết một HĐMBHH với Pháp nhân B (VN) tại Thái Lan. 
- Đối tượng: Các bên tham gia đều là công dân Việt Nam, pháp nhân Việt Nam nhưng đối tượng của quan hệ dân  sự đó ở nước ngoài 
VD: A và B là pháp nhân VN ký hợp đồng thực hiện dịch vụ chăm sóc sức khỏe ở nước ngoài thì dịch vụ 
đó là đối tượng ở nước ngoài.   
Nhóm 2: Quan hệ TTDS có yếu tố nước ngoài        lOMoARcP SD| 58886076
- Năng lực PLTTDS và năng lực hành vi TTDS của ng nước ngoài, pháp nhân NN-Xác định thẩm quyền 
của TAQG đối với vụ việc DS có yếu tố nước ngoài - Ủy thác TPQT 
- Công nhận và thi hành bản án, quyết định dân sự của TA nước ngoài; quyết định của trọng tài NN*Ý 
nghĩa của yếu tố ngước ngoài: 
-Phân biệt TPQT với các nghành luật khác 
- Xác định pl AD phù hợp 
-Bảo vệ quyền và lợi ích hợp pháp của các bê 
-Là cơ sở để xác định thẩm quyền của TAQG đối vụ việc DS có yếu tố nước ngoài. 
Phạm vi điều chỉnh của TPQT, mà các nghành luật khác không điều chỉnh gồm: 
- Thẩm quyền của TAQG đối với vụ việc DS có yếu tố nước ngoài 
VD: 1 vụ việc DS có liên quan đến 3 quốc gia A,B,C khi 1 vụ việc phát sịnh thì các TA có liên quan đều 
có thể có khả năng thụ lý vụ việc đó, xuất phát từ nguyên tắc bình đẳng giữa các quốc gia và bảo hộ công  dân. 
- Giải quyết xung đột pl để giải quyết các qh mang tính chất DS có YTNN 
- Công nhận và cho thi hành bản án quyết định dân sự của TANN, phán quyết của trọng tài NN. 
*Vì sao phạm vi điều chỉnh TPQT khác với các nghành luật khác? Xuất phát từ đối tượng điều chỉnh 
có QHDS YTNN, sẽ liên quan đến công dân, pháp nhân khác nhau trên TG, dẫn đến khả năng áp dụng 
PLNN, nên bình đẳng về các quyền ->Giải quyết xung đột khi áp dụng pl, khi đó xác định đc TA nào có 
thẩm quyền, có quyền công nhận và thi hành bản án  II. PP điều chỉnh 
1. PP thực chất (pp trực tiếp) 
- Là pp sd các quy phạm vật chất nhằm điều chỉnh trực tiếp các qh DS có YTNN 
- Là loại quy phạm mà ndung của nó trực tiếp giải quyết vấn đề hoặc quy định quyền và nghĩa vụ của các 
bên, hoặc đưa ra các biện pháp chế tài của các bên trong quan hệ DS có yếu tố nước ngoài. -Cách thức xd 
quy phạm thực chất (nguồn):  +Do các QG thảo thuận xd 
+ Do QG đơn phương ban hành. VD: K4 Đ676 BLDS  + Tập quán quốc tế 
Ưu điểm: Trực tiếp, hiệu quả ngay, Tiết kiệm thời gian, giải quyết nhanh chóng 
Hạn chế: do đk kt, vh mỗi QG khác nhau nên khó thống nhất nên số lượng ít, xd quy phạm mất nhiều tgian 
2. PP xung đột (pp gián tiếp) 
- Là pp sd các quy phạm xung đột nhằm lựa chọn hệ thống pl phù hợp để AD nhằm điều chỉnh các qh thuộc 
đối tượng điều chỉnh của TPQT.  QP xung đột: 
- Là QPPL đặc biệt, mang tính chất đặc thù của TPQT 
- Không trực tiếp giải quyết trực tiếp ndung của quan hệ DS có YTNN 
- Xác định hệ thống pl cần AD 
- Cách thức xd quy phạm xung đột (nguồn):  + Pháp luật QG  + Điều ước quốc tế  III. Nguồn của TPQT 
1. Điều ước quốc tế: song phương/ đa phương 
* Không phải ĐƯQT nào cũng trở thành nguồn của TPQT vì những ĐƯQT để trở thành nguồn thì 
nó phải ban hành để giải quyết các QHXH mà TPQT điều chỉnh như QHDS có yếu tố NN hay 
QHTTDS có yếu tố NN. Còn các ĐƯQT khác như Công ước về luật biển, ngoại giao, … thì ko phải 
là nguồn vì không điều chỉnh các nhóm quan hệ XH mà TPQT điều chỉnh. a. KN k1 Đ4 Luật ĐUQT  b. Cspl  - 
k1,2 Đ664,k1 Đ665 BLDSc. Các TH áp dụng ĐUQT      lOMoARcP SD| 58886076 - 
TH1: AD khi có ĐUQT mà VN là tv. k1 Đ664, k1 Đ665. VD: Công dân A(VN) kết hôn với công 
dân B(Nga). Họ đki kết hôn trước CQ tại VN=> AD ĐUQT vì VN và Nga có kí kết hiệp định Tương trợ 
TP, xem đk kết hôn của mỗi nước. 
*Khi VN và Pháp đều là tv của CƯV 1980 thì áp dụng CƯV 1980.  - 
TH2: AD ĐUQT khi các bên cùng thỏa thuận lựa chọn ĐUQT. k2 Đ664, k2 Đ665; VD: Đ37 Hiệp 
định TTTP VN- Nga quy định; Đ687=> ƯU tiên AD Hiệp định TTTP giữa VN- Liên Bang Nga.  2.PL quốc gia  b. Cspl -  k1,2 Đ664 
- Các bên được lựa chọn trong lĩnh vực: BTTHNHD, thực hiện cv ko có ủy quyền, hợp đồng (trong TH 
k1 Đ663), Quyền sở hữu và quyền khác đối với tài sản là động sản trên đường vận chuyển . c.Các TH  áp dụng  - Đk chọn luật: k2 Đ664 
+TH1: Việc lựa chọn luật pl QG cho quan hệ PLDS có YTNN đó phải đc quy định bởi: 
 ĐUQT mà CHXHCNVN hoặc PLVN 
+TH2: Khi quy phạm xung đột dẫn chiếu đến PLQG 
 QPXD trong ĐUQT dẫn chiếu đến PLQG 
 QPXD trong PLQG dẫn chiếu đến PLQG  3. Tập quán quốc tế 
-Là những quy tắc xử sử đc hình thành trong 1 tgian dài, đc AD liên tục và đc sự thừa nhận của nhiều QG.  CSPL: Đ666 
*TH cùng có ĐUQT mà VN là tv, tập quán QT đc thừa nhận và PLVN điều chỉnh 1 vấn đề cụ thể 
nhưng ndung khác nhau, thì nguồn Luật nào sẽ đc AD? Ưu tiên AD thỏa thuận các bên; nếu ko có thỏa 
thuận thì AD ĐUQT 4. Chủ thể của TPQT  - Cá nhân nước ngoài  - Pháp nhân NN  - Cá nhân VN  - Pháp nhân VN 
- QG- Chủ thể đb4.1. Cá nhân NN  a. KN, phân nhóm  Phân nhóm:  -Quốc tịch -Thời  hạn cư trú - Quy  chế pháp lý: 
+Những ng đc hưởng quy chế ngoại giao 
+Những ng đc hưởng quy chế đb khác nhưng ko thuộc quy chế ngoại giao 
+ Gồm những ng NN còn lại, nhưng ko đc hưởng quy chế pháp lý như 2 nhóm trên. b. 
Đặc điểm quy chế pháp lý dân sự  - Hai hệ thống pl  +HTPL nơi họ cư trú 
+ HTPL nơi mang quốc tịch 
- NN mà họ mang quốc tịch bảo hộ 
- Năng lực chủ thể của cá nhân  + NLPLDS: Đ673  +NLHVDS: Đ674 
-> Ng nhiều quốc tịch, ng không quốc tịch. Đ672 
c. Các căn cứ xd quy chế pháp lý dân sự 
 Nguyên tắc đối xử QG: ngtac là 1 QG cho phép ng NN đc hưởng sự đối xử không kém thuận lợi hơn 
sự đối xử mà QG dành cho công dân nước sở tại. 
Ýn: ko phân biệt đối xử về quyền và nv giữa công dân NN với công dân của nước sở tại.      lOMoARcP SD| 58886076
 Nguyên tắc tối huệ quốc: QG sẽ dành cho người nn cái sự đối xử không kém thuận lợi hơn sự đối xử 
vs cá nhân, pháp nhân nước T3 
Ýn: đảm bảo cho mọi CNNN hưởng các quyền và nghĩa vụ như nhau 
 Nguyên tắc đãi ngộ đặc biệt: Cá nhân, PNNN sẽ nhận được sự đối xử thuận lợi hơn so vs CN PNNN 
khác hoặc cũng có thể thuận lợi hơn so vs CN PN nước sở tại, một số TH họ sẽ được hưởng một số đãi  ngộ thuận lợi hơn. 
 Có đi có lại: Các QG sẽ dành chế độ pháp lý tương ứng như chế độ pháp lý mà quốc gia nn đã dành 
cho cn,pn của mình. Anh đối xử vs công dân nước tôi ntn thì tôi sẽ đối xử như thế ấy   
CHƯƠNG 2: XUNG ĐỘT PL VÀ AD PLNN  I. Xung đột pl  1. Khái quát  1.1. KN 
VD: Chế định hôn nhân đồng giới 
- PLVN: ko thừa nhận kết hôn đồng giới 
- PL Hoa Kỳ: thừa nhận hôn nhân đồng giới (sự kiện 26/6/2015) 
Xung đột pl là hiện tượng có 2 hay nhiều hệ thống pl quy định khác nhau cùng có thể đc áp dụng để diều  chỉnh 1 QHDS có YTNN 
Thuật ngữ “xung đột”: mang tính chất ướt lệ 
Bản chất: tồn tại QHDS có YTNN phát sinh-> nhiều HTPL->Chọn luật 
*Tại sao bản chất XDPL là chọn luật? Xuất phát từ đối tượng điều chỉnh là QHDS có YTNN phát sinh 
thì có khả năng AD nhiều HTPL 
1.2. Nguyên nhân làm phát sinh hiện tượng XDPL  Có đủ 2 nguyên nhân: 
- Tồn tại yếu tố QHDS có YTNN 
- HTPL các nước quy định khác nhau  1.3. Phạm vi 
- Trong các nghành luật: TPQT 
- Trong các quan hệ TPQT: QHDS quốc tế 
->QHTTDS là nghành luật công nên ko áp dụng PLNN nên ko xảy ra xung đột pl 
- Trong hệ thống pl QG: NN Liên Bang có XDPL vì có khả năng chọn luật, NN đơn nhất ko có XDPL(ngoại  lệ).   PP điều chỉnh  - AD tương tự pl 
- Chuẩn hóa luật thực chất trong nước 
PP1: XD và AD các quy phạm xung đột: là PP AD các quy phạm pl xung đột chỉ ra nguyên tắc chọn luật 
Tồn tại trong 2 nguồn: PLQG; ĐƯQT  * 
Khi có ht xung đột xảy ra thì PP xung đột là pp trực tiếp khác với trong nghành luật TPQT 
thì pp xung đột là pp gián tiếp.  * 
Vì sao QPXD ko có trong tập quán quốc tế? Quy phạm xung đột là những quy phạm đưa ra những 
nguyên tắc lựa chọn pháp luật chứ không giải quyết trực tiếp những quan hệ DS có yếu tố nn -> nó không 
trực tiếp giải quyết triệt để vấn đề nên các quốc gia không biết khi sử dụng nó thì khi nào nó đúng để mà 
tuân theo. Còn quy phạm thực chất giải quyết trực tiếp-> nên khi áp dụng quy phạm thực chất thì sẽ giải 
quyết dc ngay vấn đề nên các quốc gia mới thấy được kết quả là có đúng đắn hay không để các quốc gia 
tuân theo nên mới hình thành tập quán quốc tế 
PP2: XD và AD các quy phạm thực chất: Là pp AD các quy phạm pl thực chất nhằm giải quyết nd các 
quan hệ DS có YTNN. PP trực tiếp ít đc AD có xu hướng pt Tồn tại trong 3 loại nguồn: PLQG; ĐƯQT;  Tập quán quốc tế      lOMoARcP SD| 58886076 2. Quy phạm xung đột  2.1. KN 
- Là quy phạm đặc biệt, vì chỉ có TPQT mới có, đưa ra nguyên tắc lựa chọn HTPL- Không trực tiếp quy 
định quyền và nv của các bên tgia vào qh cũng như  2.2. Đặc điểm  - Phần phạm vi: qhxh 
- Phần lệ thuộc: nguyên tắc chọn luật 
VD: khoản 1 Đ680 BLDS - Phần phạm vi “thừa kế”, phần lệ thuộc “ pl của NN ...trước khi chết” 2.3.  Phân loại  - Hình thức dẫn chiếu: 
+ QPXD 1 bên: chỉ ra 1 HTPL cụ thể do chính QG đó ban hành +  QPXD 2 bên: 
- Tính chất của quy phạm: 
+ QPXD mệnh lệnh: ko có sự lựa chọn HTPL, mang tính chất bắt buộc 
+ QPXD tùy nghi: được lựa chọn HTPL - Nguồn: 
+ QPXD thống nhất: tồn tại trong ĐƯQT 
+ QPXD trong nước: tồn tại trong PLQG 
3. Một số kiểu hệ thuộc luật cơ bản 
 Kiểu hệ thuộc luật nhân thân  Nội dung  Phạm vi áp dụng  Cơ sở pháp lý 
Nguyên tắc xác định: của nước -  NLPLDS, NLHVDS  - Đ673, 674 BLDS 
mà các bên mang quốc tịch (cư - 
Xác định người mất tích, - Đ675 BLDS  trú) 
chết- HNGD: đăng ký kết hôn,  - Đ126,127 Luật HNGD  ly  - Đ29 Luật nuôi con nuôi  hôn, nuôi con nuôi  - k1 Đ680 BLDS  - Thừa kế 
Lưu ý: Điều 672 Đối với người nhiều quốc tịch hoặc không quốc tịch 
 Kiểu hệ thuộc luật pháp nhân  Nội dung  Phạm vi áp dụng  Cơ sở pháp lý 
Nguyên tắc xác định: pl của - 
Quốc tịch của pháp nhân - Đ676 BLDS 
nước mà pháp nhân mang quốc -  NLPLDS của pháp  tịch 
nhân- Tư cách chủ thể của pháp 
nhân, đk thành lập, tổ chức lại, 
sáp nhập, giải thể - Tài sản, góp  vốn 
 Kiểu hệ thuộc luật lựa chọn  Nội dung  Phạm vi áp dụng  Cơ sở pháp lý 
Nguyên tắc xác định: pl của -  Hợp đồng  - Đ683 BLDS 
nước do các bên thỏa thuận lựa -  BTTHNHD  - Đ687 BLDS  chọn  -  thực hiện cv ko theo ủy  - Đ686 BLDS 
quyền- QSH và quyền khác đối - k2 Đ678 BLDS 
với ts là động sản đang trên đg  vận chuyển 
 Đáp ứng các đk chọn luật: 
+ Bình đẳng, tự do ,ý chí  + Ko trái ĐƯQT or PLQG 
+ Hậu quả của việc ADPL ko trái nguyên tắc cơ bản PLVN      lOMoARcP SD| 58886076
+ Luật do các bên lựa chọn là luật thực chất, vì luật xung đột mang tính dẫn chiếu thì ko phù hợp với ý chí  ban đầu của các bên 
+ Việc chọn luật ko nhằm lẫn tránh pl  Nội dung  Phạm vi áp dụng  Cơ sở pháp lý 
Nguyên tắc xác định: pl của -  Hợp đồng: ký kết và  - Đ683 BLDS 
nước nơi có hv thực hiện  thực hiện  - Đ126 LHNGD  -  Đk kết hôn  - Đ127 LHNGD  -  Nghi thức kết hôn  - k2 Đ681 BLDS  - 
Xác lập, thực hiện, sửa  đổi,hủy bỏ di chúc 
 Kiểu hệ thuộc luật nơi thực hiện hành vi 
 Kiểu hệ thuộc luật TA  Nôi dung  Phạm vi áp dụng  Cơ sở pháp lý 
Nguyên tắc xác định: pl của -  Luật hình thức  - k3 Đ2 Bộ LTTDS 
nước nơi có TA hoặc CQ có -  Luật nội dung: Chất lg 
thẩm quyền giải quyết vụ việc 
hànghóa, chủ thể giao hàng   
PHẦN 2: ÁP DỤNG PHÁP LUẬT NƯỚC NGOÀI 
1. Sự cần thiết áp dụng pl nước ngoài 
Là việc các CQ có thẩm quyền của 1 QG phải vận dụng, áp dụng các quy định cụ thể của HTPL của 1 QG 
khác để giải quyết 1 QH cụ thể hay 1 vấn đề pháp lý cụ thể trong TPQT. 
*Tại sao phải cần AD pl nước ngoài (sự cần thiết ADPLNN)? Xuất phát QH điều chỉnh QHDS có YTNN 
dẫn đến khả năng áp dụng pl nước ngoài; tôn trọng chủ quyền và công nhận sự thân thiện giữa các QG; 
nguyên tắc công bằng giữa các chủ thể tgia QHDS có YTNN; tránh tình trạng mua sắm thẩm quyền 
2. Các TH áp dụng pl nước ngoài 
 Các TH áp dụng pl nước ngoài 
- QPXD trong ĐUQT mà VN là thành viên dẫn chiếu 
- QPXD trong PLVN dẫn chiếu 
- Các bên thỏa thuận lựa chọn 
*Trong TH giữa VN và QG đó cùng là tv của ĐUQT nhưng thỏa thuận chọn luật của QG khác, vậy 
ưu tiên cái nào? Nếu như thỏa thuận đáp ứng đk chọn luật mà ĐUQT cho phép thì ưu tiên sự lựa chọn các  bên 
 Các TH ko áp dụng pl nước ngoài 
- Hậu quả của việc áp dụng PLNN trái với nguyên tắc cơ bản của PLVN (điểm a k1 Đ670 BLDS) - Các CQ 
có thẩm quyền đã tìm mọi biện pháp nhưng không tìm thấy nội dung của PLNN, luật tòa án sẽ được áp 
dụng (Đ670 (1b) BLDS năm 2015) 
* Nghĩa vụ chứng minh áp dụng PLNN? Đ481 BLTTDS 
3. Một số vấn đề phát sinh khi áp dụng pl nước ngoài 
3.1. Bảo lưu trật tự công cộng 
- Bảo lưu trật tự công cộng là trường hợp cơ quan có thẩm quyền của một nước có quyền từ chối áp dụng 
pháp luật nước ngoài với điều kiện việc áp dụng pháp luật nước ngoài đó trái với các trật tư công cộng 
của quốc gia có tòa án. 
- Bản chất trật tự công cộng: từ chối việc áp dụng PLNN 
- Mục đích trật tự công cộng: bảo vệ chủ quyền, bảo vệ trật tự công cộng QG 
- Hệ quả của việc áp dụng bảo lưu trật tự công cộng: PLVN sẽ được ad (Đ670 (2) BLDS năm 2015) 
3.2. Dẫn chiếu ngược và dẫn chiếu đến pl của nước thứ ba      lOMoARcP SD| 58886076
Hiện tượng dẫn chiếu ngược là khi quy phạm xung đột trong pháp luật nước có Tòa án dẫn chiếu đến áp 
dụng pháp luật nước ngoài. Nhưng trong quy phạm xung đột của pháp luật nước ngoài lại quy định cần 
phải áp dụng pháp luật của chính nước có Tòa ánn. 
+ Dẫn chiếu cấp độ một - dẫn chiếu ngược trở lại (Renvoi I) 
+ Những quan điểm khoa học về hiện tượng dẫn chiếu   
Không chấp nhận hiện tượng dẫn chiếu dưới bất kỳ hình thức nào   
Chấp nhận hiện tượng dẫn chiếu ngược trở lại   
Chấp nhận cả hiện tượng dẫn chiếu ngược trở lại và dẫn chiếu đến nước thứ ba 
Nguyên nhân hiện tượng dẫn chiếu: 
- Sự khác nhau trong quy tắc chọn luật ở các nước khi cùng điều chỉnh một quan hệ cụ thể . - Chấp nhận  ht dẫn chiếu 
3.3. Vấn đề lẫn tránh pl 
- Là hiện tượng các chủ thể của các quan hệ pháp luật tránh khỏi sự điều chỉnh đương nhiên của một 
hệthống pháp luật nào đó để tìm kiếm sự điều chỉnh của một hệ thống pháp luật khác có lợi hơn cho mình. 
- Thay đổi có chú ý các yếu tố đế xác định luật áp dụng:  + Các yếu tố nhân thân  + Các yếu tố khác 
+ “phù phép” cho yếu tố xác định luật áp dụng 
- Hệ quả lẩn tránh pháp luật: 
+ Làm giảm hiệu quả điều chỉnh của HTPL 
+ Vai trò của PL không được phát huy hết hiệu quả   
BÀI 3: THẨM QUYỀN CỦA TÒA ÁN QG ĐỐI VỚI VỤ VIỆC DÂN SỰ CÓ YTNN 
1. Xác định thẩm quyền của TA quốc gia đối với các vụ việc dân sự có YTNN 
1.1. Khái quát về thẩm quyền của TA quốc gia đối với vụ việc dân sự có YTNN 
Vụ việc dân sự có YTNN? k2 Đ464 BLTTDS  VVDS và QHDS khác nhau ntn? 
*Khi 1 vv DS có YTNN phát sinh, TA nào có thẩm quyền giải quyết? Tòa án QG có liên quan 
1.2. Tại sao phải xác định thẩm quyền của TA quốc gia đối với VVDS có YTNN 
- Nguyên tắc bình đẳng chủ quyền giữa các QG 
- Nguyên tắc bảo hộ công dân 
 Xung đột thẩm quyền 
*XD thẩm quyền hay XD pl cần đc giải quyết trước? XD thẩm quyền là hiện tượng TA của hai hay nhiều 
nước khác nhau đều có thẩm quyền đối với một VVDS có YTNN cụ thể. Ngoại lệ: k3 Đ39, Đ42 Hiệp định 
tương trợ V-N muốn xác định thẩm quyền thì cần xác định ts đó là động sản hay BĐS, muốn xác định ts 
đó là loại j thì thực hiện định danh ts ( giải quyết xung đột PL về định danh ts ). 
*Xung đột thẩm quyền hay xung đột pháp luật cần được giải quyết trước? 
- CSPL để xác định thẩm quyền xét xử của TAQG: 
+ ĐUQT mà QG là thành viên  + PL tố tụng QG 
1.3. Một số dấu hiệu để xác định thẩm quyền xét xử của TA 
- Quốc tịch của đương sự 
- Nơi cư trú của đương sự  - Nơi có tài sản 
- Thỏa thuận của các bên 
- Nơi thực hiện nghĩa vụ 
- Nơi xảy ra hành vi gây thiệt hại 
- Nơi có mối liên hệ mật thiết      lOMoARcP SD| 58886076
 Ý nghĩa của việc lựa chọn TA khi khởi kiện 
- Căn cứ để TA xác định thẩm quyền 
- Căn cứ để xác định luật áp dụng 
- Thuận lợi cho quá trình giải quyết vụ việc  - Khả năng thi hành án 
2. Thẩm quyền xx của TA VN đối với vv DS có YTNN 
2.1. Nguyên tắc xác định thẩm quyền  CSPL: k3 Đ2 BLTTDS 
2.2. Xác định thẩm quyền xx của TAVN theo pl VN 
- Hiệp định tương trợ tư pháp giữa Việt Nam và Liên bang Nga: Thừa kế Đ42, Ly hôn Đ26, BTTHNHD  Đ37, Hợp đồng Đ36 
- Hiệp định tương trợ tư pháp giữa Việt Nam và Trung Hoa: Đ18 
- Thẩm quyền chung mang tính chia sẻ, một vv DS có YTNN phát sinh TA Việt Nam có thẩm quyền thụ 
lý thì TANN cũng có thẩm quyền thụ lý. Khi đó, TA NN thụ lý giải quyết xog thì TA VN công nhận và  cho thi hành. 
+ TQC: k1 Đ469 BLTTDS. Phân tích và cho vd 
 Các vv DS có YTNN: điểm a (dấu hiệu nơi cư trú, bị đơn bao gồm cá nhân NN và cá nhân VN), b ( bị 
đơn là CQTC có trụ sở tại VN thì TAVN có thẩm quyền; bị đơn là CQTC có chi nhánh vp đại diện tại 
VN vv ko liên quan đến chi nhánh đó thì TAVN ko có thẩm quyền), điểm c ( dấu hiệu nơi có tài sản), 
điểm đ (dấu hiệu sự kiện pháp lý/ nơi thực hiện nghĩa vụ/ nơi có tài sản), điểm e 
(dấu hiệu quốc tịch/ nơi cư trú: nếu vv DS có YTNN ngoài lãnh thổ VN nhưng có liên quan đến quyền 
nghĩa vụ cá nhân, cty tổ chức thì TAVN có thẩm quyền) 
 VV ly hôn có YTNN: điểm d (dấu hiệu nơi cư trú/ quốc tịch: TAVN, TANN đều có thẩm quyền thụ lý  giải quyết) 
- Thẩm quyền riêng ko mang tính chia sẻ nghĩa là TAVN mới có thẩm quyền giải quyết, TANN ko có 
thẩm quyền giải quyết, nếu TH TANN thụ lý giải quyết thì TAVN ko côg nhận và thi hành bản án đó. 
+ TQR: k1,2 Đ470 BLTTDS. Phân tích và cho vd   
Các vụ án DS có YTNN: có tranh chấp phát sinh   
Các việc DS có YTNN: có yc giải quyết 
 *Vì sao phải chia ra TQR, TQC? Xuất phát từ đối tượng điều chỉnh là các QHDS có YTNN, thể hiện sự  bình đẳng, tôn trọng 
 Cách xác định thẩm quyền xx của TAVN 
- B1: Xác định vv DS có YTNN. k2 Đ464 BLTTDS 
- B2: Xác định thẩm quyền của TAQG, Đ460, 479 BLTTDS 
- B3: Xác định cấp TA cụ thể. Chương 3 BLTTDS 
*Những vv DS có YTNN chỉ thuộc thẩm quyền TAND cấp tỉnh? k3 Đ35 những vv DS có YTNN thì TA 
cấp huyện có thẩm quyền giải quyết trừ TH tài sản ở nước ngoài hoặc cần phải ủy thác tư pháp thì thuộc  thẩm quyền cấp tỉnh      lOMoARcP SD| 58886 076
- Các TH giới hạn thẩm quyền của TAVN: k1 Đ472 BLTTDS   - Đã lựa ch ọn  + T  r ọng tài :   thay đổ i h c ọn TAVN,   vô hiệu,   ko thực hiệ n đ  ượ , c   từ chố ith ụ l ý  + T òa án N N :   thay đổ i chọn TAV   , N   vô hiệu ,   ko thực hiện được ,   từ chối thụ lý đơn 
-> TAVN có thẩm quyền giải quyế t 
- VV đã đc giải quyết bằng bản án, quyết định của TANN/ phán quyết của Trọng tài NN NHƯNG bả n 
án, quyết định của TA NN/ phán quyết của trọng tài NN không đc TANN công nhận -> TAVN vẫn có 
thẩm quyền giải quyết .   
*Liên quan đến tranh chấp BTTHNHD thẩm quyền giải quyết của TAVN dựa vào nơi thực hiện hành 
vi? Sai, chỉ cần có dấu hiệu bị đơn sống ở VN, có chi nhánh,... có 1 trong các dấu hiệu điều 469, 470 thì 
TAVN có thẩm quyền giải quyết. 
 PL áp dụng khi TAVN có thẩm quyền  - TAVN có thẩm quyền 
+ Luật TT: đương nhiên AD ( trừ ĐƯQT mà VN là thành viên có quy định khác) +  Luật ND:   
Thỏa thuận của các bên (đáp ứng đk chọn luật)   
Quy phạm xung đột dẫn chiếu 
* NLHV TTDS của cá nhân NN, NLPL TTDS của cá nhân NN được áp dụng theo luật mà ng đó  mang quốc tịch (Đ466)  3. Ủy thác tư pháp 
3.1. KN Đ6 Luật tương trợ tư pháp 2007 
3.2. Các hoạt động ủy thác tư pháp Đ10   
BÀI 4: CÔNG NHẬN VÀ CHO THI HÀNH BẢN ÁN, QD CỦA TA NN-PHÁN QUYẾT CỦA  TRỌNG TÀI NN 
1. LL chung về công nhận và cho thi hành  1. 1. KN 
- Công nhận: Là thừa nhận hiệu lực Plý, giá trị Plý những cái quyết định, bản án của TANN, trọng tài nn 
tuyên có hiệu lực Plý, gtri Plý như là các bản án, quyết định của TAQG nước sở tại tuyên. - Thi hành: 
cho phép thực thi các bản án NN 1.2. CS lý luận và thực tiễn - CS lý luận: 
+ Phạm vi hiệu lực của bản án quyết định 
+ Nguyên tắc chủ quyền QG 
1.3. Ý nghĩa của công nhận và cho thi hành 
- Nhằm bảo vệ quyền và lợi ích hợp pháp của đương sự 
- Thúc đẩy giao lưu, hợp tác quốc tế giữa các quốc gia 
2. Bản án, quyết định của TA NN tại VN 
2.1. Các loại bản án, quyết định dân sự của TANN đc công nhận và cho thi hành tại VN Đ423  BLTTDS  - Đ423 BLTTDS  - Đ425 BLDS 
2.2. Nguyên tắc công nhận và cho thi hành      lOMoARcP SD| 58886076
- Bản án, quyết định dân sự của TANN có yêu cầu thi hành tại VN: k3 Đ427 BLTTDS-> Phải đc TAVNcông  nhận ->cho thi hành 
- Bản án, quyết định dân sự của TANN ko có yêu cầu thi hành tại VN: Đ431 BLTTDS 
Không có đơn yêu cầu ko công nhận 
+Bản án quyết định về DS->Có ĐƯQT->Đương nhiên được công nhận k1 Đ431 
+Bản án quyết định về HN và GD-> Ko có ĐƯQT->Đương nhiên công nhận k2 Đ431 Có 
đơn yêu cầu ko công nhận-> TA sẽ xem xét Đ449 BLTTDS  +Ko công nhận 
+ Bác đơn yc ko công nhận 
2. 3.Thủ tục công nhận và cho thi hành   
3. Phán quyết của trọng tài nước ngoài 
3.1. Công ước new york 1958 
- Công ước New York 1958 về công nhận và cho thi hành các phán quyết của trọng tài nướcngoài.  Đ1 
- Việt Nam gia nhập công ước vào năm 28/7/1995  - 164 thành viên 
b) Phạm vi áp dụng (Điều 1 của Công ước New York 1958) 
- Các quốc gia là thành viên; 
- Các quốc gia không là thành viên;  - Quan hệ thương mại;  - Quan hệ khác. 
Phạm vi áp dụng (Pháp luật Việt Nam (Điều 2 QĐ453/1995/QĐ-CTN về tham gia công ước ) 
- Các quốc gia là thành viên; - Quan hệ thương mại. 
c) Các trường hợp từ chối công nhận (Điều 5 Công ước New york 1958)  3.2 Pháp luật Việt Nam 
a) Khái niệm (Điều 3 Luật Trọng tài Thương mại năm 2010) 
- Trọng tài nước ngoài (khoản 11); 
- Quyết định của trọng tài nước ngoài (khoản 9) 
- Phán quyết của trọng tài nước ngoài (khoản 10) 
b) Phán quyết trọng tài nước ngoài được công nhận và cho thi hành tại Việt Nam Đ424 BLTTDS 
c) Thủ tục công nhận và cho thi hành 
Thủ tục công nhận và cho thi hành các phán quyết TTTN tại Việt Nam 
* Thẩm quyền giải quyết 
- Thẩm quyền tiếp nhận đơn: Bộ Tư pháp hoặc TANN (Điều 451 BLTTDS năm 2015)      lOMoARcP SD| 58886076
- Thẩm quyền xem xét và ra quyết định : TANN (Điều 454, Điều 35, Điều 37 và 39 BLTTDS năm 2015)  *Trình tự, thủ tục: 
- Hồ sơ yêu cầu: Đơn yêu cầu (Điều 452 BLTTDS năm 2015), giấy tờ tài liệu gửi kèm theo (Điều 453  BLTTDS năm 2015 
- Thụ lý hồ sơ yêu cầu : (Điều 455 BLTTDS năm 2015) - Chuẩn bị xét đơn yêu cầu: (Điều 457 BLTTDS 
năm 2015) *Trình tự, thủ tục: 
- Mở phiên họp xét đơn yêu cầu và ra quyết định: (Điều 458 BLTTDS năm 2015) 
- Gửi quyết định của toà án cho đương sự: (Điều 460 BLTTDS năm 2015) 
- Thủ tục kháng cáo, kháng nghị: (Điều 461,462 BLTTDS năm 2015) 
d) Các trường hợp không công nhận và cho thi hành phán quyết trọng tài nước ngoài 
* CSPL: Khoản 1 Điều 459 Bộ luật TTDS năm 2015   
BÀI 5: QUYỀN SỞ HỮU TRONG TPQT 
1. KN QSH trong TPQT: quan hệ sh có yếu tố NN. k2 Đ663 BLDS 
Quốc gia: Đ97 BLDS->Đ100 BLDS 
 Ý nghĩa của việc xác định yếu tố nước ngoài : 
- Xác định thẩm quyền của toà án quốc gia 
- Xác định pháp luật áp dụng 
- Công nhận và cho Thi hành BA, QĐ TANN, PQ của TTNN Phân biệt phạm vi điều chỉnh: 
Quyền sở hữu trong luật dân sự 
Quyền sở hữu trong tư pháp quốc tế 
Căn cứ xác lập, thay đổi, chấm dứt qsh 
Thẩm quyền của taqg đối với vụ việc về qsh có  yếu tố nước ngoài  Hình thức sh 
Pháp luật áp dụng đối với vụ việc về qsh có yếu  tố nước ngoài 
Nội dung qsh: chiếm hữu, sd, định đoạt 
Công nhận và cho thi hành ba, qđ ds của tann  Bảo vệ qsh 
Quyền sở hữu trong tư pháp quốc tế 
2. Thẩm quyền của toà án việt nam đối với vụ việc dân sự có yếu tố nước ngoài 
2.1. Thẩm quyền của TAVN đối với vụ việc SH có YTNN  - HDTTP  + HDTTTP V-N  + HDTTTP V- TQ: Đ18 
2.2. Thẩm quyền của TAVN theo BLTTDS 2015 
*Hãy ss thẩm quyền của Hiệp định TTTP V-N, V-TQ so với pl VN? 
3.Xung đột pl và giải quyết xung đột pl về QSH 3.1.Xung  đột pl về QSH  a. KHÁI NIỆM 
Xung đột pháp luật là hiện tượng có hai hay nhiều hệ thống pháp luật khác nhau cùng có khả năng áp dụng 
để điều chỉnh một quan hệ sở hữu có yếu tố nước ngoài mà các hệ thống pháp luật này lại quy định khác 
nhau khi điều chỉnh cùng một vấn đề của quan hệ sở hữu. b. Điều kiện phát sinh xung đột pháp luật: 
- Quan hệ sở hữu có yếu tố nước ngoài; 
- Quy định khác nhau giữa các hệ thống pháp luật về cùng một vấn đề sở hữu có liên quan.c. 
Những vấn đề thường phát sinh xung đột pháp luật trong QHSH 
- Căn cứ xác lập, thay đổi, chấm dứt QSH; - Nội dung quyền sở hữu; - Định danh tài sản. 
3.2. Giải quyết xung đột pl về QSH  a. KN  - 
Luật nơi có ts: Nguyên tắc áp dụng pl để giải quyết các vấn đề liên quan đến 
ts trong tư pháp quốc tế đólà ts ở đâu pl của QG nơi có ts đc AD để giải quyết. b.  Vai trò      lOMoARcP SD| 58886076 - 
Quy định căn cứ xác lập, thực hiện, thay đổi, chấm dứt QSH; - Quyền khác 
đối với tài sản; - Định danh tài sản. 
*Tại sao hệ thuộc luật nơi có ts là hệ thuộc luật chủ đạo? 
* Các TH ngoại lệ không AD luật nơi có ts: Ngoại lệ: 
- Đối tượng quyền SHTT: Đ679 BLDS. là những đối tượng vô hình nên ko AD luật nơi có ts mà phải AD 
luật nơi ts đang đăng ký bảo hộ 
- TS của pháp nhân khi giải thể, phá sản: k2 Đ676BLDS. trong quá trình hđ ts của PN đó có thể ở khắc 
nơi nên mk chỉ nên áp dụng 1 luật là luật quốc tịch 
- TS thuộc SH của QG:quyền miễn trừ ts của QG, giải quyết bằng con đg ngoại giao, nguyên tắc có đi có  lại 
- TS đang trên đg vận chuyển: k2 Đ670 BLDS. Quy phạm xung đột tùy nghi ưu tiên ADPL các bên lựa 
chon nhưng phải THM ĐK chọn luật 
- TS là máy bay, tàu biển: k1 Đ3 BLHH, Đ4 LHKDD 2006 
4.QSH của ng NN, nhà đầu tư NN tại VN 
* Những nguyên tắc cơ bản của pháp luật Việt Nam dành cho chủ thể này:  - 
Nguyên tắc đối xử quốc gia: là nguyên tắc ma quốc gia cho phép người nước ngoài được hưởng 
sự đối xử không kém thuận lợi hơn sự đối xử mà quốc gia dành cho công dân nước mình.  Ngoại lệ: 
+ Khoản 1 Điều 159(Luật Nhà ở năm 2014) Đối tượng được sở hữu nhà ở và hình thức sở hữu nhà ở tại 
Việt Nam của tổ chức, cá nhân nước ngoài 
+ Khoản 2 Điều 159 (Luật Nhà ở năm 2014) Đối tượng được sở hữu nhà ở và hình thức sở hữu nhà ở tại 
Việt Nam của tổ chức, cá nhân nước ngoài 
+ Điều 160 (Luật Đầu tư năm 2014) Điều kiện tổ chức, cá nhân nước ngoài được sở hữu nhà ở tại Việt  Nam  - 
Nguyên tắc tối huệ quốc: là nguyên tắc mà quốc gia cho phép người nước ngoài được hưởng sự 
đối xử không kém thuận lợi hơn sự đối xử mà quốc gia dành cho công dân của một nước thứ ba.  Ngoại lệ:  - 
Nguyên tắc đối xử đặc biệt: là nguyên tắc mà quốc gia cho phép người nước ngoài nhất định được 
hưởng quyền ưu đãi đặc biệt mà những người nước ngoài khác, hoặc ngay cả công dân của quốc gia mình 
cũng không được hưởng.  - 
Nguyên tắc có đi có lại: là nguyên tắc mà quốc gia cho phép người nước ngoài được hưởng sự ưu 
đãi tương tự như sự ưu đãi mà quốc gia khác đã dành cho công dân nước mình.   
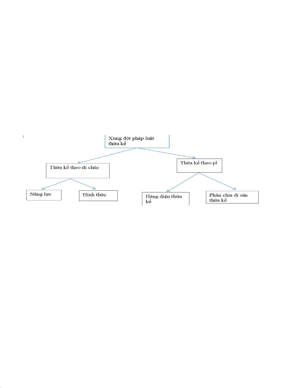
CHƯƠNG 6: THỪA KẾ TRONG TƯ PHÁP QUỐC TẾ 
I. KQ về thừa kế trong TPQT 
1. KN về thừa kế trong TPQT -  K2 Đ663 BLDS.  - Chủ thể: cá  nhân NN 
+ Người đc hưởng di sản thừa kế 
+ Người để lại di sản thừa kế  Pháp nhân NN: 
+Ng đc hưởng di sản thừa kế theo di chúc 
VD: Anh A (quốc tịch Việt Nam), anh làm việc tại Công ty Hoa Lan (quốc tịch Hàn Quốc), anh lập di chúc 
tại Việt Nam để lại toàn bộ cổ phần của mình cho Công ty Hoa Lan. 
*Note: quốc gia là chủ thể hưởng di sản thừa kế theo di chúc (Đ609 BLDS) trong TH không có người 
hưởng di sản thừa kế (Đ622 BLDS) 
VD: 1) Anh A (công dân Hàn Quốc), anh sống và làm việc tại Việt Nam, anh lập di chúc để lại toàn bộ di 
sản của mình cho chính phủ Việt Nam khi anh mất.      lOMoARcP SD| 58886076
2) Anh A (công dân Hàn Quốc), anh sống và làm việc tại Việt Nam. Anh chết mà không có lập di chúc, di 
sản anh để lại gồm một căn chung cư và 500 triệu đồng tiền mặt tại ngân hàng Việt Nam, không có người 
hưởng di sản thừa kế. 
2. Ý nghĩa của việc xác định yếu tố nước ngoài trong quan hệ thừa kế - 
Xác định quan hệ thừa kế thuộc đối tượng điều chỉnh của TPQT. 
- Xác định thẩm quyền của tòa án quốc gia đối với các vụ việc thừa kế có yếu tố nước ngoài. 
- Xác định pháp luật áp dụng điều chỉnh đối với quan hệ thừa kế có yếu tố nước ngoài. 
3. Phạm vi nghiên cứu TPQT về thừa kế 
- Thẩm quyền xét xử của tòa án quốc gia đối với các vụ việc thừa kế có yếu tố nước ngoài. 
- Pháp luật áp dụng điều chỉnh quan hệ thừa kế có yếu tố nước ngoài. 
- Công nhận và cho thi hành bản án, quyết định của tòa án nước ngoài về vụ việc thừa kế.II. Xung đột pl 
và giải quyết xung đột pl về thừa kế  2.1. Xung đột pháp luật 
- Điều kiện phát sinh xung đột pháp luật: 
+ Quan hệ thừa kế có yếu tố nước ngoài; 
+ Quy định khác nhau giữa các hệ thống pháp luật về cùng một vấn đề thừa kế có liên quan. 
- Những vấn đề phát sinh xung đột pl về thừa kế   
2.2 Giải quyết xung đột pháp luật về thừa kế 
a) Giải quyết xung đột pháp luật về thừa kế theo di chúc 
- Xung đột pháp luật liên quan đến việc xác định năng lực chủ thể lập di chúc, thay đổi, huỷ bỏ di chúc. 
- Xung đột pháp luật liên quan đến việc xác định tính hợp pháp về hình thức của di chúc. 
*Giải quyết xung đột pháp luật liên quan đến năng lực chủ thể lập, sửa đổi, huỷ bỏ di chúc 
CSPL: K1 Đ41 Hiệp định TTTP V-N; K2 Đ681 BLDS  +TH đặc biệt: Đ672 BLDS 
*Giải quyết xung đột pháp luật liên quan đến tính hợp pháp về hình thức của di chúc 
CSPL: k2 Đ41 Hiệp định TTTP V-N, K2 Đ681 BLDS      lOMoARcP SD| 58886076
Ví dụ: Anh A (quốc tịch Việt Nam) sinh sống và làm việc tại Hàn Quốc. Anh đi công tác tại Thái Lan, tại 
đây anh lập di chúc để định đoạt toàn bộ tài sản của mình. Pháp luật nước nào sẽ áp dụng để điều chỉnh 
năng lực lập di chúc và hình thức di chúc do anh A lập?  Trả lời: 
- Năng lực lập di chúc của anh A sẽ áp dụng PL Việt Nam (K1 Điều 681 BLDS năm 2015. 
- Hình thức của di chúc sẽ áp dụng theo PL của Thái Lan (K2 Đ681) hoặc PL của Hàn Quốc (điểm a K2 
Đ681) hoặc P Việt Nam (Điểm b K2 Đ681) của BLDS năm 2015. 
b) Giải quyết xung đột pháp luật về thừa kế theo pháp luật (thừa kế theo di chúc+ thừa kế theo pl) 
CSPL: Đ39 Hiệp định TTTP V-N; Đ680 BLDS 
+ Động sản: pl của bên ký kết mà ng để lại thừa kế là công dân vào thời điểm chết 
+ BDS: pl của bên ký kết nơi có BDS 
+ K1,2 Đ680 blds: áp dụng chung cho di sản thừa kế ĐS, BDS  + Đ622 BLDS 
Ví dụ: Anh A (quốc tịch Nga), anh sống và làm việc tại Việt Nam, anh mất nhưng không có di chúc. Di sản 
anh để lại gồm một căn nhà tại Nga, một căn chung cư tại Việt Nam và 500tr đồng trong tài khoản của 
Ngân hàng Việt Nam. Hãy xác định luật nước nào sẽ áp dụng để phân chia khối di sản trên của Anh  A?  Trả lời: 
Định danh tài sản: K3 Điều 39 HĐ TTTP Việt Nam – Liên Bang Nga áp dụng pháp luật của Bên ký kết nơi 
có di sản. Pháp luật áp dụng: 
- Căn nhà tại Nga: pháp luật Nga, 
- Căn nhà tại Việt Nam: pháp luật Việt Nam,- 500tr đồng: pháp luật Nga 
Ví dụ: Anh A (quốc tịch Việt Nam), anh sống và làm việc tại Anh, anh mất nhưng không có di chúc. Di sản 
anh để lại gồm một căn nhà tại Anh, một căn chung cư tại Việt Nam và 500tr đồng trong tài khoản của 
Ngân hàng Việt Nam. Hãy xác định luật nước nào sẽ áp dụng để phân chia khối di sản trên của Anh  A?  Trả lời: 
Điều 680 BLDs năm 2015 Pháp  luật áp dụng:  1. 
Tất cả di sản bao gồm động sản và BĐS giải quyết theo pháp luật Việt Nam (pháp luật nước mà 
ngườiđể lại di sản có quốc tịch)  2. 
Việc thực hiện quyền thừa kế đối với căn hộ tại Nga theo PL Nga; Thực hiện quyền thừa kế căn hộ  tạiVN theo PL Việt Nam. 
 Nguồn luật giải quyết XDPL  - ĐUQT VN là thành viên  - PLQG 
III. Di sản không ng thừa kế trong TPQT Đ40 Hiệp định TTP V-N *Di 
sản ko ng thừa kế đc xác định theo nước ngay trước khi chết K1 Đ680 * 
Di sản của ng để lại có QT VN Đ622. 
Ví dụ: Anh A (quốc tịch Nga), anh sống và làm việc tại Việt Nam, anh mất nhưng không có người hưởng 
di sản thừa kế. Di sản anh để lại gồm một căn nhà tại Nga, một căn chung cư tại Việt Nam và 500tr đồng 
trong tài khoản của Ngân hàng Việt Nam. Hãy xác định nhà nước nào sẽ được hưởng phần di sản trên của  Anh A?  Trả lời: 
- Căn nhà tại Nga: nhà nước Nga, 
- Căn nhà tại Việt Nam: nhà nước Việt Nam,- 500tr đồng: nhà nước Nga. 
Ví dụ: Anh A (quốc tịch Việt Nam), anh sống và làm việc tại Singapore, anh mất nhưng không có người 
hưởng di sản thừa kế. Di sản anh để lại gồm một căn nhà tại Singapore, một căn chung cư tại Việt Nam và 
500tr đồng trong tài khoản của Ngân hàng Việt Nam. Hãy xác định nhà nước nào sẽ được hưởng phần di  sản trên của Anh A?      lOMoARcP SD| 58886076 Trả lời: 
Pháp luật Việt Nam sẽ được áp dụng do anh A là công dân Việt Nam. Di sản của anh A sẽ thuộc về nhà 
nước Việt Nam (CSPL: Điều 622 BLDS năm 2015)   
BÀI 7: HỢP ĐỒNG VÀ BTTH NGOÀI HỢP ĐỒNG TRONG TPQT  I. Hợp đồng trong TPQT 
1. KQ về hợp đồng trong TPQT 
1.1.KN về hợp đồng trong TPQT - 
Quan hệ hợp đồng trong TPQT:  + QH hợp đồng 
+ Có YTNN: Đ27 LTM; k2 Đ663 BLDS; Đ1 CUV 1980  - Ýn: 
+ Xác định quan hệ hợp đồng thuộc đối tượng điều chỉnh của TPQT 
+ Xác định hiện tượng xung đột thẩm quyền xét xử và cách thức giải quyết hiện tượng xung đột thẩm quyền 
xét xử đối với các tranh chấp phát sinh từ hoặc liên quan đến hợp đồng 
+ Xác định nguyên tắc áp dụng pháp luật đối với các vấn đề pháp lý phát sinh từ hoặc liên quan đến hợp  đồng 
1.2.XDPL về hợp đồng trong TPQT 
- XDPL liên quan đến việc xác định tư cách chủ thể của các bên ký kết hợp đồng 
- XDPL liên quan đến việc xác định tính hợp pháp về hình thức của hợp đồng 
- XDPL liên quan đến ndung quyền và nv của các bên trong hợp đồng: trách nhiệm thanh toán, thời điểm  giao kết hợp đồng...  1.3. PP giải quyết XDPL  - PP thực chất  - PPXD 
1.4. Nguồn luật giải quyết XDPL - 
Luật giải quyết XD về hợp đồng:  + ĐUQT  + PLQG  + TQQT 
2. Giải quyết XDPL về hợp đồng 
2.1. Giải quyết XDPL về tư cách chủ thể ký kết hợp đồng 
Hiệp định TTTP giữa VN và các nước  - k1 Đ19 HDTTTP V-N  - K1 Đ17 HDTTTP V-L 
=>Kết luận: tư cách chủ thể cá nhân->Nguyên tắc: Luật quốc tịch đc áp dụng  Theo pl Việt Nam: 
- Đ672 (ng không quốc tịch), Đ673, Đ674 BLDS. Ngoại lệ k2 Đ673 
*Nơi có mqh gắn bó đc xác định: Nhân thân, tài sản, nghĩa vụ đóng góp cho QG nào nhiều nhất 
- k2 Đ676 BLDS (Pháp nhân)-> áp dụng LQT. Ngoại lệ: k3 Đ676 
2.2. Giải quyết XDPL liên quan tính hợp pháp về hình thức hợp đồng 
Nhóm 1: Hiệp định TTTP giữa VN và các nước  - k1 Đ34 HDTTTP V-N  - K1 Đ40 HDTTTP V-Mông cổ 
=> Kết luận: Nguyên tắc: tuân theo pháp luật nd hoặc luật nước nơi giao kết hợp đồng được áp  dụng 
Nhóm 2: Hiệp định TTTP giữa VN và các nước  - Đ32 HDTTP V- Ucraina      lOMoARcP SD| 58886076 - k1 Đ21 HDTTTP V-L 
=> Kết luận: Nguyên tắc: Luật nơi giao kết hợp đồng đc áp dụng 
Theo pl Việt Nam: ko cho các bên lựa chọn luật áp dụng 
- k7 Đ683 BLDS=> Theo luật ndung. 
-k1 Đ683 BLDS=> rơi vào k456 Đ683 thì ko đc quyền chọn luật 
2.3. Giải quyết XDPL ndung của hợp đồng Theo pl Việt  Nam:  - k1 Đ683 BLDS trừ k 4,5,6 
=> Kết luận: Nguyên tắc: luật do các bên lựa chọn đc áp dụng (thỏa mãn ĐKCL)-> 
 Luật của nước có mqh gắn bó nhất 
+ Hợp đồng MBHH: Luật nơi cư trú hoặc nơi thành lập của bên bán 
+ Hợp đồng dv: luật nơi cư trú hoặc nơi thành lập của bên cung cấp dv 
+ Hợp đồng liên quan quyền SHTT: luật nơi cư trú hoặc nơi thành lập của bên nhân quyền 
+ Hợp đồng lao động: luật nơi ng lao động thường xuyên thực hiện cv, hoặc pl của nước nơi cư trú hoặc 
nơi thành lập của ng sử dụng lao động 
+ Hợp đồng tiêu dùng: luật nơi ng tiêu dùng cư trú  II. BTTHNHD trong TPQT 
1. Khái quát về quan hệ BTTHNHD trong Tư pháp quôc tế 
1.1 Khái niệm quan hệ BTTHNHD trong tư pháp quốc tế  Căn cứ:  - Hành vi trái pl  - Thiệt hại xảy ra 
- Mlh nhân quả giữa hành vi trái pl và thiệt hại xảy ra 
QH BTTHNHD có YTNN: k2 Đ663 BLDS  - QH BTTHNHD  - YTNN 
 Chủ thể: ít nhất người bị thiệt hại/ ng gây thiệt hại phải là cá nhân NN/ pháp nhân NN 
VD: Quang (quốc tịch Việt Nam) sau cuộc vui gặp gỡ bạn bè, Quang lái xe, mất tay lái đâm vào John (quốc 
tịch Úc) làm John bị thương. John yêu cầu đòi bồi thường thiệt hại. 
 Khách thể: Đối tượng của qh ở NN 
1.2 Xung độp pháp luật trong bồi thường thiệt hại ngoài hợp đồng  Xung đột pl:  - QH BTTHNHD có YTNN 
- Các HTPL quy định khác nhau 
1.3 Phương pháp giải quyết xung đột pháp luật  - PP thực chất  - PP xung đột 
1.4 Nguồn luật giải quyết xung đột pháp luật  - ĐUQT  - PLQG 
2. . Giải quyết xung đột pháp luật QHTTHNHD trong tư pháp quốc tế 
* Hiệp định tương trợ tư pháp giữa Việt Nam và các nước  - Đ37 HDTTP V-N 
+ PL của nước mà nguyên đơn và bị đơn đều là công dân hoặc nơi thành lập hoặc trụ sở 
+ PL của nước nơi xảy ra hoàn cảnh  *Theo pháp luật Việt Nam  - Đ687 BLDS  - Bộ luật hàng hải      lOMoARcP SD| 58886 076
- Luật hàng không dân dụng năm 2006 (Sửa đổi bổ sung năm 2014)     
- Khoản 4 Điều 4 Luật HKDD năm 2006 (sửa đổi bổ sung năm 2014) 
- Khoản 2, 3 Điều 3 Bộ luật Hàng hải năm 2015   
BÀI 8: HÔN NHÂN VÀ GIA ĐÌNH TRONG TPQT (phần 456 KO THI) 
1. KQ về qh HNGD trong TPQT 1.1.
 KN về qh HNGD trong TPQT  QH  HNGD trong TPQT:  - QH HNGD  - Có YTNNK25 Đ3 LHNGD   QH HNGD:  - Người NN 
- Người VN định cư ở NN  *Phạm vi nghiên cứu  - Giải quyết XDPL      lOMoARcP SD| 58886076 - Giải quyết XDTQ 
- Công nhận và cho thi hành bản án, phán quyết 
* Các vấn đề phát sinh XDPL trong qh HNGD trong TPQT 
1.3.PP giải quyết xung đột pl  - pp thực chất  - pp xung đột  1.4.Nguồn luật  - ĐUQT  - PLQG 
2. Giải quyết xung đột PL về HNGĐ 
2.1. Giải quyết xung đột pl về kết hôn  Xung đột pl kết hôn  - Đk kết hôn + HĐ  V-L (Đ25):  AD LQT  Nếu đki kết hôn  - Nghi thức kết hôn