



















Preview text:
lOMoAR cPSD| 47206417
BỘ GIÁO DỤC VÀ ĐÀO TẠO
TRƯỜNG ĐẠI HỌC HOA SEN
KHOA KINH TẾ QUẢN TRỊ
BÁO CÁO ĐỀ ÁN CUỐI KỲ 🙢🙢 🙢🙢✶ ĐỀ TÀI:
Hệ thống thông tin quản lý của nền tảng Traveloka
Môn học: Nhập môn Hệ thống thông tin quản lý
Giảng viên: ThS. Phạm Thị Thanh Tâm Lớp: 0200
Nhóm sinh viên thực hiện:
TP. Hồ Chí Minh, tháng 6/2022 lOMoAR cPSD| 47206417
BỘ GIÁO DỤC VÀ ĐÀO TẠO
TRƯỜNG ĐẠI HỌC HOA SEN
KHOA KINH TẾ QUẢN TRỊ ĐỀ ÁN CUỐI KỲ 🙢🙢 🙢🙢✶ ĐỀ TÀI:
Hệ thống thông tin quản lý của nền tảng Traveloka
Các sinh viên thực hiện: Tên thành viên MSSV Nguyễn Lê Diễm Quỳnh 2191526 TP. Hồ Võ Thị Minh Thư 2180695 Chí Minh, tháng Nguyễn Ngô Xuân Phương 2197552 12/2022 Lê Thị Thu Ngân 2193937 Nguyễn Tống Phong 22008244 i lOMoAR cPSD| 47206417
BẢNG GHI NHẬN ĐÓNG GÓP CÔNG VIỆC ST ĐÁNH HỌ & TÊN CÔNG VIỆC T GIÁ 1
- Tìm hiểu và hoàn thành nội dung phần 100% Nguyễn Lê Diễm 5, phần 6 Quỳnh 2
- Tìm hiểu và hoàn thành nội dung phần 100% Võ Thị Minh Thư 4, phần 7 3
- Tìm hiểu và hoàn thành nội dung phần 100% Nguyễn Ngô Xuân
2, vẽ sơ đồ quy trình trên Visio Phương 4
- Tìm hiểu và hoàn thành nội dung phần 100% Lê Thị Thu Ngân
3, lập cơ sở dữ liệu trên Access 5
- Tìm hiểu và hoàn thành nội dung phần 1, 100% Nguyễn Tống Phong hoàn thành bài báo cáo. lOMoAR cPSD| 47206417 TRÍCH YẾU lOMoAR cPSD| 47206417 LỜI CAM KẾT
“Nhóm chúng tôi đã đọc và xem rõ các nội dung mang tính vi phạm về liêm chính học thuật của trường Đại
học Hoa Sen. Chúng tôi cam kết rằng bài báo cáo hoàn toàn là của nhóm chúng tôi, tất cả nội dung dưới đây
hoàn toàn là thật và không có sự gian lận.”
TP. Hồ Chí Minh, ngày … tháng … năm 2022
(Họ tên và chữ ký của sinh viên) lOMoAR cPSD| 47206417 LỜI CẢM ƠN
Để hoàn thành dự án này, nhóm chúng tôi xin chân thành cảm ơn:
Một là, trường Đại học Hoa Sen đã cho chúng tôi cơ hội học môn Nhập môn Hệ thống thông tin QL. Không
có kiến thức của môn học này, chúng tôi đã không thể làm ra một kế hoạch kinh doanh chi tiết với tính khả thi cao như thế này.
Và không thể không kể đến những đóng góp to lớn của người thầy của chúng tôi – cô Phạm Thị Thanh Tâm
– đã đồng hành và hỗ trợ chúng tôi rất nhiều để có thể hoàn thành tốt dự án này. Xin chân thành cảm ơn. lOMoAR cPSD| 47206417
NHẬN XÉT CỦA GIẢNG VIÊN
................................................................................................................................................
................................................................................................................................................
................................................................................................................................................
................................................................................................................................................
................................................................................................................................................
................................................................................................................................................
................................................................................................................................................
................................................................................................................................................
................................................................................................................................................
................................................................................................................................................
................................................................................................................................................
................................................................................................................................................
................................................................................................................................................
................................................................................................................................................
................................................................................................................................................
................................................................................................................................................
................................................................................................................................................
................................................................................................................................................
................................................................................................................................................
................................................................................................................................................
................................................................................................................................................
................................................................................................................................................
................................................................................................................................................
................................................................................................................................................
................................................................................................................................................
................................................................................................................................................ MỤC LỤC lOMoAR cPSD| 47206417
BẢNG GHI NHẬN ĐÓNG GÓP CÔNG VIỆC............................................................2
TRÍCH YẾU..................................................................................................................3
LỜI CAM KẾT..............................................................................................................4
LỜI CẢM ƠN................................................................................................................5
NHẬN XÉT CỦA GIẢNG VIÊN.................................................................................6
MỤC LỤC.....................................................................................................................7
DANH MỤC BẢNG BIỂU...........................................................................................9
DANH MỤC HÌNH ẢNH...........................................................................................10
PHẦN 1: GIỚI THIỆU TỔNG QUAN VỀ HỆ THỐNG THÔNG TIN QUẢN LÝ CỦA TRAVELOKA
.....................................................................................................................................11
1.1 Lịch sử hình thành...........................................................................................................................................................11
1.2 Một số điểm nổi bật:........................................................................................................................................................11
1.3 SWOT:..............................................................................................................................................................................12
1.4 Giải thưởng:.....................................................................................................................................................................12
1.5 Mô hình kinh doanh:........................................................................................................................................................12
1.6 Hệ thống quản lý..............................................................................................................................................................14
PHẦN 2: GIỚI THIỆU QUY TRÌNH DỊCH VỤ ĐẶT PHÒNG KHÁCH SẠN TRÊN WEBSITE
TRAVELOKA.............................................................................................................14
2.1. Đối tượng sử dụng quy trình.........................................................................................................................................14
2.2. Mục đích của quy trình..................................................................................................................................................14
2.3. Mô tả quy trình................................................................................................................................................................14
2.4. Sơ đồ quy trình...............................................................................................................................................................15 🙢
DATASHEET VIEW:......................................................................................................................................................17
Phần 4: TÍNH BẢO MẬT VÀ TÍNH RIÊNG TƯ CỦA HỆ THỐNG THÔNG TIN QUẢN LÝ ỨNG
DỤNG TRAVELOKA THEO MÔ HÌNH CIA...........................................................20
4.1. Tính bí mật của hệ thống (Confidentiality)..................................................................................................................20
4.2Tính toàn vẹn của hệ thống (Integrity)...........................................................................................................................24
4.3Tính sẵn sàng(hoặc khả dụng ) của hệ thống (Availability)........................................................................................24
PHẦN 5: ỨNG DỤNG THƯƠNG MẠI ĐIỆN TỬ CỦA TRAVELOKA................25
5.1 Giới thiệu..........................................................................................................................................................................25
5.2 Giao dịch hàng hoá, dịch vụ được đăng bán trên Traveloka....................................................................................25
5.3 Giao nhận vận chuyển....................................................................................................................................................31
5.4 Chính sách hoàn tiền......................................................................................................................................................31 lOMoAR cPSD| 47206417
5.5 Quy trình thanh toán........................................................................................................................................................31
5.6 Các chức năng dành cho người dùng trên website thương mại điện tử Traveloka...............................................32
5.7 Các chức năng dành cho người dùng trên ứng dụng di động..................................................................................42
5.8 Kết luận.............................................................................................................................................................................51
PHẦN 6: ỨNG DỤNG SOCIAL COMPUTING CỦA HỆ THỐNG TRAVELOKA52
6.1 Fanpage trên Facebook..................................................................................................................................................52
6.2 Kênh trên Youtube...........................................................................................................................................................53
6.3 Twitter................................................................................................................................................................................54
6.4 Instagram..........................................................................................................................................................................55
Phần 7: ỨNG DỤNG QUẢN LÝ QUAN HỆ KHÁCH HÀNG CỦA TRAVELOKA.56
7.2. Các chính sách thu hút khách hàng:............................................................................................................................57
7.2.2. Chương trình ưu đãi khách hàng:........................................................................................................................57
7.3. Các chính sách giữ chân khách hàng thành viên:.....................................................................................................59
KẾT LUẬN..................................................................................................................60
TÀI LIỆU THAM KHẢO............................................................................................61 lOMoAR cPSD| 47206417
DANH MỤC BẢNG BIỂU Bảng 1. lOMoAR cPSD| 47206417 DANH MỤC HÌNH ẢNH lOMoAR cPSD| 47206417
PHẦN 1: GIỚI THIỆU TỔNG QUAN VỀ HỆ THỐNG THÔNG TIN
QUẢN LÝ CỦA TRAVELOKA 1.1 Lịch sử hình thành
Traveloka được thành lập vào năm 2012 bởi các học viên công nghệ thông tin trở về từ Hoa Kỳ đến từ
Indonesia, bao gồm Derianto Kusuma, Ferry Unardi và Albert. Họ đã tham gia thành lập công ty vào năm
2013 bởi người khởi xướng trang web theo dõi kết quả bầu cử Kawal Pemilu.org, Ainun Najib. Trong năm
2014, Traveloka đã mở rộng sang dịch vụ đặt phòng khách sạn thay vì chỉ đặt vé máy bay trực tuyến.
Trong năm 2017, vé tàu và các tính năng phục vụ nhu cầu ăn uống đã được thêm vào.
Expedia trở thành nhà đầu tư thiểu số vào năm 2017, khi Traveloka hoạt động ở sáu quốc gia và quảng
cáo rầm rộ ở Indonesia, Thái Lan và Việt Nam. Vào năm 2018, công ty đã mua lại ba đại lý du lịch trực
tuyến: Pegipegi từ Indonesia, Mytour từ Việt Nam và Travelbook từ Philippines.
Ban đầu, Traveloka đóng vai trò như một công cụ tìm kiếm để so sánh giá vé máy bay từ nhiều trang khác
nhau. Sau đó, vào giữa năm 2013, Traveloka đã biến thành một trang web đặt vé, nơi người dùng có thể
đặt chỗ trên trang web chính thức của hãng. Đến năm 2019, Traveloka chuyển sang lĩnh vực dịch vụ tài
chính cũng như đặt vé và đặt phòng khách sạn, đồng thời ra mắt thẻ tín dụng với Bank Rakyat Indonesia.
Traveloka ra mắt thương hiệu "Xperience" lần đầu tiên vào tháng 7 năm 2019 tại Thái Lan. Người dùng
của Traveloka đến từ các quốc gia: Thái Lan, Indonesia, Philippines, Việt Nam, Malaysia, Singapore và Úc.
1.2 Một số điểm nổi bật:
Theo khảo sát tại Việt Nam, trong năm 2016 thì lượng người sử dụng dịch vụ đặt vé trực tuyến đã lên tới
34% và dịch vụ đặt phòng khách sạn đạt 19%. Con số này dự đoán sẽ còn tăng nhanh trong thời gian tới.
Trong số các OTA lớn thì Traveloka chính là công ty năng động nhất góp phần khiến thị trường trong nước trở nên sôi động hơn.
Từ khi ra mắt tại Việt Nam vào tháng 3/2016, Traveloka đã sử dụng thế mạnh công nghệ và mối quan tâm
sâu sắc tới thị trường Đông Nam Á để có thể mang tới cho Việt Nam dịch vụ tốt nhất”.
Nếu sự thành công của một mô hình OTA được đánh giá bằng khả năng thu hút vốn đầu tư cùng tốc độ
tăng trưởng thần tốc thì kẻ thắng cuộc chính là Traveloka. Xuất phát từ Indonesia, Traveloka đã nhận
được số vốn đầu tư từ East Ventures và quỹ Series A của Global Founders Capital để phát triển và mở
rộng mạng lưới ra hầu hết các quốc gia Đông Nam Á như Thái Lan, Singapore, Malaysia và Philippines.
Và mới đây nhất, Việt Nam chính là điểm đến ngọt ngào để Traveloka phát huy lợi thế cạnh tranh của mình.
Ngoài những điểm cộng được lòng dân du lịch như mức giá rẻ, hơn 120.000 khách sạn trên toàn cầu,
chính sách khuyến mãi hấp dẫn thường xuyên, Traveloka còn có một ưu thế vượt trội khác là công ty có
hàng trăm kỹ sư công nghệ đi đầu trong nghiên cứu cũng như phát triển thương mại điện tử.
Bên cạnh đó, Traveloka còn không ngừng “thay máu” hàng tháng qua việc liên tục cập nhật và nâng cấp
các tính năng mới trên ứng dụng cho người dùng. Đơn cử là tính năng Price Alert giúp bạn có thể nhận
thông báo ngay khi có giá phù hợp với nhất với túi tiền.
Những ai đã sử dụng dịch vụ trên Traveloka đều mê mẩn ứng dụng tuyệt vời này. Đầu tiên là vì mức giá
hấp dẫn, đôi khi còn rẻ hơn cả đặt trên trang của hãng hàng không trực tuyến, chưa kể khuyến mãi đều
đặn hàng tháng lên tới 35%. Dù bạn có đãng trí quên đặt vé, Traveloka sẽ tự động nhắc việc. Bạn cứ lôi
ứng dụng Traveloka ra quẹt qua quẹt lại chưa tới 1 phút là đã nhận được vé điện tử rồi.
Lý do thứ hai và cũng là nguyên nhân chính khiến dân du lịch thích mê vẫn là hình thức luôn hiển thị giá
cuối cùng. Bạn Trần Văn Phương – một blogger du lịch đã chia sẻ: “Khi săn vé máy bay, điều mình thích ở
Traveloka, ngoài mức giá cuối cùng bao gồm thuế phí luôn hiển thị ở bước tìm kiếm, là việc ghi rõ luôn
chính sách hoàn trả vé ra sao, bao gồm tiêu chuẩn hành lý, bao gồm bữa ăn hay chưa tại bước thanh lOMoAR cPSD| 47206417
toán. Nếu muốn mua thêm hành lý thì có luôn cả lựa chọn trước khi thanh toán. Giao diện và thao tác đơn
giản đến những đứa mù công nghệ như mình vẫn xài vô tư.” 1.3 SWOT: • Strengths:
- Xuất thân ban điều hành đều có chuyên môn là kỹ sư về phần mềm
- Là một trong những công ty hàng đầu về mảng vé máy bay giá rẻ và đặt phòng khách sạn ở
Indonesia. Bằng lợi thế về khoa học kỹ thuật nên việc xâm nhập và mở rộng thị phần ở thị trường
Việt Nam tương đối dễ dàng với Traveloka
- Am hiểu sâu sắc thị trường Đông Nam Á khi là một ông lớn về mô hình OTA - Cung cấp nền
tảng bằng nhiều ngôn ngữ và tiền tệ địa phương -
Thiết kế trang web dễ dàng, hợp lý và rõ ràng thông tin.
- Mạng lưới phân phối sâu rộng với nguồn doanh thu đến từ nhiều ngành khác nhau 🙢 Weaknesses:
- Nền tảng này rộng lớn đến mức người ta có thể bị lạc trong số lượng lớn các dịch vụ có sẵn (nền
tảng du lịch kết hợp với thẻ tín dụng, internet, bảo hiểm, gói di động, v.v.)
- Khó để các khách sạn và cơ sở kinh doanh nhỏ hơn, thích hợp được chú ý trên một trang web lớn
như vậy với rất nhiều người tham gia.
- Ít tập trung vào CSR và các hoạt động kinh doanh hoặc du lịch bền vững. • Opportunities:
- Có thể dễ dàng mở rộng sang một loạt các ngành công nghiệp khác và thị trường quốc tế -
Traveloka đã mua lại 3 OTA kể từ năm 2018.
- Đã có sẵn cơ sở hạ tầng để phân biệt các luồng doanh thu, sẵn sàng tận dụng các công nghệ hoặc thị trường mới nổi
- Có thể tăng tính bền vững của khách hàng đối với hãng 🙢 Threats:
- Traveloka là một công ty lớn ở Đông Nam Á nên dễ bị ảnh hưởng trước mọi biến động ở thị trường.
- Traveloka đã phải chịu ảnh hưởng đáng kể trong đại dịch COVID-19
- Tốc độ phát triển của Traveloka có thể khiến nó dễ bị tổn thương trước những thách thức không
lường trước được mà nó chưa sẵn sàng. 1.4 Giải thưởng:
Năm 2013, Traveloka là startup châu Á đầu tiên nhận được quỹ đầu tư Series A từ Global Founders
Capital. Tháng 9 năm 2016, Traveloka đánh dấu bước tiến vượt bậc khi xuất sắc đạt giải thưởng Đặt vé
Khách sạn trực tuyến và Đại lý du lịch trực tuyến trong Giải Thương hiệu hàng đầu với số điểm TBI (Top
Brand Index) lần lượt là 74,8% và 59,6%. Đây cũng là năm thứ 2 liên tiếp Traveloka được vinh danh trong
lễ trao giải. Traveloka còn được xướng tên trong lễ trao giải BrandZ tại Indonesia với danh hiệu “Thương
hiệu nổi bật năm 2016”, với chỉ số phát triển tiềm năng đạt tới 33% được tổ chức uy tín WPP và Millward
Brown công bố. Bên cạnh những giải thưởng danh giá đó, Traveloka còn nằm trong top 20 thương hiệu có
ý nghĩa nhất tại Indonesia với số điểm đạt được là 168. 1.5 Mô hình kinh doanh:
Traveloka xây dựng mô hình kinh doanh dịch vụ du lịch trực tuyến nhưng vẫn gắn liền với các yếu tố trong
marketing 4P (place-phân phối; price-giá cả; product-sản phẩm; promotion-quảng cáo). •
Chiến lược phân phối của Traveloka: •
Traveloka là một trong những đơn vị đi đầu trong vận dụng OTA (Online Travel Agent - Đại lý du lịch
trực tuyến) để phát triển hoạt động của doanh nghiệp. Với sự nhạy bén trong nắm bắt thị trường,
Traveloka đã thấy rõ, chi phí du lịch của khách hàng được chia thành các khoản: du lịch đóng gói, thuê
nhà nghỉ, chi phí đi lại. Việc tích hợp các dịch vụ cần có trong 1 chuyến du lịch vào trong 1 ứng dụng lOMoAR cPSD| 47206417
không chỉ giúp khách hàng tiết kiệm được thời gian mà còn giúp các doanh nghiệp cung cấp dịch vụ
nghỉ dưỡng xúc tiến việc bán hàng tốt hơn. •
Khi khai thác mạng lưới phân phối trực tuyến tại Đông Nam Á nói chung và Việt Nam nói riêng,
Traveloka đã có sự chuẩn bị kỹ càng, ý thức được nhu cầu của khách hàng khi du lịch trong môi trường hiện đại. •
Việc phân phối sản phẩm dưới dạng thương mại điện tử đã giúp Traveloka giảm bớt các chi phí vận
hành kho bãi mà tập trung khai thác được những khía cạnh về dịch vụ du lịch. •
Chiến lược về giá của Traveloka: •
Traveloka đã phát huy được toàn bộ lợi thế khi chỉ với một ứng dụng di động nhưng đáp ứng được tất
cả kỳ vọng của khách hàng. Nếu so sánh đặt vé trực tuyến với hãng hàng không và Traveloka, có thể
khẳng định mức giá Traveloka đưa ra luôn cạnh tranh hơn. •
Traveloka không tính phí đặt chỗ, chỉ hiển thị mức giá cuối cùng người tiêu dùng phải trả và không bao
gồm các loại chi phí phát sinh. Với chiến lược về giá này, Traveloka đã thành công thu hút được sự
chú ý của người dùng và đạt được thiện cảm, tạo cảm giác người dùng đã có trải nghiệm mua sắm tiết kiệm hơn. •
Ngoài ra vào những thời gian cao điểm du lịch như là mùa hè, các dịp lễ, Traveloka thường tung ra các
chiến dịch giảm giá từ 10-30%, các combo chặng khứ hồi và các đợt giảm giá đặc biệt của các hãng hàng không. •
Nắm bắt được tâm lý yêu thích sự tiện lợi trong thanh toán online của khách hàng, Traveloka cũng liên
kết với rất nhiều ngân hàng và các ví điện tử, phục vụ nhu cầu thanh toán nhanh, tiết kiệm thời gian.
Bên cạnh đó, trong trường hợp khách hàng muốn thanh toán trực tiếp để đảm bảo không phát sinh lỗi
từ ngân hàng , họ có thể ra các cửa hàng tiện lợi có hỗ trợ thanh toán trung gian. •
Chiến lược sản phẩm của Traveloka: •
Sử dụng nền tảng công nghệ để phát triển sản phẩm dịch vụ, Traveloka luôn cải tiến và thường xuyên
thay đổi để đem lại trải nghiệm tốt hơn cho người dùng. Với giao diện thân thiện và thao tác sử dụng
đơn giản, tìm kiếm thông tin nhanh chóng, dễ dàng Traveloka cung cấp đầy đủ giá vé máy bay của các
hãng hàng không lớn trên lãnh thổ Việt Nam cùng hệ thống phòng khách sạn với mức giá hợp lý. •
Một trong những tính năng thông minh của Traveloka có thể kể đến như: Price Alert - thông báo cho
người dùng khi có các đợt khuyến mãi hoặc xuất hiện giá vé phù hợp ngân sách, Travel Quick - đặt vé
máy bay, phòng khách sạn chỉ trong một phút. •
Trong trường hợp khách hàng phát sinh các vấn đề cá nhân phải đổi lịch bay hoặc trễ chuyến bay,
Traveloka cũng hỗ trợ khách hàng với tính năng khách sạn giờ chót. Mức giá đặt phòng này luôn được
đảm bảo thấp hơn bình thường và thậm chí có thể được giảm tới 50% •
Chiến lược truyền thông sản phẩm của Traveloka
Traveloka tận dụng các nền tảng số một cách rất nhuần nhuyễn không chỉ trong các hoạt động kinh
doanh, vận hành mà cả trong quá trình truyền thông, quảng bá về sản phẩm. •
Truyền thông trực tuyến trên website:
Website của Traveloka có giao diện vô cùng tối giản nhưng vẫn đầy đủ các thông tin. Bên cạnh những bài
đăng thông báo về khuyến mãi, giảm giá vé, giá đặt phòng, đội ngũ Traveloka cũng thường xuyên cập
nhật những bài blog về du lịch, chia sẻ trải nghiệm.
Nếu khách hàng muốn tìm kiếm về giờ bay, chặng bay, ngày bay theo nhu cầu cũng có thể sử dụng
website Traveloka để hiển thị thông tin rõ hơn. •
Đầu tư trong quảng cáo trên truyền hình:
Quảng cáo của Traveloka tuy đơn giản nhưng có sức lan tỏa và tạo hiệu ứng truyền miệng rất lớn. Tuy
không thường xuyên tung ra các chiến dịch quảng cáo trên truyền hình nhưng Traveloka vẫn thường
xuyên xây dựng các TVC quảng cáo với nội dung dí dỏm, nhẹ nhàng phù hợp với nhu cầu của nhóm đối
tượng khách hàng trẻ tuổi. •
Xúc tiến trên mạng xã hội: lOMoAR cPSD| 47206417
Các chiến dịch truyền thông của Traveloka cũng được quảng cáo rầm rộ thông qua các mạng xã hội như: Facebook, Instagram, ...
Ngoài ra, Traveloka cũng thường xuyên tổ chức các minigame, các buổi livestream giao lưu trúng thưởng
để tăng tính tương tác của nhãn hàng và khách hàng. 1.6 Hệ thống quản lý
Hệ thống quản lý thông tin quá trình đặt phòng của Traveloka dựa theo phương thức trình quản lý kênh.
Trình quản lý kênh là một ứng dụng dựa trên web hoạt động như một giao diện giữa các khách sạn và
nền tảng OTA. Nó cho phép các khách sạn cập nhật phân bổ và giá phòng chỉ một lần và Trình quản lý
kênh sẽ phân phối thông tin cập nhật đồng thời cho tất cả các nền tảng OTA. Các nền tảng OTA cũng gửi
thông báo đặt trước theo thời gian thực tới Người quản lý kênh đối với mọi đặt trước được thực hiện.
Điều này mang lại lợi ích cho khách sạn về mặt quản lý hàng tồn kho trên một số trang web với các bản
cập nhật thực tế. Trong một thế giới nơi công nghệ phát triển, sự tồn tại của Công cụ quản lý kênh có thể
được coi là chất xúc tác cho sự hiện diện trực tuyến của khách sạn vì nó mang lại hiệu quả và hiệu quả
trong việc phân phối thông tin.
Là công ty công nghệ nền tảng đặt phòng trực tuyến hàng đầu ở Đông Nam Á, Traveloka đã tích hợp hệ
thống của mình với nhiều Nhà quản lý kênh khác nhau thông qua nền tảng TERA (Truy cập đặt phòng qua
mạng Extranet của Traveloka). Có hai nhóm luồng thông tin xảy ra giữa TERA và các khách sạn. Luồng
thông tin đầu tiên xảy ra khi người dùng đặt phòng qua Traveloka. Sau mỗi lần đăng ký mới được thực
hiện, TERA sẽ thông báo cho Người quản lý kênh về đăng ký này. Đến lượt mình, Người quản lý kênh sẽ
cập nhật đặt phòng vào extranet của khách sạn và truyền đặt đặt phòng này đến các OTA khác mà khách
sạn này được kết nối. Luồng thông tin thứ hai xảy ra khi khách sạn muốn cập nhật tình trạng phân bổ
phòng hoặc giá phòng. Sau khi thông tin cập nhật được đưa vào Hệ thống quản lý tài sản (PMS), Người
quản lý kênh sẽ gửi thông tin cập nhật đến TERA, nơi thông tin này sẽ được cập nhật với thông tin mới nhất.
PHẦN 2: GIỚI THIỆU QUY TRÌNH DỊCH VỤ ĐẶT PHÒNG KHÁCH SẠN TRÊN WEBSITE TRAVELOKA
Quy trình được ra mắt vào tháng 7 năm 2014
2.1. Đối tượng sử dụng quy trình
Các khách hàng có nhu cầu sử dụng dịch vụ đặt phòng khách sạn trên website của Traveloka
2.2. Mục đích của quy trình •
Cung cấp trải nghiệm dịch vụ tối ưu cho khách hàng trong việc đặt phòng khách sạn. •
Quản lý các hoạt động mua và bán giữa nhà cung cấp với khách hàng. •
Hình thành quy trình sử dụng dịch vụ hiệu quả và tối ưu. •
Quản lý quan hê ṿ ới người bán và người mua hiêu qụ ả. •
Tối ưu hóa quy trình đặt phòngvà các thủ tục liên quan. •
Ghi nhận thông tin và các đánh giá về nhà cung cấp và hoạt động sử dụng dịch vụ đặt phòng khách
sạn của các users trên website Traveloka. 2.3. Mô tả quy trình
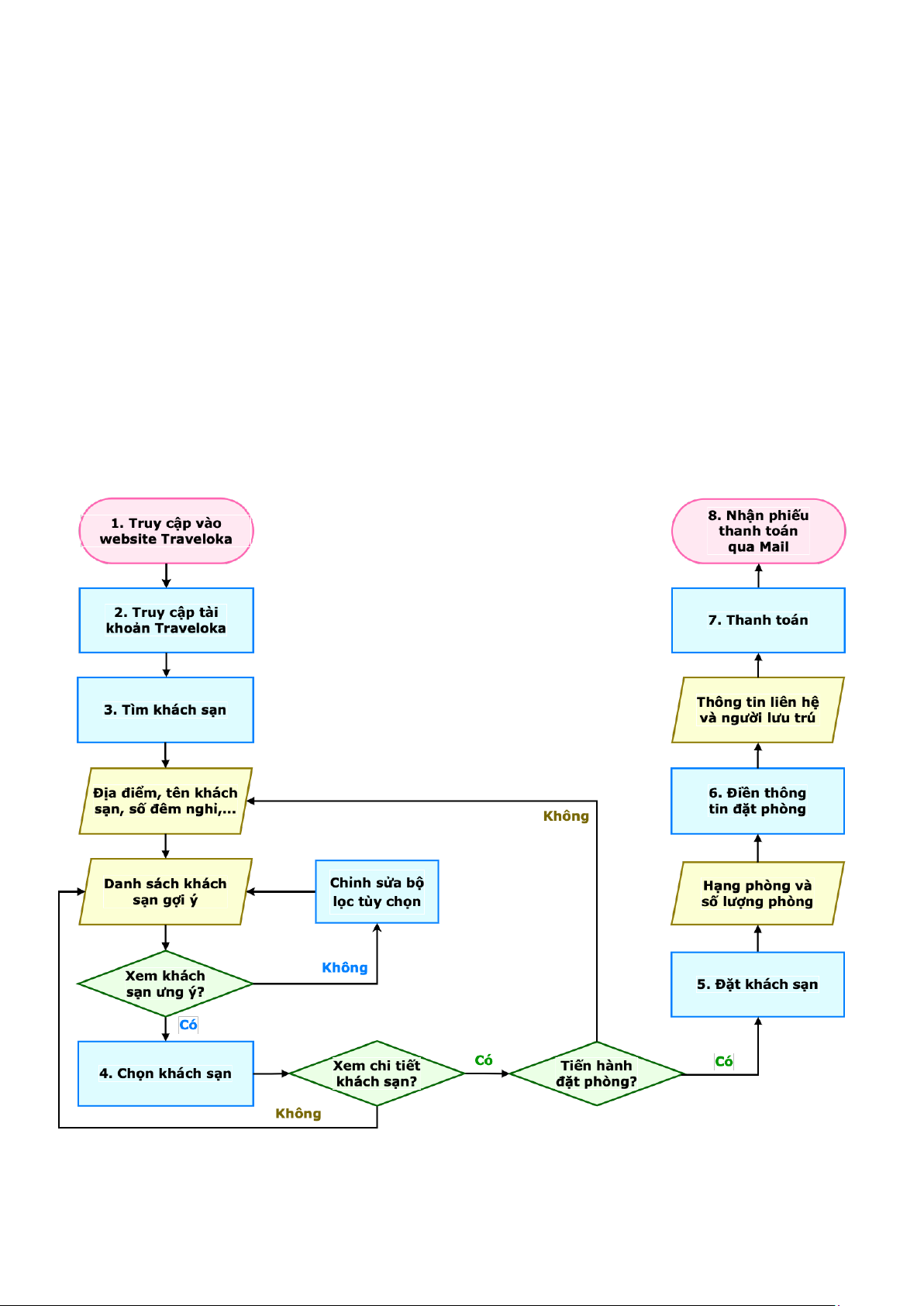
Bước 1: Truy cập website Traveloka Bước 2: Tạo/truy cập tài khoản
Đăng ký làm thành viên hoặc đăng nhập nếu đã là thành viên của Traveloka.
Bước 3: Tìm khách sạn lOMoAR cPSD| 47206417
Bắt đầu tìm khách sạn bằng cách điền thông tin điểm đến, địa danh hoặc tên khách sạn và số đêm nghỉ vào ô tìm kiếm.
Bước 4: Chọn khách sạn
Trên trang kết quả tìm kiếm, chọn khách sạn mong muốn.
Xem thông tin chi tiết phòng nghỉ trong mục Xem phòng.
Bước 5: Đặt khách sạn
Trên trang thông tin khách sạn, chọn hạng phòng và số lượng phòng muốn đặt.
Bước 6: Điền thông tin
Điền thông tin liên hệ và thông tin khách lưu trú tại khách sạn. Bước 7: Thanh toán
Chọn phương thức thanh toán mong muốn và tiến hành giao dịch.
Chú ý không thanh toán vượt quá thời gian quy định.
Bước 8: Nhận phiếu thanh toán
Traveloka sẽ gửi phiếu thanh toán vào email của người mua trong vòng 60 phút sau khi người mua hoàn
thành giao dịch. 2.4. Sơ đồ quy trình
Phần 3: CƠ SỞ DỮ LIỆU CỦA CHỨC NĂNG ĐẶT PHÒNG TẠI TRAVELOKA: lOMoAR cPSD| 47206417 • DATASHEET VIEW: Chi tiết hoá đơn: Hoá đơn: Khách hàng: Khách sạn: lOMoAR cPSD| 47206417 Phòng: • Design View: Chi tiết hoá đơn: Hoá đơn: lOMoAR cPSD| 47206417 Khách hàng: Khách sạn: Phòng: • Relationship: lOMoAR cPSD| 47206417
Phần 4: TÍNH BẢO MẬT VÀ TÍNH RIÊNG TƯ CỦA HỆ THỐNG THÔNG TIN QUẢN LÝ ỨNG DỤNG
TRAVELOKA THEO MÔ HÌNH CIA
Đối với các dữ liệu cá nhân mà khách hàng đã cung cấp, Traveloka sẽ chịu trách nhiệm bảo mật thông tin
cá nhân, tài khoản, để đảm bảo sự an toàn về quyền riêng tư của khách hàng dựa trên chính sách về
Tính bảo mật được ghi rõ ràng ở trang https://www.traveloka.com/vi-vn/secure
Những chính sách này đưa ra các cơ sở để Traveloka tiến hàng xử lý thông tin dữ liệu mà họ đã thu nhập
được của khách hàng hoặc khách hàng tự cung cấp. Traveloka sẽ đề nghị yêu cầu khách hàng đọc rõ về
điều khoản để hiểu rõ chính sách bảo mật thông tin cá nhân.
4.1. Tính bí mật của hệ thống (Confidentiality)
Đề cập đến khả năng đảm bảo rằng các thông báo và dữ liệu thông tin chỉ có sẵn cho những đối tượng
được phép truy cập. Traveloka thu thập thông tin cá nhân khách hàng khi được họ đồng ý cung cấp và
đăng ký thông tin trên hệ thống tại Traveloka gồm:
Bước 1: Truy cập vào trang web https://www.traveloka.com/vi-vn/ sau đó chọn nút đăng ký.
Bước 2: Chọn đăng ký qua email, số điện thoại , sau đó nhập tài khoản đăng ký và tham gia.