



















Preview text:
lOMoAR cPSD| 58490434 MỤC LỤC
LỜI CẢM ƠN...........................................................................................................i
MỤC LỤC................................................................................................................ii
DANH MỤC CÁC TỪ VIẾT TẮT........................................................................iv
DANH MỤC BẢNG BIỂU......................................................................................v
DANH MỤC HÌNH ẢNH......................................................................................vi
DANH MỤC SƠ ĐỒ..............................................................................................vi
PHẦN THỨ NHẤT ĐẶT VẤN ĐỀ........................................................................1 1. 1.Tính cấp thiết của đề
tài.......................................................................................1 1.2. Mục tiêu nghiên
cứu...........................................................................................2 1.3. Đối tượng nghiên
cứu.........................................................................................2 1.3.1. Đối tượng nghiên
cứu......................................................................................2 1.3.2. Đối tượng khảo
sát...........................................................................................2 1.4. Phạm vi nghiên
cứu............................................................................................3 1.4.1. Phạm vi về thời
gian........................................................................................3 1.4.2. Phạm vi về không
gian....................................................................................3
PHẦN THỨ HAI TỔNG QUAN TÀI LIỆU NGHIÊN CỨU...............................4
2.1. Cơ sở lý luận.......................................................................................................4 2.1.1. Các khái niệm cơ bản về vấn đề nghiên
cứu....................................................4 2.1.2. Các học thuyết liên quan đến hiệu quả làm
việc..............................................6 2.1.3. Các mô hình nghiên cứu về hiệu quả làm
việc..............................................13
2.2. Cơ sở thực tiễn..................................................................................................22 2.2.1. Các công trình nghiên cứu liên quan trên thế
giới.........................................22 2.2.2. Các công trình nghiên cứu liên quan trong
nước...........................................23 lOMoAR cPSD| 58490434
PHẦN THỨ BA ĐẶC ĐIỂM ĐỊA BÀN VÀ PHƯƠNG PHÁP NGHIÊN CỨU25
3.1. Khái quát địa bàn nghiên cứu...........................................................................25
3.1.1. Lịch sử hình thành và phát triển của công ty TNHH MTV XNK 2-9 Đắk Lắk
.................................................................................................................................25
3.1.2. Chức năng nhiệm vụ của công ty TNHH MTV XNK 2-9 Đắk Lắk...............29
3.1.3. Cơ cấu tổ chức của công ty TNHH MTV XNK 2-9 Đắk
Lắk........................30 3.1.4. Các nguồn lực của công
ty.............................................................................33
3.1.5. Kết quả hoạt động kinh doanh của công ty TNHH MTV XNK 2-9 Đắk Lắk39 3.1.6. Nhận xét
chung..............................................................................................40
3.2. Phương pháp nghiên cứu..................................................................................42 3.2.1. Quy trình nghiên
cứu.....................................................................................42 3.2.2. Nghiên cứu định
tính.....................................................................................43 3.2.3. Nghiên cứu định
lượng..................................................................................48
PHẦN THỨ TƯ KẾT QUẢ NGHIÊN CỨU VÀ THẢO LUẬN.......................52
4.1. Thực trạng hiệu quả làm việc của nhân viên tại công ty TNHH MTV XNK 2-9
Đắk Lắk...................................................................................................................52 4.1.1. Chính sách lương, thưởng, phúc
lợi...............................................................52 4.1.2. Đào
tạo..........................................................................................................5 6 4.1.3. Bản chất công
việc.........................................................................................61 4.1.4. Điều kiện môi trường làm
việc......................................................................63 4.1.5. Quy chế chi tiêu nội bộ công
đoàn.................................................................64
4.2. Các yếu tố ảnh hưởng đến hiệu quả làm việc của nhân viên tại công ty TNHH
MTV XNK 2-9 Đắk Lắk.........................................................................................67 lOMoAR cPSD| 58490434 4.2.1. Thống kê mô
tả..............................................................................................67 4.2.2. Đánh
giá thang đo bằng hệ số tin cậy Cronbach’s
alpha................................74 4.2.3. Phân tích nhân tố khám phá
EFA...................................................................76 4.2.4. Phân tích tương quan và phân tích hồi
quy....................................................79 4.2.5. Thảo luận kết quả nghiên
cứu........................................................................83
4.3. Đề xuất một số giải pháp nhằm nâng cao hiệu quả làm việc tại công ty TNHH
MTV XNK 2-9 Đắk Lắk.........................................................................................84 4.3.1. Lương, Thưởng, Phúc
lợi...............................................................................84 4.3.2. Đồng
nghiệp..................................................................................................85 4.3.3. Lãnh đạo và cấp
trên......................................................................................86 4.3.4. Điều kiện môi trường làm
việc......................................................................87 4.3.5. Cơ hôi đào tạo và thăng tiếṇ
..........................................................................88 4.3.6. Bản chất công
việc.........................................................................................89
PHẦN THỨ NĂM KẾT LUẬN............................................................................90
TÀI LIỆU THAM KHẢO.....................................................................................91
PHỤ LỤC...............................................................................................................95
DANH MỤC CÁC TỪ VIẾT TẮT STT Từ viết tắt Diễn giải 1 BHTN Bảo hiểm thất nghiệp 2 BHXH Bảo hiểm xã hội 3 BHYT Bảo hiểm y tế 4 CBCNV Cán bộ công nhân viên 5 CN Chi nhánh 6 CP Chi phí lOMoAR cPSD| 58490434 7 DN Doanh nghiệp 8 DT Doanh thu 9 KD Kinh doanh 10 KH - KSNB
Kế hoạch – kiểm soát nội bộ 11 KT - TV Kế toán – tài vụ 12 LN Lợi nhuận 13 MTV Một thành viên 14 NLD Người lao động 15 PTNNBV
Phát triển nông nghiệp bền vững 16 TC - HC Tổ chức – Hành chính 17 TGD Tổng giám đốc 18 TNHH Trách nhiệm hữu han 19 TP Thành phố 20 UV Ủy viên 21 UV - UBKT
Ủy viên - Ủy Ban Kiểm Tra 22 XCB Xưởng chế biến 23 XNK Xuất nhập khẩu
DANH MỤC BẢNG BIỂU
Bảng 3.1. Bảng cân đối kế toán của doanh nghiệp trong 3 năm 2021-2023............35
Bảng 3.2. Nguồn nhân lực của doanh nghiệp trong 3 năm 2021-2023....................37
Bảng 3.3. Kết quả hoạt động kinh doanh của công ty trong 3 năm 2021-2023........39
Bảng 3.4. Tổng hợp các yếu tố ảnh hưởng đến hiệu quả làm việc...........................43
Bảng 3.5. Tổng hợp thang đo các yếu tố ảnh hưởng đến hiệu quả làm việc............46
Bảng 4.1. Công tác tự đào tạo của công ty năm 2022 – 2023..................................58
Bảng 4.2. Công tác đào tạo bên ngoài của công ty năm 2022 – 2023......................59
Bảng 4.3. Chương trình và kinh phí đào tạo năm 2022 – 2023................................60
Bảng 4.4. Kết quả tham gia các khóa học niên đô năm 2022 – 2023̣ ......................61
Bảng 4.5. Cơ cấu mẫu nghiên cứu...........................................................................67
Bảng 4.6. Thống kê mô tả của yếu tố lương-thưởng-phúc lợi.................................69 lOMoAR cPSD| 58490434
Bảng 4.7. Thống kê mô tả của yếu tố cơ hội đào tạo và thăng tiến..........................70
Bảng 4.8. Thống kê mô tả của yếu tố lãnh đạo và cấp trên......................................70
Bảng 4.9. Thống kê mô tả của yếu tố đồng nghiệp..................................................71
Bảng 4.10. Thống kê mô tả của yếu tố bản chất công việc......................................72
Bảng 4.11. Thống kê mô tả của yếu tố điều kiện môi trường làm việc....................72
Bảng 4.12. Thống kê mô tả của yếu tố....................................................................73
Bảng 4.13. Cronbach’s alpha của các thang đo........................................................74
Bảng 4.14. Kết quả phân tích ma trân xoaỵ .............................................................77
Bảng 4.16. Kết quả phân tích nhân tố EFA của các biến phụ thuộc.........................78
Bảng 4.17. Ma trận tương quan Pearson..................................................................79
Bảng 4.18. Đánh giá sự phù hợp của mô hình.........................................................80
Bảng 4.19. Phân tích hồi quy...................................................................................81
DANH MỤC HÌNH ẢNH
Hình 2.1. Mô hình của Muhammad Ridlwan; Dian Alfia Purwandari; Tantri Yanuar
Rahmat Syah (2021)................................................................................................14
Hình 2.2. Mô hình nghiên cứu của Wambugu, L.W. (2014)....................................14
Hình 2.3. Mô hình nghiên cứu của Hassan M. E. A., Umar N. & Mochammad A. M.
(2015)......................................................................................................................15
Hình 2.4. Mô hình nghiên cứu mối quan hệ giữa sự hài lòng trong công việc và kết
quả làm việc trong ngành công nghiệp truyền thông...............................................16
Hình 2.5. Mô hình nghiên cứu của Halil Zaim và cộng sự......................................17
Hình 2.6. Mô hình nghiên cứu của Majumdar, M. N., và cộng sự (2012)...............18
Hình 3.1. Logo của công ty TNHH MTV XNK 2-9 Đắk Lắk.................................25
Hình 3.2. Mô hình nghiên cứu đề xuất....................................................................45 DANH MỤC SƠ ĐỒ
Sơ đồ 2.1. Tháp nhu cầu của Maslow........................................................................7
Sơ đồ 3.1. Cơ cấu tổ chức của công ty TNHH MTV XNK 2-9 Đắk Lắk.................30 lOMoAR cPSD| 58490434
PHẦN THỨ NHẤT ĐẶT VẤN ĐỀ 1.
1.Tính cấp thiết của đề tài
Ngày nay, nguồn nhân lực đóng một vai trò quan trọng hơn bao giờ hết đối với
sự thành công của một tổ chức. Nhân viên là một nguồn nhân lực quan trọng của tổ
chức và hiệu quả làm việc của họ đóng vai trò then chốt, là chìa khóa dẫn đến thành
công trong việc đạt được mục tiêu của tổ chức. Điều này đặc biệt đúng trong bối cảnh
khủng hoảng kinh tế toàn cầu đang hoành hành và tình hình cạnh tranh gay gắt trên
thế giới hiện nay, khi các doanh nghiệp cần phải không ngừng nâng cao hiệu quả làm
viêc c ̣ ủa nhân viên và hiêu qụ ả hoạt động để tồn tại và phát triển. Tuy nhiên, trên
thực tế có không ít các tổ chức có bề dày truyền thống, có đội ngũ lao động hùng hậu
nhưng hiệu quả công việc vẫn không cao đã phần nào làm ảnh hưởng không tích cực
đến hiệu quả sản xuất kinh doanh của doanh nghiệp. Nhận thức được tầm quan trọng
của hiệu quả làm việc của đội ngũ nhân viên điều nay đặt cho các nhà quản trị cần
tập trung nghiên cứu đưa ra các chính sách lương thưởng, phúc lợi, thăng tiến... Và
hơn thế cần xem xét đến các yếu tố tác động tới hiệu quả công việc của người lao
động, từ đó xây dựng cơ sở lý luận cho việc nghiên cứu nâng cao và khai thác tối đa
hiệu quả công việc cho người lao động trong các tổ chức hiện nay.
Cà phê là một loại thức uống rất được ưa chuộng tại Việt Nam không những vậy
Việt Nam còn là nơi có sản lượng xuất khẩu cà phê lớn thứ 2 thế giới, đứng sau Brazil.
Cà phê là một trong những đóng góp quan trọng nhất cho doanh thu của nền nông
nghiệp Việt Nam nói riêng, cho toàn bộ GDP quốc gia nói chung. Năm 2022 là một
năm thành công đối với hoạt động xuất khẩu cà phê của Việt Nam, theo thống kê sơ
bộ từ Tổng cục Hải quan, Việt Nam đã xuất khẩu được 1,78 triệu tấn cà phê trong
năm 2022 với tổng kim ngạch đạt 4,06 tỷ USD là mức cao nhất trong hơn 1 thập kỷ
trở lại đây và nửa đầu tháng 2/2024, Việt Nam xuất khẩu gần 57.000 tấn cà phê, kim
ngạch đạt 184,4 triệu USD. Tính chung từ đầu năm đến 15/2, lượng cà phê xuất khẩu
đạt gần 295.000 tấn, kim ngạch đạt 911 triệu USD. So với cùng kỳ năm ngoái, lượng
cà phê xuất khẩu chỉ tăng 26,6%, nhưng giá trị xuất khẩu lại tăng mạnh 79,7%. Hiện,
giá cà phê xuất khẩu trung bình đạt gần 3.100 USD/tấn, tăng gần 43% so với cùng kỳ
[20]. Để các sản phẩm cà phê được công nhận, có mặt trên thị trường nước ngoài như
vậy là phần lớn nhờ vào sự nổ lực làm việc hiệu quả của nhân viên trong doanh
nghiệp, họ thu hút khách hàng nhờ vào trình độ, dịch thuật, khả năng ăn nói, nội lực lOMoAR cPSD| 58490434
của họ và cách truyền đạt sản phẩm tới tay khách hàng, chính vì vậy đã giúp ngành
cà phê Việt Nam đạt được những thành tựu ấn tượng trong những năm gần đây.
Công ty TNHH MTV XNK 2-9 Đắk Lắk thành lập năm 1993 đến nay, sản lượng
thu mua và xuất khẩu của công ty đạt hơn 100.000 tấn cà phê mỗi năm, xuất khẩu
đến 125 quốc gia, vùng lãnh thổ trên toàn thế giới. Để gặt hái được thành tựu này là
nhờ vào hiệu quả làm việc cán bộ công nhân viên trong công ty đã nổ lực xuyên suốt.
Vì vậy, vấn đề kích thích hiệu quả và năng suất lao động luôn là mối quan tâm của
nhiều nhà lãnh đạo và quản lý. Đặc biệt trong ngành xuất nhập khẩu cà phê vấn đề
thu được hiệu quả làm của nhân viên càng trở nên cấp thiết, là yếu tố quan trọng để
đạt được hiệu suất và năng suất vượt trội... Xuất phát từ tình hình thực tiễn cũng như
bối cảnh hiện nay em quyết định chọn đề tài "Các yếu tố ảnh hưởng đến hiệu quả
làm việc của nhân viên tại công ty TNHH MTV XNK 2-9 Đắk Lắk" làm khóa luận tốt nghiệp của mình.
1.2. Mục tiêu nghiên cứu
- Góp phần hệ thống hóa cơ sở lý luận và thực tiễn hiệu quả làm việc của nhân viên.
- Đánh giá thực trạng hiệu quả làm việc của nhân viên tại công ty
TNHH MTV XNK 2-9 Đắk Lắk.
- Xác định các yếu tố ảnh hưởng đến hiệu quả làm việc của nhân
viên tại công ty TNHH MTV XNK 2-9 Đắk Lắk.
- Đề xuất một số giải pháp nhằm nâng cao hiệu quả làm việc của
nhân viên tại công ty TNHH MTV XNK 2-9 Đắk Lắk.
1.3. Đối tượng nghiên cứu
1.3.1. Đối tượng nghiên cứu
Các mối quan hệ ảnh hưởng đến hiệu quả làm việc của nhân viên tại công ty TNHH MTV XNK 2-9 Đắk Lắk
1.3.2. Đối tượng khảo sát
Nhân viên của công ty TNHH MTV XNK 2-9 Đắk Lắk.
1.4. Phạm vi nghiên cứu
1.4.1. Phạm vi về thời gian
Thời gian thu thập số liệu nghiên cứu: số liệu sử dụng trong báo cáo được thu
thập trong 03 năm (2021 – 2023). lOMoAR cPSD| 58490434
Thời gian thực hiện nghiên cứu đề tài: Từ tháng 03 đến ngày 31/05/2024
1.4.2. Phạm vi về không gian
Đề tài được nghiên cứu tại công ty TNHH MTV XNK 2-9 Đắk Lắk.
Địa chỉ: 23 Ngô Quyền, phường Thắng Lợi, Tp. Buôn Ma Thuột, tỉnh Đắk Lắk. lOMoAR cPSD| 58490434
PHẦN THỨ HAI TỔNG QUAN TÀI LIỆU NGHIÊN CỨU
2.1. Cơ sở lý luận
2.1.1. Các khái niệm cơ bản về vấn đề nghiên cứu
2.1.1.1. Nhân viên (người lao động)
Tại Việt Nam, theo quy định Bộ luật lao động năm 2019 định nghĩa: Người lao
động là người làm việc cho người sử dụng lao động theo thỏa thuận, được trả lương
và chịu sự quản lý, điều hành của người sử dụng lao động.
Người lao động có thể là người:
+ Lao động phổ thông, lao động chân tay (có tay nghề hoặc không có tay
nghề): công nhân, thợ, nông dân làm thuê (tá điền), người giúp việc,..
+ Lao động trí óc (hoặc lao động văn phòng): nhân viên, công chức, cán bộ,
chuyên gia,... Người lao động là lực lượng về con người và được nghiên cứu dưới
nhiều khía cạnh. Trước hết với tư cách là nguồn cung cấp sức lao động cho xã hội,
bao gồm toàn bộ dân số có thể phát triển bình thường cả về thể lực lẫn trí lực (không
bị khiếm khuyết, dị tật bẩm sinh).
Người lao động là lực lượng về con người và được nghiên cứu dưới nhiều khía
cạnh. Trước hết với tư cách là nguồn cung cấp sức lao động cho xã hội, bao gồm toàn
bộ dân số có thể phát triển bình thường cả về thể lực lẫn trí lực (không bị khiếm
khuyết, dị tật bẩm sinh).
2.1.1.2. Kết quả công việc
Theo Armenio Rego và cộng sự (2008), kết quả công việc được hiểu là việc
hoàn thành nhiệm vụ được giao, phối hợp tốt đội nhóm, nhằm đạt được mục tiêu của
cá nhân và của tổ chức, đòi hỏi nhân viên sử dụng hết năng lực, hành vi, kiến thức để
hồn thành công việc trong sự hỗ trợ của tổ chức.
Kết quả công việc là việc đánh giá sự đóng góp của nhân viên trong hiệu suất
tổng thể của tổ chức, sự đánh giá của nhân viên về hiệu quả công việc của họ, sự nỗ
lực và sự sẵn sàng đáp ứng tiêu chuẩn thực hiện công việc (Shan và cộng sự, 2015).
Kết quả công việc được Motowidlo (2003) định nghĩa là tổng giá trị của một tổ
chức đạt được từ tập hợp các hoạt động của tất cả các cá nhân thực hiện trong một
khoảng thời gian nhất định. Kết quả của nhân viên được xác định trong quá trình đánh
giá kết quả công việc bởi người sử dụng lao động có tính đến các yếu tố như kỹ năng
lãnh đạo, quản lý thời gian, kỹ năng tổ chức và năng suất. Thực tế đã chỉ ra rằng, khi lOMoAR cPSD| 58490434
nhân viên nhận thức được nhiệm vụ của mình đối với công việc được giao thì họ sẽ
cố gắng hơn trong công việc, do đó kết quả công việc họ sẽ tốt hơn.
Theo cascio (1989), kết quả công việc là kết quả của việc tiến hành các công
việc mà tổ chức giao trách nhiệm thực hiện cho đội ngũ nhân sự của tổ chức đó.
Kết quả công việc là những tiêu chuẩn dự báo hoặc những tiêu chuẩn chủ chốt
được quy định trong một khuôn khổ, là công cụ để đánh giá kết quả của từng cá nhân,
từng nhóm và tồ chức (Hyrol và cộng sự, 2010).
Kết quả công việc là đầu ra hoặc là kết quả của một quy trình, là sự hoàn thành
công việc với mức độ và mục tiêu được chấp nhận bởi một quy chuẩn (Manounchehr và công ṣ ự, 2012).
Năm 2004, Elias và Scarbrough đã định nghĩa kết quả công việc của nhân viên
được xác định như một tiêu chí đánh giá khả năng và kết quả của nhân viên trong
việc xây dựng các hệ thống lương, thưởng, kiểm tra và kiểm soát chất lượng lao động trong các doanh nghiệp.
Theo Rotundo và Sacket (2002); Stefanie K.Jonhnson và cộng sự (2009), kết
quả công việc được định nghĩa là hành vi dưới sự kiểm soát cá nhân, được thúc đẩy
bởi các mục tiêu của tổ chức.
Măc ḍ ù thuât ng ̣ ữ kết quả làm viêc đự ợc nhắc đến rất nhiều ở các cơ quan, tổ
chức… Nhưng kết quả làm viêc c ̣ ủa nhân viên là môt kḥ ái niêm tṛ ừu tượng và chưa
phổ biến cho đến hiên nay, c ̣ ó rất ít công trình nghiên cứu đưa ra được môt đ ̣ ịnh
nghĩa hoàn chỉnh, đa phần mọi người tự hiểu theo cách riêng của mình…Có thể nói
kết quả làm viêc ḷ à viêc mộ t c ̣ á nhân hoăc ṭ ổ chức hoàn thành các nhiêm ṿ ụ được
giao theo yêu cầu của người giao nhiêm ṿ ụ.
2.1.1.3. Hiệu quả làm việc (Job performance)
Theo Đặng Thị Hồng Hoa (2016), hiệu quả công việc của người lao động được
xem như chất lượng lao động, trong đó, mức độ hoàn thành chức trách, nhiệm vụ của
người lao động (kết quả hoàn thành nhiệm vụ được giao) là tiêu chí trung tâm.
Bernardin và Russell (1993) khẳng định, hiệu quả công việc của nhân viên là sự
tổng hợp kết quả được tạo ra từ các chức năng nhất định của nhân viên đó hoặc các
nhiệm vụ được nhân viên đó thực hiện trong một khoảng thời gian. lOMoAR cPSD| 58490434
Mangkunegara (2007) nhận định, hiệu quả công việc được định nghĩa là số
lượng và chất lượng công việc của một nhân viên trong việc thực hiện nhiệm vụ của
mình theo trách nhiệm được giao.
Theo nghiên cứu của Tsui và cộng sự (1997), hiệu quả công việc được đánh giá
thông qua sự so sánh thành tích công việc mà người lao động đạt được với mức trung
bình, với yêu cầu đặt ra, với đồng nghiệp và với sự hài lòng của họ đối với kết quả đạt được.
Hiêu qụ ả làm viêc bị ểu hiên dự ới hai hành vi quan trọng là hành vi công viêc ̣
và hành vi ngữ cảnh. Hành vi công viêc đự ợc biểu hiên tṛ ực tiếp qua viêc họ àn
thành các nhiêm ṿ ụ được giao và hành vi ngữ cảnh được biểu hiên gị án tiếp đến
công viêc thông qua c ̣ ác nhân tố về khả năng và ý thức cá nhân trong công viêc ̣ (Borman và Motowidlo, 1993).
Như vậy khái niệm hiệu quả làm việc là một khái niệm đa chiều và gồm nhiều
quan điểm khác nhau nhưng chung quy là nói đến hành vi đóng góp của cá nhân vào
mục tiêu của tổ chức. Là việc hoàn thành nhiệm vụ được giao, phối hợp tốt đội nhóm,
nhằm đạt được mục tiêu của cá nhân và của tổ chức, đòi hỏi nhân viên sử dụng hết năng lực.
2.1.2. Các học thuyết liên quan đến hiệu quả làm việc
Nghiên cứu về hiệu quả làm việc của nhân viên là điều quan trọng ở bất kỳ các
tổ chức doanh nghiệp nào cần có. Điều này giúp nhà quản trị nghiên cứu và đưa ra
các chính sách phù hợp để thỏa mãn người lao động trong công việc. Việc các học
thuyết như học thuyết nhu cầu của Maslow, hai nhân tố của Herzberg, thuyết kỳ vọng
của Vroom, lý thuyết tăng cường tích cực của Skinner và lý thuyết thành tựu của
McClelland... được đưa ra là để hiểu và thúc đẩy hiệu quả lao động của nhân viên.
Các học thuyết này cung cấp cái nhìn sâu sắc về nhu cầu và động lực của con người
trong công việc. Bằng cách hiểu và áp dụng những học thuyết này, nhà quản trị có
thể tạo ra một môi trường làm việc tích cực và động viên. Từ đó tăng cường hiệu quả
làm việc của nhân viên và cải thiện hiệu suất tổ chức. 2.1.2.1. Thuyết nhu cầu theo
thứ bậc của Abraham H. Maslow
Theo Maslow, về căn bản, nhu cầu của con người được chia làm hai nhóm chính:
nhu cầu cơ bản và nhu cầu bậc cao. lOMoAR cPSD| 58490434
Nhu cầu cơ bản liên quan đến các yếu tố thể lý của con người như mong muốn
có đủ thức ăn, nước uống, được ngủ nghỉ... Những nhu cầu cơ bản này đều là các nhu
cầu không thể thiếu hụt vì nếu con người không được đáp ứng đủ những nhu cầu này,
họ sẽ không tồn tại được nên họ sẽ đấu tranh để có được và tồn tại trong cuộc sống hàng ngày.
Các nhu cầu cao hơn nhu cầu cơ bản trên được gọi là nhu cầu bậc cao. Những
nhu cầu này bao gồm nhiều nhân tố tinh thần như sự đòi hỏi công bằng, an tâm, vui
vẻ, địa vị xã hội, sự tôn trọng, vinh danh với một cá nhân v.v.
Các nhu cầu cơ bản thường được ưu tiên chú ý trước so với những nhu cầu bậc
cao này. Với một người bất kỳ, nếu thiếu ăn, thiếu uống... họ sẽ không quan tâm đến
các nhu cầu về vẻ đẹp, sự tôn trọng...
Cấu trúc của Tháp nhu cầu có 5 tầng, trong đó, những nhu cầu con người được
liệt kê theo một trật tự thứ bậc hình tháp kiểu kim tự tháp.
Những nhu cầu cơ bản ở phía đáy tháp phải được thoả mãn trước khi nghĩ đến
các nhu cầu cao hơn. Các nhu cầu bậc cao sẽ nảy sinh và mong muốn được thoả mãn
ngày càng mãnh liệt khi tất cả các nhu cầu cơ bản ở dưới (phía đáy tháp) đã được đáp ứng đầy đủ.
Sơ đồ 2.1. Tháp nhu cầu của Maslow
5 tầng trong Tháp nhu cầu của Maslow:
- Tầng thứ nhất: Các nhu cầu về căn bản nhất thuộc "thể lý" (physiological) thức
ăn, nước uống, nơi trú ngụ, tình dục, bài tiết, thở, nghỉ ngơi.
- Tầng thứ hai: Nhu cầu an toàn (safety) - cần có cảm giác yên tâm về an
toànthân thể, việc làm, gia đình, sức khỏe, tài sản được đảm bảo. lOMoAR cPSD| 58490434
- Tầng thứ ba: Nhu cầu được giao lưu tình cảm và được trực
thuộc(love/belonging) - muốn được trong một nhóm cộng đồng nào đó, muốn có gia
đình yên ấm, bạn bè thân hữu tin cậy.
- Tầng thứ tư: Nhu cầu được quý trọng, kính mến (esteem) - cần có cảm
giácđược tôn trọng, kinh mến, được tin tưởng.
- Tầng thứ năm: Nhu cầu về tự thể hiện bản thân (self-actualization) - muốnsáng
tạo, được thể hiện khả năng, thể hiện bản thân, trình diễn mình, có được và được công nhận là thành đạt.
2.1.2.2. Thuyết 2 nhân tố của Herzberg
Các nghiên cứu của Herzberg đã cung cấp dữ liệu để ông đã đề xuất mô hình hai nhân tố:
- Nhân tố không hài lòng: là tác nhân của sự không hài lòng của nhân viêntrong
công việc tại một tổ chức bất kỳ, có thể là do:
+ Chế độ, chính sách của tổ chức đó.
+ Sự giám sát trong công việc không thích hợp.
+ Các điều kiện làm việc không đáp ứng mong đợi của nhân viên.
+ Lương bổng và các khoản thù lao không phù hợp hoặc chứa đựng nhiều
nhân tố không công bằng.
+ Quan hệ với đồng nghiệp "có vấn đề".
+ Quan hệ với các cấp (cấp trên, cấp dưới) không đạt được sự hài lòng.
- Nhân tố hài lòng: là tác nhân của sự hài lòng trong công việc:
+ Đạt kết quả mong muốn.
+ Sự thừa nhận của tổ chức, lãnh đạo, của đồng nghiệp. + Trách nhiệm.
+ Sự tiến bộ, thăng tiến trong nghề nghiệp.
+ Sự tăng trưởng như mong muốn.
2.1.2.3. Học thuyết kỳ vọng của Victor Vrom
Thuyết kỳ vọng của của giáo sư, tiến sĩ khoa học Trường Đại học Michigan
(Hoa Kỳ) đưa ra là một lý thuyết rất quan trọng trong lý thuyết tạo động cơ làm việc
trong tổ chức, bổ sung lý thuyết về tháp nhu cầu của A. Maslow. Khác với Maslow,
Victor Vrom không tập trung nhiều vào nghiên cứu nhu cầu mà chủ yếu tập trung vào lOMoAR cPSD| 58490434
nghiên cứu kết quả. Thuyết kỳ vọng của V. Vroom được xây dựng theo công thức:
Hấp lực x Mong đợi x Phương tiện = Sự động viên Trong đó:
- Hấp lực (phần thưởng) = sức hấp dẫn cho một mục tiêu nào đó (Phần thưởngcho tôi là gì?)
- Mong đợi (thực hiện công việc) = niềm tin của nhân viên rằng nếu nỗ lựclàm
việc thì nhiệm vụ sẽ được hoàn thành
- Phương tiện (niềm tin) = niềm tin của nhân viên rằng họ sẽ nhận được đềnđáp
khi hoàn thành nhiệm vụ Thành quả của ba yếu tố này là sự động viên- nguồn sức
mạnh mà nhà lãnh đạo có thể sử dụng để giúp tổ chức mình hoàn thành mục tiêu đã đề ra.
Lý thuyết này của Victor Vroom có thể được áp dụng trong quản lý nhân viên
tại các cơ quan, doanh nghiệp. Các nhà quản lý cần hoạch định các chính sách quản
trị nhân lực sao cho các chính sách này phải thể hiện rõ mối quan hệ giữa nỗ lực và
thành tích, giữa kết quả và phần thưởng, đồng thời tạo nên sự hấp dẫn của các kết
quả, phần thưởng đối với người lao động. Khi thực hiện được những điều này, động
lực của người lao động sẽ được tạo ra.
2.1.2.4. Học thuyết tăng cường tích cực của B.F. Skinner
Học thuyết tăng cường tính tích cực của B.F.Skinner đề cập đến tác dụng của
thưởng và phạt đến hành vi của nhân viên. Những hành vi mà nhân viên được thưởng
thường có xu hướng được lặp lại và những hành vi bị phạt thường sẽ bị giảm đi một
thời gian sau đó. Thời gian thưởng hoặc phạt càng gần với thời điểm xảy ra hành
động đó bao nhiêu càng có hiệu quả bấy nhiêu. Như đã nói ở trên, hình thức phát sẽ
có tác động làm giảm đi những hành vi không tốt đối với tổ chức, nhưng bên cạnh đó
nó cũng mang lại những tác động xấu đến phong cách làm việc của nhân viên như
làm việc đối phó, không tích cực, làm việc vừa sức không cố gắng nỗ lực. Do đó,
phần thưởng thường có hiệu quả hơn hình phạt.
Vì vậy, là một nhà quản lý không những quan tâm đến kết quả làm việc mà còn
quan tâm đến đánh giá, khen thưởng nhân viên. Đánh giá, khuyến khích nhân viên
làm việc tốt qua phần thưởng và nhắc nhở nhân viên bằng những hình phạt. Lưu ý,
mức độ thưởng và hình phạt phải được cân nhắc một cách kỹ lưỡng, tránh trường hợp
chỉ tiêu để được thưởng quá dễ hoàn thành hoặc hình phạt quá khắt khe.
2.1.2.5. Thuyết thành tựu của James L. McClelland (1998) lOMoAR cPSD| 58490434
Lý thuyết thành tựu của McClelland tập trung tạo động lực làm việc và cải thiện
quá trình thực hiện công việc do đem lại nhu cầu sự thỏa mãn thành tựu của con
người. Ông xem xét trên 03 loại nhu cầu của con người, được định nghĩa như sau: (1)
Nhu cầu thành tựu là sự cố gắng nhằm đạt được những thành tựu xuất sắc, sự nỗ lực
để thành công về công việc mà bản thân họ mong muốn theo tiêu chuẩn nhất định,
được thể hiện trong thang đo nhân tố đánh giá hiệu quả công việc, ghi nhận thành tích
công việc đạt được; (2) Nhu cầu quyền lực là sự điều khiển người khác cư xử theo
cách họ mong muốn, được thể hiện trong thang đo nhân tố địa vị và uy tín của họ; (3)
Nhu cầu liên minh là sự mong muốn có được mối quan hệ thân thiết, gần gũi với
người khác, được thể hiện trong thang đo nhân tố quan hệ làm việc với lãnh đạo và đồng nghiệp.
Lý thuyết thành tựu của McClelland được ứng dụng trong thỏa mãn nhu cầu của
người lao động nhằm tạo động lực làm việc. Nhu cầu thành tựu có mật độ phân phối
càng lớn thì mức độ tạo động lực đem lại hiệu quả công việc của người lao động càng
cao, động viên người lao động làm việc tốt hơn so với nhu cầu quyền lực và nhu cầu liên minh.
2.1.2.6. Lý thuyết về bản chất con người của Mc. Gregor (1960)
Mc. Gregor đưa ra quan điểm cho rằng người lao động có hai bản chất khác
nhau: Một quan điểm mang tính tiêu cực cơ bản, gọi là Thuyết X và một quan điểm
tích cực cơ bản gọi là Thuyết Y. Sau khi quan sát cách mà nhà quản lý cư xử với nhân
viên của mình, Mc. Gregor kết luận rằng quan điểm của nhà quản lý về bản chất của
con người dựa vào một nhóm giả thiết nhất định và nhà quản lý thường có các biện
pháp của mình cho cấp dưới tương ứng theo giả thuyết đó. + Học thuyết X:
Học thuyết X được Douglas Mc Gregor đưa ra vào những năm 1960. Đó là kết
quả của việc tổng hợp các lý thuyết quản trị nhân lực được áp dụng trong các xí
nghiệp ở phương Tây lúc bấy giờ. Học thuyết X đưa ra giả thiết có thiên hướng tiêu
cực về con người như sau:
- Lười biếng là bản tính của con người bình thường, họ chỉ muốn làm việc ít.
- Họ thiếu chí tiến thủ, không dám gánh vác trách nhiệm, cam chịu để ngườikhác lãnh đạo. lOMoAR cPSD| 58490434
- Từ khi sinh ra, con người đã tự coi mình là trung tâm, không quan tâm đếnnhu cầu của tổ chức.
- Bản tính con người là chống lại sự đổi mới.
- Họ không được lanh lợi, dễ bị kẻ khác lừa dối và những kẻ có dã tâm đánh
Từ những giả thiết về bản tính con người nói trên, học thuyết X cũng cung cấp
phương pháp lý luận truyền thống là: “Quản lý nghiêm khắc” dựa vào sự trừng phạt,
“Quản lý ôn hòa” dựa vào sự khen thưởng, “Quản lý ngiêm khắc và công bằng” dựa
vào cả sự trừng phạt và khen thưởng.
+ Học thuyết X cũng được khái quát theo ba điểm sau:
- Nhà quản trị phải chịu trách nhiệm tổ chức các doanh nghiệp hoạt độngnhằm
đạt được những mục tiêu về kinh tế trên cơ sở các yếu tố như: tiền, vật tư, thiết bị, con người.
- Đối với nhân viên, cần chỉ huy họ, kiểm tra, điều chỉnh hành vi của họ đểđáp
ứng nhu cầu của tổ chức.
- Dùng biện pháp thuyết phục, khen thưởng, trừng phạt để tránh biểu hiệnhoặc
chống đối của người lao động đối với tổ chức.
Khi nhận xét về học thuyết X ta thấy rằng đây là học thuyết có cái nhìn mang
thiên hướng tiêu cực về con người và là một lý thuyết có phần máy móc. Theo học
thuyết này, các nhà quản trị lúc bấy giờ chưa hiểu hết về các mức nhu cầu của con
người. Họ chỉ hiểu đơn giản rằng người lao động có nhu cầu về tiền hay chỉ nhìn
phiến diện và chưa đầy đủ về người lao động nói riêng cũng như bản chát con người
nói chung. Chính vì thế, những nhà quản trị theo học thuyết X này thường không tin
tưởng vào bất kỳ ai. Họ chỉ tin vào hệ thống những quy định của tổ chức và sức mạnh
của kỷ luật. Khi có một vấn đề nào đó xảy ra, họ thường cố quy trách nhiệm cho một
cá nhân cụ thể để kỷ luật hoặc khen thưởng.
Tuy có những hạn chế như trên nhưng chúng ta không thể kết luận rằng học
thuyết X là học thuyết sai hoàn toàn. Những thiếu sót của học thuyết X xuất phát từ
thực tế lúc bấy giờ - đó là sự hiểu biết về quản trị còn đang trong quá trình hoàn chỉnh.
Như vậy, việc nhìn ra những thiếu sót của học thuyết X lại là tiền đề để cho ra đời
những lý thuyết quản trị tiến bộ hơn. Từ khi xuất hiện cho đến nay, học thuyết X vẫn
có ý nghĩa và được ứng dụng nhiều nhất là trong các ngành sản xuất và dịch vụ. Học
thuyết X giúp các nhà quản trị nhìn nhận lại bản thân để chỉnh sửa hành vi cho phù lOMoAR cPSD| 58490434
hợp và nó cũng trở thành học thuyết quản trị nhân lực kinh điển không thể bỏ qua để
giảng dạy trong các khối kinh tế. + Học thuyết Y:
Học thuyết Y cũng được Douglas Mc Gregor đưa ra vào những năm 1960. Có
thể coi học thuyết Y là sự “sửa sai” hay tiến bộ hơn về lý thuyết quản trị nhân lực.
Xuất phát từ việc nhìn nhận được những chỗ sai lầm trong học thuyết X, học thuyết
Y đã đưa ra những giả thiết tích cực hơn về bản chất con người, đó là:
- Lười nhác không phải là bản tính bẩm sinh của con người nói chung. Laođộng
trí óc, lao động chân tay cũng như nghỉ ngơi, giải trí đều là hiện tượng của con người.
- Điều khiển và đe dọa không phải là biện pháp duy nhất thúc đẩy con ngườithực
hiện mục tiêu của tổ chức.
- Tài năng con người luôn tiềm ẩn vấn đề là làm sao để khơi gợi dậy được tiềmnăng đó.
- Con người sẽ làm việc tốt hơn nếu đạt được sự thỏa mãn cá nhân.
Từ cách nhìn nhận về con người như trên, học thuyết Y đưa ra phương thức
quản trị nhân lực như:
- Thực hiện nguyên tắc thống nhất giữa mục tiêu của tổ chức và mục tiêu củacá nhân.
- Các biện pháp quản trị áp dụng đối với người lao động phải có tác dụngmang
lại “thu hoạch nội tại”.
- Áp dụng nhưng phương thức hấp dẫn để có được sự hứa hẹn chắc chắn củacác
thành viên trong tổ chức.
- Khuyến khích tập thể nhân viên tự điều khiển việc thực hiện mục tiêu của
họ,làm cho nhân viên tự đánh giá thành tích của họ.
- Nhà quản trị và nhân viên phải có ảnh hưởng lẫn nhau.
Như vậy, từ nội dung của học thuyết Y, ta thấy học thuyết này có phần tích cực
và tiến bộ hơn học thuyết X ở chỗ nó nhìn đúng bản chất con người hơn. Nó phát hiện
ra rằng, con người không phải là những cỗ máy, sự khích lệ đối với con người nằm
trong chính bản thân họ. Nhà quản trị cần cung cấp cho họ một môi trường làm việc
tốt thì nhà quản trị phải khéo léo kết hợp mục tiêu của cá nhân vào mục tiêu tổ chức.
Tức là làm cho nhân viên hiểu rằng để thỏa mãn mục tiêu của mình thì mình cần phải
thực hiện tốt mục tiêu của tổ chức. Việc đánh giá nhân viên theo học thuyết Y này lOMoAR cPSD| 58490434
hết sức linh động, các nhà quản trị để cho nhân viên tự đặt ra mục tiêu, tự đánh giá
thành tích công việc của mình, khiến cho nhân viên cảm thấy cảm thấy họ thực sự
được tham gia vào hoạt động của tổ chức từ đó họ có trách nhiệm và nhiệt tình hơn.
Tuy có những điểm tiến bộ như trên, học thuyết Y cũng có những hạn chế đó là
việc tuân theo học thuyết Y có thể dẫn đến sự buông lỏng trong quản lý hoặc trình độ
của tổ chức chưa phù hợp để áp dụng học thuyết này. Vì vậy, học thuyết Y chỉ có thể
được phát huy tốt trong các tổ chức có trình độ phát triển cao và yêu cầu sự sáng tạo
như các tập đoàn kinh tế lớn như Microsoft; Unilever; P&G... Và cũng như học thuyết
X, học thuyết Y cũng đã được coi là học thuyết kinh điển trong quản trị nhân lực,
được đưa vào giảng dạy trong các khối kinh tế.
2.1.3. Các mô hình nghiên cứu về hiệu quả làm việc
2.1.3.1. Mô hình nghiên cứu của Muhammad Ridlwan; Dian Alfia Purwandari;
Tantri Yanuar Rahmat Syah (2021)
Nghiên cứu cho rằng hiệu quả (hiêu sụ ất) là một yếu tố thiết yếu trong một tổ
chức, tăng hiệu quả hoạt động của tổ chức có thể bị ảnh hưởng bởi văn hóa lãnh đạo
và tổ chức. Lãnh đạo tốt và văn hóa tổ chức tốt sẽ tạo sự hài lòng trong công việc cho
nhân viên, từ đó nâng cao hiệu quả làm việc của nhân viên trong tổ chức. Mục đích
của nghiên cứu này là để kiểm tra và phân tích ảnh hưởng của lãnh đạo chuyển đổi
và văn hóa tổ chức đến hiệu suất của nhân viên với sự hài lòng trong công việc như
một biến can thiệp. Nghiên cứu này sử dụng mô hình cấu trúc tuyến tính thông qua
việc điều tra một mẫu gồm 275 nhân viên quản lý phòng cháy và chữa cháy của chính
quyền Bắc Jakarta. Kết quả cho thấy lãnh đạo chuyển đổi và văn hóa tổ chức không
có mối quan hệ đáng kể với hiệu quả làm việc. Tuy nhiên, lãnh đạo chuyển đổi và
văn hóa tổ chức có tác động tích cực và ảnh hưởng đáng kể đến sự hài lòng trong
công việc, trong khi sự hài lòng trong công việc có tác động tích cực và đáng kể đến
Hiệu quả (hiêu sụ ất) của nhân viên. Có ý kiến cho rằng tổ chức cần quan tâm đến sự
hài lòng trong công việc đó là một yếu tố quan trọng trong việc cải thiện hiệu quả
(hiêu sụ ất) của nhân viên. lOMoAR cPSD| 58490434
(Nguồn: Muhammad Ridlwan; Dian Alfia Purwandari & ctg (2021))
Hình 2.1. Mô hình của Muhammad Ridlwan; Dian Alfia Purwandari; Tantri
Yanuar Rahmat Syah (2021)
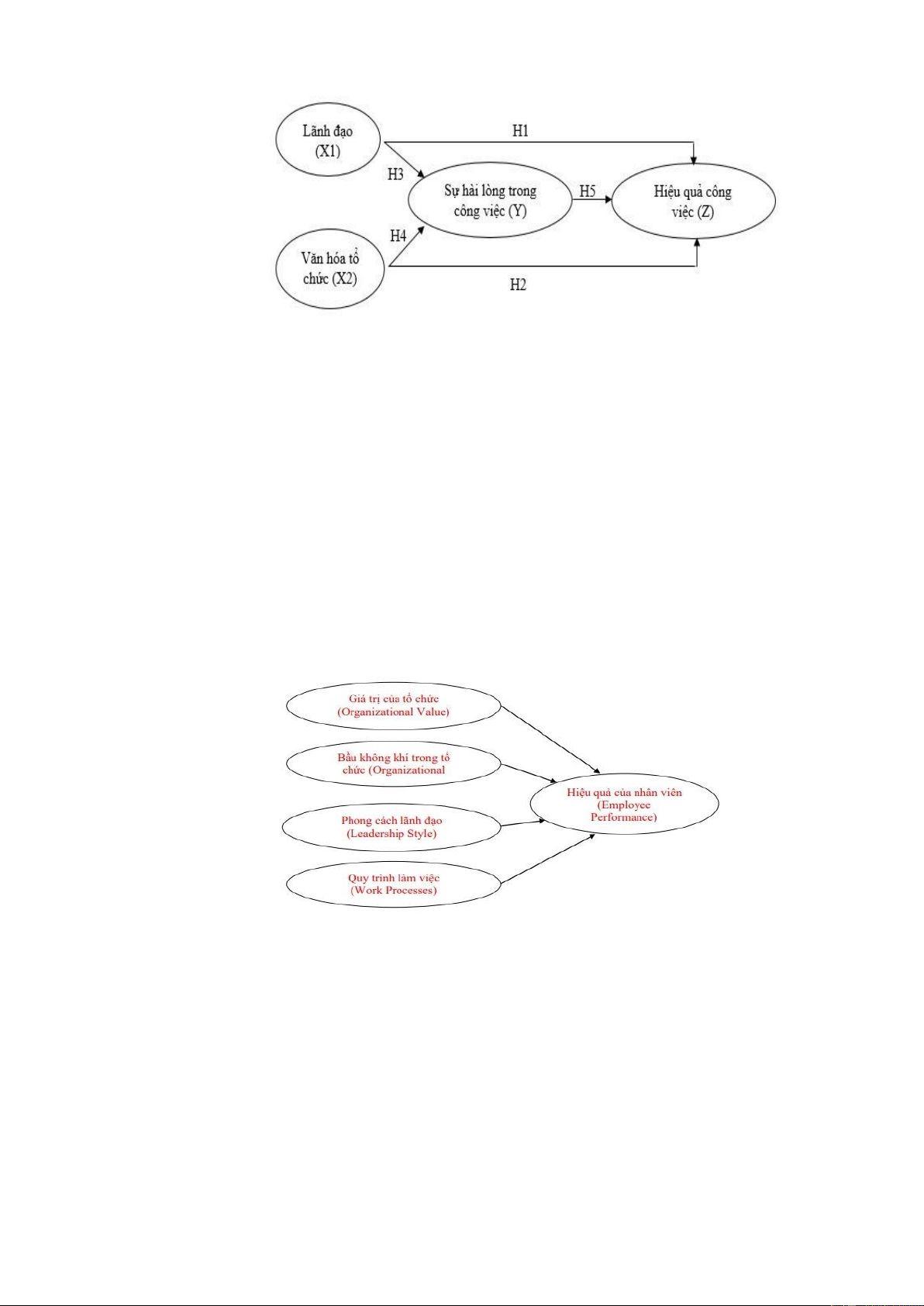
2.1.3.2. Mô hình nghiên cứu của Wambugu, L.W. (2014)
Nghiên cứu thực hiện đối với các công nhân một nhà máy điện Kipevu Ii tại
Kenya dựa trên bốn khía cạnh sau: (1) Giá trị của tổ chức (Organizational Value), (2)
Bầu không khí trong tổ chức (Organizational Climate), (3) Phong cách lãnh đạo
(Leadership Style), (4) Quy trình làm việc (Work Processes). Kết quả nghiên cứu
cho thấy các nhân tố đều có tác động tích đến hiệu quả làm việc.
(Nguồn: Wambugu, L.W. (2014))
Hình 2.2. Mô hình nghiên cứu của Wambugu, L.W. (2014)
2.1.3.2. Mô hình nghiên cứu của Hassan M. E. A., Umar N. & Mochammad A. M. (2015)
Đề cập đến mối quan hệ của các nhân tố trong quản trị nguồn nhân lực (Human
Resource Management) như: (1) văn hóa tổ chức (organizational culture);