



















Preview text:
Principles of Management
Principles of Management Midterm revision
Chapter 1: Introducing Management ◆Takeaway 1: Working today 1. Talent
-Intellectual capital: the collective brainpower or shared knowledge of a workforce.
- The intellectual capital equation:
Intellectual = Competency x Commitment 2. Tech IQ
-Tech IQ: the ability to use technology (at work & everyday living) and
to stay informed on the latest technological developments. 3. Globalization
- Globalization: the worldwide interdependence of resources flows,
product market and business competition.
=> Job migration occurs when firms shift jobs from one country to
another. (chap 5 sẽ học kĩ hơn) 4. Ethics
-Ethics set moral standards of what is “good” and “right” in one’s
behavior. (vs “bad” or “wrong”) 5. Diversity
- Workforce diversity describes differences among workers in gender
identity, race, age, ethnicity, religion, sexual orientation, and ab bodiedness, …
-Prejudice: the holding of negative, irrational opinions and attitudes
regarding members of diverse populations.
-Discrimination: when minority members are unfairly treated and
denied the full benefits of organizational membership.
Glass ceiling effect: an invisible barrier or “ceiling” that prevents women
and minorities from rising above a certain level of organizational responsibility. 6. Careers
- Successful career planning in changing times:
Shamrock organization: core group of full-time long-term workers +
others who work on contracts and part-time.
Free-agent economy: people change jobs more often, and many work on
independent contracts with a shifting-mix of employers.
Self-management: the ability to understand oneself, exercise initiative,
accept responsibility, and learn from experience. ◆Takeaway 2: Organization
1. Organization: a collection of people working together to achieve a common purpose. Quality of Customers satisfaction Social products and responsibility services
2. Organization as a system
3. Organizational performance
- When operations add value to the original cost of resource inputs, then …
1. A business organization can earn a profit
2. A nonprofit organization can add wealth to society
-Productivity: the quantity and quality of work performance, with
resource utilization considered.
-Performance effectiveness: an output measure of task or goal accomplishment.
-Performance efficiency: an input measure of the resource costs
associated with goal accomplishment.
4. Changing nature of organization
- Focus on valuing human capital
- Demise of command-and-control - Emphasis on teamwork - Preeminence of technology - Importance of networking - New workforce expectations - Priorities on sustainability ◆Takeaway 3: Managers
1. What is manager ?
- A manager is a person who supports, activates, and is responsible for the work of others.
2. Levels of managers
3. Types of managers
-Line managers: directly contribute to producing the organization’s goods or services.
-Staff managers: use special technical expertise to advise and support line workers.
-Functional managers: are responsible for one major/area/department...
4. Managerial performance
5. Changing nature for managerial work
- In our time, best managers are known more for helping and
supporting (coordinator, coach, & team leader) than for directing and
order giving (supervisor & boss).
◆Takeaway 4: The management process
Essential managerial skills
Chapter 2: Management Learning - Past to Present
◆Takeaway 1: Classical management approaches Assumption
People at work rationally consider opportunities made available to
them and do whatever is necessary to achieve the greatest personal & monetary gain.
1. Scientific management (Frederick W. Taylor)
- Scientific management emphasizes careful selection, training of workers, and supervisory support. (*) 4 guiding principles:
(1) Develop for every job a “science” that includes rules of motion,
standardized work implements, & proper working conditions. (2) Carefully
select workers with the right abilities for the jobs. (3) Carefully
train workers to do the job & give them the proper
incentives to cooperate with the job “science”. (4) Support
workers by carefully planning their work & by smoothing
the way as they go about their jobs.
2. Administrative principles (Henri Fayol)
5 “rules” of management:
(1) Foresight - to complete a plan of action for the future.
(2) Organization - to provide & mobilize resources to implement the plan
(3) Command - to lead, select, & evaluate workers to get the best work toward the plan.
(4) Coordinate - to fit diverse efforts together & to ensure information is shared & problems solved.
(5) Control - to make sure things happen according to plan & to plan necessary corrective action.
3 “principles” to guide managers in action:
Scalar chain principle – there should be a clear & unbroken line of commun
from the top to the bottom in the organization
Unity of command principle – each person should receive orders from only one boss
Unity of direction principle – one person should be in charge of all
activities that have the same performance objective.
3. Bureaucratic organization (Max Weber)
- A bureaucracy is a rational & efficient form of organization founded on
logic, order, and legitimate authority. 5 characteristics:
(1) Clear division of labor - Jobs are well defined, & workers become
highly skilled at performing them.
(2) Clear hierarchy of authority - Authority & responsibility are well
defined for each position, & each position reports to a higher-level one.
(3) Formal rules & procedures - Written guidelines direct behavior &
decisions in jobs, & written files are kept for historical record.
(4) Impersonality - Rules & procedures are impartially & uniformly
applied, with no one receiving preferential treatment.
(5) Careers based on merit - Workers are selected & promoted on
ability, competency, & performance, & managers are career employees of the organization.
◆Takeaway 2: Behavioral Management Approaches
Organizations as communities - Mary Parker Follett Hawthorn studies - Elton Mayo
Theory of human needs - Abraham Maslow
Theory X and Theory Y - Douglas McGregor
Personality and Organization - Chris Argyris Assumption
People are social and self-actualizing, enjoying social relationships,
responding to group pressures, & searching for personal fulfillment.
Organizational behavior: the study of individuals & groups in organizations.
1. Follet’s organizations as communities
- Organizations as “communities”: managers & workers should labor in
harmony without one party dominating the other, & with the freedom to
talk over, and truly reconcile conflicts & differences.
⇒ Job of managers: help people in the organizations cooperate with one
another & achieve integration of interests.
(*)Making every employee an owner in a business would create feelings
of collective responsibility.
(phần này nói về các mối quan hệ giữa con người và công việc, đưa ra
kết luận rằng các hoạt động trong tổ chức nên xem xét mối liên hệ giữa
nhân công và doanh nghiệp, nhân công và nhân công, doanh nghiệp và xã hội,…..)
2. Hawthorne studies
- Social setting & human relations ⇒ good “human relations” seemed to result in higher productivity.
- Lessons of the Hawthorne studies:
+ social & human factors as keys to productivity.
+ people’s feelings, attitudes, & relationships with coworkers affected their work
+ groups were important influences on individuals.
Hawthorne effect - the tendency of persons who are singled out for
special attention to perform as expected.
(phần này chủ yếu nói về các quan hệ xã hội trong công việc, sự tương tác
giữa con người lẫn nhau có thể ảnh hưởng đến năng suất)
3. Maslow’s theory of human needs
- A need is a physiological or psychological deficiency that a person wants to satisfy.
Áp dụng Maslow vào quản trị:
(1) Physiological (nhu cầu sinh lý) - điều kiên làm việc, thời gian ăn
uống, nghỉ ngơi,…. dẫn đến cơ thể khỏe mạnh
(2) Safety (nhu cầu an toàn) - công việc bền vững (có hợp đồng lao
động), mức lương phù hợp với nhu cầu sống, có phúc lợi tốt,…đặc biệt
hơn là manager sẽ cho phép nhân viên sai trong công việc và sửa đổi.
(3) Belonging (nhu cầu xã hội) - đồng nghiệp thân thiện, quản li tốt,
nhiều mối quan hệ tốt đẹp,…
(4) Esteem (nhu cầu được tôn trọng) - được công nhận thành quả (tăng
lương, thăng tiến, sự tôn trọng) và có được địa vị xã hội, danh tiếng,…
(5) Self-actualization (nhu cầu thể hiện bản thân) - được thực hiện hóa lí
tưởng bản thân, cải thiện bản thân trong doanh nghệp và cuộc sống.
-Deficit principle: a satisfied need does not motivate behavior.
-Progression principle: a need is activated only when the
next-lower-level need is satisfied.
- At the level of self-actualization, the deficit & progression principles
cease to operate. The more this need is satisfied, the stronger it grows.
4. McGregor’s theory X and theory Y
- Managers should give more attention to the social & self-actualizing needs of people at work.
- Managers create self-fulfilling prophecies
5. Argyris’s theory of adult personality
- Managers who treat people positively & as responsible adults will
achieve the highest productivity.
- Argyris’s theory against with
Scientific management - Limits opportunities for self-actualization.
Administrative principle - Create conditions for psychological failure.
Bureaucratic organization - Creates dependent, passive workers.
◆Takeaway 3: Modern management foundations
Quantitative analysis & tools
Organizations as systems
Contingency thinking Quality management
Knowledge management & organizational learning
Evidence-based management
1. Organizations as systems
A system: a collection of interrelated parts working together for a purpose.
A subsystem: a smaller component of a larger system.
An open system interacts with its environment and transforms resource inputs into outputs.
2. Contingency thinking
- Contingency thinking tries to match managerial responses with
problems and opportunities specific to different people and settings.
Why: “There is no “one best way” to manage in all circumstances.”
3. Evidence-based management
- Evidence-based management involves making decisions based on hard facts about what really works.
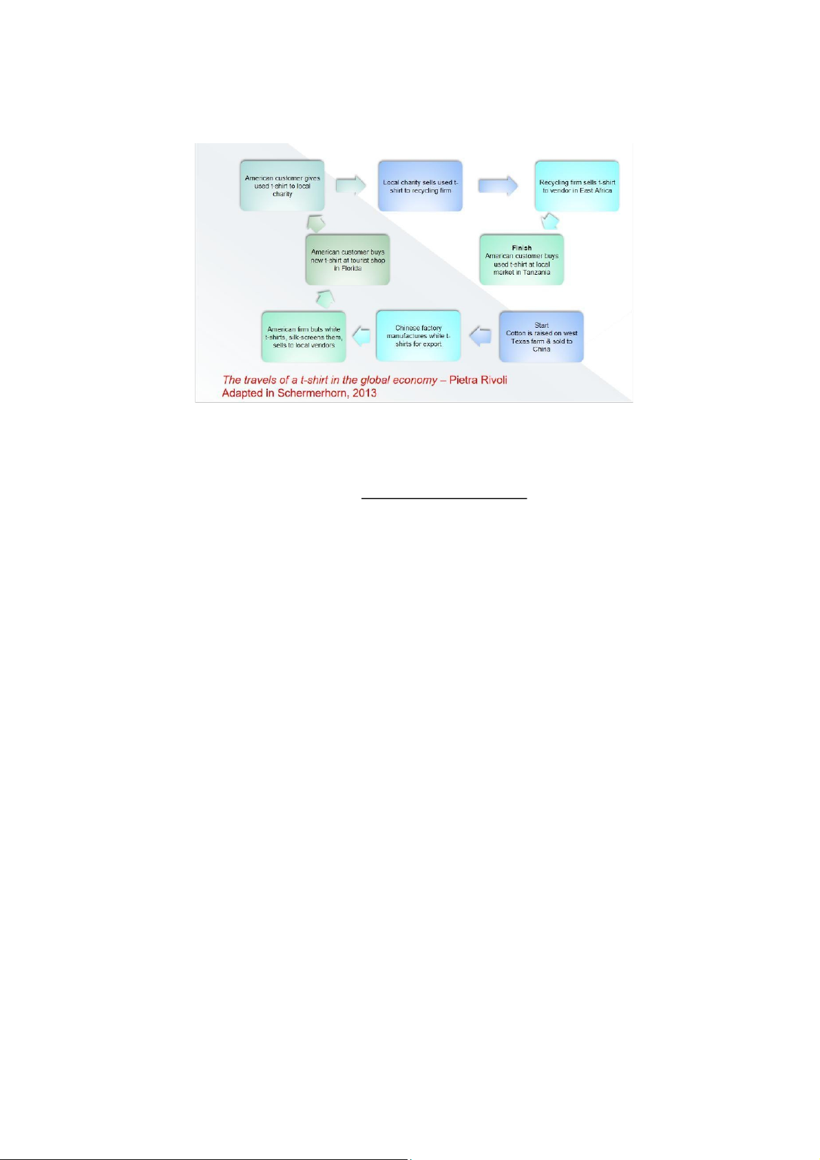
Chapter 4: Environment, Innovation, and Sustainability
◆Takeaway 1: The General or Macro Environment Global economic trends:
-Offshoring: the outsourcing of jobs to foreign locations.
-Reshoring: the return of jobs from foreign locations as companies
establish new domestic operations.
◆Takeaway 2: The Specific or Task Environment
The specific environment, or task environment, includes the people and
groups with whom an organization interacts.
1. Stakeholders and Value Creation
2. Competitive Advantage -Competitive
advantage : organization does extremely well, difficult to
copy ⇒ an advantage over competitors in the marketplace.
3. Uncertainty, Complexity, and Change -Environmental
uncertainty: lack of information regarding what exists in
the environment and what developments may occur.
◆Takeaway 3: Environment and Innovation
1. Types of Innovations
-Product innovations result in the creation of new or improved goods and services.
-Process innovations result in better ways of doing things.
-Business model innovation result in new ways of making money for the form.
⇒ Social business innovations uses business models to address important
social problems (thường là các tổ chức xã hội, dạng đặc biệt là trong case study
của chap này: Timberland)
2. The Innovation Process
-Imagining – thinking about new possibilities
-Designing – building first models, prototypes
-Experimenting – examining practicality, doing feasibility studies
-Assessing – identifying costs/benefits, markets/applications
-Scaling – implementing and commercializing as new products
3. Disruptive Innovation and Technology
- Disruptive innovation creates products or services that become so
widely used that they largely replace prior practices and competitors.
Example: convenience stores that replaced traditional “tạp hoá”, online
content platforms (Netflix, Amazon Prime Video, Disney+, …) competed with
traditional televisions.
◆Takeaway 4: Environment and Sustainability
1. Sustainable Development
-Sustainable development uses environmental resources to support
societal needs today while also preserving and protecting them for future.
-Environmental capital or natural capital is the storehouse of natural
resources that we use to sustain life and produce goods and services.
- The triple bottom line: economics, society and environment ⇔ 3 P’s: profit, people, planet. 2. Sustainable Business
-A sustainable business operates in ways that meet the needs of
customer while protecting or advancing the well-being of our natural environment.
* Thường các tổ chức này sẽ áp dụng innovation vào business của họ, đặc biệt là
sustainable innovations or green innovations (social business innovation). 3. Human Sustainability
- Focus on the health and well-being of people.
Chapter 5: Global Management & Cultural Diversity
◆Takeaway 1: Management & globalization 1. Global management
- Global management involves managing business & organizations with
interests in more than one country.
- A truly global manager is culturally aware & informed on international affairs.
2. Why companies go global
- 7 common reasons for doing international business:
Profits – gain profits through expanded operations.
Customers – enter new markets to gain new customers.
Suppliers – get access to materials, products, & services.
Labor – get access to lower-cost talented workers.
Capital – tap a larger pool of financial resources.
Risk – spread assets among multiple countries.
Economic development – global firm does business in foreign countries
with direct intent to help the local economy.
3. How companies go global
Global sourcing: the process of purchasing materials, manufacturing components, or
locating business services around the world. Example: Nike, Adidas
Global strategic alliances: foreign & domestic firms work together for mutual benefit.
Example: Hewlett-Packard (HP) & Microsoft, HP & Walt Disney, Apple & IBM,
Samsung & Google, PepsiCo Suntory, …
Joint venture (a form of strategic alliances): co-ownership arrangement in which the
foreign & local partners agree to pool resources, share risks, & jointly operate the new business.
Example: Sony Mobile (Sony-Ericsson in 2001)
Foreign subsidiaries: a local operation completely owned by a foreign firm.
Example: 7 wholly-owned banks in Vietnam: Standard Chartered, ANZ, HSBC, Hong
Leong, Shinhan, Public Bank Berhad, Citibank.
4. Global business environments
- Political risk: the potential loss in value of a foreign investment due to
instability & political changes in the host country.
-Trade agreements & trade barriers ⇒ World Trade Organization
Dinh Hai Duy - Principles of Management
◆Takeaway 2 Global businesses
1. Types of global businesses
-Global corporations: also multinational enterprises (MNEs),
multinational corporations (MNCs).
Example: Microsoft, Google, McDonald’s, Coca-Cola, Unilever, Virgin
Group, Big 4 (4 largest audit firms), etc.
-Transnational corporations: the global corporations that do business
around the world without being identified with one national home.
“source everywhere, manufacture everywhere, sell everywhere.” Example: Nestle
2. Pros & cons of global businesses
◆Takeaway 3: Culture & global diversity
Culture is a shared set of beliefs, values, & patterns of behavior common to a group of people.
Silent languages of culture 1. Context
- Low-context cultures: emphasize communication via spoken or written words. (the Western)
- High-context cultures: rely on nonverbal & situational cues as well as
on spoken or written words in communication. (the Eastern) 2. Time
- Monochronic cultures: people tend to do one thing at a time.
- Polychronic cultures: time is used to accomplish many different things at once. 3. Space
Proxemics is how people use space to communicate.
Tight & loose cultures
In a tight culture, the goal is to fit in with society’s expectations & not
stand out ⇒ relate to collectivism.
In a loose culture, it is acceptable for individuals to show unique
identities & express themselves independent from the masses ⇒ relate to individualism.
Values & national cultures