



















Preview text:
BỘ GIÁO DỤC VÀ ĐÀO TẠO
TRƯỜNG ĐẠI HỌC THƯƠNG MẠI ĐỀ TÀI THẢO LUẬN
HỌC PHẦN: PHƯƠNG PHÁP NGHIÊN CỨU KHOA HỌC ĐỀ TÀI:
NGHIÊN CỨU CÁC YẾU TỐ ẢNH HƯỞNG ĐẾN QUYẾT ĐỊNH
THAM GIA CÂU LẠC BỘ NGOẠI KHÓA CỦA SINH VIÊN ĐẠI HỌC THƯƠNG MẠI Giảng viên hướng dẫn : Ths Lê Thị Thu Nhóm thực hiện : Nhóm 3 Lớp học phần : 24108SCRE0111 Hà Nội - 2024 LỜI CẢM ƠN
Bài thảo luận bộ môn “Phương pháp nghiên cứu khoa học” với đề tài
“Nghiên cứu các nhân tố ảnh hưởng đến quyết tham gia câu lạc bộ ngoại khóa
của sinh viên trường Đại học Thương mại” đã được hoàn thành dưới sự nỗ lực
tìm tòi và nghiên cứu của các thành viên nhóm 3 và giảng viên phụ trách bộ môn.
Qua đây, toàn thể các thành viên nhóm 3 xin bày tỏ lòng biết ơn chân
thành và sâu sắc nhất đến cô Lê Thị Thu– GVBM Phương pháp nghiên cứu
khoa học. Đây là một môn học mới lạ đối với sinh viên năm nhất, tuy vậy, nhờ
sự giảng dạy và hướng dẫn tận tình, tâm huyết của cô đã giúp chúng em có
thêm nền tảng kiến thức về nghiên cứu khoa học và hoàn thành bài một cách
tốt nhất. Bên cạnh đó, kiến thức mà cô truyền đạt còn giúp chúng em có thêm
kinh nghiệm, kĩ năng để thực hiện bài nghiên cứu khoa học sinh viên cũng như
khóa luận tốt nghiệp sau này.
Tuy nhiên, kiến thức về bộ môn của nhóm còn những hạn chế nhất
định, do đó không thể tránh khỏi những thiếu sót trong bài thảo luận này,
kính mong cô xem xét và đóng góp ý kiến để bài thảo luận của chúng em
được hoàn thiện hơn nữa! Kính chúc cô luôn hạnh phúc và thành công hơn
nữa trong sự nghiệp giảng dạy.
Chúng em xin chân thành cảm ơn! Các thành viên nhóm 3 1 MỤC LỤC
DANH MỤC HÌNH..................................................................................5
DANH MỤC BẢNG HỆ THỐNG BẢNG BIỂU...................................6
PHẦN MỘT: MỞ ĐẦU...........................................................................8
1.1. Lý do chọn đề tài.......................................................................................8
1.2. Đề tài nghiên cứu.......................................................................................9
1.3. Mục tiêu nghiên cứu.................................................................................9
1.4. Câu hỏi nghiên cứu...................................................................................9
1.5. Phạm vi nghiên cứu...................................................................................10
1.6. Phương pháp nghiên cứu ......................................................................... 10
1.7. Ý nghĩa của nghiên cứu.............................................................................10
PHẦN HAI: CƠ SỞ LÝ LUẬN...............................................................11
2.1. Cơ sở lý luận về vấn đề nghiên cứu..........................................................11
2.1.1. Lý thuyết tham gia câu lạc bộ ngoại khóa............................................11
2.1.1.1. Câu lạc bộ ngoại khóa là gì?.......................................................11
2.1.1.2. Tham gia câu lạc bộ ngoại khóa là gì?........................................11
2.1.2. Cơ sở lý thuyết........................................................................................11
2.1.2.1 Thuyết hành động hợp lý.............................................................11
2.1.2.2. Thuyết hành vi có kế hoạch (TPB).............................................12
2.1.2.3. Thuyết nhận thức xã hội (SCT)..................................................13
2.1.3. Các nghiên cứu trước đó........................................................................13
2.2. Mô hình và giả thuyết nghiên cứu............................................................20
2.2.1. Mô hình nghiên cứu...............................................................................20
2.2.2. Giả thuyết nghiên cứu............................................................................21
PHẦN BA: PHƯƠNG PHÁP NGHIÊN CỨU.......................................22
3.1. Tiếp cận nghiên cứu..................................................................................22
3.2. Phương pháp chọn mẫu,thu thập và xử lý dữ liệu .................................22
3.2.1. Phương pháp chọn mẫu.........................................................................22
3.2.2. Phương pháp thu thập dữ liệu...............................................................23
3.2.2.1. Xây dựng thang đo chính thức....................................................23
3.2.2.2. Nghiên cứu chính thức...............................................................25 2
3.2.3. Phương pháp xử lí số liệu......................................................................26
3.2.3.1. Xử lí dữ liệu phương pháp nghiên cứu định tính........................26
3.2.3.2. Xử lí số liệu phương pháp nghiên cứu định lượng.....................26
PHẦN BỐN: KẾT QUẢ NGHIÊN CỨU...............................................30
4.1. Phân tích kết quả nghiên cứu định tính...................................................30
4.1.1. Cơ sở hoạt động của câu lạc bộ ............................................................30
4.1.2. Tham gia vì năng khiếu có sẵn .............................................................31
4.1.3. Tâm lý đám đông....................................................................................32
4.1.4. Truyền thông.......................................................................................... 32
4.1.5. Điều kiện thuận lợi để tham gia hoạt động ngoại khoá....................... 34
4.1.6. Những nhân tố khác theo đề xuất của người trả lời............................35
4.2. Phân tích kết quả nghiên cứu định lượng................................................36
4.2.1. Phân tích thống kê mô tả....................................................................... 36
4.2.1.1. Thống kê theo giới tính..............................................................36
4.2.1.2. Thống kê theo thời gian học.......................................................36
4.2.1.3. Thống kê theo mức độ tham gia câu lạc bộ ngoại khóa..............37
4.2.1.4. Thống kê theo lĩnh vực tham gia................................................37
4.2.1.5. Thống kê theo thời gian tham gia...............................................38
4.2.1.6. Mức độ ảnh hưởng của năng khiếu.............................................40
4.2.1.7. Mức độ ảnh hưởng của tâm lý đám đông...................................41
4.2.1.8. Mức độ ảnh hưởng của truyền thông..........................................41
4.2.1.9. Mức độ ảnh hưởng của cơ sở hoạt động.....................................42
4.2.1.10. Sự quyết định tham gia câu lạc bộ ngoại khóa..........................42
4.2.2 Kiểm định Cronbach’s Alpha.................................................................43
4.2.2.1. Năng khiếu.................................................................................43
4.2.2.2. Tâm lý đám đông........................................................................43
4.2.2.3. Truyền thông..............................................................................44
4.2.2.4. Cơ sở hoạt động..........................................................................45
4.2.2.5. Sự quyết định tham gia câu lạc bộ ngoại khóa...........................45
4.2.3. Phân tích nhân tố khám phá EFA ........................................................46
4.2.3.1 Phân tích khám phá nhân tố EFA của biến độc lập......................46 3
4.2.3.2. Phân tích nhân tố khám phá EFA cho biến phụ thuộc ...............51
4.2.4. Điều chỉnh mô hình nghiên cứu.............................................................52
4.2.5. Phân tích tương quan Pearson..............................................................54
4.2.6. Phân tích hồi quy đa biến......................................................................54
4.3. Hạn chế của đề tài.....................................................................................58
PHẦN NĂM: KẾT LUẬN VÀ KIẾN NGHỊ.........................................60
5.1. Kết luận......................................................................................................60
5.2. Kiến nghị ...................................................................................................60
TÀI LIỆU THAM KHẢO...............................................................................62
PHỤ LỤC..................................................................................................63
Phụ lục 1: Bảng khảo sát định lượng..............................................................63
Phụ lục 2: Bảng phỏng vấn định tính.............................................................67 4 DANH MỤC HÌNH
Hình 2.1: Mô hình lý thuyết hành động hợp lý (TRA)
Hình 2.2. Mô hình Lý thuyết hành vi có kế hoạch (TPB)
Hình 2.3: Mô hình nghiên cứu đề xuất 5
DANH MỤC HỆ THỐNG BẢNG BIỂU
Bảng 3.1: Bảng mã hóa thang đo chính thức
Bảng 4.1. Thống kê người tham gia khảo sát theo giới tính
Bảng 4.2. Thống kê người tham gia khảo sát theo thời gian học
Bảng 4.3. Thống kê người tham gia khảo sát theo mức độ tham gia câu lạc bộ ngoại khóa
Bảng 4.4. Thống kê người tham gia khảo sát theo linh vực tham gia
Bảng 4.5. Thống kê người tham gia khảo sát theo thời gian tham gia
Bảng 4.6. Thống kê mức độ ảnh hưởng của năng khiếu
Bảng 4.7. Thống kê mức độ ảnh hưởng của tâm lý đám đông
Bảng 4.8. Thống kê mức độ ảnh hưởng của truyền thông
Bảng 4.9. Thống kê mức độ ảnh hưởng của cơ sở hoạt động
Bảng 4.10. Thống kê mô tả sự quyết định tham gia câu lạc bộ ngoại khóa
Bảng 4.11. Hệ số Cronbach’s Alpha của biến độc lập “Năng khiếu”
Bảng 4.12. Hệ số Cronbach’s Alpha của từng biến quan sát đo lường “Năng khiếu”
Bảng 4.13. Hệ số Cronbach’s Alpha của biến độc lập “Tâm lý đám đông”
Bảng 4.14. Hệ số Cronbach’s Alpha của từng biến quan sát đo lường “Tâm lý đám đông”
Bảng 4.15. Hệ số Cronbach’s Alpha của biến độc lập “Truyền thông”
Bảng 4.16. Hệ số Cronbach’s Alpha của từng biến quan sát đo lường “Truyền thông”
Bảng 4.17. Hệ số Cronbach’s Alpha của biến độc lập “Cơ sở hoạt động”
Bảng 4.18. Hệ số Cronbach’s Alpha của từng biến quan sát đo lường “Cơ sở hoạt động”
Bảng 4.19. Hệ số Cronbach’s Alpha của biến phụ thuộc “Sự quyết định tham gia câu lạc bộ ngoại khóa”
Bảng 4.20. Hệ số Cronbach’s Alpha của từng biến quan sát đo lường “Sự quyết định
tham gia câu lạc bộ ngoại khóa”
Bảng 4.21. Bảng hệ số KMO và kiểm định Bartlett của biến độc lập
Bảng 4.22. Bảng phương sai trích của biến độc lập
Bảng 4.23. Bảng ma trận xoay nhân tố của biến độc lập
Bảng 4.24 . Bảng hệ số KMO và kiểm định Bartlett lần hai của biến độc lập
Bảng 4.25. Bảng phương sai trích lần hai của biến độc lập 6
Bảng 4.26. Bảng ma trận xoay nhân tố lần hai của biến độc lập
Bảng 4.27. Bảng hệ số KMO và kiểm định Bartlett của các biến phụ thuộc
Bảng 4.28. Bảng phương sai trích của các biến phụ thuộc
Bảng 4.29. Bảng phân tích tương quan Pearson
Bảng 4.30. Kết quả phân tích hồi quy đa biến Model Summary Bảng 4.31. Bảng ANOVA^a
Bảng 4.32. Kết quả phân tích hồi quy đa biến Coefficients^a
Bảng 4.33. Kết quả phân tích hồi quy đa biến Model Summary lần hai Bảng 4.34. Bảng ANOVA^a
Bảng 4.35. Kết quả phân tích hồi quy đa biến Coefficients^a 7 PHẦN MỘT: MỞ ĐẦU 1.1. Lý do chọn đề tài
Hiện nay, hoạt động ngoại khóa tại các trường đại học có sự đa dạng và phong
phú hơn bao giờ hết. Các trường đại học đang đẩy mạnh việc tạo điều kiện cho sinh
viên tham gia vào các hoạt động ngoại khóa để phát triển kỹ năng bản thân, đồng thời
tạo cơ hội cho họ kết nối và xây dựng mối quan hệ trong cộng đồng sinh viên và xã hội.
Các hoạt động ngoại khóa bây giờ không chỉ giới hạn trong các câu lạc bộ học
thuật mà còn mở rộng sang các lĩnh vực như tình nguyện, nghệ thuật, thể thao, kỹ năng
mềm, khởi nghiệp và hơn thế nữa. Điều này giúp sinh viên phát triển đa dạng kỹ năng
và sở thích cá nhân cũng như tạo điều kiện cho họ rèn luyện, thử nghiệm và khám phá
bản thân ngoài những giờ học chính trị .
Trong bối cảnh hiện tại, các trường đại học cũng thường xuyên tổ chức các sự
kiện ngoại khóa, hội thảo, buổi giao lưu văn hóa, ngày hội tình nguyện và các hoạt
động kỷ niệm để tạo điểm đến cho sinh viên thư giãn, kết nối và cảm nhận không gian học tập đa văn hóa.
Tuy nhiên, cũng có những thách thức nhất định như việc đảm bảo tính hấp dẫn
và đa dạng của các hoạt động, cũng như khuyến khích sinh viên tham gia đa dạng và
cân nhắc về thời gian và áp lực học tập.
Với vị thế là một trong những đại học hàng đầu về chất lượng đào tạo tại Việt
Nam, Đại học Thương Mại chú trọng đào tạo về mặt chuyên môn cũng như cố gắng
mang lại cho sinh viên môi trường năng động, sáng tạo. Ngoài nhu cầu về học tập kiến
thức trên trường, lớp, các hoạt động ngoại khóa đang trở thành một yếu tố thể hiện sự
quan tâm của các trường đại học tới các thế hệ sinh viên tiếp theo. Vậy nên, việc thực
hiện nghiên cứu các yếu tố tác động đến quyết định tham gia hoạt động ngoại khóa của
sinh viên đại học Thương Mại là một điều cần thiết. Đề tài được xây dựng dựa trên
nhu cầu cá nhân của các thành viên tham gia cũng như để tìm hiểu, phân tích và đánh
giá mức độ các yếu tố ảnh hưởng đến quyết định tham gia hoạt động ngoại khóa của
sinh viên đại học Thương Mại. Từ cơ sở đó đưa ra các kiến nghị, giải pháp nhằm
khuyến khích sinh viên tham gia câu lạc bộ hay chương trình ngoại khóa và nâng cao
hiệu quả tham gia câu lạc bộ ngoại khóa cho sinh viên. 8 1.2. Đề tài nghiên cứu
Nghiên cứu các yếu tố ảnh hưởng đến quyết định tham gia câu lạc bộ ngoại khóa
của sinh viên trường Đại học Thương Mại. 1.3. Mục tiêu nghiên cứu
- Mục tiêu chung: Tìm ra và đánh giá các yếu tố ảnh hưởng đến quyết định tham gia
hoạt động ngoại khóa của sinh viên Đại học Thương Mại sau đó đưa ra giải pháp. - Mục tiêu cụ thể
+ Làm rõ các yếu tố ảnh hưởng đến quyết định tham gia hoạt động ngoại khóa
của sinh viên Đại học Thương Mại.
+ Xác định các yếu tố đó tác động như thế nào đến quyết định tham hoạt động
ngoại khóa của sinh viên Đại học Thương Mại.
+ Từ đó đưa ra các kiến nghị đề xuất. 1.4. Câu hỏi nghiên cứu
-Câu hỏi nghiên cứu chung:
+ Những yếu tố nào ảnh hưởng đến quyết định tham gia câu lạc bộ ngoại khóa
của sinh viên trường Đại học Thương Mại?
+ Mức độ ảnh hưởng của các yếu tố đó ảnh hưởng như thế nào đến quyết định
tham gia câu lạc bộ ngoại khóa của sinh viên đại học Thương Mại? - Câu hỏi cụ thể:
+ Thành tích học tập có ảnh hưởng đến quyết định tham gia câu lạc bộ ngoại
khóa của sinh viên đại học Thương Mại hay không?
+ Tâm lý đám đông có ảnh hưởng đến quyết định tham gia câu lạc bộ ngoại
khóa của sinh viên đại học Thương Mại hay không?
+ Hiệu quả truyền thông có ảnh hưởng đến quyết định tham gia câu lạc bộ
ngoại khóa của sinh viên đại học Thương Mại hay không?
+ Cơ sở vật chất có ảnh hưởng đến quyết định tham gia câu lạc bộ ngoại khóa
của sinh viên đại học Thương Mại hay không? 9 1.5. Phạm vi nghiên cứu
- Đối tượng nghiên cứu: Các yếu tố ảnh hưởng đến quyết định tham gia câu lạc bộ
ngoại khóa của sinh viên Đại học Thương Mại?
- Khách thể nghiên cứu: Sinh viên Đại học Thương Mại
- Không gian nghiên cứu: Trường Đại học Thương Mại
- Thời gian nghiên cứu: 18/1/2024 – 14/3/2024
1.6. Phương pháp nghiên cứu
- Phương pháp nghiên cứu hỗn hợp: Kết hợp nghiên cứu định tính và nghiên cứu định lượng
- Phương pháp thu thập dữ liệu:
+ Nghiên cứu tài liệu, sách, báo… để thu thập dữ liệu thứ cấp.
+ Sử dụng bảng hỏi khảo sát và phỏng vấn sâu để thu thập dữ liệu sơ cấp.
- Phương pháp xử lý số liệu:
+ Sử dụng phương pháp xử lý tại bàn với dữ liệu thu được từ các cuộc phỏng vấn,
thực hiện tổng hợp và mã hoá dữ liệu theo các nhóm thông tin.
+ Sử dụng các phương pháp thống kê và phân tích hồi quy đối với từng nhóm chỉ
tiêu thu được từ cuộc khảo sát, phần mềm SPSS dùng để thực hiện xử lý số liệu.
1.7. Ý nghĩa của nghiên cứu
Thông qua nghiên cứu, chúng ta có thể đánh giá được các yếu tố ảnh hưởng đến
quyết định tham gia câu lạc bộ ngoại khóa của sinh viên trường Đại học Thương Mại
để đưa ra những kiến nghị, giải pháp nhằm giúp sinh viên có cách nhìn đúng đắn về
việc tham gia câu lạc bộ ngoại khóa và khuyến khích sinh viên tham gia câu lạc bộ để
học hỏi, tiếp thu, cải thiện kĩ năng của bản thân.
Điều này cũng có thể giúp các câu lạc bộ hiểu rõ hơn về nhu cầu và mong muốn
của sinh viên trong môi trường chung của câu lạc bộ, có thể cải thiện cơ sở vật chất,
các hoạt động, đưa ra những chính sách thông minh để nâng cao chất lượng hoạt động
của câu lạc bộ và giúp ích nhiều hơn cho sinh viên. 10
PHẦN HAI: CƠ SỞ LÝ LUẬN
2.1. Cơ sở lý luận về vấn đề nghiên cứu
2.1.1. Lý thuyết tham gia câu lạc bộ ngoại khóa
2.1.1.1. Câu lạc bộ ngoại khóa là gì?
Câu lạc bộ ngoại khóa là một tổ chức hoạt động ngoại khóa của một trường học
hoặc cộng đồng, được thành lập với mục đích cung cấp các hoạt động và sự kiện ngoại
khóa cho học sinh, sinh viên hoặc thành viên trong cộng đồng.
Các câu lạc bộ ngoại khóa thường mang đến cho thành viên của họ cơ hội tham gia
vào các hoạt động liên quan đến sở thích, kỹ năng, hoặc lĩnh vực mà họ quan tâm. Các
hoạt động này có thể bao gồm các buổi hội thảo, workshop, cuộc thi, chuyến tham
quan, dã ngoại, hoặc các sự kiện văn hóa, nghệ thuật, thể thao, khoa học, công nghệ, và xã hội khác.
Mục tiêu của các câu lạc bộ ngoại khóa thường là tạo ra một môi trường thú vị
và tích cực, nơi mà các thành viên có thể gặp gỡ, giao lưu, học hỏi, và phát triển kỹ
năng mới bên ngoài những hoạt động học thuật chính trong trường học. Đồng thời, các
câu lạc bộ này cũng thường đóng vai trò quan trọng trong việc xây dựng cộng đồng,
tăng cường tinh thần đoàn kết và giúp các thành viên phát triển cá nhân.
2.1.1.2. Tham gia câu lạc bộ ngoại khóa là gì?
Tham gia câu lạc bộ ngoại khóa hiểu đơn giản là một cá nhân việc tham dự và
tham gia vào các hoạt động và sự kiện được tổ chức bởi câu lạc bộ hoặc tổ chức tương
tự tại trường học, cơ sở làm việc, hoặc trong cộng đồng. Đây là cách mà cá nhân thể
hiện sự quan tâm và tham gia tích cực vào các hoạt động ngoại khóa bên ngoài giờ học
hoặc giờ làm việc chính thức. 2.1.2. Cơ sở lý thuyết
2.1.2.1 Thuyết hành động hợp lý
Lý thuyết hành động hợp lý TRA (Theory of Reasoned Action) được phát triển,
sửa đổi và mở rộng bởi (Ajzen & Fishbein, 1975). Theo lý thuyết này, các cá nhân có
cơ sở và động lực trong quá trình ra quyết định của họ và đưa ra một sự lựa chọn hợp
lý giữa các giải pháp, công cụ tốt nhất để phán đoán hành vi là ý định và hành vi được
xác định bởi ý định thực hiện hành vi của một người. Theo (Ajzen & Fishbein, 1975),
ý định hành vi sẽ chịu ảnh hưởng bởi thái độ đối với hành vi và tiêu chuẩn chủ quan 11
hành vi. Mục đích chính của TRA là tìm hiểu hành vi tự nguyện của một cá nhân bằng
cách kiểm tra động lực cơ bản tiềm ẩn của cá nhân đó để thực hiện một hành động.
TRA cho rằng ý định thực hiện hành vi của một người là yếu tố dự đoán chính về việc
họ có thực sự thực hiện hành vi đó hay không. Ngoài ra, các quy tắc xã hội cũng góp
phần vào việc người đó có thực sự thực hiện hành vi hay không. Theo lý thuyết, ý định
thực hiện một hành vi nhất định có trước hành vi thực tế. Ý định này được gọi là ý
định hành vi và là kết quả của niềm tin rằng việc thực hiện hành vi đó sẽ dẫn đến một
kết quả cụ thể. Ý định hành vi rất quan trọng đối với lý thuyết TRA bởi vì những ý
định này “được xác định bởi thái độ đối với các hành vi và chuẩn chủ quan”. Thuyết
hành động hợp lý cho thấy rằng ý định càng mạnh mẽ càng làm tăng động lực thực
hiện hành vi, điều này dẫn đến làm tăng khả năng hành vi được thực hiện.
Hình 2.1: Mô hình lý thuyết hành động hợp lý (TRA)
Nguồn: (Ajzen & Fishbein, 1975)
TRA có thể chứng minh cho yếu tố “Tâm lý đám đông” và “Truyền thông” có
ảnh hưởng đến quyết định tham gia câu lạc bộ ngoại khóa của sinh viên Đại học Thương Mại.
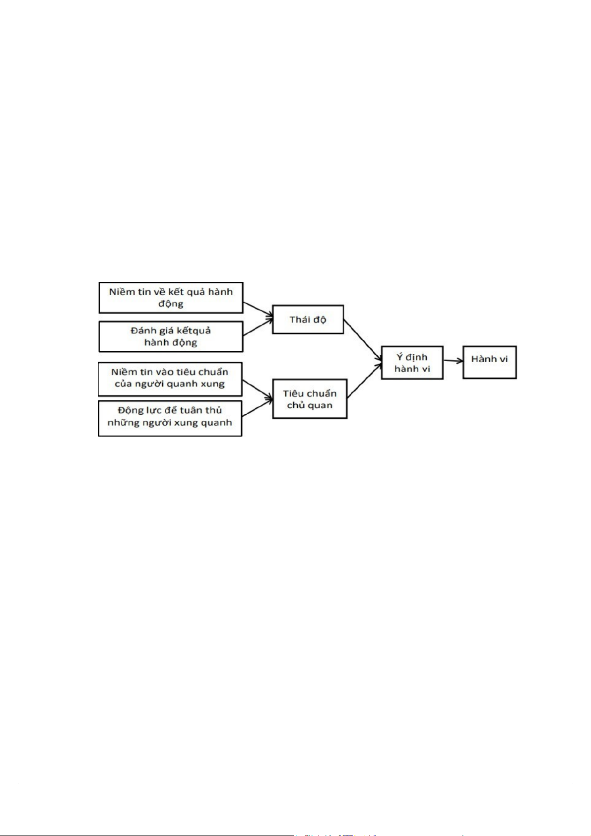
2.1.2.2. Thuyết hành vi có kế hoạch (TPB)
Thuyết hành vi có kế hoạch TPB (Theory of Planned Behavior) của (Ajzen,
1991) được phát triển từ lý thuyết hành động hợp lý TRA, giả định rằng một hành vi
có thể được dự đoán hoặc giải thích bằng các xu hướng hành vi để thực hiện hành vi
đó. Xu hướng hành vi được cho là bao gồm các yếu tố động lực ảnh hưởng đến hành
vi và được định nghĩa là mức độ nỗ lực mà mọi người cố gắng thực hiện hành vi đó. 12
Hình 2.2. Mô hình Lý thuyết hành vi có kế hoạch (TPB) Nguồn: (Ajzen, 1991)
TPB có thể chứng minh cả “Năng khiếu”, “Tâm lý đám đông”, “Truyền thông”
và “Cơ sở vật chất” đều có ảnh hưởng đến quyết định tham gia câu lạc bộ ngoại khóa
của sinh viên Đại học Thương Mại
2.1.2.3. Thuyết nhận thức xã hội (SCT):
Lý thuyết này cho rằng hành vi của cá nhân được ảnh hưởng bởi các yếu tố
nhận thức, cảm xúc và xã hội.
2.1.3. Các nghiên cứu trước đó STT Tên tài liệu, Tên Giả
Cơ sở lý thuyết Phương pháp Kết quả tạp chí/hội thuyết NC, Phương nghiên cứu thảo/NXB pháp thu thập và xử lý DL 1 Factors affecting - H0:
Nghiên cứu của - PPNC định H0,H1 được student Quan hệ Veronesi and lượng chấp nhận participation in xã hội Gunderman, - PP thu thập (Yếu tố extracurricular - H1: 2012; dữ liệu: chiếm tỷ lệ activities: A Giới tính Thompson et Phỏng vấn, lớn) comparison - H2: al., 2013 khảo sát H2, H3 bị between two Thành - PP xử lý dữ bác bỏ Middle Eastern tích học liệu: SPSS (Không ảnh dental schools tập (ANCOVA) hưởng 13 (The Saudi - H3: nhiều) Dental Journal, Giảm áp 2015) lực học tập 2 Extracurri - H0: Nghiên cứu PP thu thập: Các giả cular Tránh xa của Eccles & PPNC định thuyết thống Activities tệ nạn xã Gootman
lượng, PPNC kê đều được and hội (2002), định tính chấp nhận Adolesce - H1: Kết Osgood, PP xử lý: xử nt quả học Anderson, & lý số liệu Develop tập Shaffer bằng phần ment mềm SPSS (Jacquelyn ne Ecère - 2003) 3 Thực trạng và - H0:
Nghiên cứu của PPNC định Các giả những nhân tố
Điều kiện Đại học Văn lượng thuyết thống ảnh hưởng đến kinh tế hóa Hà Nội – kê đều được hoạt động thể - H1: Sở Bộ môn chấp nhận thao ngoại khóa thích GDTC&QP có ảnh của sinh viên - H2: hưởng đến
Đại học Văn hóa Mục đích quyết định Hà Nội của sinh của sinh (ThS. Phạm Thế viên viên Hoàng) - H3: Yếu tố khách quan (tác động từ bên ngoài: bạn bè, 14 người nổi tiếng…) - H4: Điều kiện cơ sở vật chất 4 Is
- H0: Học Dữ liệu được - PPNC định Những yếu Extracurricular tập lấy từ tính, PPNC tố trên đều Participation - H1: Maryland định lượng có ảnh Associated With Tâm lý Adolescent
- PP thu thập hưởng đến Beneficial - H2: Môi Development và xử lý dữ quyết định Outcomes? trường in liệu: Tổng tham gia câu Concurrent and xung Context Study hợp 5 bài lạc bộ Longitudinal quanh (MADICS) nghiên cứu, Relations - H3: Gia PP ANCOVA (Jennifer A. đình Fredricks, Jacquelynne Sue Ecere) 5 What Makes - H0: Dựa trên Law
Tổng quan lý Động lực từ Students Mục tiêu, Number thuyết những yếu Participate in
mục đích 20/2003 Article Tìm kiếm tài tố trên có School của sinh 3
liệu liên quan ảnh hưởng Organizations? viên
Tìm ra các giả lớn đến The Role of - H1: Tác thuyết phù quyết định Motivation and động từ hợp tham gia School những một tổ chức Environment người hay câu lạc (Dima Krisna xung bộ Wiedarjati and quanh Ajat Sudrajat, 15 2021) - H2: Lợi ích khi tham gia 6 Tác động của - H0: Sự Theo Rabơle PPNC định Hoạt động
hoạt động ngoại tự tin (1494 – 1553) lượng ngoại khóa khóa đến tính - H1: về giáo dục PP thu thập mang lại
tích cực của học Hứng thú toàn diện dữ liệu: PP nhiều tác sinh trung học học tập Theo
tổng hợp định động tích phổ thông - H2: Makarenco tính và định cực giúp các ( Nguyễn Thị Giáo viên (1888 – 1939) lượng (Khảo em tự tin và Thảo) và học về các vấn đề sát 540 học có những kĩ sinh có giáo dục sinh và phỏng năng mềm cách tiếp vấn sâu 20 tốt cận tri đối tượng) => H0, H3 thức tốt
Phân tích qua được chấp hơn SPSS với nhận - H3: Kỹ nhiều phương năng thức khác mềm, nhau kiến thức, kỹ năng sống 7 Các yếu tố ảnh - H0: Tổ
Nghiên cứu của - PPNC định Kết quả hưởng đến hiệu chức quản Hair và cộng tính: phỏng phân tích quả hoạt động lý sự (2009) vấn sâu và EFA, câu lạc bộ sinh - H1: Cơ
Nhận định của thảo luận 3 yếu tố mới viên tại trường chế và Hoàng Trọng nhóm (F1, F2, F3) Đại học Sư
hoạt động và Chu Nguyễn -PPNC định được hình Phạm Hà Nội 2 xã hội Mộng Học lượng sơ bộ thành có ý (Nguyễn Hữu - H2: (2008)
và chính thức: nghĩa thống Hòa,... Kinh phí khảo sát kê đến hiệu 16 hoạt động online qua quả hoạt - H3: Ý bảng hỏi động của thức câu lạc bộ, thành không yếu tố viên nào bị loại bỏ 8 Giải pháp nâng - H0: Mục đích của PPNC định Các giả cao hiệu quả
Nâng cao câu lạc bộ được tính thuyết thống
sinh hoạt câu lạc các kỹ đúc kết từ kê đều được bộ sinh viên tại năng trường Đại học chấp nhận trường Đại học mềm Thủ đô Thủ đô Hà Nội - H1: Phát (Nguyễn Thị huy năng Hồng - 2021) khiếu, sở thích - H2: Khẳng định bản thân - H3: Nâng cao kiến thức - H4: Trao đổi kinh nghiệm sống 9 Everyone Gains: - H0: Dựa trên - PPNC định Những yếu Extracurricular Điểm
nghiên cứu của lượng và định tố trên đều Activities in GPA và Camp, W. tính có ảnh High Schooland ảnh (1990), hưởng đến 17 Higher SAT hưởng
Everson và các - PP thu thập quyết định Score đến điểm cộng sự và xử lý dữ tham gia (Howard T. SAT liệu: Phỏng hoạt động Everson and - H1: Sắc
vấn sinh viên ngoại khóa Roger E. Millsap tộc kết hợp bảng của sinh – 2005) - H2: khảo sát cũng viên các Hoàn như sử dụng trường cảnh xuất phương pháp thân SEM 10
Ý định tham gia - H0: Giá Dựa trên thuyết PPNC định Đánh giá độ các hoạt động trị hành động hợp tính tin cậy bằng tình nguyện của - H1: lý TRA PPNC định Cronbach’s sinh viên Công lượng alpha, và (Fishbein &
Trường Đại học nhận xã PPNC phân phân tích Ajzen, 1975) Hùng Vương hội tích, tổng nhân tố Thành phố Hồ - H2: Cùng kết quả hợp, khám phá Chí Minh Hiểu biết nghiên cứu phân tích EFA, rút ra ( PGS.TS. Hà - H3: Phượng (2017) bằng được 8 nhân Nam Khánh Nghề Cronbach’s tố. Các giả Giao - 2021) nghiệp alpha và EFA thuyết thống - H4: Sự kê đều được cải tiến chấp nhận, - H5: ngoại trừ giả Liên hệ thuyết H7 giữa cá nhân - H6: Bảo vệ - H7: Phần thưởng 18 bên ngoài H8: Hiệu quả truyền thông
Dựa trên các nghiên cứu trước đây, phần lớn các tác giả tập trung vào việc
nghiên cứu các yếu tố ảnh hưởng đến ý định tham gia câu lạc bộ ngoại khóa của sinh
viên. Ví dụ, nghiên cứu của Hội Sinh viên Đại học Sư phạm Hà Nội 2 đã xác định rằng
các yếu tố như tổ chức quản lý, cơ chế và hoạt động xã hội, kinh phí hoạt động, ý thức
thành viên có ảnh hưởng đáng kể đến ý định tham gia câu lạc bộ ngoại khóa.
Ngoài ra, Ths Phạm Thế Hoàng đã tiến hành nghiên cứu về các yếu tố ảnh
hưởng bao gồm điều kiện kinh tế, sở thích, mục đích cá nhân của sinh viên và các yếu
tố khách quan như tác động từ bên ngoài như bạn bè và người nổi tiếng, cũng như điều kiện cơ sở vật chất.
Trong khi đó, nghiên cứu của Howard T. Everson and Roger E. Millsap cũng đã
chỉ ra rằng sắc tộc và hoàn cảnh xuất thân là những yếu tố ảnh hưởng lớn đối với quyết
định tham gia câu lạc bộ ngoại khóa. Họ cũng nhận thấy rằng sức ảnh hưởng của câu
lạc bộ, gia đình và xã hội ít ảnh hưởng đến quyết định này.
Về phạm vi những nghiên cứu nước ngoài, theo nghiên cứu của The Saudi
Dental Journal thì quan hệ xã hội và giới tính là những yếu tố có tác động lớn trong
khi đó hai giả thuyết thành tích học tập và giảm áp lực học tập bị bác bỏ do không có
tác động lớn đối với sinh viên.
Trong khi đó, với bài nghiên cứu của Dima Krisna Wiedarjati and Ajat Sudrajat
(2021) về “School Organizations” The Role of Motivation and School Environment”
thì tác giả đã đưa ra hai giả thuyết là tác động từ những người xung quanh và lợi ích
khi tham gia đều có ảnh hưởng và được chấp nhận.
Qua thời gian phân tích, nhóm nhận thấy các yếu tố về gia đình, xã hội, sở thích
đã xuất hiện nhiều trong các nghiên cứu và đã được công nhận trước đó. Do đó, nhóm
đã quyết định nghiên cứu 4 nhân tố sau đây tác động đến quyết định tham gia câu lạc
bộ của sinh viên Đại học Thương Mại: - Năng khiếu 19