



















Preview text:
lOMoAR cPSD| 45470709
Ô n tậ p Sậ n Phụ Khoậ - Y6 T.T.Q.T
Bài 1: Khung chậu về phương diện sản khoa
❖ Câu 1: Mô tả giới hạn hình trám Michaelis của đại khung, {eo trên, eo giữa, eo dưới} của tiểu khung
- Hình trám Michaelis = mấu gai L5 (ở trên) + 2 gai chậu sau trên (2 bên) + đỉnh rãnh liên mông (ở dưới) Phía sau 2 bên Phía trước Eo trên Mỏm nhô x.cùng 2 đường vô danh x.chậu Bờ trên khớp vệ
Eo giữa Mặt trước x.cùng (khoảng giữa đốt 4-5) 2 gai hông Mặt sau khớp vệ
2 nhánh tọa x.chậu (trước) Eo dưới Đỉnh x.cụt Bờ dưới khớp vệ
Bờ dưới DC tọa-cùng (sau)
❖ Câu 2: Liệt kê các đường kính của đại khung và tiểu khung ĐK trước – sau ĐK ngang ĐK dọc – sau
Bờ trên x.vệ mấu gai L5 Đại khung d = 17,5cm ĐK ngang max = KC xa nhất
giữa 2 đường vô danh = 13,5cm
Mỏm nhô – thượng vệ = 11cm
ĐK ngang hữu dụng (đi qua trung Eo trên
Mỏm nhô – hạ vệ = 12cm điểm d = 5cm
Mỏm nhô – hậu vệ = 10,5cm(*) ĐK trước-sau) = 12,5cm
Phần ĐK trước-sau đi từ giao Eo giữa d = 11,5cm KC 2 gai hông = 10,5cm
điểm với ĐK ngang đến mặt trước x.cùng = 4,5cm d = 9,5 – 11,5cm Eo dưới KC giữa 2 ụ ngồi = 11cm
(do khớp cùng – cụt bán động)
(*): là ĐK quan trọng nhất vì là ĐK thật sự mà ngôi thai phải đi qua = ĐK mỏm nhô – hạ vệ - 1,5cm
❖ Câu 3: Kể tên các loại khung chậu (4 loại) Dạng phụ Dạng nam Dạng hầu Dạng dẹt Hình Bầu dục Trái tim
ĐK từ trục giữa ra sau (S)
ĐK từ trục giữa ra trước (T) (S) (T) (S) <<< (T) (N) < (TS) (N) >>> (TS) ĐK ngang (N) ĐK trước-sau (TS) Gai hông Không nhọn Nhọn Nhọn Mỏm nhô
Gồ vế trước Ngửa ra sau Ngửa ra sau Xương cùng Dài Ngắn
❖ Câu 4: Nêu thủ thuật đánh giá các đường kính của khung chậu - Đại khung: đo ĐK trước – sau bằng thước đo
Baudelocque - Eo trên:
ĐK mỏm nhô – hạ vệ: SP nằm tư thế sản khoa BS đưa ngón trỏ và giữa vào âm đạo đầu ngón giữa
lần theo mặt trước x.cùng đi dần lên trên tới khi chạm phần nhô của đáy x.cùng nâng bàn tay trong âm đạo sao
cho tiếp xúc với vòm vệ (đánh giá điểm đó trên ngón trỏ) rút tay ra đo KC điểm đánh dấu với đầu ngón giữa
ĐK mỏm nhô – hậu vệ = ĐK mỏm nhô-hạ vệ - 1,5cm 1 lOMoAR cPSD| 45470709
Ô n tậ p Sậ n Phụ Khoậ - Y6 T.T.Q.T
ĐK ngang (chỉ đo được trên XQ) đánh giá bằng khám đường vô danh bình thường: sờ được đến ½ trước gờ vô danh - Eo giữa:
ĐK ngang: đưa 2 ngón trỏ và giữa về 2 phía (P) và (T) của tiểu khung tìm gai hông nếu gai hông
nhọn, nhô vào trong, thành bên hội tụ thì có thể hẹp
ĐK trước – sau: x.cùng quá phẳng hay qua cong (BT chỉ sờ được 2,3 đốt cùng cuối) có thể hẹp - Eo dưới: ĐK ngang: có 2 cách:
- Cách 1: dùng 2 ngón cái tìm ụ ngồi 2 bên đo KC giữa 2 ngón cái lấy KC đó + 1,5cm
- Cách 2: đặt nắm tay đè lên tầng sinh môn giữa 2 ụ ngồi nếu nắm tay > 8cm lọt giữa 2 ụ ngồi là bình thường
Đo góc vòm vệ (hợp bởi 2 ngành ngồi x.mu): bình thường áp sát được 2 ngón tay khám vào góc vòm vệ
Bài 2: Chẩn đoán có thai
❖ Câu 1: Nêu các dấu hiệu “hướng tới có thai” (9)
- Buồn nôn ± nôn: thường buổi sáng, mất tự nhiên sau 6 – 12 tuần - RL tiết niệu - Mệt mỏi
- Cảm giác thai máy: khoảng tuần 16 – 20 thai kỳ
- Mất kinh: trễ kinh > 10 ngày hay mất chu kỳ tiếp theo nghi ngờ (trừ TH cho con bú, kinh thưa, bé gái chưa có kinh) -
Thay đổi chất nhầy CTC: đặc hơn, bở hơn, không có dạng lá dương xỉ
- Thay đổi ở vú: lớn ra, quầng sậm màu, hơi đau, có các hạt Montgomery, chảy sữa (±)
- Thay đổi màu sắc niêm mạc âm đạo: tím sậm hay đỏ tía và sung huyết (dấu Chadwick)
- Tăng sắc tố da và các vết nứt ở bụng
❖ Câu 2: Nêu các dấu hiệu “có thể có thai” (7)
- Bụng lớn ra: từ tuần 12 tử cung có thể sờ được qua thành bụng
- Thay đổi hình dạng, kích thước, mật độ tử cung: tử cung mềm nhão vào tuần 6-8 (dấu Hegar)
- Thay đổi CTC: mềm hơn và hở dần (không có khi CTC bị xơ chai hay ung thư) - Cơn gò Braxton-Hicks: cơn gò nhẹ không đau - Bập bềnh thai - Sờ được dạng thai
- Hiện diện hCG (human chorionic gonadotropin) trong huyết thanh và nước tiểu: do hợp bào nuôi tiết từ ngay khi trứng
làm tổ, đạt ngưỡng max lúc 60 – 70 ngày XN định tính và XN định lượng (ELISA, MD huỳnh quang, MD phóng xạ,..)
❖ Câu 3: Nêu các dấu hiệu “chắc chắn có thai” (3)
- Tim thai nghe được bằng ống nghe thường: từ tuần 17 – 19, tần số khoảng 120 – 160 nhịp/phút - Cử động
thai: có thể sờ được qua thành bụng từ tuần 20 - Siêu âm
Bài 3: Sinh lý chuyển dạ - Theo dõi chuyển dạ
❖ Câu 1: Chuyển dạ là gì
- Là quá trình thay đổi ở CTC để đáp ứng với các cơn gò TC liên tục, làm cho CTC xóa mở dần, kết quả là thai và nhau
được sổ ra ngoài. Có thể tự phát, tăng cường hay nhân tạo.
- Gồm 3 giai đoạn: Xóa mở CTC – Sổ thai – Sổ nhau
❖ Câu 2: Đặc tính của cơn co TC trong chuyển dạ
- Có tính chất tự động: không phụ thuộc vào mong muốn của sản phụ, thuốc giảm co không có tác dụng
- Gây đau: có thể do thiếu dưỡng khí/ chèn ép hạch TK lớp cơ TC/ CTC nở lớn/ căng phúc mạc ngoài TC 2 lOMoAR cPSD| 45470709
Ô n tậ p Sậ n Phụ Khoậ - Y6 T.T.Q.T
- Có tính cách nhịp nhàng, đều đặn, dần cường độ và thời gian co, cường độ không đều ở mọi nơi trên TC - Gây xóa
mở CTC, giúp thai đi xuống
Lưu ý: lúc TC không co vẫn có 1 trương lực cơ bản từ 8-10 mmHg
❖ Câu 3: Mô tả 3 giai đoạn của chuyển dạ
GĐ 1: Xóa mở CTC (kể từ lúc bắt đầu chuyển dạ CTC mở trọn)
- Sự xóa CTC: cơn co TC co rút thớ cơ dọc kéo lỗ trong CTC lên CTC dần dần ngắn lại và mỏng đi
- Sự mở CTC: cơn co TC P buồng ối màng ối căng nong vào CTC lỗ CTC mở rộng dần
- Người con so: xóa trước mở/ Người con rạ: xóa mở cùng lúc
- Hình thành đoạn dưới TC: thực chất là eo TC khi không có thai (hình thành do cơn gò Braxton-Hicks và cơn co TC) Chia làm 2 thời kỳ:
TK tiềm thời: Có CD CTC mở 3 – 5 cm (có từ 2 – 3 cơn gò/ 10 phút)
TK hoạt động: CTC mở 3 – 5 cm CTC mở trọn 10cm (có từ 4 – 5 cơn gò/ 10 phút)
GĐ 2: Sổ thai (kể từ CTC mở trọn thai nhi được tống ra ngoài)
Khi CTC mở trọn, đầu thai nhi xuống thấp tựa vào cơ nâng HM và trực tràng cảm giác mót rặn rặn đẩy thai ra
GĐ 3: Sổ nhau (kể từ lúc thai nhi được sinh ra nhau thai được sổ nhau), gồm 2 kỳ Kỳ 1: Tróc nhau
- TC co lại nhau chùn lại và tróc ở khoảng giữa lớp xốp và chắc của màng rụng
- Máu từ xoang TM đổ vào tạo khối máu tụ sau nhau to dần giúp tróc nhau hoàn toàn Kỳ 2: Xuất nhau
- Nhau tróc hoàn toàn cơn co TC tống xuống âm đạo và sổ ra ngoài. Có 2 cách sổ nhau:
- Kiểu Beudelocque: mặt nhau về phía thai của lá nhau ra trước - Kiểu Duncan: mặt nhau về phía mẹ của lá nhau ra trước
❖ Câu 4: Thời gian trung bình của 1 cuộc sanh ở người con so
GĐ 1: 15h – GĐ 2: 50 phút (con sao)/ 20 phút (con rạ) – GĐ 3: 5 - 30 phút
❖ Câu 5: Mô tả các xác định độ xóa mở CTC
Độ mở CTC: dùng ngón trỏ và giữa để ước lượng
Độ xóa CTC: dùng ngón trở và giữa ước lượng độ mỏng đi và ngắn lại của CTC (khi độ dài phân nữa là xóa 50%, khi
CTC trở nên mỏng sát với đoạn dưới TC là xóa 100%)
❖ Câu 6: Các yếu tố quyết định có sanh ngã âm đạo
“3P” = Pelvic (khung chậu) – Power (cơn gò) - Passenger (Thai nhi: kích thước, ngôi, độ lọt)
❖ Câu 7: Chẩn đoán chuyển dạ
- Đau bụng từng cơn - Xóa mở CTC - Ra nhớt hồng ÂĐ - Thành lập đầu ối - Cơn co CD
❖ Câu 8: Các yếu tố cần theo dõi trong CD Yếu tố
GĐ tiềm thời GĐ hoạt động Sinh hiệu 4h/ lần 4h/ lần Tim thai, cơn gò TC 1h/ lần 1h/ lần Tình trạng ối 4h/ lần 2h/ lần
Độ lọt ngôi thai (nắn ngoài) 1h/ lần 30’/lần Độ xóa mở CTC 4h/ lần 2h/ lần
Độ chồng xương sọ
Bài 4: Ngôi – Thế - Kiểu thế
❖ Câu 1: Ngôi là gì? Thế là gì? Kiểu thế là gì 3 lOMoAR cPSD| 45470709
Ô n tậ p Sậ n Phụ Khoậ - Y6 T.T.Q.T
- Ngôi = phần thai nhi trình diện trước eo trên để qua đó ngôi sẽ lọt và tiến triển theo cơ chế của nó, có 2 dạng là ngôi dọc
(chỏm, mặt, trán, mông, thóp trước) và ngôi ngang
- Thế = tương quan giữa điểm mốc của ngôi thai với bên (P) hay (T) khung chậu mẹ
- Kiểu thế = tương quan giữa điểm mốc của ngôi thai với các điểm mốc của khung chậu mẹ (mỗi ngôi có 6 kiểu thế) Ngôi Điểm mốc Thế Kiểu thế Ghi chú (T)
Chẩm chậu (T): trước/ ngang/ sau Chẩm vệ, chẩm cùng là Chỏm Thóp sau
kiểu thế sổ cho ngôi chỏm (P)
Chậm chậu (P): trước/ ngang/ sau (T)
Cằm chậu (T): trước/ ngang/ sau Mặt Cằm
Chỉ sổ ở kiểu thế cằm vệ (P)
Cằm chậu (P): trước/ ngang/ sau (T)
Mũi chậu (T): trước/ ngang/ sau Trán Gốc mũi
Đa số phải mổ lấy thai (P)
Mũi chậu (P): trước/ ngang/ sau (T)
Cùng chậu (T): trước/ ngang/ sau
Mông Đỉnh x.cùng
Mông sổ theo kiểu thế ngang (P)
Cùng chậu (P): trước/ ngan/ sau Trước Vai chậu (T): trước/ sau Ngang Mỏm vai
Thường phải mổ lấy thai Sau Vai chậu (P): trước/ sau
❖ Câu 2: Nêu 4 thủ thuật Léopold
Sản phụ nằm ngửa, bụng trần. Người khám đứng bên (P) sản phụ trong 3 thủ thuật đầu tiên - Thủ
thuật 1: dùng 2 bàn tay nắn nhẹ nhàng vùng đáy tử cung cực nào của thai nhi ở đáy TC?
- Thủ thuật 2: nắn nhẹ nhàng nhưng sâu 2 bên bụng bên nào là chi, bên nào là lưng ?
- Thủ thuật 3: dùng ngón cái và các ngón còn lại của bàn tay (P) nắn vùng trên xương vệ xác định lại ngôi thai - Thủ
thuật 4: người khám xoay mặt nhìn về chân sản phụ, dùng đầu ngón tay ấn sâu trên xương vệ theo hướng trục của eo
trên tìm ụ đầu (ụ đầu cùng bên chi trong ngôi chỏm, ngược lại trong ngôi mặt) và xác định đầu lọt chưa? (đầu chưa
lọt thì 2 tay có hướng hội tụ lại với nhau)
❖ Câu 3: Cho biết đường kính lọt của ngôi mông, mặt, trán
- Ngôi mông: ĐK lưỡng ụ đùi = 9,5 cm
- Ngôi mặt: ĐK hạ cằm – thóp trước = 9,5 cm
- Ngôi trán: ĐK thượng chẩm - cằm = 13,5 cm
Bài 5: Định tuổi thai – Đánh giá sức khỏe thai
❖ Câu 1: Nêu các phương pháp xác định tuổi thai Lâm sàng Cận lâm sàng
- Đầu dưới x.đùi (Beclard): tuần 36 Kinh chót
XQ bụng tìm điểm cốt hóa
- Đầu trên x.chày (Todd): tuần 38
(ngày + 7, tháng – 3, năm + 1) (hiện nay không dùng)
- Đầu trên x.cánh tay: tuần 41
Ngày thai máy đầu tiên (khoảng - dần theo tuổi thai [Bilirubine] nước ối tuần 16-18)
- Biến mất khi thai > 36 tuần Thai > 36 tuần: [Crea] 20mg/L và
Tuổi thai (tháng) = 1+ Bề cao TC/ 4
[Creatinine] và [ A.uric] nước ối [A.uric] 92,9mg/L
Tỷ lệ tế bào cam trong nước ối > 30% TB > 36 tuần 4 lOMoAR cPSD| 45470709
Ô n tậ p Sậ n Phụ Khoậ - Y6 T.T.Q.T
4–7 tuần VK: kích thước túi phôi ± 4 ngày
10 tuần VK: CDĐM ± 3 ngày Siêu âm
12 tuần VK: CDĐM, ĐKLĐ, CDXĐ ± 5 ngày
13-20 tuần VK: ĐKLĐ, CDXĐ ± 7 ngày
Sau tuần 20 VK: CDXĐ ± 8 ngày
❖ Câu 2: Nêu các phương pháp đánh giá sức khỏe thai Phương pháp Mô tả
- Ối còn nhiều, trắng đục, nhiều chất gây thai đủ ngày, không suy Soi ối
- Ối màu xanh hay vàng úa, lẫn phân su thai thiếu O2
(chỉ thực hiện khi CTC mở 2cm) - Ối màu đỏ nâu thai chết lưu
- Ối màu vàng sậm Bất hợp nhóm máu Rh Test trưởng thành phổi
- Khoảng 600mg/ L thai trưởng thành (Phospholipid nước ối)
- Trong đó: Lecithine/ Sphingomyelin # 2 (Test sủi bọt:Foam test)* Các nội tiết tố Estriol niệu, HPL
Có nhiều TB cận đáy và TB đáy rải rác nhau đã suy thai già tháng, suy thai Phết tế bào âm đạo trường diễn
(*): Test sủi bọt
Thể tích (mL) Ống I Ống II Ống III Ống IV Ống V
Nước ối ly tâm 1 0,75 0,5 0,25 0,2
Nước muối SL 0 0,25 0,5 0,75 0,8 Ethanol 1 1 1 1 1
Lắc mạnh trong 15s, đọc kết quả trong 15 phút. Nếu sủi bọt ≥ 50% bề mặt ống nghiệm thì gọi là ống nghiệm (+)
• Nếu > 3 ống đầu tiên (+) test trưởng thành
• Nếu = 2 ống đầu tiên (+) test còn nghi ngờ
• Nếu = 1 ống đầu tiên (+) test chưa trưởng thành
Bài 6: Sự phát triển của thai và phần phụ của thai
❖ Câu 1: Tóm tắt sự phát triển hình thể của bào thai:
- Từ tuần thứ 3, trứng được gọi là phôi thai. Từ tuần thứ 8, được gọi là thai nhi
- Phôi mới thành lập có 3 vùng: đầu – phía trước, đuôi – phía sau, giữa – nhô về phía bụng, lưng có rãnh TK
Bộ phận sinh dục thấy rõ Thai Tháng thứ 4
phụ có cảm giác thai máy
Tuần 17 tuần 26 phế nang phổi Cuối tháng thứ 6
Da nhăn, phủ bởi chất gây
Có lớp mỡ dưới da làm da bớt nhăn Ngón Tháng thứ 7 tay và chân có móng Tháng thứ 9
Điểm cốt hóa đầu dưới xương đùi (điểm Beclard) Tuần lễ thứ 38
Điểm cốt hóa đầu trêm xương chày (điểm Todd) Tuần lễ thứ 41
Điểm cốt hóa đầu trên xương cánh tay
❖ Câu 2: Nêu cách ước lượng chiều dài và trọng lượng thai nhi
- Chiều dài bào thai (L): luật Haase 5 lOMoAR cPSD| 45470709
Ô n tậ p Sậ n Phụ Khoậ - Y6 T.T.Q.T
5 tháng âm lịch đầu: L = (số tháng)2
5 tháng âm lịch sau: L = số tháng x 5
- Trọng lượng thai nhi: khoảng tháng thứ 7 âm lịch, thai khoảng 1100g 700g/ tháng đủ tháng: 3000g – 3200g
❖ Câu 3: Nêu cấu trúc của màng bào thai (gồm 3 phần)
Màng rụng (ngoại sản mạc):
- Phần ngoài nhất, gồm: ngoại sản mạc tử cung/ tử cung – nhau/ bào thai (trứng)
- Do lớp niêm mạc tử cung biến thành, tróc ra cùng sản dịch trong kỳ hậu sản
- Dày nhất trong 3 tháng đầu Màng đệm (trung sản mạc):
- Nằm ở giữa, rất bền chắc, tiếp nối với lá nhau bằng bản đệm
- Dính với màng rụng, dễ tách khỏi màng ối Màng ối (nội sản mạc):
- Phía trong, mỏng và trong suốt, rất bền, dễ thấm nước - Bao bọc xoang nước ối, dây rốn, mặt thai nhi của lá nhau.
- Không có mạch máu và thần kinh
❖ Câu 4: Liệt kê thành phần của nước ối
- Nước ối là môi trường giàu chất dinh dưỡng, có khả năng tái tạo và trao đổi
- Thể tích khoảng 1000mL lúc 38 tuần, sau đó có thể dần còn 800mL vào tuần 40 đa ối (> 2000mL), thiểu ối (<
200mL: đa số do dị dạng đường niệu của thai nhi)
- Lý tính: trắng trong (3 tháng đầu) hơi đục (cuối thai kỳ), nhớt, tanh, pH hơi kiềm - Hóa tính: 97% là nước, còn lại là
muối khoáng và chất hữu cơ gồm:
Protide , {Urê, Creatinine, A.uric, Glucide}
Rất ít Lipid (chủ yếu là Lecithine surfactant)
Hormon peptide (quan trọng 1 là hCG), hormone steroid (quan trọng nhất là Estrogen)
Chất màu (quan trọng nhất là Bilirubine: chỉ xuất hiện ở tuần 10 max tuần 36 đến khi thai đủ tháng
Tế bào: TB da (tuần 16), TB niêm mạc, TB nhiều nhân, Đại thực bào, TB không nhân – TB cam (chỉ xuất
hiện sau tuần 14, < 10% khi thai < 37 tuần)
❖ Câu 5: Nguồn gốc tạo thành nước ối
- Nước ối xuất hiện từ ngày thứ 12 sau thụ tinh
- Từ ngày thứ 12 ngày thứ 28, do tuần hoàn nhau – thai thành lập thẩm thấu giữa tuần hoàn và nước ối.
- Sau đó được tạo thành từ 3 nguồn gốc: thai nhi – màng ối – mẹ
• GĐ đầu: da thai nhi (kết thúc khoảng tuần 20 – 28 do chất gây xuất hiện)
• Tuần 16: đường niệu (quan trọng nhất)
• Từ tuần 20: khí – phế quản
- Sự tái hấp thu nước ối: chủ yếu qua hệ tiêu hóa (tuần 20, thai nuốt nước ối), ngoài ra còn qua da, dây rốn, màng ối ❖
Câu 6: Chức năng của nước ối
- Trong thai kỳ: nuôi dưỡng + bảo vệ (va chạm, sang chấn, nhiễm trùng) + tạo môi trường và bình chỉnh cho thai -
Trong lúc chuyển dạ: bảo vệ + bôi trơn ống SD giúp thai dễ sanh Bài 7: Thiểu ối
❖ Câu 1: Thiểu ối là gì?
- Là tình trạng thể tích nước ối < 250 mL, đồng thời màng đệm và màng ối phải còn nguyên vẹn (ối không rĩ hay vỡ)
- Chẩn đoán thường dựa vào siêu âm đo độ sâu xoang ối lớn nhất, đo chỉ số ối
❖ Câu 2: Các nguyên nhân gây thiểu ối
Dị tật thai nhi (đặc biệt hệ niệu: tắc nghẽn, bất sản, đa nang) Phía trứng Do thai
Thai chậm tăng trưởng trong TC thiếu O2 tưới máu phổi, tiết dịch 6 lOMoAR cPSD| 45470709
Ô n tậ p Sậ n Phụ Khoậ - Y6 T.T.Q.T
Phần phụ của trứng
ĐM rốn duy nhất, U mạch cuống rốn thiếu O2 Nhiễm trùng Nhiễm khuẩn bào thai Thuốc
Kháng Prostaglandine (NSAIDs), thuốc trị ung thư Phía mẹ - thai nhi
Các NN gây thiếu O2 trường diễn
THA, suy tuần hoàn nhau thai, thuốc lá, nhược giáp, ĐTĐ Vô căn (30%)
❖ Câu 3: Chẩn đoán thiểu ối
- LS: nghèo nàn, có thể có cử động thai, BCTC không tăng, TC mềm và mất dấu bập bềnh thai
- CLS: Siêu âm giúp ước đoán bằng pp bán định lượng qua 2 phép đo
• Độ sâu xoang ối lớn nhất: < 10mm thiểu ối, 10 – 20mm ít hơn bình thường
• Chỉ số ối (AFI: các chiều cao của các xoang ối max đo được ở các ¼ khác nhau của buồng ối): < 2cm vô ối,
< 5cm thiểu ối, 5 – 8cm ít hơn bình thường
❖ Câu 4: Xử trí trường hợp thiểu ối
- Bước 1: loại trừ tình trạng ối vỡ non
- Bước 2: tìm các bất thường về hình thái thai nhi và phần phụ của trứng - Bước 3: làm NST đồ
- Bước 4: khảo sát chức năng thận của thai nhi qua siêu âm cấu trúc thận, sinh hóa nước tiểu (Na+, Urê, ....)
Nếu Na+ niệu > 80 mEq/L + tình trạng nghịch sản thận trên siêu âm nên chấm dứt thai kỳ
Nếu Na+ niệu < 80mEq/L, chủ mô thận ít biến dạng theo dõi tiếp chức năng thận vẫn BT thì không
can thiệp - Bước 5: làm các XN CLS để tìm thai chậm phát triển trong tử cung
Bài 8: Mổ lấy thai – Vết mổ cũ
❖ Câu 1: Nêu các chỉ định mổ lấy thai
- Bất xứng đầu chậu (KC hẹp hay KC bình thường mà thai to, NP lọt thất bại) - Khởi phát CD thất bại
- RL cơn co không điều chỉnh được bằng thuốc
- Sanh khó do CTC (có sẹo cũ, khoét chóp hay cắt đoạn CTC, K CTC)
- Nhau tiền đạo trung tâm, nhau bong non - Sa dây rốn - Ngôi bất thường
- Suy thai trong chuyển dạ
- Thai kém trong TC, mạng sống của bào thai đang bị đe dọa
- Thai quá ngày có CCĐ khởi phát CD - Vết mổ cũ trên TC
- Suy xét: con so lớn tuổi, con quí
❖ Câu 2: Tiếp cận SP có vết mổ cũ:
1. Khai thác bệnh sử:
1.1. Lý do mổ lần trước:
- LD còn tồn tại: KC hẹp, TC dị dạng,...
- LD không còn tồn tại: nhau tiền đạo, nhau bong non, thai suy cấp trong CD, ngôi bất thường, bất xứng đầu chậu...
- Hỏi 1 vài câu gợi ý như: •
Có chụp XQ khung chậu trước khi mổ không? KC hẹp/ giới hạn •
Đau nhiều trước mổ, rặn sanh lâu? bất xứng đầu chậu •
Ra máu âm đạo nhiều trước mổ? nhau tiền đạo, nhau bong non, vỡ TC •
Có đặt máy theo dõi tim thai? thai suy •
Ra nước âm đạo lâu, có truyền thuốc giục sanh trước đó? giục sanh thất bại 1.2. PP
mổ lần trước: ngang đoạn dưới/ dọc thân TC 1.3. Thời gian mổ cách đây bao lâu? 7 lOMoAR cPSD| 45470709
Ô n tậ p Sậ n Phụ Khoậ - Y6 T.T.Q.T 1.4. Diễn tiến sau mổ?
- Hậu phẫu: bao lâu? Có sốt? Sản dịch có hôi? Có phải nạo lòng TC?
- Có NT vết mổ? Có bung chỉ vết mổ?
- Cân nặng của bé ở lần mổ trước
1.5. Những vết mổ khác trên TC: bóc nhân xơ, vỡ TC,.... 2. Hỏi bệnh sử:
- Quá trình mang thai có gì bất thường không? tìm chỉ định MLT -
Đau nơi vết mổ, Ra huyết âm đạo
❖ Câu 3: So sánh giữa đường mổ dọc thân và mổ ngang đoạn dưới TC Mổ dọc thân
Mổ ngang đoạn dưới TC - Chảy máu ít - Lấy con dễ, nhanh -
Dễ phục hồi các lớp cơ theo GP (vì chỉ có 2 lớp: dọc – vòng) Ưu
- Ít tổn thương ĐM tử cung -
Ít nguy cơ dính, hạn chế sự thông thường giữa buồng TC và
ổ bụng (do có lớp phúc mạc đi động) -
Chảy máu nhiều (do có 3 lớp cơ) - Khó lấy con hơn -
Khó phục hồi đúng cấu trúc Khuyết
- Dễ tổn thương ĐM tử cung
GP - Nguy cơ dính cao, dễ có sự
- Dễ tổn thương bàng quang
thông thương giữa buồng TC và ổ bụng
❖ Câu 4: Xử trí SP có vết mổ cũ
Tiền căn MLT lần trước MLT lại
Theo dõi sanh ngã âm đạo Lý do mổ Còn tồn tại Không còn tồn tại PP mổ Dọc thân TC Ngang đoạn dưới TC TG mổ ≤ 16 tháng > 16 tháng Số lần mổ ≥ 2 lần 1 lần
Nhiễm trùng vết mổ TC (+) (-)
❖ Câu 5: So sánh mổ chủ động và mổ khi vào chuyển dạ Mổ chủ động Mổ khi vào CD
- Tránh được nứt VMC khi vào CD
- Thai nhi đã trưởng thành Ưu
- Chuẩn bị tốt cho SP, BS
- Đoạn dưới đã thành lập tốt ít chảy máu
- Chủ động về thời gian
- CTC đã mở nên không bế sản dịch
- Có thể mổ khi thai chưa đủ trưởng thành
- Bé dễ bị SHH do chậm hấp thu dịch phổi - Có thể nứt VMC khi CD
Khuyết - Bế sản dịch nếu không nong CTC - SP, BS bị động
- Đoạn dưới chưa thành lập tốt chảy máu nhiều Bài 9: Sanh non
❖ Câu 1: Định nghĩa sanh non
Sanh non là khi trẻ được sinh ra trong khoảng tuần 28 – 37 thai kỳ với vòng kinh 28 ngày, ngày kinh cuối phải chính xác
và phù hợp với siêu âm tam cá nguyệt thứ 1 8 lOMoAR cPSD| 45470709
Ô n tậ p Sậ n Phụ Khoậ - Y6 T.T.Q.T
❖ Câu 3: Tiêu chuẩn chẩn đoán Dọa sanh non:
- Chẩn đoán phải kết hợp nhiều yếu tố:
• Cơn gò TC: ít nhất 1 cơn/10’ và trong ít nhất 60’
• Thay đổi ở CTC, đoạn dưới TC • Vỡ ối • Mất nút nhầy TC
• XH buồng TC ( nhau tiền đạo)
• YT khởi phát: đi xa về, stress, mang vác nặng,....
- Chỉ số Dọa sanh non theo Gruber và Baungarten: 0 1 2 3 4 • 1đ 3đ: Nhẹ Cơn gò TC (-) Không đều Đều • 4đ 6đ: Trung bình Màng ối Còn Rỉ ối Vỡ ối • ≥ 7đ: Nặng Xuất huyết (-) Ít > 100mL Mở CTC 0 1 cm 2 cm
3 cm ≥ 4cm ❖ Câu 4: Tiêu chuẩn chẩn đoán Sanh non:
- Cơn gò TC: ít nhất 1 cơn/10’ kéo dài ít nhất 30s hay ít nhất 4 cơn/20’ hoặc 8 cơn/60’ - Vỡ ối
- Thay đổi CTC và đoạn dưới: CTC mở ≥ 2cm và xóa ≥ 80%, hoặc diễn tiến mở dần trong những lần khám liên tiếp cách
nhau 30’ - 60’ do cùng 1 người khám
❖ Câu 5: Hệ số nguy cơ sanh non (CRAP) YTNC cao YTNC thấp - Tiền căn sanh non - Đa sản - Đa thai
- Điều kiện kinh tế thấp
- XH nửa đầu thai kỳ - Mẹ trẻ, 2 lần mang thai cuối gần nhau
- Mẹ < 45kg - Công việc mẹ mệt mỏi
- Tiền căn hay có BL thận thai kỳ - VK niệu thai kỳ
❖ Câu 6: Xử trí trường hợp Dọa sanh non
- Điều trị NN gây dọa sanh non trước khi điều trị ức chế cơn gò - Nghỉ ngơi 9 lOMoAR cPSD| 45470709
Ô n tậ p Sậ n Phụ Khoậ - Y6 T.T.Q.T
- Thuốc giảm co: kéo dài thai kỳ giúp trưởng thành phổi (kể cả khi rỉ ối) Nhóm thuốc
Chống chỉ định riêng Tác dụng phụ
Chống chỉ định chung Bệnh tim nặng mất bù nhịp tim, SCNB RL nhịp tim HAtth, HAttr ĐTĐ ko kiểm soát
Mẹ có CCĐ kéo dài thai kỳ K+ máu
Đồng vận ( -
Cường giáp chưa điều trị
(BL gan thận mạn, THA,...) Glucose máu Thuốc mimétique) THA ko kiểm soát
Mất bình quân nội tiết hay Lactate máu chuyển hóa trầm trọng giảm Bệnh gan – thận mạn Co mạch não Suy thai cấp co Ca2+ máu, Glaucoma Vỡ ối sớm Thai: {K+,Glu} Nhiễm trùng ối Đa ối
Đối kháng Calcium (MgSO4, BL nhược cơ BL
Mg2+ máu, Ca2+ TC dị dạng ƯC Calcium) thận (MgSO4) máu ƯC hô hấp XH thai mẹ nhiều
ƯC tổng hợp PGE (NSAIDs) Vỡ ối sớm Đóng sớm ống ĐM Indomethacine
❖ Câu 7: Chỉ định điều trị Dọa sanh non:
- Phải NV ngay trong DSN + {XH/ Vỡ ối/ Sốt/ ĐK kinh tế xã hội không tốt)
- DSN khi thai > 36 tuần: không cần thiết phải điều trị - DSN khi thai < 34 tuần: ƯC cơn gò (không có CCĐ) - DSN khi thai < 32 tuần:
Nặng: NV tìm NN, co, hỗ trợ trưởng thành phổi, ƯC PGE để cố gắng trì hoãn CD ít nhất 48h
TB: NV điều trị 1 tg ngắn theo dõi tại nhà
- Trường hợp Song thai hay đa thai: NV dự phòng khi thai 30 - 34 tuần
❖ Câu 8: Đặc điểm CD sanh non
- Thường màng ối vỡ sớm
- Tỷ lệ ngôi bất thường cao
- Bình chỉnh không tốt lọt và xoay chậm sa dây rốn nhiều
- Thường sổ theo kiểu thế bất thường: chẩm cùng hay chẩm ngang
- Phần mềm TSM không giãn nở đều sổ thai kéo dài
❖ Câu 9: Nguyên tắc xử trí CD sanh non
- Đảm bảo thông khí đầy đủ cho thai nhi SP nằm nghiêng (T), theo dõi tim thai - Tránh kích thích TC quá độ
- Hạn chế các thuốc gây nghiện (an thần, giảm đau) nên gây tê ngoài màng cứng
- Cố gắng giữ đầu ối cho đến khi CTC mở trọn, cắt TSM sanh chấn cho thai và thời gian sổ thai
- Sanh giúp đúng chỉ định và phải đặt ra để NC XH nội sọ và phải tránh YT làm ngừng CD khi đầu thai đã lọt
- Nếu là ngôi mông, ULCT < 2500g nên MLT vì nguy cơ sa dây rốn và kẹt đầu hậu
❖ Câu 10: Hồi sức sơ sinh sau sanh - Hút sạch đàm nhớt
- Tránh mất nhiệt bằng cách đặt trẻ vào lồng ấp
- Thận trọng đối với trẻ có mẹ dùng đồng vận beta ngay trước sanh
Bài 10: Ối vỡ non - Ối vỡ sớm – Nhiễm trùng ối
❖ Câu 1: Định nghĩa OVN – OVS –NTO 10 lOMoAR cPSD| 45470709
Ô n tậ p Sậ n Phụ Khoậ - Y6 T.T.Q.T ❖ - -
- OVN: là ối vỡ trước khi có chuyển dạ, 1h sau khi ối vỡ CD vẫn chưa tự phát khởi phát
- OVS: là ối vỡ trong lúc chuyển dạ, trước khi CTC mở trọn
- NTO: là sự nhiễm trùng của dịch ối, màng ối, nhau thai và/hoặc tử cung
❖ Câu 2: Những NN gây vỡ ối thường gặp
Tất cả những yếu tố cản trở sự bình chỉnh tốt của ngôi thai đều có thể gây vỡ ối như:
- Ngôi bất thường: ngang, mông, đầu cao - Hở eo TC - KC hẹp - Viêm màng ối - Nhau TĐ - Chấn thương - Đa thai, đa ối - Không có NN
❖ Câu 3: Tiếp cận SP bị vỡ ối
Bước 1: Chẩn đoán tình trạng vỡ ối
- Bệnh sử: ra nước nhiều đột ngột ÂĐ (thường sau 1 cơn co TC), loãng hay lợn cơn chất gây tiếp tục từng ít một. Nghi
rỉ ối đóng BVS theo dõi
- Khám ÂĐ = đặt mỏ vịt
▪ Quan sát nước ối chảy ra (có thể yêu cầu SP ho, rặn nhẹ)
▪ Nitrazine test (+): dịch ối đọng ở cùng đồ sau
▪ Amnisure Test: Placental 1-microglobuline 1 nước ối (+) giả: XH ÂĐ nhiều, tinh dịch, viêm nhiễm, xà phòng
▪ Fern test: phết dịch túi cùng sau lên lame soi dịch ối cho kết tinh dương xỉ (do estrogen) >< chất nhầy CTC
cho hình phân nhánh rễ cây
▪ Soi ối (chỉ làm khi CTC mở 2-3cm): ko thấy màng ối nữa, thấy tóc thai nhi (nếu là ngôi đầu) - Khám ÂĐ bằng
tay: xác định độ xóa mở, kiểm tra có sa dây rốn?
- CLS: SA có thiểu ối/ vô ối + Bệnh sử gợi ý OVN
Bước 2: Chẩn đoán tình trạng NT ối
- ∆: mẹ sốt ≥ 380 C + 2/ 5 {mạch mẹ ≥ 110l/p, tim thai ≥ 160l/p, TC mềm ấn đau, nước ối hôi, BC ≥ 15k/mm3) - ∆ xác
định: chọc ối cấy dịch ối (+)
Bước 3: Định tuổi thai chính xác
- Dựa vào KC (ngày đầu tiên của kỳ kinh cuối), biểu đồ thân nhiệt, ngày bơm tinh trùng, SA1 (± 5 ngày), XQ, chọc ối,..
- Định độ trưởng thành: {ĐKLĐ > 92mm, nhau độ III trên SA, L/S ≥ 2} phổi đã trưởng thành Bước 4: Xử trí
(chấm dứt thai kỳ hoặc theo dõi thêm)
❖ Câu 4: Biến chứng của OVN
Nhiễm trùng (ối, hậu sản, máu,..), sinh non (suy HH, còn ống ĐM, VR hoại tử, XH não thất,..), sa dây rốn,...
❖ Câu 5: Xử trí OVS
- Nếu CD tiến triển tốt theo dõi sanh ngả âm đạo - Nếu CD đình trệ:
• {Suy thai, dọa vỡ TC, ngôi bất thường, chồng xương sọ (3+) kèm đầu ko lọt, bất xứng thai – KC} MLT ngay
• {Chồng xương sọ (1+) kèm đầu ko lọt nhưng cơn co TC bình thường, cơn co TC yếu hay ko đều, ngôi chẩm sau
kèm cơn co TC bình thường} cho Oxytocin, đo cơn co TC, theo dõi CD
❖ Câu 6: Xử trí OVN - Theo dõi thân nhiệt
- Đóng khố VK, theo dõi lượng nước ối mỗi h
- KS dự phòng: Ampicilline 1-2g hay Erythromycine 1g (IV) - SA khảo sát tình trạng nước ối - Đánh giá tuổi thai: 11 lOMoAR cPSD| 45470709
Ô n tậ p Sậ n Phụ Khoậ - Y6 T.T.Q.T
▪ Thai đủ ngày hay gần đủ ngày (≥ 36 tuần): theo dõi thêm 6h – 12h để xem có CD tự nhiên? không: KPCD ▪
Thai non tháng (< 36 tuần) hay ULCT < 2000g:
✓ Cố gắng dưỡng thai thêm 1-2 tuần (SP nằm nghỉ, vệ sinh sạch sẽ, đóng BVS, hạn chế khám ÂĐ, theo dõi, thuốc giảm co, Corticoide)
✓ Vẫn còn ra KPCD (Misoprotol ngậm cạnh má/ đặt cùng đồ sau để làm CTC mềm mở, Oxytocin nếu gò thưa)
❖ Câu 7: Các tình huống chỉ định chấm dứt thai kỳ trên OVN:
- CD giai đoạn hoạt động
- Viêm màng ối (mẹ sốt, TC mềm, nhịp tim của mẹ hay thai nhanh)
- Không yên tâm về các test của thai - Thai chết
- Có bằng chứng bong nhau + chảy máu ÂĐ dữ dội
- CTC tiến triển ± biểu hiện suy thai liên quan đến sa dây rốn
Câu 8: Biến chứng NTO
Mẹ: NT máu, CD bất thường, MLT ( nguy cơ chảy máu, NT vết mổ, viêm nội mạc TC) Con:
Chậm tâm thần kinh, liệt não, NT thai,... Bài 11: THA thai kỳ
❖ Câu 1: Phân loại THA trong thai kỳ THA do thai nghén
THA sau 20 tuần tuổi thai, không có đạm niệu hay triệu chứng khác của TSG THA thoáng qua
THA do thai nghén, mất đi sau 12 tuần hậu sản Tiền sản giật
THA sau 20 tuần tuổi thai kèm đạm niệu, mất đi sau 12 tuần hậu sản Sản giật
Sự xuất hiện cơn co giật trên SP có triệu chứng của TSG mà không do nguyên nhân nào khác THA mạn
THA trước khi có thai, trước 20 tuần tuổi thai, kéo dài đến sau 12 tuần hậu sản
THA trước khi có thai, trước 20 tuần tuổi thai, kéo dài đến sau 12 tuần hậu sản kèm đạm niệu TSG trên nền THA mạn hay triệu chứng của TSG
❖ Câu 2: Phân loại TSG
- TSG nhẹ: THA (HA ≥ 140/90mmHg) sau 20 tuần tuổi thai kèm đạm niệu (+) - TSG nặng:
1. HA tâm thu > 160mmHg và/ hoặc HA tâm trương > 110mmHg (trên 2 lần đo cách nhau 6h) 2. TSG kèm: •
Đạm niệu 24h ≥ 5g/L hay ≥ (3+) trong 2 lần lấy nc tiểu cách nhai ít nhất 4h • Thiểu niệu < 500ml/24h •
Giảm tiểu cầu < 100k/mm3 •
Men gan kèm đau thượng vị hay ¼ trên (P) kéo dài • Phù phổi • RL thị giác hay não bộ
❖ Câu 3: Mức độ Protein niệu 24h Vết 0,1g/ L (3+) 3g/ L 12 lOMoAR cPSD| 45470709
Ô n tậ p Sậ n Phụ Khoậ - Y6 T.T.Q.T ❖ - - (1+) 0,3g/ L (4+) 10g/ L (2+) 1g/ L
❖ Câu 4: Mục tiêu và nguyên tắc xử trí thai kỳ có TSG/ SG Mục tiêu:
- Chấm dứt thai kỳ ở thời điểm tốt nhất cho mẹ và con
- Cho sanh các bé có thể phát triển tốt say này
- Tuyệt đối bảo toàn sức khỏe cho mẹ Nguyên tắc:
- Kiểm soát cơn giật với MgSO4
- Dùng thuốc hạ áp đường TM khi HA tâm trương ≥ 110mmHg
- Tránh dùng lợi tiểu và hạn chế truyền dịch
- Chấm dứt thai kỳ (biện pháp hiệu quả và bắt buộc)
❖ Câu 5: Ảnh hưởng của TSG/ SG trên lâm sàng - Co thắt mạch ( DIC) - Cô đặc máu - Thiếu máu cục bộ:
• Bánh nhau ( IURG, suy thai, thai chết trong TC) • Thận ( suy thận)
• Gan ( hoại tử TB gan, vỡ gan,..)
• Mắt ( bong võng mạc) • TKTW ( XH nội sọ) 13 lOMoAR cPSD| 45470709
Ô n tậ p Sậ n Phụ Khoậ - Y6 T.T.Q.T ❖ - -
Câu 6: Biến chứng của TSG nặng
Mẹ: SG, XH não, mù mắt, hoại tử ống thận cấp, suy thận cấp, suy tim cấp, phù phổi cấp, RLĐM, HC HELLP
Con: IURG, non tháng, tử vong chu sinh
❖ Câu 7: Theo dõi SP bị TSG TSG nhẹ TSG nặng
- Cân nặng, Dipstick nc tiểu mỗi ngày - Cân nặng/ ngày - Đạm niệu 24h/ tuần
- Kiểm soát: HA, nc tiểu, tri giác, đau thượng vị, huyết ÂĐ,
Mẹ - Khám thai 2 lần/ tuần PXGX mỗi ngày
- CLS: {CN gan, Hct, TC 1-2 lần/ tuần) - Duy trì HA từ 140/90 159/109
- Kiểm soát các tr/ch của TSG nặng
- CLS/ ngày hay khi mẹ có tr/ch mới
- Kiểm tra thai liên tục trong 48h đầu - Cử động thai/ ngày - Non-stress test mỗi ngày
Con - Non-stress test 2 lần/ tuần
- SÂ đánh giá lượng nc ối và Doppler ĐM rốn
- SA đánh giá thai 3-4 tuần/ lần
- SÂ đánh giá thai 2 tuần/ lần
❖ Câu 8: Điều trị nội khoa SP bị TSG nặng/SG
❖ Câu 9: Những lưu ý khi dùng MgSO4
- Điều kiện dùng: SP có PXGX (1+), thở > 16/p, nước tiểu > 30ml/h
- Cần theo dõi: PXGX, nhịp thở, nước tiểu mỗi h trước khi tiêm liều tiếp theo
- Biến chứng: nhược cơ giải độc bằng Canxi gluconate 10% - 10ml (IV)
❖ Câu 10: Chỉ định chấm dứt thai kỳ trên SP bị TSG/ SG
- Khi thai > 34 tuần nên CDTK
- Thai từ 33 34 tuần: nên dùng trưởng thành phổi trong 48 h rồi CDTK (trừ khi có chỉ định khác)
- Thai 24 32 tuần 6 ngày: dùng trưởng thành phổi và cân nhắc thời điểm CDTK thích hợp
- TSG nặng đã ổn định được 24h hay SG đã ổn định được 12h CDTK 14 lOMoAR cPSD| 45470709
Ô n tậ p Sậ n Phụ Khoậ - Y6 T.T.Q.T ❖ - -
Bài 12: U xơ tử cung
❖ Câu 1: Vị trí u xơ tử cung
- U dưới niêm mạc: 5%, dễ rong huyết dễ đua đến cắt TC, tỷ lệ hóa K cao
- U trong lớp cơ: có thể làm biến dạng TC, gây cường king
- U dưới phúc mạc: có thể có cuống dài hoặc nằm giữa 2 lá phúc mạc của DC rộng - U xơ cơ ở eo TC: dễ gây chèn ép niệu quản - U xơ cổ TC: hiếm
Câu 2: Tiến triển của u xơ TC
Kích thước có thể thay đổi: mãn kinh u nhỏ lại, mang thai kích thước và mềm
Thoái hóa kính (hay gặp nhất): mềm nhão thành 1 khối đồng nhất màu nâu xám
-Thoái hóa nang: mềm nhão thấm nước thành 1 nang to chứa đầy nước dễ lầm UXTC có thai hay U nang BT
- Hóa vôi: lớn tuổi, cứng như đá
- Nhiễm khuẩn mưng mủ: UXTC dưới niêm mạc sau sẩy thai, nạo thai,...
- Hoại sinh vô khuẩn (thoái hóa đỏ/ thoái hóa thịt): thường trong lúc mang thai, các mạch máu phát triển ko kịp với sự
tăng kích thước khối u u thiếu máu và hoại tử - Thoái hóa mỡ
- Ung thư hóa: hiếm, nghĩ nhiều khi sau tuổi mãn kinh
❖ Câu 3: Triệu chứng của UXTC - Triệu chứng cơ năng:
• Thấy bụng to ra hay có cảm giác trằn bụng dưới
• Ra huyết ÂĐ bất thường: rong kinh hay cường kinh
• Do u chèn ép: bàng quang tiểu nhiều lần, tiểu khó, bí tiểu, niệu quản thận ứ nước, trực tràng táo bón,...
- Triệu chứng thực thể:
• Khám bụng thấy khối vùng hạ vị, nằm giữa, mật độ chắc, có thể di động được (nếu u không quá to)
• Khám trong: TC to (tương đương tuổi thai ?), mật độ chắc, di động theo nhịp lắc TC, thường không đau
❖ Câu 4: Xử trí 1 BN có UXTC
- Nếu u xơ nhỏ không biến chứng (như thiếu máu) theo dõi mỗi 3-6 tháng vì u sẽ teo dần khi mãn kinh -
Chỉ định điều trị nội khi UXTC có triệu chứng: •
Progestins (Progesterone): đối với UXTC có RL kinh nguyệt mà chưa có chỉ định can thiệp phẫu thuật
Chất đồng vận GnRH: chủ yếu dùng trước PT 3-6 tháng để giảm kích thước khối u và máu mất trong phẫu thuật -
Chỉ điều trị phẫu thuật khi: •
UXTC làm TC to # thai ≥ 12 tuần dễ gây chèn ép cơ quan xung quanh •
Có triệu chứng chèn ép niệu quản vì dễ gây thận ứ nước (u xơ ở eo, u xơ ở DC rộng) •
Rong kinh, rong huyết, cường kinh điều trị nội thất bại •
Nghi ngờ K hóa (UXTC to nhanh, nhất là sau mãn kinh hoặc UXTC dưới niêm) •
UXTC hoại tử, nhiễm trùng Gây sẩy thai liên tiếp, vô sinh - Các PP phẫu thuật: •
Bóc nhân xơ (nếu được): nếu ở cơ hay dưới thanh mạc mở bụng, dưới niêm nội soi buồng TC Cắt
TC bán phần hay toàn phần ± 2 phần phụ: tùy trường hợp Tắc ĐM TC, chỉ định khi:
✓ Có CCĐ gây mê toàn thân
✓ Nhân xơ tái phát sau bóc nhân xơ
✓ Muống giữ lại TC hay BN từ chối PT
✓ BN không có RLĐM, bệnh lý ác tính 15 lOMoAR cPSD| 45470709
Ô n tậ p Sậ n Phụ Khoậ - Y6 T.T.Q.T -
❖ Câu 5: Ảnh hưởng của UXTC trên thai kỳ:
- Trước khi mang thai: gây hiếm muộn do thay đổi lớp NMTC hoặc gây trở ngại cơ học
- Trong thai kỳ: sẩy thai liên tiếp (do lớp NMTC không đầy đủ hay do TC bị chèn ép không to ra được), ngôi bất thường
- Chuyển dạ: CD kéo dài (do RL cơn gò)
- Sổ nhau: dễ BHSS do sót nhau hay TC co hồi kém
- Hậu sản: nhiễm khuẩn
Bài 13: U buồng trứng
❖ Câu 1: Phân loại U buồng trứng:
- U chức năng: kích thước nhỏ (< 6cm), 1 thùy, không chồi sùi, có thể tự thoái biến sau 1 thời gian, gồm 4 loại:
• Nang noãn bào: do nang noãn không vỡ trong quá trình và sau khi phóng noãn
• Nang hoàng thể:sau khi nang noãn phóng noãn, nang hoàng thể không thoái triển sau 14 ngày
• Nang hoàng tuyến: do β-hCG kích thích buồng trứng (gặp trng BL tế bào nuôi)
• Nang hoàng thể thai kỳ: sự hoàng thể hóa quá mức TB vỏ do sự kích thích kéo dài của TB nuôi hậu sản sẽ hết
U thực thể: rất to hay nhỏ, 1 hay nhiều thùy, ± chồi sùi, không mất đi theo thời gian (thường là sau 3 tháng theo dõi)
• U dịch trong (echo trống): chiếm 30% (70% là lành tính), tỷ lệ hóa ác cao
• U dịch nhầy (echo kém): chiếm 60% (85% là lành tính), nếu nứt vỡ viêm phúc mạc giả nhầy
• U nang bì (echo hỗn hợp, có bóng lưng): chiếm 10% (80% lành tính), là u TB mầm, gặp ở PN trẻ
• U nang lạc NMTC: lòng chứa dịch nâu chocolate, dính xung quanh, gây thống kinh và có liên quan hiếm muộn
❖ Câu 2: Chẩn đoán U buồng trứng
- Triệu chứng cơ năng: cảm giác nặng nề vùng hạ vị, RL kinh nguyệt, TC tiết niệu, thống kinh
- Triệu chứng thực thể: (khám mỏ vịt đầu tiên, khám cả 2 bên)
• Khám bụng: khối vùng HC (T) hay (P), căng (khám khi BQ trống)
• Khám trong: khối không đau, mật độ căng, độc lập với TC (trừ trường hợp u dính với TC) - CLS: siêu
âm, soi ổ bụng (biện pháp cuối cùng)
❖ Câu 3: Biến chứng của U buồng trứng
- Xoắn khối u (hay gặp): nhất là u nang dịch trong (do có cuống dài) và nang bì (do nặng) - Xuất huyết trong và ngoài nang
- Vỡ nang: viêm phúc mạc
-Chèn ép cơ quan lân cận
-Thoái hóa ác tính: u nang dịch trong > u nang nhầy > u nang bì
- Khi mang thai: sanh khó do ngôi bất thường hay chèn vào đoạn dưới TC nên mổ u vào tháng thứ 4 khi bánh nhau đã hoạt động tốt
❖ Câu 4: Xử trí u buồng trứng
Kích thước u Xử trí Trước dậy thì >2cm
Mổ thám sát (nguy cơ K cao) < 6cm Theo dõi 3-6 tháng
Theo dõi nếu SA u dạng nang ko có vách PT Tuổi sanh đẻ 6-8cm
nếu SA u dạng hỗn hợp hay nhiều thùy >8cm PT Hậu mãn kinh < 5cm
Theo dõi định kỳ nếu 1 thùy echo trống và không có tiền căn K BT hay vú 16 lOMoAR cPSD| 45470709
Ô n tậ p Sậ n Phụ Khoậ - Y6 T.T.Q.T ❖ - - < 5cm
PT nếu nhiều thùy và/ hoặc echo hỗn hợp >5cm PT ⚫ PP phẫu thuật:
- Bóc tách u nang, để lại mô lành nếu BN trẻ
- Cắt phần phụ có U nếu BN < 45t và đủ con
- BN ≥ 45t thường cắt hoàn toàn TC và 2 phần phụ
- Chỉ nội soi khi u < 10cm và không có nguy cơ ác tính
Bài 14: Nghiệm pháp lọt
❖ Câu 1: Chỉ định và Chống chỉ định NPL Chỉ đinh Chống chỉ định
KC giới hạn – Thai bình thường Thai suy
KC bình thường – Thai to Không phải ngôi chỏm KC hẹp – Thai nhỏ Có sẹo mổ cũ ở TC
❖ Câu 2: Điều kiện làm NPL - Phải là ngôi chỏm
- Có chuyển dạ thật sự: CTC xóa mở ≥ 4cm, cơn gò tốt (4-5 cơn/10’)
-Phải theo dõi cẩn thận để phát hiện các biến chứng: sa dây rốn, thai suy, gò cường tính,... 17 lOMoAR cPSD| 45470709
Ô n tậ p Sậ n Phụ Khoậ - Y6 T.T.Q.T
❖ Câu 3: Các bước tiến hành NPL
- Bước 1: SP nằm tư thế SPK
- Bước 2: Khám, đánh giá tình trạng tim thai, cơn gò, ngôi thai
- Bước 3: Bấm ối khi có cơn gò và xé rộng màng ối để cho ngôi tì vào CTC (nếu ngôi còn cao, đề phòng sa dây rốn) - Bước
4: Ghi rõ giờ bấm ối, diễn tiến tim thai, cơn gò, ngôi thai
- Bước 5: Đánh giá độ lọt ngôi thai mỗi giờ trong 2 giờ
❖ Câu 4: Theo dõi và xử lý tai biến -
PT cấp cứu lấy thai ngay khi:
• Cơn co TC cường tính dù đã ngừng Oxytocine và cho thuốc giảm co • Thai suy, sa dây rốn
• Sau 2h làm, CTC không mở thêm/ rắn hơn/ phù nề/ ngôi thai vẫn cao, không lọt và bắt đầu có bướu huyết thanh
- Theo dõi thêm khi: sau 2h làm mà CTC mở thêm ≥ 2cm, tim thai bình thường, ngôi thai xuống sâu hơn trong tiểu khung Bài 15: Khám thai
❖ Câu 1: Nêu lịch khám thai cơ bản của 1 sản phụ
- 3 tháng đầu (tính từ ngày đầu kinh cuối 13 tuần 6 ngày): •
Khám lần đầu: sau trễ kinh 2 – 3 tuần •
Khám lần 2: lúc thai 11 – 13 tuần 6 ngày Double test: đo độ mờ da gáy (thai 12 tuần) - 3 tháng giữa (tính
từ tuần 14 28 tuần 6 ngày): khám 1 lần/ tháng - 3 tháng cuối (tính từ tuần 29 tuần 40): Tuần 29 – 32: khám 1 lần •
Tuần 33 – 35: 2 tuần khám 1 lần •
Tuần 36 – 40: 1 tuần khám 1 lần
- Lưu ý: lịch khám thai sẽ thay đổi khi SP có dấu hiệu bất thường (đau bụng, ra huyết,....)
❖ Câu 2: Lịch tiêm VAT cho thai phụ
- VAT 1: càng sớm càng tốt
- VAT 2: cách VAT 1 tối thiểu 1 tháng (≥ 30 ngày) và trước sinh 1 tháng
- VAT 3: ở thai kỳ sau, cách VAT 2 tối thiểu 6 tháng
- VAT 4: ở thai kỳ sau, cách VAT 3 tối thiểu 1 năm
- VAT 5: ở thai kỳ sau, cách VAT 4 tối thiểu 1 năm
- Nếu đã tiêm đủ 5 mũi VAT và mũi cuối cùng > 10 năm nhắc lại 1 mũi
❖ Câu 3: Các XN cần làm trong quá trình mang thai 3 tháng đầu:
- Máu: CTM, HbsAg, VDRL, Glucose đói, nhóm máu, Rhesus, Rubella (thai ≤ 16 tuần, tốt nhất < 8 tuần), Double test
- Nước tiểu 10 thông số
- SA 1: tuổi thai, thai trong hay ngoài TC, tình trạng thai
- SA đo độ mờ da gáy 3 tháng giữa:
- Nghiệm pháp dung nạp đường tầm soát ĐTĐ: tuổi thai 24 – 28 tuần
- Triple test (đối với SP chưa sàng lọc 3 tháng đầu): tuổi thai 14 – 21 tuần - TPTNT
- SA: hình thái học (3D hay 4D) tối thiểu 1 lần ở thai 20 – 25 tuần 3 tháng cuối: - TPTNT
- SA: tối thiểu 1 lần lúc 32 tuần để xác định ngôi, lượng ối, vị trí nhau, sự của thai (có thể lập lại mỗi 4 tuần) - SA màu
(thai ≥ 28 tuần): khi nghi thai chậm phát triển trong TC
- NST, XQ chậu, MRI khi có chỉ định 18 lOMoAR cPSD| 45470709
Ô n tậ p Sậ n Phụ Khoậ - Y6 T.T.Q.T Bài 16: Chọc ối
❖ Câu 1: Chỉ định chọc ối
- ∆ tiền sản với các SP có các yếu tố:
• Lớn tuổi (≥ 35 tuổi)
• Siêu âm thai có bất thường (nghi DTBS)
• Tiền săn sanh hoặc gia phả có các bệnh lý về NST như: 3, 18, 21
• XN Double test, Triple test > 1/250
- Đánh giá độ trưởng thành thai trong những trường hợp cần chấm dứt thai kỳ sớm
- Đánh giá sức khỏe thai (qua màu sắc nước ối)
- Khác: ∆ NT bào thai (TORCH), dẫn lưu nước ối trong đa ối
❖ Câu 2: Thời điểm chọc ối
- 3 tháng đầu: giữa tuần 11 và 14 nhưng nguy cơ sẩy thai cao nên làm sinh thiết gai nhau - 3 tháng giữa: tuần 15 – 18
- 3 tháng cuối: chỉ khi cần đánh giá độ trưởng thành phổi của thai
❖ Câu 3: Tai biến khi chọc ối - Shock đau, ra huyết ÂĐ
- Trúng nhau/ dây rốn/ thai sẩy thai, thai chết lưu, nhau bong non - Rỉ ối, dò ối, NT ối,....
Bài 17: Thai ngoài tử cung
❖ Câu 1: Nêu các vị trí thai ngoài tử cung thường gặp
- Đoạn bóng vòi TC(80%): thường vỡ muộn do tương đối rộng
- Loa vòi (5%): dễ tạo huyết tụ thành nang
- Đoạn eo ở vòi TC (12%)
- Đoạn kẽ/ sừng (2%): khi bị vỡ thì mất máu rất nặng
- Buồng trứng (0,5%): thường liên quan đến việc dùng dụng cụ tử cung
- Cổ tử cung (0,4%): có liên quan đến tiền sử nạo hay mổ lấy thai, cũng có thể gặp trong các kỹ thuật hỗ trợ sinh sản - Ổ
bụng (0,1%): do thai bị sẩy qua loa vòi, tử vong mẹ rất cao vì bóc nhau không thể kiểm soát máu mất
❖ Câu 2: Nêu các nguyên nhân của TNTC hay gặp
TNTC sẽ xảy ra khi có yếu tố nào đó gây tắc nghẽn 1 phần hoặc làm chậm sự di chuyển của trứng đã thụ tinh từ 1/3 ngoài
vòi TC về buồng TC, trong đó:
- Viêm nhiễm (50%): vòi TC, vùng chậu, sinh dục, nhiễm trùng hậu sản,...
- PT liên quan đến vòi TC
- Nội tiết: dùng thuốc tránh thai hay dụng cụ tránh thai chỉ có Progesterone, dùng DES (Diethylstilbestrol) - Đang mang các dụng cụ TC
- Tiền mãn kinh: do nhu động vòi TC - Hút thuốc lá, lạc nội mạc TC, U xơ TC,....
❖ Câu 3: Lâm sàng các dạng TNTC thường gặp Dạng TNTC TC cơ năng TC thực thể Trễ kinh/ rong kinh
ÂĐ ít máu đen chảy ra từ lỗ CTC Chưa vỡ Rong huyết CTC mềm, tím, đóng Túi Đau hạ vị âm ĩ cùng sau trống Trễ kinh Triệu chứng shock Đã vỡ Rong huyết
Phản ứng thành bụng, túi cùng sau căng đau 19 lOMoAR cPSD| 45470709
Ô n tậ p Sậ n Phụ Khoậ - Y6 T.T.Q.T Đau hạ vị dữ dội
Chọc dò Douglas ra máu không đông
Huyết tụ thành
Tiểu lắt nhắt (kích thích BQ) Thiếu máu nang
Mót rặn (kích thích trực tràng)
Khám ÂĐ: khối dính giới hạn ko rõ cạnh hoặc ở sau TC, đau
Sờ thấy rõ các phần thai qua bụng Oxytocine
Trong ổ bụng
Trễ kinh, nghén, ra huyết ÂĐ ít test không đáp ứng
Đoạn dưới TC phình to như hình đồng hồ cát (lỗ trog CTC ko Cổ TC
Thường sẩy trong 3 tháng đầu
giãn, lỗ ngoài mở sớm)
❖ Câu 4: Các xét nghiệm giúp chẩn đoán TNTC
1. Định lượng β-hCG:
- Siêu âm ko thấy thai trong lòng TC + β-hCG > 1500mUI/mL nghĩ TNTC (nếu chưa chắc, đo lại β-hCG sau 48h) - Thai bình thường
• Ban đầu β-hCG = 1200 gấp đôi (hay 50-60%) sau 48- 72h
• Ban đầu β-hCG = 1200-6000 gấp đôi sau 72-96h
Nếu ko như vậy nghĩ thai sẩy hoặc TNTC
• Ban đầu β-hCG > 6000 gấp đôi sau 96h
2. Siêu âm: tốt nhất là siêu âm bằng đầu dò âm đạo
- Không thấy thai trong lòng TC/ thấy túi thai giả
- Khối cạnh TC với echo dạng hỗn hợp
- Phôi thai có nhịp tim thai ở vòi TC
3. Định lượng Progesterone máu: thai bình thường, Prog > 25ng/mL TNTC thường thấp hơn
4. XQ bụng: có lợi trong chẩn đoán thai trong ổ bụng
5. Nạo sinh thiết buồng TC:
- Chỉ làm khi chẩn đoán thai ko còn khả năng sống và siêu âm ko thể xác định vị trí thai làm tổ - Nếu mô nạo là nhau cho
vào NaCl sẽ nổi lên >< màng rụng
6. Chọc dò Douglas: có XH nội
7. Soi ổ bụng: tiêu chuẩn vàng
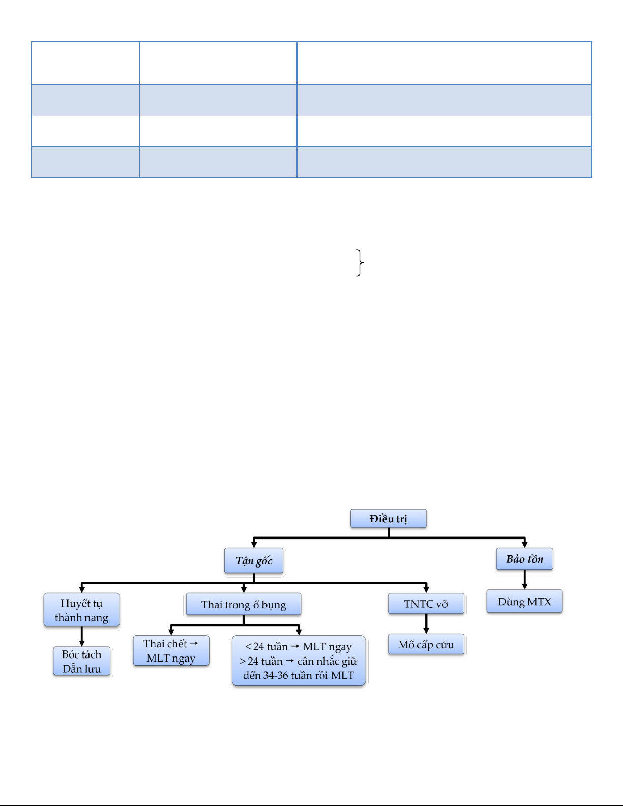
❖ Câu 5: Điều trị TNTC
Mục tiêu: Giải quyết TNTC + Duy trì khả năng sinh sản nếu cần + Cấp cứu kịp thời (tỷ lệ tái phát: 10-25%)
❖ Câu 6: Chỉ định, chống chỉ định điều trị MTX - Chỉ định:
• TNTC chưa vỡ: kích thước khối thai < 3-4cm + không có tim thai (qua SÂ) 20