



















Preview text:
TRƯỜNG ĐẠI HỌC THƯƠNG MẠI BÀI THẢO LUẬN
QUẢN TRỊ CHIẾN LƯỢC
ĐỀ TÀI: Phân tích và đánh giá cường độ cạnh tranh của
ngành bán dẫn
Giảng viên hướng dẫn :
Th.S Nguyễn Thị Vân
Mã lớp học phần : 251_SMGM0111_02 Nhóm thực hiện : 7 HÀ NỘI – 2025
BẢNG PHÂN CÔNG VÀ ĐÁNH GIÁ NHIỆM VỤ THÀNH VIÊN NHÓM STT Họ và tên Mã sinh Nhiệm vụ Đánh giá viên 1 Lê Thái Nghĩa
22D107133 Đánh giá tổng thể bài Chỉnh sửa bài Dựng đề cương. Nội dung phần B mục II. Tổng hợp tài liệu tham khảo 2
Nguyễn Khánh Linh 22D300088 Tổng hợp word. Nội dung phần A mục I. Viết mở đầu. 3 Lê Duy Minh
22D160163 Nội dung phần B mục I. 4
Nghiêm Thị Nhàn 22D107148 Nội dung phần A mục III. Tổng hợp tài liệu tham khảo. 5
Nguyễn Quang Vũ 22D160278 Nội dung phần B mục IV. 6 Hoàng Yến Nhi
22D180178 Nội dung phần B mục IV. 7 Trịnh Hồng Mai
22D107124 Nội dung phần B mục II. 8 Đặng Lê Như 21D16011 Nội dung phần B mục I. Quỳnh 9
Nguyễn Trần Minh 20D110267 Nội dung phần B mục III. Trường 10
Nguyễn Công Tâm 22D140178 Nội dung phần A mục II. Viết kết luận. 11 Đỗ Phương Thảo
21D160246 Nội dung phần B mục III. 2 MỤC LỤC
MỞ ĐẦU . . . . . . . . . . . . . . . . . . . . . . . . . . . . . . . . . . . . . . . . . . . . . . . . . . . . . . . . 6
A. CƠ SỞ LÝ LUẬN . . . . . . . . . . . . . . . . . . . . . . . . . . . . . . . . . . . . . . . . . . . . . . . 7
I. Khái niệm cơ bản . . . . . . . . . . . . . . . . . . . . . . . . . . . . . . . . . . . . . . . . . . . . . . . . 7
1. Ngành kinh doanh là gì? . . . . . . . . . . . . . . . . . . . . . . . . . . . . . . . . . . . . . . . . . . 7
2. Cạnh tranh ngành là gì? . . . . . . . . . . . . . . . . . . . . . . . . . . . . . . . . . . . . . . . . . . 7
3. Cường độ cạnh tranh . . . . . . . . . . . . . . . . . . . . . . . . . . . . . . . . . . . . . . . . . . . . 7
3.1. Định nghĩa . . . . . . . . . . . . . . . . . . . . . . . . . . . . . . . . . . . . . . . . . . . . . . . . . 7
3.2. Ý nghĩa trong nghiên cứu chiến lược . . . . . . . . . . . . . . . . . . . . . . . . . . . . . 7
II. Các yếu tố ảnh hưởng đến cường độ cạnh tranh của ngành . . . . . . . . . . . . . 8
1. Môi trường vĩ mô . . . . . . . . . . . . . . . . . . . . . . . . . . . . . . . . . . . . . . . . . . . . . . . 8
1.1. Chính sách và pháp luật quốc tế . . . . . . . . . . . . . . . . . . . . . . . . . . . . . . . . . 8
1.2. Chuỗi cung ứng toàn cầu . . . . . . . . . . . . . . . . . . . . . . . . . . . . . . . . . . . . . . 8
1.3. Xu hướng công nghệ . . . . . . . . . . . . . . . . . . . . . . . . . . . . . . . . . . . . . . . . . 9
1.4. Yếu tố kinh tế – chính trị toàn cầu . . . . . . . . . . . . . . . . . . . . . . . . . . . . . . . 9
2. Môi trường vi mô . . . . . . . . . . . . . . . . . . . . . . . . . . . . . . . . . . . . . . . . . . . . . . . 9
2.1. Nguồn lực đặc thù của ngành . . . . . . . . . . . . . . . . . . . . . . . . . . . . . . . . . . 10
2.2. Vốn và chi phí đầu tư . . . . . . . . . . . . . . . . . . . . . . . . . . . . . . . . . . . . . . . . 10
2.3. Thương hiệu và uy tín . . . . . . . . . . . . . . . . . . . . . . . . . . . . . . . . . . . . . . . 10
2.4. Sức mạnh thương lượng của nhà cung cấp . . . . . . . . . . . . . . . . . . . . . . . . 11
III. Các mô hình lý luận để phân tích cạnh tranh ngành . . . . . . . . . . . . . . . . . 12
1. Mô hình 5 áp lực cạnh tranh của Michael Porter . . . . . . . . . . . . . . . . . . . . . . . 12
1.1. Đe dọa gia nhập mới . . . . . . . . . . . . . . . . . . . . . . . . . . . . . . . . . . . . . . . . 12
1.2. Đe doạ từ các sản phẩm và dịch vụ thay thế . . . . . . . . . . . . . . . . . . . . . . . 14
1.3. Cạnh tranh giữa các công ty trong ngành . . . . . . . . . . . . . . . . . . . . . . . . . 14
1.4. Quyền thương lượng của các nhà cung ứng và của người mua hàng (khách
hàng) . . . . . . . . . . . . . . . . . . . . . . . . . . . . . . . . . . . . . . . . . . . . . . . . . . . . . . . . 16
1.5. Quyền lực tương ứng của các bên liên quan khác . . . . . . . . . . . . . . . . . . . 16
2. Các mô hình bổ sung . . . . . . . . . . . . . . . . . . . . . . . . . . . . . . . . . . . . . . . . . . . 18
2.1. Mô hình vòng đời ngành . . . . . . . . . . . . . . . . . . . . . . . . . . . . . . . . . . . . . 18
2.2. Mô hình lợi thế cạnh tranh quốc gia . . . . . . . . . . . . . . . . . . . . . . . . . . . . . 19
B. PHÂN TÍCH VÀ ĐÁNH GIÁ CƯỜNG ĐỘ CẠNH TRANH CỦA NGÀNH
BÁN DẪN . . . . . . . . . . . . . . . . . . . . . . . . . . . . . . . . . . . . . . . . . . . . . . . . . . . . . . 23 3
I. Khái quát về ngành bán dẫn. . . . . . . . . . . . . . . . . . . . . . . . . . . . . . . . . . . . . . 23
1. Định nghĩa và vai trò . . . . . . . . . . . . . . . . . . . . . . . . . . . . . . . . . . . . . . . . . . . 23
1.1. Định nghĩa . . . . . . . . . . . . . . . . . . . . . . . . . . . . . . . . . . . . . . . . . . . . . . . . 23
1.2. Vai trò . . . . . . . . . . . . . . . . . . . . . . . . . . . . . . . . . . . . . . . . . . . . . . . . . . . 23
2. Chuỗi giá trị của ngành bán dẫn . . . . . . . . . . . . . . . . . . . . . . . . . . . . . . . . . . . 25
2.1. Thiết kế . . . . . . . . . . . . . . . . . . . . . . . . . . . . . . . . . . . . . . . . . . . . . . . . . . 25
2.2. Sản xuất . . . . . . . . . . . . . . . . . . . . . . . . . . . . . . . . . . . . . . . . . . . . . . . . . . 25
2.3. Lắp ráp, kiểm thử . . . . . . . . . . . . . . . . . . . . . . . . . . . . . . . . . . . . . . . . . . . 26
3. Tình hình thị trường toàn cầu . . . . . . . . . . . . . . . . . . . . . . . . . . . . . . . . . . . . . 26
3.1. Quy mô và tăng trưởng toàn cầu. . . . . . . . . . . . . . . . . . . . . . . . . . . . . . . . 26
3.2. Các quốc gia và khu vực dẫn đầu . . . . . . . . . . . . . . . . . . . . . . . . . . . . . . . 27
3.3. Thực trạng ngành bán dẫn tại Việt Nam . . . . . . . . . . . . . . . . . . . . . . . . . . 27
3.4. Định hướng và triển vọng . . . . . . . . . . . . . . . . . . . . . . . . . . . . . . . . . . . . . 28
II. Phân tích cường độ cạnh tranh theo mô hình Porter . . . . . . . . . . . . . . . . . . 31
1. Đe dọa gia nhập mới . . . . . . . . . . . . . . . . . . . . . . . . . . . . . . . . . . . . . . . . . . . 31
1.1. Tái Cấu Trúc Giá và Thu Hẹp Lợi Nhuận . . . . . . . . . . . . . . . . . . . . . . . . 31
1.2. Tái Phân Bổ Thị Phần . . . . . . . . . . . . . . . . . . . . . . . . . . . . . . . . . . . . . . . 32
1.3. Tăng Tốc Độ Đổi Mới Công Nghệ . . . . . . . . . . . . . . . . . . . . . . . . . . . . . . 33
1.4. Gia Tăng Tranh Giành Nguồn Lực . . . . . . . . . . . . . . . . . . . . . . . . . . . . . . 33
2. Đe doạ từ các sản phẩm và dịch vụ thay thế . . . . . . . . . . . . . . . . . . . . . . . . . . 34
2.1 Đánh giá nguy cơ thay thế hiện hữu và tiềm tàng: . . . . . . . . . . . . . . . . . . . 34
2.2. Yếu tố giảm thiểu đe dọa và thay thế . . . . . . . . . . . . . . . . . . . . . . . . . . . . 37
2.3. Dự đoán và kiểm soát đe dọa: . . . . . . . . . . . . . . . . . . . . . . . . . . . . . . . . . 37
3. Cạnh tranh giữa các công ty trong ngành . . . . . . . . . . . . . . . . . . . . . . . . . . . . 38
3.1. Cạnh tranh về nghiên cứu và phát triển công nghệ: . . . . . . . . . . . . . . . . . 38
3.2. Cạnh tranh về thị phần: . . . . . . . . . . . . . . . . . . . . . . . . . . . . . . . . . . . . . . 39
3.3. Cạnh tranh về nhân tài:. . . . . . . . . . . . . . . . . . . . . . . . . . . . . . . . . . . . . . . 40
3.4. Cạnh tranh trong các lĩnh vực mới nổi:. . . . . . . . . . . . . . . . . . . . . . . . . . . 40
4. Quyền thương lượng cao của nhà cung ứng và khách hàng . . . . . . . . . . . . . . 40
4.1. Quyền thương lượng cực kỳ cao của nhà cung ứng . . . . . . . . . . . . . . . . . 40
4.2. Quyền thương lượng cao của khách hàng . . . . . . . . . . . . . . . . . . . . . . . . . 41
5. Quyền lực tương ứng của các bên liên quan khác . . . . . . . . . . . . . . . . . . . . . . 44
III. Đánh giá tổng thể về cường độ cạnh tranh . . . . . . . . . . . . . . . . . . . . . . . . . 45 4
1. Ngành bán dẫn: Cạnh tranh khốc liệt, rào cản gia nhập khổng lồ và phụ thuộc
sâu vào công nghệ . . . . . . . . . . . . . . . . . . . . . . . . . . . . . . . . . . . . . . . . . . . . . . . 45
2. Cường độ cạnh tranh trong ngành bán dẫn bị chi phối bởi kinh tế - kỹ thuật . . 47
3. Đánh giá rủi ro thay thế trong các phân khúc ứng dụng của ngành bán dẫn . . 49
4. Tác động địa-chính trị & chuỗi cung ứng đã khiến gia tăng cạnh tranh ngành
bán dẫn theo chiều khác nhau . . . . . . . . . . . . . . . . . . . . . . . . . . . . . . . . . . . . . . . 51
5. Nhân lực, IP và tốc độ học hỏi trở thành yếu tố then chốt quyết định năng lực
cạnh tranh trong ngành bán dẫn . . . . . . . . . . . . . . . . . . . . . . . . . . . . . . . . . . . . . 51
6. Hệ quả chiến lược cho các mô hình doanh nghiệp . . . . . . . . . . . . . . . . . . . . . 53
7. Những kịch bản dự đoán trong tương lai . . . . . . . . . . . . . . . . . . . . . . . . . . . . 54
IV. Cơ hội và thách thức đối với doanh nghiệp. . . . . . . . . . . . . . . . . . . . . . . . . 56
1. Cơ hội . . . . . . . . . . . . . . . . . . . . . . . . . . . . . . . . . . . . . . . . . . . . . . . . . . . . . . 56
2. Thách thức . . . . . . . . . . . . . . . . . . . . . . . . . . . . . . . . . . . . . . . . . . . . . . . . . . . 57
KẾT LUẬN . . . . . . . . . . . . . . . . . . . . . . . . . . . . . . . . . . . . . . . . . . . . . . . . . . . . . 59
TÀI LIỆU THAM KHẢO . . . . . . . . . . . . . . . . . . . . . . . . . . . . . . . . . . . . . . . . . . 61 5 MỞ ĐẦU
Trong bối cảnh nền kinh tế toàn cầu cạnh tranh đầy khốc liệt, việc xây dựng chiến
lược kinh doanh hiệu quả là yếu tố sống còn cho sự phát triển bền vững của mọi doanh
nghiệp. Để làm rõ vấn đề này, nhóm chúng em lựa chọn ngành bán dẫn – một ngành công
nghiệp mang tính chiến lược cao – với mong muốn đưa ra những phân tích chi tiết, cụ thể.
Đề tài "Phân tích và đánh giá cường độ cạnh tranh của ngành bán dẫn" của nhóm được
thực hiện bằng cách áp dụng Mô hình 5 áp lực cạnh tranh của Michael Porter. Chúng em
hy vọng có thể đưa ra đánh giá tổng thể về môi trường cạnh tranh, từ đó nhận diện được
cơ hội và thách thức then chốt dành cho các doanh nghiệp trong ngành.
Ngành bán dẫn hiện đang đứng trước nhiều cơ hội nhưng cũng không ít thách thức
lớn, đặc biệt là sự biến đổi nhanh chóng về nhu cầu thị trường, công nghệ và môi trường
cạnh tranh. Thực trạng này đặt ra yêu cầu cấp thiết về việc áp dụng quản trị chiến lược một
cách khoa học và linh hoạt để cải thiện năng lực cạnh tranh và tối ưu hóa hiệu quả hoạt
động. Các sản phẩm bán dẫn không chỉ là thành phần thiết yếu trong các thiết bị điện tử,
viễn thông, máy tính, mà còn là yếu tố quyết định khả năng cạnh tranh, đổi mới sáng tạo
của nhiều ngành công nghiệp khác nhau. Việc phân tích và đánh giá cường độ cạnh tranh
trong ngành bán dẫn vô cùng cần thiết để giúp các doanh nghiệp nắm bắt rõ bản chất thị
trường, xác định đúng chiến lược phát triển bền vững cũng như nâng cao năng lực cạnh
tranh trên thị trường quốc tế.
Thông qua quá trình phân tích, nhóm 7 hy vọng sẽ mang lại những góc nhìn thực tiễn,
cụ thể hơn về quá trình quản trị chiến lược. Đồng thời, chúng em cũng nhận thức được rằng
trong quá trình làm việc có thể còn tồn tại một số hạn chế và thiếu sót nhất định, rất mong
nhận được sự hỗ trợ và ý kiến đóng góp từ cô cùng các bạn để hoàn thiện bài thảo luận hơn. Chúng em xin cảm ơn! 6 A. CƠ SỞ LÝ LUẬN
I. Khái niệm cơ bản
1. Ngành kinh doanh là gì?
Ngành kinh doanh được định nghĩa là “một nhóm các doanh nghiệp sản xuất những
sản phẩm hoặc dịch vụ có thể thay thế lẫn nhau”. (Porter, 1980)
Ngành kinh doanh được xem là “một tập hợp các công ty cung cấp sản phẩm hoặc
dịch vụ tương tự và cạnh tranh trực tiếp với nhau trên thị trường” . (Grant, 2022 (11th edition))
2. Cạnh tranh ngành là gì?
Cạnh tranh ngành là “cuộc đấu tranh giữa các doanh nghiệp trong cùng một ngành để
giành lợi thế cạnh tranh và tối đa hóa lợi nhuận” (Porter, 1980). Ông nhấn mạnh rằng mức
độ cạnh tranh trong một ngành quyết định cấu trúc ngành và ảnh hưởng trực tiếp đến khả
năng sinh lời của các doanh nghiệp trong ngành đó.
Cạnh tranh ngành được định nghĩa là “sự cạnh tranh diễn ra giữa các doanh nghiệp
sản xuất và cung cấp sản phẩm hoặc dịch vụ tương tự trong cùng một thị trường mục tiêu”
(Fred R. David; Forest R. David; Meredith E. David, 2020)
3. Cường độ cạnh tranh 3.1. Định nghĩa
Cường độ cạnh tranh là một trong những yếu tố chủ chốt quyết định cấu trúc và lợi
nhuận của ngành, được thể hiện qua mức độ gay gắt của cuộc cạnh tranh giữa các đối thủ
hiện hữu, bao gồm các yếu tố như số lượng đối thủ, sự phát triển của ngành, chi phí cố
định, mức độ khác biệt sản phẩm và chi phí chuyển đổi của khách hàng. (Porter, 1980)
Cường độ cạnh tranh là “mức độ cạnh tranh thực tế giữa các doanh nghiệp trong một
ngành, bao gồm các yếu tố tác động lên sự cạnh tranh như sự bão hòa thị trường, tốc độ
tăng trưởng, và sự đa dạng của các đối thủ” (Grant, 2022 (11th edition))
3.2. Ý nghĩa trong nghiên cứu chiến lược 7
Cường độ cạnh tranh trong ngành ảnh hưởng trực tiếp đến khả năng sinh lời của các
doanh nghiệp. Một ngành có cường độ cạnh tranh cao thường dẫn đến lợi nhuận thấp do
áp lực giảm giá, tăng chi phí marketing và đổi mới, đồng thời làm giảm động lực đầu tư
dài hạn. Do vậy, phân tích cường độ cạnh tranh giúp doanh nghiệp nhận diện các rủi ro,
tìm kiếm các vị trí chiến lược có lợi thế và phát triển các chiến lược phòng thủ hoặc tấn công hiệu quả.
Cường độ cạnh tranh cũng là cơ sở để các nhà quản trị lựa chọn các mô hình chiến
lược phù hợp như phân khúc thị trường, phát triển sản phẩm mới hay hợp tác chiến lược
nhằm giảm thiểu rủi ro và tận dụng tối đa các nguồn lực.
II. Các yếu tố ảnh hưởng đến cường độ cạnh tranh của ngành
1. Môi trường vĩ mô
Đây là các yếu tố ngoại sinh, nằm ngoài tầm kiểm soát trực tiếp của doanh nghiệp,
nhưng lại có tác động mạnh mẽ đến cấu trúc cạnh tranh của toàn ngành. Môi trường vĩ mô
tạo nên bối cảnh chung mà trong đó mọi doanh nghiệp phải hoạt động, và bất kỳ sự thay
đổi nào của nó đều có thể mở ra cơ hội hoặc gây ra thách thức nghiêm trọng
1.1. Chính sách và pháp luật quốc tế
Chính sách và pháp luật quốc tế là yếu tố có ảnh hưởng mạnh đến cường độ cạnh
tranh, bởi nó quy định các “luật chơi” trên thị trường toàn cầu. Sự thay đổi về thuế quan,
quy định thương mại, chính sách đầu tư hay quyền sở hữu trí tuệ có thể tạo ra những rào
cản mới hoặc gỡ bỏ các hạn chế cũ, từ đó tác động đến khả năng tiếp cận thị trường và lợi
thế cạnh tranh của doanh nghiệp. Khi các chính phủ áp dụng chính sách bảo hộ thương mại
hoặc kiểm soát xuất nhập khẩu, các doanh nghiệp sẽ phải đối mặt với chi phí gia tăng, giảm
lợi nhuận và thu hẹp thị phần. Ngược lại, chính sách mở cửa hay các hiệp định thương mại
tự do lại tạo điều kiện thúc đẩy cạnh tranh bình đẳng và mở rộng cơ hội tăng trưởng.
1.2. Chuỗi cung ứng toàn cầu
Chuỗi cung ứng toàn cầu có vai trò then chốt trong việc duy trì hoạt động sản xuất –
kinh doanh ổn định. Khi chuỗi cung ứng bị gián đoạn hoặc tập trung vào một số nhà cung
cấp độc quyền, các doanh nghiệp sẽ phải đối mặt với rủi ro thiếu nguyên liệu, tăng chi phí 8
vận chuyển và kéo dài thời gian giao hàng. Điều này làm gia tăng áp lực cạnh tranh vì các
doanh nghiệp phải tìm cách tối ưu logistics hoặc đầu tư vào nguồn cung thay thế. Ngược
lại, một chuỗi cung ứng linh hoạt, ổn định giúp doanh nghiệp duy trì lợi thế chi phí và chất
lượng sản phẩm, giảm bớt căng thẳng cạnh tranh.
1.3. Xu hướng công nghệ
Công nghệ là yếu tố thay đổi nhanh nhất và có tác động mạnh nhất đến cấu trúc cạnh
tranh trong nền kinh tế hiện đại. Việc ứng dụng công nghệ tiên tiến giúp doanh nghiệp tăng
năng suất, giảm chi phí, đổi mới sản phẩm và tạo ra sự khác biệt trên thị trường. Tuy nhiên,
chính tốc độ phát triển quá nhanh của công nghệ cũng làm rút ngắn chu kỳ sống sản phẩm,
buộc doanh nghiệp phải liên tục đầu tư nghiên cứu – phát triển (R&D) để duy trì lợi thế
cạnh tranh. Nếu không theo kịp xu hướng công nghệ mới, doanh nghiệp dễ bị tụt hậu và mất thị phần.
1.4. Yếu tố kinh tế – chính trị toàn cầu
Tình hình kinh tế và chính trị toàn cầu có ảnh hưởng trực tiếp đến chi phí sản xuất,
sức mua của người tiêu dùng và chiến lược mở rộng thị trường của doanh nghiệp. Khi nền
kinh tế thế giới tăng trưởng ổn định, mức tiêu dùng cao sẽ tạo điều kiện cho doanh nghiệp
mở rộng sản xuất và cạnh tranh dựa trên chất lượng, đổi mới. Tuy nhiên, trong bối cảnh
suy thoái, lạm phát hoặc biến động địa chính trị, doanh nghiệp buộc phải cạnh tranh khốc
liệt hơn để giành giật thị phần đang thu hẹp.
2. Môi trường vi mô
Môi trường vi mô bao gồm những yếu tố nằm trong phạm vi ngành hoặc lĩnh vực
hoạt động của doanh nghiệp, có ảnh hưởng trực tiếp đến khả năng cạnh tranh, lợi nhuận và
vị thế thị trường của các đối thủ trong cùng ngành. Khác với môi trường vĩ mô, các yếu tố
vi mô mang tính cạnh tranh trực diện, thể hiện qua nguồn lực, chi phí đầu tư, thương hiệu,
khách hàng, nhà cung cấp và đối thủ tiềm ẩn. Mức độ biến động của các yếu tố này sẽ
quyết định cường độ cạnh tranh – tức mức độ khốc liệt trong việc giành giật thị phần, khách
hàng và lợi nhuận giữa các doanh nghiệp. 9
2.1. Nguồn lực đặc thù của ngành
Mỗi ngành đều sở hữu những nguồn lực đặc thù – yếu tố cốt lõi quyết định lợi thế
cạnh tranh và khả năng tồn tại của doanh nghiệp. Các nguồn lực này có thể là công nghệ,
bằng sáng chế, hệ thống phân phối, nhân lực chuyên môn cao hoặc cơ sở hạ tầng độc quyền.
Những doanh nghiệp nắm giữ nguồn lực này thường tạo ra rào cản gia nhập ngành, khiến
các đối thủ mới khó thâm nhập hoặc khó bắt kịp về năng lực. Như vậy, doanh nghiệp nào
sở hữu được những nguồn lực cốt lõi và khó sao chép sẽ kiểm soát cuộc chơi, còn doanh
nghiệp yếu về nguồn lực sẽ gặp bất lợi trong cạnh tranh.
2.2. Vốn và chi phí đầu tư
Vốn đầu tư và chi phí cố định là một trong những yếu tố có ảnh hưởng mạnh đến cấu
trúc cạnh tranh của ngành. Những ngành đòi hỏi vốn đầu tư ban đầu lớn (như xây dựng
nhà máy, đầu tư thiết bị công nghệ cao, hoặc phát triển hạ tầng logistics) thường hình thành
rào cản gia nhập cao. Do cần nguồn lực tài chính đáng kể, chỉ một số ít doanh nghiệp có
đủ khả năng tiếp cận thị trường, khiến quy mô cạnh tranh bị giới hạn ở nhóm nhỏ những
đối thủ có tiềm lực mạnh.
Tuy nhiên, khi đã tham gia, các doanh nghiệp này thường phải đối mặt với cường độ
cạnh tranh rất khốc liệt ở quy mô lớn. Nguyên nhân là do chi phí cố định chiếm tỷ trọng
lớn trong tổng chi phí, nên doanh nghiệp buộc phải tăng quy mô sản xuất và khai thác công
suất tối đa để giảm chi phí đơn vị – đây chính là hiệu ứng kinh tế theo quy mô. Kết quả là
các doanh nghiệp trong ngành liên tục cạnh tranh quyết liệt để giành thị phần, duy trì công
suất hoạt động và thu hồi vốn đầu tư. Bên cạnh đó, đặc điểm “chi phí chìm” khiến việc rút
lui khỏi ngành trở nên khó khăn, làm cho các doanh nghiệp tiếp tục cạnh tranh ngay cả khi lợi nhuận giảm.
Như vậy, những ngành đòi hỏi vốn đầu tư lớn và chi phí cố định cao thường có ít
doanh nghiệp tham gia, nhưng cường độ cạnh tranh giữa các đối thủ hiện hữu lại gay gắt hơn.
2.3. Thương hiệu và uy tín
Thương hiệu và uy tín là những yếu tố vô hình nhưng có ảnh hưởng mạnh mẽ đến
cường độ cạnh tranh trong ngành. Thương hiệu không chỉ đơn thuần là tên gọi, logo hay 10
hình ảnh nhận diện, mà còn là tập hợp các giá trị vô hình như chất lượng, độ tin cậy và cảm
xúc gắn kết mà doanh nghiệp tạo dựng trong tâm trí khách hàng. Trong khi đó, uy tín phản
ánh sự đánh giá của thị trường và xã hội về tính minh bạch, đạo đức kinh doanh, trách
nhiệm xã hội và khả năng thực hiện cam kết của doanh nghiệp.
Một thương hiệu mạnh và uy tín cao có thể tạo ra rào cản gia nhập lớn đối với các
đối thủ mới. Khi một ngành có sự hiện diện của nhiều thương hiệu lâu đời và được tin
tưởng, doanh nghiệp mới sẽ gặp khó khăn trong việc xây dựng niềm tin, thu hút khách
hàng và giành thị phần. Do đó, thương hiệu trở thành một “rào cản vô hình”, bảo vệ vị thế
của các doanh nghiệp dẫn đầu, đồng thời làm tăng áp lực cạnh tranh đối với những doanh nghiệp yếu hơn.
2.4. Sức mạnh thương lượng của nhà cung cấp
Khách hàng là trung tâm của mọi hoạt động kinh doanh và là một trong những yếu tố
có tác động trực tiếp nhất đến cường độ cạnh tranh trong ngành. Quy mô, mức độ tập trung
và tính chất của khách hàng sẽ quyết định sức ép mà doanh nghiệp phải đối mặt về giá cả,
chất lượng và dịch vụ. Khi khách hàng có nhiều lựa chọn hoặc có quyền thương lượng cao,
các doanh nghiệp buộc phải cạnh tranh gay gắt hơn để duy trì thị phần và lòng trung thành của người tiêu dùng.
Trong những ngành mà khách hàng tập trung và có sức mua lớn, họ thường có quyền
lực thương lượng cao, dễ gây áp lực giảm giá hoặc đòi hỏi điều kiện phục vụ tốt hơn.
Ngược lại, khi khách hàng phân tán và đa dạng, doanh nghiệp có thể linh hoạt hơn trong
việc định giá và khác biệt hóa sản phẩm. Ngoài ra, sự thay đổi trong thị hiếu, xu hướng
tiêu dùng và hành vi mua sắm cũng là yếu tố then chốt làm biến động cường độ cạnh tranh.
Bên cạnh đó, khi nhu cầu thị trường thay đổi nhanh — chẳng hạn như xu hướng tiêu
dùng xanh, ưa chuộng sản phẩm bền vững hoặc ứng dụng công nghệ số — các doanh
nghiệp phải liên tục đổi mới để đáp ứng kỳ vọng. Những doanh nghiệp chậm thích ứng sẽ
mất lợi thế, làm gia tăng áp lực cạnh tranh. 11
III. Các mô hình lý luận để phân tích cạnh tranh ngành
1. Mô hình 5 áp lực cạnh tranh của Michael Porter
Không cuộc thảo luận nào về cấu trúc cạnh tranh lại hoàn chỉnh nếu không bàn về
mô hình 5 lực lượng cạnh tranh của Michael E. Porter được giới thiệu lần đầu tiên vào năm
1979 trong một bài báo đăng trên Harvard Business Review. Đến nay, mô hình của Porter
vẫn còn là một công cụ hữu ích để phân tích cường độ cạnh tranh và các yếu tố kinh tế cơ
bản trong một ngành. Porter đã xác định 5 lực lượng tác động mạnh chi phối đến cường độ
cạnh tranh trong một ngành kinh doanh.
Hình 1: Các lực lượng điều tiết cạnh tranh trong ngành kinh doanh
Porter viết: “Sức mạnh tổng hợp của năm tác động này quyết định tiềm năng lợi nhuận
cuối cùng của một ngành kinh doanh”. Mặc dù trong mô hình các lực lượng điều tiết cạnh
tranh của mình, M.Porter chỉ đưa ra 5 lực lượng cạnh tranh, tuy nhiên lực lượng thứ 6 “các
bên liên quan khác” bao gồm: Chính phủ, cổ đông, chính quyền địa phương và các nhóm
quan tâm khác thuộc môi trường nhiệm vụ cũng được đưa vào nghiên cứu. Sự tác động của
những yếu tố này có thể dẫn tới tiềm năng lợi nhuận giữa các ngành là khác nhau.
1.1. Đe dọa gia nhập mới
Đe dọa gia nhập mới: Đến từ các công ty đã và đang có chiến lược gia nhập vào một
ngành kinh doanh mới. Tác động tức thì của sự gia nhập này là việc giảm thị phần của các
công ty hiện tại trong ngành và do đó tăng cường độ cạnh tranh trong ngành; còn trong dài 12
hạn, các công ty tiềm năng gia nhập ngành thành công có thể đe dọa tới vị thế hiện tại của
các công ty trong ngành. Một công ty có khả năng trở thành một đe dọa gia nhập mới khi
mà công ty tìm thấy trong ngành những lợi ích, đặc biệt trong những trường hợp sau :
- Ngành dự định gia nhập có thể dễ dàng sáp nhập vào tập hợp các lĩnh vực kinh
doanh hiện tại của công ty.
- Ngành dự định gia nhập hứa hẹn các triển vọng tăng trưởng và lợi nhuận bền vững.
- Cuối cùng ngành dự định gia nhập không có nhiều những rào cản đáng kể.
Đe dọa gia nhập mới phụ thuộc chủ yếu vào các rào cản gia nhập và phản ứng của
các công ty đối thủ cạnh tranh hiện tại trong ngành. Các rào cản gia nhập là các cản trở gây
khó khăn cho công ty muốn gia nhập vào ngành. Các rào cản này có thể là:
- Tính kinh tế theo quy mô (Economy of Scale): Đặc trưng cho một quy trình sản xuất
trong đó sự tăng lên trong số lượng sản phẩm sẽ làm giảm chi phí bình quân trên mỗi sản phẩm sản xuất ra.
- Khác biệt hoá sản phẩm: Những công ty đã ổn định thường có một lượng khách
hàng trung thành với những sản phẩm có thương hiệu nhờ vào cả một quá trình hoạt động
từ quảng cáo, chăm sóc khách hàng.... Yếu tố này bắt buộc các công ty muốn gia nhập phải
đầu tư rất lớn để lôi kéo được lượng khách hàng đang trung thành này.
- Nhu cầu vốn đầu tư ban đầu: Yêu cầu phải đầu tư tài chính lớn để xây dựng và duy
trì cạnh tranh cũng tạo ra một rào cản xâm nhập, đặc biệt nếu khoản đầu tư này có tính rủi ro cao hoặc khó thu hồi.
- Chi phí chuyển đổi: Là những phí tổn một lần mà người mua gặp phải khi chuyển
đổi từ sản phẩm của nhà cung ứng này sang sản phẩm của nhà cung ứng khác. Chi phí
chuyển đổi càng cao, sự ràng buộc của khách hàng với các doanh nghiệp hiện tại càng lớn
thì những doanh nghiệp mới càng khó lòng giành giật được khách hàng của các đối thủ cạnh tranh hiện tại.
- Gia nhập vào các hệ thống phân phối: Yêu cầu đảm bảo một hệ thống phân phối đối
với công ty muốn gia nhập vào thị trường cũng tạo ra một rào cản. Khi các kênh phân phối 13
đối với các sản phẩm đã ổn định thì các công ty mới vào phải thuyết phục những kênh phân
phối sẵn có chấp nhận sản phẩm của mình bằng việc phá giá, khuyến mãi, quảng cáo,...
- Chính sách của Chính phủ: Chính phủ có thể giới hạn hoặc đóng cửa lối vào các
ngành nghề bằng các biện pháp kiểm soát như yêu cầu về giấy phép hoặc hạn chế tiếp cận
với các nguồn nguyên liệu.
1.2. Đe doạ từ các sản phẩm và dịch vụ thay thế
Đe dọa từ các sản phẩm và dịch vụ thay thế: Chủ yếu xuất phát từ các tiến bộ khoa
học công nghệ; được hiểu là những sản phẩm/dịch vụ đến từ ngành/lĩnh vực kinh doanh
khác nhưng có khả năng thay thế cho sản phẩm/dịch vụ hiện đã tồn tại trong việc thỏa mãn
nhu cầu như nhau hoặc có thể tăng cường với chi phí cạnh tranh. Hay nói cách khác, sản
phẩm thay thế cải thiện mối quan hệ chất lượng/giá thành.
Những sản phẩm thay thế mà doanh nghiệp cần phải quan tâm nhất là những sản
phẩm nằm trong xu hướng có thể cạnh tranh giá cả với sản phẩm hiện tại trong ngành hoặc
được sản xuất bởi những ngành nghề đang có lợi nhuận cao. Để dự đoán được các đe dọa
từ các sản phẩm/dịch vụ thay thế, nhà chiến lược cần phải nghiên cứu kỹ lưỡng chức năng
sử dụng của mỗi sản phẩm/dịch vụ ở mức độ rộng nhất có thể để phát hiện ra các khả năng
thay thế của nó tới một hoặc một vài công dụng của sản phẩm hiện tại. Bên cạnh đó, việc
nắm bắt kịp thời thông tin, luôn kiểm soát sự ra đời của các công nghệ mới cũng giúp nhà
chiến lược phán đoán được xu hướng sản phẩm/dịch vụ thay thế của ngành.
1.3. Cạnh tranh giữa các công ty trong ngành
Cạnh tranh giữa các công ty trong ngành: Cuộc đối đầu của các đối thủ cạnh tranh
đang tham gia thị trường thường mang đặc tính lệ thuộc lẫn nhau. Ở hầu hết các ngành
nghề, những động thái của một công ty sẽ tạo ra tác động có thể quan sát được ở những đối
thủ cạnh tranh khác và do vậy làm dấy lên sự trả đũa lại hoặc các phản ứng khác. Đặt ra
vấn đề cạnh tranh trong ngành đồng nghĩa với nghiên cứu và đánh giá các nhân tố cạnh
tranh giữa các đối thủ trong ngành đó. Tất nhiên việc phân tích này giả thiết một sự hiểu
biết nhất định về số lượng cũng như quy mô của các đối thủ cạnh tranh. Các yếu tố này bao gồm: 14
- Số lượng các công ty đối thủ cạnh tranh: Cho chúng ta những thông tin đầu tiên về
bản chất của cấu trúc cạnh tranh trong ngành.
- Tăng trưởng của ngành: Một thị trường đang trong giai đoạn tăng trưởng mạnh cho
phép số lượng lớn các công ty thu được lợi nhuận. Ngược lại, tốc độ tăng trưởng chậm sẽ
tạo ra các áp lực lớn cho mọi công ty trong ngành về việc chia phần thị trường và đặc biệt
dẫn đến cạnh tranh về giá.
- Sự đa dạng của các đối thủ cạnh tranh: Sự đa dạng được thể hiện bởi chiến lược,
nguồn gốc công nghệ hoặc lĩnh vực kinh doanh, quy mô và vị trị địa lý, quan hệ với công
ty mẹ... sẽ dẫn đến sự phân khúc của các đoạn thị trường và do đó sẽ rất khó khăn cho việc
nhận dạng các đối thủ cạnh tranh nguy hiểm nhất.
- Đặc điểm của sản phẩm/dịch vụ: Sự thiếu vắng các yếu tố để khác biệt hoá sản phẩm
sẽ khiến cho các đối thủ cạnh tranh phải tập trung kiểm soát chặt chẽ cấu trúc chi phí và áp
lực cạnh tranh căng thẳng về giá sẽ nảy sinh.
- Khối lượng chi phí cố định và lưu kho: Chi phí cố định cao tạo ra đa và dẫn đến tình
trạng giảm giá ồ ạt khi công ty tăng công suất đến mức dư thừa. Tương tự với các ngành
có đặc điểm khối lượng hàng hóa lưu kho lớn như ngành bán lẻ sẽ dẫn đến chi phí rất cao,...
Ở trường hợp này các công ty rất dễ bị cám dỗ hạ giá để bán được sản phẩm và làm cho
lợi nhuận của ngành bị giảm đi.
- Các rào cản rút lui khỏi ngành: Là các rào cản bắt buộc các công ty ở lại cạnh tranh
trong ngành đang hoạt động mặc dù đầu tư không đem lại hiệu quả và có thể thua lỗ. Nguồn
gốc của các rào cản rút lui bao gồm: sự chuyên môn hoá cao các tài sản của công ty, chi
phí cố định để rút lui lớn, mối tương quan chiến lược giữa các SBU, những rào cản liên
quan đến xúc cảm, các hạn chế về xã hội và Chính phủ. Những rào cản này càng cao sẽ bắt
buộc các công ty phải so sánh chi phí của việc rút lui khỏi ngành với chi phí để phản ứng
lại sự cạnh tranh trong ngành (giảm doanh thu, chiến tranh về giá, sáp nhập với các đối thủ
khác,...) để đưa ra quyết định đi hay ở lại trong ngành? Và quyết định này cho dù có theo
chiều hướng nào đi chăng nữa cũng vẫn sẽ có tác động đáng kể tới xu hướng và cường độ cạnh tranh trong ngành. 15
1.4. Quyền thương lượng của các nhà cung ứng và của người mua hàng (khách hàng)
Quyền lực thương lượng của các nhà cung ứng và của người mua (khách hàng): Đe
dọa của 2 nhóm lực lượng này xuất phát từ ảnh hưởng của chúng đến việc tăng (giảm) giá
thành và do đó giảm (tăng) khối lượng hàng hoá/dịch vụ được cung ứng (tiêu thụ). Mối
quan hệ này phụ thuộc chủ yếu vào vị thế mạnh yếu trong mối quan hệ giữa người cung
ứng với khách hàng mà chúng ta gọi là quyền lực thương lượng. Quyền lực này phụ thuộc
vào một số yếu tố sau:
- Mức độ tập trung: Biểu hiện bằng sự phân bổ thị phần trên số lượng nhiều hoặc ít
các công ty trong ngành. Mức độ tập trung càng lớn thì các công ty sẽ có quyền lực thương
lượng càng mạnh, khả năng tạo áp lực lên các công ty khác càng lớn.
- Đặc điểm hàng hoá/dịch vụ: Giá trị của hàng hoá/dịch vụ được sản xuất phụ thuộc
rất lớn vào chất lượng của các bộ phận được mua từ các nhà cung ứng và do đó các nhà
cung ứng này sẽ có quyền lực thương lượng đáng kể.
- Chuyên biệt hoá sản phẩm/dịch vụ: Nhấn mạnh đến khả năng thay thế một sản phẩm
bằng một sản phẩm khác càng khó thì quyền lực của các nhà cung ứng càng lớn.
- Chi phí chuyển đổi nhà cung ứng (khách hàng): Mức chi phí này càng cao thì khách
hàng càng trung thành với nhà cung ứng hiện tại và quyền lực tương ứng của nhà cung ứng càng lớn.
- Khả năng tích hợp về phía sau (phía trước): Với chi phí hợp lý sẽ cho phép các nhà
cung ứng tăng cường quyền lực thương lượng của mình đối với khách hàng và ngược lại.
Cũng như vậy đối với các khách hàng muốn tích hợp hoá về phía trước.
1.5. Quyền lực tương ứng của các bên liên quan khác
Quyền lực tương ứng của các bên liên quan khác: ngoài lực lượng chính nêu trên
chúng ta cũng có thể nghiên cứu thêm một số các bên liên quan khác nằm trong môi trường
ngành của công ty. Vai trò của các lực lượng này biến đổi rất nhiều trong các ngành khác nhau. 16
Bảng 1: Kỳ vọng của các đối tượng liên quan tới doanh nghiệp Nhóm ảnh hưởng Các kỳ vọng Cổ đông Giá cổ phiếu Lợi tức cổ phiếu Công đoàn Tiền lương thực tế Cơ hội thăng tiến Điều kiện làm việc Chính phủ
Hỗ trợ các chương trình của Chính phủ
Củng cố các Quy định và Luật Các tổ chức tín dụng Độ tin cậy
Trung thành với các điều khoản giao ước
Các hiệp hội thương mại
Tham gia vào các chương trình của Hội Dân chúng
Việc làm cho dân địa phương
Đóng góp vào sự phát triển của xã hội
Tối thiểu hóa các ảnh hưởng tiêu cực
Các nhóm quan tâm đặc biệt
Việc làm cho các nhóm thiểu số
Đóng góp cải thiện thành thị 17
2. Các mô hình bổ sung
2.1. Mô hình vòng đời ngành
Mô hình vòng đời ngành mô tả diễn tiến của một ngành công nghiệp qua bốn giai
đoạn chủ yếu: hình thành (mở đầu), tăng trưởng, bão hòa (trưởng thành) và suy thoái. Khi
sản phẩm mới ra đời, ngành công nghiệp tương ứng mới hình thành trong điều kiện thị
trường còn chưa rõ ràng. Về sau, ngành sẽ tăng trưởng nhanh khi khách hàng chấp nhận
sản phẩm; dần đi đến bão hòa khi tăng trưởng chậm lại và cạnh tranh gay gắt; cuối cùng
có thể suy thoái khi sản phẩm lỗi thời hoặc nhu cầu giảm.
2.1.1. Giai đoạn hình thành (mở đầu)
Giai đoạn hình thành (mở đầu), hay còn gọi là giai đoạn khởi nghiệp, bao gồm việc
phát triển và tiếp thị sớm một sản phẩm hoặc dịch vụ mới. Các nhà đổi mới thường tạo ra
các doanh nghiệp mới để thúc đẩy sản xuất và phổ biến sản phẩm mới.
Thông tin về sản phẩm và các bên tham gia ngành thường bị hạn chế, do đó nhu cầu
thường không rõ ràng. Trong giai đoạn này, người tiêu dùng cần tìm hiểu thêm về hàng
hóa và dịch vụ, trong khi các nhà cung cấp mới vẫn đang phát triển và hoàn thiện dịch vụ.
Ngành hoặc doanh nghiệp thường bị phân mảnh nghiêm trọng trong giai đoạn giới
thiệu. Người tham gia thường không có lợi nhuận vì phải tốn chi phí để phát triển và tiếp
thị sản phẩm trong khi doanh thu vẫn còn thấp.
2.1.2. Giai đoạn tăng trưởng
Trong giai đoạn thứ hai này, người tiêu dùng đã hiểu được giá trị của sản phẩm, doanh
nghiệp hoặc ngành công nghiệp mới. Nhu cầu tăng nhanh chóng.
Một số ít đối thủ cạnh tranh quan trọng thường nổi bật và cạnh tranh để giành thị
phần trên thị trường mới. Lợi nhuận trước mắt thường không phải là ưu tiên hàng đầu khi
các công ty dành nhiều thời gian cho nghiên cứu, phát triển hoặc tiếp thị.
Quy trình kinh doanh được cải thiện và việc mở rộng địa lý diễn ra phổ biến. Khi sản
phẩm mới đã chứng minh được tính khả thi, các công ty lớn hơn trong các ngành lân cận
có xu hướng gia nhập thị trường thông qua mua lại hoặc phát triển nội bộ.
2.1.3. Giai đoạn trưởng thành 18
Giai đoạn trưởng thành bắt đầu bằng giai đoạn sàng lọc , trong đó tốc độ tăng trưởng
doanh số chậm lại, trọng tâm chuyển sang cắt giảm chi phí và quá trình hợp nhất diễn ra
(khi các công ty bắt đầu sáp nhập hoặc mua lại lẫn nhau).
Khi đạt đến độ trưởng thành, rào cản gia nhập sẽ cao hơn, và bối cảnh cạnh tranh
cũng trở nên rõ ràng hơn. Thị phần, dòng tiền và lợi nhuận trở thành mục tiêu hàng đầu
của các công ty còn lại khi tăng trưởng không còn quá quan trọng nữa.
Cạnh tranh về giá trở nên quan trọng hơn nhiều khi sự khác biệt về sản phẩm giảm đi do sự hợp nhất.
Các doanh nghiệp có thể kéo dài giai đoạn trưởng thành bằng cách định vị lại sản
phẩm dịch vụ, đầu tư vào thị trường và công nghệ mới, đồng thời thúc đẩy tăng trưởng mới.
2.1.4. Giai đoạn suy thoái
Giai đoạn suy thoái là khi một ngành công nghiệp ngừng phát triển. Sản phẩm lỗi thời
và thị trường thay đổi làm giảm nhu cầu và doanh thu. Điều này gây áp lực lên lợi nhuận
và thường đẩy các công ty yếu hơn ra khỏi cuộc chơi.
Việc hợp nhất sâu hơn là điều thường thấy khi các bên tham gia tìm kiếm sự cộng
hưởng và lợi ích từ quy mô. Giai đoạn suy thoái thường báo hiệu sự kết thúc khả năng tồn
tại của mô hình kinh doanh hiện tại , đẩy các bên tham gia vào các thị trường lân cận.
Giống như giai đoạn trưởng thành, giai đoạn suy thoái có thể bị trì hoãn bằng những
cải tiến sản phẩm quy mô lớn hoặc tái sử dụng. Tuy nhiên, những điều này thường chỉ kéo
dài thời gian suy thoái và cuối cùng là rút lui khỏi thị trường.
2.2. Mô hình lợi thế cạnh tranh quốc gia
Lợi thế cạnh tranh quốc gia (National Competitive Advantage) là khả năng của một
quốc gia để tạo ra, duy trì và phát triển các ngành hoặc doanh nghiệp có khả năng cạnh
tranh quốc tế cao hơn so với các quốc gia khác.
Mô hình kim cương của Michael Porter (còn được gọi là lý thuyết Lợi thế cạnh tranh
quốc gia của các ngành công nghiệp) là một khung có hình dạng kim cương tập trung vào
việc giải thích tại sao một số ngành công nghiệp trong một quốc gia cụ thể có sức cạnh 19
tranh quốc tế, trong khi những ngành khác lại không. Và tại sao một số công ty ở một vài
quốc gia lại có khả năng đổi mới liên tục, trong khi những công ty khác lại có thể không?
Porter đề xuất bốn nhân tố trong mô hình kim cương, cùng với hai yếu tố ngoại cảnh —
Chính phủ và Cơ hội / Ngẫu nhiên — đóng vai trò hỗ trợ hoặc ảnh hưởng tới bốn nhân tố cơ bản.
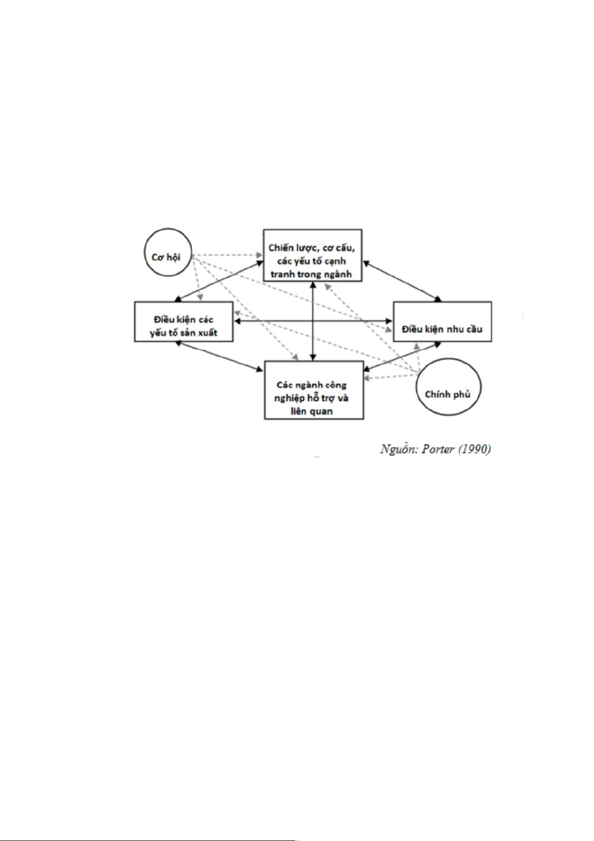
Hình 2: Mô hình kim cương của Porter
2.2.1. Bốn nhân tố trong mô hình kim cương
* Điều kiện các yếu tố sản xuất
Điều kiện các yếu tố sản xuất đóng vai trò nền tảng trong việc tạo dựng lợi thế cạnh
tranh quốc gia. Đây là các yếu tố đầu vào cần thiết cho sản xuất và kinh doanh, bao gồm
nguồn nhân lực, vốn, cơ sở hạ tầng, khoa học – công nghệ, tri thức, tài nguyên thiên nhiên
và vị trí địa lý. Theo Michael Porter, không phải quốc gia nào sở hữu nhiều tài nguyên hơn
sẽ có lợi thế cạnh tranh cao hơn, mà quan trọng là chất lượng và mức độ phát triển của các
yếu tố sản xuất. Ông chia các yếu tố này thành hai loại: yếu tố cơ bản (lao động phổ thông,
khí hậu, đất đai, tài nguyên) và yếu tố nâng cao (lao động tay nghề cao, hạ tầng công nghệ,
trung tâm nghiên cứu, hệ thống logistics hiện đại). Những quốc gia biết đầu tư vào giáo 20