



















Preview text:
lOMoAR cPSD| 45469857 cBỘ CÔNG THƯƠNG
TRƯỜNG ĐẠI HỌC KINH TẾ - KỸ THUẬT CÔNG NGHIỆP
KHOA CÔNG NGHỆ THÔNG TIN ĐỀ TÀI:
Quản Lý quán Coffe
Hình 1.1 Hình ảnh quán Joie Coffe
Giảng viên hướng dẫn:Trần Bích Thảo
Sinh viên thực hiện:Phạm Tuấn Vũ Nguyễn Văn Thắng Đặng Minh Quang Lớp DHTI15A14HN
Nam Định, tháng 11 năm 2023 lOMoAR cPSD| 45469857 MỤC LỤC
CHƯƠNG 1: KHẢO SÁT HIỆN TRẠNG VÀ XÁC LẬP DỰ ÁN
1.1 Khảo sát hiện trạng
1.1.1. Giới thiệu về quán coffe
1.1.2. Cơ cấu , sơ đồ tổ chức
1.1.3. Giới thiệu mặt hàng, dịch vụ
1.1.4. Cách vận hành
1.1.5. Ưu nhược điểm của hệ thống hiện tại
1.2 Xác lập dự án
1.2.1. Mục tiêu của dự án
1.2.2.Yêu cầu hệ thống mới
1.2.3.Phạm vi thực hiện dự án
1.2.4.Công nghệ sử dụng
CHƯƠNG 2: PHÂN TÍCH HỆ THỐNG
2.1 Biểu đồ phân cấp chức năng
2.2 Biểu đồ luồng dữ liệu
2.2.1 . Biểu đồ ngữ cảnh
2.2.2 Biểu đồ luồng dữ liệu mức đỉnh
2.2.3 Biểu đồ luồng dữ liệu mức dưới đỉnh
2.2.3.1.Biểu đồ luồng dữ liệu cho chức năng quản lý bán hàng.
2.2.3.2 Biểu đồ luồng dữ liệu cho chức năng quản lý nhân sự
2.2.3.3 Biểu đồ luồng dữ liệu cho chức năng quản lý hàng
2.2.3.4 Biểu đồ luồng dữ liệu cho chức năng quản lý kho hàng..
2.2.3.5 Biểu đồ luồng dữ liệu cho chức năng quản lý báo cáo lOMoAR cPSD| 45469857
CHƯƠNG 3: XÂY DỰNG CSDL VÀ THỰC THỂ CHO BÀI TOÁN QUẢN LÝ
3.1 Sơ đồ thực thể
3.2 Cơ sở dữ liệu
3.3 Các bảng quan hệ DANH MỤC ẢNH
Hình 1.1 Hình ảnh quán Coffe Joie
Hình 1.2 Menu đồ uống quán
Hình 2.1 Biểu đồ phân cấp chức năng
Hình 2.2 Biểu đồ luồng dữ liệu mức ngữ cảnh
Hình 2.3 Biểu đồ luồng dữ liệu mức đỉnh
Hình 2.4 Biểu đồ luồng dữ liệu cho chức năng quản lý bán hàng
Hình 2.5 Biểu đồ luồng dữ liệu cho chức năng quản lý nhân sự
Hình 2.6 Biểu đồ luồng dữ liệu cho chức năng quản lý hàng
Hình 2.7 Biểu đồ luồng dữ liệu cho chức năng quản lý kho hàng
Hình 2.8 Biểu đồ luồng dữ liệu cho chức năng quản lý báo cáo
Hình 3.1.1 Liên kết thực thể giữa phiếu xuất và chi tiết phiếu xuất
Hình 3.1.2 Liên kết thực thể giữa mặt hàng và nhà cung cấp lOMoAR cPSD| 45469857
Hình 3.1.3 Liên kết thực thể giữa phiếu nhập và chi tiết phiếu nhập
Hình 3.1.4 Liên kết thực thể giữa mặt hàng và chi tiết phiếu nhập
Hình 3.1.5 Liên kết thực thể giữa mặt hàng và chi tiết phiếu xuất
Hình 3.1.6 Liên kết thực thể giữa nhân viên và chi tiết phiếu xuất
Hình 3.1.7 Liên kết thực thể giữa phiếu xuất và bàn
Hình 3.1.8 Liên kết thực thể giữa mặt hàng và đơn vị tính
Hình 3.1.9 Liên kết thực thể giữa bàn và khu vực LỜI MỞ ĐẦU: lOMoAR cPSD| 45469857
Trong xã hội hiện đại ngày nay, công nghệ thông tin đóng vai trò vô
cùng quan trọng trong mọi lĩnh vực của đời sống, từ nhu cầu sinh hoạt
hàng ngày cho tới những công việc, nhiệm vụ, công tác có tính chất
đặc thù. Trong đó, không thể không kể tới những hiệu quả to lớn mà
công nghệ thông tin mang lại cho công việc quản lí mua và bán hàng,
đó là: Giúp thông tin được lưu trữ, xử lý một cách thuận lợi, nhanh
chóng, chính xác . Giúp việc thống kê, tính toán được thuận tiện hơn .
Giảm sử dụng tài liệu giấy trong vấn đề quản lí . Có thể truy xuất
nhanh các dữ kiện mà không mất nhiều thời gian . Có thể quan sát tất
cả các hoạt động của cửa hàng qua hệ thống Phân tích thiết kế hệ
thống thông tin là một phần quan trọng của lĩnh vực công nghệ thông
tin, nó giúp con người có thể quản lí cơ sở dữ liệu một cách đơn giản,
dễ dàng và nhanh chóng hơn,giúp tiết kiệm được rất nhiều thời gian và
nhân lực. Chúng em thực hiện đề tài “Phân tích thiết kế hệ thống quản
lí quán cafe” nhằm nâng cao thêm kiến thức và tầm hiểu biết của mình
về lĩnh vực này.lĩnh vực công nghệ thong tin nói chung và bộ môn
thiết kế và quản lý hệ thống nói riêng. Trong các quán cà phê hiện nay
cần thực hiện rất nhiều các công việc quản lí, có thể kể tới như: quản lí
việc nhập các hàng hóa, nguyên liệu, quản lí nhân viên, quản lí thu chi
sổ sách,... Nếu các hoạt động này vẫn được thực hiện và tính toán một
cách thủ công trên giấy tờ, hoặc các công cụ đơn giản như Excel thì sẽ
gây kém hiệu quả và mất thời gian, không thuận tiện cho người quản
lí. Vì vậy, cần ứng dụng công nghệ thông tin vào việc quản lí để có thể
quản lí mọi hoạt động một cách dễ dàng và chính xác hơn thông qua
một hệ thống phần mềm quản lí quán cà phê. Chúng em chân thành
cảm ơn cô trong thời gian qua đã cung cấp cho chúng em những kiến
thức về lĩnh vực phân tích thiết kế hệ thống thông tin, và hướng dẫn
chúng em có thể hoàn thành đề tài này một cách tốt nhất. Tuy nhiên,
do sự hiểu biết của chúng em về lĩnh vực này còn hạn chế, đề tài còn
nhiều thiếu sót,và chưa được hoàn thiện ,vậy chúng em kính mong cô
thông cảm và góp ý thêm cho nhóm để lần sau nhóm có thêm nhiều ý
tưởng và hoàn thiện thêm vốn kiến thức cũng như những đề tài tiếp theo mà nhóm sẽ làm. lOMoAR cPSD| 45469857
CHƯƠNG 1:KHẢO SÁT HIỆN TRẠNG VÀ XÁC LẬP DỰ ÁN
1.1 Khảo sát hiện trạng
Đề tài: Quản lý quán coffee
Tốc độ tăng trưởng dân số ở nước ta hiện nay ngày càng tăng cao.cùng
với việc nhu cầu về dịch vụ, mua bán cũng đang trở thành xu hướng
phát triển. Tuy nhiên, hệ thống quản lý bằng số sách trước kia của
nhiều cửa hàng, công ty đã không còn phù hợp với quy mô và tốc độ
phát triển tại thời điểm này. Quán Joie Coffee cũng vậy, mặc dù đã áp
dụng tin học vào công việc quản lý, buôn bán nhưng mới chỉ dừng lại
ở mức đơn giản, cần có một hệ thống mới giúp việc quản lý tiện lợi dễ
sử dụng.và giúp quán ngày càng phát triển hơn..
1.1.1Giới thiệu về quán coffee
Joie Coffe là một chiếc cafe sân vườn cây xanh xinh xinh, nằm ở khu
tập thể trong ngõ nên rất yên tĩnh. Là một trong những quán cafe đẹp
ở quận Đống Đa.Thiết kế theo phong cách sân vườn Nhật Bản, quán
cà phê mang đến cho khách một bầu không gian thư thái, dễ chịu đến
lạ lùng, giúp xoa dịu tâm hồn và giải tỏa căng thẳng.
• Địa chỉ: C3 Hoàng Ngọc Phách, Láng Hạ, Đống Đa, Hà Nội.
• Số điện thoại: 091 546 41 51.
• Giờ mở cửa: 07h30 – 19h30.
• Giá tham khảo: 25.000 – 75.000 đồng/người.
1.1.2. Cơ cấu, sơ đồ tổ chức Quản lý:
• Lập kế hoạch, định hướng, xây dựng phát triển quán cà phê. lOMoAR cPSD| 45469857
• Quản lý, điều phối, giải quyết công việc hàng ngày.
• Theo dõi thu chi hàng ngày.
• Quyết định về việc điều chỉnh, tuyển nhân sự , chấm công và trả
lương cho nhân viên trong quán. Bộ phận pha chế:
Đảm nhận pha chế theo oder của khách hàng
Bộ phận bán hàng và thu ngân:
Là bộ phận tư vấn , tiếp nhận yêu cầu từ khách hàng gửi đến bộ
phận pha chế và xử lí hóa đơn thanh toán của khách hàng. Phục vụ:
Bưng bê đồ uống theo order, vệ sinh quán.
1.1.3. Giới thiệu mặt hàng phục vụ,dịch vụ lOMoAR cPSD| 45469857
Hình 1.2 Menu đồ uống quán 1.1.4. Cách vận hành lOMoAR cPSD| 45469857
(B1)Yêu cầu nhập hàng: bộ phận pha chế dựa vào Menu của cửa hàng,
từ đó sẽ yêu cầu mua các mặt hàng cần thiết. Hoặc khi hết các mặt hàng
thì sẽ báo để cửa hàng nhập hàng về.
(B2)Kiểm tra hàng: hàng nhập về sẽ được bộ phận pha chế kiểm ta xem
có đạt tiêu chuẩn về số lượng và chất lượng hay không. Nếu đạt thì nhập
kho,ngược lại sẽ gửi thông báo phản hồi cho đại lí,
(B3)Nhập hàng vào kho: hàng được các đại lí chuyển đến sẽ
đượcbộphận pha chế tiếp nhận và bảo quản.
(B4)Tạo hoá đơn nhập: Dựa vào số hàng mà các đại lí cung cấp thì bộ
phận pha chế sẽ viết hoá đơn nhập hàng cho các đại lí để các đại lí yêu
cầu bộ phận kế toán thanh toán tiền hàng.
(B5)Lưu vào sổ theo dõi hàng: Hàng nhập về sẽ lưu vào sổ theo dõi
hàng để tiện cho việc theo dõi hàng hóa.
(B6)Viết phiếu chi: khi nhận được yêu cầu thanh toán tiền hàng cho các
đại lí thì bộ phận kế toán sẽ xác nhận, thanh toán và viết phiếu chi.
(B7)Ghi sổ thu chi: sau khi thanh toán xong ,bộ phận kế toán sẽ lưu sổ
thu chi của cửa hàng để dễ dàng cho việc tổng kết doanh thu của cửa hàng.
(B8)Yêu cầu đồ uống: dựa vào Menu của nhà hàng,khách sẽ gọI đồ
uống theo nhu cầu của mình và được bộ phận phục vụ ghi lại vào phiếu yêu cầu.
(B9)Phục vụ đồ uống: từ phiếu yêu cầu của khách bộ phận pha chế sẽ
pha đồ uống cho khách và được phục vụ chuyển tới cho khách.
(B10)Viết hoá đơn: nhận được yêu cầu thanh toán của khách,bộ phận
kế toán sẽ tính tiền dựa vào phiếu yêu cầu mà khách đã yêu cầu.
(B11)Viết phiếu thu: căn cứ vào số lượng thực tế mà khách đã dùng,bộ
phận kế toán viết phiếu thu số tiền thực tế mà khách phải trả. lOMoAR cPSD| 45469857
(B12)Lập biên bản sự cố: nếu xảy ra sự cố ví dụ như vỡ cốc,hoặc làm
hỏng đồ dùng của quán hay làm mất đồ của khách thì quản lí cửa hàng
sẽ tiến hành lập biên bản.
(B13)Xử lí sự cố: xem xét đối tượng gây ra sự cố thì sẽ tiến hành bồi
thường cho khách nếu lỗi do cửa hàng hay yêu cầu khách bồi th ường nếu lỗI do khách .
(B14)Báo cáo: chủ cửa hàng sẽ yêu cầu tổng kết tình hình kinh doanh
của cửa hàng theo từng ngày, tùng tuần,từng tháng hoặc theo quý,năm.
1.1.5.Ưu và nhược điểm của hệ thống hiện tại Ưu điểm
• Đơn giản , dễ sử dụng không yêu cầu cao về trình độ tin học
• Giá cả thấp, kinh phí đầu tư vào việc quản lý không cao Nhược điểm
• Bởi vì với công tác thủ công mà cửa hàng đang thực hiện đã bộc
lộ nhiều hạn chế như sau:
• Tra cứu thông tin về hàng hoá, các đại lí cung cấp hàng và khách
hàng mất nhiều thời gian và nhiều khi không chính xác
• Lưu trữ thông tin về nhập xuất hàng hoá, về thu chi cần nhiều loại
giấy tờ nên cồng kềnh và không đạt hiệu quả.
• Cập nhật các thông tin hằng ngày tốn nhiều thời gian và công sức.
• Khó khăn trong việc thực hiện báo cáo thống kê, nhất là khi có sự việc đột xuất.
• Với hệ thống quản lý như trên thì cửa hàng sẽ gặp nhiều khó khăn
trong việc quản lý, buôn bán... Từ đó đặt ra một bài toán cho cửa
hàng làm sao để tăng năng suất làm việc, giảm thời gian, tăng hiệu
quả, giảm bớt nhân công. lOMoAR cPSD| 45469857
• Việc nâng cấp hệ thống quản lý là vô cùng thiết thực và cấp bách.
Đặc biệt với tốc độ gia tăng nhanh về số lượng khách hàng, mặt hàng. 1.2 Xác lập dự án
1.2.1. Mục tiêu của dự án mới
Phần mềm hỗ trợ trong việc quản lý các nghiệp vụ như tính tiền ,in hóa
đơn, thống kê ,quản lý nhân viên, lương bổng…v.v Phần mềm quản lý
bán hàng quán café giúp cho người sử dụng tiết kiệm thời gian, nhanh
chóng, thao tác đơn giản, dễ dàng sử dụng và quản lý. Xây dụng một hệ
thống mới phù hợp,dễ hiểu,để sử dụng cho người dùng phần mềm. Hiểu
được hệ thống quản lý bán hàng, cần quản lý những mảng nào để xây
dựng ứng dụng phù hợp nhu cầu thực tiễn. Giúp quản lý hệ thống quán
trở nên tối ưu hơn, công tác quản lý dễ dàng và tiện lợi hơn.
1.2.2 Yêu cầu hệ thống mới
• Giảm khối lượng ghi chép nhằm lưu trữ thông tin.
• Cập nhật dữ liệu nhanh chóng, chính xác và kịp thời.
• Thống kê được số lượng hàng hoá nhập xuất,thu chi và tình hình doanh thu của cửa hàng.
• Tự động in các hoá đơn cần thiết như: phiếu yêu cầu nhập hàng,
hoá đơn nhập hàng, phiếu thu, phiếu chi.
• Có khả năng lưu trữ thông tin lâu dài, đảm bảo truy vấn nhanh khi cần thiết.
• Hệ thống phải có chế độ sao lưu phục hồi dữ liệu, nhằm đảm bảo
an toàn về mặt dữ liệu.
• Bảo mật tốt, chỉ làm việc với người có quyền sử dụng.
• Đào tạo cao hơn về tin học cho nhân viên trong cửa hàng để dễ dàng sử dụng. lOMoAR cPSD| 45469857
• Có thêm chức năng đánh giá nhân viên và ghi nhận phản hồi của khách hàng
1.2.3 Phạm vị thực hiện dự án
Các chức năng chính của dự án: Quản lí bán hàng Quản lí nhân sự Quản lý hàng Quản lý kho Báo cáo
1.2.4 . Công nghệ sử dụng
Xây dựng hệ thống quản lý cơ sở dữ liệu hệ quản trị SQL sever
Chương 2: Phân Tích Hệ Thống
2.1. Biểu đồ phân cấp chức năng lOMoAR cPSD| 45469857
Hình 2.1 Biểu đồ phân cấp chức năng hệ thống quản lý quán
Mô tả chi tiết hệ thống
• Xử lý đơn hàng: Khi khách hàng có yêu cầu gọi đồ uống và đồ ăn
kèm chức năng sẽ hiển thị giao diện chọn bàn trước sau đó xuất ra
Menu từ kho Menu cho khách hàng lựa chọn. Khi khách hàng lựa
chọn xong chức năng sẽ gửi hai phiếu yêu cầu đồ uống. Một phiếu
đến bộ phận pha chế làm đồ uống cho khách, một phiếu chuyển
sang chức năng thanh toán để lập hóa đơn. Khi bộ phận pha chế
làm xong đồ và đã phục vụ tận bàn cho khách thì sẽ gửi yêu cầu
cập nhật bàn đã phục vụ lại cho chức năng. lOMoAR cPSD| 45469857
• Thu tiền đơn hàng: Khi khách hàng có yêu cầu thanh toán bộ phận
bán hàng sẽ gửi yêu cầu đến chức năng. Chức năng sẽ tổng hợp lại
các phiếu yêu cầu đồ uống để lập hóa đơn và in hóa đơn cho khách
kiểm tra. Đồng thời cập nhật lại bàn trống về chức năng xử lý yêu
cầu đồ uống.Hóa đơn của khách được in ra cho khách đồng thời
sẽ được lưu tạm thời vào kho hóa đơn phục vụ cho báo cáo.
• Tiếp nhận ý kiến : Khách hàng khi thanh toán sẽ được nhân viên
giới thiệu lấy ý kiến của khách hàng về thái độ phục vụ của nhân
viên, đồ uống … từ đó đưa ra phiếu đánh giá để làm căn cứ đánh
gia nhân viên và thay đổi của cửa hàng trong thời gian tới.
• Thông tin nhân viên: Mỗi nhân viên làm tại quán sẽ phải cung cấp
đầy đủ thông tin về họ tên, ngày sinh, địa chỉ… để lưu vào hồ sơ quản lí nhân viên.
• Chấm công: Cuối ca quản lý sẽ gửi yêu cầu chấm công cho nhân
viên dựa trên ca của nhân viên có mặt tại cửa hàng. Cuối tháng
dựa trên báo cáo chấm công quản lý sẽ trả lương cho nhân viên.
• Trả lương: Lương của nhân viên dựa trên công của nhân viên làm tại cửa hàng:
Fulltime: Lương cứng 5.000.000 VNĐ+thưởng Partime: 25/h+ thưởng
• Cập nhật mặt hàng:Nhân viên pha chế sẽ nghiên cứu tạo ra những
đồ uống mới. Mỗi khi có một đồ uống mới nhân viên pha chế sẽ
gửi yêu cầu cập nhật cùng công thức để tạo ra mặt hàng. Mặt hàng
sẽ được lưu vào kho “Mặt hàng” để phục vụ xuất Menu.
• Xuất menu : Mỗi khi có món mới được thêm vào hệ thống sẽ tự
cập nhật món từ kho “Mặt hàng” và xuất vào kho Menu gửi đến bộ phận bán hàng.
• Mỗi mặt hàng sẽ được pha chế dựa trên công thức:
25 % nguyên liệu + 70 % nước nóng + 5 % phụ gia : đồ uống nóng lOMoAR cPSD| 45469857
25 % nguyên liệu + 40 % nước + 30 % đá + 5 % phụ gia : đồ uống lạnh
• Quản lý nhà cung cấp: Thực hiện việc quản lý thông tin của những
nhà cung cấp đã cung cấp nguyên liệu cho cửa hàng. Mỗi khi hệ
thống gửi yêu cầu lấy thông tin nhà cung cấp tới cho nhà cung cấp
thì nhà cung cấp sẽ gửi lại thông tin của họ đúng với yêu cầu của chức năng.
• Nhập nguyên liệu: Chức năng nhập nguyên liệu là chức năng thực
hiện việc nhập thêm nguyên liệu pha chế và đồ ăn kèm phụ thuộc
vào lượng nguyên liệu còn lại trong kho. Chức năng sẽ kiểm tra
thông tin của nguyên liệu ở trong kho mỗi khi xuất một lượng
nguyên liệu nào đó. Nếu phát hiện lượng nguyên liệu còn lại trong
kho không cung cấp đủ cho một ngày bán hàng, hệ thống sẽ gửi
yêu cầu nhập hàng tới nhà cung cấp nguyên liệu. Sau quá trình
thanh toán, nhà cung cấp nguyên liệu sẽ gửi lại hóa đơn cho những
đơn hàng đã yêu cầu trước đó, hệ thống sẽ lưu những hóa đơn này
vào kho dữ liệu “Phiếu nhập” với mỗi phiếu nhập tương ứng với
một hóa đơn nhập. Đồng thời hệ thống cũng cập nhật lại lượng
nguyên liệu có trong kho sau khi nhập.
• Xuất hàng : Chức năng xuất nguyên liệu thực hiện việc xuất một
lượng nguyên liệu được yêu cầu cho phía bộ phận pha chế. Mỗi
khi bộ phận pha chế thực hiện yêu cầu xuất nguyên liệu, hệ thống
sẽ thực hiện việc kiểm tra thông tin nguyên liệu có trong kho có
đủ đáp ứng được yêu cầu của bộ phận pha chế không. Nếu yêu cầu
đủ điều kiện. Nguyên liệu sẽ được xuất kho và kèm theo đó hệ
thống sẽ gửi một phiếu xuất tới bộ phận pha chế để xác nhận việc
suất kho và đồng thời lưu một bản vào kho “Phiếu xuất” để quản lý sau này.
• Thống kê nguyên liệu: Chức năng thống kê nguyên liệu nhằm sinh
ra một bảng thống kê định kỳ một thời gian như, thống kê theo
ngày, theo tuần, theo tháng, v..v.. Mỗi khi nhân viên quản lý kho lOMoAR cPSD| 45469857
yêu cầu hệ thống sinh ra một bảng thống kê, hệ thống sẽ thực hiện
lấy thông tin nguyên liệu có trong kho, so sánh với thống kê trước
đó để đưa ra những thông tin cần thiết như lượng nguyên liệu còn
trong kho, những thay đổi của kho nguyên liệu như nhập hay xuất đều được hiển thị.
• Báo cáo doanh thu: : Chức năng báo cáo doanh thu là chức năng
dành riêng cho quản lý cửa hàng. Chức năng báo cáo doanh thu sẽ
sinh ra một báo cáo trực quan cho quản lý về thông tin tiền nhập
hàng, tiền bán hàng để từ đó nắm bắt được tình hình kinh doanh
của cửa hàng. Mỗi khi quản lý cửa hàng thực hiện yêu cầu xem
báo cáo doanh thu, hệ thống sẽ thực hiện lấy dữ liệu từ những kho
“Phiếu nhập”, “Hóa đơn”, “Phiếu Xuất” để tính tổng tiền nhập
hàng và tiền bán hàng và những báo cáo về số lượng hàng trong
kho. Những thông tin trong báo cáo cơ bản đều dựa trên công thức:
Doanh thu = ∑ Tiền bán – Tổng∑ Tiền nhập.
• Báo cáo chất lượng phục vụ: Chức năng báo cáo chất lượng là
chức năng dành cho quản lý cửa hàng. Chức năng báo cáo chất
lượng sẽ cho biết tình trạng hoạt động làm việc của nhân viên có
thực sự hiệu quả hay không và có thái độ phục vụ tốt với khách
hàng hay không. Dựa vào báo cáo này, người quản lý có thể biết
được nhân viên mạnh yếu ở đâu để kịp thời điều chỉnh.
2.1 Biểu đồ phân cấp chức năng lOMoAR cPSD| 45469857
Hình 2.1 Biểu đồ phân cấp chức năng
2.2 Biểu đồ luồng dữ liệu
2.2.1 Biểu đồ ngữ cảnh lOMoAR cPSD| 45469857
Hình 2.2 Biểu đồ luồng dữ liệu mức ngữ cảnh.
2.2.2 Biểu đồ luồng dữ liệu mức đỉnh lOMoAR cPSD| 45469857
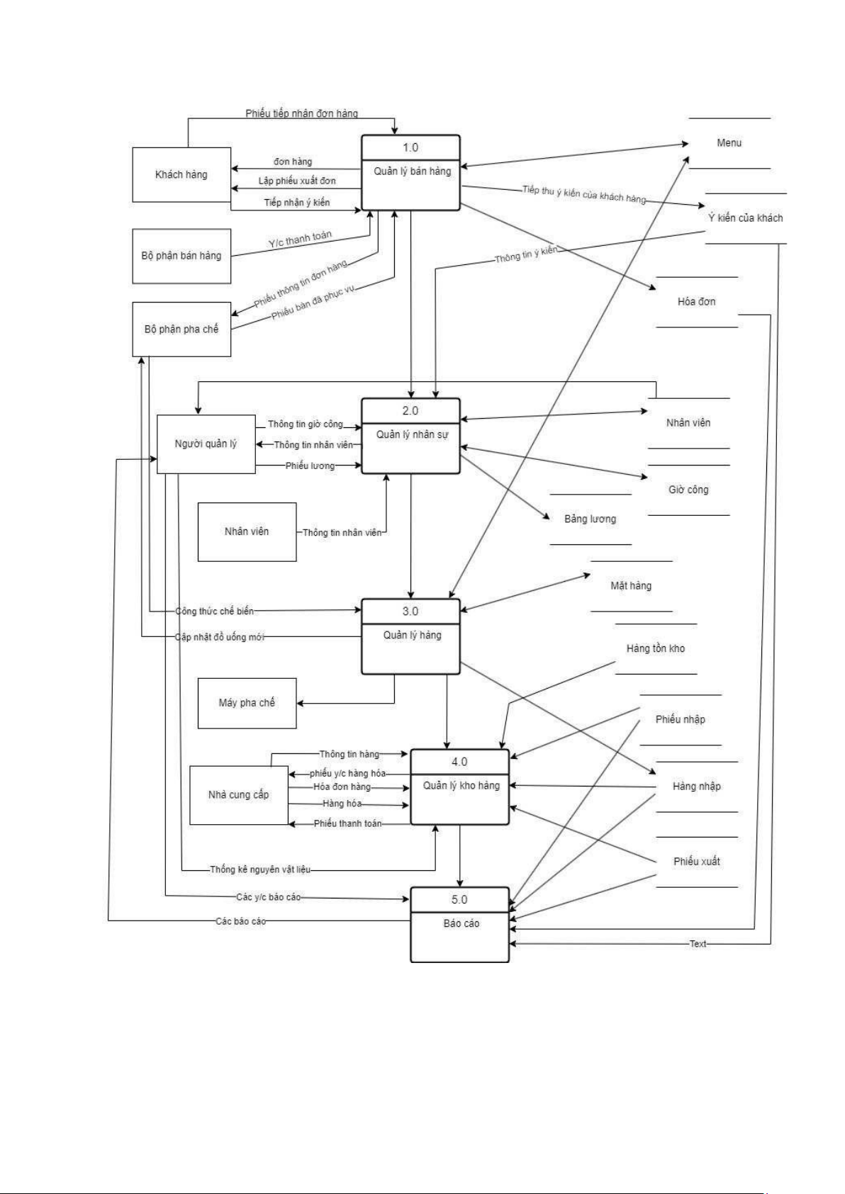
Hình 2.3 Biểu đồ luồng dữ liệu mức đỉnh
2.2.3 Biểu đồ luồng dữ liệu mức dưới đỉnh lOMoAR cPSD| 45469857
2.2.3.1 Biểu đồ luồng dữ liệu cho chức năng quản lý bán hàng
Hình 2.4 Biểu đồ luồng dữ liệu cho chức năng quản lý bán hàng