



















Preview text:
lOMoAR cPSD| 46342985
TRƯỜNG ĐẠI HỌC THƯƠNG MẠI
KHOA HTTT KINH TẾ & TMĐT BỘ MÔN TIN HỌC
BÀI TẬP LỚN/ DỰ ÁN HỌC PHẦN:
LẬP TRÌNH VỚI PYTHON
MÃ LỚP HỌC PHẦN: 2325INFO4511 GVGD: ĐINH THỊ HÀ NHÓM: 6
MÃ SỐ ĐỀ TÀI/ TÊN ĐỀ TÀI: 20 - XÂY DỰNG CHƯƠNG TRÌNH
QUẢN LÝ DỊCH VỤ CỦA NGÂN HÀNG VIETIN BANK
Hà Nội, ngày 15 tháng 12 năm 2024 Cán bộ chấm 1 Cán bộ chấm 2
(Ký & ghi rõ họ tên)
(Ký & ghi rõ họ tên)
HỌC KỲ I NĂM HỌC 2022- 2023 MỤC LỤC
MỤC LỤC ................................................................................................................... 1
LỜI MỞ ĐẦU ............................................................................................................. 2 lOMoAR cPSD| 46342985 2
CHƯƠNG 1 – MÔ TẢ BÀI TOÁN (ĐẶT BÀI TOÁN) .......................................... 3
CHƯƠNG 2 – PHÂN TÍCH BÀI TOÁN ................................................................. 5
2.1. Sơ ồ khối thực hiện của chức năng .................................................................... 5
2.2. Mô tả chi tiết các chức năng của hệ thống ........................................................ 6
2.2.1. Quy trình thực hiện chức năng (Thuật toán) ............................................... 6
2.2.2. Sơ ồ khối thực hiện của chức năng .............................................................. 8
CHƯƠNG 3: CÀI ĐẶT CHƯƠNG TRÌNH .......................................................... 11
3.1. Mô tả cấu trúc của chương trình ..................................................................... 11
3.2. Mô tả chi tiết các hàm chính của chương trình .............................................. 11
3.3. Kết quả chạy chương trình .............................................................................. 13
3.3.1. Chức năng thoát chương trình ................................................................... 13
3.3.2. Chức năng thêm dịch vụ ngân hàng .......................................................... 13
3.3.3. Chức năng xoá dịch vụ ngân hàng ............................................................. 14
3.3.4. Chức năng cập nhật thông tin dịch vụ ngân hàng .................................... 16
3.3.5. Chức năng tìm kiếm thông tin của dịch vụ: ............................................... 18
3.3.6. Chức năng hiển thị thông tin của dịch vụ sau khi thay ổi ........................ 20
KẾT LUẬN...............................................................................................................23 LỜI MỞ ĐẦU
Trong môi trường kinh doanh ngày càng cạnh tranh, việc cung cấp dịch vụ vượt
trội là yếu tố quyết ịnh giúp doanh nghiệp nổi bật và thu hút khách hàng. Dịch vụ là yếu
tố quyết ịnh trong tạo ra sự khác biệt và ấn tượng với khách hàng. Việc quản lý dịch vụ
hiệu quả có thể tạo ra trải nghiệm tích cực, nâng cao hài lòng và lòng trung thành của
khách hàng. Đồng thời, cũng có thể giúp tối ưu hóa tài nguyên, giảm chi phí, và tăng
cường hiệu suất của nhân viên trong việc cung cấp dịch vụ.
Với sự phát triển không ngừng của công nghệ và lập trình ã tạo ra một môi trường
số hóa rộng lớn. Đặc biệt hơn là việc lập trình hiện ại không chỉ tập trung vào việc tạo
ra sản phẩm, mà còn vào trải nghiệm người dùng. Các doanh nghiệp hiện nay cũng ang lOMoAR cPSD| 46342985 3
chuyển ổi từ mô hình truyền thống sang mô hình số hóa. Vậy nên, việc xây dựng chương
trình quản lý dịch vụ giúp ịnh hình lại hoặc tối ưu hóa quy trình, từ ó nâng cao chất lượng dịch vụ.
Qua quá trình học tập, học hỏi thầy cô, nhóm chúng em ã quyết ịnh lựa chọn ề
tài “Xây dựng chương trình quản lí dịch vụ của ngân hàng Vietin Bank” cho dự án
nghiên cứu của mình. Để hiểu rõ hơn về ề tài, chúng ta chia ề tài ra làm 3 phần:
Chương 1: Mô tả bài toán (Đặt bài toán) ▪
Chương 2: Phân tích bài toán ▪
Chương 3: Cài ặt chương trình ▪
CHƯƠNG 1 – MÔ TẢ BÀI TOÁN (ĐẶT BÀI TOÁN)
Ngân hàng Vietin Bank cần một chương trình quản lý dịch vụ ể lưu trữ thông tin
dịch vụ của hệ thống ngân hàng. Chương trình cần cung cấp các chức năng sau:
1) Nhập thông tin dịch vụ: Chương trình cho phép người dùng lựa chọn chức
năng dịch vụ cần truy cập trong hệ thống, sau ó người dùng sẽ có quyền nhập
vào các thông tin về dịch vụ như tên dịch vụ, mã dịch vụ, phần mô tả của dịch
vụ ã nhập. Thông tin này sẽ ược lưu trữ trong hệ thống.
2) Xoá dịch vụ: Chương trình cho phép người dùng xóa thông tin của dịch vụ dựa trên mã dịch vụ.
3) Cập nhật thông tin dịch vụ: Chương trình cho phép người dùng cập nhật thông
tin của dịch vụ dựa trên mã dịch vụ và lưu lại vào hệ thống.
4) Tìm kiếm thông tin dịch vụ: Chương trình cho phép người dùng tìm kiếm dịch
vụ dựa trên mã dịch vụ. Kết quả tìm kiếm sẽ hiển thị thông tin về dịch vụ
tương ứng nếu tìm thấy, hoặc thông báo nếu không tìm thấy kết quả phù hợp.
Yêu cầu kỹ thuật: ❖
- Sử dụng ngôn ngữ Python ể xây dựng chương trình. lOMoAR cPSD| 46342985 4
- Sử dụng cấu trúc dữ liệu phù hợp (ví dụ: danh sách, từ iển) ể lưu trữ thông tin về nhân viên.
- Sử dụng hàm và lớp (nếu cần) ể tổ chức code một cách logic và dễ bảo trì.
- Giao diện dòng lệnh ơn giản là ủ, không yêu cầu giao diện ồ họa.
- Bảo ảm kiểm tra lỗi và xử lý các trường hợp ngoại lệ (ví dụ: người dùng nhập
sai ịnh dạng, không tìm thấy dịch vụ, v.v.) lOMoAR cPSD| 46342985 5
CHƯƠNG 2 – PHÂN TÍCH BÀI TOÁN
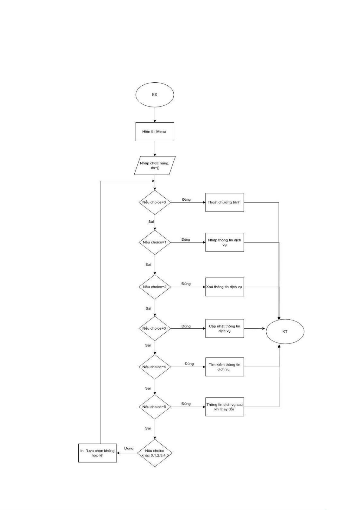
2.1. Sơ ồ khối thực hiện của chức năng lOMoAR cPSD| 46342985 6
Hình 1. Sơ ồ tổng quan hệ thống
2.2. Mô tả chi tiết các chức năng của hệ thống
2.2.1. Quy trình thực hiện chức năng (Thuật toán)
❖ Thuật toán thêm thông tin dịch vụ
Bước 1: Chọn chức năng thêm thông tin dịch vụ
Bước 2: Nhập tên dịch vụ
Bước 3: Lưu tên dịch vụ
Bước 4: Nhập mã dịch vụ
Bước 5: Kiểm tra mã dịch vụ có úng ịnh dạng hay không? Đúng Bước 6
Sai In thông báo “Mã dịch vụ không hợp lệ” Quay lại bước 4
Bước 6: Kiểm tra mã dịch vụ ã có trên hệ thống chưa? Nếu ã có (Sai)
In thông báo “Mã dịch vụ ã có trên hệ thống” Quay lại bước 4
Nếu chưa có (Đúng) Bước 7
Bước 7: Lưu mã dịch vụ
Bước 8: Nhập mô tả dịch vụ
Bước 9: Lưu mô tả dịch vụ
Bước 10: In thông báo “Bạn nhập thông tin dịch vụ thành công”
❖ Thuật toán xoá thông tin dịch vụ
Bước 1: Chọn chức năng xoá thông tin dịch vụ trên hệ thống
Bước 2: Kiểm tra hệ thống ã có thông tin dịch vụ chưa?
Nếu ã có (Đúng) Bước 3
Nếu chưa có (Sai) In thông báo “Chưa có thông tin dịch vụ nào trên hệ thống” lOMoAR cPSD| 46342985 7
Bước 3: Tạo danh sách “t” rỗng
Bước 4: Lưu mã dịch vụ trên hệ thống vào danh sách “t”
Bước 5: Nhập mã dịch vụ
Bước 6: Kiểm tra mã dịch vụ có trong danh sách “t” hay không? Nếu có (Đúng) Bước 7
Nếu chưa có (Sai) In thống báo “Mã dịch vụ nhận không có trên hệ thống” Bước 5
Bước 7: Xoá thông tin dịch vụ
Bước 8: In thông báo “Bạn ã xoá thông tin dịch vụ thành công”
❖ Thuật toán cập nhật thông tin dịch vụ
Bước 1: Chọn chức năng cập nhật thông tin dịch vụ trên hệ thống
Bước 2: Kiểm tra hệ thống ã có thông tin dịch vụ chưa?
Nếu ã có (Đúng) Bước 3
Nếu chưa có (Sai) In thông báo “Chưa có thông tin dịch vụ nào trên hệ thống”
Bước 3: Tạo danh sách “t” rỗng
Bước 4: Lưu mã dịch vụ trên hệ thống vào danh sách “t”
Bước 5: Nhập mã dịch vụ
Bước 6: Kiểm tra mã dịch vụ có trong danh sách “t” hay không? Nếu có (Đúng) Bước 7
Nếu chưa có (Sai) In thống báo “Mã dịch vụ nhận không có trên hệ thống” Bước 5
Bước 7: In thông báo “Vui lòng iền YES nếu muốn sửa ổi thông tin”
Bước 8: In thông báo “Vui long nhấn Enter ể bỏ qua nếu không muốn sửa ổi thông tin”
Bước 9: Nhập “Bạn có muốn sửa tên dịch vụ hay không?” lOMoAR cPSD| 46342985 8 Nếu YES (Đúng) Bước 10 Nếu Enter (Sai) Bước 11
Bước 10: Nhập lại tên dịch vụ
Bước 11: Nhập “Bạn có muốn sửa mô tả dịch vụ hay không?” Nếu YES (Đúng) Bước 12 Nếu Enter (Sai) Bước 13
Bước 12: Nhập lại mô tả dịch vụ
Bước 13: In thông báo “Bạn ã cập nhật thông tin thành công”
❖ Thuật toán tìm kiếm thông tin dịch vụ
Bước 1: Chọn chức năng xoá thông tin dịch vụ trên hệ thống
Bước 2: Kiểm tra hệ thống ã có thông tin dịch vụ chưa?
Nếu ã có (Đúng) Bước 3
Nếu chưa có (Sai) In thông báo “Chưa có thông tin dịch vụ nào trên hệ thống”
Bước 3: Tạo danh sách “t” rỗng
Bước 4: Lưu mã dịch vụ trên hệ thống vào danh sách “t”
Bước 5: Nhập mã dịch vụ
Bước 6: Kiểm tra mã dịch vụ có trong danh sách “t” hay không?
Bước 7: In thông tin dịch vụ
2.2.2. Sơ ồ khối thực hiện của chức năng lOMoAR cPSD| 46342985 9
Hình 2. Sơ ồ thực hiện chức năng thêm dịch vụ lOMoAR cPSD| 46342985 10
Hình 3. Sơ ồ thực hiện chức năng xoá thông tin dịch vụ
Hình 4. Sơ ồ thực hiện chức năng cập nhật thông tin dịch vụ
Hình 5. Sơ ồ thực hiện chức năng tìm kiếm thông tin lOMoAR cPSD| 46342985 11
CHƯƠNG 3: CÀI ĐẶT CHƯƠNG TRÌNH
3.1. Mô tả cấu trúc của chương trình
- Chương trình quản lý dịch vụ ngân hàng Vietinbank có 6 chức năng bao gồm:
(1) Thoát khỏi chương trình
(2) Thêm thông tin dịch vụ
(3) Xóa thông tin dịch vụ
(4) Cập nhật thông tin dịch vụ
(5) Tìm kiếm thông tin dịch vụ
(6) In danh sách các dịch vụ sau khi thay ổi
- Chương trình sử dụng 4 hàm ể thực hiện các chức năng thêm, xóa, cập nhật và tìm kiếm dịch vụ
- Chương trình lưu trữ thông tin dịch vụ trong danh sách: ds= []
3.2. Mô tả chi tiết các hàm chính của chương trình
Sau ây là một số hàm ược sử dụng trong chương trình và chức năng của chúng:
1. Hàm themdichvu(): -
Chức năng: Nhập thông tin của một dịch vụ vào danh sách dịch vụ - Cách thực hiện:
o Yêu cầu người dùng nhập tên dịch vụ, mã dịch vụ.
o Kiểm tra xem mã dịch vụ người dùng nhập ã úng ịnh dạng các chữ số chưa?
Nếu sai ịnh dạng, thông báo mã dịch vụ không hợp lệ và yêu cầu nhập lại mã dịch
vụ. Nếu úng ịnh dạng, tiếp tục kiểm tra xem mã dịch vụ ã có trong danh sách dịch
vụ chưa? Nếu có rồi, thông báo mã dịch vụ ã có trên hệ thống và yêu cầu nhập
lại mã dịch vụ. Nếu chưa có, yêu cầu nhập tiếp mô tả dịch vụ. -
Kết quả: In ra thông báo thêm thông tin dịch vụ thành công.
2. Hàm xoathongtin(): -
Chức năng: Xoá thông tin của một dịch vụ khỏi danh sách dịch vụ - Cách thực hiện: lOMoAR cPSD| 46342985 12
o Kiểm tra danh sách có thông tin dịch vụ nào không? Nếu chưa có dịch vụ nào,
thông báo chưa có dịch vụ nào rồi yêu cầu người dùng nhập thêm thông tin dịch
vụ. Nếu có rồi thì yêu cầu nhập mã dịch vụ cần xóa
o Kiểm tra xem mã dịch vụ có tồn tại trong danh sách hay không? Nếu chưa tồn
tại, thông báo mã dịch vụ vừa nhập không có trên hệ thống và ưa ra yêu cầu nhập
lại mã dịch vụ. Nếu có tồn tại, xóa thông tin dịch vụ khỏi danh sách. -
Kết quả: In ra thông báo xóa thông tin dịch vụ thành công.
3. Hàm capnhatdichvu(): -
Chức năng: Cập nhật thông tin của một dịch vụ trong danh sách dịch vụ. - Cách thực hiện:
o Kiểm tra danh sách có thông tin dịch vụ nào không? Nếu chưa có dịch vụ nào,
thông báo chưa có dịch vụ nào rồi yêu cầu người dùng nhập thêm thông tin dịch
vụ. Nếu có rồi thì yêu cầu người dùng nhập mã dịch vụ cần cập nhật thông tin.
o Kiểm tra xem mã dịch vụ có tồn tại trong danh sách hay không? Nếu chưa tồn
tại, thông báo mã dịch vụ vừa nhập không có trên hệ thống và ưa ra yêu cầu nhập
lại mã dịch vụ. Nếu có tồn tại, thông báo nhập “YES” ể sửa ổi thông tin hoặc
nhấn “Enter” ể bỏ qua.
o Thông báo tới người dùng có muốn sửa tên dịch vụ hay không? Nếu người dùng
nhập “YES” thì tiếp tục yêu cầu nhập lại tên mới của dịch vụ. Nếu người dùng
nhấn “Enter” thì tiếp tục thông báo tới người dùng có muốn sửa mô tả dịch vụ
hay không? Nếu người dùng nhập “YES” thì tiếp tục yêu cầu nhập lại mô tả mới
của dịch vụ. Nếu người dùng nhấn “Enter” thì bỏ qua. -
Kết quả: In ra thông báo cập nhật thông tin khách hàng thành công
4. Hàm timkiemdichvu():
- Chức năng: Tìm kiếm thông tin của một dịch vụ dựa trên mã dịch vụ - Cách thực hiện: lOMoAR cPSD| 46342985 13
o Kiểm tra danh sách có thông tin dịch vụ nào không? Nếu chưa có dịch vụ nào,
thông báo chưa có dịch vụ nào rồi yêu cầu người dùng nhập thêm thông tin dịch
vụ. Nếu có rồi thì yêu cầu người dùng nhập mã dịch vụ cần tìm kiếm.
o Kiểm tra xem mã dịch vụ có tồn tại trong danh sách hay không? Nếu chưa tồn
tại, thông báo mã dịch vụ vừa nhập không có trên hệ thống và ưa ra yêu cầu nhập
lại mã dịch vụ. Nếu có tồn tại, hiển thị thông tin dịch vụ mà người dùng tìm kiếm..
- Kết quả: Hiển thị thông tin dịch vụ (tên dịch vụ, mã dịch vụ, mô tả dịch vụ) vừa tìm ược.
3.3. Kết quả chạy chương trình
3.3.1. Chức năng thoát chương trình ● Kết quả
====CHÀO MỪNG BẠN ĐẾN VỚI CHƯƠNG TRÌNH QUẢN LÝ DỊCH VỤ NGÂN HÀNG VIETINBANK====
0.Thoát khỏi chương trình quản lý dịch vụ ngân hàng Vietinbank
1.Nhập thêm thông tin dịch vụ cần quản lý
2.Xóa thông tin dịch vụ cần quản lý
3.Cập nhật lại thông tin dịch vụ cần quản lý
4.Tìm kiếm thông tin dịch vụ cần quản lý
5.In danh sách các dịch vụ sau khi thay ổi
Nhập chức năng mà bạn muốn sử dụng trong chương trình quản lý dịch vụ ngân hàng Vietinbank: 0
====CẢM ƠN BẠN ĐÃ SỬ DỤNG CHƯƠNG TRÌNH QUẢN LÝ DỊCH VỤ
CỦA NGÂN HÀNG VIETINBANK==== ● Giải thích
Khi người dùng nhập lựa chọn là 0, chương trình sẽ in ra dòng chữ 'CẢM ƠN
BẠN ĐÃ SỬ DỤNG CHƯƠNG TRÌNH QUẢN LÝ DỊCH VỤ CỦA NGÂN HÀNG
VIETINBANK' và tự ộng kết thúc chương trình.
3.3.2. Chức năng thêm dịch vụ ngân hàng ● Kết quả lOMoAR cPSD| 46342985 14
====CHÀO MỪNG BẠN ĐẾN VỚI CHƯƠNG TRÌNH QUẢN LÝ DỊCH VỤ NGÂN HÀNG VIETINBANK====
0. Thoát khỏi chương trình quản lý dịch vụ ngân hàng Vietinbank
1. Nhập thêm thông tin dịch vụ cần quản lý
2. Xóa thông tin dịch vụ cần quản lý
3. Cập nhật lại thông tin dịch vụ cần quản lý
4. Tìm kiếm thông tin dịch vụ cần quản lý
5. In danh sách các dịch vụ sau khi thay ổi
Nhập chức năng mà bạn muốn sử dụng trong chương trình quản lý dịch vụ ngân hàng Vietinbank: 1
Nhập mã dịch vụ: 23456789
Mã dịch vụ ã tồn tại! Vui lòng nhập lại mã dịch vụ!
Nhập mã dịch vụ: 1234567
Nhập tên dịch vụ: Cấp lại thẻ ngân hàng
Nhập mô tả dịch vụ: Dịch vụ cấp lại thẻ ngân hàng sẽ ược thực hiện khi khách hàng
có yêu cầu muốn cấp lại thẻ ngân hàng của mình và sẽ ược thực hiện bởi nhân viên của ngân hàng Vietinbank. ● Giải thích
- Khi người dùng nhập chọn chức năng là 1, chương trình sẽ ưa ến chức năng thêm dịch vụ.
- Ban ầu người dùng nhập mã dịch vụ là 23456789, do mã dịch vụ này ã có trong
hệ thống nên chương trình in ra thông báo rằng mã dịch vụ này ã tồn tại trên hệ thống.
- Người dùng nhập lại mã dịch vụ 1234567, mã dịch vụ này chưa có trên hệ thống
nên người dùng tiếp tục nhập thông tin của dịch vụ như tên dịch vụ, mô tả dịch
vụ và in ra thông báo in thông báo thêm dịch vụ thành công.
3.3.3. Chức năng xoá dịch vụ ngân hàng ● Kết quả +) Trường hợp 1: lOMoAR cPSD| 46342985 15
====CHÀO MỪNG BẠN ĐẾN VỚI CHƯƠNG TRÌNH QUẢN LÝ DỊCH VỤ NGÂN HÀNG VIETINBANK====
0. Thoát khỏi chương trình quản lý dịch vụ ngân hàng Vietinbank
1. Nhập thêm thông tin dịch vụ cần quản lý
2. Xóa thông tin dịch vụ cần quản lý
3. Cập nhật lại thông tin dịch vụ cần quản lý
4. Tìm kiếm thông tin dịch vụ cần quản lý
5. In danh sách các dịch vụ sau khi thay ổi
Nhập chức năng mà bạn muốn sử dụng trong chương trình quản lý dịch vụ ngân hàng Vietinbank: 2
Chưa có thông tin của dịch vụ nào trên hệ thống!
Bạn vui lòng nhập thêm thông tin của dịch vụ! +) Trường hợp 2:
====CHÀO MỪNG BẠN ĐẾN VỚI CHƯƠNG TRÌNH QUẢN LÝ DỊCH VỤ NGÂN HÀNG VIETINBANK====
0. Thoát khỏi chương trình quản lý dịch vụ ngân hàng Vietinbank
1. Nhập thêm thông tin dịch vụ cần quản lý
2. Xóa thông tin dịch vụ cần quản lý
3. Cập nhật lại thông tin dịch vụ cần quản lý
4. Tìm kiếm thông tin dịch vụ cần quản lý
5. In danh sách các dịch vụ sau khi thay ổi
Nhập chức năng mà bạn muốn sử dụng trong chương trình quản lý dịch vụ ngân hàng Vietinbank: 2
Nhập mã dịch vụ: 1234567
Không tìm thấy dịch vụ có mã 1234567! Vui lòng nhập lại mã dịch vụ.
Nhập lại mã dịch vụ: 0123456
XOÁ THÔNG TIN DỊCH VỤ THÀNH CÔNG ● Giải thích lOMoAR cPSD| 46342985 16
- Khi người dùng nhập chọn chức năng là 2, chương trình sẽ ưa ến chức năng
xoá dịch vụ +) Trường hợp 1:
Nếu ngay từ khi bắt ầu khởi ộng chương trình mà người dùng sử dụng chức năng
2 luôn mà trong danh sách dịch vụ chưa có thông tin dịch vụ nào thì chương trình sẽ ưa
ra thông báo: “Chưa có thông tin của dịch vụ nào trên hệ thống! Bạn vui lòng nhập thêm
thông tin của dịch vụ!” Sau ó, chương trình sẽ thoát khỏi chức năng 2 +) Trường hợp 2:
Nếu trước khi người dùng lựa chọn sử dụng chức năng 2 ã có thông tin của dịch
vụ rồi thì chương trình sẽ ưa ra yêu cầu người dùng nhập mã dịch vụ của dịch vụ mà
người dùng muốn xoá thông tin.
- Nếu mã dịch vụ mà người dùng nhập không có trong danh sách dịch vụ thì
chương trình sẽ ưa ra thông báo “Mã dịch vụ bạn vừa nhập không có trên hệ
thống!“ và yêu cầu người dùng nhập lại mã dịch vụ.
- Nếu mã dịch vụ ã có trên hệ thống, chương trình ã thực hiện xoá thông tin dịch
vụ ó trên hệ thống và in ra thông báo “Bạn ã xoá thông tin dịch vụ thành công”.
3.3.4. Chức năng cập nhật thông tin dịch vụ ngân hàng ● Kết quả +) Trường hợp 1:
====CHÀO MỪNG BẠN ĐẾN VỚI CHƯƠNG TRÌNH QUẢN LÝ DỊCH VỤ NGÂN HÀNG VIETINBANK====
0. Thoát khỏi chương trình quản lý dịch vụ ngân hàng Vietinbank
1. Nhập thêm thông tin dịch vụ cần quản lý
2. Xóa thông tin dịch vụ cần quản lý
3. Cập nhật lại thông tin dịch vụ cần quản lý
4. Tìm kiếm thông tin dịch vụ cần quản lý
5. In danh sách các dịch vụ sau khi thay ổi
Nhập chức năng mà bạn muốn sử dụng trong chương trình quản lý dịch vụ ngân hàng Vietinbank: 3 lOMoAR cPSD| 46342985 17
Chưa có thông tin của dịch vụ nào trên hệ thống!
Bạn vui lòng nhập thêm thông tin của dịch vụ! +) Trường hợp 2:
====CHÀO MỪNG BẠN ĐẾN VỚI CHƯƠNG TRÌNH QUẢN LÝ DỊCH VỤ NGÂN HÀNG VIETINBANK====
0. Thoát khỏi chương trình quản lý dịch vụ ngân hàng Vietinbank
1. Nhập thêm thông tin dịch vụ cần quản lý
2. Xóa thông tin dịch vụ cần quản lý
3. Cập nhật lại thông tin dịch vụ cần quản lý
4. Tìm kiếm thông tin dịch vụ cần quản lý
5. In danh sách các dịch vụ sau khi thay ổi
Nhập chức năng mà bạn muốn sử dụng trong chương trình quản lý dịch vụ ngân hàng Vietinbank: 3
Nhập mã dịch vụ: 1234567
Không tìm thấy dịch vụ có mã 1234567! Vui lòng nhập lại mã dịch vụ.
Nhập lại mã dịch vụ cần cập nhật: 0123456
Vui lòng iền YES nếu bạn muốn sửa ổi thông tin!
Vui lòng nhân Enter ể bỏ qua nếu bạn không muốn sửa ổi thông tin
Nhập yêu cầu sửa tên dịch vụ: YES
Nhập lại tên dịch vụ: abc
Nhập yêu cầu sửa mô tả dịch vụ: nhấn Enter
BẠN ĐÃ CẬP NHẬT THÔNG TIN THÀNH CÔNG ● Giải thích
- Khi người dùng nhập chọn chức năng là 3, chương trình sẽ ưa ến chức năng
xoá dịch vụ +) Trường hợp 1:
Nếu ngay từ khi bắt ầu khởi ộng chương trình mà người dùng sử dụng chức năng
3 luôn mà trong danh sách dịch vụ chưa có thông tin dịch vụ nào thì chương trình sẽ
ưa ra thông báo: “Chưa có thông tin của dịch vụ nào trên hệ thống! lOMoAR cPSD| 46342985 18
Bạn vui lòng nhập thêm thông tin của dịch vụ!”
Sau ó, chương trình sẽ thoát khỏi chức năng 3 +) Trường hợp 2:
Nếu trước khi người dùng lựa chọn sử dụng chức năng 2 ã có thông tin của dịch
vụ rồi thì chương trình sẽ ưa ra yêu cầu người dùng nhập mã dịch vụ của dịch vụ mà
người dùng muốn cập nhật.
- Nếu mã dịch vụ mà người dùng nhập không có trong danh sách dịch vụ thì
chương trình sẽ ưa ra thông báo “Mã dịch vụ bạn vừa nhập không có trên hệ
thống!“ và yêu cầu người dùng nhập lại mã dịch vụ.
- Nếu mã dịch vụ mà người dùng nhập ã có trong danh sách, người dùng bắt ầu
nhập lựa chọn thông tin cần cập nhật, iền YES nếu muốn cập nhật, nhấn Enter
nếu thông tin không cần cập nhật. Cuối cùng in ra thông báo “Bạn ã cập nhật thông tin thành công”.
3.3.5. Chức năng tìm kiếm thông tin của dịch vụ: ● Kết quả +) Trường hợp 1:
====CHÀO MỪNG BẠN ĐẾN VỚI CHƯƠNG TRÌNH QUẢN LÝ DỊCH VỤ NGÂN HÀNG VIETINBANK====
0. Thoát khỏi chương trình quản lý dịch vụ ngân hàng Vietinbank
1. Nhập thêm thông tin dịch vụ cần quản lý
2. Xóa thông tin dịch vụ cần quản lý
3. Cập nhật lại thông tin dịch vụ cần quản lý
4. Tìm kiếm thông tin dịch vụ cần quản lý
5. In danh sách các dịch vụ sau khi thay ổi
Nhập chức năng mà bạn muốn sử dụng trong chương trình quản lý dịch vụ ngân hàng Vietinbank: 4
Chưa có thông tin của dịch vụ nào trên hệ thống!
Bạn vui lòng nhập thêm thông tin của dịch vụ! +) Trường hợp 2: lOMoAR cPSD| 46342985 19
====CHÀO MỪNG BẠN ĐẾN VỚI CHƯƠNG TRÌNH QUẢN LÝ DỊCH VỤ NGÂN HÀNG VIETINBANK====
0. Thoát khỏi chương trình quản lý dịch vụ ngân hàng Vietinbank
1. Nhập thêm thông tin dịch vụ cần quản lý
2. Xóa thông tin dịch vụ cần quản lý
3. Cập nhật lại thông tin dịch vụ cần quản lý
4. Tìm kiếm thông tin dịch vụ cần quản lý
5. In danh sách các dịch vụ sau khi thay ổi
Nhập chức năng mà bạn muốn sử dụng trong chương trình quản lý dịch vụ ngân hàng Vietinbank: 4
Nhập mã dịch vụ của dịch vụ cần tìm kiếm thông tin: 123
Mã dịch vụ bạn vừa nhập không có trên hệ thống!
Bạn vui lòng nhập lại mã dịch vụ: abc
Mã dịch vụ bạn vừa nhập không có trên hệ thống!
Bạn vui lòng nhập lại mã dịch vụ: 012
Thông tin của dịch vụ cần tìm kiếm là:
Tên dịch vụ: Cấp lại thẻ ngân hàng Mã dịch vụ: 012
Mô tả về dịch vụ: Dịch vụ cấp lại thẻ ngân hàng sẽ ược thực hiện khi khách hàng
có yêu cầu muốn cấp lại thẻ ngân hàng của mình và sẽ ược thực hiện bởi nhân viên của ngân hàng Vietinbank. ● Giải thích
- Khi người dùng sử dụng nhập chức năng 4 thì chương trình sẽ ưa người dùng
ến chức năng: Tìm kiếm thông tin dịch vụ cần quản lý. +) Trường hợp 1:
Nếu ngay từ khi bắt ầu khởi ộng chương trình mà người dùng sử dụng chức năng
4 luôn mà trong danh sách dịch vụ chưa có thông tin dịch vụ nào thì chương trình sẽ
ưa ra thông báo: “Chưa có thông tin của dịch vụ nào trên hệ thống!
Bạn vui lòng nhập thêm thông tin của dịch vụ!” lOMoAR cPSD| 46342985 20
Sau ó, chương trình sẽ thoát khỏi chức năng 4 +) Trường hợp 2:
Nếu trước khi người dùng lựa chọn sử dụng chức năng 4 ã có thông tin của dịch
vụ rồi thì chương trình sẽ ưa ra yêu cầu người dùng nhập mã dịch vụ của dịch vụ mà
người dùng muốn tìm kiếm.
- Nếu mã dịch vụ mà người dùng nhập không có trong danh sách dịch vụ thì
chương trình sẽ ưa ra thông báo “Mã dịch vụ bạn vừa nhập không có trên hệ
thống!“ và yêu cầu người dùng nhập lại mã dịch vụ. Nếu người dùng vẫn
nhập mã dịch vụ không có trong danh sách dịch vụ thì chương trình sẽ vẫn
yêu cầu người dùng nhập lại mã dịch vụ ến khi người dùng nhập úng mã dịch
vụ có trong danh sách dịch vụ mới thực hiện bước tiếp theo.
- Nếu mã dịch vụ có trong hệ thống thì chương trình sẽ in ra các thông tin của
dịch vụ bao gồm: Tên dịch vụ, Mã dịch vụ, Mô tả dịch vụ.
3.3.6. Chức năng hiển thị thông tin của dịch vụ sau khi thay ổi ● Kết quả +) Trường hợp 1:
====CHÀO MỪNG BẠN ĐẾN VỚI CHƯƠNG TRÌNH QUẢN LÝ DỊCH VỤ NGÂN HÀNG VIETINBANK====
0. Thoát khỏi chương trình quản lý dịch vụ ngân hàng Vietinbank
1. Nhập thêm thông tin dịch vụ cần quản lý
2. Xóa thông tin dịch vụ cần quản lý
3. Cập nhật lại thông tin dịch vụ cần quản lý
4. Tìm kiếm thông tin dịch vụ cần quản lý
5. In danh sách các dịch vụ sau khi thay ổi
Nhập chức năng mà bạn muốn sử dụng trong chương trình quản lý dịch vụ ngân hàng Vietinbank: 5
DANH SÁCH DỊCH VỤ CÓ TRÊN HỆ THỐNG NGÂN HÀNG VIETINBANK HIỆN ĐANG TRỐNG. +) Trường hợp 2: