Triết học Mác-Lênin
Danh sách Tài liệu
-
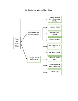
Sơ đồ hóa môn Triết học Mác - Lênin Bài 1 | Đại học Sư phạm Hà Nội
368 184 lượt tải 11 trangSơ đồ hóa môn Triết học Mác - Lênin Bài 1 của Đại học Sư phạm Hà Nội giúp bạn củng cố kiến thức, ôn tập và đạt kết quả cao trong kỳ thi sắp tới. Mời bạn đọc đón xem!
Danh mục: Trường Đại học Sư Phạm Hà NộiMôn: Triết học Mác-LêninDạng: Lý thuyết, Tóm tắtTác giả: Hậu1 năm trước -
Trình bày hai xu hướng của phát triển của dân tộc trong chủ nghĩa tư bản? Câu hỏi tự luận ôn tập Triết học Mác - Lênin
391 196 lượt tải 2 trangHãy Trình bày hai xu hướng của phát triển của dân tộc trong chủ nghĩa tư bản? Câu hỏi tự luận ôn tập Triết học Mác - Lênin của trường Đại học Sư phạm Hà Nội. Tài liệu giúp bạn củng cố kiến thức, ôn tập và đặt kết quả cao trong kỳ thi sắp tới. Mời bạn đọc đón xem!
Danh mục: Trường Đại học Sư Phạm Hà NộiMôn: Triết học Mác-LêninDạng: Bài tập, Tự luậnTác giả: Hậu1 năm trước -
Cạnh tranh và độc quyền trong nền kinh tế thị trường | Đại học Sư Phạm Hà Nội
431 216 lượt tải 29 trangCạnh tranh và độc quyền trong nền kinh tế thị trường | Đại học Sư Phạm Hà Nội với những kiến thức và thông tin bổ ích giúp sinh viên tham khảo, ôn luyện và phục vụ nhu cầu học tập của mình cụ thể là có định hướng, ôn tập, nắm vững kiến thức môn học và làm bài tốt trong những bài kiểm tra, bài tiểu luận, bài tập kết thúc học phần, từ đó học tập tốt và có kết quả cao cũng như có thể vận dụng tốt những kiến thức mình đã học vào thực tiễn cuộc sống.
Danh mục: Trường Đại học Sư Phạm Hà NộiMôn: Triết học Mác-LêninDạng: Tài liệu, Lý thuyếtTác giả: Kim Oanh1 năm trước -
Lê hùng - tóm tắt youtube thầy Lê Hùng Triết học 123 | môn Triết học Mác -Lênin | Đại học sư phạm Hà nội
586 293 lượt tải 25 trangLê hùng - tóm tắt youtube thầy Lê Hùng Triết học 123 | môn Triết học Mác -Lênin | Đại học sư phạm Hà nội với những kiến thức và thông tin bổ ích giúp sinh viên tham khảo, ôn luyện và phục vụ nhu cầu học tập của mình cụ thể là có định hướng, ôn tập, nắm vững kiến thức môn học và làm bài tốt trong những bài kiểm tra, bài tiểu luận, bài tập kết thúc học phần, từ đó học tập tốt và có kết quả cao cũng như có thể vận dụng tốt những kiến thức mình đã học vào thực tiễn cuộc sống. Mời bạn đọc đón xem!
Danh mục: Trường Đại học Sư Phạm Hà NộiMôn: Triết học Mác-LêninDạng: Tài liệuTác giả: Kim Oanh1 năm trước -
Đề cương ôn tập Triết HK | môn Triết học Mác -Lênin | Đại học sư phạm Hà nội
370 185 lượt tải 35 trangĐề cương ôn tập Triết HK | môn Triết học Mác -Lênin | Đại học sư phạm Hà nội với những kiến thức và thông tin bổ ích giúp sinh viên tham khảo, ôn luyện và phục vụ nhu cầu học tập của mình cụ thể là có định hướng, ôn tập, nắm vững kiến thức môn học và làm bài tốt trong những bài kiểm tra, bài tiểu luận, bài tập kết thúc học phần, từ đó học tập tốt và có kết quả cao cũng như có thể vận dụng tốt những kiến thức mình đã học vào thực tiễn cuộc sống. Mời bạn đọc đón xem!
Danh mục: Trường Đại học Sư Phạm Hà NộiMôn: Triết học Mác-LêninDạng: Đề cươngTác giả: Kim Oanh1 năm trước -
Nguồn gốc, bản chất Nhà nước , liên hệ thực tiễn | môn Triết học Mác -Lênin | Đại học sư phạm Hà nội
378 189 lượt tải 6 trangNguồn gốc, bản chất Nhà nước , liên hệ thực tiễn | môn Triết học Mác -Lênin | Đại học sư phạm Hà nội với những kiến thức và thông tin bổ ích giúp sinh viên tham khảo, ôn luyện và phục vụ nhu cầu học tập của mình cụ thể là có định hướng, ôn tập, nắm vững kiến thức môn học và làm bài tốt trong những bài kiểm tra, bài tiểu luận, bài tập kết thúc học phần, từ đó học tập tốt và có kết quả cao cũng như có thể vận dụng tốt những kiến thức mình đã học vào thực tiễn cuộc sống. Mời bạn đọc đón xem!
Danh mục: Trường Đại học Sư Phạm Hà NộiMôn: Triết học Mác-LêninDạng: Tài liệuTác giả: Kim Oanh1 năm trước -
Trích dẫn cho bài NLVH 1 - Văn hay | môn Triết học Mác -Lênin | Đại học sư phạm Hà nội
252 126 lượt tải 10 trangTrích dẫn cho bài NLVH 1 - Văn hay | môn Triết học Mác -Lênin | Đại học sư phạm Hà nội với những kiến thức và thông tin bổ ích giúp sinh viên tham khảo, ôn luyện và phục vụ nhu cầu học tập của mình cụ thể là có định hướng, ôn tập, nắm vững kiến thức môn học và làm bài tốt trong những bài kiểm tra, bài tiểu luận, bài tập kết thúc học phần, từ đó học tập tốt và có kết quả cao cũng như có thể vận dụng tốt những kiến thức mình đã học vào thực tiễn cuộc sống. Mời bạn đọc đón xem!
Danh mục: Trường Đại học Sư Phạm Hà NộiMôn: Triết học Mác-LêninDạng: Tài liệuTác giả: Kim Oanh1 năm trước -
Nguồn gốc, bản chất và đặc trưng | môn Triết học Mác -Lênin | Đại học sư phạm Hà nội
307 154 lượt tải 6 trangNguồn gốc, bản chất và đặc trưng | môn Triết học Mác -Lênin | Đại học sư phạm Hà nội với những kiến thức và thông tin bổ ích giúp sinh viên tham khảo, ôn luyện và phục vụ nhu cầu học tập của mình cụ thể là có định hướng, ôn tập, nắm vững kiến thức môn học và làm bài tốt trong những bài kiểm tra, bài tiểu luận, bài tập kết thúc học phần, từ đó học tập tốt và có kết quả cao cũng như có thể vận dụng tốt những kiến thức mình đã học vào thực tiễn cuộc sống. Mời bạn đọc đón xem!
Danh mục: Trường Đại học Sư Phạm Hà NộiMôn: Triết học Mác-LêninDạng: Tài liệuTác giả: Kim Oanh1 năm trước -
Nhà nước và cách mạng xã hội | môn Triết học Mác -Lênin | Đại học sư phạm Hà nội
555 278 lượt tải 4 trangNhà nước và cách mạng xã hội | môn Triết học Mác -Lênin | Đại học sư phạm Hà nội với những kiến thức và thông tin bổ ích giúp sinh viên tham khảo, ôn luyện và phục vụ nhu cầu học tập của mình cụ thể là có định hướng, ôn tập, nắm vững kiến thức môn học và làm bài tốt trong những bài kiểm tra, bài tiểu luận, bài tập kết thúc học phần, từ đó học tập tốt và có kết quả cao cũng như có thể vận dụng tốt những kiến thức mình đã học vào thực tiễn cuộc sống. Mời bạn đọc đón xem!
Danh mục: Trường Đại học Sư Phạm Hà NộiMôn: Triết học Mác-LêninDạng: Tài liệuTác giả: Kim Oanh1 năm trước -
Triết học chương 7 | môn Triết học Mác -Lênin | Đại học sư phạm Hà nội
140 70 lượt tải 59 trangTriết học chương 7 | môn Triết học Mác -Lênin | Đại học sư phạm Hà nội với những kiến thức và thông tin bổ ích giúp sinh viên tham khảo, ôn luyện và phục vụ nhu cầu học tập của mình cụ thể là có định hướng, ôn tập, nắm vững kiến thức môn học và làm bài tốt trong những bài kiểm tra, bài tiểu luận, bài tập kết thúc học phần, từ đó học tập tốt và có kết quả cao cũng như có thể vận dụng tốt những kiến thức mình đã học vào thực tiễn cuộc sống. Mời bạn đọc đón xem!
Danh mục: Trường Đại học Sư Phạm Hà NộiMôn: Triết học Mác-LêninDạng: Tài liệuTác giả: Kim Oanh1 năm trước