



















Preview text:
Ngày nay, công nghệ thông tin đã được ứng dụng rộng rãi trên mọi lĩnh vực của cuộc
sống. Với tốc độ và tính chính xác, máy tính dã giúp con người tận dụng hiệu quả thời
gian và chất lượng công việc. Việc ứng dụng công nghệ thông tin vào trường học cũng
đã góp phần nâng cao hiệu quả giảng dạy cũng như quản lý của nhà trường.
Với sự phát triển của xã hội, giáo dục đang là mối quan tâm hàng đầu của cả nước.
Cùng với chức năng giáo dục, nhà trường cần quản lý tốt dữ liệu của mọi học sinh
trong trường. Hiện tại, do đặc thù của trường Tiểu học, hệ thống quản lý vẫn chưa
được tin học hóa, dẫn đến mất rất nhiều thời gian và công sức quản lý.
Do đó, nhóm em quyết định chọn đề tài “Phân tích thiết kế hệ thống thông tin cho việc
quản lí học sinh cho 1 trường tiểu học” làm bài tập lớn môn học Phân tích thiết kế hệ
thống. Với mong muốn hệ thống có thể làm giảm số lượng công việc của giáo viên và
tiết kiệm chi phí cũng như thời gian trong công tác quản lý.
Với kinh nghiệm còn non nớt, cùng với kiến thức còn hạn chế, tuy chúng em đã cố
gắng nỗ lực hết mình nhưng đề tài của chúng em vẫn không tránh khỏi những thiếu
sót. Chúng em mong nhận được những đóng góp về thiếu sót của chúng em từ thầy cô
và các bạn để chúng em có thể rút kinh nghiệm và phát triển hệ thống một cách tốt nhất có thể.
Chúng em xin chân thành cảm ơn!
GIỚI THIỆU, MỤC ĐÍCH, PHƯƠNG THỨC HOẠT ĐỘNG,NHU CẦU VÀ LỢI
ÍCH CỦA HỆ THỐNG THỰC
I. Giới Thiệu Hệ Thống Thực (HTT) Quản Lý Học Sinh Trường Tiểu Học
1.Giới thiệu sơ qua về hệ thống
Trong bối cảnh giáo dục ngày nay, việc quản lý thông tin học sinh đóng vai trò vô
cùng quan trọng trong việc tạo ra một môi trường học tập hiệu quả và an toàn. Đặc biệt
ở trường tiểu học, việc quản lý thông tin không chỉ giúp đảm bảo sự tiện lợi trong công
việc quản lý mà còn giúp tăng cường sự giao tiếp và hỗ trợ giữa nhà trường và phụ
huynh. Để thực hiện điều này, hệ thống thực (HTT) quản lý học sinh ra đời với mục
tiêu cung cấp một công cụ toàn diện để quản lý, theo dõi, và phân tích thông tin về học sinh.
II. Cách Hoạt Động của Hệ Thống Thực (HTT) Thu Thập Thông Tin
Thông tin của học sinh được nhập vào HTT thông qua các biểu mẫu hoặc giao diện
nhập liệu trực tuyến, sau đó được lưu trữ trong cơ sở dữ liệu của hệ thống.
Lưu Trữ và Quản Lý Thông Tin
Thông tin được tổ chức một cách cấu trúc trong HTT để có thể truy cập nhanh chóng và tiện lợi. Cập Nhật Thông Tin
Thông tin về học sinh được cập nhật thường xuyên bởi giáo viên và nhân viên quản
lý để đảm bảo tính chính xác và đầy đủ.
Theo Dõi và Phân Tích Dữ Liệu
HTT tự động theo dõi và ghi nhận các thông tin về tiến trình học tập và hành vi của
học sinh, từ đó cung cấp dữ liệu để phân tích và đánh giá. Bảo Mật Thông Tin
HTT áp dụng các biện pháp bảo mật như mã hóa dữ liệu, kiểm soát truy cập, và ghi
nhận các hoạt động truy cập để bảo vệ thông tin cá nhân của học sinh và phụ huynh.
III. Lợi ích của Hệ Thống Thực
Tăng Cường Sự Hiệu Quả và Tiết Kiệm Thời Gian
HTT giúp tự động hóa quy trình quản lý thông tin, từ việc thu thập dữ liệu đến cập
nhật và báo cáo, giúp giảm bớt công việc thủ công và tiết kiệm thời gian cho nhà trường và giáo viên.
Nâng Cao Chất Lượng Giáo Dục
Bằng cách theo dõi và phân tích dữ liệu, HTT cung cấp thông tin cần thiết để đánh
giá hiệu suất học tập, nhận biết vấn đề và xu hướng trong quá trình học, từ đó giúp nhà
trường điều chỉnh chương trình giáo dục và cung cấp hỗ trợ phù hợp cho học sinh.
Tăng Cường Sự Tương Tác và Tham Gia của Học Sinh
Qua việc cung cấp thông tin và phản hồi về tiến trình học tập và hành vi, HTT
khuyến khích sự tương tác và tham gia tích cực của học sinh trong quá trình học tập và
các hoạt động ngoại khóa. Bảo Mật Thông Tin
HTT áp dụng các biện pháp bảo mật như mã hóa dữ liệu, kiểm soát truy cập, và ghi
nhận các hoạt động truy cập để đảm bảo an toàn và bảo mật thông tin cá nhân của học
sinh và phụ huynh cũng như thông tin về điểm số của học sinh.
Nâng Cao Năng Lực Quản Lý
Bằng việc cung cấp các công cụ và thông tin phân tích, HTT giúp nhà trường và giáo
viên có cái nhìn tổng thể và chi tiết về tiến trình học tập của từng học sinh, từ đó hỗ trợ
quyết định và quản lý hiệu quả.
Tạo Điều Kiện Cho Phát Triển Cá Nhân của Học Sinh
Thông qua việc theo dõi và đánh giá tiến trình học tập và hành vi của học sinh, HTT
giúp tạo điều kiện cho sự phát triển cá nhân của học sinh, từ việc xác định mục tiêu
đến việc cung cấp hỗ trợ và phản hồi phù hợp.
IV. Nhu cầu của hệ thống
- Có một số nhu cầu cần xem xét khi nâng cấp hoặc thay đổi hệ thống thông tin quản
lý học sinh. Hệ thống cần cung cấp thông tin chính xác về số lượng học sinh đã nộp hồ
sơ trong năm nay, số lượng hồ sơ có thể nhận thêm trong năm và thông tin khác liên quan.
Điều này giúp nhà trường luôn luôn đảm bảo được số lượng đầu vào hợp lí
- Hệ thống sẽ cung cấp các công cụ phân tích dữ liệu để giúp các cán bộ trường hiểu rõ
hơn về hoạt động của trường. Các báo cáo và số liệu thống kê về thông tin học sinh
như kết quả học tập, các thành tích của học sinh để giáo viên có thể đưa ra các mức
khen thưởng hợp lí, cũng như các kết quả học tập kém hay hành xử chưa tốt của học
sinh để đưa ra mức kỉ luật thích hợp
- Bên cạnh đó, hệ thống cần có các biện pháp bảo mật và an ninh để đảm bảo rằng
thông tin cá nhân của học sinh và phụ huynh cũng như thông tin về điểm số của học
sinh được bảo vệ an toàn. Điều này bao gồm việc áp dụng các chính sách bảo mật,
quản lý quyền truy cập, và sao lưu dữ liệu định kỳ.
- Nhu cầu về hệ thống thông tin trong quản lý trường tiểu học là đảm bảo quản lý
thông tin học sinh hiệu quả, phân tích dữ liệu, tích hợp với các hệ thống khác, và đảm
bảo bảo mật và an ninh thông tin. Vì vậy, dù là xây dựng mới hay nâng cấp/thay đổi,
mục tiêu chính luôn là đảm bảo HTT không chỉ đáp ứng nhu cầu hiện tại mà còn có
khả năng mở rộng và thích ứng với sự biến động trong tương lai. V. Kết Luận
Hệ thống quản lý học sinh tại một trường tiểu học là một hệ thống có khả năng quản
lý thông tin học sinh như cập nhật dữ liệu hồ sơ, thêm mới, sửa xoá hồ sơ. Đồng thời
có thêm chức năng tìm kiếm và thống kê học sinh theo nhiều tiêu chí khác nhau để lập
báo cáo và quyết định khen thưởng hoặc kỉ luật. Ngoài ra hệ thống còn hỗ trợ ban Tài
Chính quản lí học phí, và ban Giám Hiệu lập kế hoạch tuyển sinh, kế hoạch hoạt động
CHƯƠNG I: KHẢO SÁT HỆ THỐNG I.Phương pháp khảo sát
- Phương pháp nghiên cứu tài liệu
Tài Liệu Quy Trình Thu Học Phí Tài Liệu Quy Trình Cập Nhật Tài Liệu Quy Trình Khen Thưởng Hồ Sơ Học Sinh
- Phương pháp phỏng vấn người sử dụng
- Phương pháp phiếu điều tra
- Thông qua quá trình phỏng vấn người sử dụng hệ thống
+ Người sử dụng đánh giá rằng hệ thống này ổn định trong việc quản lý thông tin học
sinh với một số lượng lớn, có chức năng tìm kiếm và thao tác với dữ liệu thông tin.
+ Tuy nhiên người sử dụng cho rằng hệ thống thiếu một số chức năng/tính năng nhất
định như việc phân biệt thông tin học sinh với nhau nhưng gặp một số trường hợp
khiến cho hệ thống vẫn bị dính trùng lặp, khiến họ gặp khó khăn trong việc quản lý,
nếu không xử lý kịp thời thì có thể ảnh hưởng về lâu về dài, còn về công việc của ban
Giám Hiệu như đưa ra phương án tuyển sinh hay tổ chức hoạt động/sự kiện, hệ thống
vẫn chưa thể đề ra một số kế hoạch cụ thể, phải dựa vào bàn bạc giữa người với người
để đưa ra kế hoạch hợp lý.
- Thông qua việc sử dụng phiếu điều tra người sử dụng hệ thống
+ Phần lớn người sử dụng đều cho rằng hệ thống hoạt động ổn định, linh hoạt.
+ Tuy nhiên vẫn tồn tại những điểm bất cập như việc trao đổi các bảng thông
tin như bản dự thảo học phí, bản dự thảo tuyển sinh và hoạt đông giữa các ban
với nhau: hệ thống không thể tự động gửi đi văn bản dự thảo mà phải sử dụng
nền tảng khác như mail, zalo, facebook,.. điều này khá bất tiện khi nền tảng
bảo trì và không thể kiểm tra thường xuyên gây chậm trễ.
+ Vấn đề về tốc độ xử lí thông tin vẫn là vấn đề nhức nhối gây ảnh hưởng
khiến thời gian xử lí hồ sơ của người dùng tải lên website nhà trường khá lâu,
gây ảnh hưởng không nhỏ tới việc học tập của học sinh cũng như phụ huynh
trong việc sắp xếp thời gian hợp lí cho việc đi học của các em. II.Mô tả hệ thống
1. Phân hệ và Chức Năng của Hệ Thống Thực (HTT):
Quản Lý Thông Tin và Hồ Sơ Học Sinh:
HTT lưu trữ và quản lý thông tin cá nhân của học sinh như mã học sinh, họ và tên,
ngày tháng năm sinh, giới tính, trạng thái học sinh, dân tộc, địa chỉ, số điện thoại liên
lạc, thông tin về phụ huynh, quốc tịch, tỉnh/thành phố v.v.
HTT cho phép nhân viên, giáo viên thực hiện sửa đổi thông tin của hồ sơ học sinh, đó
có thể là chỉnh sửa hoặc bổ sung thông tin học sinh khi cần thiết và xóa thông tin học
sinh khi được cấp trên (Hiệu trưởng) cho phép và cấp quyền thực hiện.
Quản Lý Khen Thưởng và Kỷ Luật:
HTT giúp tạo và quản lý danh sách kỷ luật bao gồm mã danh sách, họ tên, ngày sinh,
nội dung kỷ luật, hình thức kỷ luật, mức kỉ luật và danh sách khen thưởng của học sinh
bao gồm mã danh sách, họ tên, ngày sinh, nội dung khen thưởng, thành tích đặc biệt, mức khen thưởng
HTT cho phép nhân viên, giáo viên thực hiện sửa đổi thông tin của danh sách khen
thưởng, đó có thể là chỉnh sửa hoặc bổ sung thông tin khen thưởng khi cần thiết và xóa
thông tin khen thưởng sinh khi được cấp trên (Hiệu trưởng) cho phép và cấp quyền thực hiện.
Quản Lý Kết Quả Học Tập
HTT lưu trữ, quản lý thông tin kết quả học tập về điểm số và thành tích học tập của
học sinh theo từng lớp, hỗ trợ giáo viên có thể quản lý và theo dõi quá trình học tập của học sinh
HTT cho phép nhân viên, giáo viên thực hiện sửa đổi thông tin của kết quả học tập,
đó có thể là chỉnh sửa hoặc bổ sung thông tin khen thưởng khi cần thiết và xóa điểm,
thành tích sinh khi được cấp trên (Hiệu trưởng) cho phép và cấp quyền thực hiện. Quản Lý Tài Chính
HTT lưu trữ, quản lý thông tin về các quy định về học phí, thông tin học phí của các
lớp, đối tượng chính sách của các học viên(nếu có), đồng thời lưu trữ tình hình tài
chính hiện tại của trường, hỗ trợ ban Tài Chính có thể quản lý và theo dõi.
HTT cho phép nhân viên, giáo viên thực hiện sửa đổi thông tin của kết quả học tập, đó
có thể là chỉnh sửa hoặc bổ sung thông tin khen thưởng khi cần thiết và xóa điểm,
thành tích sinh khi được cấp trên (Hiệu trưởng) cho phép và cấp quyền thực hiện Phân Tích Dữ Liệu:
HTT có khả năng phân tích dữ liệu để đánh giá hiệu suất học tập, nhận biết xu hướng
và vấn đề tiềm ẩn, từ đó giúp nhà trường đưa ra các biện pháp cải thiện chất lượng giáo dục. Bảo Mật Thông Tin:
HTT đảm bảo an toàn và bảo mật thông tin cá nhân của học sinh và phụ huynh, bảng
điểm của học sinh, v.v thông qua các biện pháp bảo vệ dữ liệu như mã hóa, kiểm soát
truy cập, và các biện pháp bảo mật khác. 2.Quy trình hoạt động Quy trình thu học phí - Xác định mức thu.
+ Xác định các văn bản của Chính phủ và của UBND tỉnh cũng như tỉnh hình
thực tế tại trường để đề ra mức thu học phí chung phù hợp.
+ Xác định đối tượng được miễn giảm học phí để đề ra mức học phí phù hợp cho từng đối tượng.
- Dự thảo Quyết Định: Dự thảo quyết định về mức thu học của trường.
- Soạn thảo thông báo: Dự thảo thông báo nộp học phí bao gồm thời gian thu,
mức thu và các đối tượng thu học phí.
- Gửi các đơn vị thực hiện: Sau khi Ban giám hiệu duyệt, chuyển thông báo
học phí xuống các Khoa, phòng có liên quan để căn cứ thực hiện.
- Thông báo mức học phí: Thông báo mức học phí cho học sinh và phụ huynh
thông qua các phương tiện như email, tin nhắn, hoặc thông báo trực tuyến.
- Ghi nhận thanh toán: Ghi nhận mọi thanh toán học phí từ học sinh hoặc phụ
huynh, kèm theo thông tin chi tiết như số tiền, ngày thanh toán, và phương thức thanh toán.
- Đốc thúc thu học phí: Hệ thống theo dõi nợ học phí và thông báo cho phụ
huynh về các khoản nợ còn lại.
- Báo cáo, thống kế: Tạo các báo cáo và thống kê liên quan đến tình hình thanh toán học phí, nợ.
Quy trình thêm và nhập hồ sơ học sinh:
- Xác định yêu cầu hồ sơ: Xác định các thông tin cần thiết trong hồ sơ học sinh như
tên, ngày sinh, địa chỉ, thông tin liên lạc, quốc tịch, và các thông tin khác liên quan.
- Mở hồ sơ mới: Tạo một hồ sơ mới cho học sinh trong hệ thống. Mỗi học sinh
thường được gán một số định danh duy nhất để dễ dàng theo dõi và quản lý.
- Nhập thông tin cơ bản: Nhập thông tin cơ bản như tên, giới tính, ngày sinh, quốc tịch
và các thông tin cá nhân khác vào hồ sơ.
- Thêm thông tin về tài chính: Thêm thông tin về học phí, hỗ trợ tài chính, và các chi
tiêu khác liên quan đến học sinh. - Xác nhận thông tin:
+ Tổ chức một bước xác nhận để đảm bảo rằng thông tin đã được nhập đúng và đầy đủ. - Lưu trữ hồ sơ:
+ Lưu trữ hồ sơ học sinh trong cơ sở dữ liệu hoặc hệ thống quản lý học sinh để dễ
dàng truy cập và cập nhật thông tin khi cần thiết.
- Xác nhận và thông báo: Gửi thông báo hoặc xác nhận đến học sinh về việc hồ sơ của
họ đã được thêm thành công và có thể sử dụng trong quá trình học tập.
Quy trình khen thưởng và kỷ luật
Quy trình khen thưởng và kỷ luật trong hệ thống quản lý học sinh trường tiểu
học bao gồm các bước sau: -Thu thập thông tin:
+Thông tin về học sinh: hồ sơ, học lực, hành vi,...
+Thông tin về các quy định: quy trình về chính sách khen thưởng và kỷ luật hiện tại của trường.
- Đánh giá và xác định tiêu chí khen thưởng và kỷ luật: xác định các tiêu chí
đề đánh giá hành vi tích cực và tiêu cực của học sinh và xác định hình thức
khen thưởng và kỷ luật phù hợp đối với từng học sinh đó.
- Gửi danh sách học sinh cho ban giám hiệu duyệt: khi học sinh đạt được các
tiêu chí để đánh giá hành vi tích cực hoặc tiêu cực của học sinh sẽ được thông
báo tới ban giám hiệu để duyệt
-Thông báo đến phụ huynh học sinh: Sau khi ban giám hiệu duyệt, thông báo
sẽ được gửi tới phụ huynh học sinh để phụ huynh học sinh nắm rõ về con mình.
- Áp dụng khen thưởng và kỷ luật:
+ Học sinh được khen thưởng sẽ nhận được các phần thưởng như bằng khen,
tặng phẩm, hoặc những điểm đặc biệt.
+ Học sinh bị kỷ luật sẽ phải chịu những hình thức kỷ luật như nhắc nhở, hoặc bài học bổ sung.
- Ghi nhận và theo dõi:Ghi nhận kết quả khen thưởng và kỷ luật của mỗi học
sinh để theo dõi sự tiến bộ.
2. Những hồ sơ, mẫu biểu, bảng biểu, sơ đồ trong HTT. - Hồ sơ học sinh
- Phiếu báo thu tiền và đơn đề nghị xin miễn giảm học phí
- Phiếu kỷ luật và phiếu khen thưởng - Danh sách khen thưởng: - Bảng điểm - Danh sách miễn giảm:
- Bảng mô tả chung các tài liệu đã thu thập Tên tài liệu Nội dung Người tạo Loại dữ liệu Hồ sơ học sinh Chứa các thông tin Ban Giáo Vụ Tĩnh/ít thay đổi cá nhân của học sinh Bản thông báo thu Chứa thông tin về Ban Tài Chính Tĩnh/ít thay đổi tiền học phí và các khoản thu khác được nhà trường gửi đến từng học sinh, phụ huynh Phiếu khen thưởng Chứa thông tin học Ban Giám Hiệu Tĩnh/ít thay đổi sinh (tên, lớp) và nội dung khen thưởng Phiếu kỉ luật Chứa thông tin học Ban Giám Hiệu Tĩnh/ít thay đổi sinh (tên, lớp) và nội dung kỉ luật Bảng điểm Chứa thông tin về Ban Giáo Vụ Động điểm từng môn của từng học sinh Danh sách khen Chứa thông tin về Ban Giáo Vụ Tĩnh/ít thay đổi thưởng khen thưởng của học sinh từng lớp Danh sách miễn Chứa thông tin về Ban Tài Chính Tĩnh/ít thay đổi giảm học sinh được miễn giảm học phí
CHƯƠNG II: PHÂN TÍCH HỆ THỐNG
I. Sơ đồ phân rã chức năng
Dựa vào cơ cấu tổ chức có 3 bộ phận sẽ thực hiện 3 nhóm chức năng như sau:
Ban giáo vụ thực hiện quản lý thông tin học sinh
Ban quản lý thực hiện quản lý tài chính
Ban giám hiệu thực hiện quản lý và quyết định phê duyệt.
II.Sơ đồ dòng dữ liệu hệ thống
1.Sơ đồ DFD quản lý học sinh tại một trường tiểu học mức đỉnh
2.Sơ đồ dòng tiến trình quản lý thông tin học sinh
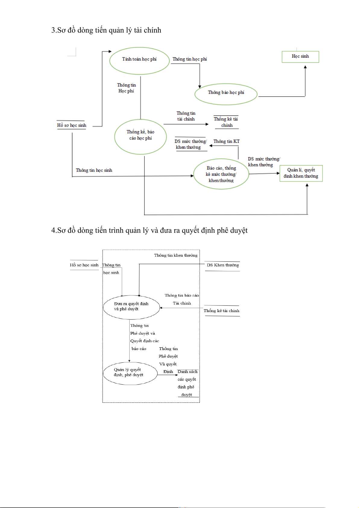
3.Sơ đồ dòng tiến quản lý tài chính
4.Sơ đồ dòng tiến trình quản lý và đưa ra quyết định phê duyệt III. Sơ đồ quan hệ
- Từ “Hồ sơ học sinh”: xác định thực thể Hồ Sơ Học Sinh
- Từ “Bảng điểm”: xác định thực thể “Điểm”
- Từ “Danh sách khen thưởng của lớp” xác định thực thể “Danh Sách Khen Thưởng Của Lớp”
- Từ “Danh sách kỷ luật” xác định thực thể “Danh Sách Kỷ Luật Của Lớp”
- Từ “Danh sách miễn giảm học phí” xác định thực thể “Danh Sách Miễn Giảm”
Tên KTT khác (không xây dựng từ mẫu biểu): - Lớp - Môn học - Giáo Viên Ta có:
- Hồ Sơ Học Sinh (Mã học sinh, Họ và tên, Ngày sinh, Giới tính, Trạng thái học sinh,
Dân tộc, Quốc tịch, Địa chỉ thường trú, Sdt, Đối tượng chính sách)
-Bảng Điểm (Mã bảng điểm, Mã lớp, Mã học sinh, Mã môn học, Tên học sinh, Tên
lớp, Tên môn học, Điểm 1, Điểm 2, …, Điểm n, Hệ số của điểm 1, Hệ số của điểm 2,
…, Hệ số của điểm n, Tên học kỳ)
- Danh Sách Khen Thưởng Của Lớp (Mã danh sách khen thưởng, Mã học sinh, Mã
lớp, Tên lớp, Khối, Năm học, Họ tên học sinh, Ngày sinh, Nội dung khen thưởng,
Thành tích khen thưởng, Mức khen thưởng)
- Danh Sách Kỉ Luật Của Lớp (Mã danh sách kỉ luật, Mã học sinh, Mã lớp,Tên lớp,
khối, Năm học,Họ tên học sinh, Ngày sinh, Nội dung kỉ luật, Mức kỉ luật)
- Học Phí(Mã thanh toán, Mã học sinh, Tên học sinh, Mã lớp, Tên lớp, Mã phí ,Tên
phí, Tháng, Số tiền, Miễn giảm/Khấu trừ, Thành tiền)
-Danh Sách Miễn Giảm (Mã danh sách miễn giảm, Năm học, Mã Học Sinh,Mã
lớp ,Nghị định căn cứ, Họ tên học sinh, Ngày sinh, Địa chỉ thường trú, Tên lớp, Đối
tượng chính sách, Ghi chú)
- Lớp (Mã lớp, Tên lớp, Sĩ số, Giáo viên chủ nhiệm, Khóa học, Niên khóa)
- Môn học (Mã môn học, Tên môn học, Giáo viên dạy)
- Giáo Viên(Mã giáo viên, Tên giáo viên, Ngày sinh, Địa chỉ, sđt) Kiểu Thực thể Thuộc tính khóa Hồ Sơ Học Sinh Mã học sinh Môn Học Mã môn học Danh Sách Miễn Giảm Mã danh sách miễn giảm Lớp Mã lớp Bảng Điểm Mã bảng điểm
Danh Sách Khen Thưởng Mã danh sách khen thưởng Danh Sách Kỉ Luật Mã danh sách kỉ luật Học Phí Mã thanh toán Giáo Viên Mã giáo viên
4.Xác định các liên kết Kiểu thực thể Tên liên kết Kiểu thực thể Lớp Có Hồ Sơ Học Sinh 1 - N Hồ sơ học sinh Có Điểm 1 - N Danh sách đối Có Hồ Sơ Học Sinh tượng miễn 1 - N giảm Hồ Sơ Học Có Học Phí Sinh 1 - N Lớp Có Danh Sách 1 - N Khen Thưởng Lớp Có Danh Sách Kỷ 1 - N Luật Điểm Của Môn Học N - 1 Giáo Viên Dạy Môn Học 1 - N Giáo Viên Chủ Nhiệm Lớp 1 - 1 Chuẩn Hóa 3NF
*Hồ Sơ Học Sinh (Mã học sinh, Họ tên, Ngày sinh, Giới tính, Trạng thái học sinh, Dân
tộc, Quốc tịch, Địa chỉ thường trú, Sdt, Đối tượng chính sách) 1NF:
Các thuộc tính ngoài khóa đều là thuộc tính đơn trị
=> Quan hệ đã đạt chuẩn 1NF 2NF:
Các thuộc tính ngoài khóa đều phụ thuộc hoàn toàn vào khóa
=> Quan hệ đã đạt chuẩn 2NF 3NF: Không có PTH bắc cầu
=> Quan hệ đã đạt chuẩn 3NF
Sau khi chuẩn hoá 3NF ta có các thực thể sau:
-Hồ Sơ Học Sinh (Mã học sinh, Họ tên, Ngày sinh, Giới tính, Trạng thái học sinh, Dân
tộc, Quốc tịch, Địa chỉ thường trú, Sdt, Đối tượng chính sách)
*Bảng Điểm (Mã bảng điểm, Mã lớp, Mã học sinh, Mã môn học, Tên học sinh, Tên
lớp, Tên môn học, Điểm 1, Điểm 2, …, Điểm n, Hệ số của điểm 1, Hệ số của điểm 2,
…, Hệ số của điểm n, Tên học kỳ) 1NF:
Thuộc tính đa trị: Mã học sinh, Mã môn học, Tên học sinh,, Tên môn học, Điểm 1,
Điểm 2, …, Điểm n, Hệ số của điểm 1, Hệ số của điểm 2,…, Hệ số của điểm n) => Xử lý:
- Thông Tin Đầu Bảng Điểm(Mã bảng điểm, Mã lớp, Tên lớp, Tên học kỳ)
- Chi Tiết Bảng Điểm(Mã bảng điểm, Mã học sinh, Mã môn học, Tên học sinh, Tên
môn học, Điểm 1, Điểm 2, …, Điểm n, Hệ số của điểm 1, Hệ số của điểm 2,…, Hệ số của điểm n) 2NF:
-Xét thực thể “Chi Tiết Bảng Điểm” tồn Tại PTH:
Mã Học Sinh-> Tên Học Sinh
Mã Học Sinh, Mã Môn Học -> Điểm 1, Điểm 2, …, Điểm n, Hệ số của điểm 1, Hệ số
của điểm 2,…, Hệ số của điểm n => Xử lý
- Chi Tiết Bảng Điểm(Mã bảng điểm, Mã học sinh, Mã môn học, Tên môn học, Điểm
1, Điểm 2, …, Điểm n, Hệ số của điểm 1, Hệ số của điểm 2,…, Hệ số của điểm n)
- Học Sinh(Mã học sinh, Tên học sinh) 3NF:
-Xét thực thể “Thông Tin Đầu Bảng Điểm” tồn Tại PTH: Mã lớp -> Tên lớp => Xử lý
- Thông Tin Đầu Bảng Điểm(Mã bảng điểm, Mã lớp, Tên học kỳ) - Lớp(Mã lớp, Tên lớp)
-Xét thực thể “Chi Tiết Bảng Điểm” tồn tại PTH
Mã môn học -> Tên môn học
Mã Học Sinh, Mã Môn Học -> Tên môn học, Điểm 1, Điểm 2, …, Điểm n, Hệ số của
điểm 1, Hệ số của điểm 2,…, Hệ số của điểm n => Xử lý:
- Chi Tiết Bảng Điểm(Mã bảng điểm, Mã học sinh, Mã môn học)
- Môn học(Mã môn học, Tên môn học)
- Điểm môn học(Mã học sinh, Mã môn học, Điểm 1, Điểm 2, …, Điểm n, Hệ số của
điểm 1, Hệ số của điểm 2,…, Hệ số của điểm n)
Sau khi chuẩn hoá 3NF ta có các thực thể sau:
- Chi Tiết Bảng Điểm(Mã bảng điểm, Mã học sinh, Mã môn học)
- Môn học(Mã môn học, Tên môn học)
- Điểm môn học(Mã học sinh, Mã môn học, Điểm 1, Điểm 2, …, Điểm n, Hệ số của
điểm 1, Hệ số của điểm 2,…, Hệ số của điểm n)
- Học Sinh(Mã học sinh, Tên học sinh)
- Thông Tin Đầu Bảng Điểm(Mã bảng điểm, Mã lớp, Tên học kỳ) - Lớp(Mã lớp, Tên lớp)
*Danh Sách Khen Thưởng Của Lớp (Mã danh sách khen thưởng, Mã học sinh, Mã
lớp, Tên lớp, Khối, Năm học, Họ tên học sinh, Ngày sinh, Nội dung khen thưởng,
Thành tích khen thưởng, Mức khen thưởng) 1NF:
Thuộc tính đa trị: Mã học sinh, nội dung khen thưởng, Thành tích khen thưởng, Mức khen thưởng =>Xử lý:
- Thông Tin Đầu Danh Sách Khen Thưởng(Mã danh sách khen thưởng, Mã lớp, Tên lớp, Khối, Năm học)
- Chi Tiết Học sinh Khen Thưởng(Mã danh sách khen thưởng, Mã học sinh, Nội dung
khen thưởng, Thành tích khen thưởng, Mức khen thưởng) 2NF:
-Xét thực thể “ Chi Tiết Học sinh Khen Thưởng” tồn tại PTH:
Mã học sinh -> Họ tên học sinh, Ngày sinh =>Xử lý:
- Chi Tiết Học sinh Khen Thưởng (Mã danh sách khen thưởng, Mã học sinh, nội dung
khen thưởng, Thành tích khen thưởng, Mức khen thưởng)
- Học Sinh(Mã học sinh, Họ tên học sinh, Ngày sinh) 3NF:
-Xét thực thể “Thông Tin Đầu Danh Sách Khen Thưởng” tồn tại PTH:
Mã lớp -> Tên lớp, Khối =>Xử lý:
-Thông tin đầu danh sách khen thưởng(Mã Danh sách khen thưởng, Mã Lớp, Năm học)
-Lớp(Mã lớp, tên lớp, khối)
Sau khi chuẩn hoá 3NF ta có các thực thể sau:
- Chi Tiết Học sinh Khen Thưởng (Mã danh sách khen thưởng, Mã học sinh, nội dung
khen thưởng, Thành tích khen thưởng, Mức khen thưởng)
- Học Sinh(Mã học sinh, Họ tên học sinh, Ngày sinh)
-Thông tin đầu danh sách khen thưởng(Mã Danh sách khen thưởng, Mã Lớp, Năm học)
-Lớp(Mã lớp, tên lớp, khối)
*Danh Sách Kỉ Luật Của Lớp (Mã danh sách kỉ luật, Mã học sinh, Mã lớp,Tên lớp,
khối, Năm học,Họ tên học sinh, Ngày sinh, Nội dung kỉ luật, Mức kỉ luật) 1NF:
Thuộc tính đa trị: Mã học sinh, Nội dung kỷ luật, Thành tích khen thưởng, Mức kỷ luật =>Xử lý:
- Thông Tin Đầu Danh Sách Kỷ Luật(Mã danh sách kỷ luật, Mã lớp, Tên lớp, Khối, Năm học)
- Chi Tiết Học sinh Kỷ Luật (Mã danh sách kỷ luật, Mã học sinh, Nội dung kỷ luật, Mức kỷ luật) 2NF:
-Xét thực thể “ Chi Tiết Học sinh Kỷ Luật” tồn tại PTH:
Mã học sinh -> Họ tên học sinh, Ngày sinh =>Xử lý:
- Chi Tiết Học sinh Kỷ Luật (Mã danh sách kỷ luật
, Mã học sinh, nội dung kỷ luật, Thành Mức kỷ luật)
- Học Sinh(Mã học sinh, Họ tên học sinh, Ngày sinh) 3NF:
-Xét thực thể “Thông Tin Đầu Danh Sách Kỷ Luật” tồn tại PTH:
Mã lớp -> Tên lớp, Khối =>Xử lý:
-Thông tin đầu danh sách kỷ luật(Mã danh sách kỷ luật, Mã lớp, Năm học)
-Lớp(Mã lớp, Tên lớp, Khối)
Sau khi chuẩn hoá 3NF ta có các thực thể sau:
- Chi Tiết Học sinh Kỷ Luật (Mã danh sách kỷ luật
, Mã học sinh, nội dung kỷ luật, Mức kỷ luật)
- Học Sinh(Mã học sinh, Họ tên học sinh, Ngày sinh)
-Thông tin đầu danh sách kỷ luật(Mã danh sách kỷ luật, Mã lớp, Năm học)
-Lớp(Mã lớp, Tên lớp, Khối)
*Học Phí(Mã thanh toán, Mã học sinh, Tên học sinh, Mã lớp, Tên lớp, Mã phí ,Tên
phí, Tháng, Số tiền, Miễn giảm/Khấu trừ, Thành tiền) 1NF:
- Thuộc tính đa trị: Mã Phí, Tên Phí, Tháng, Số Tiền, Miễn giảm/Khấu trừ, Thành Tiền => Xử lý:
- Thông Tin Đầu Học Phí(Mã thanh toán, Mã học sinh, Tên học sinh, Mã lớp, Lớp )
- Chi Tiết Học Phí(Mã thanh toán, Mã phí, Tên phí, Tháng, Số tiền, Miễn
giảm/Khấu trừ, Thành tiền ) 2NF:
- Xét thực thể “Chi Tiết Học Phí” tồn tại PTH
Mã phí -> Tên Phí, Tháng, Số Tiền, Miễn giảm/Khấu trừ, Thành Tiền => Xử lý:
-Chi Tiết Học Phí (Mã thanh toán, Mã phí)
- Khoản phí(Mã phí, Tên Phí, Tháng, Số Tiền, Miễn giảm/Khấu trừ, Thành Tiền) 3NF:
- Xét thực thể “Thông Tin Đầu Học Phí” tồn tại PTH
Mã học sinh -> Tên học sinh, Tên lớp Mã lớp -> Tên lớp => Xử lý:
- Thông Tin Đầu Học Phí (Mã thanh toán, Mã học sinh, Mã lớp)
- Học Sinh(Mã học sinh, Tên học sinh) - Lớp(Mã lớp, Tên lớp)
Sau khi chuẩn hoá 3NF ta có các thực thể sau:
-Chi Tiết Học Phí (Mã thanh toán, Mã phí)
- Khoản phí(Mã phí, Tên Phí, Tháng, Số Tiền, Miễn giảm/Khấu trừ, Thành Tiền)
- Thông Tin Đầu Học Phí (Mã thanh toán, Mã học sinh, Mã lớp)
- Học Sinh(Mã học sinh, Tên học sinh) - Lớp(Mã lớp, Tên lớp)
*Danh Sách Miễn Giảm (Mã danh sách miễn giảm, Năm học, Mã Học Sinh, Mã lớp,
Nghị định căn cứ, Họ tên học sinh, Ngày sinh, Địa chỉ thường trú, Tên lớp, Đối tượng chính sách, Ghi chú) 1NF:
- Thuộc tính đa trị: Mã Học Sinh, Mã lớp, Mã lớp, Họ tên học sinh, Ngày sinh, Địa chỉ
thường trú, Tên lớp, Đối tượng chính sách, Ghi chú => Xử lý:
- Thông Tin Đầu Danh Sách Miễn Giảm(Mã danh sách miễn giảm, Năm học, Nghị định căn cứ)
- Chi Tiết Danh Sách Miễn Giảm(Mã danh sách miễn giảm, Mã Học Sinh, Mã lớp, Họ
tên học sinh, Ngày sinh, Địa chỉ thường trú, Tên lớp, Đối tượng chính sách, Ghi chú) 2NF:
- Xét thực thể “Chi Tiết Danh Sách Miễn Giảm” tồn tại PTH:
Mã học sinh -> Họ tên học sinh, Ngày sinh, Hộ khẩu => Xử lý:
-Chi Tiết Danh Sách Miễn Giảm (Mã danh sách miễn giảm, Mã học sinh, Mã lớp, Tên lớp, Ghi chú)
-Học Sinh(Mã học sinh, Họ tên học sinh, Ngày sinh, Địa chỉ thường trú, Đối tượng chính sách) 3NF:
- Xét thực thể “Chi Tiết Danh Sách Miễn Giảm”, tồn tại PTH
Mã lớp -> Tên lớp, Khoá học
-Chi Tiết Danh Sách Miễn Giảm (Mã danh sách miễn giảm, Mã học sinh, Mã lớp, Ghi chú) -Lớp(Mã lớp, Tên lớp)
Sau khi chuẩn hoá 3NF ta có các thực thể sau:
- Thông Tin Đầu Danh Sách Miễn Giảm(Mã danh sách miễn giảm, Năm học, Nghị định căn cứ)
-Học Sinh(Mã học sinh, Họ tên học sinh, Ngày sinh, Địa chỉ thường trú, Đối tượng chính sách)
-Chi Tiết Danh Sách Miễn Giảm (Mã danh sách miễn giảm, Mã học sinh, Mã lớp, Ghi chú) -Lớp(Mã lớp,Tên lớp)
*Lớp (Mã lớp, Tên lớp, Sĩ số, Mã giáo viên, Tên Giáo viên chủ nhiệm, Khóa học, Niên khóa) 1NF:
Các thuộc tính ngoài khóa đều là thuộc tính đơn trị
=> Quan hệ đã đạt chuẩn 1NF 2NF:
Các thuộc tính ngoài khóa đều phụ thuộc hoàn toàn vào khóa
=> Quan hệ đã đạt chuẩn 2NF 3NF:
Tồn tại PTH: Mã giáo viên -> Tên giáo viên chủ nhiệm => Xử lý:
- Lớp(Mã lớp, Tên lớp, Sĩ số, Mã giáo viên, Khóa học, Niên khóa)
- Giáo Viên Chủ Nhiệm(Mã giáo viên, Tên giáo viên)
Sau khi chuẩn hoá 3NF ta có các thực thể sau:
- Lớp(Mã lớp, Tên lớp, Sĩ số, Mã giáo viên, Khóa học, Niên khóa)
- Giáo Viên Chủ Nhiệm(Mã giáo viên, Tên giáo viên)
*Môn học (Mã môn học, Tên môn học, Giáo viên dạy) 1NF:
Các thuộc tính ngoài khóa đều là thuộc tính đơn trị
=> Quan hệ đã đạt chuẩn 1NF 2NF:
Các thuộc tính ngoài khóa đều phụ thuộc hoàn toàn vào khóa
=> Quan hệ đã đạt chuẩn 2NF 3NF: Tồn tại PTH
Mã giáo viên -> Tên giáo viên chủ nhiệm => Xử lý:
- Môn Học (Mã môn học, Tên môn học, Mã giáo viên)
- Giáo Viên Dạy(Mã giáo viên, Tên giáo viên)
Sau khi chuẩn hoá 3NF ta có các thực thể sau:
- Môn Học (Mã môn học, Tên môn học, Mã giáo viên)
- Giáo Viên Dạy(Mã giáo viên, Tên giáo viên)
*Giáo Viên(Mã giáo viên, Tên giáo viên, Ngày sinh, Địa chỉ, Sđt) 1NF:
Các thuộc tính ngoài khóa đều là thuộc tính đơn trị
=> Quan hệ đã đạt chuẩn 1NF 2NF:
Các thuộc tính ngoài khóa đều phụ thuộc hoàn toàn vào khóa
=> Quan hệ đã đạt chuẩn 2NF 3NF: Không có PTH bắc cầu
=> Quan hệ đã đạt chuẩn 3NF
Sau khi chuẩn hoá 3NF ta có các thực thể sau:
-Giáo Viên(Mã giáo viên, Tên giáo viên, Ngày sinh, Địa chỉ, Sđt) Sơ đồ quan hệ: