



















Preview text:
TRƯỜNG ĐẠI HỌC THƯƠNG MẠI
BỘ MÔN MARKETING CĂN BẢN ĐỀ TÀI:
PHÂN TÍCH SỰ ẢNH HƯỞNG CỦA CÁC YẾU TỐ MÔI TRƯỜNG
MARKETING VI MÔ ĐẾN CÁC HOẠT ĐỘNG MARKETING CỦA
SẢN PHẨM “BẾP TỪ ĐÔI SHB9101” CỦA “CÔNG TY SUNHOUSE”.
Giáo viên hướng dẫn
: Nguyễn Thị Thùy Dương
Nh óm thực hiện
: Nhóm 5
Mã lớp học phần
: 231_BMKT0111_ 08
Năm học: 2023 - 2024 MỤC LỤC
PHẦN MỞ ĐẦU 2 1. Lý do chọn đề tài 2
2. Mục tiêu nghiên cứu....................... .......................................... ........................... 2
3. Phương pháp nghiên cứu....................... .......................................... .................... 2
4. Kết cấu của đề tài 2
PHẦN NỘI DUNG 4
Phân tích sự ảnh hưởng củ a các yế u tố môi trường marketing vi mô đến các hoạt động
marketing của sản phẩm “Bếp từ đôi SHB9101” của “công ty sunhouse” 4
1. Các yếu tố môi trường nội bộ ảnh hưởng đến hoạt động marketing sản phẩm
bếp từ đôi của công ty Sunhouse 4
1.1. Bộ phận tài chính......................... .......................................... ........................ 4
1.2. Bộ phận nhân lực.......................... .......................................... ....................... 4
1.3. Bộ phận sản xuất..................... .......................................... ........................... 4
2. Các yếu tố môi trường ngành hoạt động marketing sản phẩm bếp từ đôi của Công ty SUNHOUSE 4
2.1. Nhà cung cấp................. .......................................... ...................................... 4
2.2. Đối thủ cạnh tranh...................... .......................................... ......................... 4
2.3. Trung gian marketing............................... .......................................... ........... 4
2.4. Khách hàng................... .......................................... ....................................... 4
2.5. Công chúng........................ .......................................... .................................. 4 PHẦN KẾT LUẬN 25
TÀI LIỆU THAM KHẢO 26 1 PHẦN MỞ ĐẦU
1. Lý do chọn đề tài
Bếp từ là một trong những thiết bị nhà bếp được ưa chuộng nhất hiện nay, đặc biệt là
đối với những hộ gia đình hay những người có sở thích nấu nướng, chế biến món ăn. Với
những ưu điểm như tiết kiệm điện, an toàn, dễ sử dụng, bếp từ ngày càng trở thành xu hướng
lựa chọn của người tiêu dùng.
Nắm bắt nhu cầu đó, Công ty Cổ phần Tập đoàn SUNHOUSE đã cho ra mắt sản phẩm
Bếp từ đôi SHB9101. Đây là một sản phẩm chất lượng cao, được sản xuất trên dây chuyền
công nghệ hiện đại. Bếp từ SHB9101 có nhiều tính năng ưu việt, đáp ứng nhu cầu nấu nướng
của mọi gia đình như mặt kính cao cấp, chịu lực, chịu nhiệt tốt, làm nóng nhanh gấp 2 lần
bếp thường, bảng điều khiển cảm ứng hiện đại, tự động ngắt khi quá tải, chế độ hẹn giờ, khóa trẻ em tiện lợi.
Để sản phẩm Bếp từ đôi SHB9101 có thể cạnh tranh và chiếm lĩnh thị trường, việc
phân tích tác động của môi trường marketing vi mô là vô cùng cần thiết. Môi trường
marketing vi mô bao gồm các lực lượng tác động trực tiếp đến khả năng cạnh tranh và hoạt
động của doanh nghiệp và được chia thành 2 nhóm: yếu tố nội bộ doanh nghiệp và môi trường ngành.
Việc phân tích tác động của các lực lượng trong môi trường marketing vi mô sẽ giúp
sinh viên áp dụng được những kiến thức về môi trường Marketing vi mô vào trong môi
trường doanh nghiệp thực tế. Từ đó hiểu được từng yếu tố trong môi trường Marketing vi
mô trong thực tiễn ảnh hưởng như thế nào đối với một sản phẩm của doanh nghiệp.
2. Mục tiêu nghiên cứu
Mục tiêu nghiên cứu là phân tích tác động của môi trường marketing vi mô đến
Bếp từ đôi SHB9101 của Công ty Cổ phần Tập đoàn SUNHOUSE. Thông qua việc phân
tích này, đề tài sẽ giúp sinh viên hiểu rõ hơn về những kiến thức liên quan đến môi trường
Marketing vĩ mô và áp dụng những kiến thức ấy vào trong môi trường doanh nghiệp thực tế.
3. Phương pháp nghiên cứu
Để thực hiện đề tài, nhóm tác giả sử dụng các phương pháp nghiên cứu sau:
Phương pháp hệ thống hóa tài liệu. 2
Phương pháp tổng hợp thống kê, xử lý dữ liệu.
Phương pháp phân tích tổng hợp.
4 . Kết cấu của đề tài
Đề tài được chia thành 3 phần chính: - Phần mở đầu - Phần nội dung - Phần kết luận 3 PHẦN NỘI DUNG
PHÂN TÍCH SỰ ẢNH HƯỞNG CỦA CÁC YẾU TỐ MÔI TRƯỜNG
MARKETING VI MÔ ĐẾN CÁC HOẠT ĐỘNG MARKETING CỦA SẢN PHẨM
“BẾP TỪ ĐÔI SHB9101” CỦA “CÔNG TY SUNHOUSE”:
1 . Cá c yếu tố môi trường nội bộ ảnh hưởng đến hoạt động marketing sản phẩm bếp
từ đôi của công ty Sunhouse:
Mỗi bộ phận trong công ty SUNHOUSE sẽ có những vai trò, c hức năng khác nhau và
ảnh hưởng mật thiế t lẫn nhau, bởi vậy mà bộ phận Marketing cũng sẽ ảnh hưởng tới cũng
như chịu tác động từ các bộ phận kh ác. Cụ thể ở đây là hoạt động Marketing s ản phẩm
bếp từ đôi sẽ chịu ảnh hưởng từ c ác bộ phận kh ác trong doanh nghiệp như tài chính, nhân sự và sản xuất.
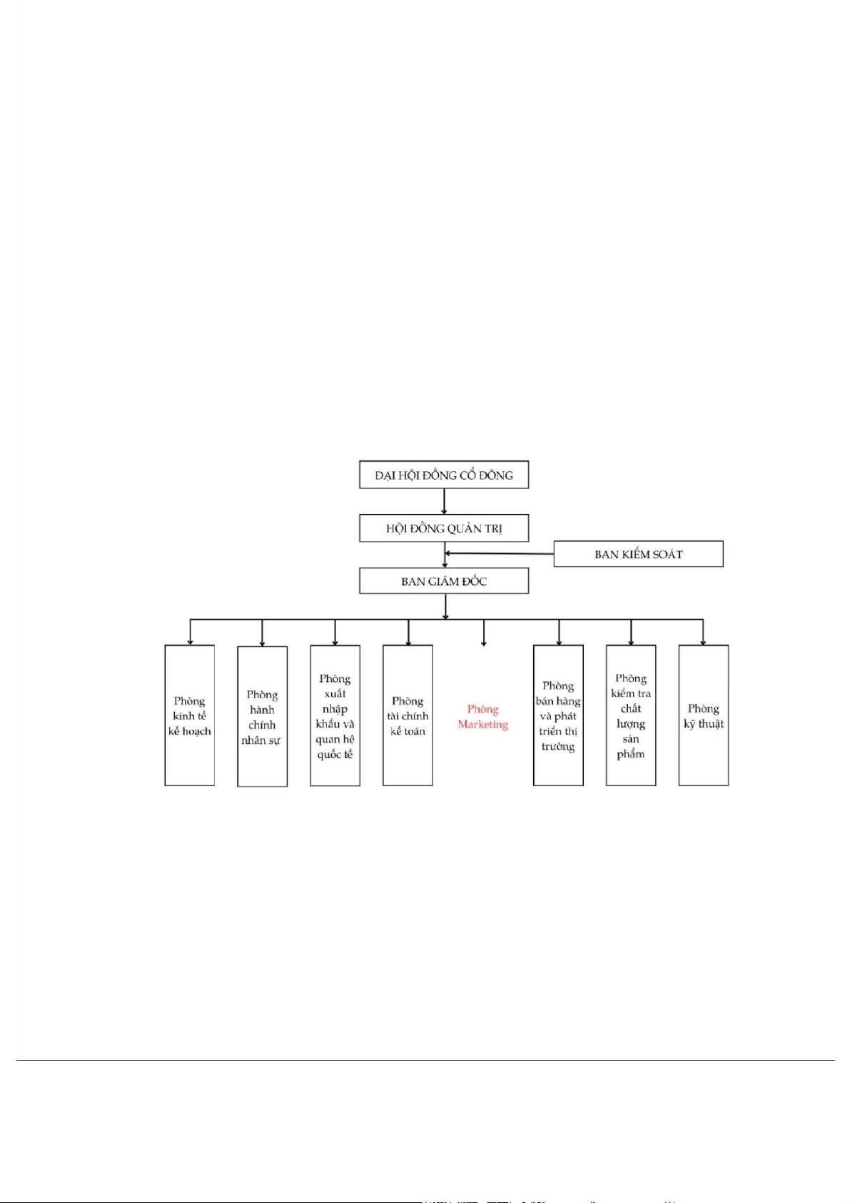
Hình 1. Sơ đồ bộ máy tổ chức của công ty SUNHOUSE
Nguồn: Phòng hành chính – nhân sự
1.1. Ảnh hưởng của bộ phận tài chính đến hoạt động marketing sản phẩm bếp từ đôi
của Công ty Sunhouse:
Bộ phận tài c hính là một bộ phận quan trọng trong bất kỳ doanh nghiệp nào , bao
gồm cả SUNHOUSE. Bộ phận n ày c hịu trách nhiệm cung cấp thông tin tài chính cho các 4
bộ phận khác trong doanh nghiệp, bao gồm cả bộ phận Marketing. Đồng thời bộ phận hành
chính cũng có những ảnh hưởng trực tiếp và gián tiếp đến hoạt động Marketing của
SUNHOUSE thông qua các phần cụ thể như sau:
a. Ngân sách quảng cáo và tiếp thị
Bộ phận tài chính sẽ quyết định mức ngân sách Marketing và mức ngân sách
Marketing sẽ ảnh hưởng trực tiếp đến quyết định về chiến lược quảng cáo, tiếp thị, và các
hoạt động khác cho sản phẩm, cụ thể ở đây là bếp từ đôi SHB9101 của SUNHOUSE.
Công ty SUNHOUSE với khả năng tài chính ổn định đã tạo tiền đề thuận lợi để phát
triển các chiến dịch truyền thông Marketing. Trung bình mỗi năm phòng tài chính sẽ duyệt
cho phòng Marketing ngân sách có giá trị bằng khoảng 10% doanh thu ước tính của năm đó.
Năm 2023 doanh thu ước tính của công ty là gần 8000 tỷ, tức ngân sách dành cho
hoạt động Marketing là 800 tỷ và tùy vào mục tiêu chiến lược của doanh nghiệp mà mức
phân chia ngân sách cho từng dòng sản phẩm sẽ khác nhau và ở đây với sản phẩm bếp từ
đôi SHB9101, SUNHOUSE đã chi 1% ngân sách, trong đó:
- Nghiên cứu và phân tích thị trường (10%): Sử dụng 10% ngân sách để tài trợ cho các
hoạt động nghiên cứu thị trường bao gồm việc thu thập dữ liệu về xu hướng thị
trường, hành vi của khách hàng và đối thủ cạnh tranh để định hình chiến lược tiếp thị.
- Quảng cáo trực tuyến (40%): Dành 40% ngân sách cho chiến dịch quảng cáo trực
tuyến. Các hoạt động này có thể bao gồm chiến dịch quảng cáo Google AdWords,
Facebook Ads, và quảng cáo display để tăng cường nhận thức thương hiệu và tăng
cường doanh số bán hàng trực tuyến.
- Tiếp thị nội dung (20%): Sử dụng 20% ngân sách cho tiếp thị nội dung bao gồm việc
tạo và phân phối nội dung giá trị như bài viết blog, video hướng dẫn và chia sẻ thông
tin sử dụng sản phẩm trên các nền tảng như YouTube, FB và blog của công ty.
- Quảng cáo Influencer (15%): Dành 15% ngân sách cho chiến dịch quảng cáo
influencer. Hợp tác với các người nổi tiếng và người ảnh hưởng trong lĩnh vực hàng
tiêu dùng (Tinh tế, Nhà mình, Bếp an toàn...)
- Email Marketing và CRM (10%): Sử dụng 10% ngân sách cho chiến dịch email
Marketing và quản lý quan hệ khách hàng (CRM). Gửi thông điệp tiếp thị thông qua
email để giữ liên lạc với khách hàng hiện tại, cũng như tối ưu hóa chiến lược CRM
để cải thiện trải nghiệm khách hàng.
- Đánh giá và Theo dõi Hiệu suất (5%): Dành 5% ngân sách để đánh giá và theo dõi
hiệu suất chiến dịch. Sử dụng công cụ phân tích và theo dõi để đo lường KPIs (Key
Performance Indicators) như tỷ lệ chuyển đổi, doanh số bán hàng và tương tác trên
các nền tảng quảng cáo. 5
b. Chiến lược giá cả
Bộ phận tài chính cũng có thể ảnh hưởng đến chiến lược giá cả sản phẩm. Với các
công ty có khả năng tài chính cao, bộ phận tài chính có thể cho phép bộ phận Marketing
triển khai các chiến lược giá cả linh hoạt như giảm giá, ưu đãi, khuyến mãi...
Với nguồn lực tài chính dồi dào - doanh thu nghìn tỷ mỗi năm, SUNHOUSE đã
thường xuyên tổ chức các sự kiện ưu đãi cho sản phẩm bếp điện từ đôi như kết hợp với các
siêu thị điện máy để tung ra các chiến dịch khuyến mãi - mừng tháng sinh nhật tưng bừng,
SUNHOUSE kết hợp cùng trung tâm mua sắm Nguyễn Kim tung ra những ưu đãi cực lớn,
cực khủng dành cho tất cả khách hàng trên khắp cả nước hay có các chính sách trả góp 0%
dành cho sản phẩm Bếp từ đôi SHB9101.
Nhìn chung, bộ phận tài chính có ảnh hưởng quan trọng đến hoạt động Marketing
của SUNHOUSE, đặc biệt ở phần ngân sách. Sự phối hợp chặt chẽ giữa bộ phận tài chính
và bộ phận Marketing sẽ giúp SUNHOUSE triển khai hoạt động Marketing một cách hiệu
quả, góp phần đạt được mục tiêu kinh doanh của doanh nghiệp.
1.2. Ảnh hưởng của bộ phận nhân lực đến hoạt động marketing sản phẩm của Công ty SUNHOUSE:
Ngày nay, bộ phận nhân sự được coi là một trong những bộ phận “đầu não” của công
ty. Bởi đây chính là bộ phận chịu trách nhiệm chính trong việc quản lý và phát triển nguồn
nhân lực trong công ty, vậy nên họ cũng không thể không có những tác động quan trọng tới
bộ phận Marketing nói chung,hay hoạt động Marketing sản phẩm SHB9101 nói riêng. Điều
này được thể hiện ở các phần cụ thể sau:
a. Tuyển dụng và đào tạo nhân sự
Bộ phận nhân sự có nhiệm vụ tuyển dụng và xây dựng kế hoạch đào tạo nguồn nhân
lực cho hoạt động Marketing, đảm bảo chất lượng, kỹ năng của đội ngũ Marketing. Hiện
nay, công ty SUNHOUSE có khoảng 65 nhân viên làm việc trong khối Marketing của tập
đoàn, trong đó tất cả đều được bộ phận nhân sự tuyển dụng dựa trên các tiêu chí như có trình
độ học vấn từ Đại học trở lên, độ tuổi từ 22 - 40, và có kinh nghiệm ít nhất là 1 đến 2 năm
trong các lĩnh vực liên quan đến Marketing, Quản trị kinh doanh... tùy vào từng vị trí, có
những kỹ năng làm việc cơ bản và quan trọng như ngoại ngữ, tin học văn phòng, quản lý dự án, đội nhóm...
Chính nhờ vào những tiêu chí cũng như quá trình tuyển dụng của bộ phân nhân sự
mà SUNHOUSE đã có một đội ngũ Marketing chuyên nghiệp, trình độ chuyên môn cao để
từ đó cho ra được những chiến dịch, hoạt động Marketing sáng tạo, thu hút khách hàng.
Bên cạnh việc tuyển dụng và đào tạo nhân sự cho đội ngũ Marketing của tập đoàn,
bộ phận nhân sự còn đảm nhiệm công việc điều phối, tìm kiếm nguồn nhân lực cho các sự 6
kiện truyền thông Marketing. Với mỗi sự kiện, phòng nhân sự sẽ tìm và tuyển người dựa
theo yêu cầu của phòng Marketing.
b. Chính sách đãi ngộ, thưởng phạt
Bộ phận nhân lực sẽ chịu trách nhiệm đưa ra các chính sách đãi ngộ, thưởng phạt rõ
ràng để nhân sự trong công ty nói chung cũng như phòng ban Marketing nói riêng có thể
xác định mục tiêu phấn đấu cũng như lấy đó làm động lực để cố gắng trong công việc và
giúp các hoạt động Marketing sản phẩm đạt hiệu suất cao nhất có thể.
Tại Công ty Cổ phần Tập Đoàn SUNHOUSE hiện nay, người lao động được hưởng các quyền lợi như sau:
Thứ nhất, quyền lợi về cơ sở vật chất, mỗi nhân viên vào làm việc tại đây đều được
công ty trang bị đầy đủ các thiết bị làm việc chuyên nghiệp và hiện đại. Cùng với đó là một
môi trường làm việc sạch sẽ, khang trang giúp tinh thần làm việc của nhân viên được tốt nhất.
Thứ hai, chế độ về lương thưởng cho nhân viên bao gồm: mức lương trả cho nhân
viên cạnh tranh, hưởng lương theo năng lực làm việc thực tế; được đánh giá để xét tăng
lương hàng năm; được thưởng cho doanh số, thưởng theo định kỳ tháng – quý – năm, thưởng
với những sáng kiến tốt, lễ tết, theo thâm niên và hoàn thành vượt chỉ tiêu công việc.
Thứ ba, được tham gia bảo hiểm sức khỏe cho người lao động như bảo hiểm tai nạn
lao động sẽ được áp dụng với từng vị trí và đối tượng làm việc khác nhau,bảo hiểm sức khỏe
nâng cấp cho các cán bộ quản lý tại các bệnh viện uy tín.
Thứ tư, phúc lợi mỗi nhân viên công ty được hưởng bao gồm: Tham gia du lịch hàng
năm cùng công ty 2 lần/năm, được tham gia các bảo hiểm xã hội, bảo hiểm y tế, bảo hiểm
tai nạn theo đúng quy định của pháp luật; ngoài ra bạn còn được tham gia vào các khóa đào
tạo bài bản và chuyên nghiệp của công ty
Thứ năm, có các phúc lợi dành cho người thân của nhân viên công ty như: tổ chức
các chương trình danh cho con em cán bộ nhân viên công ty vào các dịch lễ thiếu nhi, trung
thu; với các cán bộ quản lý người thân được tham gia bảo hiểm sức khỏe nâng cao tại các bệnh viện uy tín.
Thứ sáu, nhân viên được ghi nhận thành tích như vinh danh nhân viên xuất sắc, vinh
danh đối với cán bộ quản lý xuất sắc và có hội thăng tiến trong công việc.
Đó là những quyền lợi khi trở thành nhân viên tại Tập đoàn SUNHOUSE và chính
những chính sách đãi ngộ ấy đã giúp SUNHOUSE thu hút được nguồn nhân lực chất lượng,
uy tín. Đồng thời tạo sự gắn bó, gia tăng tình cảm của nhân viên tới với doanh nghiệp nói
chung, cũng như công việc mình đang làm nói riêng từ đó mà gia tăng hiệu suất công việc
và tạo ra được những kết quả đột phá. Hơn thế nữa, công nhân viên cũng là những người
làm truyền thông vô cùng hiệu quả. Với trọng trách tuyển dụng, đào tạo và phát triển đội
ngũ nhân viên chất lượng, bộ phận nhân sự đã gián tiếp ảnh hưởng đến chất lượng của hoạt
động Marketing sản phẩm. 7
1.3. Ảnh hưởng của bộ phận sản xuất đến hoạt động marketing sản phẩm bếp từ đôi của
Công ty SUNHOUSE:
Bộ phận sản xuất là một trong những bộ phận quan trọng nhất trong hoạt động kinh
doanh của Công ty SUNHOUSE. Bộ phận này chịu trách nhiệm sản xuất ra các sản phẩm
đáp ứng các yêu cầu về chất lượng, mẫu mã, giá thành,... để đáp ứng nhu cầu của thị trường.
Đối với sản phẩm bếp từ đôi, bộ phận sản xuất có vai trò quan trọng trong việc ảnh hưởng
đến hoạt động Marketing của sản phẩm này như sau:
a. Chất lượng sản phẩm
Chất lượng sản phẩm là yếu tố quan trọng nhất quyết định đến sự thành công của hoạt
động Marketing. Một sản phẩm có chất lượng tốt, đáp ứng được nhu cầu của người tiêu dùng
sẽ tạo được niềm tin và thu hút sự quan tâm của khách hàng. Bộ phận sản xuất có trách
nhiệm đảm bảo chất lượng sản phẩm bếp từ đôi của SUNHOUSE đạt các tiêu chuẩn về độ
bền, độ an toàn, hiệu quả sử dụng,... để đáp ứng được nhu cầu của người tiêu dùng.
Với sản phẩm bếp từ đôi SHB9101, bộ phận sản xuất đã hoàn thành rất tốt vai trò
của mình, khi đã trao đến tay người tiêu dùng một sản phẩm vô cùng chất lượng. Bếp từ đôi
SHB9101 của SUNHOUSE được sản xuất trên dây chuyền công nghệ hiện đại, đảm bảo
chất lượng cao về độ bền, độ an toàn, hiệu quả sử dụng. Điều này đã tạo được niềm tin và
thu hút sự quan tâm của khách hàng và giúp cho sản phẩm nhận được giải thưởng
“Sản phẩm được người tiêu dùng yêu thích” do Tạp chí Kinh tế Việt Nam trao tặng năm 2022.
b. Quản lý chi phí sản xuất
Bộ phận sản xuất có vai trò quan trọng trong việc quản lý chi phí sản xuất, giúp doanh
nghiệp tiết kiệm chi phí, tối đa hóa lợi nhuận. Việc này ảnh hưởng rất lớn tới hoạt động
Marketing sản phẩm bởi nó giúp cho giá thành sản phẩm có thể thấp hơn mà chất lượng sản
phẩm vẫn tốt, làm tăng tính cạnh tranh của sản phẩm trên thị trường.
Bếp từ đôi SHB9101 có giá thành hợp lý, phù hợp với khả năng chi trả của nhiều đối
tượng khách hàng kết hợp cùng mẫu mã sang trọng cùng các tính năng tiện lợi, an toàn đã
giúp cho sản phẩm trở nên nổi bật hơn cả so với các sản phẩm cùng mức giá trên thị trường;
giúp cho hoạt động Marketing trở nên vô cùng dễ dàng và thậm chí là giảm thiểu được chi
phí Marketing cho sản phẩm.
c. Bảo dưỡng và hỗ trợ sau bán hàng:
Bộ phận sản xuất còn có thể hỗ trợ chiến lược Marketing qua các dịch vụ bảo dưỡng,
sửa chữa, hỗ trợ sau bán hàng nhằm tăng cường hài lòng của khách hàng, tạo ra các cơ hội
cho các chiến dịch sau này.
Sản phẩm Bếp đôi điên từ… SUNHOUSE SHB9101 không chỉ được sử dụng chế độ
bảo hành thông thường của công ty SUNHOUSE mà còn được áp dụng chế độ hậu mãi hàng
đầu với mạng lưới bảo hành trên cả nước và nhân viên kĩ thuật chuyên nghiệp từ 8
SUNHOUSE. Điều này lại càng trở thành một điểm cộng lớn về hình ảnh thương hiệu trong lòng khách hàng.
Nhờ những nỗ lực của bộ phận sản xuất kết hợp cùng các hoạt động Marketing, bếp
từ đôi SHB9101 của SUNHOUSE đã trở thành sản phẩm bán chạy nhất của Công ty trong
năm 2022, với doanh số đạt hơn 100.000 sản phẩm cùng với rất nhiều giải thưởng mang tính
ảnh hưởng như giải thưởng “Top 10 sản phẩm gia dụng Việt Nam chất lượng cao” do Hiệp
hội tiêu chuẩn và bảo vệ người tiêu dùng Việt Nam trao tặng năm 2022, giải thưởng “Thương
hiệu mạnh Việt Nam” do Cục Sở hữu trí tuệ Việt Nam trao tặng năm 2022, Giải thưởng “Sản
phẩm được người tiêu dùng yêu thích” do Tạp chí Kinh tế Việt Nam trao tặng năm 2022...
Tóm lại, các yếu tố bên trong doanh nghiệp như nguồn lực tài chính, nguồn lực nhân
sự và tổ chức, mối quan hệ giữa các phòng ban trong doanh nghiệp... đều là các yếu tố có
ảnh hưởng quan trọng đến hoạt động Marketing vậy nên những người làm marketing phải
phối hợp nhịp nhàng với các đơn vị khác trong doanh nghiệp để tạo ra giá trị và mối quan hệ với khách hàng. 2.
Các yếu tố môi trường ngành hoạt động marketing sản phẩm bếp từ đôi của Côngty SUNHOUSE:
2.1. Ảnh hưởng của Nhà cung cấp đến hoạt động marketing sản phẩm bếp từ đôi của
Công ty SUNHOUSE:
Nhà cung cấp là những chủ thể đưa ra những yếu tố đầu vào cho doanh nghiệp, có
ảnh hưởng đến hoạt động marketing của doanh nghiệp và các bên liên quan. Nhà cung cấp
tạo ra một liên kết quan trọng trong mạng lưới phân phối giá trị khách hàng của doanh nghiệp.
Sunhouse lấy nguồn cung linh kiện, nguyên vật liệu từ các nhà cung cấp uy tín trên
thế giới nhưng hiện tại Sunhouse đang có xu hướng tự chủ nguồn cung, nhằm giảm phụ
thuộc vào các nhà cung cấp nước ngoài và đảm bảo chất lượng sản phẩm.
Nguyên vật liệu, linh kiện:
Bộ vi xử lý, linh kiện phức tạp được nhập khẩu từ nhà cung cấp uy tín trên thế giới, như:
MediaTek của Đài Loan, nhà máy liên doanh với Trung Quốc,... và dần dần Sunhouse
chuyển sang tự sản xuất.
Mặt kính của bếp từ SHB9101 được làm bằng kính tôi chịu nhiệt cung cấp từ các công
ty sản xuất kính trong nước: Công ty TNHH Kính Việt Nhật, Công ty TNHH Kính Hải Long,…
Nhờ sở hữu nhà máy nhôm nhựa ALUBA, Sunhouse có thể tự sản xuất một số phần, bộ
phận đơn giản, như các bộ phận nhựa, vỏ máy và các bộ phận kim loại, inox…
Xuất phát từ mong muốn làm chủ công nghệ lõi, tăng cường quản trị chất lượng sản
phẩm để nâng cao năng lực cạnh tranh, Sunhouse từ một đơn vị liên doanh đã sở hữu
100% nhà máy SMT Narae Sunhouse System vào năm 2019. Nhà máy này ứng dụng dây 9
chuyền và công nghệ từ Hàn Quốc, Nhật Bản, xây dựng theo tiêu chuẩn nhà cung cấp 1
của Samsung. Đặc bi ệt, N arae Sunhouse có thể sản xuất được mâm từ Schott Ceran, đảm
bảo c hất lượng cao, độ bền cao, an toàn cho người sử dụng. Mâm từ Schott Ceran là linh
kiện quan trọng nhất, quyết định đến chất lượng và độ bền của sản phẩm. Bảng điều
khiển cảm ứng, hệ thống a n toàn,vi mạch, mạch nguồn và mạch điều khiển, cầu chì của
bếp cũng được sản xuất bởi công ty Sunhouse, Việt Nam.
Hình 2.1a. Hình ảnh hai nhà máy sản xuất nhựa và linh kiện của SUNHOUSE
Hình 2.1b. Bên trong nhà máy sản xuất nhựa ALUBA của SUNHOUSE 10 11 12 13 14
năng ghi nhớ nhiệt độ thì bếp điện từ Kangaroo KG865i là một lựa chọn tốt hơn. Nhưng với
công suất hai vùng bếp như nhau và trong khoảng thu nhập trung bình của người tiêu dùng
Việt Nam và nhu cầu nấu ăn cơ bản thì SHB9101 là một sự lựa chọn hợp lý vì giá bán phù
hợp với phân khúc của loại sản phẩm này hơn.
Nếu như Kangaroo sử dụng triệt để ba quy tắc trong “22 quy luật bất biến trong marketing”
là “tiên phong, chủng loại, ghi nhớ”. Chiến lược đơn giản hóa của Kangaroo giúp hãng tối
ưu được độ nhận diện sản phẩm và thông điệp muốn đưa ra. Thì Sunhouse lại có bước đi táo
bạo hơn, sử dụng chiến lược “đứng trên vai người khổng lồ”.
Nhìn chung, đối thủ cạnh tranh ảnh hưởng đến hoạt động marketing sản phẩm bếp từ
đôi SHB9101 của Sunhouse theo hai chiều: Tích cực
-Đối thủ cạnh tranh thúc đẩy Sunhouse phải luôn đổi mới, sáng tạo, nâng cao chất lượng
sản phẩm, dịch vụ. Ví dụ, để cạnh tranh với các sản phẩm bếp từ đôi của đối thủ như
Electrolux, Bosch,... Sunhouse đã phát triển dòng sản phẩm bếp từ đôi SHB9101 với
nhiều tính năng hiện đại, tiện ích hơn, đáp ứng tốt hơn nhu cầu của khách hàng.
- Đối thủ cạnh tranh giúp Sunhouse có thêm thông tin, dữ liệu để phân tích, đánh giá
thị trường. Ví dụ, bằng cách phân tích các sản phẩm, chiến lược marketing của đối
thủ, Sunhouse có thể hiểu rõ hơn nhu cầu của khách hàng, từ đó đưa ra những sản
phẩm, chiến lược marketing phù hợp hơn.
-Đối thủ cạnh tranh giúp Sunhouse nâng cao năng lực cạnh tranh, tạo ra lợi thế cạnh
tranh cho mình. Ví dụ, bằng cách cạnh tranh về giá cả, dịch vụ, Sunhouse có thể thu
hút khách hàng từ các đối thủ cạnh tranh. Tiêu cực
- Đối thủ cạnh tranh có thể thu hút khách hàng của Sunhouse, dẫn đến giảm doanh số
bán hàng. Ví dụ, nếu đối thủ cạnh tranh tung ra các chương trình khuyến mãi hấp
dẫn, Sunhouse có thể mất đi một số khách hàng do khách hàng chuyển sang mua sản phẩm của đối thủ.
- Đối thủ cạnh tranh có thể tạo ra những chiến lược marketing hấp dẫn, gây khó khăn
cho Sunhouse trong việc cạnh tranh. Ví dụ, nếu đối thủ cạnh tranh sử dụng các kênh
truyền thông hiệu quả để quảng bá sản phẩm, Sunhouse có thể gặp khó khăn trong
việc tiếp cận khách hàng…
- Đối thủ cạnh tranh có thể sử dụng các chiêu trò cạnh tranh không lành mạnh, ảnh
hưởng đến uy tín của Sunhouse. Ví dụ, nếu đối thủ cạnh tranh tung ra các thông tin
sai lệch về sản phẩm SHB9101 của Sunhouse, Sunhouse có thể bị mất uy tín trong mắt khách hàng…
Để có thể đạt được mục tiêu và giữ vững phong độ và vị thế của mình trên thị trường
như một ông vua hàng gia dụng, việc phân tích đối thủ cạnh tranh là một công việc quan
trọng đối với Sunhouse. Thông qua việc phân tích đối thủ cạnh tranh, Sunhouse có thể hiểu
rõ hơn về đối thủ, từ đó có những biện pháp phù hợp để cạnh tranh và giành được lợi thế trên thị trường. 15 16 17
Hình 2.2c. Lịch phát sóng quảng cáo của Sunhouse trên VTV
Bảo hành, sửa chữa : Sunhouse có hệ thống trung tâm bảo hành rộng khắp cả
nước, với hơn 50 trung tâm bả o hành ủy quyền. Trung tâm bảo hành sẽ tiếp nhận và xử lý
các trường hợp bảo h ành sản phẩm của Sunhouse. Sunhouse có hệ thống trung tâm sửa
chữa, cung cấp dịch vụ sửa chữa các sả n ph ẩm gia dụng, điện tử, điện lạnh của Sunhouse.
Khách hàng có thể đến trực tiếp đến các trung tâm ủy quyền của Sunhouse gần nhất để có
thể bảo hành hoặc sửa chữa sản phẩm bếp từ đôi SHB9101.
Qua đó ta thấ y được, trung gian marketing đóng vai trò quan trọng trong hoạt
động marketing của SHB9101, giúp Sunhouse tiế p cận với nhiều khách hàng hơn, giảm
thiểu chi phí marketing và tăng cường mối quan hệ với khách hàng. Trung gian
marketing còn giúp các cuộc giao dịch, trao đổi thuận tiện hơn, mở rộng mạng lưới phân 18
phối, vận chuyển để từ đó sản phẩm đến tay khách hàng nhanh hơn với những dịch vụ tốt
hơn, mang lại sự thỏa mãn và tạo nên giá trị và danh tiếng cho Sunhouse.
2.4. Ảnh hưởng của khách hàng đến hoạt động marketing sản phẩm bếp từ đôi của
Công ty SUNHOUSE:
Khách hàng là bao gồm các chủ thể mua sắm, tiêu dùng sản phẩm và dịch vụ của
doanh nghiệp. Cụ thể, khách hàng của sản phẩm bếp từ đôi Sunhouse có thể được phân loại thành các nhóm sau:
Khách hàng cá nhân.
Khách hàng cá nhân của Sunhouse là những người tiêu dùng có nhu cầu mua
SHB9101 của Sunhouse để sử dụng cho việc nấu ăn và làm đẹp không gian bếp. Khách
hàng của sản phẩm này rất đa dạng độ tuổi, với các yêu cầu, đòi hỏi khác nhau.
Khách hàng cá nhân của Sunhouse có thể chia thành các nhóm sau:
-Nhóm khách hàng trẻ tuổi: Đây là nhóm khách hàng tiềm năng của Sunhouse, bao gồm
những người tiêu dùng trẻ tuổi, năng động, có xu hướng mua sắm online, qua các
sàn điện tử: Shopee, Tiki, Lazada,... Nhóm khách hàng này thường quan tâm đến
các sản phẩm có thiết kế hiện đại, tiện lợi, phù hợp với phong cách sống của họ.
-Nhóm khách hàng phổ thông: Đây là nhóm khách hàng lớn nhất, bao gồm những người
tiêu dùng có mức thu nhập trung bình. Nhóm khách hàng này thường mua các sản
phẩm bếp từ có giá cả hợp lý, chất lượng tốt, phù hợp với nhu cầu sử dụng của gia đình.
-Nhóm khách hàng cao cấp: Nhóm khách hàng này thường mua các sản phẩm có chất
lượng cao, thiết kế sang trọng, phù hợp với tiêu chuẩn sống của họ.
SHB9101 chính là chiếc bếp đáp ứng được đầy đủ yêu cầu của khách hàng từ phổ
thông đến cao cấp. Một sản phẩm chất lượng cao với giá rất hợp lý, có nhiều chức năng và
tính năng an toàn, SHB9101 mang trong mình sự tâm huyết, sự kì vọng và tự hào của ông
vua gia dụng hàng đầu Việt Nam cùng với vẻ ngoài sang trọng, bắt mắt phù hợp với mọi
không gian bếp. Bếp từ đôi Sunhouse chính là một sự lựa chọn hợp lý cho người tiêu dùng.
Khách hàng tổ chức.
Các khách hàng tổ chức của sản phẩm SHB9101 là các tổ chức vừa và nhỏ, có thể chia thành các nhóm sau:
-Nhóm mua đi bán lại: Nhóm mua đi bán lại các sản phẩm bếp từ đôi của Sunhouse là
các nhà bán buôn, bán lẻ chuyên thu mua và buôn bán các sản phẩm điện tử, gia
dụng trong đó bao gồm sản phẩm bếp từ đôi SHB9101.
VD: Tổng kho gia dụng Ngọc Linh,… 19