



















Preview text:
TRƯỜNG ĐẠI HỌC THƯƠNG MẠI
VIỆN KẾ TOÁN – KIỂM TOÁN
---------------- BÀI THẢO LUẬN
BỘ MÔN: QUẢN TRỊ TÀI CHÍNH 1
ĐỀ TÀI: PHÂN TÍCH BÁO CÁO TÀI CHÍNH CỦA CÔNG TY CỔ PHẦN
XÂY DỰNG ĐIỆN VNECO12 GIAI ĐOẠN 2021-2023 Giảng viên hướng dẫn : Nguyễn Thị Thu Hằng Lớp học phần : 241_FMGM0231_08 Nhóm thực hiện : 9 Hà Nội, 2024 1 DANH SÁCH NHÓM STT Họ và tên Mã sinh viên Nhiệm vụ 89 Nguyễn Thị Ánh Thảo 22D105049 Nội dung (1.3, 2.3) 90 Phạm Thanh Thảo 22D150144 PowerPoint 91 Trần Thị Phương Thảo 22D150145 Nội dung (1.1, 2.1) 92 Sền Ngọc Thái 22D150146 Nội dung (1.4, 2.4) 93 Nguyễn Thị Thu 22D130195 Nội dung (1.2, 2.2) 94 Trần Thị Thu 22D150147 Nội dung (2.5) 95 Đoàn Thị Minh Thuy 22D150148
Thư ký, Word, Mở đầu, Kết luận 96 Nông Ánh Thư 22D150155 PowerPoint 97 Hoàng Thị Thương 22D100301 Thuyết trình 98 Đặng Thùy Trang 22D150158 Thuyết trình Lê Thùy Trang 21D130188
Đề cương thảo luận, Nội 99 (Nhóm trưởng) dung chương III 2 MỤC LỤC
DANH MỤC HÌNH ẢNH .......................................................................................... 5
DANH MỤC BẢNG .................................................................................................. 6
LỜI MỞ ĐẦU ............................................................................................................ 7
CHƯƠNG I. CƠ SỞ LÝ LUẬN VỀ PHÂN TÍCH BÁO CÁO TÀI CHÍNH .......... 8
1.1. Khái niệm báo cáo tài chính ............................................................................... 8
1.1.1. Khái niệm ....................................................................................................... 8
1.1.2. Ý nghĩa ........................................................................................................... 8
1.2. Khung phân tích báo cáo tài chính .................................................................... 9
1.2.1. Bảng cân đối kế toán ..................................................................................... 9
1.2.2. Báo cáo kết quả kinh doanh ........................................................................ 10
1.2.3. Báo cáo lưu chuyển tiền tệ .......................................................................... 11
1.3. Phân tích tỷ số tài chính .................................................................................... 12
1.3.1. Các tỷ số về khả năng sinh lời ..................................................................... 12
1.3.2. Các tỷ số về sử dụng tài sản ......................................................................... 12
1.3.3. Các tỷ số về khả năng thanh toán ................................................................ 14
1.3.4. Các tỷ số về sử dụng nợ ............................................................................... 14
1.4. Phân tích Dupont .............................................................................................. 15
CHƯƠNG II. PHÂN TÍCH BÁO CÁO TÀI CHÍNH CỦA CÔNG TY CỔ PHẦN
XÂY DỰNG ĐIỆN VNECO12 GIAI ĐOẠN 2021-2023 ........................................ 17
2.1. Giới thiệu khái quát về Công ty Cổ phần Xây dựng điện VNECO12 ............ 17
2.1.1. Lịch sử hình thành và phát triển ................................................................. 17
2.1.2. Tổ chức bộ máy quản lý ............................................................................... 18
2.1.3. Ngành nghề kinh doanh .............................................................................. 22
2.2. Phân tích các báo cáo tài chính của Công ty Cổ phần Xây dựng điện
VNECO12 giai đoạn 2021-2023............................................................................... 23
2.2.1. Bảng cân đối kế toán ................................................................................... 23
2.2.2. Báo cáo kết quả kinh doanh ........................................................................ 27
2.2.3. Báo cáo lưu chuyển tiền tệ .......................................................................... 33
2.3. Phân tích các tỷ số tài chính của Công ty Cổ phần Xây dựng điện VNECO12
giai đoạn 2021-2023 ................................................................................................. 36
2.3.1. Các tỷ số về khả năng sinh lời ..................................................................... 36
2.3.2. Các tỷ số về sử dụng tài sản ........................................................................ 39
2.3.3. Các tỷ số về khả năng thanh toán ................................................................ 45
2.3.4. Các tỷ số về sử dụng nợ ............................................................................... 48
2.4. Phân tích Dupont của Công ty Cổ phần Xây dựng điện VNECO12 giai đoạn
2021-2023 ................................................................................................................. 51 3
2.5. Đánh giá về tình hình kinh doanh của Công ty Cổ phần Xây dựng điện
VNECO12 giai đoạn 2021-2023............................................................................... 55
2.5.1. Những kết quả đạt được .............................................................................. 55
2.5.2. Những hạn chế và nguyên nhân ................................................................. 55
CHƯƠNG III. ĐỀ XUẤT GIẢI PHÁP NÂNG CAO NĂNG LỰC TÀI CHÍNH
CỦA CÔNG TY CỔ PHẦN XÂY DỰNG ĐIỆN VNECO12 ................................. 58
3.1. Phát huy kết quả đạt được................................................................................ 58
3.2. Khắc phục hạn chế ............................................................................................ 58
KẾT LUẬN .............................................................................................................. 60
TÀI LIỆU THAM KHẢO ....................................................................................... 61 4 DANH MỤC HÌNH ẢNH
Hình 1 1. Sơ đồ tổ chức quản lý công ty Cổ phần Xây dựng Điện VNECO12 ........... 18
Hình 2 1. Tỷ số về khả năng sinh lời của VNECO12 giai đoạn 2021-2023 ................ 37
Hình 3 1. Kỳ thu tiền bình quân của VNECO12 giai đoạn 2021-2023 ....................... 40
Hình 4 1. Kỳ chu chuyển HTK của VNECO12 giai đoạn 2021-2023 ......................... 42
Hình 5 1. Tỷ số sử dụng tài sản của VNECO12 giai đoạn 2021-2023 ........................ 45
Hình 6 1. Tỷ số về khả năng thanh toán của VNECO12 giai đoạn 2021-2023 ............ 47
Hình 7 1. Tỷ số về sử dụng nợ của VNECO12 giai đoạn 2021-2023 .......................... 50 5 DANH MỤC BẢNG
Bảng 1 1. Bảng cân đối kế toán và sự tăng/giảm của Công ty Cổ phần Xây dựng điện
VNECO12 giai đoạn 2021-2023 ................................................................................ 26
Bảng 2 1. Báo cáo kết quả kinh doanh và sự tăng/giảm của Công ty Cổ phần Xây dựng
điện VNECO12 giai đoạn 2021-2023 ........................................................................ 30
Bảng 3 1. Báo cáo lưu chuyển tiền tệ và tỷ trọng của Công ty Cổ phần Xây dựng điện
VNECO12 giai đoạn 2021-2023 ................................................................................ 34
Bảng 4 1. Nhóm tỷ số về khả năng sinh lời của VNECO12 giai đoạn 2021-2023....... 37
Bảng 5 1. Kỳ thu tiền bình quân của VNECO12 giai đoạn 2021-2023 ....................... 39
Bảng 6 1. Hàng tồn kho bình quân của VNECO12 giai đoạn 2021-2023 ................... 41
Bảng 7 1. Hệ số sử dụng tài sản cố định và tổng tài sản của VNECO12 giai đoạn 2021-
2023 .......................................................................................................................... 43
Bảng 8 1. Nhóm tỷ số về khả năng thanh toán của VNECO12 giai đoạn 2021-2023 .. 47
Bảng 9 1. Tỷ số về nợ trên tổng tài sản của VNECO12 giai đoạn 2021-2023 ............. 49
Bảng 10 1. Hệ số thu nhập trên lãi vay của VNECO12 giai đoạn 2021-2023..............50 6 LỜI MỞ ĐẦU
Trong bối cảnh nền kinh tế đang chịu nhiều tác động từ những biến động toàn
cầu, báo cáo tài chính trở thành công cụ vô cùng quan trọng trong việc cung cấp cái nhìn
tổng quan và toàn diện về hiệu quả hoạt động kinh doanh, tình hình tài chính cũng như
khả năng sinh lời của công ty. Đối với Công ty Cổ phần Xây dựng Điện VNECO12,
việc phân tích báo cáo tài chính trong giai đoạn 2021-2023 mang ý nghĩa đặc biệt, không
chỉ giúp đánh giá năng lực quản lý và điều hành của công ty, mà còn phản ánh cách công
ty ứng phó với các thách thức từ môi trường kinh doanh, bao gồm những tác động tiêu
cực của đại dịch Covid-19 và các biến động thị trường trong nước và quốc tế. Việc
nghiên cứu sâu sắc các báo cáo tài chính này không chỉ hỗ trợ các cổ đông, nhà đầu tư,
và đối tác nắm bắt được tình hình hiện tại của VNECO12 mà còn là cơ sở để dự đoán
tiềm năng phát triển trong tương lai. Từ các chỉ số tài chính như lợi nhuận, doanh thu,
nợ vay, và dòng tiền, chúng ta sẽ có cơ hội làm rõ những điểm mạnh, điểm yếu, cũng
như tiềm ẩn những rủi ro mà công ty đang đối mặt.
Thông qua bài thảo luận này, chúng ta sẽ cùng phân tích chi tiết từng yếu tố của
báo cáo tài chính, từ bảng cân đối kế toán, báo cáo kết quả kinh doanh, đến báo cáo lưu
chuyển tiền tệ. Từ đó, sẽ đưa ra những nhận định chính xác về tình hình tài chính của
Công ty Cổ phần Xây dựng Điện VNECO12 trong ba năm qua và những triển vọng
trong thời gian tới. Việc phân tích này không chỉ mang tính học thuật mà còn có tính
ứng dụng cao trong việc hoạch định chiến lược kinh doanh và đầu tư. 7
CHƯƠNG I. CƠ SỞ LÝ LUẬN VỀ PHÂN TÍCH BÁO CÁO TÀI CHÍNH
1.1. Khái niệm báo cáo tài chính
1.1.1. Khái niệm
Theo quy định tại Khoản 1, Điều 3, Luật Kế toán số 88/2015/QH13, báo cáo
tài chính là hệ thống thông tin kinh tế, tài chính của đơn vị kế toán, được trình bày
theo mẫu biểu quy định tại chuẩn mực kế toán và chế độ kế toán.
Báo cáo tài chính là một tài liệu quan trọng mà công ty hay tổ chức cung cấp để
thể hiện và mô tả tình hình tài chính của họ trong một khoảng thời gian nhất định. Hệ
thống BCTC của công ty gồm:
Bảng cân đối kế toán;
Báo cáo kết quả hoạt động kinh doanh;
Báo cáo lưu chuyển tiền tệ; Bản thuyết minh BCTC
1.1.2. Ý nghĩa
a. Đối với các đối tượng bên trong công ty
BCTC giúp ích cho lãnh đạo công ty trong việc:
- Phục vụ quá trình quản lý và ra quyết định: Dựa vào các chỉ số trong BCTC để
đẩy mạnh hoặc xem xét lại chiến lược kinh doanh, tối ưu hoá hiệu suất, cải tiến quy trình,…
- Đánh giá hiệu suất của các phòng ban và dự án cụ thể, từ đó phát hiện vấn đề
sớm và thực hiện các điều chỉnh cần thiết.
BCTC có ảnh hưởng tới nhân viên trong việc:
- Giúp nhân viên hiểu rõ về tình hình tài chính và hiệu suất kinh doanh của công ty 8
- Kết quả kinh doanh trong BCTC cũng ảnh hưởng đến chính sách lương, thưởng
và chính sách phúc lợi khác, tạo ra ảnh hưởng đối với thu nhập và các quyền lợi của nhân viên.
b. Đối với bộ phận kế toán, BCTC cũng đóng vai trò quan trọng:
Là cơ sở dữ liệu chính để thực hiện kiểm toán tài chính.
Giúp nhận biết và điều chỉnh các sai sót trong quá trình làm việc.
BCTC giúp các nhà đầu tư:
- Đánh giá hiệu suất tài chính và khả năng đối mặt với thách thức tài chính của
công ty, xác định mức độ ổn định của đầu tư, từ đó đưa ra quyết định về đầu tư
mới, duy trì đầu tư hiện tại, hoặc rút lui.
- Theo dõi giá trị thị trường của đầu tư.
BCTC cũng cần thiết đối với các cơ quan quản lý Nhà nước:
- Đối với Cơ quan thuế: Kiểm tra, đánh giá tình hình thực hiện nghĩa vụ nộp thuế
và chấp hành luật thuế của công ty.
- Đối với Cơ quan tài chính: Kiểm tra, đánh giá tình hình sử dụng vốn, quản lý vốn
và việc chấp hành chính sách quản lý tài chính nói chung của công ty.
- Cơ quan quản lý đăng ký kinh doanh (Sở kế hoạch, Bộ Kế hoạch và Đầu tư):
Kiểm tra tình hình thực hiện giấy phép kinh doanh của công ty.
- Đối với Cơ quan thống kê: Tổng hợp số liệu báo cáo mức tăng trưởng kinh tế của
Quốc gia, xác định GDP,… để cung cấp thông tin cho Chính phủ.
1.2. Khung phân tích báo cáo tài chính
1.2.1. Bảng cân đối kế toán
Khái niệm: Bảng cân đối kế toán là một báo cáo tài chính tổng hợp phản ánh tổng
quát tình hình tài sản của công ty theo giá trị tài sản và nguồn hình thành nên tài sản ở
thời điểm cụ thể lập báo cáo dưới hình thái tiền tệ. Đặc điểm: 9
Bảng cân đối kế toán thể hiện tình hình tài chính của công ty tại một thời điểm
nhất định,có kết cấu gồm hai phần là tài sản (gồm tài sản ngắn hạn và tài sản dài
hạn) và nguồn vốn (gồm nợ phải trả và vốn chủ sở hữu).
Bằng cách theo dõi vốn lưu động thuần (NWC), công ty có thể nhận diện sớm rủi
ro từ bảng cân đối kế toán như sự mất cân đối tài chính, thiếu hụt vốn lưu động,
khó khăn trong thanh toán nợ…và biết được tài sản ngắn hạn có đủ bù đắp nợ
ngắn hạn hay không. Nếu tài sản ngắn hạn nhỏ hơn nợ ngắn hạn, khi đó rủi ro
của công ty sẽ cao. Vì vậy công ty luôn mong muốn mục tiêu NWC >= 0:
Net working capital (NWC) = Tài sản ngắn hạn – Nợ ngắn hạn
1.2.2. Báo cáo kết quả kinh doanh
Khái niệm: Báo cáo Kết quả hoạt động kinh doanh là một báo cáo tài chính tổng
hợp được lập định kỳ nhằm mục đích tổng hợp số liệu kế toán, phản ánh kết quả hoạt
động sản xuất kinh doanh của mỗi công ty thông qua các chỉ tiêu về doanh thu, chi phí
và lợi nhuận trong kỳ báo cáo (quý hoặc năm tài chính). Ý nghĩa:
Báo cáo kết quả kinh doanh cho biết các thông tin về doanh thu bán hàng và cung
cấp dịch vụ, doanh thu hoạt động tài chính, thu nhập khác.
Bên cạnh đó, báo cáo kết quả kinh doanh cho biết các thông tin về chi phí như
giá vốn bán hàng, chi phí tài chính, chi phí bán hàng, chi phí quản lý công ty, chi phí khác.
Báo cáo cho biết lợi nhuận trước thuế, lợi nhuận sau thuế… để đánh giá hiệu quả
hoạt động của công ty.
Báo cáo kết quả kinh doanh chia hoạt động của công ty thành 3 mảng gồm hoạt
động kinh doanh chính (hoạt động cốt lõi), hoạt động tài chính và hoạt động khác.
Công thức: Lợi nhuận = Doanh thu – Chi phí
+ Hoạt động kinh doanh chính sẽ mang doanh thu thuần về bán hàng và cung cấp
dịch vụ, thườnglà hoạt động chiếm tỷ trọng lớn nhất trong cơ cấu doanh thu. Bên cạnh
doanh thu, giá vốn hàng bán sẽ thể hiện tất cả chi phí để làm ra hàng hóa, dịch vụ đã 10
cung cấp và chi phí bán hàng, chi phí quản lý công ty. Từ đó, công ty thu được lợi nhuận gộp:
Lợi nhuận gộp = Doanh thu thuần BH, CCDV – Giá vốn hàng bán
+ Hoạt động tài chính: hoạt động này bao gồm doanh thu tài chính như: lãi tiền
gửi, lãi từ nhận đầu tư, lãi chênh lệch tỷ giá…và chi phí tài chính như chi phí lãi vay, lỗ
chênh lệch tỷ giá, dự phòng các khoản đầu tư tài chính,… phát sinh trong kỳ báo cáo
của công ty. Trong đó chi phí lãi vay và lỗ chênh lệch tỷ giá (nếu có) là 2 loại chi phí
quan trọng mà cần chú ý. Từ đó lợi nhuận thuần sẽ là:
Lợi nhuận thuần từ hoạt động kinh doanh = Lợi nhuận gộp + Doanh thu TC –
Chi phí TC – Chi phí BH, QLcông ty
+ Hoạt động khác: bao gồm thu nhập khác như có nguồn từ lãi thanh lý, nhượng
bán tài sản hay được bồi thường hợp đồng… và chi phí khác có nguồn từ lỗ thanh lý,
nhượng bán tài sản, phải bồi thường vi phạm hợp đồng…Ta có:
Lợi nhuận khác = Thu nhập khác – Chi phí khác
Lợi nhuận trước thuế = Lợi nhuận thuần từ hoạt động kinh doanh + Lợi nhuận khác
Lợi nhuận sau thuế = Lợi nhuận trước thuế – Thuế TNcông ty
1.2.3. Báo cáo lưu chuyển tiền tệ
Khái niệm: Báo cáo lưu chuyển tiền tệ là bản tường trình quá trình thu chi tiền tệ
(dòng tiền vào và ra) trong năm để thực hiện các nghiệp vụ kinh tế.
Thông qua bản báo cáo này, các chủ sở hữu công ty, nhà đầu tư,... có thể đánh
giá được việc thu chi tiền trong kỳ của công ty có hợp lý không làm cơ sở cho việc điều
chỉnh phương pháp và chính sách quản lý
Có hai phương pháp lập báo cáo lưu chuyển tiền tệ:
Phương pháp gián tiếp: Bắt đầu từ lợi tức sau thuế cộng với dòng tiền thực thu
và trừ đi dòng tiền thực chi trong kỳ để có dòng tiền thuần phát sinh trong kỳ.
Phương pháp trực tiếp: dòng tiền thuần phát sinh trong kỳ là hiệu số giữa dòng
tiền thực thu và dòng tiền thực chi. 11
1.3. Phân tích tỷ số tài chính
1.3.1. Các tỷ số về khả năng sinh lời
Các tỷ số về khả năng sinh lời cho phép đo lường khả năng của công ty để tạo ra
mức thích hợp về thu nhập trên tài sản, tổng tài sản và vốn đầu tư.
a.Tỷ suất sinh lời của doanh thu (ROS)
Chỉ tiêu này phản ánh trong 1 đồng doanh thu thuần mà công ty tạo ra được trong
kỳ có bao nhiêu đồng lợi nhuận sau thuế, giúp đánh giá được khả năng tạo ra lợi nhuận
và khả năng cạnh tranh của công ty.
ROS = ợ ậ ế
ầ * 100%
b.Tỷ suất sinh lời trên tài sản (ROA)
Tỷ số này đo lường khả năng sinh lời so với tài sản, hay nói cách khác: tỷ số này
cho biết mỗi đồng giá trị tài sản của công ty tạo ra bao nhiêu, phản ánh hiệu quả hoạt
động đầu tư của công ty.
ROA = 𝑙ợ𝑖 𝑛ℎ𝑢ậ𝑛 𝑠𝑎𝑢 𝑡ℎ𝑢ế
𝑡ổ𝑛𝑔 𝑡à𝑖 𝑠ả𝑛 * 100%
c.Tỷ suất sinh lời trên vốn chủ sở hữu (ROE)
Tỷ số này cho biết cứ 1 đồng vốn chủ sở hữu thì tạo ra được bao nhiêu đồng lợi
nhuận. Nó biến đổi phụ thuộc vào thời vụ kinh doanh, ngoài ra còn phụ thuộc vào quy
mô và mức độ rủi ro của công ty.
ROE = ợ ậ ế
ố ủ ở ữ * 100%
1.3.2. Các tỷ số về sử dụng tài sản
Các tỷ số về sử dụng tài sản đo lường số lần mỗi năm công ty bán hàng tồn kho
hoặc thu hồi toàn bộ các khoản phải thu của mình. Đối với các tài sản dài hạn, tỷ số sử
dụng cho biết hiệu suất của các tài sản cố định dưới dạng tạo ra doanh số. a.Khoản phải thu
Hệ số lưu chuyển KPT (Vòng quay KPT) 12
Số vòng quay các khoản phải thu mà tăng lên, chứng tỏ công ty hồi nhanh các
khoản nợ. Tuy nhiên, nó còn phụ thuộc vào chiến lược thị trường, phương thức thanh toán.
Hệ số lưu chuyển KPT = á ị
ì â
Kỳ thu tiền bình quân (ACP)
ACP= 360 : á ị
ì â b.Hàng tồn kho
Hàng tồn kho là một tài sản dự trữ với mục đích đảm bảo cho việc kinh doanh
được tiến hành một cách bình thường, liên tục và đáp ứng nhu cầu thị trường. Hàng tồn
kho lớn hay nhỏ tùy thuộc vào loại hình kinh doanh và thời gian hoạt động hàng năm.
Do vậy, mỗi công ty cần có một mức tồn kho hợp lý
Hệ số lưu chuyển HTK (Vòng quay HTK).
Hệ số lưu chuyển HTK= á ố à á
ì â
Thời gian HTK (kỳ chu chuyển HTK ICP)
ICP= 360: á ố à á
ì â
c.Hệ số sử dụng TSCĐ
Hiệu suất sử dụng tài sản cố định đo lường việc sử dụng tài sản cố định đạt hiệu quả thế nào.
Hệ số sử dụng TSCĐ= Đ
d.Hệ số sử dụng tổng tài sản
Chỉ tiêu này phản ánh tổng quát hiệu suất sử dụng tài sản hiện có của công ty và
được xác định bằng công thức: 13
Hệ số sử dụng tổng tài sản=
ổ à ả
1.3.3. Các tỷ số về khả năng thanh toán
Các tỷ số này nhấn mạnh đến khả năng của công ty trong việc thanh toán các
nghĩa vụ ngắn hạn khi chúng đến hạn.
a.Hệ số thanh toán hiện hành
Hệ số thanh toán hiện hành= à ả ắ ạ ợ ắ ạ
Hệ số khả năng thanh toán hiện thời thể hiện:
Nếu hệ số này nhỏ hơn 1: Thể hiện khả năng trả nợ của công ty yếu, là dấu hiệu
báo trước những khó khăn tiềm ẩn về tài chính mà công ty có thể gặp phải trong
việc trả các khoản nợ ngắn hạn.
Nếu hệ số này lớn hơn 1: Cho thấy công ty có khả năng cao trong việc sẵn sàng
thanh toán các khoản nợ đến hạn.
b.Hệ số thanh toán nhanh
Hệ số thanh toán nhanh hay còn gọi là tỷ lệ thanh toán nhanh, thể hiện khả năng
thanh toán của công ty mà không cần thực hiện thanh lý gấp hàng tồn kho.
Hệ số thanh toán nhanh=Tài sản ngắn hạn - à ồ ợ ắ ạ
c.Hệ số thanh toán tức thời
Hay còn gọi là tỷ lệ thanh toán bằng tiền, chỉ số thanh toán tiền mặt,... Tỷ số này
nhằm đánh giá sát hơn tình hình thanh toán của công ty.
Hệ số thanh toán tức thời= ề à á ả ươ đươ ề ợ ắ ạ
1.3.4. Các tỷ số về sử dụng nợ
Dựa trên các tỷ số về sử dụng nợ, tình trạng nợ tổng thể của công ty được đánh
giá dựa trên cơ sở tài sản và năng lực sinh lời của nó. 14
a.Nợ trên tổng tài sản
Phản ảnh bình quân trong một đồng vốn kinh doanh/tài sản hiện nay của công ty
đang sử dụng có mấy đồng vay nợ, có mấy đồng từ tổng tài sản.
Nợ trên tổng tài sản= ổ ợ
ổ à ả
b.Hệ số thu nhập trên lãi vay
Hệ số thu nhập trên lãi vay= ậ ướ ã à ế
ã ề
c.Hệ số thu nhập trên các khoản thanh toán cố định
Hệ số thu nhập trên các khoản thanh toán cố định= TN trước khoản CPTC cố định và thuế Các khoản CPTC cố định
1.4. Phân tích Dupont
Khái niệm phân tích Dupont: Mô hình Dupont hay Dupont Analysis còn được
biết đến với tên gọi khác là phương pháp phân tích tách đoạn. Đây là một kỹ thuật thường
được những người làm Tài chính sử dụng để phân tích khả năng sinh lời của một công
ty thông qua phân tích mối liên hệ giữa các chỉ tiêu tài chính. Từ đó giúp nhà đầu tư có
thể phát hiện ra những nhân tố đã ảnh hưởng đến chỉ tiêu phân tích theo một trình tự
nhất định. Mô hình Dupont được thiết lập từ ROE – tỷ suất sinh lời trên vốn chủ sở hữu.
ROE (Return On Equity) là tỷ suất lợi tức trên vốn chủ sở hữu. Đây là chỉ số
đo lường khả năng sinh lời của một khoản đầu tư trên mỗi đồng vốn bỏ ra. Từ đó giúp
đo lường khả năng sử dụng vốn hiệu quả của công ty. ROE là một chỉ số quan trọng
được dùng để lựa chọn cổ phiếu tiềm năng. Bởi trong dài hạn, giá trị cổ đông nhận được
phụ thuộc rất lớn vào hiệu quả sử dụng vốn của công ty.
Công thức tính trong mô hình Dupont:
ROE = Lợi nhuận sau thuế/Vốn chủ sở hữu = (Lợi nhuận sau thuế/Tổng tài sản)
x (Tổng tài sản/Vốn chủ sở hữu).
hay ROE = ROA x Đòn bẩy tài chính 15
ROE = (Lợi nhuận sau thuế/Doanh thu) x (Doanh thu/Tổng tài sản) x (Tổng tài sản/Vốn chủ sở hữu)
hay ROE = Hệ số lợi nhuận ròng x Hiệu suất sử dụng tổng tài sản x Đòn bẩy tài chính.
Mô hình phân tích DuPont có ba thành phần chính:
Đầu tiên là tỷ suất lợi nhuận sau thuế trên doanh thu, là yếu tố phản ánh trình độ
quản lý doanh thu và chi phí của công ty.
Tỷ suất lợi nhuận ròng =
Thứ hai là vòng quay tài sản, là yếu tố phản ánh trình độ khai thác và sử dụng tài sản của công ty.
Vòng quay tài sản =
ổ à ả
Thứ ba là đòn bẩy tài chính, là yếu tố phản ánh trình độ quản trị tổ chức nguồn
vốn cho hoạt động của công ty, đòn bẩy tài chính đánh giá mức độ hiệu quả của công ty
trong việc sử dụng nợ, một động lực chính của ROE, để tài trợ cho các hoạt động đó. Đòn bẩy tài chính =
ổ à ả
ố ủ ở ữ ì â 16
CHƯƠNG II. PHÂN TÍCH BÁO CÁO TÀI CHÍNH CỦA CÔNG TY CỔ PHẦN
XÂY DỰNG ĐIỆN VNECO12 GIAI ĐOẠN 2021-2023
2.1. Giới thiệu khái quát về Công ty Cổ phần Xây dựng điện VNECO12
2.1.1. Lịch sử hình thành và phát triển
Các thông tin sơ lược về công ty
Tên đầy đủ: Công ty cổ phần xây dựng VNECO12
Tên viết tắt: VNECO12
Loại hình công ty: Công ty cổ phần
Mã số thuế: 3100320136
Giấy phép đăng ký kinh doanh số: 2903000041
Địa chỉ: Số 155 Đường Lý Thường Kiệt - P. Đồng Phú - Tp. Đồng Hới - Quảng Bình
Điện thoại: (84.232) 385 0554 Fax: (84.232) 385 0554
Email: vneco12qb@gmail.com
Website: http://vneco12.com.vn/
Lịch sử hình thành và phát triển
Công ty cổ phần xây dựng điện VNECO12 tiền thân là Công ty Đầu tư và Xây
dựng 3.12 trực thuộc Công ty Xây lắp Điện 3 (Nay là Tổng Công ty cổ phần Xây dựng
Điện Việt Nam). Ngày 13/06/2005, Bộ Công nghiệp ra Quyết định số 2006/QĐ-TCCB
chuyển Công ty Đầu tư và Xây dựng 3.12 thành Công ty cổ phần Đầu tư và Xây dựng
3.12. Ngày 01/08/2005, Công ty được Sở Kể hoạch và Đâu tư Tinh Quảng Bình cấp
giấy chứng nhận ĐKKD lần 1 với số vốn điều lệ ban đầu là 4.000.000.000 đồng. Tháng
6/2007, Công ty đã thực hiện phát hành cổ phiếu riêng lẻ cho cổ đông hiện hữu (84 cổ
đông) để tăng vốn lên 12.000.000.000 đồng. Năm 2007, căn cứ số lượng cổ đông và vốn
điều lệ công ty, Công ty cổ phần xây dựng điện Vneco12 đã đăng ký công ty đại chúng
tại Ủy ban chứng khoán Nhà nước. 17
Công ty đề ra mục tiêu phấn đấu trở thành Công ty có quy mô vừa, hoạt động đa
ngành, đã lĩnh vực gồm: Sản xuất công nghiệp, Xây lắp điện và Kinh doanh địch vụ
thương mại. Công ty phấn đầu mức tăng trưởng hàng năm từ 12% - 15%, đảm bảo việc
làm và tăng thu nhập ổn định ở mức cao cho người lao động. Với nhiều năm kinh nghiệm
hoạt động và kinh doanh trong lĩnh vực xây dựng điện, sản xuất cột điện bê tông ly tâm,
ống cống bê tông ly tâm, công ty đã có một đội ngũ cán bộ quản lý, kỹ thuật giỏi và
công nhân lành nghề, có kinh nghiệm lâu năm, có đầy đủ các trang thiết bị thi công
chuyên ngành để tổ chức thi công đảm bảo tiến độ, chất lượng công trình. Trong quá
trình phát triển của mình, VNECO12 đạt được nhiều thành tích, khen thưởng của Tổng
Công ty cũng như các Bộ ngành Chính phủ.
Ngày 09/07/2019, công ty đã nhận được Giấy chứng nhận đăng ký chứng khoán
số 30/2019/GCNCP-VSD của Trung tâm lưu ký chứng khoán Việt Nam.
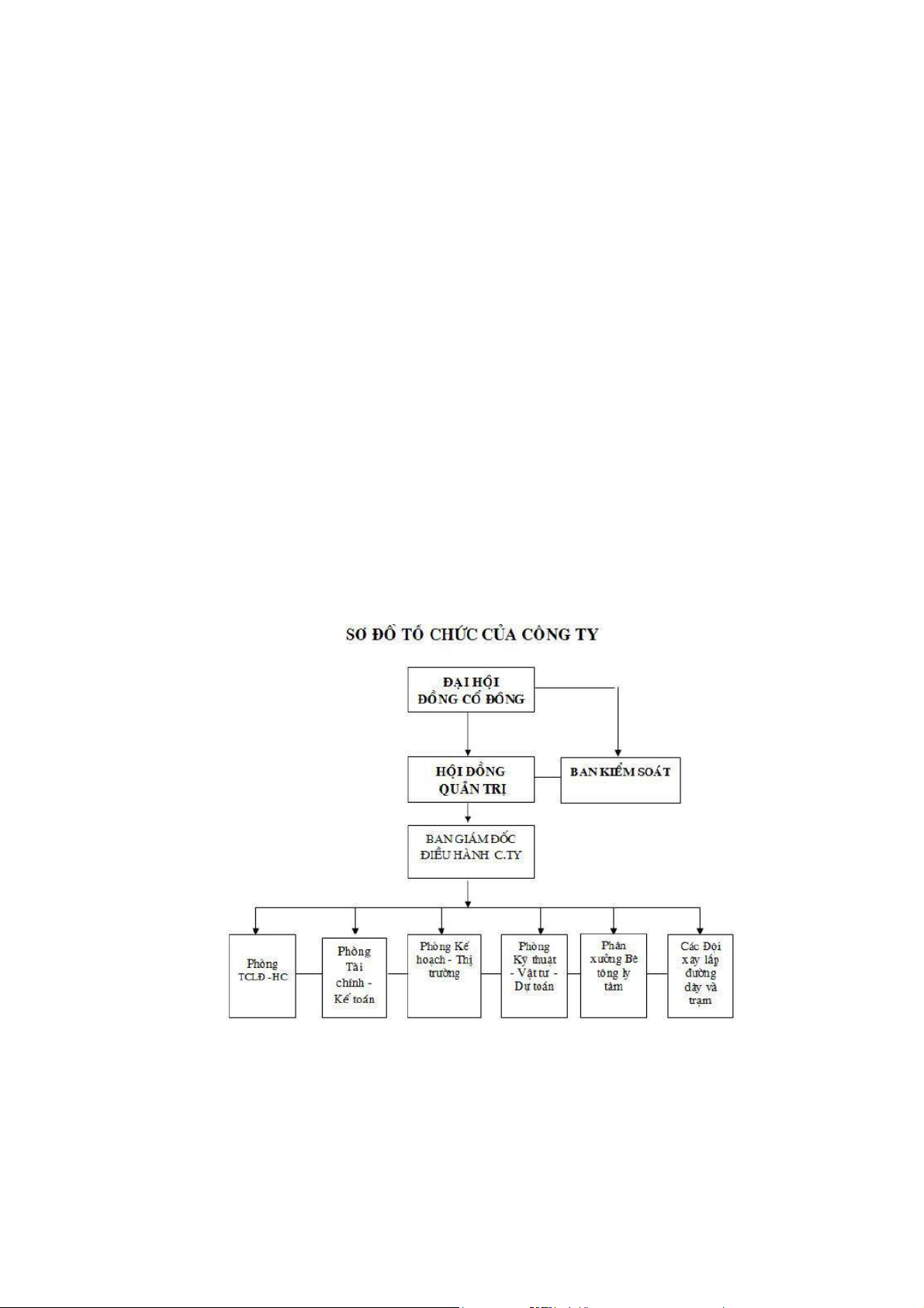
2.1.2. Tổ chức bộ máy quản lý
Cơ cấu tổ chức, bộ máy quản lý của Công ty Cổ phần Xây dựng Điện VNECO12 cụ thể bao gồm:
là cơ quan có thẩm quyền cao nhất
tổ chức quản lí cao nhất do đại hội đồng cổ
đại hội đồng cổ đông bầu ra đông bầu ra là bộ phận đứng đầu
Hình 1 1. Sơ đồ tổ chức quản lý công ty Cổ phần Xây dựng Điện VNECO12 18
a. Đại hội đồng cổ đông
Là cơ quan có thẩm quyền cao nhất của công ty cổ phần, bao gồm: ….
Đại hội đồng cổ đông có quyền và nhiệm vụ thông qua định hướng phát triển,
quyết định các phương án, nhiệm vụ sản xuất kinh doanh; quyết định sửa đổi bổ
sung điều lệ; bầu miễn nhiệm, bãi nhiệm thành viên Hội đồng quản trị, Ban kiểm
soát; quyết định tổ chức lại, giải thể công ty cổ phần và các quyền, nhiệm vụ khác
theo quy định của Pháp luật và Điều lệ.
b. Hội đồng quản trị
Là tổ chức quản lý cao nhất của Công ty cổ phần do Đại hội đồng cổ đông bầu
ra, bao gồm: Chủ tịch Hội đồng quản trị là ông Nguyễn Tịnh. Các thành viên
trong Hội đồng quản trị là ông Võ Quang và ông Trương Xuân Phúc. Thư ký Hội
đồng quản trị là bà Đào Thị Ngọc Hà.
Hội đồng quản trị nhân danh Công ty cổ phần quyết định mọi vấn đề liên quan
đến mục đích và quyền lợi của Công ty cổ phần, trừ những vấn đề thuộc thẩm
quyền của Đại hội đồng cổ đông. Hội đồng quản trị có trách nhiệm giám sát hoạt
động của Giám đốc và những cán bộ quản lý khác trong Công ty cổ phần. Quyền
và nghĩa vụ của Hội đồng quản trị do pháp luật và điều lệ công ty, các Quy chế
nội bộ của Công ty cổ phần và Nghị quyết Đại hội đồng cổ đông quy định. c. Ban kiểm soát
Ban kiểm soát đo Đại hội đồng cổ đông bầu ra, đứng đầu Ban kiểm soát là bà
Trần Thị Kim Tư, thành viên Ban kiểm soát bao gồm ông Lê Anh Dũng và ông Nguyễn Tiến Đoàn
Ban kiểm soát có nhiệm vụ kiểm tra tính hợp lý, hợp pháp, tính trung thực và
mức độ cẩn trọng trong quản lý, điều hành hoạt động kinh doanh, trong tổ chức
công tác kế toán, thống kê và lập báo cáo tài chính nhằm đảm bảo các lợi ích hợp
pháp của cổ đông. Ban kiểm soát hoạt động độc lập với Hội đồng quản trị và Giám đốc.
d. Ban Giám đốc điều hành công ty 19
Ban Giám đốc là bộ phận đứng đầu, người đại diện theo pháp luật là Giám đốc
ông Trương Xuân Phúc, Phó Giám đốc ông Trương Vĩnh Hùng và kế toán trưởng
bà Hoàng Thị Hồng Nhạn.
Ban giám đốc chịu trách nhiệm quản lý và điều hành hoạt động sản xuất kinh
doanh của doanh nghiệp. Họ cần đảm bảo thực hiện đúng đắn quy trình sản xuất,
giám sát các hoạt động kinh doanh, tuân thủ theo các quy định của pháp luật liên
quan đến hoạt động kinh doanh của công ty.
e. Các phòng, ban, đơn vị trực thuộc
Phòng Kỹ thuật - Vật tư - Dự toán:
Phòng Kỹ thuật - Vật tư - Dự toán là phòng nghiệp vụ tham mưu, giúp giám đốc
thực hiện công tác quản lý các hoạt động có liên quan thuộc lĩnh vực kỹ thuật, cung ứng
vật tư, dự toán xây lắp, hồ sơ đấu thầu, công tác an toàn lao động ... Chức năng chính bao gồm:
+ Quản lý kỹ thuật máy móc thiết bị sản xuất, dây chuyền công nghệ, phương
tiện cơ giới, công cụ dụng cụ và các máy móc thiết bị khác của Công ty sử dụng
trong quá trình sản xuất kinh doanh.
+ Quản lý kỹ thuật trong công tác xây lắp và sản xuất công nghiệp.
+ Xây dựng, áp dụng các quy trình công nghệ vào trong sản xuất công nghiệp,
biện pháp thi công các công trình xây lắp.
+ Nghiên cứu ứng dụng sáng kiến cải tiến kỹ thuật máy móc thiết bị, công nghệ,
hợp lý hóa trong sản xuất.
+ Xây dựng và áp dụng Hệ thống định mức kinh tế kỹ thuật vào sản xuất.
+ Cân đối, cung ứng đảm bảo vật tư cho sản xuất kinh doanh.
+ Lập dự toán, hồ sơ dự thầu, đấu thầu,hồ sơ hoàn công, nghiệm thu, thanh toán
giá trị công trình hoàn thành.
+ Quản lý, kèm cặp bồi dưỡng phát triển nhân lực có trình độ kỹ thuật chuyên
môn đáp ứng yêu cầu phục vụ và phát triển sản xuất của Công ty. 20