



















Preview text:
TRƯỜNG ĐẠI HỌC THƯƠNG MẠI
KHOA KINH TẾ - KINH DOANH QUỐC TẾ ⁕⁕⁕
BÀI THẢO LUẬN QUẢN TRỊ CHUỖI CUNG ỨNG
Đề tài: Phân tích quá trình quản lý thông tin cộng tác CCU của Tesla
Giảng viên hướng dẫn : Th.s Phạm Thu Trang
Mã lớp học phần : BLOG1721_02
Nhóm thực hiện : 10 Hà n i ộ , 2024 2025 – 1
MỤC LỤC
MỞ ĐẦU ................................................................................................................................... 3
CHƯƠNG 1. CƠ SỞ LÝ LUẬN ............................................................................................... 4 1.1. Chu i
ỗ cung ứng là gì, tại sao phải quản lý thông tin c ng t ộ ác chu i
ỗ cung ứng .................. 4 1.1.1. Khái niệm chu i
ỗ cung ứng ............................................................................................... 4
1.1.2. Các mức độ cộng tác chu i
ỗ cung ứng ............................................................................. 4
1.1.3. Vai trò của quản lý thông tin c ng t ộ ác chu i
ỗ cung ứng ................................................... 5
CHƯƠNG 2. THỰC TRẠNG CHUỖI CUNG ỨNG CỦA TESLA......................................... 6
2.1. Giới thiệu về doanh nghiệp ................................................................................................. 6 2.1.1. T ng qua ổ
n về Tesla .......................................................................................................... 6 2.1.2. Mô hình chu i ỗ cung ứng c a
ủ Tesla .................................................................................. 6 2.2.1. Vẽ c sơ đồ hu i
ỗ cung ứng ................................................................................................. 9 2.2.2. Mô tả chu i
ỗ cung ứng ...................................................................................................... 9
CHƯƠNG 3. HOẠT ĐỘNG CỘNG TÁC GIỮA TESLA VỚI CÁC THÀNH VIÊN
KHÁC TRONG CHUỖI và các ứng dụng CNTT đươc sử dụng trong chu i
ỗ . ................ 16 3.1. Cộng tác trong chu i
ỗ cung ứng. ........................................................................................ 16 3.1.1. Loại hình c ng t ộ
ác giữa Tesla với các thành viên trong chu i
ỗ cung ứng. ..................... 16
3.1.2. Những lợi ích cơ bản mà Tesla có được khi c ng
ộ tác với các thành viên trong chu i ỗ cung
ứng. .......................................................................................................................................... 20
3.1.3. Những hạn chế về quan hệ c ng t ộ ác trong chu i ỗ cung ứng c a
ủ Tesla. .......................... 21 3.1.4. Một s
ố kiến nghị để cải thiện và tối ưu hóa quan hệ c ng ộ tác trong chu i ỗ cung ứng c a ủ
Tesla ......................................................................................................................................... 23
3.2. Các ứng dụng CNTT được sử d ng t ụ rong chu i
ỗ . .............................................................. 23
KẾT LUẬN ............................................................................................................................. 26
TÀI LIỆU THAM KHẢO ...................................................................................................... 27 2
MỞ ĐẦU Trong thời đại c a
ủ sự toàn cầu hóa và cạnh tranh gay gắt, việc hiểu rõ và phân tích mức
độ cộng tác giữa các doanh nghiệp và các thành viên trong chuỗi cung ứng là điều vô cùng
quan trọng. Đặc biệt, việc áp d ng ụ
các giải pháp Công nghệ Thông tin (CNTT) đã tạo ra những
tiềm năng lớn trong việc tối ưu hóa hoạt động của chuỗi cung ứng.
Tesla nổi tiếng là tập đoàn sản xuất xe ô điện và năng lượng tái tạo hàng đầu thế giới.
Các sản phẩm xe điện của thương hiệu đều được đánh giá có ch n
ất lượ g cao, hiện đại, hướng
đến tương lai. Tập đoàn luôn lấy phương châm đặt khách hàng lên hàng đầu, lấy dịch v ụ khách
hàng làm trung tâm cho mọi m c ụ tiêu c a
ủ mình. Với vị thế hàng đầu thế giới, cùng tiềm lực
vốn khổng lồ từ tỷ phú Elon Musk, Tesla luôn đảm bảo và không n ừng g gia tăng chất lượng sản phẩm m t ộ phần thông qua n l
ỗ ực nâng cao hiệu quả chu i ỗ cung ứng.
Trong bối cảnh này, các mức độ c n
ộ g tác giữa doanh nghiệp với các thành viên khác trong chu i ỗ cùng m t ộ s
ố ứng dụng CNTT được sử d ng ụ và lợi ích c a ủ chúng trong chu i ỗ cung
ứng của Tesla là một yếu t
ố cần được quan tâm, phân tích và đánh giá, đây cơ hội để hiểu rõ
hơn về cách mà một trong những nhà sản x ất
u xe điện hàng đầu thế giới tận dụng công nghệ,
mà còn là một bước đầu tiên trong việc đào sâu vào sự hiểu biết về sự phát triển c a ủ chu i ỗ cung ứng hiện đại. 3
CHƯƠNG 1. CƠ SỞ LÝ LUẬN
1.1. Chuỗi cung ứng là gì, tại sao phải quản lý thông tin cộng tác chuỗi cung ứng
1.1.1. Khái niệm chuỗi cung ứng
Chuỗi cung ứng là tập hợp các doanh nghiệp hoặc tổ chức tham gia trực tiếp và gián
tiếp vào các quá trình tạo ra, duy trì và phân phối một loại sản phẩm nào đó cho thị trường. Chuỗi cung ứng bao g m
ồ nhiều thành viên, các thành viên cơ bản gồm nhà cung cấp,
nhà sản xuất, nhà bán buôn, nhà bán lẻ,...(tham gia trực tiếp vào quá trình chuyển i đổ , phân
phối dòng vật chất) và các doanh nghiệp hỗ trợ như công ty vận tải, kho bãi, các nhà cung cấp
dịch vụ bảo hiểm, ngân hàng, thông tin,… (tham gia gián tiếp giúp tăng hiệu quả trong chuỗi cung ứng) Các thành viên trong chu i ỗ là các t ổ chức kinh doanh c
độ lập, liên kết với nhau bằng
nhiều dòng chảy và các m i
ố quan hệ từ đơn giản đến phức tạp để tạo ra sự th ng ố nhất. Ba dòng
chảy chính: vật chất, tài chính, thông tin.
1.1.2. Các mức độ cộng tác chuỗi cung ứng
1.1.2.1. Cộng tác theo phạm vi
Cộng tác chuỗi cung ứng bắt đầu ngay từ trong nội bộ các doanh nghiệp tham gia vào chuỗi cung ứng.
1.1.2.2. Cộng tác theo chiều dọc và ngang Tích hợp chu i
ỗ cung ứng theo cấu trúc dọc và ngang, hai hướng chiến lược cho phép các công ty trung tâm t
ổ chức và liên kết với các công ty khác trong cùng chu i ỗ cung ứng và
chuỗi giá trị để đạt được mục tiêu.
1.1.2.3. Cộng tác theo cấp độ Mối quan hệ trong chu i
ỗ cung ứng biến thiên theo từng nhóm đối tác khác nhau với các
ràng buộc ở nhiều mức độ. 4 mức độ cơ bản: giao dịch, hợp tác, phối hợp, đồng bộ.
1.1.2.4. Cộng tác theo cơ chế cộng tác trong chuỗi cung ứng Cơ chế c ng ộ tác chu i
ỗ cung ứng trả lời cho câu hỏi động cơ nào thúc đẩy các thành viên
chuỗi cung ứng phải c ng ộ
tác với nhau. Về cơ bản có hai cơ chế c ng ộ tác trong chu i ỗ cung ứng
là cơ chế thị trường và cơ chế phân quyền 4
1.1.3. Vai trò của quản lý thông tin cộng tác chuỗi cung ứng
Giúp dễ dàng tiếp cận tới ngu n l
ồ ực được sở hữu bớt các đối tác. Doanh nghiệp có thể tận d ng ụ ngu n
ồ lực của các đối tác để nghiên cứu và phát triển sản phẩm mới thông qua việc
chia sẻ bí quyết công nghệ và đầu tư vào phát triển sản xuất. Qua đó, doanh nghiệp có thể
nhanh chóng đáp ứng thị trường và cải thiện chất lượng hoạt động của đối tác. Tận dụng ngu n
ồ lực của đối tác chiến lược mà doanh nghiệp không thể tự đầu tư vì chỉ
phí quả lớn. Doanh nghiệp có thể tận d ng ụ ngu n
ồ lực của đối tác chiến lược để giảm chi phí c ố
định và tăng cường hiệu quả kinh tế. Qua việc chia sẻ bí quyết công nghệ và đầu tư vào phát
triển sản xuất, cả hai bên có thể hợp tác để sản xuất các thành phần chuyên d ng, m ụ ang lại lợi ích cho cả hai bên.
Giảm chi phí và các điều kiện môi trường kinh doanh không thuận lợi (rào cản thương
mại, luật pháp): Môi trường kinh doanh luôn có sự biển ng, c độ n
ộ g tác giúp giảm các chi phí
hoặc loại bỏ các điều kiện cạnh tranh không minh bạch. Sự c ng
ộ tác giữa các thành viên trong
chuỗi giúp xóa bỏ rào cản thương mại, luật pháp, tạo môi trường kinh doanh thuận lợi. Tăng kỹ năng quản lý và khả năng
tiếp cận thông tin với thị trường. Cộng tác trong
chuỗi cung ứng mang lại cơ hội cho doanh nghiệp học hỏi kỹ năng quản lý và tiếp cận thông tin thị trường từ i
đố tác. Việc chia sẻ thông tin thị trường giữa các thành viên trong chu i ỗ giúp
doanh nghiệp thích nghi và tiếp cận thị trường hiệu quả hơn. 5
CHƯƠNG 2. THỰC TRẠNG CHUỖI CUNG ỨNG CỦA TESLA
2.1. Giới thiệu về doanh nghiệp
2.1.1. Tổng quan về Tesla
2.1.1.1. Giới thiệu doanh nghiệp
Tesla, Inc. (tên cũ: Tesla Motors, Inc.) là một công ty c a
ủ Mỹ chuyên thiết kế, sản xuất và phân ph i
ố sản phẩm ô tô điện và linh kiện cho các phương tiện chạy điện. (Theo Wikipedia)
2.1.1.2. Lịch sử hình thành và phát triển
Tesla Motors, thành lập năm 2003, là một thương hiệu xe điện tiên phong do Elon Musk
dẫn đầu. Model S, mẫu xe điện đầu tiên, được giới thiệu vào năm 2009 và kể từ đó, Tesla đã liên t c
ụ phát triển các dòng xe khác như Model X, Model 3, Model Y và Cyber Truck. Với sứ
mệnh thúc đẩy phương tiện không sử dụng nhiên liệu hóa thạch, Tesla đã trở thành biểu tượng
của sự sáng tạo và tiên phong trong ngành ô tô.
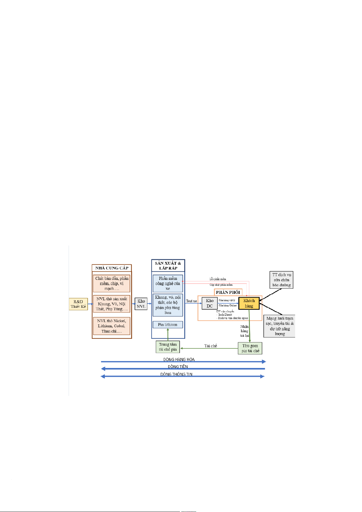
2.1.2. Mô hình chuỗi cung ứng của Tesla
Vị trí, vai trò và đặc điểm của các thành viên trong chuỗi cung ứng.
Sơ đồ chuỗi cung ứng của Tesla
(Nguồn: International supply chain management(2022), Đại học Kinh tế TP. HCM)
Nhà cung cấp nguyên vật liệu thô 6 Tesla ch
ủ yếu thu mua nguyên liệu từ các nhà cung cấp toàn cầu, bao g m ồ nhà cung
cấp vi mạch, pin, linh kiện phụ tùng… Tesla cũng đã ký kết các hợp đồng dài hạn với các nhà
cung cấp để đảm bảo giá cả ổn định và ngu n
ồ cung cấp không bị gián đoạn, và đầu tư vào việc
tái chế để giảm thiểu lượng nguyên liệu cần thiết từ ngu n kha ồ i thác. Nhà sản xuất
Tesla tự sản xuất nhiều linh kiện quan tr ng, ọ
bao gồm động cơ điện, pin và các b ph ộ ận hệ th ng ố
truyền động. Tesla sở hữu nhiều nhà máy ở các vị trí chiến lược trên toàn thế giới như
Mỹ (California, Nevada, Texas), Trung Quốc (Shanghai), Đức (Berlin) có vai trò c t ụ hể trong
việc sản xuất các phần khác nhau c a
ủ xe hoặc lắp ráp hoàn chỉnh. Tự sản xuất và cung ứng pin là m t ộ khía cạnh quan tr ng ọ
trong chiến lược của Tesla, đang được thực hiện tại các Gigafactory
ở Mỹ và Đức, trong khi đó quan hệ hợp tác với các nhà cung cấp pin như Panasonic và CATL
vẫn được duy trì để đảm bảo ngu n c ồ
ung ổn định. Từ đó, giảm sự ph t ụ hu c ộ vào các nhà cung
cấp (bên thứ 3), kiểm soát tốt hơn về ch ng và ất lượ chi phí.
Phân phối và bán lẻ
Khác biệt với các nhà sản xuất truyền th ng, n ố
gay từ khi thành lập, phương thức phân
phối của Tesla là bán xe trực tiếp cho người tiêu dùng thông qua kênh trực tuyến hoặc qua các
cửa hàng chính thức của hãng, loại bỏ sự tham gia của mạng lưới đại lý truyền thống. Vì vậy
mà Tesla kiểm soát tốt hơn chi phí tồn kho, quản lý dịch v
ụ bảo hành và giá cả, hướng dẫn
người tiêu dùng về xe điện, đồng thời nhanh chóng thu thậ ả p ph ồ n h i của khách hàng.
Hoạt động cung ứng nguyên liệu đầu vào
Tesla đã khởi công một nhà máy để sản xuất pin với Panasonic tại một nhà máy ở Nevada (M ) ỹ . Trong b i
ố cảnh giá nguyên liệu lithium cho sản xuất pin tăng mạnh trong năm
2022, Tesla đang đầu tư vào khai thác và tinh chế lithium quy mô lớn để phòng ngừa biến động giá. Tesla áp d n
ụ g chiến lược đa dạng hóa ngu n
ồ cung cấp nguyên liệu để giảm r i ủ ro về
nguồn cung và biến động giá cả khi không phụ thu c
ộ vào một hoặc một số ít nhà cung cấp mà
thay vào đó, hợp tác với nhiều đối tác trên khắp thế giới. Tesla cũng đầu tư trực tiếp vào các
dự án khai thác và sản xuất nguyên liệu để kiểm soát tốt hơn về ngu n ồ cung và giảm chi phí.
Ví dụ, công ty đã đầu tư vào các dự án khai thác lithium ở Nevada và các dự án khai thác cobalt.
Hoạt động cung ứng nguyên liệu đầu vào c a ủ Tesla chứng t ỏ sự ch ủ động và tiên phong trong việc áp d ng ụ
các biện pháp bền vững và tối ưu, không chỉ đảm bảo nguồn cung ổn định
và giảm chi phí, mà còn h
ỗ trợ mục tiêu bảo vệ môi trường và phát triển bền vững c a ủ công ty. 7
Hoạt động sản xuất thành phẩm
Hoạt động sản xuất thành phẩm của Tesla bao gồm quy trình từ việc sản xuất các bộ
phận riêng lẻ đến lắp ráp xe hoàn chỉnh và sản xuất hệ thống lưu trữ năng lượng.
Các Gigafactory của Tesla, đặc biệt là ở Nevada, là trung tâm sản xuất pin. Các nhà
máy này không chỉ sản xuất pin n
cho xe điệ mà còn cho các sản phẩm lưu trữ năng lượng c a ủ
Tesla. Tesla cũng liên tục đổi mới công nghệ pin của mình, như phát triển cell pin 4680 mới
với mật độ năng lượng cao hơn, giảm chi phí và tăng phạm vi hoạt động của xe.
Tesla tự thiết kế và sản xuất động cơ điện c a ủ mình, sử d ng c ụ
ông nghệ động cơ không đồ ộ
ng b từ rotor lồng sóc để cải thiện hiệu suất và độ tin cậy đồng thời sử d ng ụ tự ng độ hóa và
robot trong quy trình lắp ráp để tăng hiệu suất, giảm chi phí và cải thiện ch ng s ất lượ ản phẩm.
Hoạt động phân phối sản phẩm đầu ra
Tesla sở hữu và vận hành các cửa hàng c a
ủ riêng mình ở các vị trí chiến lược trên toàn
thế giới, nơi khách hàng có thể trải nghiệm sản phẩm và nhận tư vấn trực tiếp từ nhân viên c a ủ
Tesla. Tesla cũng bán xe và sả ẩm n ph năng lượng qua website c a
ủ mình, cho phép khách hàng
cấu hình xe theo ý muốn và đặt hàng trực tiếp mà không cần qua trung gian. Tesla không sử
dụng các đại lý độc lập để bán
xe, điều này giúp giảm chi phí trung gian và kiểm soát tốt hơn
trải nghiệm mua sắm của khách hàng.
Việc phân phối sản phẩm đầu ra của Tesla không chỉ phản ánh cam kết c a ủ hãng về sự
đổi mới và tiện ích cho khách hàng mà còn góp ầ
ph n tạo ra một hình ảnh thương hiệu mạnh
mẽ và độc đáo trên thị trường.
2.2. Chuỗi cung ứng của Tesla 8
2.2.1. Vẽ sơ đồ chuỗi cung ứng
2.2.2. Mô tả chuỗi cung ứng
2.2.2.1. Nhà cung cấp linh kiện ô tô và vật liệu Ô tô là mặt hàng k
ỹ thuật và quy trình sản xuất mang tính đặc thù cao. Ở thượ ồ ng ngu n
chuỗi cung ứng, Tesla tự sản xuất nhiều linh kiện quan trọng, bao gồm động cơ điện, pin và các b ộ phận hệ th ng ố truyền ng. độ
Tuy nhiên, không phải linh kiện nào Tesla cũng có thể tự sản xuất do độ phức tạp c a
ủ linh kiện, hơn nữa Tesla cần có những nguyên liệu thô nhất định để tự sản x ấ u t nên cần ữ
nh ng nhà cung cấp linh kiện và ậ v t liệu. Các thành ầ ph n ậ v t liệu thô quan tr n
ọ g nhất là Nickel, Lithium, Cobalt và than chì. Các ngu n ồ cung Lithium, Nickel và
than chì phần lớn đến từ các nhà cung cấp ở Trung Qu c
ố và Úc, còn lại đến từ Canada, M , và ỹ
một số nước khác. Ngu n ồ cung Cobalt ch y
ủ ếu đến từ vùng Congo, ngoài ra còn đến từ m t ộ s ố
nước khác tại Châu Mỹ. Danh sách các nhà cung ứng nguyên vật liệu thô của Tesla là: 9 Nhà cung ứng Nguyên liệu Nguồn Albemarle Lithium Australia, Trung Quốc Livent Lithium Argentina, Trung Quốc, USA Ganfeng Lithium Trung Quốc Yahua Lithium Trung Quốc Guizhou CNGR Cobalt, Nickel Trung Quốc Huayou Cobalt, Nickel Trung Quốc Glencore Kamoto Copper Cobalt Democratic Republic of Congo Company (DRC) Glencore Murrin Murrin Nickel Australia BHP NIckel West Nickel Australia Prony Resources Nickel New Caledonia Vale Nickel Canada
Nguồn: Tesla Motor Cooperation
Một số nhà cung ứng các bộ phận khác của xe: Nhà cung ứng Nguồn Bộ phận cung ứng Allegheny Mỹ
Các kim loại đặc biệt được sử dụng trong sản xuất Technologies
xe điện như siêu hợp kim gốc niken và titan. Incorporated (ATI)
Những vật liệu này được sử dụng trong nhiều bộ
phận khác nhau của xe điện Tesla, bao gồm cả bộ pin và động cơ. Beijing Automotive
Trung Quốc Các bộ phận thân xe cho xe điện Model S và Group Co., Ltd (BAIC Model X Group) ZF Friedrichshafen Đức
Hệ thống lái trợ lực điện được sản xuất tại nhà máy
của ZF ở Mỹ và được chuyển đến nhà máy lắp ráp của Tesla ở California Brembo Ý
Hệ thống phanh của Brembo được thiết kế để
mang lại hiệu suất, độ bền và độ tin cậy vượt trội,
những điều cần thiết cho xe điện. Magna Canada
Viền lưới tản nhiệt, gương chiếu hậu bên trong và trần xe. Fisher Dynamics Mỹ
Động cơ điện cho ghế chỉnh điện (power seat) 10 Ultrafabrics Holdings Nhật Bản
Ghế da thực vật thân thiện với môi trường Co AGC Automotive Nhật Bản Kính chắn gió
2.2.2.2. Nguồn cung ứng phần mềm và công nghệ
Tesla là hãng xe ô tô công nghệ hàng đầu sử d ng h ụ ệ th ng ố
phần mềm điều khiển phức
tạp giúp tối ưu hóa hiệu suất, quản lý sạc và an toàn pin, điều chỉnh hành vi của người lái xe
và cung cấp các chức năng giải trí. Đối với thế hệ chip tự lái đầu tiên, Tesla đã hợp tác với
Samsung để sản xuất thiết bị này.
Năm 2020,Tesla hợp tác với TSMC - Công ty TNHH Sản
xuất Chất bán dẫn Đài Loan để phát triển chip thế hệ tiếp theo, chip h t
ỗ rợ người lái hoàn toàn
tự động (FSD), được sản xuất trên công nghệ 4 / 5 nanomet. Các vi mạch 5G và phần mềm cho
phép việc cập nhật các tính năng qua hệ thống Wifi được Qualcomm đảm nhận sản phẩm.
Qualcomm cũng cung cấp các tính năng cho xe hơi như telematics - là một hệ thống điện tử giúp kết n i
ố chiếc xe vào trong mạng lưới thông tin c a
ủ ngày nay, qua đó cho phép người sử
dụng điều khiển các chuyển động của xe, infotainment, và cơ chế lái tự động. Micron cùng với Qualcomm sản xuất m t
ộ loại chip thế hệ mới cho hệ thống máy tính bên trong công nghệ cao
cho những chiếc xe điện. Micron cũng có một trong những chip DRAM t t
ố nhất trên thị trường ứng ụ
d ng tự động như việc xử lý dữ liệu cho camera và hệ thống cảm biến, cũng như công nghệ AI
2.2.2.3. Công ty Tesla
a, Trụ sở của Tesla
Hiện nay, trụ sở chính của Tesla đã được chuyển đến bang Austin, Texas từ bang Palo Alto, California. Tr
ụ sở mới này được coi là “trung tâm đầu não” của công ty, tập trung m i ọ
hoạt động quản lý và nghiên cứu phát triển. Tesla cũng sẽ sử dụng tòa nhà cũ của HP ở Palo Alto làm tr s ụ ở kỹ thuật mới.
b, Nhà máy sản xu t ấ
Hiện tại, Tesla có nhiều nhà máy sản xuất, cụ thể như sau: 11 Quy trình sản xuất
Bước 1. Xử lý nguyên liệu
Quy trình sản xuất pin LIBs bao g m
ồ tạo điện cực bằng cách quấn lớp vật liệu hoạt
động trên lá kim loại và gắn tab giấy bạc, sau đó hàn vào hộp và nắp của cell. Quy trình chế tạo b
ộ phận xe từ nhôm đòi hỏi xử lý cu n
ộ nhôm thành các miếng phẳng, sau đó ép thành các bộ ận như cử ph a, mui xe, và cốp xe.
Bước 2. Body center - Trung tâm lắp ráp thân xe Các b ộ phận từ hệ th n
ố g sàn/gầm, hai bên của thân xe, đến các b ộ phận bên trong và
bên ngoài đều được lắp ráp lại ới
v nhau. Đặc biệt, khu vực này sử ụng d đến 5 phương pháp
gắn kết bao gồm chất kết dính, quy trình SPR (không cần khoan trước hoặc c đụ lỗ), chuyền
kim loại nguội (Cold metal transfer), hàn điện trở theo cách truyền th ng ố và hệ th ng ố hàn Deltaspot.
Bước 3. Hệ thống sơn xe
Sau khi thân xe được lắp ráp hoàn chỉnh, nó được chuyển đế ực sơn. Ở n khu v đây, các
robot sẽ đưa khung xe qua băng tải để được rửa sạch bằng nước. Sau đó, khung xe sẽ trải qua
các bước sơn khác nhau để tạo màu cho xe.
Bước 4. Lắp nội thất xe 12
Sau khi thân xe đã được sơn khô và đánh bóng, quá trình lắp ráp tiếp tục với việc
lắp tất cả các tấm ốp bên trong, nối dây điện tử và lắp kính. Các bộ pin 4680 cùng với
hệ thống điện và làm mát tích hợp được lắp vào xe. Các động cơ điện sau đó được tích
hợp, một ở phía trước và một ở phía sau, mỗi chiếc được kết nối với một hộp số vào các
trục dẫn động cho cả 4 bánh. Tiếp theo, thảm sàn được trải và bảng điều khiển trung
tâm cùng các chi tiết trang trí nội thất được gắn vào xe, sau đó là việc gắn các ghế ngồi.
Cuối cùng, phần thân xe đã hoàn thiện sẽ được thả xuống hệ thống động cơ vừa được lắp ráp. Bước 5. Test xe
Trước khi đến tay khách hàng, mỗi chiếc xe Tesla đều trải qua quá trình kiểm tra
chất lượng nghiêm ngặt, bao gồm 4 bài kiểm tra trong vòng 5 giờ đồng hồ:
Đầu tiên là thử nghiệm nước: Công nhân sẽ sử dụng 1500 gal. nước có thể tái sử
dụng nhằm kiểm tra độ kín nước của xe. Thứ hai là thử nghiệm độ rung lắc của xe để
kiểm tra tiếng ồn bất thường trong cabin: Công nhân sẽ thử nghiệm trên 6 bề mặt thử
nghiệm: đường dây, gờ giảm tốc, đá cuội, đường tạo sóng, đường bê tông và đường
D.O.T. Thứ ba là bài kiểm tra lái xe nhằm thực hiện các bài tập cơ học truyền động và
chức năng của động cơ: Lái xe 20 dặm ở tốc độ tối đa 80 dặm/giờ và thử nghiệm hệ
thống chống bó cứng phanh. Thứ tư là bài kiểm tra cửa sổ và cửa ra vào, màn hình cảm ứng LCD và bộ sạc pin.
Bước 6. Tập kết xe
Sau 5 giờ thử nghiệm, các sản phẩm hoàn chỉnh sẽ được tập hợp tại khu vực sân
bên ngoài nhà máy và đã sẵn sàng để được vận chuyển tới tay khách hàng.
2.2.2.4. Logistics.
a, Cơ sở hạ tầng logistics
Tesla có khoảng 150 nhà kho trên toàn thế giới. Dưới đây là danh sách một số nhà kho lớn c a
ủ Tesla trên toàn thế giới: Trung tâm phân ph i
ố Tesla ở Fremont, California, Hoa K ; ỳ Trung tâm phân ph i
ố Tesla ở Reno, Nevada, Hoa K ; ỳ Trung tâm phân ph i ố Tesla ở Tilburg, Hà Lan; Trung tâm phân ph i
ố Tesla ở Thượng Hải, Trung Quốc; Trung tâm phân ph i ố Tesla ở Berlin, Đức. 13 b, Lưu kho.
Tesla đã triển khai hệ thống kiểm kê đúng lúc và áp dụng phương pháp "Just in time"
(JIT). Bằng cách chỉ đặt hàng khi cần thiết, Tesla giảm lượng hàng t n kho, giúp ồ giảm chi phí
lưu trữ và rủi ro liên quan đến hàng tồn kho dư thừa, tối ưu hóa quy trình sản xuất, giảm lãng phí và tăng hiệu suất.
c, Xử lí đơn hàng Tesla áp d ng ụ
mô hình sản xuất ô tô dựa trên dự báo nhu cầu c a ủ khách hàng thay vì
sản xuất theo đơn đặt hàng c t
ụ hể. Công ty dự đoán nhu cầu c a
ủ khách hàng theo từng quý và
thực hiện sản xuất dựa trên dự báo đó, sau đó giao hàng theo lịch trình sản xuất của mình. Khi
khách hàng đặt mua một chiếc xe điện từ Tesla, họ sẽ ận đượ nh
c ngày giao hàng dự kiến, dựa trên lịch sản xuất c a
ủ công ty. Tesla thực hiện việc giao hàng bằng cách vận chuyển ô tô đến
các địa điểm như Vương quốc Anh và khớp hàng với đơn đặt hàng c a
ủ khách hàng dựa trên s ố
VIN và ưu tiên theo thứ tự đặt hàng. Có thể thấy chuỗi cung ứng của Tesla là chuỗi cung ứng đẩy sả ấ
n xu t theo dự báo nhu cầu và lắp ráp theo đơn hàng. d, V n
ậ chuyển s n
ả phẩm đến người tiêu dùng
Xe sau khi hoàn thành sẽ được vận chuyển từ Freemont đến điểm giao hàng c a ủ Tesla
bằng đường sắt do chi phí và thiệt hại ít hơn. Tesla Direct là dịch vụ giao xe tận nơi được phát
triển bởi Tesla để tận dụng tối đa việc vận chuyển. Việc phát triển hãng vận tải riêng giúp Tesla có thể tự chủ ng độ
trong việc vận chuyển xe điện cho khách hàng mà không phải ph ụ thu c ộ vào các bên thứ ba.
Tuy nhiên, Tesla cũng thuê các dịch vụ vận chuyển từ bên
ngoài để đảm bảo hiệu quả
cao nhất trong việc giao xe điện đến khách hàng. M t ộ s
ố đối tác logistics mà Tesla hợp tác bao
gồm Number 1 Auto Transport, Nationwide Electric Car Transport,... Tuy nhiên, việc vận
chuyển thông qua bên thứ ba có thể tạo ra chi phí phụ thuộc vào khoảng cách giữa điểm giao
hàng và địa chỉ của khách hàng, đặc biệt là khi khoảng cách vượt quá 220 dặm. e, Logistic ngược
Quy trình thu hồi pin xe điện c a
ủ Tesla bao gồm thông báo cho khách hàng, sau đó cử
nhân viên đến để thu hồi pin từ khách hàng một cách an toàn và chuyên nghiệp.
Tái chế pin: Pin xe điện của Tesla được tái chế tại các cơ sở tái chế được chứng nhận. f, Phân ph i
ố và bán hàng 14
Tesla đã tích hợp kênh phân ph i
ố theo chiều dọc, cho phép xe được phân ph i ố trực tiếp
từ nhà máy đến tay người tiêu dùng mà không qua bất kỳ trung gian nào. Kênh phân phối của Tesla bao gồm:
Cửa hàng thực tế - Physical stores: Tesla vận hành các cửa hàng thực tế c a ủ riêng mình
ở Bắc Mỹ, Châu Âu, Châu Á và Châu Đại Dương; các cửa hàng đóng vai trò như phòng trưng
bày, nơi khách hàng tiềm năng có thể xem các sản phẩm của Tesla và tìm hiểu về giá cả cũng
như tính năng của chúng. Công ty đặt các cửa hàng này ở những khu ực v có lượng người qua
lại cao như trung tâm thương mại hoặc trong khu mua sắm để tối đa hóa khả năng hiển thị và khả năng tiếp cận.
Cửa hàng trực tuyến: Công ty cũng vận hành một cửa hàng trực tuyến có thể truy cập
thông qua trang web chính thức c a
ủ hãng. Trang web cho phép khách hàng tiềm năng xác định
được phương tiện mong muốn của họ, đưa ra các sự lựa chọn đặt hàng và cung cấp hướng dẫn giao hàng đặc biệt. Trung tâm dịch v :
ụ Các trung tâm này xử lý việc bảo trì, sửa chữa, cập nhật hoặc nâng
cấp và giải đáp thắc mắc cho khách hàng.
Mạng lưới trạm sạc siêu tốc: Công ty đã đầu tư mạnh vào việc xây dựng và mở rộng
thêm mạng lưới trạm sạc tại các thị trường
địa lý trọng điểm, được gọi chung là Mạng
Supercharger. Các trạm sạc này được đặt dọc theo các tu ến
y đường cao tốc lớn và ở các khu
vực đông dân cư. Hiện Tesla có hơn 17.700 trạm sạc siêu nhanh, chiếm khoảng 60% số trạm sạc siêu nhanh của M . ỹ 15
CHƯƠNG 3. HOẠT ĐỘNG CỘNG TÁC GIỮA TESLA VỚI
CÁC THÀNH VIÊN KHÁC TRONG CHUỖI VÀ CÁC ỨNG
DỤNG CNTT ĐƯƠC SỬ DỤNG TRONG CHUỖI.
3.1. Cộng tác trong chuỗi cung ứng.
3.1.1. Loại hình cộng tác giữa Tesla với các thành viên trong chuỗi cung ứng.
3.1.1.1. Cộng tác theo phạm vi.
Cuộc lột xác ngoạn mục của chuỗi cung ứng ngành ô tô Tích hợp dọc Trong nhiều thập k
ỷ qua, các doanh nghiệp đã thuê ngoài quy trình sản xuất để tập
trung vào việc thiết kế, quản lý nhà cung ứng và lắp ráp. Hiện nay, doanh nghiệp ô tô dường
như đang cố gắng kiểm soát ngày càng nhiều chuỗi giá trị, từ kim loại sử ụng d trong pin điện cho tới phần mềm c a ủ chiếc xe.
Những công ty ô tô lớn đang muốn trở nên giống Tesla. Hệ thống của Tesla thoạt nhìn
giống như “full-stack” của Thung lũng Silicon: tập trung hóa tất cả khía cạnh của sản xuất và
thu về tất cả lợi nhuận. CEO Elon Musk đã vay mượn ý tưởng hội nhập dọc từ Henry Ford.
Ông vua ngành xe hơi của Mỹ hơn 100 năm trước thườ
ng tìm nguồn nguyên liệu thô, như cao su cho l p
ố và thép cho khung xe, từ các đồn điền và lò luyện kim thu c ộ sở hữu c a ủ mình. Tesla đã đạt được th a
ỏ thuận với các công ty khai thác lithium và nhà cung cấp than chì. Tháng trước, gã kh ng ổ
lồ xe điện đã xác nhận th a ỏ thuận với Vale, m t
ộ công ty khai khoáng của Brazil, để mua niken.
Tesla cũng đã chuyển sang tự sản xuất một số phần của hệ thống truyền lực. Nhà phân
tích Dan Levy của Credit Suisse cho biết việc tự sản xuất động cơ và nhiều thiết bị điện tử giúp
Tesla kiểm soát chi phí và công nghệ tốt hơn. Hãng xe điện này cũng thiết kế linh kiện điện tử của riêng mình và có m i
ố liên kết chặt chẽ hơn doanh nghiệp khác với các công ty sản xuất bán
dẫn. Những yếu tố này giúp Tesla đương đầu với tình trạng thiếu chip toàn cầu tốt hơn so với
các đối thủ. Các kỹ sư p
hần mềm của Tesla cũng đã thiết kế hệ điều hành riêng cho chiếc xe
của mình, đảm bảo tích hợp trơn tru nhất với phần cứng.
Thiết lập chuỗi giá trị Cách tiếp cận c a
ủ Tesla khiến các nhà sản xuất khác phải tìm cách đảo ngược hàng thập
kỷ thuê ngoài thông qua những doanh nghiệp gia công như Bosch, Continental và Denso. Các
doanh nghiệp gia công đã bán linh kiện gi ng nha ố
u cho nhiều khách hàng bằng cách sử d n ụ g 16
tính kinh tế theo quy mô để giữ giá thấp. Việc thuê ngoài giúp giải phóng vốn nhưng ảnh hưởng tới tốc độ i đổ mới công nghệ c a ủ các hãng xe. Nhà máy
Hiện tại, Tesla vận hành sáu nhà máy lớn tại các địa điểm chiến lược trên khắp ba châu lục (M , Â ỹ u, Á) và m t
ộ nhà máy sẽ hoạt động vào năm sau theo danh sách sau. Đây là những
cơ sở sản xuất ô tô lớn nhất thế giới. Mỗi Gigafactory được tích hợp hệ th ng ố robot hiện đại và
sản xuất các sản phẩm c t ụ hể.
Bên trong siêu nhà máy Giga Berlin c a
ủ Tesla, nằm giữa khu rừng cách thủ đô nước
Đức khoảng 24 dặm và là m t ộ phần quan tr ng ọ trong n ỗ lực trị giá hàng t ỷ USD c a ủ Elon Musk
nhằm giữ cho công ty luôn dẫn đầu trong cuộc cách mạng xe điện. Việc mở rộng sản xuất với
tốc độ chóng mặt đã xác định phong cách tranh cãi và phân cực của Technoking tự phong của
Tesla (chưa kể đến Twitter, SpaceX và Neuralink).
3.1.1.2. Cộng tác theo chiều dọc và ngang chuỗi cung ứng.
Tích hợp dọc làm thay đổi nền công nghiệp ô tô c a ủ Tesla
Tesla đã đưa chiến lược này lên ưu tiên hàng đầu trong bối cảnh ngành công nghiệp ô
tô chuyển sang điện hóa, giúp họ đạt được lợi thế cạnh tranh quan trọng. Đó là nhờ vào việc giảm sự ph t
ụ huộc vào các nhà cung cấp, phản ứng phù hợp và linh hoạt trước những tín hiệu
thay đổi của thị trường và cơ hộ
i mới, đồng thời kiểm soát chặt chẽ c hơn về h ng, c ất lượ hi phí
và xây dựng hệ sinh thái liên quan.
Tesla tạo ra sự khác biệt và lợi thế cạnh tranh đáng kể so với các nhà sản xuất ô tô truyền th ng, ố khi áp d n
ụ g tích hợp dọc bằng cách kiểm soát hầu hết mọi bước quan tr ng ọ trong
chuỗi giá trị của ngành. Cung cấp linh kiện và ph
ụ tùng: Ở thượng ngu n ồ chu i
ỗ cung ứng, Tesla tự sản xuất
nhiều linh kiện quan trọng, bao gồm động cơ điện, pin và các bộ phận hệ th ng ố truyền ng. độ
Điều này làm giảm sự ph t
ụ huộc vào các nhà cung cấp (bên thứ ba) và mang lại khả năng kiểm soát tốt hơn về ch ng và ất lượ chi phí.
Phần mềm điều khiển xe và hệ thống giải trí: Xe Tesla sử dụng hệ thống phần mềm điều khiển ứ
ph c tạp giúp tối ưu hóa hiệu suất, ả
qu n lý sạc và an toàn pin, điều chỉnh hành vi
của người lái xe và cung cấp các chức năng giải trí. Phần lớn phần mềm này, bao gồm cả giao
diện người dùng, đã được phát triển nội bộ ởi đội ngũ củ b a Tesla. 17
Phân phối và bán lẻ: Khác biệt với các nhà sản xuất truyền th ng, ố ngay từ khi thành lập,
phương thức phân phối của Tesla là bán xe trực tiếp cho người tiêu dùng thông qua kênh trực
tuyến hoặc qua các cửa hàng chính thức c a
ủ hãng, loại bỏ sự tham gia c a ủ mạng lưới đại lý truyền thống.
Nhu cầu vốn lưu động (Working Capital Requirement – WCR) là m t ộ chỉ tiêu tài chính
quan trọng, được tính bằng t ng ổ c a ủ hàng t n
ồ kho và khoản phải thu khách hàng trừ đi khoản
phải trả nhà cung cấp. Trong bài nghiên cứu, để đánh giá hiệu quả sản xuất kinh doanh, nhóm
tác giả tính toán tỷ suất nhu cầu vốn lưu động trên doanh thu (theo s ng ố ày và theo phần trăm) của các nhà sản xuất.
Tài trợ bán hàng và bảo hiểm xe: Tesla cung cấp m t ộ s ố dịch v
ụ tài trợ bán hàng để
giúp việc mua hoặc thuê xe Tesla trở nên dễ tiếp cận đối với các đối tượng khách hàng đa dạng.
Một trong những phát triển đáng chú ý của hãng dành cho thị trường M l ỹ à dịch v ụ bảo hiểm
theo thời gian thực, dựa trên việc thu thập dữ liệu về hành vi lái xe của người dùng.
Sửa chữa và bảo dưỡng: Tesla tiếp t c
ụ triển khai mạng lưới dịch v ụ sau bán hàng trên quy mô toàn cầu g m
ồ các trung tâm dịch v ,
ụ bảo hành, cửa hàng sửa chữa ô tô chính hãng.
Ngoài mục đích thúc đẩy bán hàng, việc trực tiếp điều hành các cơ sở dịch v ụ và sửa chữa giúp
Tesla phát hiện nhanh chóng các sự c , ố l i ỗ k
ỹ thuật và các vấn đề liên quan đến trải nghiệm
người dùng để có thể điều chỉnh kịp thời sản phẩm.
Hệ thống sạc, truyền tải điện và dự trữ năng lượng: Tesla đang mở rộng mạng lưới Supercharger, hệ th ng ố
sạc nhanh điện áp cao, trên phạm vi toàn cầu. Hãng cũng đang thúc
đẩy sự tích hợp của Supercharger với hệ thống lưu trữ năng lượng và năng lượng mặt trời của
mình để giảm chi phí và khuyến khích sử ụn
d g năng lượng tái tạo. Các trạm sạc nhanh này
thường được đặt tại các tuyến đường đông đúc, khu vực trong và xung quanh trung tâm đô thị
để cung cấp sự thuận tiện cho ch
ủ xe. Kể từ tháng 11-2021, Tesla bắt đầu cung cấp quyền truy
cập Supercharger cho các xe không phải của hãng tại m t ộ s ố điểm ch n ọ l c
ọ , góp phần thúc đẩy
việc chuyển đổi điện hóa trong ngành công nghiệp ô tô. Nguyên liệu quan tr ng ọ
cho sản xuất: Mắt xích duy nhất trong chu i ỗ cung ứng mà Tesla chưa thực sự có ạt
ho động là khai thác mỏ và cung ứng các nguyên liệu đầu vào quan trọng. Tuy nhiên, trong b i
ố cảnh giá nguyên liệu lithium cho sản xuất pin tăng mạnh trong năm 2022,
Tesla đang đầu tư vào khai thác và tinh chế lithium quy mô lớn để phòng ngừa biến động giá.
Hãng đã nắm quyền khai thác mỏ lithium ở bang Nevada từ năm
2020 và xây dựng nhà máy 18
tinh chế lithium tại bang Texas dự kiến hoạt động vào năm 2024 với sản lượng đủ cung cấp cho m t ộ triệu xe mỗi năm.
3.1.1.3. Cộng tác theo cấp độ.
Những cộng tác tạo nên thành công của Elon Musk
Sự hợp tác và tạo môi trường làm ăn với Trung Quốc
Tại Trung Quốc, Elon Musk được coi là một “vị khách quý” của chính phủ nước này,
cũng như có danh tiếng tích cực trong xã h i
ộ và thị trường Trung Qu c
ố . Trong khi chính quyền
Trump tăng cường gây áp lực với Trung Quốc, khiến các công ty Mỹ nghi ngờ về việc đầu tư vào Trung Qu c
ố , Tesla lại có cách tiếp cận khác khi thành lập nhà máy Gigafactory tại Thượng
Hải. Chính phủ Trung Quốc đã
hỗ trợ dự án này, tạo ra một kỷ lục chưa từng có cho Tesla về
thu hồi đất, xây dựng nhà máy, sản xuất, bán hàng và thu lợi nhuận.
Nhà máy ở Thượng Hải trên hiện đã trở thành cơ sở sản xuất lớn nhất c a ủ Tesla trên
toàn cầu và thị trường Trung Quốc đã trở thành m t
ộ trong những thị trường quan tr n ọ g nhất
của Tesla. Khoản đầu tư của Tesla vào thị trường Trung Quốc là một nỗ lực đôi bên cùng có
lợi. Hơn nữa, Tesla đã trở thành công ty ô tô vốn nước ngoài đầu tiên có toàn quyền kiểm soát
hoạt động của mình tại quốc gia này sau khi Trung Quốc điều chỉnh chính sách đầu tư nước ngoài. Giữa những n l ỗ ực c a
ủ Mỹ nhằm tập hợp các đồng minh chống lại Trung Qu c ố và tình
cảm chống Trung Quốc ngày càng tăng trong xã h i
ộ Mỹ, ông Musk đã công khai công nhận những tiến b c
ộ ủa Trung Quốc trong lĩnh vực kinh tế và công nghệ. Trong chuyến thăm Trung
Quốc gần đây, ông Musk đã nói rõ rằng Tesla phản đối quan điểm “tách rời” và vẫn cam kết mở r ng
ộ hoạt động tại Trung Qu c
ố , nắm bắt các cơ hội do sự phát triển không ngừng c a ủ Trung Quốc mang lại.
Xe hơi điện Tesla "bắt tay" với Panasonic
Theo Nikkei, Panasonic đã bán toàn bộ c ổ phần c a
ủ mình trong Tesla với giá 3,6 tỉ USD
để huy động tiền mặt cho các thương
vụ mua lại các công ty tiềm năng. Đồng thời, CEO của
Panasonic là Yuki Kusumi cũng cho biết, công ty có kế hoạch đầu tư lớn vào việc sản xuất pin lithium-ion 4680 mới c a
ủ Tesla nếu dây chuyền sản xuất nguyên mẫu suôn sẻ..
Xét về tính thanh khoản, chắc chắn Panasonic đã có m t
ộ khoản đầu tư lãi lớn sau khi
công ty đã mua 1,4 triệu cổ phiếu Tesla với giá mỗi cổ phiếu 21,15 USD vào năm 2010 (gần 30 triệu USD theo t
ỷ giá hiện tại). Vào tháng 3.2020, c ổ phần này c a ủ Panasonic ở Tesla có
giá trị lên tới 731 triệu USD. Cu i ố cùng, vào cu i
ố tháng 3.2021, Panasonic bán hết c ph ổ ần tại 19 Tesla và thu về m t
ộ khoản trị giá gần 3,6 tỉ USD (giá trị c phi ổ
ếu của Tesla đã tăng gấp 6 lần
trong giai đoạn này). Số tiền khổng lồ thu
được sẽ giúp Panasonic chi trả cho thương vụ mua lại chu i ỗ cung ứng AI c a
ủ Mỹ là Blue Yonder trị giá lên tới 7 tỉ USD. Panasonic từng là ngu n
ồ cung ứng pin duy nhất cho Tesla, nhưng gần đây Tesla bắt
đầu phát triển pin của riêng mình và làm việc với các nhà cung cấp khác bao ồ g m LG Chem và CATL c a
ủ Trung Quốc. Đồng thời, Panasonic cũng cho biết h ọ sẽ giảm ph ụ thu c ộ vào Tesla
và mở rộng cung cấp pin cho các nhà sản xuất xe điện khác trên toàn cầu.
Rivian hợp tác với Tesla để mở rộng hệ thống trạm sạc, cạnh tranh với các
đối thủ sản xuất ô tô lớn gồm Ford và General Motors.
Ngày 20.6, hãng sản xuất xe điện Rivian đã công bố kế hoạch sử d ng b ụ ộ sạc phù hợp
với trạm sạc của đối th c
ủ ạnh tranh chính, Tesla. Kế hoạch này sẽ giúp những người lái xe điện
Rivian tiếp cận với hệ thống “trạm sạc siêu nhanh” đang được Tesla mở r ng t ộ ại Hoa K . ỳ
Ngoài ra, kế hoạch này có thể tăng cường khả năng cạnh tranh c a ủ Rivian trong thị
trường xe điện đang phát triển, sau khi Tesla hợp tác với Ford và General Motors. Thông qua
mối quan hệ hợp tác, những người lái xe điện c a
ủ hai hãng sản xuất ô tô lớn này cũng có thể sử d ng ụ trạm sạc c a ủ Tesla. CEO Mary Barra c a
ủ General Motors cho biết nhờ vào th a ỏ thuận này, hệ th ng t ố rạm sạc xe điện c a
ủ hãng sẽ tăng gấp đôi. Dự kiến th a
ỏ thuận này sẽ bắt đầu có
hiệu lực vào đầu năm tới.
Còn về phía Rivian, hãng sản xuất xe tải và SUV điện tại Irvine, California, thông báo
rằng những người lái xe của công ty sẽ bắt đầu sử dụng khoảng 12.000 trạm sạc của Tesla ở Hoa K
ỳ và Canada trong mùa xuân tới. Theo th a
ỏ thuận hợp tác giữa hãng sản xuất ô tô này
với Tesla, chủ sở hữu Rivian R1T và R1S sẽ có thể sử d ng b ụ c
ộ huyển đổi để phù hợp với các
trạm sạc của Tesla. Đến năm 2025, các cổng sạc trên xe R1 và R2 sẽ tương thích với bộ sạc của Tesla.
3.1.2. Những lợi ích cơ bản mà Tesla có được khi cộng tác với các thành viên trong
chuỗi cung ứng. Nhà cung c p
ấ linh kiện ô tô và v t
ậ liệu thô
Tesla tự sản xuất nhiều linh kiện quan tr ng, ọ
bao gồm động cơ điện, pin và các b ph ộ ận hệ th ng ố
truyền động. Nhưng việc tự sản xuất những linh kiện phức tạp hơn sẽ rất t n ố thời gian,
chi phí cũng như nguồn lực của Tesla, cũng như không thể tự khai thác vật liệu thô như Nickel,
Lithium, Cobalt và than chì. Vì vậy, việc c ng ộ
tác với các nhà cung cấp linh kiện và vật liệu 20