



















Preview text:
lOMoAR cPSD| 61401654
TRƯỜNG ĐẠI HỌC KINH TẾ QUỐC DÂN BÀI TẬP NHÓM
Môn học: Quản trị rủi ro
Đề tài: Quản trị rủi ro cho Công ty cổ phần Acecook Giảng viên: Phan Anh Tuấn
Lớp học phần: NHTM1114(123)_04 Nhóm: 4 Thành viên:
Nguyễn Hải Anh 11218846 Trịnh Ngọc Hoà 11212308 Hà Minh Huyền 11218868
Nguyễn Quang Linh 11218879
Vũ Phương Thảo 11218896
Trần Thanh Vân 11216212 Hà Nội – 2023 lOMoAR cPSD| 61401654 MỤC LỤC
NỘI DUNG .............................................................................................................. 2
I. Giới thiệu chung về doanh nghiệp Acecook Việt Nam .......................... 2
1. Thông tin chung .................................................................................................. 2
2. Lịch sử hình thành .............................................................................................. 2
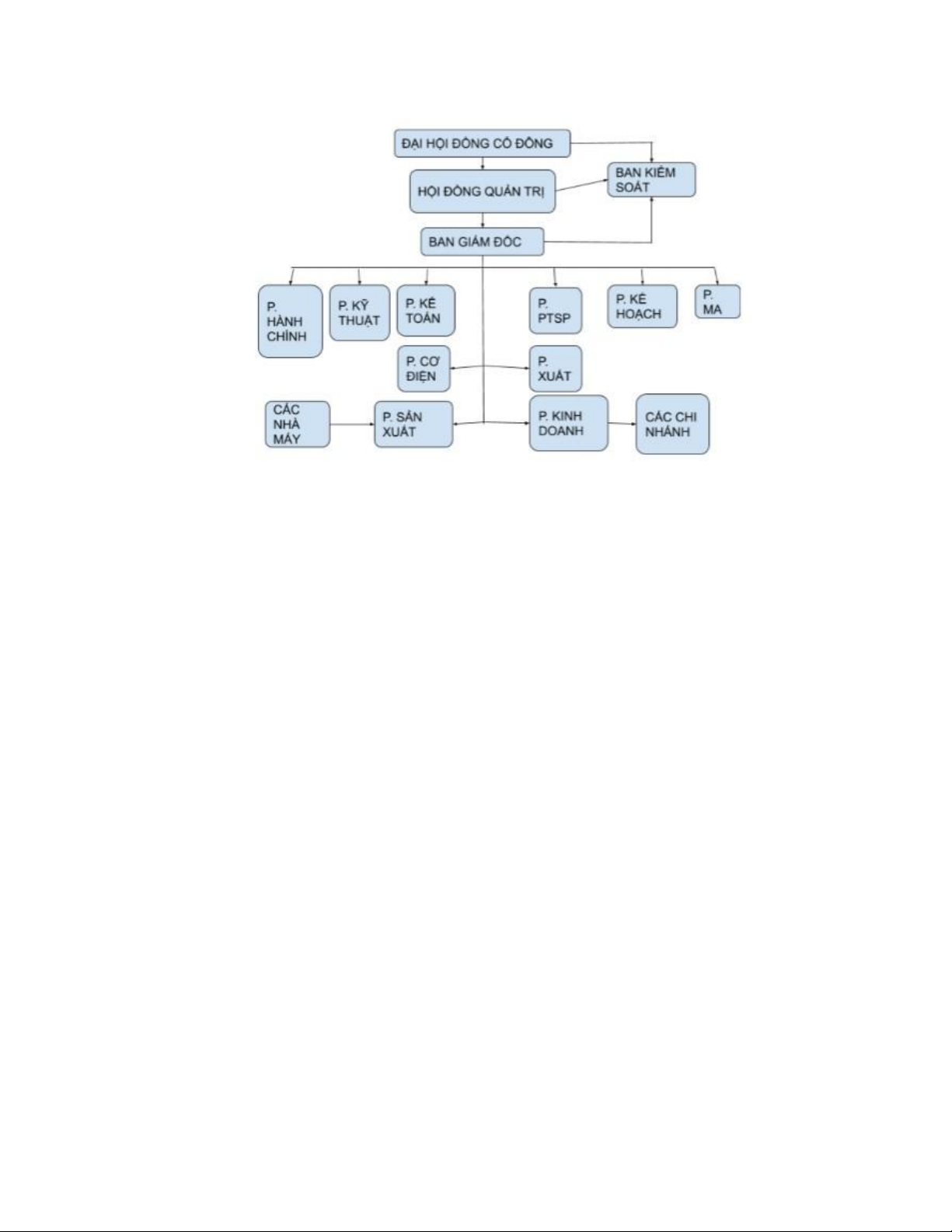
3. Sơ đồ tổ chức ....................................................................................................... 3
4. Tầm nhìn, triết lý kinh doanh, cốt lõi của doanh nghiệp ................................ 3
II. Nhận diện rủi ro và nhiệm vụ của từng ban ngành.............................. 3
1. Phương pháp nhận dạng rủi ro ...................................................................... 3
2. Nhận diện rủi ro .................................................................................................. 4
3. Nhiệm vụ của từng phòng ban đến kế hoạch quản trị rủi ro ....................... 4
III. Xác định xác suất xảy ra và độ nghiêm trọng của rủi ro .................. 6
1. Xây dựng thang đo xác suất xảy ra ................................................................. 6
2. Xây dựng thang đo mức độ nghiêm trọng ........................................................ 6
3. Xây dựng bảng ma trận rủi ro .......................................................................... 7
4. Xây dựng bảng đánh giá các rủi ro đã nhận diện ........................................... 8
IV. Quyết định rủi ro nào giữ lại và rủi ro nào chuyển giao cho công
.................................................................................................................................... 15
ty bảo hiểm ............................................................................................................. 15
1. Xây dựng bảng kế hoạch đối phó rủi ro ......................................................... 15
2. Xác nhận những rủi ro đã được chuyển giao ................................................. 19
3. Kế hoạch bảo hiểm và mục tiêu: ..................................................................... 19
a) Những bảo hiểm bắt buộc: ................................................................................. 19
b) Những loại bảo hiểm thương mại bắt buộc: ...................................................... 20
c) Những loại bảo hiểm bảo vệ cho người lao động: ............................................. 20
TÀI LIỆU THAM KHẢO................................................................................. 20 lOMoAR cPSD| 61401654 NỘI DUNG
I. Giới thiệu chung về doanh nghiệp Acecook Việt Nam 1. Thông tin chung
- Tên doanh nghiệp: Acecook Việt Nam
- Tên Tiếng Anh: acecook vietnam JSC
- Tên viết tắt: VINAACECOOK
- Lĩnh vực kinh doanh: Sản xuất mì ống, mì sợi và sản phẩm tương tự. Sản xuất
món ăn, thức ăn chế biến sẵn. Sản xuất và đóng hộp dầu, mỡ động, thực vật. Chế
biến và bảo quản nước mắm, dầu mỡ.
2. Lịch sử hình thành
- 1993: thành lập công ty liên doanh Vifon
- 1995: chính thức đi vào hoạt động
- 1996: tham gia thị trường xuất khẩu Mỹ - 2000: Hảo Hảo ra đời
- 2004: chính thức đổi tên thành cty TNHH Acecook Việt Nam
- 2008: đổi tên thành Công ty cổ phần Acecook Việt Nam
- 2015: thay đổi nhận diện thương hiệu mới lOMoAR cPSD| 61401654
3. Sơ đồ tổ chức
4. Tầm nhìn, triết lý kinh doanh, cốt lõi của doanh nghiệp
- Sứ mệnh: “Cung cấp sản phẩm/dịch vụ chất lượng cao mang đến sức khỏe - an
toàn – an tâm cho khách hàng”
- Triết lý kinh doanh: Thông qua con đường ẩm thực để cống hiến cho xã hộiViệt Nam
- Tầm nhìn: “Trở thành doanh nghiệp sản xuất thực phẩm hàng đầu Việt Nam có
đủ năng lực quản trị để thích ứng với quá trình toàn cầu hóa”
- Giá trị cốt lõi: Cook Happiness, thể hiện ở: Happy customers, Happy employees, Happy society
II. Nhận diện rủi ro và nhiệm vụ của từng ban ngành
1. Phương pháp nhận dạng rủi ro
a) Phương pháp lưu đồ: Rà soát từng quy trình hoạt động của công ty dựa vào
lưu đồ, từ đó nhận diện hoạt động chủ chốt, điểm nhạy cảm dễ bị gián đoạn,
mối liên hệ giữa các bộ phận và sự phụ thuộc vào các bên nhà cung cấp hay khách hàng.
b) Phương pháp tư vấn nhà quản lý: Phỏng vấn các trưởng phòng, quản lý chi
nhánh và nhà máy kết hợp với ý kiến của ban giám đốc, hội đồng quản trị
và các nhân viên để qua đó tìm kiếm, nhận biết và mô tả các rủi ro.
c) Phương pháp chuyên gia tư vấn bên ngoài: Xác định nhu cầu tư vấn, nghiên
cứu và lựa chọn chuyên gia, xác định phạm vi và mục tiêu tư vấn, triển khai
tư vấn, đánh giá hiệu quả và đánh giá và cải tiến. lOMoAR cPSD| 61401654 2. Nhận diện rủi ro
- Rủi ro từ các yếu tố bên ngoài: •
Rủi ro của ngành: Nhà cung cấp • Rủi ro pháp lý
- Rủi ro từ các yếu tố bên trong: •
Rủi ro về hợp đồng lao động • Rủi ro do sản xuất •
Rủi ro về an toàn lao động
3. Nhiệm vụ của từng phòng ban đến kế hoạch quản trị rủi ro STT Đối tượng Nhiệm vụ 1 Ban giám -
Xác định chiến lược và chính sách quản trị rủi ro của đốc côngty -
Thiết lập và triển khai các quy trình và hệ thống trong toànbộ tổ chức. 2 Phòng hành -
Đảm bảo các quy trình, chính sách và thủ tục liên quan chính
đếnquản trị rủi ro được thiết lập và duy trì. -
Cập nhật và phân phối các tài liệu quản lý rủi ro đến
cácphòng ban khác, và hỗ trợ tạo ra môi trường làm việc an
toàn và tuân thủ quy định. 3 Phòng kế toán
- Thực hiện việc đánh giá và theo dõi các rủi ro tài chính, đảm
bảo tuân thủ các quy định pháp lý và chuẩn mực kế toán - Báo
cáo cho ban quản lý về tình hình rủi ro tài chính của công ty. 4 Phòng kỹ -
Đảm bảo các quy trình an toàn và kiểm soát chất thuật
lượngđược áp dụng để giảm thiểu rủi ro trong quá trình sản
xuất và quản lý sản phẩm. -
Thực hiện kiểm tra chất lượng, kiểm tra an toàn, và
đảm bảotuân thủ các quy định kỹ thuật và tiêu chuẩn sản xuất. lOMoAR cPSD| 61401654 5
Phòng kinh - Đánh giá và quản lý rủi ro liên quan đến việc tiếp cận thị doanh
trường, hợp đồng và quản lý mối quan hệ với khách hàng. -
Xác định các rủi ro trong quá trình kinh doanh, đề xuất biện
pháp giảm thiểu rủi ro và quản lý rủi ro trong các giao dịch kinh doanh. 6 Phòng sản xuất -
Đảm bảo rằng quá trình sản xuất và quản lý chất
lượngđược thực hiện đúng quy trình và an toàn. -
Đánh giá và quản lý các rủi ro liên quan đến sản
xuất,bảo đảm tuân thủ các quy định an toàn và môi trường,
và triển khai các biện pháp giảm thiểu rủi ro trong quá trình sản xuất. 7 Phòng cơ điện -
Đảm bảo hoạt động và bảo trì các thiết bị cơ điện trongdoanh nghiệp. -
Thực hiện kiểm tra, bảo dưỡng và sửa chữa các thiết
bịđể giảm thiểu rủi ro liên quan đến hỏa hoạn, sự cố điện, và các nguy cơ khác. 8 Phòng nghiên cứu -
Đánh giá và quản lý rủi ro trong quá trình phát triển
và phát triển sản sảnphẩm mới. phẩm -
Thực hiện các thử nghiệm, kiểm tra an toàn và đảm
bảotuân thủ các quy định và tiêu chuẩn liên quan đến an
toàn và chất lượng sản phẩm. 9 Phòng marketing -
Xác định và quản lý rủi ro liên quan đến chiến
lượcmarketing, quảng cáo và quản lý thương hiệu. -
Đánh giá các rủi ro tiềm năng trong việc tiếp cận
thịtrường, quản lý thông tin khách hàng và đảm bảo tuân
thủ các quy định và quy chuẩn về quảng cáo. lOMoAR cPSD| 61401654 1 Phòng kế hoạch -
Đánh giá và quản lý rủi ro liên quan đến kế hoạch 0
kinhdoanh và chiến lược phát triển. -
Xác định các rủi ro tiềm năng trong việc thực hiện
kếhoạch, đề xuất biện pháp giảm thiểu rủi ro và theo dõi
hiệu quả thực hiện kế hoạch. 1 Phòng xuất nhập -
Đánh giá và quản lý rủi ro liên quan đến quá trình 1 khẩu
nhậpkhẩu và xuất khẩu hàng hóa. -
Đảm bảo tuân thủ các quy định pháp lý và quy trình
hảiquan, đánh giá rủi ro về vận chuyển và bảo đảm an toàn
trong giao dịch quốc tế.
III. Xác định xác suất xảy ra và độ nghiêm trọng của rủi ro
1. Xây dựng thang đo xác suất xảy ra CẤP ĐỘ MỨC ĐỘ MÔ TẢ E Hiếm Rất hiếm xảy ra D Ít khả năng Khó xảy ra C Trung bình Có thể xảy ra B Rất có thể Rất có thể xảy ra A Hầu như chắc chắn Thường xảy ra
2. Xây dựng thang đo mức độ nghiêm trọng CẤP MỨC ĐỘ HẬU QUẢ ĐỘ 1
Rất thấp Rủi ro có thể gây ra những ảnh hưởng nhỏ đến hoạt động kinh doanh của doanh nghiệp. 2 Thấp
Rủi ro có thể dẫn đến ảnh hưởng nhất định đến hoạt động kinh doanh của doanh nghiệp. lOMoAR cPSD| 61401654 3 Trung
Rủi ro có thể dẫn đến giảm sút lợi nhuận hoặc thị phần của bình doanh nghiệp. 4 Cao
Rủi ro có thể dẫn đến giảm sút đáng kể lợi nhuận, thị phần,
hoặc uy tín của doanh nghiệp. 5 Rất cao
Rủi ro có thể dẫn đến phá sản hoặc suy giảm nghiêm trọng
hoạt động kinh doanh của doanh nghiệp.
3. Xây dựng bảng ma trận rủi ro XÁC SUẤT MỨC ĐỘ NGHIÊM TRỌNG Rất thấp Thấp Trung Cao Rất cao (1) (2) bình (4) (5) (3) Hầu như chắc Trung Cao Rất cao Cực cao Cực cao chắn bình (A) Rất có thể Trung Trung Cao Rất cao Cực cao (B) bình bình Thấp Trung Trung Cao Rất cao Trung bình (C) bình bình Ít khả năng Rất thấp Thấp Trung Trung Cao (D) bình bình Hiếm Rất thấp Rất thấp Thấp Trung Trung (E) bình bình lOMoAR cPSD| 61401654
4. Xây dựng bảng đánh giá các rủi ro đã nhận diện
CÁC RỦI RO GÌ CÓ THỂ HẬU QUẢ RỦI RO ĐÁNH ĐÁNH CẤP RỦI XẢY RA VÀ XẢY MANG LẠI GIÁ GIÁ ĐỘ RA THẾ NÀO? RO MỨC ĐỘ XÁC RỦI ĐÃ NGHIÊM SUẤT RO NHẬN TRỌNG XẢY DIỆN RA lOMoAR cPSD| 61401654 Rủi ro - Nguồn cung -
Mất thị phần: 3 - Trung D - Ít Trung của
thiếuổn định: Nhà Acecook không thể bình khả Bình
ngành: cung cấp không đảm đáp ứng nhu cầu của năng
Nhà bảo được nguồn cung thị trường, dẫn đến
cung nguyên liệu, khiến mất thị phần vào tay cấp
Acecook không sản các đối thủ cạnh
xuất đủ sản phẩm đáp tranh. ứng nhu cầu của thị - Giảm lợi trường. nhuận: Chi phí sản - Tăng giá xuất tăng cao, ảnh
nguyênliệu: Nhà cung hưởng đến lợi nhuận
cấp có thể tăng giá của doanh nghiệp. -
nguyên liệu, dẫn đến Sụt giảm uy tín: Sản
chi phí sản xuất tăng, phẩm không đạt tiêu
ảnh hưởng đến lợi chuẩn, ảnh hưởng
nhuận và khả năng đến uy tín của doanh
cạnh tranh của doanh nghiệp. nghiệp. . - Chất lượng nguyênliệu không đảm bảo: Nhà cung cấp nguyên liệu đầu vào không đạt chất lượng, dẫn đến sản phẩm không đạt
chuẩn, ảnh hưởng đến uy tín của doanh nghiệp. lOMoAR cPSD| 61401654 Rủi ro - Vi phạm các - Người lao 2 - Thấp C- Trung hợp
quyđịnh của pháp luật độngkhiếu nại, khởi Trung bình
đồng về lao động: Acecook kiện: Người lao bình lao
có thể vi phạm các động có thể khiếu
động quy định về lao động nại, khởi kiện
như không ký hợp Acecook nếu doanh
đồng lao động, trả nghiệp vi phạm các
lương thấp hơn mức quy định lao động.
quy định, không thực Acecook có thể phải
hiện đầy đủ các chế chịu trách nhiệm bồi
độ bảo hiểm xã hội, thường thiệt hại làm bảo hiểm y tế,... tiêu tốn chi phí và -
Sự thiếu hiểu ảnh hưởng đến uy tín
biếtcủa người lao doanh nghiệp. - Có
động: Người lao động thể bị xử phạt hành
có thể không hiểu rõ chính:
các quy định về lao Acecook có thể bị
động, dẫn đến việc xử phạt hành chính
chấp nhận các điều nếu vi phạm các quy
khoản bất lợi trong định về lao động.
hợp đồng lao động. - Các hình phạt này có
Thiếu sự giám sát của thể gây thiệt hại về doanh nghiệp:
Acecook có thể thiếu tài chính cho doanh
giám sát việc thực nghiệp. hiện hợp đồng lao - Ảnh hưởng
động, dẫn đến việc vi đếnhoạt động sản phạm các quy định. xuất kinh doanh: Rủi ro về hợp đồng lao động có thể gây ra tranh chấp, đình công, ảnh hưởng đến hoạt động sản xuất kinh doanh của Acecook. lOMoAR cPSD| 61401654 lOMoAR cPSD| 61401654 Rủi ro - Vi phạm các 4 - Cao C - Cao về quyđịnh của pháp - Bị khách Rất có
pháp luật: Acecook có thể hàngkhởi kiện: thể lý
vi phạm các quy định Khách hàng có thể
của pháp luật như về khởi kiện Acecook
an toàn thực phẩm, nếu sản phẩm của thuế, lao động,... doanh nghiệp gây ra -
Sự thiếu hiểu thiệt hại cho họ. Các
biếtcủa nhân viên: vụ kiện này có thể Nhân viên của khiến Acecook phải
Acecook có thể không bồi thường thiệt hại
hiểu rõ các quy định cho khách hàng, ảnh
của pháp luật, dẫn đến hưởng đến uy tín của việc vi phạm. doanh nghiệp. - Bị -
Thiếu giám sát đối thủ cạnh tranh
từcông ty: Acecook kiện: Đối thủ cạnh
có thể gặp thiếu sót tranh có thể kiện
trong giám sát việc Acecook nếu doanh
thực hiện các quy nghiệp vi phạm các
định của pháp luật, quy định về cạnh
dẫn đến các vi phạm tranh. Các vụ kiện không đáng có. này có thể khiến Acecook bị cấm kinh doanh hoặc bị phạt tiền, ảnh hưởng đến hoạt động kinh doanh của doanh nghiệp. - Bị xử phạt hànhchính hoặc truy tố hình sự vì các vi phạm kể trên, gây
thiệt hại về tài chính và danh tiếng của doanh nghiệp. lOMoAR cPSD| 61401654 Rủi ro - Yếu tố kỹ 3 - Trung B - Cao
do sản thuật: Các thiết bị, - Sản phẩm Bình Rất có
xuất máy móc sản xuất có khôngđạt chất thể
thể gặp sự cố, dẫn đến lượng: Sản phẩm
sản phẩm không đạt không đạt chất chất lượng
hoặc lượng có thể gây ảnh không thể sản xuất. hưởng đến sức khỏe -
Yếu tố môi của người tiêu dùng, trường: dẫn đến mất uy tín
Các yếu tố môi trường của doanh nghiệp. như thiên tai, dịch - Sản phẩm
bệnh có thể ảnh khôngan toàn: Sản
hưởng đến hoạt động phẩm không an toàn sản xuất của có thể gây nguy Acecook. hiểm cho người tiêu - Sự cố
con dùng, dẫn đến trách
người: Các lỗi của nhiệm pháp lý của
con người như sai sót doanh nghiệp. trong quy trình sản - Giảm năng
xuất, vận hành thiết bị suấtsản xuất: Sự cố
có thể dẫn đến sản sản xuất có thể dẫn
phẩm không đạt chất đến giảm năng suất
lượng hoặc không an sản xuất, ảnh hưởng toàn. đến doanh thu và lợi nhuận của doanh nghiệp. lOMoAR cPSD| 61401654 Rủi ro - Sự cố kỹ thuật: 4 - Cao D - Ít Trung
về an Cácthiết bị, máy móc - Tổn thương, tử khả bình toàn vong cho người lao
sản xuất có thể gặp sự năng lao động: Tai nạn lao
cố, dẫn đến tai nạn lao động động có thể gây tổn động. thương, tử vong cho - Sự cố
con người lao động, ảnh
người: Các lỗi của hưởng đến sức khỏe
con người như không và tinh thần của
tuân thủ quy trình an người lao động. toàn lao
động, sử dụng thiết bị không đúng cách có - Giảm năng
thể dẫn đến tai nạn lao suấtlao động: Tai động. nạn lao động có thể dẫn đến giảm năng suất lao động, ảnh hưởng đến hoạt động sản xuất của doanh nghiệp. - Trách nhiệm pháplý của doanh nghiệp: Acecook có thể phải chịu trách nhiệm pháp lý đối với các thiệt hại do tai nạn lao động gây ra. lOMoAR cPSD| 61401654
IV. Quyết định rủi ro nào giữ lại và rủi ro nào chuyển giao cho công ty bảo hiểm
1. Xây dựng bảng kế hoạch đối phó rủi ro CÁC CÁC BIỆN PHÁP ĐỐI RỦI RO RỦI RO CHẤP PHÒNG RỦI PHÓ TRƯỚC SAU KHI NHẬN BAN RO KHI ÁP ÁP RỦI RO CHỊU ĐÃ DỤNG DỤNG HAY TRÁCH NHẬN BIỆN BIỆN CHUYỂN NHIỆM DIỆN PHÁP PHÁP GIAO THỰC HIỆN 3+D = 2+D= Chấp nhận Phòng
Rủi ro 1. Tìm kiếm nhiều nhà thấp kinh
từ nhà cung cấp khác nhau: trung bình doanh
cung nhằm tối thiểu hóa chi phí cấp để cạnh tranh và đảm bảo nguồn cung nguyên liệu ổn định. 2. Đàm phán hợp đồngvới nhà cung cấp: Acecook là doanh nghiệp
lớn nên có sức mạnh mặc
cả, nên cần đàm phán với
các nhà cung cấp để đạt
được giá cả hợp lý và chất
lượng nguyên liệu tốt. 3. Tuân thủ nghiêm ngặtquy trình kiểm soát
chất lượng đầu vào: để đảm bảo chất lượng nguyên liệu đầu vào. lOMoAR cPSD| 61401654 Rủi ro 4+C= cao 4+D= Chấp nhận Ban pháp 1. Xây dựng các trung giám lý
quyđịnh nội bộ chặt chẽ bình đốc và minh bạch: Các quy
định nội bộ cần phù hợp
với các quy định của pháp
luật, đảm bảo quyền lợi của khách hàng và đối tác. 2. Tổ chức đào tạo, tuyêntruyền cho nhân
viên về các quy định của
pháp luật: Acecook cần tổ chức các chương trình
đào tạo, tuyên truyền cho
nhân viên về các quy định của pháp luật, nâng cao nhận thức của nhân viên về pháp luật. 3. Tăng cường giám sát việc thực hiện các quy định của pháp luật: Acecook cần xây dựng các quy trình giám sát việc thực hiện các quy
định của pháp luật để
kịp thời phát hiện và xử lý các vi phạm. lOMoAR cPSD| 61401654 Rủi ro 1. Xây dựng các 2+C = 2+D = Chấp - Ban
về hợp hợpđồng lao động chặt trung thấp nhận giám đốc
đồng chẽ và minh bạch; Các bình - Phòng lao
hợp đồng lao động cần hành chính
động đảm bảo đầy đủ các nội dung theo quy định của pháp luật, đảm bảo
quyền lợi của người lao động. 2. Thanh toán
lươngthưởng, thực hiện
các chế độ phúc lợi cho
người lao động đầy đủ đúng quy định: Acecook cần trả lương
đúng hạn, thực hiện các
chế độ bảo hiểm xã hội,
bảo hiểm y tế và các chế độ ưu đãi khác cho
người lao động đầy đủ theo quy định pháp luật 3. Tạo điều kiện làm việcvà phát triển tốt: Acecook cần xây dựng môi trường làm việc lành
mạnh, hiểu quả, tích cực
đào tạo để người lao động
phát triển nghề nghiệp và
gắn bó lâu dài với doanh nghiệp. lOMoAR cPSD| 61401654 Rủi ro 1.
Đầu tư vào cơ sở 3+B= cao 2+D Chấp nhận Phòng
do sản hạtầng, thiết bị sản xuất =thấp sản xuất
xuất và công nghệ hiện đại: Phòng Acecook cần đầu tư sử kĩ thuật dụng những máy móc Phòng
thiết bị, công nghệ mới để nghiên
giảm thiểu sai sót, đảm cứu và
bảo chất lượng sản phẩm phát và an toàn sản xuất. triển sản 2. Xây dựng quy phẩm
trìnhsản xuất và các tiêu
chuẩn kiểm soát an toàn: Acecook cần xây dựng
quy trình sản xuất chặt chẽ, khoa học cùng các
tiêu chuẩn kiểm soát để giảm thiểu sai sót trong
sản xuất, đảm bảo an toàn an tâm cho người lao
động và người tiêu dùng 3. Tăng cường đào tạo vàhuấn luyện nhân viên: Acecook cần tăng
cường đào tạo và huấn
luyện nhân viên để nâng
cao kỹ năng và kiến thức của nhân viên trong sản xuất. lOMoAR cPSD| 61401654 Rủi ro 1. Xây dựng bộ quy 4+D= 3+E= Chuyển
về an trìnhan toàn lao động chặt trung bình thấp giao
toàn chẽ: Bộ quy trình an toàn lao lao động cần bao gồm
động hướng dẫn sử dụng thiết
bị máy móc, quy định về
mặc đồ bảo hộ, về phòng
chống cháy nổ, xử lý tình huống khẩn cấp,... 2. Tăng cường giám
sátviệc thực hiện các quy trình an toàn lao động: Acecook cần xây dựng các quy trình giám sát việc thực hiện các quy
trình an toàn lao động để
kịp thời phát hiện và khắc phục các sai sót.
2. Xác nhận những rủi ro đã được chuyển giao
- Rủi ro được chấp nhận: • Rủi ro từ nhà cung cấp • Rủi ro pháp lý •
Rủi ro về hợp đồng lao động • Rủi ro do sản xuất
- Rủi ro đã chuyển giao: Rủi ro về an toàn lao động
3. Kế hoạch bảo hiểm và mục tiêu:
a. Những bảo hiểm bắt buộc: - Bảo hiểm xã hội:
• Bảo đảm thay thế hoặc bù đắp một phần thu nhập của người lao động khi
họ bị giảm hoặc mất thu nhập do ốm đau, thai sản, tai nạn lao động, bệnh
nghề nghiệp, hết tuổi lao động hoặc chết
• Mức đóng BHXH 26% trong đó: người lao động đóng 8%, đơn vị đóng
18%. 18% đơn vị đóng gồm: 3% vào quỹ ốm đau và thai sản; 1% vào