


















Preview text:
ĐẠI HỌC QUỐC GIA THÀNH PHỐ HỒ CHÍ MINH
TRƯỜNG ĐẠI HỌC KHOA HỌC XÃ HỘI & NHÂN VĂN **** ĐỀ TÀI:
CÁC YẾU TỐ ẢNH HƯỞNG ĐẾN QUYẾT ĐỊNH MUA SẮM
TRÊN SÀN THƯƠNG MẠI ĐIỆN TỬ CỦA SINH VIÊN
Giảng viên hướng dẫn: ThS. NGUYỄN THỊ THANH TÙNG
Họ và tên nhóm sinh viên: Cù Thảo Anh - 2356150004
Đoàn Kiều Anh - 2356150005 Cao Thành Duy - 2356150017
Huỳnh Tâm Phúc - 2356150067 Y Hương - 2356150036
Thành phố Hồ Chí Minh, tháng 10 năm 2024 MỤC LỤC PHẦN DẪN NHẬP
1. Lý do chọn đề tài
2. Mục tiêu và nhiệm vụ nghiên cứu 2.1. Mục tiêu
2.1.1. Mục tiêu chung
2.1.2. Mục tiêu cụ thể 2.2. Nhiệm vụ
3. Đối tượng, khách thể và phạm vi nghiên cứu 3.1.
Đối tượng nghiên cứu 3.2.
Khách thể nghiên cứu 3.3. Phạm vi nghiên cứu
4. Ý nghĩa lý luận và ý nghĩa thực tiễn
4.1 Ý nghĩa lý luận
4.2 Ý nghĩa thực tiễn 5. Phương pháp
5.1 Phương pháp luận
5.2 Các phương pháp nghiên cứu và kỹ thuật điều tra
6. Kết cấu bài nghiên cứu PHẦN NỘI DUNG
CHƯƠNG 1: CƠ SỞ LÝ LUẬN VÀ HƯỚNG TIẾP CẬN LÝ THUYẾT
1.1. Tổng quan tình hình nghiên cứu
1.2. Các tiếp cận và lý thuyết ứng dụng
1.3. Các khái niệm có liên quan
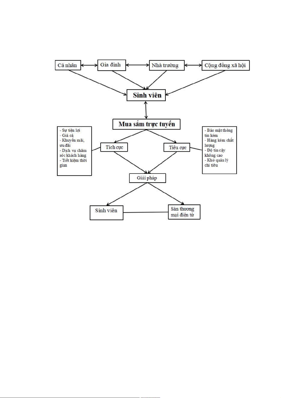
1.4. Câu hỏi nghiên cứu/Giả thuyết nghiên cứu 1.5. Khung phân tích PHẦN DẪN NHẬP
1. Lý do chọn đề tài
Thời đại công nghệ số 4.0, cùng với sự phát triển bùng nổ của Internet nhanh chóng đ
ã trở thành một trong những công nghệ quan trọng nhất trên thế giới có tầm ảnh hưởng
rất lớn đến đời sống con người. Bên cạnh đó việc áp dụng công nghệ thông tin trong cá
c hoạt động thương mại mang lại những lợi ích to lớn cho toàn xã hội. Đi cùng với việc
áp dụng công nghệ thông tin trong các hoạt động này là sự phát triển vượt bậc của thươ
ng mại điện tử (TMĐT). “Thương mại điện tử là sự mua bán sản phẩm hay dịch vụ trê
n các hệ thống điện tử như Internet và các mạng máy tính” (Mai Xuân Trường, 2022).
Với sự phát triển vượt bậc của công nghệ thông tin, thương mại điện tử đã trở thành
một kênh phân phối hàng hóa, dịch vụ phổ biến trên toàn cầu. Và đại dịch Covid-19 đã
càng thúc đẩy xu hướng mua sắm trực tuyến này, giúp doanh số TMĐT tăng trưởng mạ
nh mẽ. Theo thống kê, doanh số bán lẻ trực tuyến toàn cầu đã vượt mốc 4,2 nghìn tỷ U
SD vào năm 2020, tăng 25,7% so với năm trước (Thị Trường Thương Mại Điện Tử Tăn
g Trưởng Toàn Cầu - Velo Trade, 2023). Dù nền kinh tế toàn cầu đối mặt với nhiều thác
h thức, TMĐT Việt Nam vẫn ghi nhận sự tăng trưởng vượt bậc. Với tốc độ tăng trưởng
ấn tượng trên 25% trong năm 2023, Việt Nam đã khẳng định vị thế dẫn đầu khu vực Đ
ông Nam Á trong lĩnh vực này. Theo báo cáo của Hiệp hội TMĐT Việt Nam, quy mô t
hị trường TMĐT nước ta đã đạt 25 tỷ USD, trong đó, riêng mảng bán lẻ trực tuyến đã đ
óng góp 17,3 tỷ USD (Nhĩ, 2024)
Mua hàng trực tuyến hiện đang là xu hướng phổ biến trong xã hội ngày nay, đặc biệt
là trong nhóm những người trẻ tuổi. Theo số liệu báo cáo của Digital 2021, tại Việt Na
m hơn 70% người dân đang sử dụng Internet thông qua các nền tảng, ứng dụng khác nh
au với thời lượng trung bình là 6 giờ 54 phút mỗi ngày trong đó hơn 50% là những ngư
ời trẻ trong độ tuổi to 16 đến 24. Nếu như năm 2019 tỷ lệ người dùng Internet tham gia
vào mua sắm trực tuyến là 77% thì đến năm 2020 con số này đã tăng lên 88% . Sinh vi
ên, với đặc điểm là nhóm tuổi trẻ, năng động và nhanh chóng thích nghi với công nghệ,
đã trở thành đối tượng chính trong các nghiên cứu về hành vi mua sắm online (Bộ Côn
g Thương - Cục Thương mại điện tử và Kinh tế số: Báo cáo Thương mại điện tử 2023,
Thương mại điện tử—Một chặng đường nhìn lại, 2024)
Ngoài ra, vào giai đoạn những năm 2020-2022 Việt Nam và thế giới đã phải đối mặt
với sự bùng nổ của dịch bệnh Covid-19, một mặt đã có tác động sâu sắc đến toàn bộ nề
n kinh tế và đời sống của người dân, nhưng mặt khác cũng thúc đẩy sự chuyển mình củ
a ngành thương mại điện tử để thích ứng với sự kéo dài của đại dịch. Ngay to trước đây
khi đại dịch chưa xảy ra, ngành thương mại điện tử đã được đánh giá là một ngành tiềm
năng lớn nhưng vẫn chưa đủ cạnh tranh với việc mua sắm truyền thống (trực tiếp) (Lin
h Truong Khanh và cộng sự, 2022). Tuy vậy, cục diện đã thay đổi hoàn toàn sau khi toà
n thế giới đối mặt với Covid-19, ngành thương mại điện tử đã lợi dụng những điểm hạn
chế của đại dịch để biến thành điểm mạnh của ngành. Ở Việt Nam, TMĐT đã và đang
khẳng định tầm quan trọng và tong bước hình thành, tăng trưởng mạnh mẽ (Hồ Thanh
Trí và cộng sự, 2022) .Rất nhiều sàn TMĐT ở Việt Nam đã khẳng định được thương hi
ệu và chỗ đứng trên thị trường như Lazada, Shopee, Tiki, Sendo, v.v. Theo báo cáo Thị
trường sàn bán lẻ trực tuyến nửa đầu năm 2024 do Metric công bố cho thấy TMĐT Việ
t Nam tăng trưởng trên 54% cả về doanh số và sản lượng. Các sàn lớn như Shopee, Laz
ada, Tiki, Sendo và Tiktok Shop đều đạt kết quả tích cực, phản ánh tiềm năng trong việ
c khai thác thị trường này. Cụ thể, nửa đầu năm 2024, năm sàn thương mại điện tử hàn
g đầu gồm Shopee, Lazada, Tiki, Sendo và Tiktok Shop ghi nhận doanh số 143.900 tỷ
đồng với 1,533 triệu sản phẩm giao thành công tới tay khách hàng, tăng lần lượt 54,91
% và 65,55% so với cùng kỳ năm ngoái (Hương Thảo, 2024).
Là sinh viên năm hai tại Trường ĐH KHXH&NV, ĐHQG-HCM, chúng tôi nhận thấy
rằng mua sắm là một nhu cầu thiết yếu trong cuộc sống hàng ngày. Mỗi sinh viên đều
mong muốn tự tay chọn lựa những món đồ cần thiết, đặc biệt là trong giai đoạn đầu tiế
p xúc với môi trường đại học. Đây là lúc các bạn bắt đầu làm quen với cuộc sống tự lập
nơi mọi thứ đều phải tự tay chuẩn bị và sắp xếp, to đồ dùng sinh hoạt hằng ngày cho đ
ến vật phẩm học tập và nhiều thứ cần thiết khác.
Sinh viên là một nhóm khách hàng tiềm năng với nhu cầu mua sắm cao, phải đối mặt
với nhiều yêu cầu trong cuộc sống như học tập, giải trí, thời trang, và sinh hoạt hàng ng
ày. Với sự phát triển của thương mại điện tử, sinh viên ngày càng dễ dàng tiếp cận nhiề
u sản phẩm và dịch vụ chỉ bằng một cú nhấp chuột. Thông qua đề tài nghiên cứu này, c
húng tôi hy vọng sẽ đề xuất các giải pháp giúp các doanh nghiệp và sàn thương mại điệ
n tử nâng cao trải nghiệm mua sắm cho sinh viên, to đó thu hút nhiều sinh viên tham gi a mua sắm trực tuyến.
Mục tiêu nghiên cứu và nhiệm vụ nghiên cứu 2.1 Mục tiêu 2.1.1. Mục tiêu chung
Tìm hiểu các yếu tố ảnh hưởng đến quyết định mua sắm trên các sàn thương mại điện
tử của sinh viên. Dựa trên kết quả nghiên cứu to thực tiễn, đề tài đưa ra các khuyến ngh
ị và giải pháp nhằm nâng cao trải nghiệm mua sắm của sinh viên trên sàn thương mại đ iện tử.
2.1.2. Mục tiêu cụ thể
Xác định các yếu tố ảnh hưởng đến quyết định mua sắm trên sàn thương mại điện tử
của sinh viên và mối quan hệ giữa các yếu tố đó
Đánh giá mức độ ảnh hưởng đến quyết định mua sắm trên sàn thương mại điện tử củ
a sinh viên tại trường Đại học Khoa học xã hội và Nhân văn Thành phố Hồ Chí Minh
Dựa trên kết quả nghiên cứu to thực tiễn, đề xuất cho các sàn thương mại điện tử
cách tiếp cận sinh viên hiệu quả hơn. 2.2 . Nhiệm vụ
Tìm kiếm và tổng hợp các nghiên cứu liên quan đến hành vi mua sắm của sinh viên tr
ên các sàn thương mại điện tử.
Xác định và phân tích các yếu tố tác động đến quyết định mua sắm trên các sàn thươn
g mại điện tử của sinh viên.
Dựa trên kết quả nghiên cứu to thực tiễn, đề tài đưa ra các các khuyến nghị và giải ph
áp nhằm giúp các sàn thương mại điện tử thu hút nhiều sinh viên sử dụng hơn.
3. Đối tượng, khách thể và phạm vi nghiên cứu
3.1. Đối tượng nghiên cứu
Các yếu tố ảnh hưởng đến quyết định mua sắm trên sàn thương mại điện tử của sinh vi
ên trường ĐH KHXH & NV ĐHQG - HCM
3.2. Khách thể nghiên cứu
Sinh viên trường ĐH KHXH & NV ĐHQG - HCM
3.3. Phạm vi nghiên cứu
Không gian: Trường ĐH KHXH & NV ĐHQG - HCM
Thời gian: Nhóm nghiên cứu thực hiện bài nghiên cứu bắt đầu to ngày 21/8/202 4 đến ngày 27/11/2024
4. Ý nghĩa lý luận và ý nghĩa thực tiễn 4.1. Ý nghĩa lý luận
Nghiên cứu sẽ đóng góp vào lý thuyết hành vi tiêu dùng bằng cách làm rõ các yếu tố
cụ thể ảnh hưởng đến quyết định mua sắm của sinh viên - một nhóm tiêu dùng đặc thù.
Điều này giúp hiểu rõ hơn về động cơ và hành vi của một nhóm có ngân sách hạn chế
nhưng nhu cầu mua sắm cao. Các lý thuyết như thuyết hành vi của Aaron T. Beck và
Albert Ellis, thuyết nhu cầu của Maslow đã được áp dụng vào nghiên cứu giúp bài
nghiên cứu làm sáng tỏ các yếu tố quyết định đến việc mua sắm trên sàn thương mại
điện tử của sinh viên. Nghiên cứu sẽ giúp lý luận về quá trình chuyển đổi to mua sắm
truyền thống sang thương mại điện tử, đặc biệt trong bối cảnh sinh viên, to đó góp
phần làm rõ xu hướng tiêu dùng trong thời đại. Ngoài ra còn phân tích các yếu tố công
nghệ và văn hóa sẽ làm rõ cách mà môi trường trực tuyến và các yếu tố văn hóa ảnh
hưởng đến quyết định tiêu dùng, to đó bổ sung vào lý thuyết về sự tương tác giữa công
nghệ và hành vi con người. Bên cạnh đó kết quả nghiên cứu có thể hỗ trợ các nhà quản
lý, doanh nghiệp và nhà nghiên cứu trong việc xây dựng chiến lược marketing và phát
triển sản phẩm phù hợp với nhu cầu và mong đợi của sinh viên. Ngoài ra đề tài có thể
khuyến khích sự kết hợp giữa các lĩnh vực như marketing, tâm lý học, xã hội học và
công nghệ thông tin, to đó mở rộng phạm vi nghiên cứu và tăng cường sự hiểu biết về hành vi tiêu dùng. 4.2. Ý nghĩa thực tiễn
Nghiên cứu này cung cấp một cái nhìn đa chiều về các yếu ảnh hưởng đến quyết định
mua sắm trên trực tuyến của sinh viên, to đó đề xuất các giải pháp cải thiện và phát
triển các sàn TMĐT. Qua bài nghiên cứu này, các sàn TMĐT sẽ có những định hướng
rõ ràng hơn trong việc tiếp cận và có được niềm tin của sinh viên cũng như thúc đẩy
tăng doanh thu, lợi nhuận, xây dựng những chiến lược phù hợp cũng như voa có lợi
cho sàn và cả sinh viên để phát triển bền vững hơn. Bài nghiên cứu không chỉ mang lại
lợi ích cho các sàn TMĐT và cá nhân sinh viên mà còn đóng góp vào nguồn tài liệu
tham khảo để phục vụ trong công tác giảng dạy và học tập của giảng viên và sinh viên
trong trường. Kết quả bài nghiên cứu này sẽ được chuyển giao đến Phòng Công tác
sinh viên - Đại học Khoa học xã hội và Nhân văn, Đại học Quốc gia TP. HCM để có
thể giải quyết các vấn đề trên thực tế và đây cũng sẽ là nguồn dữ liệu được phòng lưu
trữ lại để có thể phục vụ các bài nghiên cứu sau này. 5. Phương pháp 5.1. Phương pháp luận
Nghiên cứu về các yếu tố ảnh hưởng đến hành vi mua sắm của sinh viên trên các sàn
thương mại điện tử được thực hiện thông qua các phương pháp nghiên cứu thực
nghiệm. Nghiên cứu áp dụng nhiều lý thuyết và khái niệm, trong đó có thuyết nhận
thức hành vi, để làm nổi bật cách mà cảm xúc và hành vi của con người bị chi phối bởi
suy nghĩ và niềm tin của họ. To đó, nghiên cứu xem xét các yếu tố tác động đến quyết
định mua sắm của sinh viên trên các nền tảng thương mại điện tử. Ngoài ra, thuyết nhu
cầu cũng được ứng dụng để phân tích hành vi mua sắm trực tuyến của sinh viên, nhấn
mạnh tầm quan trọng của nhu cầu xã hội. Kết quả của nghiên cứu này sẽ góp phần
nâng cao hiểu biết về các yếu tố ảnh hưởng đến hành vi mua sắm của sinh viên trên các
sàn thương mại điện tử. 5.2.
Các phương pháp nghiên cứu và kỹ thuật điều tra
Nghiên cứu này áp dụng cả phương pháp định tính lẫn định lượng. Để thu thập dữ li
ệu, chúng tôi sẽ sử dụng bảng hỏi, tiến hành điều tra trên 100 mẫu thông qua phương p
háp chọn mẫu thuận tiện. Dữ liệu thu được sẽ được phân tích bằng phần mềm SPSS.
Ngoài ra, chúng tôi cũng sẽ thực hiện phỏng vấn sâu với mục đích khám phá các yếu
tố tác động đến quyết định mua sắm của sinh viên trên sàn thương mại điện tử. Việc ph
ỏng vấn sẽ được thực hiện với một nhóm sinh viên to các ngành học khác nhau, thông
qua các câu hỏi về trải nghiệm mua sắm của họ.
Kết hợp giữa hai phương pháp này giúp nhóm nghiên cứu có cái nhìn tổng quát nhất
về đề tài. Điều này giúp xác định những yếu tố chính ảnh hưởng đến quyết định mua
hàng của sinh viên. To đó, có thể đưa ra những khuyến nghị thiết thực nhằm nâng cao
trải nghiệm mua sắm, góp phần thúc đẩy quyết định mua hàng của sinh viên trên các
sàn thương mại điện tử.
6. Kết cấu bài nghiên cứu
CHƯƠNG 1: Giới thiệu đề tài nghiên cứu
CHƯƠNG 2: Cơ sở lý luận và hướng tiếp cận lý thuyết
CHƯƠNG 3: Kết quả nghiên cứu CHƯƠNG 4: Kết luận PHẦN NỘI DUNG
CHƯƠNG 1: CƠ SỞ LÝ LUẬN VÀ HƯỚNG TIẾP CẬN LÝ THUYẾT
1.1 Tổng quan tình hình nghiên cứu
Với sự phát triển của công nghệ số, mua sắm trực tuyến đã trở thành một phần
không thể thiếu trong đời sống sinh viên. Đây là chủ đề khá thú vị và thu hút được sự
quan tâm của các nhà nghiên cứu ở Việt Nam và cả trên thế giới. Tổng quan này sẽ
tổng hợp các nghiên cứu trước đây cả trong và ngoài nước về những yếu tố tác động
đến việc mua sắm của sinh viên, làm cơ sở cho nghiên cứu hiện tại. Nghiên cứu của
M. Abid Fared, Didit Darmawan, Muhammad Khairi (2021) về “CONTRIBUTION OF
E-SERVICE QUALITY TO REPURCHASE INTENTION WITH MEDIATION OF
CUSTOMER SATISFACTION: STUDY OF ONLINE SHOPPING THROUGH
MARKETPLACE” đã xác định ảnh hưởng của chất lượng dịch vụ điện tử đối với sự
hài lòng của khách hàng và ý định mua lại. Dân số được sử dụng là các cá nhân với tư
cách là người dùng thị trường ở thành phố Surabaya. Mẫu được sử dụng là 100 người
trả lời. Khảo sát phân phối bảng câu hỏi được thực hiện bằng phương pháp lấy mẫu có
mục đích. Sự tham gia của các biến can thiệp khiến kỹ thuật phân tích sử dụng mô hình
phương trình cấu trúc. Kết quả của nghiên cứu này chỉ ra rằng chất lượng dịch vụ điện
tử có ảnh hưởng đáng kể đến sự hài lòng của khách hàng và Ý định mua lại. Sự hài
lòng của khách hàng có ảnh hưởng đáng kể đến ý định mua lại.
Ở Việt Nam, những bài nghiên cứu cũng hướng tới việc chỉ ra những yếu tố tác
động đến quyết định mua sắm trực tuyến của người tiêu dùng cụ thể là sinh viên. Trong
bài nghiên cứu “Các nhân tố ảnh hưởng đến quyết định mua sắm trên sàn thương mại
điện tử TikTok Shop của sinh viên” của Phạm Thị Bích Hạnh và các tác giả khác (202
4). Nghiên cứu này thảo luận các nhân tố ảnh hưởng đến hành vi mua sắm trên sàn thư
ơng mại điện tử (TMĐT) Tiktok Shop của sinh viên(SV) TP. Hồ Chí Minh dựa trên lý
thuyết hành vi có hoạch định (TPB) và lý thuyết hành động hợp lý (TRA). Sau khi thu t
hập, có 240 phiếu trả lời hợp lệ to các đối tượng SV, các mẫu được đưa vào phân tích b
ằng phần mềm SPSS. Kết quả khảo sát cho thấy, có 5 nhân tố tác động đến Quyết định
mua sắm trực tuyến trên nền tảng Tiktok Shop của khách hàng, bao gồm: Ý định mua s
ắm; Tính đa dạng; Giá cả; Niềm tin và Sự hữu ích. Trong đó, Giá cả có tác động mạnh
nhất đến hành vi mua sắm. To đó, nghiên cứu đề xuất hàm ý quản trị phù hợp cho các
doanh nghiệp, các nhà bán lẻ trực tuyến nắm bắt nhu cầu khách hàng, nhằm tăng doanh
số bán hàng. Bài viết có ưu điểm là phân tích rõ các nhân tố ảnh hưởng đến quyết định
mua sắm trên sàn TMĐT, cụ thể ở đây là Tiktok shop. Bìa viết nhấn mạnh các yếu tố:
ý định mua sắm, nhận thức rủi ro, tính đa dạng, giá cả, niềm tin và sự hữu ích sẽ dẫn
đến hành vi mua sắm trên sàn TMĐT Tiktok shop. Qua các bảng thang đo và kết quả
nghiên cứu cho thấy mô hình nghiên cứu đề xuất 6 nhân tố, thì có 5 yếu tố đạt được độ
tin cậy và giá trị cho phép, nên được chấp nhận: Ý định mua sắm; Tính đa dạng; Giá
cả; Niềm tin và Sự hữu ích có ảnh hưởng tới Hành vi mua sắm của SV tại TP. Hồ Chí
Minh. Tuy nhiên, bài viết có một số khuyết điểm như trọng tâm nghiên cứu chỉ về sàn
TMĐT Tiktok shop, chưa có sự so sánh khách quan với các sàn TMĐT khác vì sàn
Tiktok shop còn khá mới so với các sàn TMĐT khác. Bìa viết chưa đề cập đến các
điểm mạnh và điểm yếu của sàn Tiktok shop với các sàn khác để sàn có thể cải thiện
dịch vụ và chăm sóc khách hàng tốt hơn. Với các kết quả của bài nghiên cứu này, bài
viết đã đóng góp cho đề tài của em về việc các doanh nghiệp có thể sử dụng làm cơ sở
to các yếu tố quyết định đến hành vi mua sắm online của SV nhằm hoạch định chiến
lược thu hút khách hàng trên sàn TMĐT Tik Tok Shop, to đó mở rộng ra các sàn
TMĐT khác. Trong bài nghiên cứu khác về “Nhân tố ảnh hưởng đến quyết định mua
hàng trực tuyến của sinh viên tại tỉnh Phú Yên ” của Huỳnh Văn Thái và cộng sự
(2022), nghiên cứu cũng chỉ ra các yếu tố ảnh hưởng đến quyết định mua hàng trực
tuyến của sinh viên tại tỉnh Phú Yên, bao gồm: sự thuận tiện, giá cả, sự tin tưởng, nhận
thức rủi ro, nhóm tham khảo, và sự thoải mái. Dựa trên kết quả này, tài liệu đề xuất
một số hàm ý chính sách để cải thiện trải nghiệm mua sắm trực tuyến của sinh viên. Ưu
điểm của tài liệu là nó đã tập trung phân tích và đưa ra các yếu tố cụ thể, to đó cung
cấp các giải pháp thiết thực như nâng cao chất lượng gian hàng, cải thiện sản phẩm,
cung cấp giá cả hợp lý, đảm bảo bảo mật thông tin, giao hàng nhanh chóng, và đưa ra
chính sách đổi trả hợp lý. Điều này giúp tạo ra môi trường mua sắm trực tuyến thuận
lợi và an toàn hơn cho sinh viên. Tuy nhiên, nghiên cứu này chỉ tập trung vào sinh viên
tại tỉnh Phú Yên, điều này có thể khiến kết quả chưa phản ánh hết hành vi mua sắm
trực tuyến của sinh viên ở các khu vực khác. Ngoài ra, nghiên cứu chủ yếu tập trung
vào những khía cạnh như giá cả và bảo mật thông tin, trong khi chưa đề cập sâu đến
các yếu tố mới như sự tác động của công nghệ AI trong thương mại điện tử hay các yếu
tố tâm lý khác. Tôi có thể tận dụng tài liệu này để làm cơ sở tham khảo về các yếu tố
cơ bản ảnh hưởng đến quyết định mua sắm trực tuyến của sinh viên. Tuy nhiên, tôi sẽ
mở rộng nghiên cứu của mình bằng cách bổ sung thêm các yếu tố khác như ảnh hưởng
của quảng cáo trực tuyến, truyền thông xã hội, và những thay đổi trong xu hướng công nghệ mới.
1.2.Các tiếp cận và lí thuyết ứng dụng
1.2.1. Thuyết nhận thức hành vi
Thuyết nhận thức hành vi (Cognitive Behavioral Theory - CBT) là một trong những
mô hình tâm lý phổ biến và hiệu quả trong việc điều trị các vấn đề tâm lý như lo âu, trầ
m cảm, căng thẳng, và nhiều vấn đề tâm lý khác. CBT dựa trên ý tưởng rằng suy nghĩ,
cảm xúc, và hành vi có mối liên hệ chặt chẽ với nhau, và những suy nghĩ không hợp lý
hay tiêu cực có thể dẫn đến cảm xúc tiêu cực và hành vi không lành mạnh.
Thuyết nhận thức hành vi (Cognitive Behavioral Theory - CBT) chủ yếu được phát tr
iển bởi Aaron T. Beck và Albert Ellis trong những năm giữa thế kỷ 20: Aaron T. Beck
(1921 - hiện tại) Beck tập trung vào việc nghiên cứu các suy nghĩ và cảm xúc của con n
gười, nhấn mạnh rằng nhiều rối loạn tâm lý bắt nguồn to những suy nghĩ tiêu cực và sa
i lệch. Ông đã xây dựng các mô hình điều trị nhằm giúp bệnh nhân nhận diện và thay đ
ổi những suy nghĩ tiêu cực, to đó cải thiện trạng thái tâm lý. Albert Ellis (1913 - 2007)
Đóng góp: Ellis nhấn mạnh rằng cảm xúc và hành vi của con người bị ảnh hưởng mạnh
mẽ bởi các suy nghĩ và niềm tin của họ. Ông đã phát triển các phương pháp giúp bệnh
nhân nhận diện và thay đổi những niềm tin không hợp lý, to đó cải thiện cảm xúc và hà nh vi.
Nhận thức bao gồm các suy nghĩ, niềm tin và quan điểm của cá nhân về thế giới xung
quanh. Liên quan đến quyết định mua sắm: Sinh viên có thể có những suy nghĩ tích cực
hoặc tiêu cực về việc mua sắm trực tuyến, như niềm tin về chất lượng sản phẩm, độ tin
cậy của sàn giao dịch, hoặc trải nghiệm trước đó. Những nhận thức này ảnh hưởng trực
tiếp đến quyết định mua sắm của họ.
Hiểu rõ nhận thức của sinh viên về các sàn thương mại điện tử sẽ giúp xác định nhữn
g yếu tố nào làm tăng hoặc giảm khả năng mua sắm. Ví dụ, nếu sinh viên tin rằng một s
àn thương mại điện tử có nhiều đánh giá tích cực, họ sẽ có xu hướng mua sắm nhiều hơ n.
Suy nghĩ sai lệch: Đây là những sai lệch trong suy nghĩ mà con người thường mắc ph
ải, dẫn đến những quyết định không hợp lý. Liên quan đến quyết định mua sắm: Sinh v
iên có thể bị ảnh hưởng bởi những suy nghĩ sai lệch, như “Tôi phải mua sản phẩm này
ngay bây giờ” hoặc “Nếu không mua, tôi sẽ bỏ lỡ cơ hội tốt”. Những suy nghĩ này có t
hể dẫn đến quyết định mua sắm vội vàng.
Nghiên cứu có thể tập trung vào việc xác định những suy nghĩ sai lệch mà sinh viên t
hường gặp phải khi mua sắm trực tuyến. To đó, có thể đề xuất các biện pháp khắc phục
nhằm giúp sinh viên đưa ra những quyết định mua sắm hiệu quả hơn. 1.2.2. Thuyết nhu cầu
Abraham Maslow, một trong những nhà tâm lý học có ảnh hưởng nhất thế kỷ 20, đã t
ạo nên một cuộc cách mạng trong lĩnh vực tâm lý học với lý thuyết tháp nhu cầu. Ngay
to sau khi ra đời, lý thuyết này có tầm ảnh hưởng khá rộng rãi và được ứng dụng ở rất
nhiều lĩnh vực khoa học. (Nguyễn Hồi Loan và Nguyễn Thị Kim Hoa, 2015)
Vào thời điểm đầu tiên của lý thuyết, Maslow đã sắp xếp các nhu cầu của con người t heo 5 cấp bậc:
Nhu cầu sinh lý: Bao gồm các nhu cầu cơ bản để duy trì sự sống như ăn uống, ngủ ng
hỉ, thở, sinh sản. Đây là những nhu cầu cấp thiết nhất, nếu không được đáp ứng, con ng
ười sẽ không thể tồn tại.
Nhu cầu an toàn: Liên quan đến cảm giác an toàn, ổn định, được bảo vệ khỏi nguy hi
ểm. Bao gồm nhu cầu về an ninh, sức khỏe, tài sản và một cuộc sống không bị đe dọa.
Nhu cầu xã hội: Bao gồm nhu cầu yêu thương, thuộc về, được kết nối với người khác.
Nhu cầu được tôn trọng: Liên quan đến cảm giác tự trọng, được người khác tôn trọng,
đánh giá cao. Bao gồm nhu cầu về danh tiếng, địa vị, thành công.
Nhu cầu được thể hiện mình: Đây là cấp bậc cao nhất, liên quan đến việc đạt được tiề
m năng tối đa của bản thân, khám phá và phát triển các khả năng của mình. (Abraham Maslow, 1943)
Áp dụng lý thuyết nhu cầu của Maslow vào hành vi mua sắm trực tuyến của sinh viên,
ta nhận thấy nhu cầu xã hội đóng vai trò quan trọng. Ở giai đoạn hình thành nhân cách
và khẳng định bản thân, sinh viên thường tìm kiếm sự công nhận và cảm giác thuộc về.
Việc sở hữu những món đồ thịnh hành khi mua sắm trực tuyến giúp họ đáp ứng nhu cầ
u này, tạo cảm giác được kết nối với cộng đồng và thể hiện bản thân.
1.3 Các khái niệm có liên quan 1.3.1 Khái niệm Sinh viên
Theo Luật Giáo dục của Việt Nam, sinh viên là những người đang theo học tại các cơ
sở giáo dục đại học, bao gồm đại học, cao đẳng và trung cấp. Đây là giai đoạn giáo dục
đại học, nơi người học tiếp tục nâng cao kiến thức chuyên môn, kỹ năng nghề nghiệp s
au khi hoàn thành chương trình giáo dục phổ thông hoặc tương đương.
Trong giai đoạn này, sinh viên được học tập, nghiên cứu, và thực hành theo chương tr
ình đào tạo đã được thiết kế sẵn nhằm đáp ứng nhu cầu của xã hội và phù hợp với khả
năng, sở thích của bản thân. Sinh viên có quyền được học tập trong một môi trường giá
o dục nghiêm túc, khoa học và có thể tham gia vào các hoạt động nghiên cứu khoa học,
hoạt động phong trào, xã hội, thể thao, nghệ thuật để phát triển toàn diện.
1.3.2 Khái niệm mua sắm trực tuyến
Theo Monsuwe và cộng sự (2004), mua sắm trực tuyến là hành vi của người tiêu
dùng trong việc mua sắm thông qua các cửa hàng trên mạng hoặc website sử dụng các
giao dịch mua hàng trực tuyến. Ngoài ra, theo Turban và cộng sự (2006), mua sắm trực
tuyến được định nghĩa là dịch vụ mà người tiêu dùng sử dụng các thiết bị điện tử có kết
nối Internet để giao dịch mua sắm. Còn theo Kotler (2012) định nghĩa mua sắm trực
tuyến là việc mua hàng thông qua những kết nối điện tử giữa người mua và người bán
– thường là trực tuyến. Nói một cách dễ hiểu nhất, mua sắm trực tuyến là hình thức
mua hàng qua mạng, người tiêu dùng tìm một sản phẩm quan tâm bằng cách truy cập
trang web/ứng dụng bán hàng của nhà bán lẻ hoặc nhà cung cấp nhờ vào công cụ tìm
kiếm mua sắm. Khác với mua sắm truyền thống, mua sắm trực tuyến là một quá trình
khách hàng mua sắm hàng hóa to một người bán trong một thời gian xác định qua
Internet, thay vì thông qua các giao dịch trực tiếp . Theo David và cộng sự (2002),
khách hàng mua sắm trực tuyến thường là những người tiêu dùng có ít thời gian; những
người không thích đi mua sắm tại các cửa hàng để tránh ồn ào, bị chèo kéo bởi người
bán, hoặc phải sắp hàng, hay chờ đợi. Đồng thời cũng đem lại lợi ích cho người bán,
người bán chỉ cần kết nối trực tuyến với khách hàng để chia sẻ thông tin marketing,
chính sách bán hàng, cung cấp các dịch vụ hỗ trợ và điều đó cũng giúp duy trì mối
quan hệ hiện hữu với khách hàng
1.3.3 Khái niệm Sàn thương mại điện tử
Theo Philip Kotler, một nhà kinh tế và chuyên gia marketing nổi tiếng, mô tả thương
mại điện tử là tất cả các hoạt động liên quan đến việc mua và bán sản phẩm hay dịch vụ
bằng phương tiện điện tử như Internet hoặc các mạng kỹ thuật số khác. Còn theo
OECD (Tổ chức Hợp tác và Phát triển Kinh tế) định nghĩa: Thương mại điện tử là việc
giao dịch thương mại, dịch vụ và thông tin giữa các tổ chức, doanh nghiệp, cá nhân
thông qua các mạng máy tính. Thương mại điện tử mang lại nhiều tác dụng tích cực
cho cả doanh nghiệp và người tiêu dùng, nhờ vào sự tiện lợi và hiệu quả mà nó đem lại,
cùng với những ưu điểm vượt bậc thương mại điện tử đang dần trở thành công cụ hữu
hiệu giúp các doanh nghiệp khắc phục những khó khăn trong giai đoạn khủng hoảng,
góp phần vào sự phát triển chung cho nền kinh tế. Bên cạnh đó, Thương mại điện tử
cũng đã đem đến sự thay đổi lớn trong thói quen mua sắm và cuộc sống của chúng ta.
To sự tiện lợi và linh hoạt, người tiêu dùng có thể mua sắm bất cứ lúc nào, to bất kỳ
đâu, không bị giới hạn bởi thời gian hoặc không gian và với vài cú nhấp chuột, người
dùng có thể so sánh giá cả, đọc nhận xét và thực hiện giao dịch mua bán một cách
nhanh chóng. Ngoài ra còn giúp doanh nghiệp tiết kiệm được một phần chi phí thuê
mặt bằng, nhân công và các chi phí quản lý khác. Thương mại điện tử đã phát triển
mạnh mẽ trong những thập kỷ qua nhờ sự phát triển của công nghệ và Internet, mang
lại sự tiện lợi cho cả doanh nghiệp và người dùng
Tại Khoản 2 Điều 2 Thông tư 46/2010/TT-BCT định nghĩa như sau: " Sàn giao dịch th
ương mại điện tử là website thương mại điện tử cho phép các thương nhân, tổ chức, cá
nhân không phải chủ sở hữu hoặc người quản lý website có thể tiến hành bán hàng hóa
hoặc cung ứng dịch vụ trên đó". Trong khuôn khổ bài nghiên cứu, nhóm nghiên cứu th
ực hiện dựa trên việc mua sắm của sinh viên trên sàn TMĐT, vậy nên hình thức sàn T
MĐT được triển khai nghiên cứu là sàn TMĐT B2C (Doanh nghiệp với người dùng).
1.4 Câu hỏi nghiên cứu/Giả thuyết nghiên cứu
1.4.1 Câu hỏi nghiên cứu
Câu 1: Các yếu tố nào ảnh hưởng đến quyết định mua sắm trên sàn thương mại điện tử của sinh viên?
Câu 2: Các yếu tố đó tác động như thế nào đến quyết định mua sắm trên sàn thương
mại điện tử của sinh viên?
Câu 3: Có thể đưa ra giải pháp nào nhằm nâng cao trải nghiệm mua sắm để tăng cường
quyết định mua hàng của sinh viên trên các sàn thương mại điện tử?
1.4.2 Giả thuyết nghiên cứu
Sinh viên có xu hướng mua sắm trực tuyến cập nhật theo các xu hướng trên mạng xã
hội và yên tâm mua sắm hơn khi mặt hàng đó được nhãn hàng quảng cáo rộng rãi.
Các sàn thương mại điện tử có dịch vụ chăm sóc khách hàng tốt sẽ khiến sinh viên yê
n tâm và mua sắm nhiều hơn
Các mặt hàng được bán trên sàn TMĐT thường sẽ được được giảm giá, có ưu đãi nhi
ều hơn so với việc các đến tận nơi mua trực tiếp. Trong khi đó các bạn sinh viên thườn
g có xu hướng mua các mặt hàng giá rẻ phù hợp với túi tiền.
Các bạn sinh viên sẽ yên tâm hơn về mặt chất lượng nếu như sản phẩm đó có nhiều l
ượt mua và lượt đánh giá tốt.
Sinh viên sẽ dễ tiếp cận và yên tâm mua sắm trực tuyến ở các sàn thương mại điện tử
mà mình đã có trải nghiệm tốt trong quá khứ 1.5 Khung phân tích