



















Preview text:
TRƯỜNG ĐẠI HỌC THƯƠNG MẠI VIỆN QUẢN TRỊ KINH DOANH BÀI THẢO LUẬN
ẢNH HƯỞNG CỦA NHÀ THIẾT KẾ, NHÀ TẠO MẪU ĐẾN SỰ ĐỔI MỚI THIẾT KẾ
SẢN PHẨM THỜI TRANG CỦA CÁC DOANH NGHIỆP HIỆN NAY
HỌC PHẦN: PHƯƠNG PHÁP NGHIÊN CỨU KHOA HỌC
Giảng viên hướng dẫn : Nguyễn Đắc Thành Nhóm thực hiện : Nhóm 2 Lớp học phần : 232_SCRE0111_01 HÀ NỘI, 03/2024
BẢNG PHÂN CÔNG NHIỆM VỤ STT Họ và tên Nhiệm vụ Nhóm tự đánh Đánh giá của giá giảng viên 1 Nguyễn Thị Ánh Chương 2 2 Đặng Thanh Bình Phần 1 và 2 chương 1 3 Trần Thị Bình
Nhóm trưởng, thuyết trình 4 Nguyễn Lê Huyền Chi Phần 5 chương 1, thuyết trình 5 Nguyễn Thị Hoàng Diệp
Mở đầu, kết luận, word, thuyết trình 6 Phạm Trần Chiêu Phần 2 và 3 chương 4 7 Đinh Thị Thu Cúc Phần 3 và 4 chương 1 8 Trịnh Toàn Diện Phần 1 chương 4 9 Đỗ Thuỳ Dung Powerpoint 10 Trần Đức Duy Chương 3 MỤC LỤC
Chương 1: Đặt vấn đề.........................................................................................................5
1. Lý do lựa chọn đề tài..................................................................................................5
2. Tổng quan nghiên cứu................................................................................................6
3. Mục tiêu nghiên cứu, đối tượng nghiên cứu...............................................................7
3.1. Mục tiêu nghiên cứu............................................................................................7
3.2. Đối tượng nghiên cứu..........................................................................................8
4. Câu hỏi nghiên cứu.....................................................................................................8
5. Ý nghĩa và thiết kế nghiên cứu.................................................................................10
Chương 2: Cơ sở lý luận...................................................................................................12
1. Các khái niệm và vấn đề lý thuyết liên quan đến đề tài............................................12
2. Cơ sở lý thuyết..........................................................................................................14
Chương 3: Mô hình, giả thuyết nghiên cứu.......................................................................18
Chương 4: Phương pháp nghiên cứu.................................................................................20
1. Tiếp cận nghiên cứu..................................................................................................20
2. Phương pháp phân tích chọn mẫu, thu thập và xử lý dữ liệu....................................20
3. Xử lý và phân tích dữ liệu........................................................................................22 MỞ ĐẦU
Hiện nay, xã hội phát triển với sự xuất hiện của nhiều ngành nghề khác nhau nhằm phục
vụ cho nhu cầu của con người, trong đó phải nói đến ngành công nghiệp thời trang, đây là
một ngành có xu hướng cạnh tranh ngày càng gay gắt, đòi hỏi các doanh nghiệp phải liên
tục đổi mới để tạo ra sản phẩm độc đáo và thu hút khách hàng, đặc biệt là giới trẻ. Trong
bối cảnh đó, vai trò của nhà thiết kế và nhà tạo mẫu trở nên vô cùng quan trọng trong việc
đổi mới thiết kế sản phẩm thời trang của các doanh nghiệp hiện nay. Họ là những người
tiên phong sáng tạo, đưa ra những ý tưởng mới mẻ, góp phần tạo nên sự khác biệt cho sản
phẩm của doanh nghiệp. Để nâng cao hiệu quả của việc đổi mới thiết kế sản phẩm, các
doanh nghiệp cần có những chiến lược phù hợp để thu hút và giữ chân những nhà thiết kế,
nhà tạo mẫu tài năng. Với ý nghĩa đó, nhóm em quyết định đi nghiên cứu chủ đề 2: “Ảnh
hưởng của nhà thiết kế, nhà tạo mẫu đến sự đổi mới thiết kế sản phẩm thời trang của các doanh nghiệp hiện nay”.
Chương 1: Đặt vấn đề
1. Lý do lựa chọn đề tài
Đề tài "Nghiên cứu về sự ảnh hưởng của Nhà Thiết kế và Nhà Tạo mẫu đối với Sự Đổi
mới trong Thiết kế Thời trang của Các Doanh nghiệp Dệt may" không chỉ là một đề tài
nghiên cứu vô cùng quan trọng mà còn là một góc nhìn sâu sắc vào bối cảnh đầy thách
thức và động lực của ngành công nghiệp thời trang hiện nay.
Sự cấp thiết của việc nghiên cứu về ảnh hưởng của Nhà Thiết kế và Nhà Tạo mẫu không
chỉ nằm ở việc đáp ứng nhanh chóng với sự biến động của thị trường, mà còn giúp chúng
ta để hiểu rõ hơn về quá trình sáng tạo, sản xuất của ngành công nghiệp này. Trong thời
đại mà người tiêu dùng đòi hỏi sự độc đáo, cá nhân hóa và bền vững, Nhà Thiết kế và
Nhà Tạo mẫu trở thành những nhân tố quyết định, tạo nên sự chênh lệch và giá trị cho doanh nghiệp dệt may.
Bối cảnh nghiên cứu không ngừng biến đổi, không chỉ do những sự thay đổi nhanh chóng
trong xu hướng thị trường mà còn do tác động sâu rộng của công nghệ và văn hóa. Công
nghệ ngày càng đóng vai trò quan trọng, từ quá trình thiết kế đến sản xuất, mở ra những
cơ hội mới và đồng thời đặt ra những thách thức mà Nhà Thiết kế và Nhà Tạo mẫu phải
đối mặt. Sự tiến bộ trong mô phỏng 3D, sử dụng vật liệu thông minh, và quy trình sản
xuất linh hoạt đang là những đòn bẩy mạnh mẽ cho sự sáng tạo.
Không chỉ dừng lại ở đó, yếu tố bền vững đang là xu hướng và ngày càng quan trọng, là
thách thức lớn cho ngành công nghiệp dệt may. Nhà Thiết kế và Nhà Tạo mẫu không chỉ
phải tìm kiếm sự đẹp và sáng tạo trong thiết kế, mà còn phải tích hợp các giải pháp thân
thiện với môi trường, từ việc chọn nguyên liệu đến quy trình sản xuất.
Bối cảnh nghiên cứu còn phản ánh xu hướng và nhu cầu người tiêu dùng. Khách hàng
ngày càng trở nên thông thái, đòi hỏi sự độc đáo và tính cá nhân hóa trong sản phẩm.
Những yếu tố văn hóa và nghệ thuật trở thành nguồn cảm hứng không thể phủ nhận, và
Nhà Thiết kế cần phải kết hợp những yếu tố này một cách linh hoạt để tạo ra những tác
phẩm không chỉ thịnh vượng thương mại mà còn có ý nghĩa nghệ thuật sâu sắc.
Cuối cùng, đề tài này không chỉ đánh giá về khía cạnh sáng tạo mà còn tập trung vào vai
trò quyết định của Nhà Thiết kế và Nhà Tạo mẫu trong việc xây dựng và duy trì danh
tiếng của doanh nghiệp. Sự đổi mới trong thiết kế không chỉ là vấn đề của sản phẩm mà
còn là cả một chiến lược thương hiệu, nơi Nhà Thiết kế và Nhà Tạo mẫu là những nhà
lãnh đạo tầm nhìn. Do đó, nghiên cứu này không chỉ mang lại kiến thức sâu sắc về ngành
công nghiệp thời trang mà còn hỗ trợ doanh nghiệp dệt may xây dựng những chiến lược
kinh doanh và sáng tạo linh hoạt trong một thế giới đầy thách thức và cơ hội.
2. Tổng quan nghiên cứu
Nghiên cứu về ảnh hưởng của nhà thiết kế và nhà tạo mẫu đối với sự đổi mới trong thiết
kế thời trang của các doanh nghiệp dệt may đang đối diện với một số thiếu sót và khoảng
trống nghiên cứu quan trọng.
Thứ nhất đó là phạm vi nghiên cứu hạn chế, thường tập trung vào một số doanh nghiệp
hoặc chỉ một phần của ngành công nghiệp dệt may, làm giảm tính khái quát của kết quả.
Ngoài ra, việc thiếu phân tích sâu rộng về các yếu tố quyết định trong quá trình thiết kế
như nghiên cứu thị trường, phản hồi từ khách hàng cũng như mức độ sáng tạo của các nhà
thiết kế cũng là một vấn đề.
Thứ hai là sự thiếu nhận thức về vai trò quan trọng của nhà thiết kế trong quá trình đổi
mới thiết kế thời trang của một số doanh nghiệp. Doanh nghiệp thường chỉ coi nhà thiết
kế như người tạo ra ý tưởng mà không xem xét sâu hơn về cách họ tương tác với các bộ
phận khác trong công ty hoặc cách họ tương tác với thị trường và khách hàng.
Thứ ba là thiếu tài liệu tham khảo và dữ liệu chính xác từ các doanh nghiệp và nhà thiết
kế. Nghiên cứu cũng thường bỏ qua các yếu tố bên ngoài như xu hướng xã hội, văn hóa,
kinh tế, hoặc công nghệ, dẫn đến việc không đánh giá đầy đủ ảnh hưởng của môi trường xã hội và kinh doanh.
Thứ tư là việc thiếu sự so sánh giữa các doanh nghiệp, nhà thiết kế, hoặc nhà tạo mẫu để
hiểu rõ hơn về những yếu tố ảnh hưởng đến sự phát triển của doanh nghiệp dệt may.
Nghiên cứu cũng có thể không thực hiện đủ khảo sát để hiểu rõ quan điểm và ý kiến của
các bên liên quan như nhà thiết kế, nhà sản xuất, hoặc người tiêu dùng.
Cuối cùng, việc không dự đoán được xu hướng tương lai và không phát triển các chiến
lược tương lai cũng là một hạn chế. Nghiên cứu có thể không đi sâu vào việc dự đoán xu
hướng tương lai trong ngành thiết kế thời trang và cách các nhà thiết kế có thể thích ứng
và tận dụng những xu hướng đó.
Để cải thiện, nghiên cứu cần tập trung vào mở rộng phạm vi, phân tích sâu rộng, sử dụng
dữ liệu và tài liệu tham khảo đa dạng, xem xét các yếu tố bên ngoài, đánh giá hiệu quả, so
sánh, đảm bảo đầy đủ khảo sát và dự đoán tương lai của ngành công nghiệp thiết kế thời trang.
3. Mục tiêu nghiên cứu, đối tượng nghiên cứu 3.1. Mục tiêu nghiên cứu Mục tiêu chung:
Đưa ra các khuyến nghị cụ thể để các doanh nghiệp thời trang có thể tận dụng vai trò của
nhà thiết kế và nhà tạo mẫu để thúc đẩy sự đổi mới trong thiết kế sản phẩm và nắm bắt cơ
hội trong thị trường ngày càng cạnh tranh này. Mục tiêu cụ thể:
Hiểu biết sâu sắc về vai trò của nhà thiết kế và nhà tạo mẫu trong ngành thời trang:
Nghiên cứu sẽ tập trung vào việc phân tích vai trò của nhà thiết kế và nhà tạo mẫu không
chỉ trong quá trình tạo ra sản phẩm thời trang mà còn trong việc định hình xu hướng và
phong cách thiết kế. Nghiên cứu sẽ đánh giá vai trò của các cá nhân nổi tiếng và những
nhãn hiệu hàng đầu trong ngành thời trang và xác định cách họ ảnh hưởng đến xu hướng
và sự đổi mới trong thiết kế sản phẩm.
Phân tích các yếu tố ảnh hưởng đến sự đổi mới trong thiết kế: Nghiên cứu sẽ tập trung
vào việc phân tích các yếu tố như sự phát triển của công nghệ, thị trường, yếu tố văn hóa,
sự sáng tạo cá nhân, và áp lực cạnh tranh trong ngành thời trang. Từ đó, đề xuất các
phương tiện và cách tiếp cận mà các doanh nghiệp thời trang có thể sử dụng để thúc đẩy
sự đổi mới trong thiết kế sản phẩm.
3.2. Đối tượng nghiên cứu
Doanh nghiệp thời trang: Các doanh nghiệp hoạt động trong lĩnh vực thiết kế, sản xuất và
tiếp thị các sản phẩm thời trang.
Nhà thiết kế và nhà tạo mẫu và sức ảnh hưởng từ những sản phẩm của họ: Bao gồm các
cá nhân hoặc nhóm người chịu trách nhiệm tạo ra các ý tưởng thiết kế và mẫu sản phẩm thời trang.
Khách hàng, người tiêu dùng: Những người tiêu dùng cuối cùng sẽ sử dụng các sản phẩm
thời trang được thiết kế và sản xuất bởi các doanh nghiệp.
Ngành công nghiệp thời trang: Bao gồm cả các nhà thiết kế độc lập, nhà sản xuất, nhà
bán lẻ và các bên liên quan khác trong chuỗi cung ứng thời trang. 4. Câu hỏi nghiên cứu Câu hỏi chung
1. Anh/chị có dành nhiều sự quan tâm đến xu hướng thời trang hiện nay không?
2. Anh/ chị có cho rằng các nhà thiết kế, nhà tạo mẫu có ảnh hưởng đến các doanh nghiệp thời trang?
3. Theo anh/ chị, các doanh nghiệp dệt may có thường đổi mới phong cách thiết kế
theo phong các của nhà tạo mẫu, nhà thiết kế hay không?
4. Anh/ chị có cho rằng hà thiết kế, tạo mẫu giúp DN nắm bắt xu hướng thị trường, nhu cầu của khách hàng?
5. Anh/ chị có cho rằng mỗi doanh nghiệp nên có bộ phận thiết kế/tạo mẫu riêng cho
những sản phẩm của mình không? Câu hỏi cụ thể:
Đánh giá mức độ các yếu tố ảnh hưởng từ nhà thiết kế, nhà tạo mẫu đến sự đổi mới thiết
kế sản phẩm thời trang của các DN hiện nay. (Đánh giá mức độ ảnh hưởng lớn dần từ 1 đến 5)
Sự sáng tạo và tầm nhìn của nhà thiết kế: (Khả năng sáng tạo và tầm nhìn của nhà thiết kế
sẽ quyết định việc họ có thể đưa ra những ý tưởng mới mẻ và đột phá trong thiết kế sản phẩm hay không.)
Kỹ năng kỹ thuật và kiến thức chuyên môn (Khả năng áp dụng các kỹ thuật thiết kế và
sản xuất mới, cũng như kiến thức sâu rộng về ngành công nghiệp thời trang, sẽ ảnh hưởng
đến khả năng của nhà thiết kế và nhà tạo mẫu để thực hiện các ý tưởng sáng tạo.)
Cách nhà thiết kế, nhà tạo mẫu tương tác với xu hướng thị trường (Việc hiểu và đáp ứng
được xu hướng và nhu cầu của thị trường sẽ giúp các doanh nghiệp thời trang tối ưu hóa
quy trình thiết kế và sản xuất, từ đó tạo ra các sản phẩm phù hợp với người tiêu dùng.)
Khả năng tận dụng sự hỗ trợ từ công nghệ và công cụ thiết kế (Sự tiến bộ trong công nghệ
thiết kế và phần mềm CAD/CAM cũng có thể tạo ra các cơ hội mới cho nhà thiết kế và
nhà tạo mẫu để thực hiện các ý tưởng đột phá và đổi mới trong thiết kế sản phẩm.)
Uy tín cá nhân (Uy tín cá nhân của nhà thiết kế có thể ảnh hưởng sâu rộng đến các doanh
nghiệp dệt may từ việc tạo ra chất lượng sản phẩm, giá trị thương hiệu, cơ hội hợp tác và
sự tin tưởng trong quan hệ kinh doanh).
5. Ý nghĩa và thiết kế nghiên cứu
Ý nghĩa nghiên cứu: Sau khi xác định ảnh hưởng của nhà thiết kế, nhà tạo mẫu đến sự đổi
mới thiết kế sản phẩm thời trang của các doanh nghiệp dệt may thì có những giải pháp cụ
thể để nâng cao năng suất, chất lượng sản phẩm, tạo ra giá trị thương hiệu và đáp ứng nhu cầu của khách hàng.
Thiết kế nghiên cứu: *Phạm vi nghiên cứu:
-Phạm vi thời gian: từ 20/01/2024 đến 14/03/2024
-Phạm vi không gian: Các doanh nghiệp dệt may
-Khách thể nghiên cứu: Những nhà thiết kế, nhà tạo mẫu của các doanh nghiệp dệt may
*Phương pháp nghiên cứu: Phương pháp nghiên cứu định tính
-Nhóm nghiên cứu tiến hành nghiên cứu định tính nhằm kiểm tra độ phù hợp của mô hình
lý thuyết đồng thời giúp khám phá, điều chỉnh và bổ sung các biến quan sát dùng để đo
lường các khái niệm nghiên cứu -Cách thức tiến hành:
Thứ nhất, tiến hành tổng quan các tài liệu nghiên cứu có liên quan đến ảnh hưởng của các
nhà thiết kế, nhà tạo mẫu đến sự đổi mới thiết kế sản phẩm thời trang của các doanh
nghiệp dệt may ở trong và ngoài nước. Các loại tài liệu được thu thập bao gồm: sách/giáo
trình, đề tài nghiên cứu khoa học, các bài báo, bài hội thảo… trong và ngoài nước. Trong
đó, nhóm tác giả đặc biệt chú trọng vào các bài được in trên các tạp chí uy tín trong và
ngoài nước. Các nguồn thu thập tài liệu chủ yếu xuất phát từ cơ sở dữ liệu trên mạng
internet. Các thông tin, dữ liệu thống kê liên quan từ các công trình nghiên cứu có liên
quan và trên mạng internet.
Thứ hai, tiến hành khảo sát thông qua phiếu khảo sát. Mục đích để xem sự phù hợp của
các yếu tố đối với vấn đề nghiên cứu.
Chương 2: Cơ sở lý luận
1. Các khái niệm và vấn đề lý thuyết liên quan đến đề tài
Chia sẻ tri thức
“Chia sẻ tri thức liên quan đến sự sẵn sàng của các cá nhân trong một tổ chức để chia sẻ
với người khác những tri thức đã thu được hoặc tạo ra” (Bock & cộng sự, 2005). Chia sẻ
tri thức được định nghĩa là việc thông tin được cung cấp để mọi người cùng làm việc và
giải quyết những vấn đề nhất định, phát triển ý tưởng mới, đề xuất sáng kiến hoặc thực
hiện các chính sách, quy trình (Grant & cộng sự, 1996). “Chia sẻ” cũng có nghĩa rằng
người chia sẻ không từ bỏ quyền sở hữu tri thức, thay vào đó, nó sẽ kết nối việc sở hữu
chung tri thức thức giữa người chia sẻ và người nhận (Gupta & cộng sự, 2000).
Cơ chế chia sẻ tri thức là quy trình quản lý và sắp xếp tổ chức, chính thống hoặc không
chính thống cho quá trình chia sẻ và thu nhận tri thức (Hong và Nguyễn Văn Thắng,
2009). Các nghiên cứu về chia sẻ tri thức và tổ chức học tập đề cập tới bốn loại hình học
tập cơ bản bao gồm: Thử nghiệm, Giao lưu xã hội, Phối hợp tổ chức, Đào tạo-Kèm cặp
(Nguyễn Văn Thắng, Nguyễn Thanh Phong, 6/2010).
Từ các quan điểm trên ta có thể hiểu: Chia sẻ tri thức là việc cung cấp thông tin với mọi
người để cùng nhau thảo luận giải quyết vấn đề hay cùng nhau học hỏi, rút kinh nghiệm
nâng cao hiệu quả trong công việc, trong đời sống. Chia sẻ tri thức là quá trình trao đổi tri
thức giữa các cá nhân, trong hoặc giữa các nhóm làm việc, các đơn vị trong tổ chức và
giữa các tổ chức với nhau. Đổi mới
Đổi mới được xem là yếu tố then chốt quyết định tới sự thành công của doanh nghiệp trên
thị trường (Jimenez và Sanz-Valle, 2011). Bên cạnh đó, đổi mới còn được biết đến rộng
rãi như là một trong những nguồn lực quan trọng nhất để duy trì lợi thế cạnh tranh bền
vững trong môi trường kinh doanh đầy biến động như hiện nay. Bởi vì, đổi mới dẫn tới
những thay đổi nhanh chóng về sản phẩm và dịch vụ, khiến cho đối thủ cạnh tranh không
thể bắt chước trong thời gian ngắn, nên sẽ giúp cho doanh nghiệp đạt được lợi nhuận
tương đối cao (Atalay và cộng sự, 2013). Tuy nhiên, mọi đổi mới trong doanh nghiệp đều
xuất phát từ những ý tưởng sáng tạo của người lao động. Những ý tưởng mới của người
lao động sẽ được đánh giá bởi các nhà quản trị và áp dụng trong toàn bộ doanh nghiệp để
tạo ra những quy trình đổi mới (Lu và cộng sự, 2015). Một số học giả khác cho rằng, đổi
mới xuất phát từ việc ứng dụng và phát triển tri thức mới trong các doanh nghiệp. Ví dụ,
đổi mới là việc biến các ý tưởng mới và tri thức mới trở thành những sản phẩm, quy trình
và dịch vụ mới để nâng cao lợi thế cạnh tranh và đáp ứng những nhu cầu đang thay đổi từ
phía khách hàng (Nymstrom, 1990).
Việc tạo ra ý tưởng mới và áp dụng những ý tưởng mới này để tạo ra những sản phẩm và
quy trình mới chỉ là giai đoạn khởi đầu của đổi mới trong doanh nghiệp (Schumpeter,
1934). Do đó, để trở thành đổi mới, các ý tưởng cần được phát triển nhằm tạo ra các sản
phẩm và dịch vụ theo nhu cầu của khách hàng. Vì vậy, đổi mới là việc sử dụng các kiến
thức mới, nhằm cung cấp các sản phẩm và dịch vụ mới đáp ứng nhu cầu của khách hàng
(Afuah, 2003). Và khi doanh nghiệp thu được lợi nhuận từ những sản phẩm và dịch vụ
mới của mình tức là quá trình đổi mới đã gắn với những “phát minh”, đồng thời được
“thương mại hóa” trên thị trường.
Từ các quan điểm trên ta có thể hiểu: Đổi mới là quá trình doanh nghiệp chuyển hóa các ý
tưởng của người lao động thành các sản phẩm và quy trình mới để đáp ứng nhu cầu của
khách hàng. Trong đó, những ý tưởng mới của người lao động là điểm khởi đầu cho quá
trình đổi mới của doanh nghiệp. 2. Cơ sở lý thuyết
Lý thuyết tổ chức học hỏi
Theo Argyris và Schön (1978), doanh nghiệp học hỏi (organizational learning) không
giống như học tập cá nhân, ngay cả khi những cá nhân học hỏi là thành viên của doanh
nghiệp. Doanh nghiệp là một cơ quan phức tạp, trong đó mỗi thành viên sẽ xây dựng hình
ảnh đại diện của riêng mình khi so trong bức tranh tổng thể của doanh nghiệp. Việc tổ
chức học hỏi được liên kết với việc thực hành của các thành viên tổ chức. Học hỏi của tổ
chức có thể được chia thành ba loại khác nhau: học tập cá nhân của các thành viên doanh
nghiệp, học tập bằng cách tham gia vào các cộng đồng tổ chức và cuối cùng là việc học
tập của doanh nghiệp. Theo quan điểm tiếp cận này, học hỏi không chỉ dừng lại ở cấp độ
cá nhân, mà phải được đưa vào cộng đồng sản xuất kinh doanh và cơ cấu của doanh
nghiệp. Doanh nghiệp học hỏi không chỉ được hiểu như một sự tái cấu trúc và thay đổi
các mô hình tinh thần, mà còn là quá trình xử lý bắt chước và có thể là phản chiếu lại các
mô hình thực hành cụ thể của doanh nghiệp.
Dorner và Rundel (2021) phân biệt bốn khía cạnh của việc học hỏi, đó là: học kiến thức,
học kỹ năng, học về cuộc sống và học để học. Khía cạnh thứ nhất liên quan đến kiến thức
(chuyên môn). Khía cạnh thứ hai liên quan đến kiến thức gắn liền với con người. Khía
cạnh thứ ba liên quan đến kiến thức sẽ trở nên cần thiết trong quá trình chuyển đổi và trên
hết là thời kỳ dễ thay đổi của hiện đại thời nay. Khía cạnh thứ tư của học tập liên quan
đến tất cả các đối tượng học tập.
Tri thức là yếu tố có tính chất sống còn để một tổ chức có thể tồn tại và phát triển trong
thời đại hiện nay và nó tạo ra nhu cầu tất yếu của tổ chức là phải liên tục học hỏi để có thể
cạnh tranh, tồn tại và phát triển. Quá trình học tập trong tổ chức là một quá trình phức tạp
bao gồm lĩnh hội, chia sẻ và phổ biến kiến thức, chuyển đổi và lưu trữ kiến thức từ mức
độ cá nhân lên mức độ tổ chức và ứng dụng những kiến thức đó. Doanh nghiệp học hỏi là
giải pháp cho việc tạo ra và duy trì việc học tập của tổ chức một cách liên tục và hiệu quả.
Lý thuyết đổi mới sáng tạo
Một trong những lý thuyết đầu tiên về đổi mới sáng tạo là từ Schumpeter (1934) và sau
này đã được nhiều nhà khoa học tìm hiểu và phân tích như Hagedoorn (1996) hay Sledzik
(2013). Theo lý thuyết của Schumpeter thì bất kỳ doanh nghiệp hay cá nhân nào mong
muốn có được lợi nhuận đều phải đổi mới sáng tạo (Sledzik, 2013). Schumpeter (1934)
định nghĩa, đổi mới sáng tạo là một “quá trình thay đổi đột biến, không ngừng cách mạng
hóa cơ câu kinh tế từ bên trong, không ngừng phá hủy cái cũ và không ngừng tạo ra cái
mới”. Do vậy, Schumpeter nhận định rằng, đổi mới sáng tạo cần phải xem xét ở 4 khía
cạnh là phát minh, đổi mới sáng tạo, lan tỏa và bắt chước. Và, khi xem xét 4 khía cạnh
này, thì 2 khía cạnh đầu là phát minh và đổi mới sáng tạo có ít tác động tới nền kinh tế
hơn là 2 khía cạnh sau là lan tỏa và bắt chước. Không dừng lại ở đó, Schumpeter cũng đã
chia sự đổi mới sáng tạo ra làm 5 loại khác nhau là: sản phẩm mới, phương pháp sản xuất
mới, thị trường mới, nguồn lực mới, cấu trúc ngành mới. Một số tác giả khác cũng đưa ra
các góc nhìn về đổi mới sáng tạo là một quy trình phức tạp liên quan đến sự thay đổi bên
trong doanh nghiệp (Therrien và cộng sự, 2011; OECD, 2005).
Damanpour và Wischnevsky (2006) định nghĩa đổi mới sáng tạo là sự phát triển và áp
dụng ý tưởng mới hoặc hành vi mới trong tổ chức. Ý tưởng mới có thể là một sản phẩm,
dịch vụ hoặc phương pháp sản xuất mới (đổi mới kỹ thuật) hoặc là một thị trường, cơ cấu
tổ chức hoặc hệ thống quản trị mới (đổi mới quản trị). Acs và Audretch (1988) phát biểu
đổi mới sáng tạo là một quá trình bắt đầu với sáng chế, tiếp theo là phát triển từ các sáng
chế dẫn đến kết quả là đưa ra các sản phẩm mới, quy trình mới hoặc dịch vụ mới ra thị
trường. Lundvall (1993) định nghĩa đổi mới sáng tạo là một quá trình liên tục từ bỏ, tìm
kiếm và khám phá để tạo ra các sản phẩm mới, các kỹ thuật mới, các hình thức tổ chức
mới và thị trường mới. Theo Dibrell và cộng sự (2008) thì các đổi mới sáng tạo khác nhau
về mức độ phức tạp và có thể bao gồm cả những thay đổi nhỏ đối với các sản phẩm, dịch
vụ, quy trình hiện có cho đến các sản phẩm, dịch vụ, quy trình hoàn toàn mới mà có thuộc
tính hoàn toàn mới hoặc tính năng hoạt động cực kỳ vượt trội.
Tại Việt Nam, theo Luật Khoa học và Công nghệ (năm 2013), "Đối mới sáng tạo là việc
tạo ra, ứng dụng các thành tựu, giải pháp kỹ thuật, công nghệ, giải pháp quản lý để nâng
cao hiệu quả phát triển kinh tế - xã hội, nâng cao năng suất, chất lượng, giá trị gia tăng
của sản phẩm, hàng hóa". Hay như Fagerberg (2004) cũng đồng tình với Afuah, làm rõ
sáng chê là những ý tưởng hay quy trình được tạo ra mới và chưa từng có tiền lệ nhằm tạo
ra sản phẩm, quy trình, vận hành và sản xuất, còn đối mới sáng tạo là thương mại hóa ý
tưởng. Nghiên cứu của Nhạ và Quân (2013) chỉ ra rằng, đổi mới sáng tạo gồm nhiều giai
đoạn khác nhau, từ nghiên cứu, lập kế hoạch tới tìm kiếm các giải pháp kỹ thuật và
thương mại hóa. Cho tới nay, có nhiều nghiên cứu đã đưa ra nhiều định nghĩa khác nhau
về đổi mới sáng tạo và chưa có một cách hiểu thong nhất (Trang, 2021).
Tóm lại, Đổi mới sáng tạo dù theo định nghĩa nào cũng nhằm nâng cao hiệu quả hoạt
động của doanh nghiệp, dù là đổi mới sản phẩm, quy trình hay hiệu năng. Đổi mới sáng
tạo phải tuân theo một quy trình cụ thể và bao gồm nhiều hình thức khác nhau. Không chỉ
vậy, đổi mới sáng tạo không phải là phát minh, cũng không dừng ở ý tưởng, mà cần được
thực hiện và đảm bảo có thể bán ra trên thị trường nhằm mang lại lợi nhuận cho doanh nghiệp.
Lý thuyết trao đổi xã hội
Lý thuyết trao đổi xã hội (The social exchange theory - SET) là một mô hình khái niệm
rộng bao trùm một số ngành khoa học xã hội, chẳng hạn như quản trị, tâm lý xã hội và
nhân chủng học (Cropanzano, Anthony, Daniels, & Hall, 2017). Trong lĩnh vực quản trị,
SET có thể được sử dụng để giải thích cho hành vi công dân của người tiêu dùng (Blau,
2017). Lý thuyết trao đổi xã hội cho rằng mối quan hệ giữa các cá nhân giữa hai bên phụ
thuộc vào nhận thức về giá trị và chi phí liên quan đến trao đổi xã hội. Nếu một bên nhận
được giá trị đáng kể sẽ dẫn đến nghĩa vụ đáp lại cho bên kia (Balaji, 2014); có nghĩa là
khi đó họ sẽ tham gia vào một cuộc trao đổi một cách tự nguyện để gìn giữ và phát huy
hơn nữa mối quan hệ của họ (Anaza & Zhao, 2013).
Meeker (1971) đề xuất một khuôn khổ SET sửa đổi dựa trên lý thuyết có đi có lại, tập
trung vào trao đổi giữa các nhóm người (Cropanzano & Mitchell, 2005). SET sửa đổi này
nhấn mạnh đến trao đổi giữa các cá nhân và dựa trên sáu quy tắc: có đi có lại, tính hợp lý,
lòng vị tha, lợi ích nhóm, tính nhất quán về địa vị và cạnh tranh (Cropanzano & Mitchell,
2005). Những yếu tố này có thể chi phối đến nhận thức và hành vi của cá nhân trong một
mối quan hệ xã hội. Trong nghiên cứu này, chúng tôi lập luận rằng khi một cá nhân nhận
thấy những lợi ích tương hỗ từ trao đổi tri thức, có nghĩa là khi họ chia sẻ tri thức với
những người khác, họ sẽ nhận lại được sự hỗ trợ và chia sẻ tri thức tương xứng từ người
khác mang lại cho họ. Mặt khác, sự vị tha của một cá nhân, thể hiện ở tính cách thích giúp
đỡ người khác cũng có thể thúc đẩy về hành vi chia sẻ tri thức. Cuối cùng, những toan
tính về lợi ích cá nhân (để nâng cao danh tiếng và địa vị bản thân) cũng có thể là một khía
cạnh khác nữa thúc đẩy ý định và hành động chia sẻ tri thức cho những người khác.
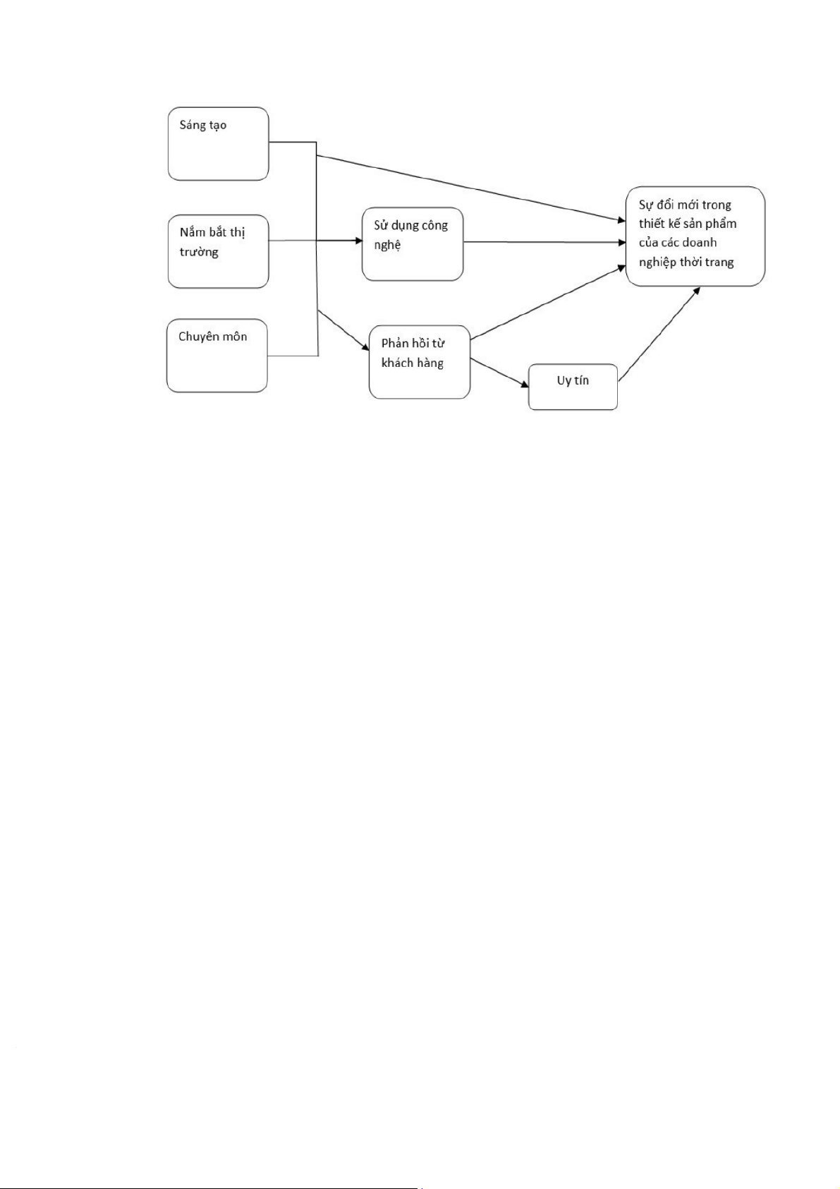
Chương 3: Mô hình, giả thuyết nghiên cứu Mô hình: Ghi chú:
-Biến độc lập: Sáng tạo, chuyên môn, nắm bắt thị trường
-Biến trung gian: Sử dụng công nghệ, phản hồi từ khách hàng, uy tín
-Biến phụ thuộc: Sự đổi mới trong thiết kế của các doanh nghiệp thời trang Giả thuyết:
-Sáng tạo sẽ ảnh hưởng trực tiếp đến sự đổi mới trong thiết kế của các doanh nghiệp thời trang
-Sáng tạo sẽ ảnh hưởng tới việc sử dụng công nghệ, từ đó tác động đến sự đổi mới
trong thiết kế của các doanh nghiệp thời trang
-Sáng tạo sẽ ảnh hưởng tới phản hồi từ khách hàng, từ đó tác động đến uy tín, ảnh
hưởng tới sự đổi mới trong thiết kế của các doanh nghiệp thời trang
-Sáng tạo sẽ ảnh hưởng tới phản hồi từ khách hàng, từ đó tác động đến sự đổi mới
trong thiết kế của các doanh nghiệp thời trang
-Chuyên môn sẽ ảnh hưởng tới việc sử dụng công nghệ, từ đó tác động đến sự đổi
mới trong thiết kế của các doanh nghiệp thời trang
-Chuyên môn sẽ ảnh hưởng tới phản hồi từ khách hàng, từ đó tác động đến uy tín,
ảnh hưởng tới sự đổi mới trong thiết kế của các doanh nghiệp thời trang
-Chuyên môn sẽ ảnh hưởng tới phản hồi từ khách hàng, từ đó tác động đến sự đổi
mới trong thiết kế của các doanh nghiệp thời trang
-Nắm bắt thị trường sẽ ảnh hưởng tới việc sử dụng công nghệ, từ đó tác động đến
sự đổi mới trong thiết kế của các doanh nghiệp thời trang
-Nắm bắt thị trường sẽ ảnh hưởng tới phản hồi từ khách hàng, từ đó tác động đến uy
tín, ảnh hưởng tới sự đổi mới trong thiết kế của các doanh nghiệp thời trang
-Nắm bắt thị trường sẽ ảnh hưởng tới phản hồi từ khách hàng, từ đó tác động đến sự
đổi mới trong thiết kế của các doanh nghiệp thời trang
Chương 4: Phương pháp nghiên cứu
1. Tiếp cận nghiên cứu
Nhóm chọn phương pháp nghiên cứu hỗn hợp, sử dụng đan xen cả phương pháp nghiên
cứu định tính và phương pháp nghiên cứu định lượng. Cụ thể hơn:
Phương pháp nghiên cứu định tính: Phương pháp thu thập dữ liệu định tính được sử dụng
chính là phỏng vấn sâu. Tập trung vào việc thu thập và phân tích thông tin một cách chi
tiết và chủ quan về các yếu tố ảnh hưởng từ nhà tạo mẫu, nhà thiết kế đồng thời tìm ra
những yếu tố ảnh hưởng mới qua các cuộc phỏng vấn với những chuyên gia trong ngành dệt may
Phương pháp nghiên cứu định lượng: Phương pháp thu thập dữ liệu định lượng được sử
dụng chính là phương pháp khảo sát, điều tra bằng bảng câu hỏi. Tiến hành thu thập, xử
lý thông tin và phân tích dữ liệu cho cuộc nghiên cứu qua khảo sát những người làm trong
doanh nghiệp dệt may về ảnh hưởng của nhà tạo mẫu, nhà thiết kế tới sự đổi mới sáng tạo
sản phẩm thông qua bảng câu hỏi theo thang đo đã được thiết kế và xây dựng sẵn bằng
Google Form. Bảng hỏi được xây dựng bởi những câu hỏi phù hợp với đề tài nghiên cứu ở địa bàn Việt Nam.
Việc sử dụng phương pháp hỗn hợp sẽ giúp ta hiểu sâu hơn về các yếu tố ảnh hưởng cũng
như có thể kiểm nghiệm các giả thuyết thông qua các dữ liệu số liệu.
2. Phương pháp phân tích chọn mẫu, thu thập và xử lý dữ liệu.
Nghiên cứu sẽ được thực hiện theo thứ tự: Nghiên cứu định tính (điều chỉnh, bổ sung bộ
câu hỏi đo lường về ảnh hưởng của nhà thiết kế, nhà tạo mẫu đến sự đổi mới thiết kế sản
phẩm thời trang của các DN hiện nay) và nghiên cứu định lượng (thu thập và phân tích các dữ liệu khảo sát). * Phương pháp chọn mẫu:
-Xác định phương pháp chọn mẫu định tính: Nhóm nghiên cứu lựa chọn phương pháp
chọn mẫu theo chủ đích, được tiến bằng cách chọn những cá nhân đại diện hoặc liên quan
đến các doanh nghiệp tham gia phỏng vấn, phỏng vấn đại diện của từng doanh nghiệp để
bổ sung cho những thông tin sẽ thu thập qua phương pháp khảo sát.
-Xác định phương pháp chọn mẫu định lượng: Nhóm sẽ sử dụng phương pháp chọn mẫu
phi xác suất, cụ thể là chọn mẫu thuận tiện và theo phương pháp Quả bóng tuyết (thông
qua những đối tượng khảo sát trước đó để tiến hành gửi bảng khảo sát cho các đối tượng
tiếp theo). Ưu điểm của phương pháp này là có thể theo trình tự nghiên cứu được các mẫu khó tiếp cận, khó.
* Phương pháp thu thập và xử lý dữ liệu:
Phương pháp thu thập số liệu:
-Xác định phương pháp chọn mẫu định tính: Nhóm lựa chọn phương pháp phỏng vấn sâu
với đặc trưng là tìm hiểu sâu về 1 chủ đề đã được đề ra trước. Công cụ thử thập dữ liêun
là bảng câu hỏi có cấu trúc gồm các câu hỏi chuyên sâu về các yếu tố ảnh hưởng bởi nhà
thiết kế và nhà tạo mẫu tới các doanh nghiệp sản xuất. Câu trả lời được nhóm tổng hợp dưới dạng thống kê.
-Xác định phương pháp chọn mẫu định lượng: Nhóm sẽ sử dụng bảng câu hỏi khảo sát đã
được xây dựng từ trước và tiến hành khảo sát qua Google Form. Các bảng hỏi này được
gửi đi qua Email, Facebook, Zalo,... tới các doanh nghiệp cũng như các nhà tạo mẫu và
thiết kế mà nhóm có thể kết nối. Dữ liệu sau khi được thu thập sẽ đc làm sạch và thông
qua SPSS để đánh giá chất lượng câu hỏi, tính tương thích của mô hình nghiên cứu và
kiểm định các giả thuyết giữa các biến trong mô hình.
Phương pháp xử lý dữ liệu:
+ Phần mềm phân tích thống kê SPSS
+ Phân tích độ tin cậy qua Cronbach’s alpha
+ Phân tích nhân tố khám phá EFA + Phân tích hồi quy
3. Xử lý và phân tích dữ liệu
* Nghiên cứu định tính: