



















Preview text:
lOMoAR cPSD| 61785836
TRƯỜNG ĐẠI HỌC THƯƠNG MẠI
KHOA KINH TẾ VÀ KINH DOANH QUỐC TẾ
BỘ MÔN LOGISTICS VÀ QUẢN TRỊ CHUỖI CUNG ỨNG BÀI TẬP LỚN
HỌC PHẦN: QUẢN TRỊ CHUỖI CUNG ỨNG
MÃ LHP: 241_BLOG2011_01
GVGD: Phạm Thị Huyền NHÓM: 3 MÃ SỐ ĐỀ: 3 SB Họ và tên Mã số Lớp Ký Điểm bài tập Điểm Ghi D SV/HV hành nộp Chấm Chấm kết chú chính 1 2 luận 11 Lương Nguyễn 23D13005 Ngọc Ánh 6 12 Nguyễn Văn 23D13000 Bảo 7 13 Phạm Xuân 23D13005 Bách 7 14 Nguyễn Thị 23D13000 Bông 8 15 Lê Nguyễn 23D13005 Trân Châu 8
Hà Nội, ngày … tháng … năm 20… Giảng viên chấm 2 Giảng viên chấm 1
(Ký & ghi rõ họ tên)
(Ký & ghi rõ họ tên)
HỌC KỲ 1 NĂM HỌC 2024 - 2025 lOMoAR cPSD| 61785836 MỤCLỤC
LỜI MỞ ĐẦU................................................................................................................. 1
PHẦN 1. PHÂN TÍCH, LIÊN HỆ VÀ VẬN DỤNG LÝ THUYẾT VÀO THỰC
HÀNH KỸ NĂNG NGHỀ NGHIỆP............................................................................ 1
cấp trong bước 2 của quy trình này? ............................................................................... 1
2. Liệt kê các loại hình chiến lược nguồn cung? Giải thích và cho ví dụ minh họatrường
hợp doanh nghiệp lựa chọn chiến lược nhiều nhà cung cấp? ......................................... 3
3. Vẽ mô hình lựa chọn chiến lược nguồn cung theo đặc điểm mặt hàng? Với mặt hàng
then chốt, doanh nghiệp nên lựa chọn chiến lược nguồn cung nào? Vận dụng lý thuyếtđể
đưa ví dụ minh họa? ........................................................................................................ 5
4. Liệt kê các hoạt động phổ biến mà doanh nghiệp thường thuê ngoài trong chuỗi cung
ứng? Giải thích tại sao thuê ngoài đang là xu hướng trên thế giới cũng như tạiViệt Nam
hiện nay? ......................................................................................................................... 8
PHẦN 2. LẤY 1 DOANH NGHIỆP TRONG LĨNH VỰC BÁN LẺ LÀM
TRỌNGTÂM NGHIÊN CỨU VÀ HOẠCH ĐỊNH CHO DOANH NGHIỆP NÀY
ỞNHỮNG TÌNH HUỐNG CỤ THỂ ......................................................................... 11
Tổng quan về doanh nghiệp bán lẻ 7-Eleven ................................................................ 11
1. Nhận diện được tình huống để vẽ mô hình chuỗi cung ứng của doanh nghiệp với các
thành viên chính? .......................................................................................................... 11
2. Nắm bắt được thực trạng để mô tả vị trí và vai trò cụ thể của các thành viên chủchốt
ở bậc 1 trong chuỗi cung ứng này? ............................................................................... 11
3. Trình bày các mô hình sản xuất đang được triển khai trong chuỗi cung ứng nêu
trên?Nêu đặc điểm và lợi ích của các mô hình đó? ....................................................... 15
4. Hãy chỉ ra những thách thức lớn nhất mà chuỗi cung ứng nêu trên đang phải đối
mặttrong bối cảnh dịch bệnh chiến tranh và xung đột hiện nay? .................................. 17
1. Vẽ quy trình mua trong chuỗi cung ứng? Liệt kê các tiêu thức lựa chọn nhà cung
LỜI KẾT........................................................................................................................20 lOMoAR cPSD| 61785836 1 LỜIMỞĐẦU
Quản trị chuỗi cung ứng là một trong những lĩnh vực quan trọng giúp doanh nghiệp
tối ưu hóa hoạt động và nâng cao năng lực cạnh tranh trong môi trường kinh doanh toàn
cầu hóa. Việc áp dụng lý thuyết vào thực tiễn không chỉ mang lại hiệu quả trong hoạt
động kinh doanh mà còn giúp doanh nghiệp ứng phó linh hoạt với những biến động thị
trường. Bài tập lớn này được thực hiện với mục đích vận dụng các kiến thức đã học để
phân tích, đánh giá, và đưa ra giải pháp cải thiện hiệu quả chuỗi cung ứng. Nội dung bài
tập gồm hai phần chính:
Phần 1: Phân tích lý thuyết và vận dụng vào thực hành, tập trung vào các khái niệm cơ
bản về chuỗi cung ứng, quy trình mua hàng, chiến lược nguồn cung, và các hoạt động thuê ngoài.
Phần 2: Áp dụng vào thực tế bằng cách lấy một doanh nghiệp điển hình trong lĩnh vực
bán lẻ làm trọng tâm nghiên cứu, từ đó hoạch định và đề xuất giải pháp tối ưu cho doanh
nghiệp trong các tình huống cụ thể.
Thông qua bài tập này, nhóm chúng em mong muốn có cái nhìn sâu sắc hơn về cách
thức quản trị chuỗi cung ứng hiệu quả, đồng thời rút ra những bài học kinh nghiệm quý
báu cho thực tế sau này.
PHẦN 1. PHÂN TÍCH, LIÊN HỆ VÀ VẬN DỤNG LÝ THUYẾT VÀO THỰC
HÀNH KỸ NĂNG NGHỀ NGHIỆP
1. Vẽ quy trình mua trong chuỗi cung ứng? Liệt kê các tiêu thức lựa chọn nhà
cung cấp trong bước 2 của quy trình này?
Quy trình mua là tập hợp các quyết định có tính kế tiếp và chu kỳ, phụ thuộc vào lĩnh
vực hoạt động, quy mô, loại hình doanh nghiệp đặc điểm hàng hóa, dịch vụ cần mua.
Hình 1. Sơ đồ quy trình mua trong chuỗi cung ứng
(Nguồn: Phát triển từ Whele, 2010)
Sau khi đưa ra quyết định mua dựa trên báo cáo nhu cầu: số lượng (phòng kế hoạch),
giá cả (phòng tài chính), chất lượng (bộ phận kỹ thuật) là đến giai đoạn rất quan trọng
để đạt được mục tiêu hiệu quả trong hoạt động mua hàng của doanh nghiệp. Đó là tìm
kiếm và lựa chọn nhà cung cấp. Một số tiêu thức để lựa chọn nhà cung cấp là: lOMoAR cPSD| 61785836 2
+ Đáp ứng yêu cầu về kỹ thuật: Nhà cung cấp phải đảm bảo sản phẩm/dịch vụ đáp ứng
đầy đủ các yêu cầu kỹ thuật và tiêu chuẩn đã đặt ra.
+ Công nghệ và khả năng sản xuất của nhà cung cấp: Đánh giá mức độ hiện đại của
công nghệ và năng lực sản xuất để đáp ứng nhu cầu hiện tại và tương lai. Nếu nhà cung
cấp không đáp ứng được số lượng mình yêu cầu thì sẽ không đáp ứng được nhu cầu sản
xuất liên tục của công ty mình.
+ Chất lượng: Nếu nguyên vật liệu không đáp ứng được chất lượng nhu cầu của công
ty thì thành phẩm tạo ra cũng sẽ không đáp ứng được kỳ vọng của khách hàng.
+ Giá cả và chi phí: Giá mua nguyên vật liệu và các chi phí liên quan càng cao sẽ gây
ra gánh nặng tài chính và hoạt động sản xuất kinh doanh của công ty sẽ gặp khó khăn.
+ Vị trí: Khoảng cách địa lý ảnh hưởng đến chi phí vận chuyển, thời gian giao hàng và
khả năng hỗ trợ trực tiếp.
+ Độ tin cậy nhà cung cấp: Nhà cung cấp phải có độ uy tín cao, đảm bảo những bí mật
trong hợp đồng, khả năng giao hàng đúng thời hạn và duy trì chất lượng ổn định.
+ Dịch vụ và thái độ chuyên nghiệp: Nhà cung cấp cần thể hiện sự hợp tác, hỗ trợ tận
tình và giải quyết các vấn đề phát sinh nhanh chóng.
+ Thái độ ban giám đốc: Nhà cung cấp nên có thái độ sẵn sàng lắng nghe, học hỏi,
đánh giá cam kết và có thái độ hợp tác lâu dài trong toàn bộ quá trình mua hàng.
+ Khả năng tài chính ổn định: Nhà cung cấp phải có năng lực tài chính mạnh để đảm
bảo khả năng cung ứng lâu dài và không bị gián đoạn.
- Ví dụ: Quy trình mua hàng và tiêu chí lựa chọn nhà cung cấp của Vinamilk.
Vinamilk nhận thấy nguyên liệu (sữa bột, sữa tươi, đường...) chiếm hơn 60% giá vốn
hàng bán, trong đó phần lớn là nguyên liệu nhập khẩu. Vinamilk liên kết với hơn 8.000
hộ dân chăn nuôi bò sữa, cung cấp gần 70% nguyên liệu sữa tươi cho các nhà máy. Trong
chiến lược lựa chọn nhà cung cấp, Vinamilk chỉ mua sữa từ các hộ đã ký hợp đồng, qua
khảo sát chất lượng, cơ sở hạ tầng, và các tiêu chuẩn chăn nuôi. Việc thanh toán được
thực hiện trực tiếp với nông dân 2 lần/tháng, căn cứ vào số lượng và chất lượng sữa cung cấp.
Vinamilk đặc biệt chú trọng việc theo dõi và đánh giá sau mua, tham gia hỗ trợ nông
dân về thức ăn chăn nuôi, vệ sinh, tư vấn, chuyển giao công nghệ, kiểm soát dịch bệnh
và tổ chức các lớp tập huấn để nâng cao năng suất và chất lượng sữa. lOMoAR cPSD| 61785836 3
2. Liệt kê các loại hình chiến lược nguồn cung? Giải thích và cho ví dụ minh họa
trường hợp doanh nghiệp lựa chọn chiến lược nhiều nhà cung cấp?
a) Các loại hình chiến lược nguồn cung bao gồm:
- Chiến lược nguồn cung theo đặc điểm mặt hàng: mặt hàng đòn bẩy, mặt hàng chiến
lược, mặt hàng đơn giản và mặt hàng trở ngại.
- Chiến lược số lượng nhà cung cấp: một nhà cung cấp hoặc nhiều nhà cung cấp.
- Chiến lược phân tầng nguồn cung:
+ Chiến lược nhiều nhà cung cấp đơn giản (cấp độ 1).
+ Chiến lược nhóm nhà cung cấp (cấp độ 2).
+ Chiến lược đa cấp (cấp độ 3).
b) Giải thích trường hợp chiến lược nhiều nhà cung cấp:
Nhiều doanh nghiệp duy trì một số lượng nhà cung cấp nhất định nhằm giúp phân tán
rủi ro có thể từ phía nhà cung cấp. Lý do chọn nhiều nhà cung cấp: -
Khả năng đáp ứng nhu cầu: khi nhu cầu vượt quá khả năng đáp ứng của một
nhà cung cấp duy nhất, công ty phải sử dụng nhiều nguồn cung hơn. -
Giảm rủi ro gián đoạn cung ứng: sử dụng nhiều nhà cung ứng cho phép doanh
nghiệp phân tán rủi ro liên quan đến khả năng cung ứng của các nguồn cung. -
Tạo sự cạnh tranh giữa các nhà cung ứng: sử dụng nhiều nguồn cung sẽ thúc
đẩy cạnh tranh giữa các nhà cung cấp cả về giá cả và chất lượng hàng hoá. -
Thông tin: Nhiều nhà cung cấp thường có nhiều thông tin về điều kiện thị trường,
sự phát triển của sản phẩm, công nghệ và quy trình mới. -
Ứng phó với các loại hình doanh nghiệp đặc biệt: Một số loại hình doanh
nghiệp, chẳng hạn như doanh nghiệp nhà nước, có thể tự nguyện hoặc theo yêu cầu của
pháp luật phải mua hàng từ những doanh nghiệp nhỏ, doanh nghiệp địa phương, do phụ
nữ hoặc người dân tộc thiểu số làm chủ. -
Mua khối lượng lớn: Mua khối lượng lớn trong chiến lược nhiều nhà cung cấp
giúp doanh nghiệp cân bằng giữa chi phí, chất lượng và rủi ro. Tuy nhiên, điều này đòi
hỏi sự quản lý tốt để tránh chi phí lưu kho tăng cao hoặc khó khăn trong việc kiểm soát
nhiều nhà cung cấp cùng lúc. -
Tiếp cận công nghệ, đổi mới: Sử dụng chiến lược nhiều nhà cung cấp là một
cách hiệu quả để doanh nghiệp tiếp cận và tận dụng công nghệ mới, thúc đẩy đổi mới
và đảm bảo tính linh hoạt trong dài hạn. Tuy nhiên, để thành công, doanh nghiệp cần có
phương pháp quản lý hiệu quả và đầu tư vào mối quan hệ lâu dài. lOMoAR cPSD| 61785836 4
c) Ví dụ minh hoạ trường hợp lựa chọn chiến lược nhiều nhà cung cấp của doanh nghiệp Honda:
Honda Việt Nam áp dụng chiến lược nhiều nhà cung cấp để đảm bảo nguồn cung linh
kiện ổn định và chất lượng cao. Cụ thể, công ty hợp tác với hơn 110 doanh nghiệp cung
cấp linh kiện và phụ tùng, trong đó khoảng 20% là doanh nghiệp Việt Nam, phần còn lại
đến từ Nhật Bản, Đài Loan, Hàn Quốc, Thái Lan và các quốc gia khác. Có thể kể đến
một số nhà cung cấp nổi bật của Honda như:
- Công ty Nittan: Liên doanh giữa Thái Lan và Nhật Bản, chuyên cung cấp cho Honda
các van động cơ xe máy tiết kiệm năng lượng và thân thiện với môi trường.
- Công ty cổ phần Innotek: Chuyên cung cấp các linh kiện phụ tùng xe máy.
- Công ty Nissin: cung cấp linh kiện phanh xe, xuất khẩu cho Honda chiếm khoảng 50%.
Chiến lược này đã giúp Honda:
- Khả năng đáp ứng nhu cầu: Khi Nissin không thể đáp ứng kịp tiến độ cung cấp phanh
xe, Innotek có thể bù đắp, tránh gián đoạn sản xuất.
- Giảm rủi ro gián đoạn cung ứng: Trong trận động đất tại Nhật Bản năm 2011, Honda
vẫn duy trì được nguồn cung nhờ các nhà cung cấp ngoài khu vực bị ảnh hưởng ở Đông Nam Á và Bắc Mỹ.
- Tạo sự cạnh tranh giữa các nhà cung ứng: Honda yêu cầu các nhà cung cấp linh kiện
nhựa cho xe máy tại Việt Nam liên tục cạnh tranh về giá và chất lượng. Nhà cung cấp
nào đáp ứng tốt nhất sẽ được thưởng thêm hợp đồng trong các kỳ kế tiếp.
- Thông tin: Nhà cung cấp Nhật Bản chia sẻ thông tin về các công nghệ cảm biến tiên
tiến cho xe tự hành. Nhà cung cấp Hàn Quốc gợi ý cải tiến quy trình sản xuất chip bán
dẫn, giúp Honda giảm chi phí.
- Ứng phó với các loại hình doanh nghiệp đặc biệt: Honda hợp tác với các doanh nghiệp
nhỏ ở các tỉnh miền núi phía Bắc để cung cấp linh kiện đơn giản, như các bộ phận nhựa
hoặc phụ kiện xe máy. Điều này không chỉ giúp Honda đáp ứng yêu cầu của pháp luật
về việc ưu tiên phát triển doanh nghiệp địa phương mà còn đóng góp vào phát triển kinh tế vùng khó khăn.
- Mua khối lượng lớn: Honda đặt hàng số lượng lớn động cơ từ các nhà cung cấp Nhật
Bản và Thái Lan để đáp ứng nhu cầu lắp ráp hàng triệu xe máy mỗi năm. Số lượng lớn
giúp Honda đàm phán được giá thấp hơn.
- Tiếp cận công nghệ, đổi mới: Honda hợp tác với các công ty như CATL để tích hợp
công nghệ pin mới, đảm bảo hiệu suất cao và thời gian sạc nhanh. lOMoAR cPSD| 61785836 5
3. Vẽ mô hình lựa chọn chiến lược nguồn cung theo đặc điểm mặt hàng? Với mặt
hàng then chốt, doanh nghiệp nên lựa chọn chiến lược nguồn cung nào? Vận dụng
lý thuyết để đưa ví dụ minh họa?
a) Mô hình chiến lược nguồn cung theo đặc điểm mặt hàng
Chiến lược nguồn cung theo đặc điểm mặt hàng là quản lý danh mục hàng hoá mua
để mang lại giá trị nhờ các định hướng dài hạn về quản lý ngân sách mua tương ứng với mức độ rủi ro.
Hình 2. Mô hình chiến lược nguồn cung theo đặc điểm mặt hàng
Mô hình Kraljic dựa trên hai yếu tố là tính quan trọng của sản phẩm/dịch vụ và tính
phổ biến của nhà cung cấp trên thị trường. Dựa vào hai yếu tố này, mô hình Kraljic chia
các sản phẩm/dịch vụ thành bốn nhóm chính: -
Mặt hàng chiến lược: Có rủi ro nguồn cung và tác động tài chính cao, thường là
những mặt hàng hiếm, có giá trị cao và yêu cầu chất lượng, thiết kế khắt khe. Chiến lược
mua hàng nhắm đến sự hợp tác và phối hợp giữa các bên liên quan. -
Mặt hàng đòn bẩy: Có rủi ro nguồn cung thấp nhưng tác động tài chính cao. Dù
nguồn cung dồi dào và có nhiều sản phẩm thay thế, mặt hàng này vẫn quan trọng đối
với tổ chức. Chiến lược mua hàng dựa vào đấu giá hoặc đấu thầu, nhắm tới việc tối ưu hóa giá trị. -
Mặt hàng trở ngại (then chốt): Ít tác động đến lợi nhuận nhưng có rủi ro nguồn
cung cao do tính khan hiếm, phức tạp trong sản xuất và khó thay thế. Chính sách mua
hàng tập trung vào việc duy trì nguồn cung và phát triển thêm sản phẩm, nhà cung cấp để giảm phụ thuộc. -
Mặt hàng đơn giản: Có rủi ro nguồn cung và tác động tài chính thấp, nguồn
cung dư thừa và nhiều sản phẩm thay thế. Mặt hàng này yêu cầu chiến lược mua hàng
đơn giản, giảm thiểu phức tạp trong giao nhận và đảm bảo hiệu quả chức năng.
b) Lựa chọn chiến lược nguồn cung của doanh nghiệp với mặt hàng then chốt lOMoAR cPSD| 61785836 6
Mặt hàng then chốt đầu vào là những nguyên liệu, vật liệu, dịch vụ hoặc nguồn lực
đóng vai trò quan trọng trong hoạt động sản xuất kinh doanh của doanh nghiệp. Việc
thiếu hụt hoặc biến động giá cả của các mặt hàng then chốt đầu vào có thể ảnh hưởng
đáng kể đến hiệu quả hoạt động, thậm chí dẫn đến gián đoạn hoạt động kinh doanh của
doanh nghiệp. Việc xác định chiến lược nguồn cung cho những mặt hàng này giúp doanh
nghiệp đánh giá rủi ro và xây dựng kế hoạch dự trữ hiệu quả, đồng thời đàm phán với
nhà cung cấp để có được giá tốt và điều kiện mua bán hợp lý.
→ Vậy nên để quản trị hiệu quả nguồn cung cho mặt hàng then chốt thì chiến lược
nguồn cung hợp tác là sự lựa chọn tối ưu, với các yếu tố chính như:
+ Thiết lập quan hệ đối tác lâu dài: Doanh nghiệp cần xây dựng quan hệ đối tác chiến
lược với nhà cung cấp thông qua hợp đồng dài hạn, các cam kết về lợi ích đôi bên, và
chia sẻ thông tin trong chuỗi cung ứng. Ví dụ: Toyota hợp tác chặt chẽ với các nhà cung
cấp linh kiện để phát triển công nghệ sản xuất ô tô.
+ Chia sẻ thông tin và công nghệ: Việc sử dụng các hệ thống quản lý quan hệ nhà cung
cấp (SRM) giúp doanh nghiệp và nhà cung cấp phối hợp hiệu quả, đặc biệt trong các
vấn đề liên quan đến dự báo nhu cầu, kế hoạch sản xuất, và cải tiến sản phẩm.
+ Duy trì tính bền vững và giảm thiểu rủi ro: Để đảm bảo nguồn cung ổn định, doanh
nghiệp có thể đa dạng hóa nhà cung cấp hoặc đầu tư vào nhà cung cấp chiến lược để
nâng cao năng lực. Ví dụ: Samsung đầu tư vào các đối tác cung cấp màn hình OLED
nhằm đảm bảo nguồn cung độc quyền và ổn định.
+ Quản lý chi phí và giá trị: Với mặt hàng then chốt, doanh nghiệp không chỉ tập trung
vào giá thấp mà cần tối ưu hóa tổng chi phí sở hữu (TCO), bao gồm chất lượng, thời
gian giao hàng, và khả năng đáp ứng.
c) Vận dụng lý thuyết có ví dụ minh họa
Ví dụ một cửa hàng phở bò cần mua 4 nguyên liệu chính sau đây: thịt bò, gia vị, rau,
bánh phở thì ta có thể phân tích như sau:
1. Thịt Bò (Mặt hàng chiến lược)
Thịt bò là nguyên liệu chủ yếu và có tác động lớn đến chất lượng và lợi nhuận của
món phở. Trong bối cảnh hiện nay, thịt bò chất lượng cao thường khan hiếm, và việc tìm
kiếm nhà cung cấp đáng tin cậy là một thách thức. Thịt bò không chỉ là thành phần chính
trong tô phở mà còn ảnh hưởng trực tiếp đến hương vị và sự hài lòng của khách hàng. -
Chiến lược: Để đảm bảo chất lượng và ổn định nguồn cung, cửa hàng nên áp
dụng chiến lược độc quyền trong việc lựa chọn nhà cung cấp thịt bò. Điều này có nghĩa lOMoAR cPSD| 61785836 7
là cửa hàng sẽ hợp tác lâu dài với một hoặc hai nhà cung cấp có uy tín, có khả năng cung
cấp thịt bò đạt tiêu chuẩn về chất lượng và an toàn thực phẩm. -
Lợi ích: Việc thiết lập mối quan hệ hợp tác lâu dài không chỉ giúp cửa hàng duy
trì chất lượng sản phẩm mà còn tạo ra sự ổn định về giá cả, nâng cao khả năng cạnh tranh trên thị trường.
2. Bánh Phở (Mặt hàng đòn bẩy)
Bánh phở là thành phần không thể thiếu trong món phở, ảnh hưởng lớn đến cảm nhận
của khách hàng. Nguyên liệu này có thể dễ dàng tìm thấy từ nhiều nhà cung cấp khác
nhau, nhưng chất lượng của bánh phở lại có tác động lớn đến lợi nhuận. -
Chiến lược: Đối với bánh phở, cửa hàng nên áp dụng chiến lược chọn lọc. Điều
này có nghĩa là cửa hàng cần tìm kiếm và hợp tác với những nhà cung cấp có khả năng
cung cấp bánh phở đạt tiêu chuẩn về độ mềm, độ dai và hương vị. -
Lợi ích: Việc lựa chọn nhà cung cấp phù hợp sẽ giúp đảm bảo rằng bánh phở
luôn đạt chất lượng cao, từ đó tạo ra trải nghiệm tốt cho khách hàng. Hơn nữa, việc hợp
tác lâu dài với một số nhà cung cấp nhất định sẽ giúp cửa hàng duy trì sự ổn định trong
chất lượng sản phẩm, tránh tình trạng thay đổi nhà cung cấp quá thường xuyên, điều này
có thể ảnh hưởng đến hương vị và chất lượng món ăn.
3. Rau (Mặt hàng đơn giản)
Rau là món ăn kèm trong tô phở, bao gồm các loại rau sống như húng quế, giá đỗ và
hành lá. Mặc dù rau không phải là thành phần chính, nhưng chúng góp phần làm tăng
hương vị và giá trị dinh dưỡng cho món ăn. -
Chiến lược: Đối với rau, cửa hàng có thể áp dụng chiến lược đại trà. Điều này
có nghĩa là cửa hàng có thể linh hoạt trong việc lựa chọn nhiều nhà cung cấp khác nhau
để đảm bảo nguồn cung ổn định và giá cả hợp lý. -
Lợi ích: Việc sử dụng nhiều nhà cung cấp sẽ giúp cửa hàng tiết kiệm chi phí và
thời gian trong quá trình mua sắm. Cửa hàng có thể so sánh giá cả và chất lượng giữa
các nhà cung cấp để chọn ra những lựa chọn tốt nhất, từ đó tối ưu hóa lợi nhuận mà
không làm giảm chất lượng món ăn.
4. Gia Vị (Mặt hàng trở ngại - then chốt)
Gia vị là yếu tố quan trọng trong việc tạo nên hương vị đặc trưng cho món phở, bao
gồm các loại gia vị như nước mắm, tiêu, và các loại gia vị khác. Mặc dù gia vị có tác
động đến hương vị của món ăn, nhưng tác động của chúng đến lợi nhuận không lớn như thịt bò hay bánh phở. lOMoAR cPSD| 61785836 8 -
Chiến lược: Đối với gia vị, cửa hàng có thể áp dụng cả chiến lược đại trà và
chiến lược chọn lọc. Cửa hàng có thể tìm kiếm nhiều nhà cung cấp gia vị khác nhau để
có thể linh hoạt trong việc lựa chọn giá cả và chất lượng. -
Lợi ích: Việc hợp tác với các nhà cung cấp gia vị đáng tin cậy sẽ giúp cửa hàng
duy trì chất lượng món ăn mà không cần phải lo lắng về sự biến đổi trong hương vị. Nguyên
Tác động Mức độ Loại Chiến lược Lý do liệu đến lợi rủi ro mặt nguồn cung nhuận hàng Thịt bò Cao Cao Chiến
Độc quyền Đảm bảo chất lượng ổn lược định, xây dựng mối
quan hệ lâu dài với nhà cung cấp tin cậy. Bánh phở Cao Trung Đòn bẩy Chọn lọc Tìm kiếm nhà cung cấp bình có khả năng cung cấp bánh phở chất lượng, giá cả hợp lý và ổn định. Rau Thấp Thấp Đơn Đại trà Tìm kiếm nhiều nhà giản cung cấp để đa dạng hóa nguồn hàng, giảm giá thành. Gia vị Thấp Trung
Trở ngại Đại trà hoặc Tùy thuộc vào mức độ bình chọn lọc quan trọng của từng loại gia vị đối với
hương vị đặc trưng của quán.
4. Liệt kê các hoạt động phổ biến mà doanh nghiệp thường thuê ngoài trong chuỗi
cung ứng? Giải thích tại sao thuê ngoài đang là xu hướng trên thế giới cũng như
tại Việt Nam hiện nay?
Thuê ngoài, hay còn gọi là outsourcing, là việc một doanh nghiệp giao phó một phần
công việc hoặc dịch vụ cho các đơn vị bên ngoài thay vì tự thực hiện. Việc này thường
được áp dụng để tận dụng chuyên môn và kinh nghiệm của các nhà cung cấp dịch vụ
bên ngoài, giúp doanh nghiệp tập trung vào các hoạt động cốt lõi, tối ưu hóa chi phí và
nâng cao hiệu quả hoạt động. lOMoAR cPSD| 61785836 9
a) Các hoạt động phổ biến mà doanh nghiệp thường xuyên thuê ngoài trong chuỗi cung ứng -
Vận chuyển và Logistics: Các công ty vận tải và logistics thường được thuê để
quản lý việc vận chuyển hàng hóa từ nhà cung cấp đến khách hàng, dịch vụ kho bãi và lưu trữ hàng hóa. -
Quản lý kho bãi: Các dịch vụ quản lý kho bãi giúp doanh nghiệp tối ưu hóa
không gian lưu trữ và quản lý hàng tồn kho hiệu quả. -
Quản lý chuỗi cung ứng và kế toán: Doanh nghiệp có thể thuê ngoài các dịch
vụ lập kế hoạch chuỗi cung ứng, giám sát các nhà cung cấp, cũng như các công việc kế
toán liên quan đến nhập xuất hàng hóa, giúp doanh nghiệp tập trung vào các hoạt động chính. -
Sản xuất và gia công: Gia công sản phẩm hoặc các bộ phận của sản phẩm thường
được thuê ngoài để tận dụng chi phí lao động thấp và năng lực sản xuất của các nhà cung cấp. -
Đóng gói và hoàn thiện sản phẩm: Dịch vụ đóng gói, kiểm tra chất lượng sản
phẩm và dán nhãn sản phẩm, hoàn thiện sản phẩm giúp đảm bảo sản phẩm được đóng
gói một cách chuyên nghiệp và sẵn sàng để vận chuyển. -
Quản lý đơn hàng: Các dịch vụ quản lý đơn hàng giúp xử lý và theo dõi đơn
hàng từ khi nhận đặt hàng đến khi giao hàng cho khách hàng. -
Dịch vụ chăm sóc khách hàng: Doanh nghiệp thuê các trung tâm chăm sóc
khách hàng hoặc dịch vụ hỗ trợ trực tuyến, bao gồm hỗ trợ sau bán hàng, giải quyết
khiếu nại và cung cấp thông tin cho khách hàng. -
Các hoạt động khác: Nghiên cứu và phát triển, dịch vụ marketing, dịch vụ vệ
sinh, bảo trì cơ sở vật chất, dịch vụ IT và phần mềm…
b) Lý do thuê ngoài đang là xu hướng trên thế giới nói chung và ngay tại Việt Nam nói riêng
Một là, thuê ngoài giúp tiết kiệm chi phí bởi khi thuê ngoài, doanh nghiệp có thể
giảm thiểu chi phí về nhân lực, cơ sở vật chất, và các chi phí cố định khác. Việt Nam có
lợi thế chi phí lao động thấp hơn so với nhiều quốc gia mà không cần đầu tư nhiều.
Hai là, thuê ngoài cũng cho phép doanh nghiệp tập trung vào các hoạt động cốt lõi,
những lĩnh vực mà họ có lợi thế cạnh tranh. Bằng cách giao phó các công việc không
cốt lõi cho các nhà cung cấp dịch vụ, doanh nghiệp có thể dành nhiều nguồn lực và sự
chú ý hơn vào việc phát triển sản phẩm, dịch vụ và chiến lược kinh doanh. lOMoAR cPSD| 61785836 10
Ba là, thuê ngoài giúp doanh nghiệp tiếp cận với các nguồn lực chuyên môn và công
nghệ tiên tiến mà họ có thể không tự phát triển được. Các nhà cung cấp dịch vụ thường
có đội ngũ nhân viên giàu kinh nghiệm và công nghệ hiện đại, giúp doanh nghiệp nâng
cao chất lượng sản phẩm và dịch vụ.
Bốn là, công việc được hoàn thành nhanh chóng: Đây là một trong những ưu điểm
nổi bật khiến các doanh nghiệp có xu hướng thuê ngoài. Các doanh nghiệp có thể hoàn
thành công việc nhanh hơn rất nhiều bằng cách chuyển các nhiệm vụ tốn thời gian cho
các nhà cung ứng bên ngoài.
Năm là, trong môi trường kinh doanh biến đổi nhanh chóng, doanh nghiệp cần phải
điều chỉnh nhanh chóng theo nhu cầu thị trường và thay đổi mô hình kinh doanh. Thuê
ngoài giúp doanh nghiệp tăng tính linh hoạt bằng cách dễ dàng mở rộng hoặc thu hẹp
quy mô hoạt động mà không gặp phải các vấn đề liên quan đến nhân sự và cơ sở vật chất.
Sáu là, giảm bớt được rủi ro: Yếu tố quan trọng nhất trong bất kỳ dự án thuê ngoài
nào là đánh giá và phân tích rủi ro. Khi thuê ngoài một số hoạt động hoặc quy trình nhất
định cho các chuyên gia trong các lĩnh vực tương ứng, doanh nghiệp sẽ được hưởng lợi
từ khả năng chuyên môn của đội ngũ chuyên gia trong việc lập kế hoạch, từ đó giảm thiểu rủi ro tiềm ẩn.
→ Với những lợi ích rõ rệt như vậy, thuê ngoài ngày càng mở rộng sang nhiều lĩnh vực
& phát triển theo thời gian. Hiện nay, nhiều doanh nghiệp bàn giao toàn bộ chức năng
công nghệ thông tin hoặc chuyển giao trách nhiệm lưu kho, phân phối, thậm chí cả quản
lý tài chính và dịch vụ khách hàng cho thầu phụ thực hiện. - Ví dụ:
VinFast là một ví dụ điển hình về việc áp dụng thuê ngoài trong chuỗi cung ứng để
tiết kiệm chi phí, nâng cao chất lượng, giảm thiểu rủi ro và giúp công ty mở rộng thị
trường quốc tế. VinFast thuê ngoài sản xuất một số linh kiện ô tô và các bộ phận phụ
tùng cho các nhà cung cấp bên ngoài thay vì tự sản xuất tất cả mọi thứ, ngoài ra cũng
hợp tác với các công ty nổi tiếng thế giới như Bosch, Continental để cung cấp các linh
kiện ô tô công nghệ cao, VinFast thuê ngoài dịch vụ vận chuyển và logistics cho các đối
tác chuyên nghiệp như Vinafco để đảm bảo việc giao nhận xe hơi đến các đại lý và khách
hàng một cách nhanh chóng và hiệu quả. Trên thị trường quốc tế, VinFast thuê ngoài các
dịch vụ tiếp thị và phân phối tại các thị trường quốc tế như Mỹ, Châu Âu thông qua các
đối tác và đại lý quốc tế. Điều này giúp VinFast nhanh chóng xâm nhập vào các thị
trường toàn cầu mà không cần phải đầu tư lớn vào việc xây dựng cơ sở hạ tầng tại từng quốc gia. lOMoAR cPSD| 61785836 11
PHẦN 2. LẤY 1 DOANH NGHIỆP TRONG LĨNH VỰC BÁN LẺ LÀM TRỌNG
TÂM NGHIÊN CỨU VÀ HOẠCH ĐỊNH CHO DOANH NGHIỆP NÀY Ở
NHỮNG TÌNH HUỐNG CỤ THỂ
Tổng quan về doanh nghiệp bán lẻ 7-Eleven
7-Eleven được J. C. Thompson thành lập năm 1927 dưới tên gọi Southland Ice, có
trụ sở tại Dallas, Texas (Mỹ). Khởi đầu là một đại lý nước đá, 7-Eleven sau đó bán thêm
sữa, bánh mì, trứng vào các buổi tối và Chủ Nhật khi cửa hàng tạp hoá đóng cửa. Tại
thời điểm đó, ý tưởng kinh doanh mới này đáp ứng đúng nhu cầu khách hàng, là tiền đề
cho khái niệm bán lẻ tiện lợi hiện đại. Năm 1946, thương hiệu 7-Eleven chính thức ra
đời với việc cửa hàng mở rộng thời gian hoạt động từ 7h sáng đến 11h đêm, xuyên suốt
7 ngày trong tuần. Ngày nay 7-Eleven đã trở thành chuỗi cửa hàng tiện lợi lớn nhất thế
giới với hơn 62,000 cửa hàng hiện diện tại 19 quốc gia, phục vụ hàng triệu người tiêu
dùng. Năm 2017, cửa hàng tiện lợi 7-Eleven đầu tiên ở Việt Nam.
1. Nhận diện được tình huống để vẽ mô hình chuỗi cung ứng của doanh nghiệp với
các thành viên chính?
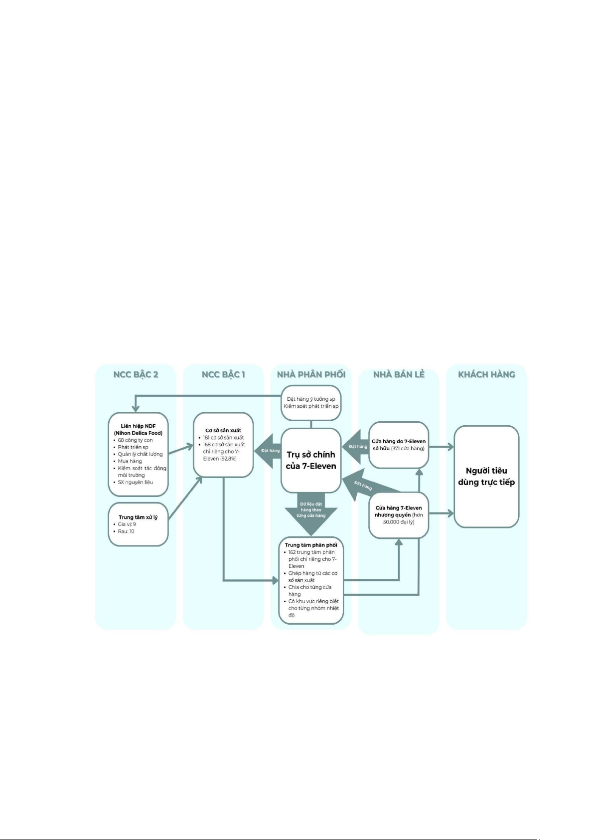
Hình 3. Mô hình chuỗi cung ứng của 7-Eleven
2. Nắm bắt được thực trạng để mô tả vị trí và vai trò cụ thể của các thành viên
chủ chốt ở bậc 1 trong chuỗi cung ứng này?
a) Thực trạng chuỗi cung ứng bán lẻ hiện nay
Chuỗi cung ứng bán lẻ hiện nay đang đối mặt với nhiều thay đổi và thách thức lớn.
Nổi bật là việc ứng dụng công nghệ số như AI, blockchain, IoT; sự chuyển đổi hành vi lOMoAR cPSD| 61785836 12
mua sắm trực tuyến; yêu cầu bền vững; và rủi ro đứt gãy chuỗi cung ứng do các sự kiện
toàn cầu. Các thách thức chính bao gồm khó khăn trong quản lý tồn kho, do đối mặt với
tình trạng dư thừa hoặc thiếu hụt hàng hóa do dự báo sai nhu cầu, tối ưu hóa logistics,
và hợp tác kém hiệu thiếu chặt chẽ quả giữa các thành viên trong chuỗi cung ứng.
Từ thực trạng trên ta có thể thấy chuỗi cung ứng của 7-Eleven nổi bật với mô hình
tiên tiến và sự tối ưu hóa cao, mang lại lợi thế cạnh tranh mạnh mẽ khi so sánh chuỗi
cung ứng bán lẻ thông thường và 7-Eleven: Tiêu chí
Chuỗi cung ứng bán lẻ
Chuỗi cung ứng của 7- thông thường Eleven Công nghệ
Ứng dụng công nghệ chưa Công nghệ tích hợp cao, đồng bộ SCM và AI
Quản lý hàng tồn kho
Thường gặp tình trạng dư
Tối ưu hóa thông qua dữ thừa/thiếu hụt liệu thời gian thực Phân phối
Phân phối đa điểm, kém Phân phối tập trung qua hiệu quả CDC Linh hoạt
Khả năng phản ứng chậm
Linh hoạt với chiến lược với thay đổi Micro Merchandising Bền vững Ít chú trọng
Ưu tiên giảm thiểu lãng phí và thân thiện với môi trường
b) Vị trí và vai trò cụ thể của các thành viên chủ chốt bậc 1 trong chuỗi cung ứng 7-Eleven
- Các cơ sở sản xuất (NCC)
Các cơ sở sản xuất của 7-Eleven bao gồm tổng cộng 181 cơ sở sản xuất trong đó có
168 cơ sở sản xuất độc quyền chỉ sản xuất riêng cho 7-Eleven chiếm 92.8% trong tổng số 100% thị phần.
Các cơ sở này có vị trí là các nhà cung cấp sản phẩm chính cho 7-Eleven bao gồm cả
các mặt hàng thực phẩm cũng như phi thực phẩm và các doanh nghiệp này đóng vai trò
quan trọng trong việc đảm bảo nguồn cung cấp hàng hoá cho 7-Eleven với chất lượng
tốt, giá cả cạnh tranh. Bên cạnh đó các doanh nghiệp này cũng luôn đáp ứng kịp thời các
đơn đặt hàng để giữ cho các cửa hàng luôn có hàng tồn kho đầy đủ. Hỗ trợ triển khai các
chương trình khuyến mãi hoặc sản phẩm độc quyền cho 7-Eleven. lOMoAR cPSD| 61785836 13
Cụ thể là 7-Eleven cùng với IRI phát triển giao diện 7-Exchange Retail Advantage
cho phép các cơ sở sản xuất có thể tiếp cận dữ liệu giao dịch hàng ngày của tất cả các
cửa 7-Eleven. Việc được cho phép tiếp cận các thông tin chi tiết tại điểm bán này cũng
thể hiện mối quan hệ công tác chặt chẽ của các nhà cung cấp với 7-Eleven nhằm tối ưu
hóa các cơ hội kinh doanh có thể đạt được.
- Các trung tâm phân phối
Các trung tâm phân phối gồm 162 trung tâm độc quyền có vị trí là các nhà phân phối
của 7-Eleven có nhiệm vụ phân phối các sản phẩm thực phẩm hàng ngày được sản xuất
trong các cơ sở chuyên biệt do các công ty hợp tác độc lập vận hành và được chuyển đến
các cửa hàng của 7-Eleven.
Các cơ sở sản xuất và các trung tâm phân phối chỉ phục vụ 7-Eleven đóng vai trò
quan trọng trong việc tạo nên sự khác biệt với các đối thủ cạnh tranh về phát triển sản
phẩm, vệ sinh và kiểm soát chất lượng. Bên cạnh đó, các trung tâm phân phối đóng vai
trò hỗ trợ 7-Eleven trong chuỗi cung ứng linh hoạt như phân loại và cung ứng hàng hoá
đúng thời điểm và đúng số lượng cho từng cửa hàng giúp tối ưu hàng tồn kho. Các trung
tâm này sử dụng chính sách "Just-in-time" để tối ưu hóa tồn kho và chi phí vận hành.
Các sản phẩm được phân loại theo 4 mức nhiệt độ:
1) Mặt hàng đông lạnh (-20oC): kem, thực phẩm đông lạnh, đá viên
2) Mặt hàng ở nhiệt độ lạnh (5oC): sandwich, đồ ăn tráng miệng, sữa và các sản phẩm từ sữa, mì.
3) Mặt hàng ở nhiệt độ ấm (20oC): cơm hộp, cơm nắm, bánh mì tươi (chủ yếu cho
các mặt hàng làm từ gạo)
4) Mặt hàng ở nhiệt độ phòng: đồ hộp, mì gói, gia vị, nước giải khát, đồ uống có cồn.
Hệ thống phân phối Seven-Eleven liên kết chặt chẽ toàn bộ chuỗi cung ứng cho tất
cả các chủng loại sản phẩm. Điều này cho phép người quản lý cửa hàng dự báo doanh
số bán hàng tương ứng với từng đơn đặt hàng một cách chính xác, hỗ trợ hoạt động của
các cửa hàng và đáp ứng nhu cầu khách hàng một cách hiệu quả.
- Cửa hàng bán lẻ
Các hàng bán lẻ của 7-Eleven bao gồm 371 cửa hàng do chính 7-Eleven sở hữu, bên
cạnh đó là 20.545 cửa hàng do 7-Eleven nhượng quyền có vị trí là các nhà bán lẻ có vai
trò quan trọng trong việc kết nối trực tiếp 7-Eleven đến với khách hàng. Ngoài ra các
cửa hàng của 7-Eleven còn có nhiều vai trò khác nhau có thể kể đến như cung cấp hàng
hoá đa dạng và dịch vụ tiện lợi, thân thiện; thúc đẩy trải nghiệm của khách hàng thông lOMoAR cPSD| 61785836 14
qua việc việc điều chỉnh các danh mục sản phẩm thường xuyên nhằm phù hợp với nhu
cầu của cộng đồng. Bên cạnh đó các nhà bán lẻ còn đóng vai trò chiến lược trong tiếp
thị, tăng nhận diện thương hiệu cho 7-Eleven trên toàn cầu, đồng thời các nhà bán lẻ
thường được sử dụng để triển khai thử nghiệm các sản phẩm hoặc dịch vụ mới, từ đó
thu thập được nhiều phản hồi của khách hàng. Và các nhà bán lẻ của 7Eleven thường
đóng vai trò tiên phong khi thương hiệu mở rộng sang các thị trường mới, giúp thương
hiệu thích nghi với đặc điểm tiêu dùng địa phương cùng với mô hình nhượng quyền của
7-Eleven tạo điều kiện cho các nhà đầu tư địa phương tham gia, tăng cường sự hiện diện
của thương hiệu trong các khu vực khác nhau đóng vai trò mạnh mẽ trong việc mở rộng mạng lưới cho 7-Eleven. - Khách hàng
Khách hàng nằm ở cuối chuỗi cung ứng, là nhân tố quyết định đến sự thành công của
doanh nghiệp. Vai trò của khách hàng có thể kể đến trong chuỗi cung ứng của 7Eleven
là sự định hình trong sản phẩm và dịch vụ vì 7-Eleven sử dụng các hệ thống quản lý dữ
liệu hiện đại để thu thập thông tin về hành vi và sở thích của khách hàng. Dựa trên dữ
liệu này, các sản phẩm và dịch vụ được điều chỉnh để phù hợp với nhu cầu địa phương,
từ đó tạo ra lợi thế cạnh tranh. Ví dụ: Cửa hàng 7-Eleven tại Nhật Bản sẽ cung cấp các
sản phẩm khác so với các cửa hàng tại Mỹ. Tiếp đến khách hàng sẽ kích thích sự đổi
mới và cải tiến sản phẩm của doanh nghiệp khi khách hàng yêu cầu dịch vụ nhanh chóng,
tiện lợi và chất lượng, điều này thúc đẩy 7-Eleven liên tục cải tiến quy trình vận hành,
hệ thống công nghệ, và danh mục sản phẩm. Bên cạnh đó thì các ý kiến phản hồi từ
khách hàng là nguồn thông tin quan trọng giúp chuỗi cung ứng của 7-Eleven ngày càng
tinh gọn và hiệu quả hơn. → Kết luận:
Chuỗi cung ứng của 7-Eleven là một ví dụ điển hình về cách quản lý hiệu quả các
thành viên bậc 1 để đạt được sự vượt trội trong bán lẻ. So với các chuỗi cung ứng bán lẻ
thông thường, 7-Eleven không chỉ tối ưu hóa hiệu quả mà còn tăng cường khả năng đáp
ứng nhanh với nhu cầu thị trường. Vai trò của các thành viên chủ chốt bậc 1 trở nên đặc
biệt quan trọng, vì họ không chỉ là đối tác mà còn là nền tảng cho sự thành công bền
vững của chuỗi cung ứng. lOMoAR cPSD| 61785836 15
3. Trình bày các mô hình sản xuất đang được triển khai trong chuỗi cung ứng nêu
trên? Nêu đặc điểm và lợi ích của các mô hình đó?
Các mô hình sản xuất đang được triển khai trong chuỗi cung ứng của 7-Eleven là:
MTS, ATO, MTO. Đặc điểm và lợi ích của các mô hình cụ thể như sau: a) Mô hình sản
xuất để dự trữ (MTS - Make to stock) - Đặc điểm:
+ Các đơn đặt hàng của khách hàng được đáp ứng bằng lượng hàng dự trữ thành phẩm có sẵn.
+ Việc sản xuất dựa vào dự đoán nhu cầu trong tương lai và bổ sung hàng hóa vào dự
trữ thành phẩm dựa trên dự báo hoặc được kích hợp theo điểm tái đặt hàng (ROP). +
Các sản phẩm trong mô hình MTS thường phục vụ nhu cầu thiết yếu, có giá bán rẻ.
+ Các yêu cầu của khách hàng về thời gian giao hàng rất ngắn, mỗi mặt hàng có nhu cầu
khá cao và có thể dễ dàng dự đoán trước như mặt hàng thực phẩm, mì tôm, muối ăn,...
Trong MTS, điểm OPP nằm tại kho thành phẩm, gần khách hàng hơn so với các chế độ
sản xuất khác. Tất cả các hoạt động trước điểm OPP đều được thực hiện dựa trên kế
hoạch và dự báo, chứ không chờ đợi đơn đặt hàng thực sự của khách hàng. - Lợi ích:
+ Việc sản xuất dựa vào dự đoán nhu cầu và thành phẩm được dự trữ giúp tránh được
tình huống “cháy hàng”. Con số chính xác từ quá trình tính toán này cũng sẽ hạn chế
vấn đề hàng hóa hư hại, thất thoát do bị lưu kho quá lâu không xử lý được, gây lãng phí
chi phí không cần thiết.
+ Chi phí thấp: Sản xuất hàng loạt với quy mô lớn giúp tiết kiệm chi phí sản xuất.
+ Giao hàng nhanh chóng, đáp ứng nhanh nhu cầu của khách hàng.
+ Doanh nghiệp sẽ có được một số lượng sản phẩm dự trù nhất định cho quá trình phân
phối bán hàng của mình. Bên cạnh đó, việc xác định số lượng MTS cũng giúp cho doanh
nghiệp cân đối được nguyên liệu đầu vào hợp lý, cần bao nhiêu là đủ cho quá trình sản
xuất. Khả năng cung ứng liên tục, không bị đứt hàng còn có thể tạo được thiện cảm từ
người tiêu dùng hoặc đơn vị phân phối trực thuộc của công ty. - Ví dụ:
7-Eleven sử dụng dữ liệu lịch sử, xu hướng tiêu dùng để dự báo đồ ăn nhanh (như
bánh sandwich hoặc cơm hộp) có thể tăng vào giờ cao điểm buổi trưa. 7-Eleven có thể
phân tích thói quen tiêu dùng của khách hàng tại từng khu vực. Ví dụ:
+ Cửa hàng gần văn phòng: Đồ ăn nhanh cho buổi trưa bán chạy.
+ Cửa hàng gần trường học: Đồ ăn nhẹ như bánh mì hoặc snack phổ biến. lOMoAR cPSD| 61785836 16
Dựa vào dự báo, các trung tâm chế biến sẽ chuẩn bị lượng đồ ăn phù hợp và giao đến
cửa hàng ngay trước giờ cao điểm.
b) Mô hình lắp ráp theo đơn hàng (ATO - Assembly to order) - Đặc điểm:
+ Đơn đặt hàng của khách hàng kích hoạt yêu cầu lắp ráp từ các bán thành phẩm và linh
kiện được lưu trữ trong bộ đệm sản xuất.
+ Sau khi lắp ráp các sản phẩm được kiểm tra, đóng gói và giao cho khách hàng. Có
nhiều lựa chọn hay kết hợp để tạo thành sản phẩm hoàn chỉnh theo yêu cầu của khách hàng.
+ Đa số các sản phẩm của ATO đều có giá trị cao, thời gian làm ra sản phẩm dài hơn,
sản phẩm có thể bị lỗi theo thời gian.
+ Với ATO, chuỗi cung ứng có thể cung cấp thời gian giao hàng tương đối ngắn
(thường là từ vài ngày đến vài tuần) với số lượng lớn các biến thể sản phẩm khác nhau.
+ ATO không tồn kho thành phẩm mà tồn kho các mô đun để lắp ráp thành phẩm. Trong
ATO, điểm OPP nằm ở vị trí trước khâu lắp ráp, về phía thượng nguồn của OPP, việc
sản xuất có thể được cân bằng cho số lượng sản xuất và sự pha trộn của các mặt hàng
do đó hiệu suất cao hơn có thể đạt được. - Lợi ích:
+ Việc lắp ráp đơn đặt hàng theo yêu cầu của khách hàng giúp mỗi sản phẩm trở nên đặc
biệt, độc nhất, đáp ứng cho nhu cầu của khách hàng.
+ ATO giúp doanh nghiệp tiết kiệm thời gian sản xuất. Thành phẩm được lắp ráp ngay
khi đơn hàng được đặt, giúp doanh nghiệp có thể đáp ứng nhanh chóng nhu cầu của
khách hàng và xu thế thị trường, theo kịp các thay đổi của khách hàng cũng như thích
nghi với nhu cầu thị trường.
+ Tiết kiệm chi phí dự trữ: giảm dự trữ thành phẩm, tránh rủi ro hàng tồn kho quá nhiều,
tránh lãng phí, tiết kiệm chi phí kho bãi.
+ Tăng chất lượng dịch vụ và khả năng cạnh tranh thị trường.
- Ví dụ: Mô hình ATO cho trà sữa tại 7-Eleven tập trung vào việc chuẩn bị sẵn các thành
phần cơ bản (trà, đường, đá, topping) và pha chế hoàn thiện sản phẩm khi khách hàng
đặt hàng. Khách hàng chọn tùy chỉnh theo sở thích thông qua menu tại cửa hàng như
là có thể chọn loại trà, mức đường, mức đá, topping. Sau đó nhân viên chỉ mất 2-3 phút
để hoàn thiện một ly trà sữa hoàn chỉnh và được giao ngay tại quầy. c) Mô hình sản
xuất theo đơn hàng (MTO - Make to order) - Đặc điểm: lOMoAR cPSD| 61785836 17
+ Là mô hình sản xuất theo đơn đặt hàng với các thiết kế đã định hình. Sản phẩm được
sản xuất bắt đầu thành một sản phẩm hoàn chỉnh dựa trên yêu cầu đơn hàng đặt.
+ Trong mô hình này, không có dự trữ thành phẩm mà dự trữ các bán thành phẩm, vật
liệu, linh kiện và bộ phận.
+ Những sản phẩm phù hợp với mô hình này là những mặt hàng có giá trị cao, thời gian
làm ra sản phẩm dài hơn, sản phẩm dễ bị lỗi thời như máy móc thiết bị, máy tính, xe hơi, đồ nội thất,...
+ MTO là giải pháp điển hình với các đơn hàng có khối lượng sản xuất tương đối nhỏ
và yêu cầu số lượng biến thể thành phẩm khác nhau.
+ Ở dạng cơ bản, MTO là sản phẩm đã được thiết kế, có bản vẽ và hướng dẫn công việc
đã có sẵn, xử lý đơn hàng chỉ liên quan đến số lượng và loại thiết kế có sẵn mà không
mất thời gian thay đổi hay chỉnh sửa về kỹ thuật. - Lợi ích:
+ Đa dạng sự lựa chọn, đáp ứng chính xác nhu cầu của khách hàng.
+ Giảm dự trữ, tránh lãng phí chi phí lưu kho các bán thành phẩm, vật liệu, linh kiện,...,
tránh rủi ro hàng tồn kho.
+ Đơn giản hóa quá trình hoạch định. - Ví dụ:
Tại 7-Eleven, món mì ramen được chuẩn bị theo mô hình MTO để đảm bảo độ nóng
hổi, tươi ngon và hấp dẫn. Tức là các nguyên liệu được chuẩn bị sẵn tại cửa hàng, nhưng
chỉ chế biến khi có đơn đặt hàng:
Nước dùng ramen: Được nấu sẵn và giữ nóng trong nồi nhiệt.
Mì tươi hoặc mì khô: Lưu trữ ở trạng thái tươi hoặc khô trong bao bì sạch.
Topping: Trứng luộc (ngâm nước tương), thịt lợn (chashu) cắt lát sẵn, rau (hành lá, cải
thảo, rong biển), gia vị (tỏi băm, mè rang, dầu mè).
Khách hàng sẽ đặt hàng tại quầy và được giao hàng ngay trong vòng 5-7 phút.
4. Hãy chỉ ra những thách thức lớn nhất mà chuỗi cung ứng nêu trên đang phải
đối mặt trong bối cảnh dịch bệnh chiến tranh và xung đột hiện nay?
Trong bối cảnh dịch bệnh COVID-19 và các xung đột địa chính trị hiện nay, chuỗi
cung ứng của 7-Eleven đang phải đối mặt với nhiều thách thức nghiêm trọng. Dịch bệnh
đã gây ra sự gián đoạn lớn trong sản xuất và vận chuyển hàng hóa, trong khi các xung
đột như căng thẳng giữa Nga và Ukraine đã làm gia tăng chi phí vận chuyển và gây ra lOMoAR cPSD| 61785836 18
tình trạng khan hiếm nguyên liệu. Những yếu tố này đã tạo ra một môi trường kinh doanh
đầy bất ổn, ảnh hưởng đến khả năng cung cấp hàng hóa và dịch vụ của 7-Eleven.
Một trong những thách thức lớn nhất là gián đoạn chuỗi cung ứng toàn cầu. Sự tắc
nghẽn tại các cảng, thiếu hụt lao động và các vấn đề logistics đã làm giảm khả năng tiếp
cận hàng hóa. Khi các nhà cung cấp không thể giao hàng đúng hạn, 7-Eleven phải đối
mặt với tình trạng thiếu hụt sản phẩm tại các cửa hàng, điều này không chỉ ảnh hưởng
đến doanh thu mà còn làm giảm sự hài lòng của khách hàng.
Quản lý hàng tồn kho cũng trở thành một thách thức lớn trong bối cảnh hiện tại.
Nhu cầu tiêu dùng đã thay đổi nhanh chóng, với nhiều khách hàng tìm kiếm các sản
phẩm an toàn và tiện lợi hơn. Điều này yêu cầu 7-Eleven phải điều chỉnh chiến lược
nhập hàng và quản lý kho một cách linh hoạt. Việc dự đoán nhu cầu trở nên khó khăn
hơn khi thị trường không ổn định, dẫn đến nguy cơ tồn kho dư thừa hoặc thiếu hụt hàng hóa.
Tăng cường số hóa và công nghệ là một yếu tố quan trọng mà 7-Eleven cần phải
chú trọng. Trong bối cảnh dịch bệnh, việc chuyển đổi sang các giải pháp công nghệ đã
trở nên cấp thiết hơn bao giờ hết. 7-Eleven cần đầu tư vào các hệ thống quản lý chuỗi
cung ứng thông minh và các công cụ phân tích dữ liệu để cải thiện hiệu quả hoạt động.
Yêu cầu phát triển bền vững cũng đang trở thành một yếu tố quan trọng trong chiến
lược kinh doanh của 7-Eleven. Người tiêu dùng ngày càng quan tâm đến các sản phẩm
thân thiện với môi trường và các doanh nghiệp có trách nhiệm xã hội. Trong bối cảnh
dịch bệnh và xung đột, 7-Eleven cần xem xét lại các chiến lược cung ứng của mình để
đảm bảo rằng họ không chỉ đáp ứng nhu cầu của khách hàng mà còn góp phần vào sự
phát triển bền vững của cộng đồng.
Cuối cùng, nhu cầu người tiêu dùng đang thay đổi nhanh chóng, với sự gia tăng
trong việc tìm kiếm các sản phẩm tiện lợi và dịch vụ giao hàng. 7-Eleven cần phải thích
ứng với những thay đổi này bằng cách cải thiện trải nghiệm khách hàng và cung cấp các
dịch vụ mới, đồng thời duy trì chất lượng sản phẩm và dịch vụ của mình.
Trong bối cảnh dịch bệnh và chiến tranh, chuỗi cung ứng của 7-Eleven đang phải
đối mặt với nhiều thách thức nghiêm trọng, để vượt qua những thách thức này, 7Eleven
cần phải tăng cường mối quan hệ với các nhà cung cấp, áp dụng công nghệ hiện đại
trong quản lý chuỗi cung ứng, và điều chỉnh chiến lược kinh doanh để đáp ứng nhu cầu
ngày càng cao của khách hàng, đồng thời đảm bảo tính bền vững trong hoạt động của mình.